Cellular Characteristics and Protein Signatures of Human Adipose Tissues from Donors With or Without Advanced Coronary Artery Disease
Abstract
1. Introduction
2. Materials and Methods

3. Results
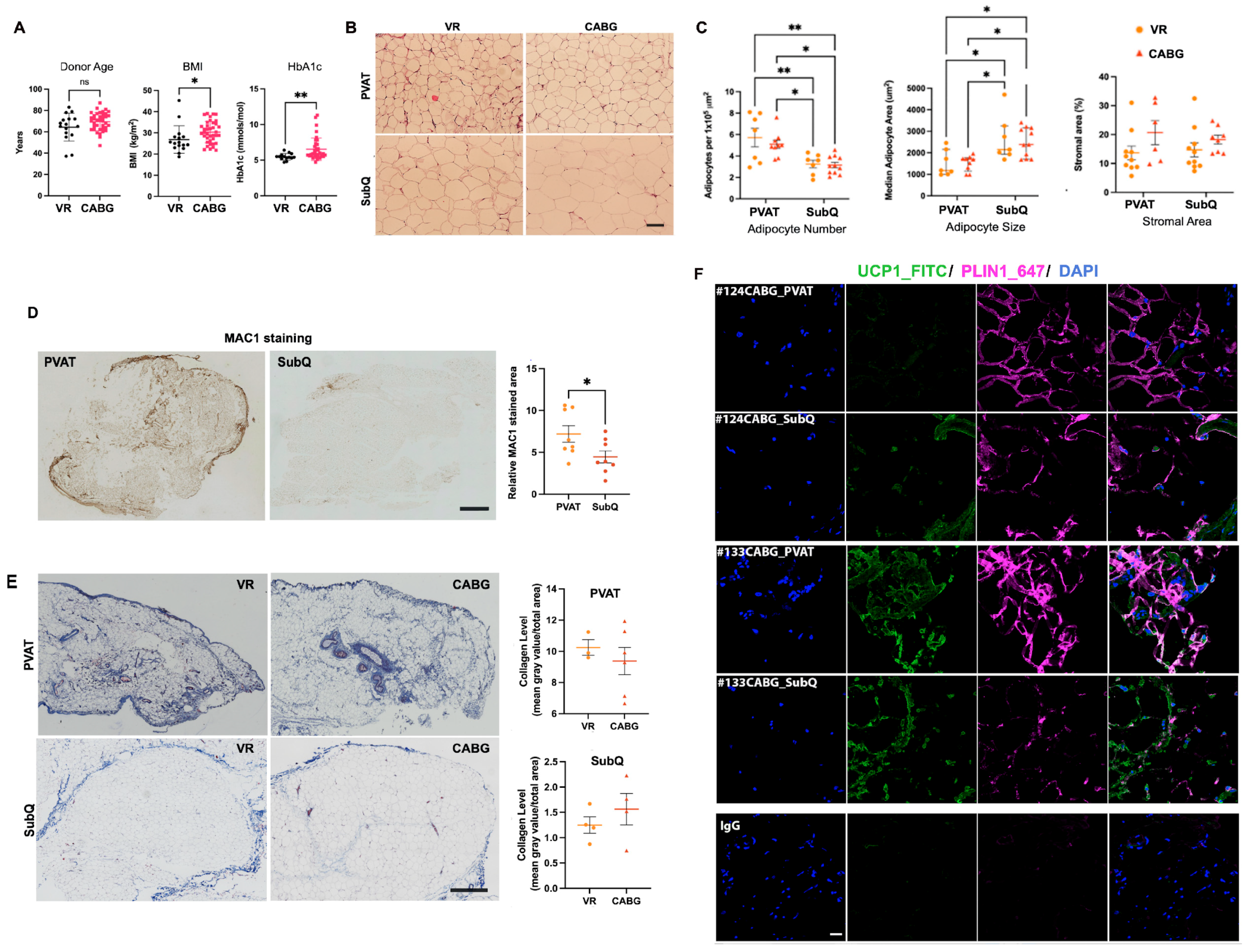
3.1. Distinct Clinical and Physiological Features of Patients with Coronary Artery Disease
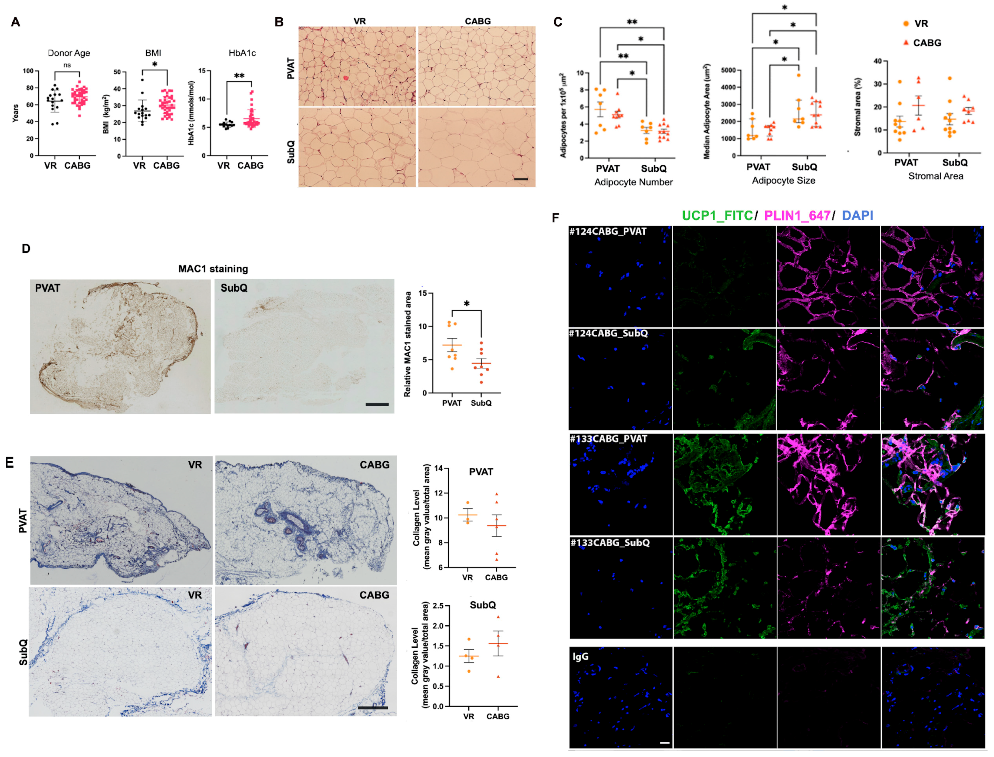
3.2. Morphological and Protein Expression Differences in PVAT and SubQ Point to Changes in Adipose Functionality
3.3. Sliding Window Analysis of Adipocyte Morphology Shows PVAT Adipocytes Have a Smaller Area than SubQ Adipocytes
3.4. The Multiscale Anisotropy Analysis Shows Differences at Both Small (2.8 to 7.5 μm) and Large (22.8 to 64.4 μm) Scales
3.5. Diabetes Does Not Significantly Affect Adipose Tissue Morphology in CABG Patients
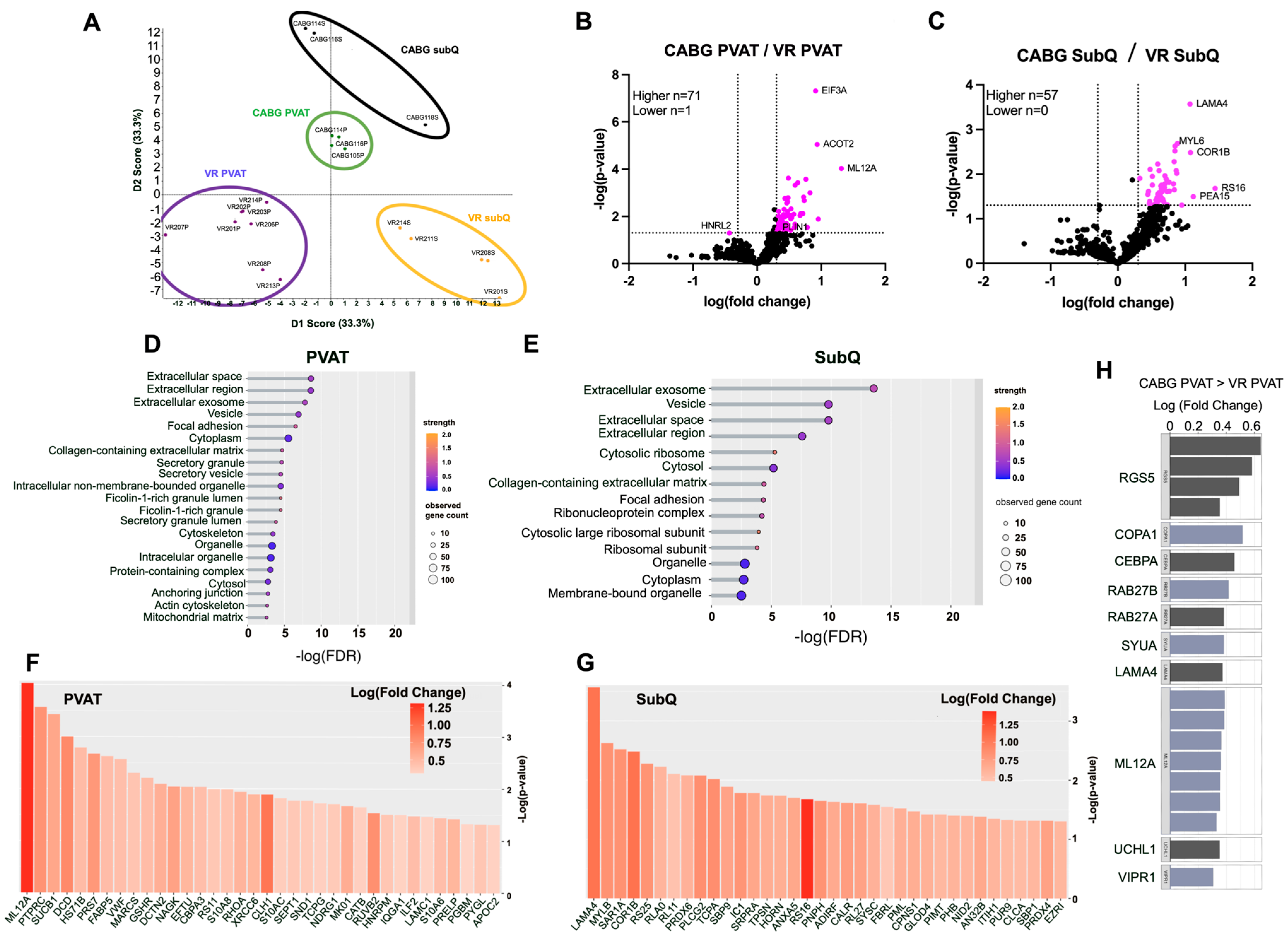
3.6. Proteins Involved in Adipogenesis, Insulin Resistance, and Secretion Are Differentially Expressed Between Donor Groups and Adipose Depots
3.7. Targeted Proteomics for SWATH Validation
3.8. Comparison of Adipose Depots Within CABG Donor Groups
3.9. Analysis of PVAT Protein Profiles of Diabetic vs. Non-Diabetic CABG Donors
3.10. Localization of RAB27A and NOTCH3 Within Human Adipose Tissue
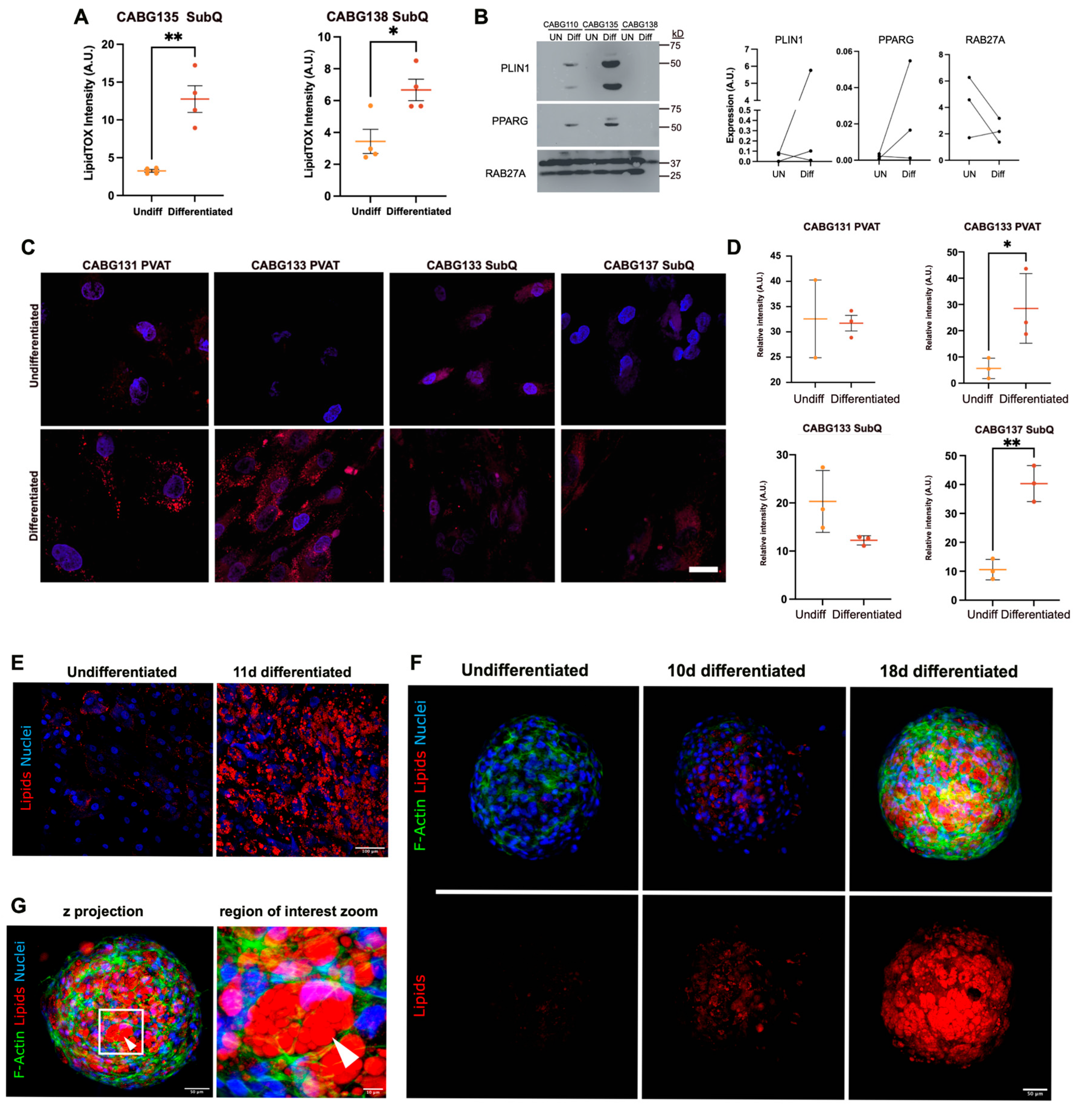
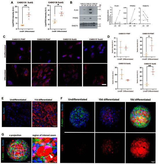
3.11. Differentiation of Human Preadipocytes Is Associated with Elevated Mitochondria
4. Discussion
Supplementary Materials
Author Contributions
Funding
Institutional Review Board Statement
Informed Consent Statement
Data Availability Statement
Acknowledgments
Conflicts of Interest
Appendix A. Overview of the 2D Wavelet Transform Modulus Maxima Anisotropy Method

References
- Tsao, C.W.; Aday, A.W.; Almarzooq, Z.I.; Anderson, C.A.M.; Arora, P.; Avery, C.L.; Baker-Smith, C.M.; Beaton, A.Z.; Boehme, A.K.; Buxton, A.E.; et al. Heart Disease and Stroke Statistics-2023 Update: A Report From the American Heart Association. Circulation 2023, 147, e93–e621. [Google Scholar] [CrossRef] [PubMed]
- Brown, O.I.; Drozd, M.; McGowan, H.; Giannoudi, M.; Conning-Rowland, M.; Gierula, J.; Straw, S.; Wheatcroft, S.B.; Bridge, K.; Roberts, L.D.; et al. Relationship Among Diabetes, Obesity, and Cardiovascular Disease Phenotypes: A UK Biobank Cohort Study. Diabetes Care 2023, 46, 1531–1540. [Google Scholar] [CrossRef] [PubMed]
- Chait, A.; den Hartigh, L.J. Adipose Tissue Distribution, Inflammation and Its Metabolic Consequences, Including Diabetes and Cardiovascular Disease. Front. Cardiovasc. Med. 2020, 7, 22. [Google Scholar] [CrossRef]
- Brown, N.K.; Zhou, Z.; Zhang, J.; Zeng, R.; Wu, J.; Eitzman, D.T.; Chen, Y.E.; Chang, L. Perivascular adipose tissue in vascular function and disease: A review of current research and animal models. Arterioscler. Thromb. Vasc. Biol. 2014, 34, 1621–1630. [Google Scholar] [CrossRef]
- Szasz, T.; Bomfim, G.F.; Webb, R.C. The influence of perivascular adipose tissue on vascular homeostasis. Vasc. Health Risk Manag. 2013, 9, 105–116. [Google Scholar] [CrossRef] [PubMed]
- Saxton, S.N.; Withers, S.B.; Nyvad, J.; Mazur, A.; Matchkov, V.; Heagerty, A.M.; Aalkjær, C. Perivascular Adipose Tissue Contributes to the Modulation of Vascular Tone in vivo. J. Vasc. Res. 2019, 56, 320–332. [Google Scholar] [CrossRef]
- Saxton, S.N.; Clark, B.J.; Withers, S.B.; Eringa, E.C.; Heagerty, A.M. Mechanistic Links Between Obesity, Diabetes, and Blood Pressure: Role of Perivascular Adipose Tissue. Physiol. Rev. 2019, 99, 1701–1763. [Google Scholar] [CrossRef]
- Takaoka, M.; Nagata, D.; Kihara, S.; Shimomura, I.; Kimura, Y.; Tabata, Y.; Saito, Y.; Nagai, R.; Sata, M. Periadventitial adipose tissue plays a critical role in vascular remodeling. Circ. Res. 2009, 105, 906–911. [Google Scholar] [CrossRef] [PubMed]
- Wajngarten, M.; Silva, G.S. Hypertension and Stroke: Update on Treatment. Eur. Cardiol. 2019, 14, 111–115. [Google Scholar] [CrossRef]
- Luong, Q.; Huang, J.; Lee, K.Y. Deciphering White Adipose Tissue Heterogeneity. Biology 2019, 8, 23. [Google Scholar] [CrossRef]
- Emont, M.P.; Jacobs, C.; Essene, A.L.; Pant, D.; Tenen, D.; Colleluori, G.; Di Vincenzo, A.; Jørgensen, A.M.; Dashti, H.; Stefek, A.; et al. A single-cell atlas of human and mouse white adipose tissue. Nature 2022, 603, 926–933. [Google Scholar] [CrossRef] [PubMed]
- Celi, F.S. Human Brown Adipose Tissue Plasticity: Hormonal and Environmental Manipulation. In Hormones, Metabolism and the Benefits of Exercise; Spiegelman, B., Ed.; Springer: Cham, Switzerland, 2017; pp. 1–11. [Google Scholar]
- Hankir, M.K.; Klingenspor, M. Brown adipocyte glucose metabolism: A heated subject. EMBO Rep. 2018, 19, e46404. [Google Scholar] [CrossRef] [PubMed]
- Adachi, Y.; Ueda, K.; Nomura, S.; Ito, K.; Katoh, M.; Katagiri, M.; Yamada, S.; Hashimoto, M.; Zhai, B.; Numata, G.; et al. Beiging of perivascular adipose tissue regulates its inflammation and vascular remodeling. Nat. Commun. 2022, 13, 5117. [Google Scholar] [CrossRef] [PubMed]
- Sacks, H.S.; Fain, J.N.; Bahouth, S.W.; Ojha, S.; Frontini, A.; Budge, H.; Cinti, S.; Symonds, M.E. Adult Epicardial Fat Exhibits Beige Features. J. Clin. Endocrinol. Metab. 2013, 98, E1448–E1455. [Google Scholar] [CrossRef]
- Gaborit, B.; Venteclef, N.; Ancel, P.; Pelloux, V.; Gariboldi, V.; Leprince, P.; Amour, J.; Hatem, S.N.; Jouve, E.; Dutour, A.; et al. Human epicardial adipose tissue has a specific transcriptomic signature depending on its anatomical peri-atrial, peri-ventricular, or peri-coronary location. Cardiovasc. Res. 2015, 108, 62–73. [Google Scholar] [CrossRef]
- Boucher, J.M.; Robich, M.; Scott, S.S.; Yang, X.; Ryzhova, L.; Turner, J.E.; Pinz, I.; Liaw, L. Rab27a Regulates Human Perivascular Adipose Progenitor Cell Differentiation. Cardiovasc. Drugs Ther. 2018, 32, 519–530. [Google Scholar] [CrossRef]
- Angueira, A.R.; Sakers, A.P.; Holman, C.D.; Cheng, L.; Arbocco, M.N.; Shamsi, F.; Lynes, M.D.; Shrestha, R.; Okada, C.; Batmanov, K.; et al. Defining the lineage of thermogenic perivascular adipose tissue. Nat. Metab. 2021, 3, 469–484. [Google Scholar] [CrossRef]
- Mustu, M.; Gurses, K.M.; Alpaydin, M.S.; Karaarslan, S.; Buyukterzi, M.; Buyukterzi, Z. Periaortic adipose tissue volume is associated with sclerotic changes in the adjacent aortic valve. Int. J. Cardiovasc. Imaging 2020, 36, 1559–1565. [Google Scholar] [CrossRef] [PubMed]
- Lin, A.; Dey, D.; Wong, D.T.L.; Nerlekar, N. Perivascular Adipose Tissue and Coronary Atherosclerosis: From Biology to Imaging Phenotyping. Curr. Atheroscler. Rep. 2019, 21, 47. [Google Scholar] [CrossRef]
- Lin, Z.; Lin, X.; Zhao, X.; Xu, C.; Yu, B.; Shen, Y.; Li, L. Coronary Artery Spasm: Risk Factors, Pathophysiological Mechanisms and Novel Diagnostic Approaches. Rev. Cardiovasc. Med. 2022, 23, 175. [Google Scholar] [CrossRef]
- Shi, K.; Anmin, R.; Cai, J.; Qi, Y.; Han, W.; Li, M.; Zhang, G.; Zhang, S.; Fu, L.; Han, W.; et al. Ascending aortic perivascular adipose tissue inflammation associates with aortic valve disease. J. Cardiol. 2022, 80, 240–248. [Google Scholar] [CrossRef] [PubMed]
- Scott, S.S.; Yang, X.; Robich, M.; Liaw, L.; Boucher, J.M. Differentiation Capacity of Human Aortic Perivascular Adipose Progenitor Cells. J. Vis. Exp. 2019, 145, e59337. [Google Scholar] [CrossRef]
- Galarraga, M.; Campión, J.; Muñoz-Barrutia, A.; Boqué, N.; Moreno, H.; Martínez, J.A.; Milagro, F.; Ortiz-de-Solórzano, C. Adiposoft: Automated software for the analysis of white adipose tissue cellularity in histological sections. J. Lipid Res. 2012, 53, 2791–2796. [Google Scholar] [CrossRef] [PubMed]
- Hamilton, J.; Breggia, A.; Fitzgerald, T.L.; Jones, M.A.; Brooks, P.C.; Tilbury, K.; Khalil, A. Multiscale anisotropy analysis of second-harmonic generation collagen imaging of human pancreatic cancer. Front. Oncol. 2022, 12, 991850. [Google Scholar] [CrossRef] [PubMed]
- Khalil, A.; Joncas, G.; Nekka, F. Morphological Analysis of HI Features I: Metric Space Technique. Astrophys. J. 2006, 601, 352–364. [Google Scholar] [CrossRef][Green Version]
- Tilbury, K.; Han, X.; Brooks, P.; Khalil, A. Multiscale anisotropy analysis of second-harmonic generation collagen imaging of mouse skin. J. Biomed. Opt. 2021, 26, 065002. [Google Scholar] [CrossRef]
- Khalil, A.; Aponte, C.; Zhang, R.; Davisson, T.; Dickey, I.; Engelman, D.; Hawkins, M.; Mason, M. Image analysis of soft-tissue in-growth and attachment into highly porous alumina ceramic foam metals. Med. Eng. Phys. 2009, 31, 775–783. [Google Scholar] [CrossRef]
- Bailey, E.C.; Alrowaished, S.S.; Kilroy, E.A.; Crooks, E.S.; Drinkert, D.M.; Karunasiri, C.M.; Belanger, J.J.; Khalil, A.; Kelley, J.B.; Henry, C.A. NAD+ improves neuromuscular development in a zebrafish model of FKRP-associated dystroglycanopathy. Skelet. Muscle 2019, 9, 21. [Google Scholar] [CrossRef]
- Rappsilber, J.; Mann, M.; Ishihama, Y. Protocol for micro-purification, enrichment, pre-fractionation and storage of peptides for proteomics using StageTips. Nat. Protoc. 2007, 2, 1896–1906. [Google Scholar] [CrossRef]
- Kusebauch, U.; Campbell, D.S.; Deutsch, E.W.; Chu, C.S.; Spicer, D.A.; Brusniak, M.Y.; Slagel, J.; Sun, Z.; Stevens, J.; Grimes, B.; et al. Human SRMAtlas: A Resource of Targeted Assays to Quantify the Complete Human Proteome. Cell 2016, 166, 766–778. [Google Scholar] [CrossRef]
- Bian, J.; Sze, Y.H.; Tse, D.Y.; To, C.H.; McFadden, S.A.; Lam, C.S.; Li, K.K.; Lam, T.C. SWATH Based Quantitative Proteomics Reveals Significant Lipid Metabolism in Early Myopic Guinea Pig Retina. Int. J. Mol. Sci. 2021, 22, 4721. [Google Scholar] [CrossRef] [PubMed]
- Burganova, G.; Schonblum, A.; Sakhneny, L.; Epshtein, A.; Wald, T.; Tzaig, M.; Landsman, L. Pericytes modulate islet immune cells and insulin secretion through Interleukin-33 production in mice. Front. Endocrinol. 2023, 14, 1142988. [Google Scholar] [CrossRef] [PubMed]
- Matyal, R.; Qureshi, N.Q.; Mufarrih, S.H.; Sharkey, A.; Bose, R.; Chu, L.M.; Liu, D.C.; Senthilnathan, V.; Mahmood, F.; Khabbaz, K.R. Update: Gender differences in CABG outcomes-Have we bridged the gap? PLoS ONE 2021, 16, e0255170. [Google Scholar] [CrossRef]
- Gaudino, M.; Chadow, D.; Rahouma, M.; Soletti, G.J.; Sandner, S.; Perezgrovas-Olaria, R.; Audisio, K.; Cancelli, G.; Bratton, B.A.; Fremes, S.; et al. Operative Outcomes of Women Undergoing Coronary Artery Bypass Surgery in the US, 2011 to 2020. JAMA Surg. 2023, 158, 494–502. [Google Scholar] [CrossRef] [PubMed]
- Vassileva, C.M.; McNeely, C.; Mishkel, G.; Boley, T.; Markwell, S.; Hazelrigg, S. Gender differences in long-term survival of Medicare beneficiaries undergoing mitral valve operations. Ann. Thorac. Surg. 2013, 96, 1367–1373. [Google Scholar] [CrossRef]
- Vassileva, C.M.; Stelle, L.M.; Markwell, S.; Boley, T.; Hazelrigg, S. Sex differences in procedure selection and outcomes of patients undergoing mitral valve surgery. Heart Surg. Forum 2011, 14, E276–E282. [Google Scholar] [CrossRef]
- Leon, B.M.; Maddox, T.M. Diabetes and cardiovascular disease: Epidemiology, biological mechanisms, treatment recommendations and future research. World J. Diabetes 2015, 6, 1246–1258. [Google Scholar] [CrossRef]
- Gliniak, C.M.; Pedersen, L.; Scherer, P.E. Adipose tissue fibrosis: The unwanted houseguest invited by obesity. J. Endocrinol. 2023, 259, e230180. [Google Scholar] [CrossRef]
- Harismendy, O.; Bansal, V.; Bhatia, G.; Nakano, M.; Scott, M.; Wang, X.; Dib, C.; Turlotte, E.; Sipe, J.C.; Murray, S.S.; et al. Population sequencing of two endocannabinoid metabolic genes identifies rare and common regulatory variants associated with extreme obesity and metabolite level. Genome Biol. 2010, 11, R118. [Google Scholar] [CrossRef]
- Matheson, J.; Zhou, X.M.M.; Bourgault, Z.; Le Foll, B. Potential of Fatty Acid Amide Hydrolase (FAAH), Monoacylglycerol Lipase (MAGL), and Diacylglycerol Lipase (DAGL) Enzymes as Targets for Obesity Treatment: A Narrative Review. Pharmaceuticals 2021, 14, 1316. [Google Scholar] [CrossRef]
- Rodriguez-Araujo, G.; Nakagami, H.; Hayashi, H.; Mori, M.; Shiuchi, T.; Minokoshi, Y.; Nakaoka, Y.; Takami, Y.; Komuro, I.; Morishita, R.; et al. Alpha-synuclein elicits glucose uptake and utilization in adipocytes through the Gab1/PI3K/Akt transduction pathway. Cell. Mol. Life Sci. 2013, 70, 1123–1133. [Google Scholar] [CrossRef] [PubMed]
- Rodriguez-Araujo, G.; Nakagami, H.; Takami, Y.; Katsuya, T.; Akasaka, H.; Saitoh, S.; Shimamoto, K.; Morishita, R.; Rakugi, H.; Kaneda, Y. Low alpha-synuclein levels in the blood are associated with insulin resistance. Sci. Rep. 2015, 5, 12081. [Google Scholar] [CrossRef] [PubMed]
- Verschoor, P.J.; Greig, F.H.; Rochford, J.J.; Levate, G.; Delibegovic, M.; Thompson, D.; Leeson-Payne, A.; Dekeryte, R.; Banks, R.; Ramos, J.W.; et al. Phosphoprotein enriched in astrocytes (PEA)-15 is a novel regulator of adipose tissue expansion. Sci. Rep. 2021, 11, 6949. [Google Scholar] [CrossRef] [PubMed]
- Castaño-Jaramillo, L.M.; Lugo-Reyes, S.O.; Cruz Muñoz, M.E.; Scheffler-Mendoza, S.C.; Duran McKinster, C.; Yamazaki-Nakashimada, M.A.; Espinosa-Padilla, S.E.; Saez-de-Ocariz Gutierrez, M.D.M. Diagnostic and therapeutic caveats in Griscelli syndrome. Scand. J. Immunol. 2021, 93, e13034. [Google Scholar] [CrossRef]
- Kasai, K.; Ohara-Imaizumi, M.; Takahashi, N.; Mizutani, S.; Zhao, S.; Kikuta, T.; Kasai, H.; Nagamatsu, S.; Gomi, H.; Izumi, T. Rab27a mediates the tight docking of insulin granules onto the plasma membrane during glucose stimulation. J. Clin. Investig. 2005, 115, 388–396. [Google Scholar] [CrossRef]
- Soucy, A.; Potts, C.; Kaija, A.; Harrington, A.; McGilvrey, M.; Sutphin, G.L.; Korstanje, R.; Tero, B.; Seeker, J.; Pinz, I.; et al. Effects of a Global Rab27a Null Mutation on Murine PVAT and Cardiovascular Function. Arterioscler. Thromb. Vasc. Biol. 2024, 44, 1601–1616. [Google Scholar] [CrossRef]
- Harris, R.B.S. Denervation as a tool for testing sympathetic control of white adipose tissue. Physiol. Behav. 2018, 190, 3–10. [Google Scholar] [CrossRef]
- Blaszkiewicz, M.; Willows, J.W.; Dubois, A.L.; Waible, S.; DiBello, K.; Lyons, L.L.; Johnson, C.P.; Paradie, E.; Banks, N.; Motyl, K.; et al. Neuropathy and neural plasticity in the subcutaneous white adipose depot. PLoS ONE 2019, 14, e0221766. [Google Scholar] [CrossRef]







| Factor | Concentration | Media Type |
|---|---|---|
| DMEM/F-12 (50/50) (Corning, Corning, NY, USA, cat# 10-0920-CV) | 1x | Induction/maintenance |
| Heat inactivated-FBS (R&D systems, cat# S11550H) | 1x | Induction/maintenance |
| Antibiotic and antimycotic (Corning, cat# 30-0040-CL) | 1x | Induction/maintenance |
| Insulin (Sigma, cat# 91077C-250 mg) | 170 nM | Induction/maintenance |
| T3 (Sigma, cat# TG397) | 2 nM | Induction/maintenance |
| Rosiglitazone (Sigma, cat# R2408) | 1 μM | Induction/maintenance |
| IBMX (Sigma, cat# R2408) | 0.5 mM | Induction |
| Dexamethasone (Sigma, cat# D4902) | 5 μM | Induction |
| Indomethacin (Sigma, cat# I8280) | 125 μM | Induction |
| TGF-β RI Kinase Inhibitor VI (Cell Signaling, cat# 14775) | 5 μM | Induction/maintenance |
| L-Ascorbic acid 2-phosphate sesquimagnesium salt hydrate (Sigma, cat# A8960) | 50 μg/ml | Induction/maintenance |
| VR | CABG | p Value | |
|---|---|---|---|
| Total sample (female) | 16 (5) | 38 (3) | |
| Median age (variance) | 66 (14.5) | 70.5 (13.5) | ns |
| Median body mass index (variance) | 25.3 (4.9) | 30 (8.32) | 0.01 |
| Median HbA1c (variance) | 5.45 (0.48) | 5.9 (1.45) | 0.0023 |
| Median # atherosclerotic vessels (variance) | 0 (1.1) | 3 (2.1) | 2.24 × 10−7 |
| Donors with diabetes | 1 (6.3%) | 14 (36.8%) | 0.022 |
| Donors on anti-diabetic medication | 5 (33.3%) | 30 (81.1%) | 0.022 |
| Donors on lipid lowering drugs | 5 (33.3%) | 30 (81.1%) | ns |
| Number on anti-hypertension drugs | 9 (56.3%) | 29 (76.3%) | ns |
| Overall ejection fraction | 0.043 | ||
| Ejection fraction > 55% | 13 (81.2%) | 22 (59.5%) | |
| Ejection fraction 50–55% | 3 (18.8%) | 2 (5.4%) | |
| Ejection fraction 40–50% | 0 | 8 (24.3) | |
| Ejection fraction 30–40% | 0 | 1 (2.7%) | |
| Ejection fraction < 30% | 0 | 3 (8.1%) |
Disclaimer/Publisher’s Note: The statements, opinions and data contained in all publications are solely those of the individual author(s) and contributor(s) and not of MDPI and/or the editor(s). MDPI and/or the editor(s) disclaim responsibility for any injury to people or property resulting from any ideas, methods, instructions or products referred to in the content. |
© 2024 by the authors. Licensee MDPI, Basel, Switzerland. This article is an open access article distributed under the terms and conditions of the Creative Commons Attribution (CC BY) license (https://creativecommons.org/licenses/by/4.0/).
Share and Cite
Ellis, C.P.S.; Tero, B.W.; Potts, C.M.; Malka, K.T.; Yang, X.; Hamilton, J.; Vary, C.; Khalil, A.; Liaw, L. Cellular Characteristics and Protein Signatures of Human Adipose Tissues from Donors With or Without Advanced Coronary Artery Disease. Biomedicines 2024, 12, 2453. https://doi.org/10.3390/biomedicines12112453
Ellis CPS, Tero BW, Potts CM, Malka KT, Yang X, Hamilton J, Vary C, Khalil A, Liaw L. Cellular Characteristics and Protein Signatures of Human Adipose Tissues from Donors With or Without Advanced Coronary Artery Disease. Biomedicines. 2024; 12(11):2453. https://doi.org/10.3390/biomedicines12112453
Chicago/Turabian StyleEllis, Caitlin P. S., Benjamin W. Tero, Christian M. Potts, Kimberly T. Malka, Xuehui Yang, Joshua Hamilton, Calvin Vary, Andre Khalil, and Lucy Liaw. 2024. "Cellular Characteristics and Protein Signatures of Human Adipose Tissues from Donors With or Without Advanced Coronary Artery Disease" Biomedicines 12, no. 11: 2453. https://doi.org/10.3390/biomedicines12112453
APA StyleEllis, C. P. S., Tero, B. W., Potts, C. M., Malka, K. T., Yang, X., Hamilton, J., Vary, C., Khalil, A., & Liaw, L. (2024). Cellular Characteristics and Protein Signatures of Human Adipose Tissues from Donors With or Without Advanced Coronary Artery Disease. Biomedicines, 12(11), 2453. https://doi.org/10.3390/biomedicines12112453

