Metabolites and Lipoproteins May Predict the Severity of Early Acute Pancreatitis in a South African Cohort
Abstract
1. Introduction
2. Materials and Methods
2.1. Sample Collection and Processing
2.2. Serum Sample Preparation
2.3. NMR Analysis
2.4. NMR Profiling
2.5. Statistics and Data Analysis
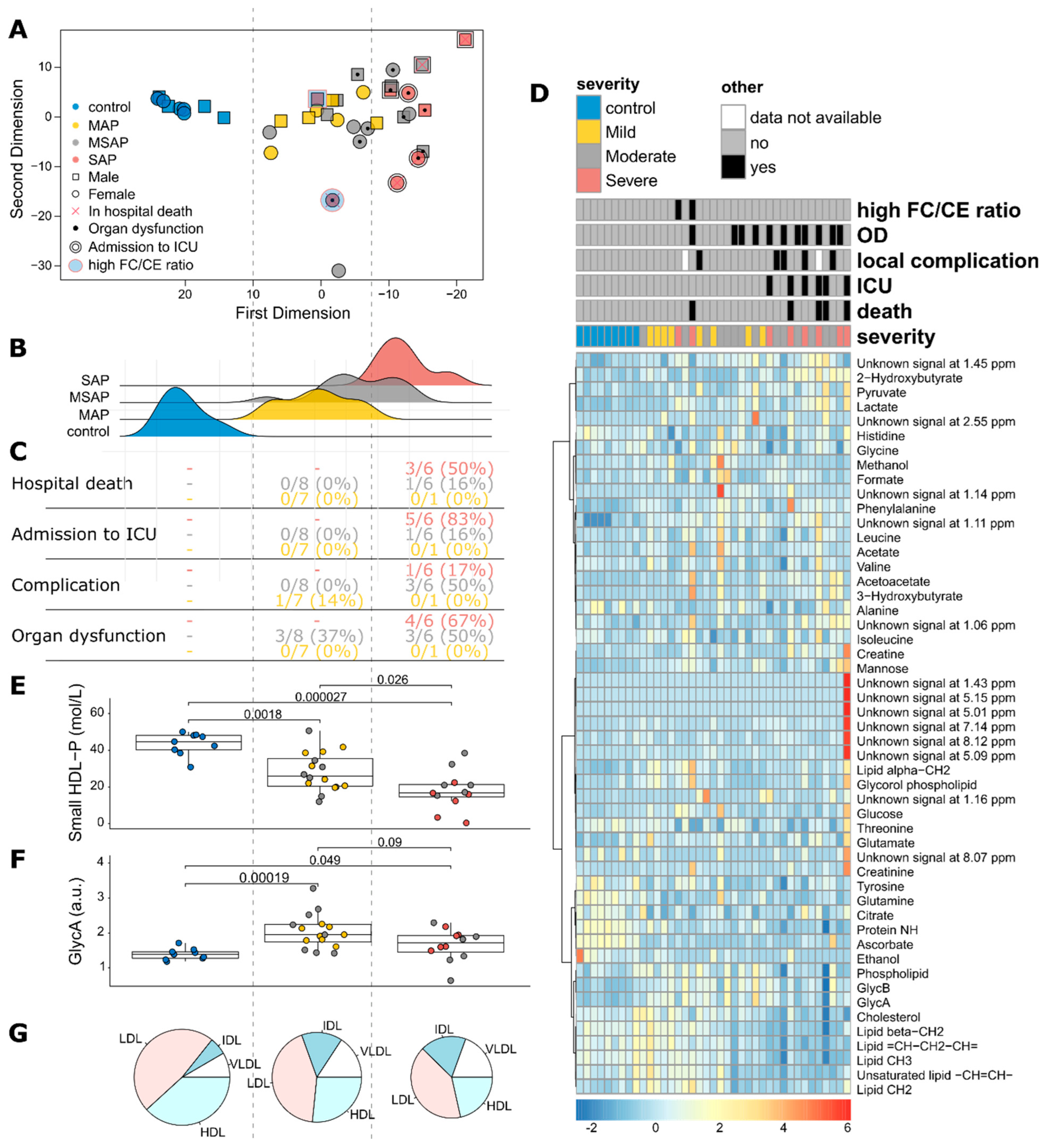
3. Results
3.1. Demographics and Clinical Characteristics
3.2. Metabolites and Acute Pancreatitis Severity
3.3. The Relationship between Metabolic Phenotypes and Clinical Outcomes in Acute Pancreatitis Patients
3.4. Trend Analysis
4. Discussion
5. Conclusions
Supplementary Materials
Author Contributions
Funding
Institutional Review Board Statement
Informed Consent Statement
Data Availability Statement
Acknowledgments
Conflicts of Interest
References
- Hofmeyr, S.; Meyer, C.; Warren, B.L. Serum Lipase Should Be the Laboratory Test of Choice for Suspected Acute Pancreatitis. S. Afr. J. Surg. 2014, 52, 72–75. [Google Scholar] [CrossRef] [PubMed]
- Nadhem, O.; Salh, O. Acute Pancreatitis: An Atypical Presentation. Case Rep. Gastroenterol. 2017, 11, 359–363. [Google Scholar] [CrossRef] [PubMed]
- Iannuzzi, J.P.; King, J.A.; Leong, J.H.; Quan, J.; Windsor, J.W.; Tanyingoh, D.; Coward, S.; Forbes, N.; Heitman, S.J.; Shaheen, A.-A.; et al. Global Incidence of Acute Pancreatitis Is Increasing Over Time: A Systematic Review and Meta-Analysis. Gastroenterology 2022, 162, 122–134. [Google Scholar] [CrossRef] [PubMed]
- Anderson, F.; Thomson, S.R.; Clarke, D.L.; Loots, E. Acute Pancreatitis: Demographics, Aetiological Factors and Outcomes in a Regional Hospital in South Africa: General Surgery. S. Afr. J. Surg. 2008, 46, 83–86. [Google Scholar] [PubMed]
- Thomson, J.-E.; Brand, M.; Fonteh, P. The Immune Imbalance in the Second Hit of Pancreatitis Is Independent of IL-17A. Pancreatology 2018, 18, 246–252. [Google Scholar] [CrossRef]
- Thomson, J.-E.; Nweke, E.E.; Brand, M.; Nel, M.; Candy, G.P.; Fonteh, P.N. Transient Expression of Interleukin-21 in the Second Hit of Acute Pancreatitis May Potentiate Immune Paresis in Severe Acute Pancreatitis. Pancreas 2019, 48, 107–112. [Google Scholar] [CrossRef]
- Nalisa, M.; Nweke, E.E.; Smith, M.D.; Omoshoro-Jones, J.; Devar, J.W.; Metzger, R.; Augustine, T.N.; Fru, P.N. Chemokine Receptor 8 Expression May Be Linked to Disease Severity and Elevated Interleukin 6 Secretion in Acute Pancreatitis. World J. Gastrointest. Pathophysiol. 2021, 12, 115–133. [Google Scholar] [CrossRef]
- Kay, P.S.; Smith, M.; Br, M. The Initiating Immune Response of Acute Pancreatitis May Be Mediated by the T-Helper 17 Pathway. J. Pancreas 2017, 18, 33–37. [Google Scholar]
- Funnell, I.C.; Bornman, P.C.; Weakley, S.P.; Terblanche, J.; Marks, I.N. Obesity: An Important Prognostic Factor in Acute Pancreatitis. BJS Br. J. Surg. 1993, 80, 484–486. [Google Scholar] [CrossRef]
- John, K.D.; Segal, I.; Hassan, H.; Levy, R.D.; Amin, M. Acute Pancreatitis in Sowetan Africans. Int. J. Pancreatol. 1997, 21, 149–155. [Google Scholar] [CrossRef]
- Zilio, M.B.; Eyff, T.F.; Azeredo-Da-Silva, A.L.F.; Bersch, V.P.; Osvaldt, A.B. A Systematic Review and Meta-Analysis of the Aetiology of Acute Pancreatitis. HPB 2019, 21, 259–267. [Google Scholar] [CrossRef] [PubMed]
- Nesvaderani, M.; Eslick, G.D.; Vagg, D.; Faraj, S.; Cox, M.R. Epidemiology, Aetiology and Outcomes of Acute Pancreatitis: A Retrospective Cohort Study. Int. J. Surg. 2015, 23, 68–74. [Google Scholar] [CrossRef] [PubMed]
- Yadav, D.; Lowenfels, A.B. The Epidemiology of Pancreatitis and Pancreatic Cancer. Gastroenterology 2013, 144, 1252–1261. [Google Scholar] [CrossRef] [PubMed]
- Yang, A.L.; McNabb-Baltar, J. Hypertriglyceridemia and Acute Pancreatitis. Pancreatology 2020, 20, 795–800. [Google Scholar] [CrossRef] [PubMed]
- Treacy, J.; Williams, A.; Bais, R.; Willson, K.; Worthley, C.; Reece, J.; Bessell, J.; Thomas, D. Evaluation of Amylase and Lipase in the Diagnosis of Acute Pancreatitis. ANZ J. Surg. 2001, 71, 577–582. [Google Scholar] [CrossRef] [PubMed]
- Gomatos, I.P.; Xiaodong, X.; Ghaneh, P.; Halloran, C.; Raraty, M.; Lane, B.; Sutton, R.; Neoptolemos, J.P. Prognostic Markers in Acute Pancreatitis. Expert Rev. Mol. Diagn. 2014, 14, 333–346. [Google Scholar] [CrossRef]
- Magrini, L.; Gagliano, G.; Travaglino, F.; Vetrone, F.; Marino, R.; Cardelli, P.; Salerno, G.; Somma, S.D. Comparison between White Blood Cell Count, Procalcitonin and C Reactive Protein as Diagnostic and Prognostic Biomarkers of Infection or Sepsis in Patients Presenting to Emergency Department. Clin. Chem. Lab. Med. CCLM 2014, 52, 1465–1472. [Google Scholar] [CrossRef]
- Gu, W.; Tong, Z. Clinical Application of Metabolomics in Pancreatic Diseases: A Mini-Review. Lab. Med. 2020, 51, 116–121. [Google Scholar] [CrossRef]
- Silva-Vaz, P.; Abrantes, A.M.; Morgado-Nunes, S.; Castelo-Branco, M.; Gouveia, A.; Botelho, M.F.; Tralhão, J.G. Evaluation of Prognostic Factors of Severity in Acute Biliary Pancreatitis. Int. J. Mol. Sci. 2020, 21, 4300. [Google Scholar] [CrossRef]
- Leppäniemi, A.; Tolonen, M.; Tarasconi, A.; Segovia-Lohse, H.; Gamberini, E.; Kirkpatrick, A.W.; Ball, C.G.; Parry, N.; Sartelli, M.; Wolbrink, D.; et al. 2019 WSES Guidelines for the Management of Severe Acute Pancreatitis. World J. Emerg. Surg. 2019, 14, 27. [Google Scholar] [CrossRef]
- Banks, P.A.; Freeman, M.L.; Gastroenterology, P.P.C. of the A.C. of Practice Guidelines in Acute Pancreatitis. Off. J. Am. Coll. Gastroenterol. ACG 2006, 101, 2379. [Google Scholar] [CrossRef] [PubMed]
- Goodchild, G.; Chouhan, M.; Johnson, G.J. Practical Guide to the Management of Acute Pancreatitis. Frontline Gastroenterol. 2019, 10, 292–299. [Google Scholar] [CrossRef] [PubMed]
- Quinlan, J.D. Acute Pancreatitis. Am. Fam. Physician 2014, 90, 632–639. [Google Scholar]
- Chandrasekhara, V.; Khashab, M.A.; Muthusamy, V.R.; Acosta, R.D.; Agrawal, D.; Bruining, D.H.; Eloubeidi, M.A.; Fanelli, R.D.; Faulx, A.L.; Gurudu, S.R.; et al. Adverse Events Associated with ERCP. Gastrointest. Endosc. 2017, 85, 32–47. [Google Scholar] [CrossRef] [PubMed]
- Cacciatore, S.; Wium, M.; Licari, C.; Ajayi-Smith, A.; Masieri, L.; Anderson, C.; Salukazana, A.S.; Kaestner, L.; Carini, M.; Carbone, G.M.; et al. Inflammatory Metabolic Profile of South African Patients with Prostate Cancer. Cancer Metab. 2021, 9, 29. [Google Scholar] [CrossRef] [PubMed]
- Elebo, N.; Omoshoro-Jones, J.; Fru, P.N.; Devar, J.; De Wet van Zyl, C.; Vorster, B.C.; Smith, M.; Cacciatore, S.; Zerbini, L.F.; Candy, G.; et al. Serum Metabolomic and Lipoprotein Profiling of Pancreatic Ductal Adenocarcinoma Patients of African Ancestry. Metabolites 2021, 11, 663. [Google Scholar] [CrossRef]
- Sakai, A.; Nishiumi, S.; Shiomi, Y.; Kobayashi, T.; Izumi, Y.; Kutsumi, H.; Hayakumo, T.; Azuma, T.; Yoshida, M. Metabolomic Analysis to Discover Candidate Therapeutic Agents against Acute Pancreatitis. Arch. Biochem. Biophys. 2012, 522, 107–120. [Google Scholar] [CrossRef]
- Cacciatore, S.; Loda, M. Innovation in Metabolomics to Improve Personalized Healthcare. Ann. N. Y. Acad. Sci. 2015, 1346, 57–62. [Google Scholar] [CrossRef]
- Silva, R.A.; Pereira, T.C.S.; Souza, A.R.; Ribeiro, P.R. 1H NMR-Based Metabolite Profiling for Biomarker Identification. Clin. Chim. Acta 2020, 502, 269–279. [Google Scholar] [CrossRef]
- Buergel, T.; Steinfeldt, J.; Ruyoga, G.; Pietzner, M.; Bizzarri, D.; Vojinovic, D.; Upmeier zu Belzen, J.; Loock, L.; Kittner, P.; Christmann, L.; et al. Metabolomic Profiles Predict Individual Multidisease Outcomes. Nat. Med. 2022, 28, 2309–2320. [Google Scholar] [CrossRef]
- Hofman, K. Non-Communicable Diseases in South Africa: A Challenge to Economic Development: Guest Editorial. S. Afr. Med. J. 2014, 104, 647. [Google Scholar] [CrossRef] [PubMed]
- Serkova, N.; Florian Fuller, T.; Klawitter, J.; Freise, C.E.; Niemann, C.U. 1H-NMR–Based Metabolic Signatures of Mild and Severe Ischemia/Reperfusion Injury in Rat Kidney Transplants. Kidney Int. 2005, 67, 1142–1151. [Google Scholar] [CrossRef] [PubMed]
- Otvos, J.D.; Shalaurova, I.; Wolak-Dinsmore, J.; Connelly, M.A.; Mackey, R.H.; Stein, J.H.; Tracy, R.P. GlycA: A Composite Nuclear Magnetic Resonance Biomarker of Systemic Inflammation. Clin. Chem. 2015, 61, 714–723. [Google Scholar] [CrossRef] [PubMed]
- Acute Pancreatitis as an Early Marker of Pancreatic Cancer and Cancer Stage, Treatment, and Prognosis-ScienceDirect. Available online: https://www.sciencedirect.com/science/article/pii/S1877782119301572?casa_token=1AsmdZHyVVUAAAAA:a5zaj29hRnfEXXYnWddufpkQmChvhPXai2HZfsw2lMwKAyNMX1Y9VPQ27Pao6VQ6AES3BBHpPw (accessed on 2 October 2024).
- Mallol, R.; Amigó, N.; Rodríguez, M.A.; Heras, M.; Vinaixa, M.; Plana, N.; Rock, E.; Ribalta, J.; Yanes, O.; Masana, L.; et al. Liposcale: A Novel Advanced Lipoprotein Test Based on 2D Diffusion-Ordered 1H NMR Spectroscopy [S]. J. Lipid Res. 2015, 56, 737–746. [Google Scholar] [CrossRef]
- Bray, R.; Cacciatore, S.; Jimenez, B.; Cartwright, R.; Digesu, A.; Fernando, R.; Holmes, E.; Nicholson, J.K.; Bennett, P.R.; MacIntyre, D.A.; et al. Urinary Metabolic Phenotyping of Women with Lower Urinary Tract Symptoms. J. Proteome Res. 2017, 16, 4208–4216. [Google Scholar] [CrossRef]
- Cacciatore, S.; Tenori, L.; Luchinat, C.; Bennett, P.R.; MacIntyre, D.A. KODAMA: An R Package for Knowledge Discovery and Data Mining. Bioinformatics 2017, 33, 621–623. [Google Scholar] [CrossRef]
- Cacciatore, S.; Luchinat, C.; Tenori, L. Knowledge Discovery by Accuracy Maximization. Proc. Natl. Acad. Sci. USA 2014, 111, 5117–5122. [Google Scholar] [CrossRef]
- Reynolds, A.P.; Richards, G.; de la Iglesia, B.; Rayward-Smith, V.J. Clustering Rules: A Comparison of Partitioning and Hierarchical Clustering Algorithms. J. Math. Model. Algorithms 2006, 5, 475–504. [Google Scholar] [CrossRef]
- Rousseeuw, P.J. Silhouettes: A Graphical Aid to the Interpretation and Validation of Cluster Analysis. J. Comput. Appl. Math. 1987, 20, 53–65. [Google Scholar] [CrossRef]
- Villaseñor, A.; Kinross, J.M.; Li, J.V.; Penney, N.; Barton, R.H.; Nicholson, J.K.; Darzi, A.; Barbas, C.; Holmes, E. 1H NMR Global Metabolic Phenotyping of Acute Pancreatitis in the Emergency Unit. J. Proteome Res. 2014, 13, 5362–5375. [Google Scholar] [CrossRef]
- Herbert, C.; Luies, L.; Loots, D.T.; Williams, A.A. The Metabolic Consequences of HIV/TB Co-Infection. BMC Infect. Dis. 2023, 23, 536. [Google Scholar] [CrossRef] [PubMed]
- Forrest, L.M.; McMillan, D.C.; McArdle, C.S.; Angerson, W.J.; Dunlop, D.J. Evaluation of Cumulative Prognostic Scores Based on the Systemic Inflammatory Response in Patients with Inoperable Non-Small-Cell Lung Cancer. Br. J. Cancer 2003, 89, 1028–1030. [Google Scholar] [CrossRef] [PubMed]
- Brandt, E.J.; Regnier, S.M.; Leung, E.K.; Chou, S.H.; Baron, B.W.; Te, H.S.; Davidson, M.H.; Sargis, R.M. Management of Lipoprotein X and Its Complications in a Patient with Primary Sclerosing Cholangitis. Clin. Lipidol. 2015, 10, 305–312. [Google Scholar] [CrossRef] [PubMed]
- Moran, R.A.; García-Rayado, G.; de la Iglesia-García, D.; Martínez-Moneo, E.; Fort-Martorell, E.; Lauret-Braña, E.; Concepción-Martín, M.; Ausania, F.; Prieto-Martínez, C.; González-de-Cabo, M.; et al. Influence of Age, Body Mass Index and Comorbidity on Major Outcomes in Acute Pancreatitis, a Prospective Nation-Wide Multicentre Study. United Eur. Gastroenterol. J. 2018, 6, 1508–1518. [Google Scholar] [CrossRef] [PubMed]
- Sharma, S.; Aburayyan, K.; Aziz, M.; Acharya, A.; Vohra, I.; Khan, A.; Haghbin, H.; Nehme, C.; Ghazaleh, S.; Weissman, S. S0078 Gender Differences in Outcomes of Acute Pancreatitis in Hospitalized Patients: Results From Nationwide Analysis. Off. J. Am. Coll. Gastroenterol. ACG 2020, 115, S38. [Google Scholar] [CrossRef]
- Makofane, T.; Clarke, D.; Anderson, F.; Ferndale, L. The Utility of the Bedside Index of Severity in Acute Pancreatitis at Prognosticating Adverse Outcomes. S. Afr. J. Surg. 2023, 61, 28–31. [Google Scholar] [CrossRef]
- Dragovic, G. Acute Pancreatitis in HIV/AIDS Patients: An Issue of Concern. Asian Pac. J. Trop. Biomed. 2013, 3, 422–425. [Google Scholar] [CrossRef]
- Fonteh, P.; Smith, M.; Brand, M. Adaptive Immune Cell Dysregulation and Role in Acute Pancreatitis Disease Progression and Treatment. Arch. Immunol. Ther. Exp. 2018, 66, 199–209. [Google Scholar] [CrossRef]
- Ismail, O.Z.; Bhayana, V. Lipase or Amylase for the Diagnosis of Acute Pancreatitis? Clin. Biochem. 2017, 50, 1275–1280. [Google Scholar] [CrossRef]
- National Health Laboratory Services 2019/20 Annual Report; National Health Amendment Bill: Rejection|PMG. Available online: https://pmg.org.za/committee-meeting/32510/ (accessed on 8 October 2023).
- Fratantoni, M.E.; Giuffrida, P.; Di Menno, J.; Ardiles, V.; de Santibañes, M.; Clariá, R.S.; Palavecino, M.; de Santibañes, E.; Pekolj, J.; Mazza, O. Prevalence of Persistent Common Bile Duct Stones in Acute Biliary Pancreatitis Remains Stable Within the First Week of Symptoms. J. Gastrointest. Surg. 2021, 25, 3178–3187. [Google Scholar] [CrossRef]
- Hong, W.; Geng, W.; Chen, B.; Basharat, Z.; Wu, Q.; Zimmer, V.; Zhou, M. Predictors of Acute Pancreatitis with Low Elevation of Serum Amylase. Ther. Clin. Risk Manag. 2017, 13, 1577–1584. [Google Scholar] [CrossRef] [PubMed]
- Thiyagarajan, U.M.; Amirthavarshini Ponnuswamy, R.T. Predictivity of Biochemical Markers on Aetiology and Length of Hospitalisation in Acute Pancreatitis. Cureus 2020, 12, e11989. [Google Scholar] [CrossRef] [PubMed]
- Ocskay, K.; Vinkó, Z.; Németh, D.; Szabó, L.; Bajor, J.; Gódi, S.; Sarlós, P.; Czakó, L.; Izbéki, F.; Hamvas, J.; et al. Hypoalbuminemia Affects One Third of Acute Pancreatitis Patients and Is Independently Associated with Severity and Mortality. Sci. Rep. 2021, 11, 24158. [Google Scholar] [CrossRef] [PubMed]
- Kotan, R.; Peto, K.; Deak, A.; Szentkereszty, Z.; Nemeth, N. Hemorheological and Microcirculatory Relations of Acute Pancreatitis. Metabolites 2023, 13, 4. [Google Scholar] [CrossRef] [PubMed]
- Li, J.; Zhao, X.; Liu, Y.; Peng, X.; Zhu, S.; Guo, H.; Liu, Y.-L.; Wan, M.; Tang, W. 1HNMR-Based Metabolomic Profile of Rats with Experimental Acute Pancreatitis. BMC Gastroenterol. 2014, 14, 115. [Google Scholar] [CrossRef]
- Valverde-López, F.; Matas-Cobos, A.M.; Alegría-Motte, C.; Jiménez-Rosales, R.; Úbeda-Muñoz, M.; Redondo-Cerezo, E. BISAP, RANSON, Lactate and Others Biomarkers in Prediction of Severe Acute Pancreatitis in a European Cohort. J. Gastroenterol. Hepatol. 2017, 32, 1649–1656. [Google Scholar] [CrossRef]
- McDonald, O.G.; Li, X.; Saunders, T.; Tryggvadottir, R.; Mentch, S.J.; Warmoes, M.O.; Word, A.E.; Carrer, A.; Salz, T.H.; Natsume, S.; et al. Epigenomic Reprogramming during Pancreatic Cancer Progression Links Anabolic Glucose Metabolism to Distant Metastasis. Nat. Genet. 2017, 49, 367–376. [Google Scholar] [CrossRef]
- Kushimoto, S.; Akaishi, S.; Sato, T.; Nomura, R.; Fujita, M.; Kudo, D.; Kawazoe, Y.; Yoshida, Y.; Miyagawa, N. Lactate, a Useful Marker for Disease Mortality and Severity but an Unreliable Marker of Tissue Hypoxia/Hypoperfusion in Critically Ill Patients. Acute Med. Surg. 2016, 3, 293–297. [Google Scholar] [CrossRef]
- Xiao, H.; Huang, J.; Zhang, X.; Ahmed, R.; Xie, Q.; Li, B.; Zhu, Y.; Cai, X.; Peng, Q.; Qin, Y.; et al. Identification of Potential Diagnostic Biomarkers of Acute Pancreatitis by Serum Metabolomic Profiles. Pancreatology 2017, 17, 543–549. [Google Scholar] [CrossRef]
- Chen, W.-S.; Wang, C.-H.; Cheng, C.-W.; Liu, M.-H.; Chu, C.-M.; Wu, H.-P.; Huang, P.-C.; Lin, Y.-T.; Ko, T.; Chen, W.-H.; et al. Elevated Plasma Phenylalanine Predicts Mortality in Critical Patients with Heart Failure. ESC Heart Fail. 2020, 7, 2884–2893. [Google Scholar] [CrossRef]
- Xu, J.; Pan, T.; Qi, X.; Tan, R.; Wang, X.; Liu, Z.; Tao, Z.; Qu, H.; Zhang, Y.; Chen, H.; et al. Increased Mortality of Acute Respiratory Distress Syndrome Was Associated with High Levels of Plasma Phenylalanine. Respir. Res. 2020, 21, 99. [Google Scholar] [CrossRef] [PubMed]
- Sandstrom, P.; Trulsson, L.; Gasslander, T.; Sundqvist, T.; von Dobeln, U.; Svanvik, J. Serum Amino Acid Profile in Patients with Acute Pancreatitis. Amino Acids 2008, 35, 225–231. [Google Scholar] [CrossRef] [PubMed]
- McGuire, L.C. Alcoholic Ketoacidosis. Emerg. Med. J. 2006, 23, 417–420. [Google Scholar] [CrossRef] [PubMed]
- Xiao, W.; Liu, W.; Yin, L.; Li, Y.; Lu, G.; Liu, X.; Gong, W.; Ding, Y.; Wang, M.; Yan, Z. Serum Hydroxybutyrate Dehydrogenase as an Early Predictive Marker of the Severity of Acute Pancreatitis: A Retrospective Study. BMC Gastroenterol. 2020, 20, 393. [Google Scholar] [CrossRef]
- Gao, L.; Chong, E.; Pendharkar, S.; Phillips, A.; Ke, L.; Li, W.; Windsor, J.A. The Challenges and Effects of Ascorbic Acid Treatment of Acute Pancreatitis: A Systematic Review and Meta-Analysis of Preclinical and Clinical Studies. Front. Nutr. 2021, 8, 734558. [Google Scholar] [CrossRef]
- Du, W.-D.; Yuan, Z.-R.; Sun, J.; Tang, J.-X.; Cheng, A.-Q.; Shen, D.-M.; Huang, C.-J.; Song, X.-H.; Yu, X.-F.; Zheng, S.-B. Therapeutic Efficacy of High-Dose Vitamin C on Acute Pancreatitis and Its Potential Mechanisms. World J. Gastroenterol. 2003, 9, 2565–2569. [Google Scholar] [CrossRef]
- Cruzat, V.; Macedo Rogero, M.; Noel Keane, K.; Curi, R.; Newsholme, P. Glutamine: Metabolism and Immune Function, Supplementation and Clinical Translation. Nutrients 2018, 10, 1564. [Google Scholar] [CrossRef]
- Zhang, Y.; Guo, F.; Li, S.; Wang, F.; Meng, Z.; Zhao, J.; Liu, Z.; Wang, B.; Fan, P.; Wang, C.; et al. Decreased High Density Lipoprotein Cholesterol Is an Independent Predictor for Persistent Organ Failure, Pancreatic Necrosis and Mortality in Acute Pancreatitis. Sci. Rep. 2017, 7, 8064. [Google Scholar] [CrossRef]
- Du, X.-M.; Kim, M.-J.; Hou, L.; Le Goff, W.; Chapman, M.J.; Van Eck, M.; Curtiss, L.K.; Burnett, J.R.; Cartland, S.P.; Quinn, C.M.; et al. HDL Particle Size Is a Critical Determinant of ABCA1-Mediated Macrophage Cellular Cholesterol Export. Circ. Res. 2015, 116, 1133–1142. [Google Scholar] [CrossRef]
- Murphy, A.J.; Woollard, K.J. High-Density Lipoprotein: A Potent Inhibitor of Inflammation. Clin. Exp. Pharmacol. Physiol. 2010, 37, 710–718. [Google Scholar] [CrossRef]
- Jong, M.C.; Hendriks, W.L.; van Vark, L.C.; Dahlmans, V.E.H.; Groener, J.E.M.; Havekes, L.M. Oxidized VLDL Induces Less Triglyceride Accumulation in J774 Macrophages than Native VLDL Due to an Impaired Extracellular Lipolysis. Arterioscler. Thromb. Vasc. Biol. 2000, 20, 144–151. [Google Scholar] [CrossRef] [PubMed]
- Zhang, Q.; Xu, Q.; Zhu, Q.; Zhu, L.; Pan, C.; Chen, J.; Liu, J.; Deng, D.; Chen, W.; Chen, C. Association between Serum Triglyceride Level and Severity of Acute Biliary Pancreatitis. Pancreatology 2024, 24, 343–349. [Google Scholar] [CrossRef] [PubMed]
- Singh, A.; Chen, M.; Li, T.; Yang, X.-L.; Li, J.-Z.; Gong, J.-P. Parenteral Nutrition Combined with Enteral Nutrition for Severe Acute Pancreatitis. ISRN Gastroenterol. 2012, 2012, 791383. [Google Scholar] [CrossRef] [PubMed]
- Iyer, S.; Bawa, E.P.; Tarique, M.; Dudeja, V. Know Thy Enemy—Understanding the Role of Inflammation in Severe Acute Pancreatitis. Gastroenterology 2020, 158, 46–48. [Google Scholar] [CrossRef] [PubMed]
- Shah, I.; Yakah, W.; Ahmed, A.; Freedman, S.D.; Jiang, Z.G.; Sheth, S.G. GlycA: Evaluation of a New Biomarker of Acute Pancreatitis. Biomolecules 2023, 13, 1530. [Google Scholar] [CrossRef]
- Tebar, W.R.; Meneghini, V.; Goulart, A.C.; Santos, I.S.; Santos, R.D.; Bittencourt, M.S.; Generoso, G.; Pereira, A.C.; Blaha, M.J.; Jones, S.R.; et al. Combined Association of Novel and Traditional Inflammatory Biomarkers With Carotid Artery Plaque: GlycA Versus C-Reactive Protein (ELSA-Brasil). Am. J. Cardiol. 2023, 204, 140–150. [Google Scholar] [CrossRef]
- Rakonczay, Z.; Hegyi, P.; Takacs, T.; McCarroll, J.; Saluja, A.K. The Role of NF-[Kappa]B Activation in the Pathogenesis of Acute Pancreatitis. Gut 2008, 57, 259. [Google Scholar] [CrossRef]
- Yuksekdag, S.; Yuksel, E.; Topcu, A.; Karaagac, N.; Uzun, H.; Kiziler, A.R.; Ezberci, F.; Unal, E. Serum Paraoxonase (a High-Density Lipoprotein-Associated Lipophilic Antioxidant) Activity in Clinical Follow-up of Patients with Acute Pancreatitis, with Particular Emphasis on Oxidative Stress Parameters and Lipid Profile: A Prospective Pilot Trial. Libyan J. Med. 2019, 14, 1595955. [Google Scholar] [CrossRef]
- Rupjyoti Talukdar, S.S.V. Classification Systems for the Severity of Acute Pancreatitis. Pancreapedia Exocrine Pancreas Knowl. Base. 2015. Available online: https://www.pancreapedia.org/node/9006 (accessed on 25 October 2023).
- Buter, A.; Imrie, C.W.; Carter, C.R.; Evans, S.; McKay, C.J. Dynamic Nature of Early Organ Dysfunction Determines Outcome in Acute Pancreatitis. BJS Br. J. Surg. 2002, 89, 298–302. [Google Scholar] [CrossRef]
- Skinner, S.C.; Nemkov, T.; Diaw, M.; Mbaye, M.N.; Diedhiou, D.; Sow, D.; Gueye, F.; Lopez, P.; Connes, P.; D’Alessandro, A. Metabolic Profile of Individuals with and without Type 2 Diabetes from Sub-Saharan Africa. J. Proteome Res. 2023, 22, 2319–2326. [Google Scholar] [CrossRef]



| Feature | Control (n = 9) | MAP (n = 8) | MSAP (n = 14) | SAP (n = 8) | p-Value |
|---|---|---|---|---|---|
| BMI (kg/m2), median [IQR] | 30.4 [23.6 32.8] | 24.8 [24.7 44.3] | 27 [23.2 30.5] | 32 [30.9 39.8] | 0.515 |
| Age (years), median [IQR] | 43 [30 54] | 43.5 [36.5 54.8] | 38 [32 43.5] | 48 [32.2 57.2] | 0.613 |
| Gender | 0.100 | ||||
| F, n (%) | 5 (55.6) | 4 (50.0) | 7 (50.0) | 4 (50.0) | |
| M, n (%) | 4 (44.4) | 4 (50.0) | 7 (50.0) | 4 (50.0) | |
| Aetiology of pancreatitis | |||||
| Biliary, n (%) | 4 (50.0) | 5 (35.7) | 3 (37.5) | ||
| Alcohol, n (%) | 4 (50.0) | 8 (57.1) | 4 (50.0) | ||
| ARVs, n (%) | 0 (0.0) | 1 (7.1) | 1 (12.5) | ||
| Days of hospitalization, median [IQR] | 10.5 [4.8 15] | 9 [4.8 11] | 8 [8 10] | 0.864 | |
| no, n (%) | 7 (87.5) | 10 (71.4) | 8 (100.0) | ||
| yes, n (%) | 1 (12.5) | 4 (28.6) | 0 (0.0) | ||
| Diabetic | 0.100 | ||||
| no, n (%) | 8 (100.0) | 13 (92.9) | 8 (100.0) | ||
| yes, n (%) | 0 (0.0) | 1 (7.1) | 0 (0.0) | ||
| HIV | 0.650 | ||||
| no, n (%) | 7 (87.5) | 10 (71.4) | 7 (87.5) | ||
| yes, n (%) | 1 (12.5) | 4 (28.6) | 1 (12.5) | ||
| Organ dysfunction | 0.027 | ||||
| no, n (%) | 8 (100.0) | 8 (57.1) | 3 (37.5) | ||
| renal, n (%) | 0 (0.0) | 0 (0.0) | 1 (12.5) | ||
| respiratory, n (%) | 0 (0.0) | 3 (21.4) | 4 (50.0) | ||
| transient renal, n (%) | 0 (0.0) | 3 (21.4) | 0 (0.0) | ||
| Local Complications | 0.878 | ||||
| ANP, n (%) | 1 (12.5) | 0 (0.0) | 0 (0.0) | ||
| no, n (%) | 7 (87.5) | 10 (76.9) | 6 (85.7) | ||
| pancreatic collection, n (%) | 0 (0.0) | 1 (7.7) | 0 (0.0) | ||
| peripancreatic fatty stranding, n (%) | 0 (0.0) | 0 (0.0) | 1 (14.3) | ||
| wall off necrosis; ANC, n (%) | 0 (0.0) | 1 (7.7) | 0 (0.0) | ||
| yes, but not reported, n (%) | 0 (0.0) | 1 (7.7) | 0 (0.0) | ||
| Admission to ICU | 0.004 | ||||
| no, n (%) | 8 (100.0) | 13 (92.9) | 3 (37.5) | ||
| yes, n (%) | 0 (0.0) | 1 (7.1) | 5 (62.5) | ||
| Surgical procedures | 0.566 | ||||
| cholecystectomy, n (%) | 2 (28.6) | 1 (7.7) | 0 (0.0) | ||
| ERCP, n (%) | 0 (0.0) | 1 (7.7) | 1 (14.3) | ||
| None, n (%) | 5 (71.4) | 11 (84.6) | 6 (85.7) | ||
| Hospital death | 0.02 | ||||
| no, n (%) | 8 (100.0) | 13 (92.9) | 4 (50.0) | ||
| yes, n (%) | 0 (0.0) | 1 (7.1) | 4 (50.0) | ||
| Feature | Rho | p-Value | FDR |
|---|---|---|---|
| Formate | 0.04 | 0.793 | 0.809 |
| Unknown signal at 8.12 ppm | 0.01 | 0.951 | 0.951 |
| Unknown signal at 8.07 ppm | −0.08 | 0.630 | 0.684 |
| Phenylalanine | 0.54 | <0.001 | 0.028 |
| Tyrosine | −0.13 | 0.443 | 0.525 |
| Unknown signal at 7.14 ppm | 0.19 | 0.237 | 0.318 |
| Histidine | −0.1 | 0.557 | 0.631 |
| Glucose | 0.24 | 0.140 | 0.238 |
| Mannose | 0.57 | <0.001 | 0.015 |
| Unknown signal at 5.15 ppm | 0.23 | 0.155 | 0.239 |
| Unknown signal at 5.09 ppm | 0.16 | 0.330 | 0.421 |
| Unknown signal at 5.01 ppm | 0.23 | 0.155 | 0.239 |
| Ascorbate | −0.46 | 0.003 | 0.013 |
| Threonine | −0.33 | 0.043 | 0.104 |
| Lactate | 0.67 | <0.001 | <0.001 |
| Creatinine | 0.2 | 0.218 | 0.309 |
| Creatine | 0.3 | 0.064 | 0.143 |
| Glycine | 0.06 | 0.717 | 0.746 |
| Methanol | −0.46 | 0.001 | 0.013 |
| Unknown signal at 2.55 ppm | 0.25 | 0.130 | 0.229 |
| Citrate | −0.16 | 0.330 | 0.421 |
| Glutamine | −0.55 | <0.001 | 0.003 |
| Pyruvate | 0.2 | 0.230 | 0.317 |
| Glutamate | 0.25 | 0.126 | 0.229 |
| Acetoacetate | 0.63 | <0.001 | <0.001 |
| Acetate | 0.28 | 0.089 | 0.169 |
| Alanine | −0.29 | 0.077 | 0.158 |
| Unknown signal at 1.45 ppm | 0.44 | 0.005 | 0.016 |
| Unknown signal at 1.43 ppm | 0.23 | 0.155 | 0.239 |
| 3-Hydroxybutyrate | 0.46 | <0.001 | 0.013 |
| Ethanol | −0.64 | <0.001 | <0.001 |
| Unknown signal at 1.16 ppm | −0.07 | 0.686 | 0.729 |
| Unknown signal at 1.14 ppm | 0.31 | 0.054 | 0.124 |
| Unknown signal at 1.11 ppm | 0.47 | 0.003 | 0.013 |
| Unknown signal at 1.06 ppm | 0.4 | 0.011 | 0.032 |
| Valine | −0.14 | 0.411 | 0.511 |
| Isoleucine | 0.22 | 0.018 | 0.276 |
| Leucine | 0.11 | 0.049 | 0.564 |
| 2-Hydroxybutyrate | 0.34 | 0.032 | 0.081 |
| Protein NH | −0.75 | <0.001 | <0.001 |
| Unsaturated lipid -CH=CH- | −0.35 | 0.029 | 0.077 |
| Lipid alpha-CH2 | 0.45 | 0.004 | 0.013 |
| Cholesterol | −0.43 | 0.006 | 0.017 |
| Lipid =CH-CH2-CH= | −0.55 | <0.001 | 0.002 |
| Glycorol phospholipid | 0.21 | 0.199 | 0.289 |
| Phospholipid | −0.13 | 0.440 | 0.525 |
| Lipid beta-CH2 | −0.52 | <0.001 | 0.004 |
| Lipid CH2 | 0.09 | 0.599 | 0.664 |
| Lipid CH3 | −0.44 | 0.005 | 0.016 |
| GlycB | 0.28 | 0.085 | 0.167 |
| GlycA | 0.29 | 0.074 | 0.158 |
Disclaimer/Publisher’s Note: The statements, opinions and data contained in all publications are solely those of the individual author(s) and contributor(s) and not of MDPI and/or the editor(s). MDPI and/or the editor(s) disclaim responsibility for any injury to people or property resulting from any ideas, methods, instructions or products referred to in the content. |
© 2024 by the authors. Licensee MDPI, Basel, Switzerland. This article is an open access article distributed under the terms and conditions of the Creative Commons Attribution (CC BY) license (https://creativecommons.org/licenses/by/4.0/).
Share and Cite
Mazibuko, J.; Elebo, N.; Williams, A.A.; Omoshoro-Jones, J.; Devar, J.W.; Smith, M.; Cacciatore, S.; Fru, P.N. Metabolites and Lipoproteins May Predict the Severity of Early Acute Pancreatitis in a South African Cohort. Biomedicines 2024, 12, 2431. https://doi.org/10.3390/biomedicines12112431
Mazibuko J, Elebo N, Williams AA, Omoshoro-Jones J, Devar JW, Smith M, Cacciatore S, Fru PN. Metabolites and Lipoproteins May Predict the Severity of Early Acute Pancreatitis in a South African Cohort. Biomedicines. 2024; 12(11):2431. https://doi.org/10.3390/biomedicines12112431
Chicago/Turabian StyleMazibuko, Jeanet, Nnenna Elebo, Aurelia A. Williams, Jones Omoshoro-Jones, John W. Devar, Martin Smith, Stefano Cacciatore, and Pascaline N. Fru. 2024. "Metabolites and Lipoproteins May Predict the Severity of Early Acute Pancreatitis in a South African Cohort" Biomedicines 12, no. 11: 2431. https://doi.org/10.3390/biomedicines12112431
APA StyleMazibuko, J., Elebo, N., Williams, A. A., Omoshoro-Jones, J., Devar, J. W., Smith, M., Cacciatore, S., & Fru, P. N. (2024). Metabolites and Lipoproteins May Predict the Severity of Early Acute Pancreatitis in a South African Cohort. Biomedicines, 12(11), 2431. https://doi.org/10.3390/biomedicines12112431

