Enhancing Gastric Cancer Therapeutic Efficacy through Synergistic Cotreatment of Linderae Radix and Hyperthermia in AGS Cells
Abstract
:1. Introduction
2. Materials and Methods
2.1. Preparation of LR Extract
2.2. Liquid Chromatography (LC)–Mass Spectrometry (MS) Analysis
2.3. Cell Culture
2.4. Hyperthermia
2.5. MTT Assay
2.6. Trypan Blue Assay
2.7. Morphology Assa
2.8. Wound-Healing Assay
2.9. Colony Formation Assay
2.10. Western Blot Analysis
2.11. Apoptosis Assay
2.12. Cell Cycle Analysis
2.13. Analysis of Reactive Oxygen Species (ROS)
2.14. Statistical Analysis
3. Results
3.1. UPLC-ESI-QTOF-MS/MS Analysis for the Identification of Chemical Components in LR
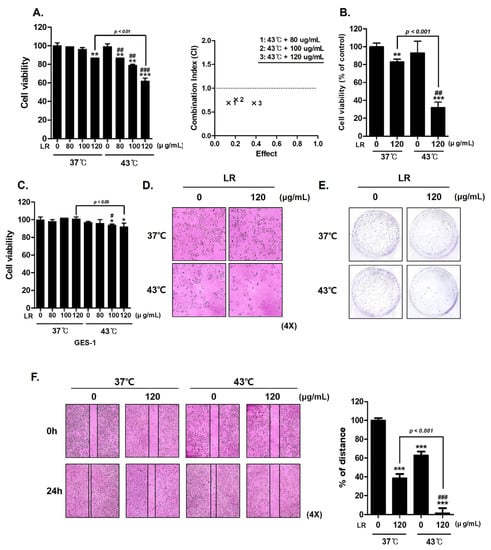
3.2. Cotreatment with LR and 43 °C Hyperthermia Synergistically Inhibits AGS Cell Proliferation
3.3. Cotreatment with LR and 43 °C Hyperthermia Induces Apoptosis in AGS Cells
3.4. Cotreatment with LR and 43 °C Hyperthermia Synergistically Induces Apoptosis and Cell Cycle Arrest in AGS Cells
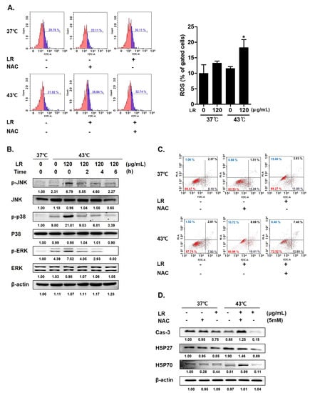
3.5. Cotreatment with LR and 43 °C Hyperthermia Suppresses HT-Induced Heat Shock Responses
3.6. Cotreatment with LR and 43 °C Hyperthermia Synergistically Increases ROS Generation and MAPK Phosphorylation in AGS Cells
4. Discussion
Author Contributions
Funding
Conflicts of Interest
References
- Abnet, C.C. Asian Gastric Cardia Adenocarcinoma: A distinct and understudied cancer with etiologic similarities to both esophageal squamous cell carcinoma and noncardia gastric adenocarcinoma. J. Natl. Cancer Cent. 2021, 1, 44–46. [Google Scholar] [CrossRef] [PubMed]
- Bray, F.; Ferlay, J.; Soerjomataram, I.; Siegel, R.L.; Torre, L.A.; Jemal, A. Global cancer statistics 2018: GLOBOCAN estimates of incidence and mortality worldwide for 36 cancers in 185 countries. CA Cancer J. Clin. 2018, 68, 394–424. [Google Scholar] [CrossRef]
- Sitarz, R.; Skierucha, M.; Mielko, J.; Offerhaus, G.J.A.; Maciejewski, R.; Polkowski, W.P. Gastric cancer: Epidemiology, prevention, classification, and treatment. Cancer Manag. Res. 2018, 10, 239–248. [Google Scholar] [CrossRef]
- Yi, G.Y.; Kim, M.J.; Kim, H.I.; Park, J.; Baek, S.H. Hyperthermia Treatment as a Promising Anti-Cancer Strategy: Therapeutic Targets, Perspective Mechanisms and Synergistic Combinations in Experimental Approaches. Antioxidants 2022, 11, 625. [Google Scholar] [CrossRef]
- Housman, G.; Byler, S.; Heerboth, S.; Lapinska, K.; Longacre, M.; Snyder, N.; Sarkar, S. Drug resistance in cancer: An overview. Cancers 2014, 6, 1769–1792. [Google Scholar] [CrossRef]
- Bayat Mokhtari, R.; Homayouni, T.S.; Baluch, N.; Morgatskaya, E.; Kumar, S.; Das, B.; Yeger, H. Combination therapy in combating cancer. Oncotarget 2017, 8, 38022–38043. [Google Scholar] [CrossRef] [PubMed]
- Kwon, S.; Jung, S.; Baek, S.H. Combination Therapy of Radiation and Hyperthermia, Focusing on the Synergistic Anti-Cancer Effects and Research Trends. Antioxidants 2023, 12, 924. [Google Scholar] [CrossRef]
- Sengedorj, A.; Hader, M.; Heger, L.; Frey, B.; Dudziak, D.; Fietkau, R.; Ott, O.J.; Scheidegger, S.; Barba, S.M.; Gaipl, U.S.; et al. The Effect of Hyperthermia and Radiotherapy Sequence on Cancer Cell Death and the Immune Phenotype of Breast Cancer Cells. Cancers 2022, 14, 2050. [Google Scholar] [CrossRef] [PubMed]
- Henamayee, S.; Banik, K.; Sailo, B.L.; Shabnam, B.; Harsha, C.; Srilakshmi, S.; Vgm, N.; Baek, S.H.; Ahn, K.S.; Kunnumakkara, A.B. Therapeutic Emergence of Rhein as a Potential Anticancer Drug: A Review of Its Molecular Targets and Anticancer Properties. Molecules 2020, 25, 2278. [Google Scholar] [CrossRef]
- Wu, J.; Liu, T.; Rios, Z.; Mei, Q.; Lin, X.; Cao, S. Heat Shock Proteins and Cancer. Trends Pharmacol. Sci. 2017, 38, 226–256. [Google Scholar] [CrossRef]
- Creagh, E.M.; Sheehan, D.; Cotter, T.G. Heat shock proteins--modulators of apoptosis in tumour cells. Leukemia 2000, 14, 1161–1173. [Google Scholar] [CrossRef]
- Neef, D.W.; Jaeger, A.M.; Thiele, D.J. Heat shock transcription factor 1 as a therapeutic target in neurodegenerative diseases. Nat. Rev. Drug. Discov. 2011, 10, 930–944. [Google Scholar] [CrossRef] [PubMed]
- Liang, X.; Zhang, J.H.; Bai, H.T.; Li, Y.L.; Sun, S.H.; Zhang, Q.Q.; Yang, J.; Wang, R. Mechanism of Linderae Radix against gastric cancer based on network pharmacology and in vitro experimental validation. Zhongguo Zhong Yao Za Zhi 2022, 47, 5008–5021. [Google Scholar] [CrossRef] [PubMed]
- Wang, C.; Dai, Y.; Yang, J.; Chou, G.; Wang, C.; Wang, Z. Treatment with total alkaloids from Radix Linderae reduces inflammation and joint destruction in type II collagen-induced model for rheumatoid arthritis. J. Ethnopharmacol. 2007, 111, 322–328. [Google Scholar] [CrossRef]
- Luo, Y.; Liu, M.; Yao, X.; Xia, Y.; Dai, Y.; Chou, G.; Wang, Z. Total alkaloids from Radix Linderae prevent the production of inflammatory mediators in lipopolysaccharide-stimulated RAW 264.7 cells by suppressing NF-kappaB and MAPKs activation. Cytokine 2009, 46, 104–110. [Google Scholar] [CrossRef]
- Han, Z.; Zheng, Y.; Chen, N.; Luan, L.; Zhou, C.; Gan, L.; Wu, Y. Simultaneous determination of four alkaloids in Lindera aggregata by ultra-high-pressure liquid chromatography-tandem mass spectrometry. J. Chromatogr. A 2008, 1212, 76–81. [Google Scholar] [CrossRef]
- Luo, Y.; Liu, M.; Dai, Y.; Yao, X.; Xia, Y.; Chou, G.; Wang, Z. Norisoboldine inhibits the production of pro-inflammatory cytokines in lipopolysaccharide-stimulated RAW 264.7 cells by down-regulating the activation of MAPKs but not NF-kappaB. Inflammation 2010, 33, 389–397. [Google Scholar] [CrossRef] [PubMed]
- Wei, Z.F.; Tong, B.; Xia, Y.F.; Lu, Q.; Chou, G.X.; Wang, Z.T.; Dai, Y. Norisoboldine suppresses osteoclast differentiation through preventing the accumulation of TRAF6-TAK1 complexes and activation of MAPKs/NF-kappaB/c-Fos/NFATc1 Pathways. PLoS ONE 2013, 8, e59171. [Google Scholar] [CrossRef]
- Porter, A.G.; Janicke, R.U. Emerging roles of caspase-3 in apoptosis. Cell Death Differ. 1999, 6, 99–104. [Google Scholar] [CrossRef]
- Srivastavaa, N.; Saxena, A.K. Caspase-3 Activators as Anticancer Agents. Curr. Protein. Pept. Sci. 2023. online ahead of print. [Google Scholar] [CrossRef]
- Kale, J.; Osterlund, E.J.; Andrews, D.W. BCL-2 family proteins: Changing partners in the dance towards death. Cell Death Differ. 2018, 25, 65–80. [Google Scholar] [CrossRef]
- Wahyuni, F.S.; Syafri, S.; Permatasari, D.; Hefni, D.; Hamidi, D.; Nomiza, N.A.; Rezti, I.A. Cowanin induces apoptosis in breast cancer cells via Bcl-2 signaling pathway. J. Complement. Integr. Med. 2023, 20, 631–636. [Google Scholar] [CrossRef] [PubMed]
- John, A.; Tuszynski, G. The role of matrix metalloproteinases in tumor angiogenesis and tumor metastasis. Pathol. Oncol. Res. 2001, 7, 14–23. [Google Scholar] [CrossRef] [PubMed]
- Ferrara, N. VEGF as a therapeutic target in cancer. Oncology 2005, 69 (Suppl. 3), 11–16. [Google Scholar] [CrossRef] [PubMed]
- Stamenkovic, I. Matrix metalloproteinases in tumor invasion and metastasis. Semin Cancer Biol. 2000, 10, 415–433. [Google Scholar] [CrossRef]
- Lianos, G.D.; Alexiou, G.A.; Mangano, A.; Mangano, A.; Rausei, S.; Boni, L.; Dionigi, G.; Roukos, D.H. The role of heat shock proteins in cancer. Cancer Lett. 2015, 360, 114–118. [Google Scholar] [CrossRef]
- Garrido, C.; Gurbuxani, S.; Ravagnan, L.; Kroemer, G. Heat shock proteins: Endogenous modulators of apoptotic cell death. Biochem. Biophys. Res. Commun. 2001, 286, 433–442. [Google Scholar] [CrossRef]
- Zou, Y.; Shi, H.; Liu, N.; Wang, H.; Song, X.; Liu, B. Mechanistic insights into heat shock protein 27, a potential therapeutic target for cardiovascular diseases. Front. Cardiovasc. Med. 2023, 10, 1195464. [Google Scholar] [CrossRef]
- Ikwegbue, P.C.; Masamba, P.; Oyinloye, B.E.; Kappo, A.P. Roles of Heat Shock Proteins in Apoptosis, Oxidative Stress, Human Inflammatory Diseases, and Cancer. Pharmaceuticals 2017, 11, 2. [Google Scholar] [CrossRef]
- Gumus, M.; Koca, I.; Sert, Y.; Disli, A.; Yenilmez Tunoglu, E.N.; Tutar, L.; Tutar, Y. Triad pyrazole-thiazole-coumarin heterocyclic core effectively inhibit HSP and drive cancer cells to apoptosis. J. Biomol. Struct. Dyn. 2023, 1–16, online ahead of print. [Google Scholar] [CrossRef]
- Chin, Y.; Gumilar, K.E.; Li, X.G.; Tjokroprawiro, B.A.; Lu, C.H.; Lu, J.; Zhou, M.; Sobol, R.W.; Tan, M. Targeting HSF1 for cancer treatment: Mechanisms and inhibitor development. Theranostics 2023, 13, 2281–2300. [Google Scholar] [CrossRef] [PubMed]
- Aolymat, I.; Hatmal, M.M.; Olaimat, A.N. The Emerging Role of Heat Shock Factor 1 (HSF1) and Heat Shock Proteins (HSPs) in Ferroptosis. Pathophysiology 2023, 30, 63–82. [Google Scholar] [CrossRef] [PubMed]
- Zhitkovich, A. N-Acetylcysteine: Antioxidant, Aldehyde Scavenger, and More. Chem. Res. Toxicol. 2019, 32, 1318–1319. [Google Scholar] [CrossRef] [PubMed]
- Zhang, D.; Fu, Y.; Liu, Y.; Wu, Y.; Chen, J.; Zhang, L.; Wang, R.; Chen, Z.; Liu, T. 8-Methoxyflindersine-Induced Apoptosis and Cell Cycle Disorder Involving MAPK Signaling Activation in Human Colorectal Cancer Cells. Int. J. Mol. Sci. 2023, 24, 8039. [Google Scholar] [CrossRef]
- Sun, Y.; Liu, W.Z.; Liu, T.; Feng, X.; Yang, N.; Zhou, H.F. Signaling pathway of MAPK/ERK in cell proliferation, differentiation, migration, senescence and apoptosis. J. Recept. Signal Transduct. Res. 2015, 35, 600–604. [Google Scholar] [CrossRef]
- Irino, T.; Takeuchi, H.; Terashima, M.; Wakai, T.; Kitagawa, Y. Gastric Cancer in Asia: Unique Features and Management. Am. Soc. Clin. Oncol. Educ. Book 2017, 37, 279–291. [Google Scholar] [CrossRef]
- Rawla, P.; Barsouk, A. Epidemiology of gastric cancer: Global trends, risk factors and prevention. Gastroenterol. Rev./Przegląd Gastroenterol. 2019, 14, 26–38. [Google Scholar] [CrossRef]
- Iacovelli, R.; Pietrantonio, F.; Farcomeni, A.; Maggi, C.; Palazzo, A.; Ricchini, F.; de Braud, F.; Di Bartolomeo, M. Chemotherapy or targeted therapy as second-line treatment of advanced gastric cancer. A systematic review and meta-analysis of published studies. PLoS ONE 2014, 9, e108940. [Google Scholar] [CrossRef]
- Orditura, M.; Galizia, G.; Sforza, V.; Gambardella, V.; Fabozzi, A.; Laterza, M.M.; Andreozzi, F.; Ventriglia, J.; Savastano, B.; Mabilia, A.; et al. Treatment of gastric cancer. World J. Gastroenterol. 2014, 20, 1635–1649. [Google Scholar] [CrossRef]
- Chatterjee, S.; Burns, T.F. Targeting Heat Shock Proteins in Cancer: A Promising Therapeutic Approach. Int. J. Mol. Sci. 2017, 18, 1978. [Google Scholar] [CrossRef]
- Ahn, C.R.; Park, J.; Kim, J.E.; Ahn, K.S.; Kim, Y.W.; Jeong, M.; Kim, H.J.; Park, S.H.; Baek, S.H. Cinnamaldehyde and Hyperthermia Co-Treatment Synergistically Induces ROS-Mediated Apoptosis in ACHN Renal Cell Carcinoma Cells. Biomedicines 2020, 8, 357. [Google Scholar] [CrossRef]
- Crezee, J.; Franken, N.A.P.; Oei, A.L. Hyperthermia-Based Anti-Cancer Treatments. Cancers 2021, 13, 1240. [Google Scholar] [CrossRef] [PubMed]
- Ahn, C.R.; Kim, H.I.; Kim, J.E.; Ha, I.J.; Ahn, K.S.; Park, J.; Kim, Y.W.; Baek, S.H. Ponciri Fructus Immatarus Sensitizes the Apoptotic Effect of Hyperthermia Treatment in AGS Gastric Cancer Cells through ROS-Dependent HSP Suppression. Biomedicines 2023, 11, 405. [Google Scholar] [CrossRef] [PubMed]
- Liu, X.; Wang, S.; Li, J.; Zhang, J.; Liu, D. Regulatory effect of traditional Chinese medicines on signaling pathways of process from chronic atrophic gastritis to gastric cancer. Chin. Herb. Med. 2022, 14, 5–19. [Google Scholar] [CrossRef] [PubMed]
- Jiang, T.; Xu, C.; Liu, H.; Liu, M.; Wang, M.; Jiang, J.; Zhang, G.; Yang, C.; Huang, J.; Lou, Z. Linderae Radix Ethanol Extract Alleviates Diet-Induced Hyperlipidemia by Regulating Bile Acid Metabolism Through gut Microbiota. Front. Pharmacol. 2021, 12, 627920. [Google Scholar] [CrossRef]
- Li, Y.; Zeng, R.J.; Chen, J.Z.; Wu, Y.B.; Chou, G.X.; Gao, Y.; Shao, J.W.; Cai, H.Z.; Jia, L. Pharmacokinetics and metabolism study of isoboldine, a major bioactive component from Radix Linderae in male rats by UPLC-MS/MS. J. Ethnopharmacol. 2015, 171, 154–160. [Google Scholar] [CrossRef]
- Gan, L.S.; Yao, W.; Mo, J.X.; Zhou, C.X. Alkaloids from Lindera aggregata. Nat. Prod. Commun. 2009, 4, 43–46. [Google Scholar] [CrossRef]
- Yang, M.H.; Baek, S.H.; Ha, I.J.; Um, J.Y.; Ahn, K.S. Brassinin enhances the anticancer actions of paclitaxel by targeting multiple signaling pathways in colorectal cancer cells. Phytother. Res. 2021, 35, 3875–3885. [Google Scholar] [CrossRef]
- Ghobrial, I.M.; Witzig, T.E.; Adjei, A.A. Targeting apoptosis pathways in cancer therapy. CA Cancer J. Clin. 2005, 55, 178–194. [Google Scholar] [CrossRef]
- Baek, S.H.; Ko, J.H.; Lee, H.; Jung, J.; Kong, M.; Lee, J.W.; Lee, J.; Chinnathambi, A.; Zayed, M.E.; Alharbi, S.A.; et al. Resveratrol inhibits STAT3 signaling pathway through the induction of SOCS-1: Role in apoptosis induction and radiosensitization in head and neck tumor cells. Phytomedicine 2016, 23, 566–577. [Google Scholar] [CrossRef]
- Baek, S.H.; Lee, J.H.; Ko, J.H.; Lee, H.; Nam, D.; Lee, S.G.; Yang, W.M.; Um, J.Y.; Lee, J.; Kim, S.H.; et al. Ginkgetin Blocks Constitutive STAT3 Activation and Induces Apoptosis through Induction of SHP-1 and PTEN Tyrosine Phosphatases. Phytother. Res. 2016, 30, 567–576. [Google Scholar] [CrossRef]
- Park, J.; Baek, S.H. Combination Therapy with Cinnamaldehyde and Hyperthermia Induces Apoptosis of A549 Non-Small Cell Lung Carcinoma Cells via Regulation of Reactive Oxygen Species and Mitogen-Activated Protein Kinase Family. Int. J. Mol. Sci. 2020, 21, 6229. [Google Scholar] [CrossRef] [PubMed]
- Finkel, T.; Holbrook, N.J. Oxidants, oxidative stress and the biology of ageing. Nature 2000, 408, 239–247. [Google Scholar] [CrossRef] [PubMed]
- Rotblat, B.; Southwell, A.L.; Ehrnhoefer, D.E.; Skotte, N.H.; Metzler, M.; Franciosi, S.; Leprivier, G.; Somasekharan, S.P.; Barokas, A.; Deng, Y.; et al. HACE1 reduces oxidative stress and mutant Huntingtin toxicity by promoting the NRF2 response. Proc. Natl. Acad. Sci. USA 2014, 111, 3032–3037. [Google Scholar] [CrossRef]
- Trachootham, D.; Alexandre, J.; Huang, P. Targeting cancer cells by ROS-mediated mechanisms: A radical therapeutic approach? Nat. Rev. Drug. Discov. 2009, 8, 579–591. [Google Scholar] [CrossRef] [PubMed]
- Richter, K.; Haslbeck, M.; Buchner, J. The heat shock response: Life on the verge of death. Mol. Cell 2010, 40, 253–266. [Google Scholar] [CrossRef]
- Calderwood, S.K.; Khaleque, M.A.; Sawyer, D.B.; Ciocca, D.R. Heat shock proteins in cancer: Chaperones of tumorigenesis. Trends Biochem. Sci. 2006, 31, 164–172. [Google Scholar] [CrossRef] [PubMed]
- Garrido, C.; Brunet, M.; Didelot, C.; Zermati, Y.; Schmitt, E.; Kroemer, G. Heat shock proteins 27 and 70: Anti-apoptotic proteins with tumorigenic properties. Cell Cycle 2006, 5, 2592–2601. [Google Scholar] [CrossRef] [PubMed]
- Wang, J.; Cui, S.; Zhang, X.; Wu, Y.; Tang, H. High expression of heat shock protein 90 is associated with tumor aggressiveness and poor prognosis in patients with advanced gastric cancer. PLoS ONE 2013, 8, e62876. [Google Scholar] [CrossRef]
- Ray, P.D.; Huang, B.W.; Tsuji, Y. Reactive oxygen species (ROS) homeostasis and redox regulation in cellular signaling. Cell Signal 2012, 24, 981–990. [Google Scholar] [CrossRef]
- Sies, H.; Berndt, C.; Jones, D.P. Oxidative Stress. Annu. Rev. Biochem. 2017, 86, 715–748. [Google Scholar] [CrossRef]
- Aggarwal, V.; Tuli, H.S.; Varol, A.; Thakral, F.; Yerer, M.B.; Sak, K.; Varol, M.; Jain, A.; Khan, M.A.; Sethi, G. Role of Reactive Oxygen Species in Cancer Progression: Molecular Mechanisms and Recent Advancements. Biomolecules 2019, 9, 735. [Google Scholar] [CrossRef]
- Lee, C.W.; Vo, T.T.T.; Wu, C.Z.; Chi, M.C.; Lin, C.M.; Fang, M.L.; Lee, I.T. The Inducible Role of Ambient Particulate Matter in Cancer Progression via Oxidative Stress-Mediated Reactive Oxygen Species Pathways: A Recent Perception. Cancers 2020, 12, 2505. [Google Scholar] [CrossRef] [PubMed]
- Liou, G.Y.; Storz, P. Reactive oxygen species in cancer. Free Radic. Res. 2010, 44, 479–496. [Google Scholar] [CrossRef] [PubMed]
- Gerhardt, D.; Bertola, G.; Dietrich, F.; Figueiro, F.; Zanotto-Filho, A.; Moreira Fonseca, J.C.; Morrone, F.B.; Barrios, C.H.; Battastini, A.M.; Salbego, C.G. Boldine induces cell cycle arrest and apoptosis in T24 human bladder cancer cell line via regulation of ERK, AKT, and GSK-3beta. Urol. Oncol. 2014, 32, 36.e1–36.e9. [Google Scholar] [CrossRef] [PubMed]
- Shuker, E.; Farhood, M.; Al-Qudaihi, G.; Fouad, D. Potential Effects of Boldine on Oxidative Stress, Apoptosis, and Inflammatory Changes Induced by the Methylprednisolone Hepatotoxicity in Male Wistar Rats. Dose Response 2022, 20, 15593258221082877. [Google Scholar] [CrossRef]
- Noureini, S.K.; Wink, M. Dose-dependent cytotoxic effects of boldine in HepG-2 cells-telomerase inhibition and apoptosis induction. Molecules 2015, 20, 3730–3743. [Google Scholar] [CrossRef] [PubMed]
- Luo, Y.; Wei, Z.; Chou, G.; Wang, Z.; Xia, Y.; Dai, Y. Norisoboldine induces apoptosis of fibroblast-like synoviocytes from adjuvant-induced arthritis rats. Int. Immunopharmacol. 2014, 20, 110–116. [Google Scholar] [CrossRef]
- Zahari, A.; Cheah, F.K.; Mohamad, J.; Sulaiman, S.N.; Litaudon, M.; Leong, K.H.; Awang, K. Antiplasmodial and antioxidant isoquinoline alkaloids from Dehaasia longipedicellata. Planta Med. 2014, 80, 599–603. [Google Scholar] [CrossRef]
- Zhao, Q.; Zhao, Y.; Wang, K. Antinociceptive and free radical scavenging activities of alkaloids isolated from Lindera angustifolia Chen. J. Ethnopharmacol. 2006, 106, 408–413. [Google Scholar] [CrossRef]
- Liu, Q.; Jo, Y.H.; Kim, S.B.; Jin, Q.; Hwang, B.Y.; Lee, M.K. Sesquiterpenes from the roots of Lindera strychnifolia with inhibitory effects on nitric oxide production in RAW 264.7 cells. Bioorg. Med. Chem. Lett. 2016, 26, 4950–4954. [Google Scholar] [CrossRef]
- Gan, L.S.; Zheng, Y.L.; Mo, J.X.; Liu, X.; Li, X.H.; Zhou, C.X. Sesquiterpene lactones from the root tubers of Lindera aggregata. J. Nat. Prod. 2009, 72, 1497–1501. [Google Scholar] [CrossRef]
- Kwak, A.W.; Park, J.W.; Lee, S.O.; Lee, J.Y.; Seo, J.H.; Yoon, G.; Lee, M.H.; Choi, J.S.; Shim, J.H. Isolinderalactone sensitizes oxaliplatin-resistance colorectal cancer cells through JNK/p38 MAPK signaling pathways. Phytomedicine 2022, 105, 154383. [Google Scholar] [CrossRef] [PubMed]
- Ahmed, K.; Tabuchi, Y.; Kondo, T. Hyperthermia: An effective strategy to induce apoptosis in cancer cells. Apoptosis 2015, 20, 1411–1419. [Google Scholar] [CrossRef] [PubMed]
- Curto, S.; Faridi, P.; Shrestha, T.B.; Pyle, M.; Maurmann, L.; Troyer, D.; Bossmann, S.H.; Prakash, P. An integrated platform for small-animal hyperthermia investigations under ultra-high-field MRI guidance. Int. J. Hyperthermia 2018, 34, 341–351. [Google Scholar] [CrossRef]
- Tansi, F.L.; Maduabuchi, W.O.; Hirsch, M.; Southern, P.; Hattersley, S.; Quaas, R.; Teichgraber, U.; Pankhurst, Q.A.; Hilger, I. Deep-tissue localization of magnetic field hyperthermia using pulse sequencing. Int. J. Hyperthermia 2021, 38, 743–754. [Google Scholar] [CrossRef] [PubMed]






| No. | Name | Formula | Mass (Da) | Expected RT (min) | Adduct | Found at Mass (Da) | Error (ppm) | MS/MS Product Ions | Identified with | Peak Area |
|---|---|---|---|---|---|---|---|---|---|---|
| 1 | Epigallocatechin | C15H14O7 | 306.0740 | 4.33 | [M + H]+ | 307.0810 | −0.8 | 139.0386, 163.0389, 135.0429, 177.0540 | # | 2327 |
| [M − H]− | 305.0667 | 0.0 | 125.0250, 137.0248, 139.0401,165.0194,167.0346 | 7248 | ||||||
| 2 | Catechin | C15H14O6 | 290.0790 | 4.72 | [M + H]+ | 291.0864 | 0.2 | 139.0386, 123.0440, 147.0438, 207.0648 | # | 2764 |
| [M − H]− | 289.0717 | −0.1 | 203.0714, 123.0456, 109.0305, 151.0402, 125.0250 | 7820 | ||||||
| 3 | Norisoboldine | C18H19NO4 | 313.1314 | 5.41 | [M + H]+ | 314.1390 | 0.9 | 237.0918, 265.0864, 205.0655, 297.1130 | # | 247,192 |
| [M − H]− | 312.1243 | 0.6 | 297.1015, 282.0772, 254.0824, 239.0711 | 17,959 | ||||||
| 4 | Epicatechin | C15H14O6 | 290.0790 | 5.68 | [M + H]+ | 291.0864 | 0.3 | 139.0394, 123.0453, 147.0444, 207.0646 | # | 3693 |
| [M − H]− | 289.0717 | −0.4 | 203.0721, 123.0453, 245.0827, 109.0307 | 15,349 | ||||||
| 5 | Boldine | C19H21NO4 | 327.1471 | 5.71 | [M + H]+ | 328.1545 | 0.6 | 265.0862, 237.0913, 297.1122, 205.0651, 177.0697 | # | 41,973 |
| [M − H]− | 326.1398 | 0.0 | 311.1156, 296.0934, 268.0732, 239.0688 | 1958 | ||||||
| 6 | Aesculitannin B | C45H36O18 | 864.1902 | 5.92 | [M − H]− | 863.1838 | 1.1 | 411.0719, 711.1382, 289.0714, 451.1036 | * | 65,301 |
| 7 | Reticuline | C19H23NO4 | 329.1627 | 6.21 | [M + H]+ | 330.1699 | −0.1 | 192.1026, 137.0601, 143.0494, 175.0757 | # | 26,257 |
| 8 | Lyoniresinol 3a-O-b-D-glucopyranoside | C28H38O13 | 582.2312 | 6.71 | [M − H]− | 581.2239 | 0.0 | 419.1696, 404.1477, 371.1115, 401.1591 | * | 7223 |
| 9 | Alangionoside L | C19H32O7 | 372.2148 | 7.70 | [M + H]+ | 373.2219 | −0.5 | 175.1482, 133.1017, 119.0864, 193.1583 | * | 2927 |
| 10 | Norboldine | C18H19NO4 | 313.1314 | 10.00 | [M + H]+ | 314.1386 | −0.3 | 177.0544, 145.0283, 121.0650, 89.0396 | * | 3697 |
| [M − H]− | 312.1241 | −0.2 | 148.0532, 178.0501, 190.0508, 297.1008 | 3645 | ||||||
| 11 | Unknown | C21H28N2O | 324.2202 | 11.37 | [M + H]+ | 325.2276 | 0.5 | 91.0556, 86.0980, 233.1655, 84.0824 | * | 125,079 |
| 12 | Linderalactone | C15H16O3 | 244.1099 | 11.88 | [M + H]+ | 245.1171 | −0.5 | 141.0700, 156.0934, 165.0698, 105.0702, 91.0552 | * | 20,652 |
| [M − H]− | 243.1026 | −0.4 | 183.0811, 199.1122, 197.0965, 182.0727, 155.0859 | 19,844 | ||||||
| 13 | Hydroxylindestenolide or linderanolide G | C15H18O3 | 246.1256 | 13.15 | [M + H]+ | 247.1330 | 0.4 | 91.0561, 107.0868, 153.0699, 168.0931, 141.0701 | * | 28,925 |
| 14 | Isolinderalactone | C15H16O3 | 244.1099 | 16.48 | [M + H]+ | 245.1172 | 0.1 | 199.1111, 141.0696, 156.0928, 143.0853, 165.0694 | * | 85,662 |
| [M − H]− | 243.1028 | −0.3 | 183.0815, 199.1121, 182.0739, 130.9660 | 20,421 | ||||||
| 15 | Lindenanolide E or Linderane | C15H16O4 | 260.1049 | 17.57 | [M + H]+ | 261.1121 | 0.0 | 173.0955, 145.1007, 158.0725, 129.0696, 130.0779 | * | 24,396 |
| 16 | Lindenanolide H | C17H20O4 | 288.1362 | 18.20 | [M + H]+ | 289.1433 | 0.2 | 155.0854, 183.1164, 168.0937, 229.1229 | * | 4131 |
| 17 | Unknown | C15H16O | 212.1201 | 18.53 | [M + H]+ | 213.1273 | −0.3 | 165.0705, 128.0624, 141.0704, 155.0859, 180.0933 | * | 68,194 |
Disclaimer/Publisher’s Note: The statements, opinions and data contained in all publications are solely those of the individual author(s) and contributor(s) and not of MDPI and/or the editor(s). MDPI and/or the editor(s) disclaim responsibility for any injury to people or property resulting from any ideas, methods, instructions or products referred to in the content. |
© 2023 by the authors. Licensee MDPI, Basel, Switzerland. This article is an open access article distributed under the terms and conditions of the Creative Commons Attribution (CC BY) license (https://creativecommons.org/licenses/by/4.0/).
Share and Cite
Ahn, C.-R.; Baek, S.-H. Enhancing Gastric Cancer Therapeutic Efficacy through Synergistic Cotreatment of Linderae Radix and Hyperthermia in AGS Cells. Biomedicines 2023, 11, 2710. https://doi.org/10.3390/biomedicines11102710
Ahn C-R, Baek S-H. Enhancing Gastric Cancer Therapeutic Efficacy through Synergistic Cotreatment of Linderae Radix and Hyperthermia in AGS Cells. Biomedicines. 2023; 11(10):2710. https://doi.org/10.3390/biomedicines11102710
Chicago/Turabian StyleAhn, Chae-Ryeong, and Seung-Ho Baek. 2023. "Enhancing Gastric Cancer Therapeutic Efficacy through Synergistic Cotreatment of Linderae Radix and Hyperthermia in AGS Cells" Biomedicines 11, no. 10: 2710. https://doi.org/10.3390/biomedicines11102710
APA StyleAhn, C.-R., & Baek, S.-H. (2023). Enhancing Gastric Cancer Therapeutic Efficacy through Synergistic Cotreatment of Linderae Radix and Hyperthermia in AGS Cells. Biomedicines, 11(10), 2710. https://doi.org/10.3390/biomedicines11102710

