Next Article in Journal
A Fast Fixed-Point Algorithm for Convex Minimization Problems and Its Application in Image Restoration Problems
Next Article in Special Issue
Semi-Hyers–Ulam–Rassias Stability of the Convection Partial Differential Equation via Laplace Transform
Previous Article in Journal
BVPs Codes for Solving Optimal Control Problems
Previous Article in Special Issue
The Polynomial Least Squares Method for Nonlinear Fractional Volterra and Fredholm Integro-Differential Equations
 
 
Font Type:
Arial Georgia Verdana
Font Size:
Aa Aa Aa
Line Spacing:
Column Width:
Background:
Article

Solvability and Stability of the Inverse Problem for the Quadratic Differential Pencil

by
Natalia P. Bondarenko
1,2,* and
Andrey V. Gaidel
2,3,4
1
Department of Applied Mathematics and Physics, Samara National Research University, Moskovskoye Shosse 34, 443086 Samara, Russia
2
Department of Mechanics and Mathematics, Saratov State University, Astrakhanskaya 83, 410012 Saratov, Russia
3
Department of Technical Cybernetics, Samara National Research University, Moskovskoye Shosse 34, 443086 Samara, Russia
4
Department of Video Mining, IPSI RAS—Branch of the FSRC “Crystallography and Photonics” RAS, Molodogvardeyskaya 151, 443001 Samara, Russia
*
Author to whom correspondence should be addressed.
Mathematics 2021, 9(20), 2617; https://doi.org/10.3390/math9202617
Submission received: 16 September 2021 / Revised: 12 October 2021 / Accepted: 14 October 2021 / Published: 17 October 2021
(This article belongs to the Special Issue Recent Advances in Differential Equations and Applications)

Abstract

The inverse spectral problem for the second-order differential pencil with quadratic dependence on the spectral parameter is studied. We obtain sufficient conditions for the global solvability of the inverse problem, prove its local solvability and stability. The problem is considered in the general case of complex-valued pencil coefficients and arbitrary eigenvalue multiplicities. Studying local solvability and stability, we take the possible splitting of multiple eigenvalues under a small perturbation of the spectrum into account. Our approach is constructive. It is based on the reduction of the non-linear inverse problem to a linear equation in the Banach space of infinite sequences. The theoretical results are illustrated by numerical examples.

1. Introduction

Consider the boundary value problem L ( q 0 , q 1 ) in the form
y + ( 2 λ q 1 ( x ) + q 0 ( x ) ) y = λ 2 y , x ( 0 , π ) ,
y ( 0 ) = y ( π ) = 0 ,
where λ is the spectral parameter, q j are complex-valued functions, called the potentials, q j W 2 j 1 ( 0 , π ) , j = 0 , 1 , that is, q 1 L 2 ( 0 , π ) , q 0 = σ , where σ L 2 ( 0 , π ) and the derivative is understood in the sense of distributions. Note that the class W 2 1 contains, in particular, the Dirac delta-functions and the Coulomb-type singularities 1 x , which are widely used in quantum mechanics [1]. Equation (1) can be rewritten in the following equivalent form:
( y ) + 2 λ q 1 ( x ) y = λ 2 y , ( y ) : = ( y [ 1 ] ) σ ( x ) y [ 1 ] σ 2 ( x ) y ,
where y [ 1 ] : = y σ y is the quasi-derivative, y , y [ 1 ] A C [ 0 , π ] , ( y ) L 2 ( 0 , π ) . Clearly, the eigenvalue problem (1) and (2) generates the pencil of second-order differential operators with quadratic dependence on the spectral parameter.
The paper is concerned with the theory of inverse spectral problems, which consists of the recovery of operators from their spectral characteristics. The most complete results in inverse problem theory have been obtained for the Sturm–Liouville Equation (1) with q 1 ( x ) 0 (see the monographs [2,3,4,5] and references therein). In particular, Sturm–Liouville inverse problems with singular potentials of class W 2 1 were studied in [6,7] and other papers. Investigation of inverse problems for differential pencils induced by Equation (1) with non-linear dependence on the spectral parameter causes principal difficulties comparing with the classical Sturm–Liouville problems. Therefore, a number of open questions still remain in this direction. At the same time, inverse problems for Equation (1) are used in various applications, e.g., for modeling interactions between colliding relativistic particles in quantum mechanics [8] and for studying vibrations of mechanical systems in viscous media [9].
For the quadratic differential pencil (1) on a finite interval with the regular potentials q j W 2 j [ 0 , π ] , j = 0 , 1 , and the Robin boundary conditions y ( 0 ) h y ( 0 ) = 0 , y ( π ) + H y ( π ) = 0 , the solvability conditions for the inverse spectral problem were obtained by Gasymov and Guseinov [10]. Later on, their approach was applied for investigation of inverse problems for the pencils with non-separated boundary conditions [11,12,13]. Hryniv and Pronska [14,15,16,17] developed an approach to inverse problems for the pencils of form (1) and (2) with the singular potentials q j W 2 j 1 [ 0 , π ] , j = 0 , 1 . Their approach is based on the reduction of Equation (1) to a first-order system. In the recent paper [18], the analogous reduction was applied to the inverse scattering problem for the quadratic differential pencil on the half-line. However, the results of the mentioned papers have the common disadvantage that consists in the requirement of real-valued potentials and positivity of some operator. Under this requirement, the eigenvalues of the pencil are real and simple, which makes the situation similar to the classical Sturm–Liouville operators and significantly simplifies the investigation of inverse problems. However, in the general case, the pencil (1) and (2) can have multiple or non-real eigenvalues, even if the potentials q j are real-valued.
Buterin and Yurko [19,20] developed another approach, which allows to solve inverse problems for quadratic differential pencils with the complex-valued potentials q j W 2 j [ 0 , π ] , j = 0 , 1 , and without any additional restrictions. The approach of [19,20] is based on the method of spectral mappings [5,21]. This method allows to reduce a non-linear inverse spectral problem to a linear equation in an appropriate Banach space, by using contour integration in the λ -plane and the theory of analytic functions. The approach based on the method of spectral mappings was also applied to the pencils of the matrix Sturm–Liouville operators [22,23], to the scalar pencils on the half-line [24], to the half inverse problem [25], and to the pencils on graphs (see [26,27] and references therein). However, the results obtained by using this approach for differential pencils include only uniqueness theorems and constructive procedures for solving inverse problems. The most principal questions of solvability and stability for the general case of complex-valued potentials were open. The present paper aims to fill this gap.
It is also worth mentioning that, in recent years, a number of scholars have been actively studying inverse problems for quadratic differential pencils (see [28,29,30,31,32,33,34,35,36] and other papers of these authors). The majority of those results are concerned with partial inverse problems, inverse nodal problems, and recovery of the pencils from the interior spectral data.
The aim of this paper is to study solvability and stability of the inverse spectral problem for the pencil (1) and (2). Developing the ideas of the method of spectral mappings [5,19,20,21], we reduce the inverse problem to the so-called main equation, which is a linear equation in the Banach space of bounded infinite sequences. The most important difficulties of our investigation are related with eigenvalue multiplicities. The multiplicities influence on the definition of the spectral data and on the construction of the main equation. Moreover, under a small perturbation of the spectrum, multiple eigenvalues can split into smaller groups, which complicates the analysis of local solvability and stability. Nevertheless, we take this effect into account and obtain the results valid for arbitrary multiplicities. For dealing with multiple eigenvalues, we use some ideas previously developed for the non-self-adjoint Sturm–Liouville operators in [37,38,39].
Thus, the following main results are obtained.
  • In Section 2, the spectral data of the quadratic differential pencil are defined and a constructive solution of the inverse problem is obtained for the case of the complex-valued singular potentials q j W 2 j 1 [ 0 , π ] , j = 0 , 1 (see Algorithm 1). Note that the results of [19,20] are limited to the case of regular potentials q j W 2 j [ 0 , π ] , j = 0 , 1 . Our constructive procedure implies Theorem 3 on the uniqueness of the inverse problem solution;
  • In Section 3, we construct infinitely differentiable approximations q j N of the potentials q j , by using finite spectral data (Theorem 4). This theorem plays an auxiliary role in the further sections, but also can be treated as a separate result;
  • In Section 4, we prove Theorem 5, which provides sufficient conditions for the global solvability of the inverse problem. Theorem 5 implies Corollary 1 on the local solvability and stability of the inverse problem for spectrum perturbations that do not change eigenvalue multiplicities;
  • In Section 5, we prove Theorem 6 and Corollary 2 on the local solvability and stability of the inverse problem in the general case, taking splitting of multiple eigenvalues into account;
  • In Section 6, our theoretical results are illustrated by numerical examples. Namely, we approximate a pencil having a double eigenvalue by a family of pencils with simple eigenvalues.

2. Constructive Solution

In this section, we define the spectral data of the problem L ( q 0 , q 1 ) and develop Algorithm 1 for recovery of the potentials q j W 2 j 1 ( 0 , π ) , j = 0 , 1 , from the spectral data. The non-linear inverse problem is reduced to the linear Equation (20), which plays a crucial role in the constructive solution and also in study of solvability and stability for the inverse problem. In addition, relying on Algorithm 1, we obtain the uniqueness of the inverse problem solution (Theorem 3). We follow the strategy of [20], so some formulas and propositions of this section are provided without proofs. However, it is worth mentioning that our constructive solution is novel for the case of the singular potentials q j W 2 j 1 ( 0 , π ) , j = 0 , 1 . The most important difference from the regular case q j W 2 j [ 0 , π ] , j = 0 , 1 , is the construction of the regularized series (22)–(24) and the analysis of their convergence in Lemma 2. The results of this section will be used in the further sections for investigation of solvability and stability issues.
Let us start with preliminaries. Denote by S ( x , λ ) the solution of Equation (1) satisfying the initial conditions S ( 0 , λ ) = 0 , S [ 1 ] ( 0 , λ ) = 1 . Observe that the functions S ( x , λ ) and S [ 1 ] ( x , λ ) are entire in λ for each fixed x [ 0 , π ] . Put Q ( x ) : = 0 x q 1 ( t ) d t . The results of [17] yield the following lemma.
Lemma 1.
There exist such functions K ( x , t ) and N ( x , t ) that
S ( x , λ ) = sin ( λ x Q ( x ) ) λ + 1 λ x x K ( x , t ) exp ( i λ t ) d t , S [ 1 ] ( x , λ ) = cos ( λ x Q ( x ) ) + x x N ( x , t ) exp ( i λ t ) d t ,
K ( x , . ) and N ( x , . ) belong to L 2 ( 0 , x ) for each fixed x ( 0 , π ] . Moreover, the norms K ( x , . ) L 2 ( 0 , x ) and N ( x , . ) L 2 ( 0 , x ) are bounded uniformly with respect to x ( 0 , π ] .
Denote Z 0 : = Z { 0 } , ω 0 = 1 π Q ( π ) . The problem L ( q 0 , q 1 ) has a countable set of the eigenvalues { λ n } n Z 0 (counted with multiplicities), which coincide with the zeros of the analytic characteristic function Δ ( λ ) : = S ( π , λ ) and have the following asymptotics (see [17]):
λ n = n + ω 0 + ϰ n , n Z 0 .
Here and below, the same notation { ϰ n } is used for various sequences from l 2 . Introduce the notations
S : = { n Z 0 : k < n λ k λ n } , m n : = # { k Z 0 : λ k = λ n } ,
that is, { λ n } n S is the set of all the distinct eigenvalues and m n is the multiplicity of the eigenvalue λ n . Without loss of generality, we impose the following assumption.
Assumption 1.
( O ) : λ n λ k for n k < 0 and λ n = λ n + 1 = = λ n + m n 1 , n S .
Together with the eigenvalues, we use additional spectral characteristics for reconstruction of the pencil. Let us define two types of such characteristics. Denote
S ν ( x , λ ) = 1 ν ! d ν d λ ν S ( x , λ ) , S n + ν ( x ) : = S ν ( x , λ n ) , n S , ν = 0 , m n 1 ¯ .
Put S ν ( x , λ ) = 0 for ν < 0 . Define the generalized weight numbers as follows:
α n + ν : = 0 π ( 2 ( λ n q 1 ( x ) ) S m n 1 ( x , λ n ) S m n 2 ( x , λ n ) ) S ν ( x , λ n ) d x + 0 π S m n 1 ( x , λ n ) S ν 1 ( x , λ n ) d x , ν = 0 , m n 1 ¯ , n S .
Note that { α n } n Z 0 generalize the classical weight numbers of the self-adjoint Sturm–Liouville operator (see, e.g., [2,5]).
We call the Weyl solution the function Φ ( x , λ ) satisfying Equation (1) and the boundary conditions Φ ( 0 , λ ) = 1 , Φ ( π , λ ) = 0 . The Weyl function is defined as M ( λ ) : = Φ [ 1 ] ( 0 , λ ) . Weyl functions and their generalizations are natural spectral characteristics in the inverse problem theory for various classes of differential operators and pencils (see, e.g., [2,5]). It can be easily shown that M ( λ ) = S [ 1 ] ( π , λ ) S ( π , λ ) . Consequently, the function M ( λ ) is meromorphic with the poles { λ n } n S of the corresponding multiplicities { m n } n S .
Denote
M n + ν : = Res λ = λ n ( λ λ n ) v M ( λ ) , n S , ν = 0 , m n 1 ¯ .
Note that the generalized weight numbers { α n } n Z 0 and the coefficients { M n } n Z 0 determine each other uniquely by the formula (see [20]):
j = 0 ν α n + ν j M n + m n j 1 = δ ν , 0 , n S , ν = 0 , m n 1 ¯ ,
where δ ν , 0 is the Kronecker delta. Therefore, the following two inverse problems are equivalent:
Problem 1.
Given { λ n , α n } n Z 0 , find q 0 , q 1 .
Problem 2.
Given { λ n , M n } n Z 0 , find q 0 , q 1 .
Further, we focus on Inverse Problem 1. For convenience, let us call the collection { λ n , M n } n Z 0 the spectral data of the problem L.
One can easily obtain the asymptotics
M n = n π ( 1 + ϰ n ) , n Z 0 .
In the regular case q j W 2 j [ 0 , π ] , the asymptotics (3) and (6) can be improved (see [20]):
λ n = n + ω 0 + ω 1 π n + ϰ n n ,
M n = n π 1 + ω 0 ω 2 n + ϰ n n ,
where
ω 1 = 1 2 0 π ( q 0 ( x ) + q 1 2 ( x ) ) d x , ω 2 = q 1 ( 0 ) .
Note that the function σ = q 0 ( x ) d x is determined by q 0 uniquely up to an additive constant. However, this constant does not influence on the definition of the spectral data. Thus, in the regular case, we may assume that σ ( x ) = 0 x q 0 ( t ) d t , so σ ( 0 ) = 0 and y [ 1 ] ( 0 ) = y ( 0 ) .
Along with L = L ( q 0 , q 1 ) , we consider another problem L ˜ = L ( q ˜ 0 , q ˜ 1 ) of the same form but with different coefficients q ˜ j W 2 j 1 ( 0 , π ) , j = 0 , 1 . We agree that, if a symbol γ denotes an object related to L, then the symbol γ ˜ with tilde will denote the similar object related to L ˜ . Note that the quasi-derivatives for these two problems are supposed to be different: y [ 1 ] = y σ y for L and y [ 1 ] = y σ ˜ y for L ˜ . Without loss of generality, we suppose that the both eigenvalue sequences { λ n } n Z 0 and { λ ˜ n } n Z 0 satisfy Assumption ( O ) .
Introduce the notations
Q ^ : = Q Q ˜ , Θ ( x ) : = cos Q ^ ( x ) , Λ ( x ) : = sin Q ^ ( x ) , λ n , 0 : = λ n , λ n , 1 : = λ ˜ n , M n , 0 : = M n , M n , 1 : = M ˜ n , S 0 : = S , S 1 : = S ˜ , m n , 0 : = m n , m n , 1 : = m ˜ n , S k + ν , i ( x ) : = S ν ( x , λ k , i ) , S ˜ k + ν , i ( x ) : = S ˜ ν ( x , λ k , i ) , k S i , ν = 0 , m k , i 1 ¯ , i = 0 , 1 , D ˜ ( x , λ , μ ) : = S ( x , λ ) S ( x , μ ) S ( x , λ ) S ( x , μ ) λ μ = 0 x ( λ + μ 2 q 1 ( t ) ) S ˜ ( t , λ ) S ˜ ( t , μ ) d t ,
A ˜ n + ν , i ( x , λ ) : = p = ν m n , i 1 1 ( p ν ) ! M n + p , i p ν μ p ν D ˜ ( x , λ , μ ) | μ = λ n , i ,
P ˜ n + ν , i ; k , j ( x ) : = 1 ν ! ν λ ν A ˜ k , j ( x , λ ) | λ = λ n , i , n S i , ν = 0 , m n , i 1 ¯ , i = 0 , 1 .
By using the contour integration in the λ -plane, Buterin and Yurko [20] have derived the following relation:
Θ ( x ) S ˜ n , i ( x ) = S n , i ( x ) k Z 0 ( P ˜ n , i ; k , 0 ( x ) S k , 0 ( x ) P ˜ n , i ; k , 1 ( x ) S k , 1 ( x ) ) , n Z 0 , i = 0 , 1 .
However, it is inconvenient to use (12) as the main equation of the inverse problem, since the series converges only “with brackets”. Therefore, below we transform (12) into an equation in the Banach space of infinite sequences.
Define the numbers
θ n : = | λ n λ ˜ n | , χ n : = θ n 1 , θ n 0 , 0 , θ n = 0 .
Let J be the set of indices ( n , i ) , n Z 0 , i = 0 , 1 . For each fixed x [ 0 , π ] , define the sequence ϕ ( x ) : = [ ϕ n , i ( x ) ] ( n , i ) J of the elements
ϕ n , 0 ( x ) ϕ n , 1 ( x ) = n χ n χ n 0 1 S n , 0 ( x ) S n , 1 ( x ) .
Analogously define ϕ ˜ ( x ) = [ ϕ ˜ n , i ( x ) ] ( n , i ) J , replacing S n , i by S ˜ n , i . It is clear that, for each fixed x [ 0 , π ] , the sequences ϕ ( x ) and ϕ ˜ ( x ) belong to the Banach space B of bounded sequences a = [ a n , i ] ( n , i ) J with the norm a B = sup ( n , i ) J | a n , i | .
Define the elements H ˜ n , i ; k , j ( x ) for ( n , i ) , ( k , j ) J by the formula
H ˜ n , 0 ; k , 0 ( x ) H ˜ n , 0 ; k , 1 ( x ) H ˜ n , 1 ; k , 0 ( x ) H ˜ n , 1 ; k , 1 ( x ) = n k χ n χ n 0 1 P ˜ n , 0 ; k , 0 ( x ) P ˜ n , 0 ; k , 1 ( x ) P ˜ n , 1 ; k , 0 ( x ) P ˜ n , 1 ; k , 1 ( x ) θ k 1 0 1 .
Consider the linear operator H ˜ ( x ) : B B , H ˜ = H ˜ ( { λ n , M n } n Z 0 , L ˜ ) , acting as follows:
H ˜ ( x ) a = ( k , j ) J H ˜ n , i ; k , j ( x ) a k , j , a = [ a k , j ] B .
Define the numbers { ξ n } n Z 0 as follows:
ξ k + ν : = | λ k λ ˜ k | + 1 k p = ν m k 1 | M k + p M ˜ k + p | , k S S ˜ , m k = m ˜ k , ν = 0 , m k 1 ¯ , ξ n : = 1 for the rest of n .
Suppose that ω 0 = ω ˜ 0 . Then, it follows from (3) and (6) that { ξ n } l 2 . Using the standard technique based on Schwarz’s lemma (see Section 1.6.1 in [5] and Section 4 in [20]), we obtain the estimate
| H ˜ n , i ; k , j ( x ) | C ξ k 1 | n k | + 1 + 1 | k | ,
where ( n , i ) , ( k , j ) J , x [ 0 , π ] . Here and below, the same symbol C denotes various positive constants independent of n, i, k, j, x, etc. Consequently,
H ˜ ( x ) B B C sup n Z 0 k Z 0 ξ k 1 | n k | + 1 + 1 | k | C k Z 0 ξ k 2 sup n Z 0 k Z 0 1 ( | n k | + 1 ) 2 + k Z 0 1 | k | 2 < ,
that is, for each fixed x [ 0 , π ] , the operator H ˜ ( x ) is bounded in B .
In the case q ˜ j W 2 j [ 0 , π ] , j = 0 , 1 , the functions ϕ ˜ n , i ( x ) and H ˜ n , i ; k , j ( x ) belong to C 1 [ 0 , π ] and, for ( n , i ) , ( k , j ) J , x [ 0 , π ] ,
| ϕ ˜ n , i ( x ) | C | n | , | H ˜ n , i ; k , j ( x ) | C | n | ξ k .
Due to the introduced notations, relation (12) yields the following theorem.
Theorem 1.
For each fixed x [ 0 , π ] , the following relation holds:
Θ ( x ) ϕ ˜ ( x ) = ( I H ˜ ( x ) ) ϕ ( x ) ,
where I is the identity operator in B .
Assume that Θ ( x ) 0 , x [ 0 , π ] . Denote
z ( x ) = [ z n , i ( x ) ] ( n , i ) J : = ϕ ( x ) Θ ( x ) .
Then, (19) implies the following equation in B with respect to z ( x ) for each fixed x [ 0 , π ] :
ϕ ˜ ( x ) = ( I H ˜ ( x ) ) z ( x ) .
We call Equation (20) the main equation of the inverse problem. The solvability of the main equation is given by the following theorem, which is proved similarly to Theorem 4.3 from [20].
Theorem 2.
If Θ ( x ) 0 , then the operator ( I H ˜ ( x ) ) has a bounded inverse in B , so the main Equation (20) is uniquely solvable.
Using the solution of the main equation, one can construct the solution of Inverse Problem 1. For this purpose, we introduce the functions
v n , 0 ( x ) : = 1 n ( θ n z n , 0 ( x ) + z n , 1 ( x ) ) , v n , 1 ( x ) : = 1 n z n , 1 ( x ) , n Z 0 , B ˜ n + ν , i ( x ) : = p = ν m n , i 1 M n + p , i S ˜ n + p ν , i ( x ) , n S i , ν = 0 , m n , i 1 ¯ , i = 0 , 1 .
Let n 0 N { 0 } be the smallest index, such that m n , i = 1 for all | n | > n 0 , i = 0 , 1 . Consider the series
ε 1 ( x ) : = ( k , j ) J ( 1 ) j B ˜ k , j ( x ) v k , j ( x ) ,
ε 2 ( x ) : = | k | n 0 j = 0 , 1 ( 1 ) j λ k , j B ˜ k , j ( x ) v k , j ( x ) + | k | > n 0 j = 0 , 1 ( 1 ) j M k , j λ k , j S ˜ k , j ( x ) v k , j ( x ) 1 2 λ k , j ,
ε 3 ( x ) : = | k | n 0 j = 0 , 1 ( 1 ) j B ˜ k , j ( x ) v k , j ( x ) + | k | > n 0 j = 0 , 1 ( 1 ) j M k , j S ˜ k , j ( x ) v k , j ( x ) + Λ ( x ) 2 λ k , j Θ ( x ) ,
ε 4 ( x ) : = j = 0 1 ( 1 ) j m k , j > 1 ν = 0 m k , j 2 B ˜ k + ν + 1 , j ( x ) v k + ν , j ( x ) .
Lemma 2.
ε 1 W 2 1 [ 0 , π ] , ε 2 , ε 3 L 2 ( 0 , π ) .
Proof. 
Obviously, it is sufficient to prove the lemma for n 0 = 0 . Note that v k , j ( x ) = ( Θ ( x ) ) 1 S k , j ( x ) and B ˜ k , j ( x ) = M k , j S ˜ k , j ( x ) .
Step 1. Using (22), we derive
ε 1 ( x ) Θ ( x ) = k Z 0 ( M k , 0 S ˜ k , 0 ( x ) S k , 0 ( x ) M k , 1 S ˜ k , 1 ( x ) S k , 1 ( x ) ) = k Z 0 ( M k , 0 M k , 1 ) S ˜ k , 0 ( x ) S k , 0 ( x ) + k Z 0 M k , 1 ( S ˜ k , 0 ( x ) S ˜ k , 1 ( x ) ) S k , 0 ( x ) + k Z 0 M k , 1 S ˜ k , 1 ( x ) ( S k , 0 ( x ) S k , 1 ( x ) ) .
It follows from (3), (6) and (16), and Lemma 1 for S ( x , λ ) and S ˜ ( x , λ ) that
| M k , i | C | k | , | M k , 0 M k , 1 | C | k | ξ k , | S k , i ( x ) | , | S ˜ k , i ( x ) | C | k | 1 , | S k , 0 ( x ) S k , 1 ( x ) | C | k | 1 ξ k , | S ˜ k , 0 ( x ) S ˜ k , 1 ( x ) | C | k | 1 ξ k
for k Z 0 , x [ 0 , π ] . Hence
| ε 1 ( x ) Θ ( x ) | C k Z 0 | k | 1 ξ k < ,
that is, the series (26) converges absolutely and uniformly with respect to x [ 0 , π ] . Since Θ W 2 1 [ 0 , π ] , Θ ( x ) 0 , x [ 0 , π ] , this yields ε 1 C [ 0 , π ] .
Step 2. Differentiating (22) and using the relations S = S [ 1 ] + σ S , S ˜ = S ˜ [ 1 ] + σ ˜ S ˜ , we obtain
ε 1 ( x ) = ( Θ ( x ) ) 1 Z 1 ( x ) + Z 2 ( x ) , Z 1 ( x ) : = ( k , j ) J ( 1 ) j M k , j ( S ˜ k , j [ 1 ] ( x ) S k , j ( x ) + S ˜ k , j ( x ) S k , j [ 1 ] ( x ) ) , Z 2 ( x ) : = σ ( x ) + σ ˜ ( x ) Θ ( x ) Θ ( x ) ε 1 ( x ) .
Obviously, Z 2 L 2 ( 0 , π ) . Let us prove the same for Z 1 . Lemma 1 yields
S ˜ k , j [ 1 ] ( x ) S k , j ( x ) + S ˜ k , j ( x ) S k , j [ 1 ] ( x ) = sin ( 2 λ k , j x Q ( x ) Q ˜ ( x ) ) λ k , j + ϰ k , j ( x ) λ k , j ,
where { ϰ k , j ( x ) } is some sequence satisfying
( k , j ) J | ϰ k , j ( x ) | 2 C , k Z 0 | ϰ k , 0 ( x ) ϰ k , 1 ( x ) | C
uniformly with respect to x [ 0 , π ] . Consequently,
Z 1 ( x ) = S 1 ( x ) + S 2 ( x ) + S 3 ( x ) + S 4 ( x ) , S 1 ( x ) : = k Z 0 M k , 0 λ k , 0 M k , 1 λ k , 1 sin ( 2 λ k , 0 x Q ( x ) Q ˜ ( x ) ) , S 2 ( x ) : = k Z 0 M k , 1 λ k , 1 ( sin ( 2 λ k , 0 x Q ( x ) Q ˜ ( x ) ) sin ( 2 λ k , 1 x Q ( x ) Q ˜ ( x ) ) ) , S 3 ( x ) : = k Z 0 M k , 0 λ k , 0 M k , 1 λ k , 1 ϰ k , 0 ( x ) , S 4 ( x ) : = k Z 0 M k , 1 λ k , 1 ( ϰ k , 0 ( x ) ϰ k , 1 ( x ) ) .
It follows from (3) and (6) that
M k , 1 λ k , 1 C , M k , 0 λ k , 0 M k , 1 λ k , 1 l 2 .
Furthermore,
sin ( 2 λ k , 0 x Q ( x ) Q ˜ ( x ) ) sin ( 2 λ k , 1 x Q ( x ) Q ˜ ( x ) ) = 2 ( λ k , 0 λ k , 1 ) x cos ( ( λ k , 0 + λ k , 1 ) x Q ( x ) Q ˜ ( x ) ) + O ( ξ k 2 ) .
Hence, the series S 1 ( x ) and S 2 ( x ) converge in L 2 ( 0 , π ) . In view of (27) and (28), the series S 3 ( x ) and S 4 ( x ) converge absolutely and uniformly on [ 0 , π ] . Thus, ε 1 L 2 ( 0 , π ) , so ε 1 W 2 1 [ 0 , π ] .
Step 3. Under our assumptions, we have
ε 2 ( x ) = ( k , j ) J ( 1 ) j M k , j λ k , j S ˜ k , j ( x ) S k , j ( x ) ( Θ ( x ) ) 1 1 2 λ k , j .
Lemma 1 yields
λ k , j S ˜ k , j ( x ) S k , j ( x ) = 1 2 λ k , j ( Θ ( x ) cos ( 2 λ k , j x Q ( x ) Q ˜ ( x ) ) + ϰ k , j ( x ) ) ,
where { ϰ k , j ( x ) } is some sequence satisfying (27). Consequently,
ε 2 ( x ) = ( k , j ) J ( 1 ) j M k , j λ k , j ( cos ( 2 λ k , j x Q ( x ) Q ˜ ( x ) ) ϰ k , j ( x ) ) .
Analogously to Step 2 of this proof, we show that ε 2 L 2 ( 0 , π ) . The proof for ε 3 is similar.    □
Lemma 3.
If Θ ( x ) 0 , then 1 + ε 1 2 ( x ) 0 and
Θ 2 ( x ) = 1 1 + ε 1 2 ( x ) , Λ 2 ( x ) = ε 1 2 ( x ) 1 + ε 1 2 ( x ) , Θ ( x ) Λ ( x ) = ε 1 ( x ) 1 + ε 1 2 ( x ) ,
q 1 ( x ) = q ˜ 1 ( x ) + ε 1 ( x ) 1 + ε 1 2 ( x ) , q 0 ( x ) = q ˜ 0 ( x ) + 2 ε 2 ( x ) 2 q ˜ 1 ( x ) ε 1 ( x ) 4 q ˜ 1 ( x ) ε 1 ( x ) + 2 ( q ˜ 1 ( x ) q 1 ( x ) ) ε 3 ( x )
+ b ( x ) ( ε 2 ( x ) 2 q ˜ 1 ( x ) ε 1 ( x ) + ε 4 ( x ) ) + 2 ε 4 ( x ) + b ( x ) 2 + b 2 ( x ) 4 ,
where b ( x ) : = 2 ( q ˜ 1 ( x ) q 1 ( x ) ) ε 1 ( x ) and the derivatives of L 2 -functions are understood in the sense of distributions.
Finally, we arrive at the following algorithm for solving Inverse Problem 1.
Note that the choice of the square root branch for Θ ( x ) and Λ ( x ) is uniquely specified by the continuity of these functions, the condition Θ ( 0 ) = 1 , and (29). If Θ ( x ) = 0 for some x [ 0 , π ] , one can apply the step-by-step process described in [20]. However, in our analysis of the inverse problem solvability and stability in the further sections, the condition Θ ( x ) 0 is always fulfilled.
Algorithm 1 implies the following uniqueness theorem for solution of Inverse Problem 1.
Algorithm 1: Solution of Inverse Problem
Suppose that the data { λ n , M n } n Z 0 are given.
  • Choose a model problem L ˜ = L ( q ˜ 0 , q ˜ 1 ) such that ω ˜ 0 = ω 0 and Θ ( x ) 0 on [ 0 , π ] .
  • Construct ϕ ˜ ( x ) and H ˜ ( x ) .
  • Find z ( x ) by solving the main Equation (20).
  • Find ε 1 ( x ) by using (21) and (22) and then Θ ( x ) , Λ ( x ) by (29).
  • Calculate the functions ε j ( x ) , j = 2 , 4 ¯ , by formulas (23)–(25).
  • Find q 1 and q 0 by (30) and (31).
Theorem 3.
If λ n = λ ˜ n and M n = M ˜ n , n Z 0 , then q j = q ˜ j in W 2 j 1 ( 0 , π ) , j = 0 , 1 . Thus, the spectral data { λ n , M n } n Z 0 of the problem L uniquely specify the potentials q j , j = 0 , 1 .
In the case q j W 2 j [ 0 , π ] , j = 0 , 1 , the series for ε j ( x ) converge in W 2 3 j [ 0 , π ] , j = 1 , 3 ¯ . Moreover, one can use the following simpler formulas instead of (23) and (24):
ε 2 ( x ) : = ( k , j ) J ( 1 ) j λ k , j B ˜ k , j ( x ) v k , j ( x ) ,
ε 3 ( x ) : = ( k , j ) J ( 1 ) j B ˜ k , j ( x ) v k , j ( x ) .
Usage of either (23) and (24) or (32) and (33) leads to the same q 0 , q 1 in (30) and (31).

3. Estimates and Approximation

This section plays an auxiliary role in studying solvability and stability of Inverse Problem 1. We impose the assumption of the uniform boundedness of the inverse operator ( I H ˜ ( x ) ) 1 , and obtain auxiliary estimates for the values constructed by Algorithm 1. Further, by using the finite spectral data { λ n , M n } | n | N , we construct the infinitely differentiable approximations q j N of the potentials q j in Theorem 4. This theorem plays an auxiliary role in the proofs of global and local solvability, but also can be considered as a separate result.
In this section, we assume that L ˜ = L ( q ˜ 0 , q ˜ 1 ) , q ˜ j W 2 j [ 0 , π ] , j = 0 , 1 , { λ n , M n } n Z 0 are complex numbers (not necessarily being the spectral data of some problem L) numbered according to Assumption ( O ). Suppose that the numbers { λ n , M n } n Z 0 and the spectral data { λ ˜ n , M ˜ n } n Z 0 satisfy the following condition
Ω : = n Z 0 ( n ξ n ) 2 < .
For x [ 0 , π ] , consider the linear bounded operator H ˜ ( x ) = H ˜ ( { λ n , M n } n Z 0 , L ˜ ) constructed according to the previous section. Let us impose the following assumption.
Assumption 2.
( I ) : For each fixed x [ 0 , π ] , the operator ( I H ˜ ( x ) ) is invertible, and ( I H ˜ ( x ) ) 1 B B C uniformly with respect to x [ 0 , π ] .
Assumption ( I ) plays an important role in our analysis of the inverse problem solvability. It will be shown below that this assumption remains valid under a small perturbation of the spectral data. Thus, Assumption ( I ) is natural for the investigation of local solvability and stability of Inverse Problem 1. In addition, under this assumption, we managed to obtain some global solvability results, provided in Section 4.
Together with H ˜ ( x ) , consider the operators H ˜ N ( x ) = [ H ˜ n , i ; k , j N ( x ) ] ( n , i ) , ( k , j ) J , N 1 defined as
H ˜ n , i ; k , j N ( x ) = H ˜ n , i ; k , j ( x ) , | k | N , 0 , | k | > N .
Using (17), we derive
H ˜ ( x ) H ˜ N ( x ) B B = sup ( n , i ) J | k | > N j = 0 , 1 | H ˜ n , i ; k , j ( x ) | = sup n Z 0 | k | > N C ξ k 1 | n k | + 1 + 1 | k | C Ω N ,
where
Ω N : = | k | > N ( k ξ k ) 2 , lim N Ω N = 0 .
Therefore, we arrive at the following lemma.
Lemma 4.
For all sufficiently large N, the operators ( I H ˜ N ( x ) ) are invertible in B for each fixed x [ 0 , π ] and
( I H ˜ N ( x ) ) 1 B B C , H ˜ ( x ) H ˜ N ( x ) B B C Ω N , ( I H ˜ ( x ) ) 1 ( I H ˜ N ( x ) ) 1 B B C Ω N ,
where C does not depend on x and N.
Lemma 5.
Let q ˜ j W 2 j [ 0 , π ] , j = 0 , 1 , be complex-valued functions, and let { λ n , M n } n Z 0 be complex numbers satisfying Assumption ( O ) . Suppose that the estimate (34) and Assumption ( I ) are fulfilled. Then the components [ R n , i ; k , j ( x ) ] ( n , i ) , ( k , j ) J of the linear bounded operator
R ( x ) : = ( I H ˜ ( x ) ) 1 I
and the components [ z n , i ( x ) ] ( n , i ) J of the solution z ( x ) = ( I H ˜ ( x ) ) 1 ϕ ˜ ( x ) of the main Equation (20) belong to C 1 [ 0 , π ] and satisfy the estimates
| R n , i ; k , j ( x ) | C ξ k 1 | n k | + 1 + 1 | k | + η k ,
η k : = l Z 0 1 l 2 ( | l k | + 1 ) 2 , { η k } l 2 ,
| R n , i ; k , j ( x ) | C | n | ξ k ,
| z n , i ( ν ) ( x ) | C | n | ν , ν = 0 , 1 ,
for ( n , i ) , ( k , j ) J , x [ 0 , π ] .
Proof. 
Step 1. Let us prove the continuity of R n , i ; k , j ( x ) . Clearly, H ˜ n , i ; k , j C [ 0 , π ] . Fix ε > 0 and choose N such that the conclusion of Lemma 4 holds and
R ( x ) R N ( x ) B B ε 3 , x [ 0 , π ] ,
where R N ( x ) = ( I H ˜ N ( x ) ) 1 I . Note that the inverse ( I H ˜ N ( x ) ) 1 can be found by solving the system of finite linear equations
a n , i + | k | N j = 0 , 1 H ˜ n , i ; k , j ( x ) a k , j = b n , i , ( n , i ) J .
with respect to [ a n , i ] by Cramer’s rule. Consequently, the components R n , i ; k , j N ( x ) of the inverse operator are continuous functions. For fixed n , i , k , j and x 0 [ 0 , π ] , choose δ > 0 , such that, for all x [ 0 , π ] [ x 0 δ , x 0 + δ ] , we have | R n , i ; k , j N ( x ) R n , i ; k , j N ( x 0 ) | ε 3 . This together with (40) yield
| R n , i ; k , j ( x ) R n , i ; k , j ( x 0 ) | | R n , i ; k , j ( x ) R n , i ; k , j N ( x ) | + | R n , i ; k , j N ( x ) R n , i ; k , j N ( x 0 ) | + | R n , i ; k , j ( x 0 ) R n , i ; k , j N ( x 0 ) | ε .
Thus, R n , i ; k , j ( x ) is continuous at x 0 . Since x 0 is arbitrary, we conclude that R n , i ; k , j C [ 0 , π ] .
Step 2. Let us estimate R n , i ; k , j ( x ) . By definition,
( I + R ( x ) ) ( I H ˜ ( x ) ) = I .
In the element-wise form, this implies
R n , i ; k , j ( x ) = H ˜ n , i ; k , j ( x ) + ( l , s ) J R n , i ; l , s ( x ) H ˜ l , s ; k , j ( x ) , ( n , i ) , ( k , j ) J .
Using the estimate R ( x ) B B C and (17), we obtain
| R n , i ; k , j ( x ) | | H ˜ n , i ; k , j ( x ) | + R ( x ) B B sup ( l , s ) J | H ˜ l , s ; k , j ( x ) | C ξ k .
Using (17), (42), (34) and (37), we derive
( l , s ) J | R n , i ; l , s ( x ) | | H ˜ l , s ; k , j ( x ) | C l Z 0 ξ l ξ k 1 | l k | + 1 + 1 | k | C ξ k | k | l Z 0 ξ l + C ξ k l Z 0 ( l ξ l ) 2 η k C ξ k ( | k | 1 + η k ) .
Using this estimate together with (17) and (41), we arrive at (36).
Step 3. Let us prove (38). Since q ˜ j W 2 j [ 0 , π ] , j = 0 , 1 , we have H ˜ n , i ; k , j C 1 [ 0 , π ] and the estimates (18) hold. Formal differentiation implies
R ( x ) = ( I + R ( x ) ) H ˜ ( x ) ( I + R ( x ) ) .
Put G ( x ) : = H ˜ ( x ) ( I + R ( x ) ) . Then
G n , i ; k , j ( x ) = H ˜ n , i ; k , j ( x ) + ( l , s ) J H ˜ n , i ; l , s ( x ) R l , s ; k , j ( x ) ,
R n , i ; k , j ( x ) = G n , i ; k , j ( x ) + ( l , s ) J R n , i ; l , s ( x ) G l , s ; k , j ( x ) .
Using (18), (34), (42), and (43), we obtain
| G n , i ; k , j ( x ) | C | n | ξ k .
Using (34), (36), (44), and (45), we arrive at (38). The absolute and uniform convergence of the series in (43) and (44) also follows from (18), (34), and (36), so R n , i ; k , j C 1 [ 0 , π ] .
Step 4. Let us estimate z n , i ( ν ) ( x ) . Since z ( x ) = ( I + R ( x ) ) ϕ ˜ ( x ) , we obtain z ( x ) B C , so (39) holds for ν = 0 . Differentiation implies
z n , i ( x ) = ( k , j ) J R n , i ; k , j ( x ) ϕ ˜ k , j ( x ) + ( k , j ) J R n , i ; k , j ( x ) ϕ ˜ k , j ( x ) .
Using the estimates (18), (34), (36), (38), and | ϕ ˜ n , i ( x ) | C , we show that the series in (46) converge absolutely and uniformly in [ 0 , π ] , so z n , i C 1 [ 0 , π ] , and obtain (39) for ν = 1 . □
Using Lemma 5, it can be shown that the series (22), (32), (33), and the series of derivatives for (22) consist of continuous functions and converge absolutely and uniformly in [ 0 , π ] . Consequently, we obtain the following lemma.
Lemma 6.
Under the conditions of Lemma 5, the function ε 1 ( x ) defined by (22) belongs to C 1 [ 0 , π ] , the functions ε j ( x ) , j = 2 , 3 , 4 , defined by (25), (32), and (33) are continuous on [ 0 , π ] , and
| ε 1 ( ν ) ( x ) | C Ω , ν = 0 , 1 , | ε j ( x ) | C Ω , j = 2 , 3 , 4 , x [ 0 , π ] .
Below we consider two problems L ( q 0 , q 1 ) and L ( q ˜ 0 , q ˜ 1 ) with the spectral data { λ n , M n } n Z 0 and { λ ˜ n , M ˜ n } n Z 0 , respectively, numbered according to Assumption ( O ) . For N N , define the data { λ n N , M n N } n Z 0 as follows:
λ n N = λ n , | n | N , λ ˜ n , | n | > N , M n N = M n , | n | N , M ˜ n , | n | > N .
Theorem 4.
Suppose that q j W 2 j [ 0 , π ] , j = 0 , 1 . Let the functions q ˜ j C [ 0 , π ] , j = 0 , 1 , be such that ω k = ω ˜ k , k = 0 , 2 ¯ , Θ ( x ) 0 for all x [ 0 , π ] , and Assumption ( I ) is fulfilled. Then, for every sufficiently large N, the numbers { λ n N , M n N } n Z 0 are the spectral data of the problem L ( q 0 N , q 1 N ) with some functions q j N C [ 0 , π ] . In addition,
0 x ( q 0 ( t ) q 0 N ( t ) ) d t C Ω N , | q 1 ( x ) q 1 N ( x ) | C Ω N , x [ 0 , π ] ,
where the constant C does not depend on x and N.
Proof. 
Step 1. At the first step, we obtain auxiliary estimates. It follows from the condition ω k = ω ˜ k , k = 0 , 2 ¯ , and the asymptotics (7) and (8) that (34) holds. Consider the operator H ˜ ( x ) = H ˜ ( { λ n , M n } n Z 0 , L ˜ ) , L ˜ = L ( q ˜ 0 , q ˜ 1 ) , and the operators H ˜ N ( x ) = H ˜ ( { λ n N , M n N } n Z 0 , L ˜ ) , N 1 . Clearly, the functions q ˜ 0 , q ˜ 1 , together with { λ n , M n } n Z 0 , satisfy the conditions of Lemma 5, so the estimates (36), (38) and (39) hold. Note that the operators H ˜ N ( x ) , N 1 , coincide with the ones defined by (35). By virtue of Lemma 4, for all sufficiently large N, the functions q ˜ 0 , q ˜ 1 together with the data { λ n N , M n N } n Z 0 satisfy the conditions of Lemma 5. At Steps 1–2 of this proof, we agree that, if a symbol γ denotes an object constructed by { λ n , M n } n Z 0 and L ˜ , the symbol γ N with the upper index N will denote the similar object constructed by { λ n N , M n N } n Z 0 and L ˜ . Lemmas 4 and 5 imply the estimates
R ( x ) R N ( x ) B B C Ω N ,
| R n , i ; k , j N ( x ) | C ξ k 1 | n k | + 1 + 1 | k | + η k , | ( R n , i ; k , j N ( x ) ) | C | n | ξ k ,
| ( z n , i ( x ) ) ( ν ) | C | n | ν , ν = 0 , 1 ,
for ( n , i ) , ( k , j ) J , x [ 0 , π ] , where the constant C does not depend on N.
In view of (13), (14), and (48), we have ϕ ˜ n , i N ( x ) = ϕ ˜ n , i ( x ) for | n | N and ϕ ˜ n , i N ( x ) = 0 for | n | > N . Hence,
z n , i ( x ) = ϕ ˜ n , i ( x ) + ( k , j ) J R n , i ; k , j ( x ) ϕ ˜ k , j ( x ) , z n , i N ( x ) = ϕ ˜ n , i ( x ) + | k | N j = 0 , 1 R n , i ; k , j N ( x ) ϕ ˜ k , j ( x )
for | n | N , i = 0 , 1 . Applying the subtraction and the estimates (36), (50), | ϕ k , j ( x ) | C , we derive
| z n , i ( x ) z n , i N ( x ) | | k | N j = 0 , 1 | R n , i ; k , j ( x ) R n , i ; k , j N ( x ) | | ϕ ˜ k , j ( x ) | + | k | > N j = 0 , 1 | R n , i ; k , j ( x ) | | ϕ ˜ k , j ( x ) | C Ω N + C | k | > N ξ k C Ω N ,
for | n | N , i = 0 , 1 , x [ 0 , π ] . Following the strategy of the proof of Lemma 5 and using the estimates (36), (38), and (39), (50)–(52), we analogously obtain
| R n , i ; k , j ( x ) R n , i ; k , j N ( x ) | C Ω N ξ k 1 | k | + η k , | R n , i ; k , j ( x ) ( R n , i ; k , j N ( x ) ) | C Ω N | n | ξ k , | z n , i ( x ) ( z n , i N ( x ) ) | C Ω N | n | ,
where | n | , | k | N , i , j = 0 , 1 , x [ 0 , π ] . Using (21), (54) and (55), we derive the estimates
| ( v n , i ( x ) v n , i N ( x ) ) ( ν ) | C Ω N | n | 1 ν , | ( v n , 0 ( x ) v n , 1 ( x ) v n , 0 N ( x ) + v n , 1 N ( x ) ) ( ν ) | C Ω N | n | 1 ν ξ n
for ν = 0 , 1 , | n | N , i = 0 , 1 , x [ 0 , π ] . Taking the latter estimates, formulas (22), (25), (32), and (33), and Lemma 6 into account, we conclude that ε 1 , ε 1 N C 1 [ 0 , π ] , ε j , ε j N C [ 0 , π ] , j = 2 , 4 ¯ , and
| ( ε 1 ( x ) ε 1 N ( x ) ) ( ν ) | C Ω N , ν = 0 , 1 , | ε j ( x ) ε j N ( x ) | C Ω N , j = 2 , 4 ¯ .
Step 2. Let us construct the functions q 0 N , q 1 N and prove the estimates (49). The assumption q ˜ j C [ 0 , π ] implies that S ˜ n , i C [ 0 , π ] , ( n , i ) J . Consequently, ϕ ˜ n , i and H ˜ n , i ; k , j also belong to C [ 0 , π ] for all ( n , i ) , ( k , j ) J . In view of (35), for sufficiently large N, the inverse operator I + R N ( x ) = ( I H ˜ N ( x ) ) 1 can be found by Cramer’s rule, so the components R n , i ; k , j N ( x ) are also infinitely differentiable. Using (21) and (53) for v n , i N , we conclude that z n , i N , v n , i N C [ 0 , π ] , ( n , i ) J . Obviously, ε j N ( x ) , j = 1 , 4 ¯ , are finite sums of C -functions, so ε j C [ 0 , π ] , j = 1 , 4 ¯ .
By Lemma 3, the condition Θ ( x ) 0 implies ε 1 2 ( x ) + 1 0 , x [ 0 , π ] . It follows from (56) and lim N Ω N = 0 that, for sufficiently large N, ( ε 1 N ( x ) ) 2 + 1 0 and the functions
( Θ N ( x ) ) 2 = 1 1 + ( ε 1 N ( x ) ) 2
are infinitely differentiable and uniformly bounded with respect to x [ 0 , π ] and N. One can uniquely choose the square root branch to find Θ N C [ 0 , π ] satisfying Θ N ( 0 ) = 1 .
Construct the functions q 0 N , q 1 N by formulas (30) and (31), replacing ε j by ε j N and Θ by Θ N . Clearly, q j C [ 0 , π ] , j = 0 , 1 . The estimates (56) imply (49).
Step 3. It remains to prove that { λ n N , M n N } n Z 0 are the spectral data of the problem L ( q 0 N , q 1 N ) . At this step, we assume that all the considered objects are related to the data { λ n N , M n N } n Z 0 for a sufficiently large fixed N, and the index N will be omitted for brevity.
Construct the function
Φ ( x , λ ) : = Φ ˜ ( x , λ ) Θ ( x ) + k , j ( 1 ) j F ˜ k , j ( x , λ ) v k , j ( x ) Θ ( x ) ,
where the summation range for k , j is | k | N , j = 0 , 1 , and
F ˜ n + ν , i ( x , λ ) : = p = ν m n , i 1 1 ( p ν ) ! M n + p , i p ν μ p ν E ˜ ( x , λ , μ ) | μ = λ n , i , n S i , ν = 0 , m n , i 1 ¯ , i = 0 , 1 ,
E ˜ ( x , λ , μ ) : = Φ ˜ ( x , λ ) S ˜ ( x , μ ) Φ ˜ ( x , λ ) S ˜ ( x , μ ) λ μ = 1 λ μ + 0 x ( λ + μ 2 q 1 ( t ) ) Φ ˜ ( t , λ ) S ˜ ( t , μ ) d t .
Clearly, Φ ( x , λ ) is analytic in λ λ n , i for each fixed x [ 0 , π ] and infinitely differentiable with respect to x for each fixed λ λ n , i , ( n , i ) J .
Lemma 7.
The function Φ ( x , λ ) defined by (57) is the Weyl function of the problem L ( q 0 , q 1 ) .
Proof. 
By direct calculations, one can prove the following relations
( Φ ) + 2 λ q 1 ( x ) Φ = λ 2 Φ , Φ ( 0 , λ ) = 1 .
Let us show that Φ ( π , λ ) = 0 . For simplicity, suppose that m n , i = 1 for all | n | N , i = 0 , 1 . The general case requires technical modifications. Using (57) and the relation Φ ˜ ( π , λ ) = 0 , we derive
Φ ( π , λ ) = Φ ˜ ( π , λ ) Θ ( π ) k , j ( 1 ) j M k , j S ˜ k , j ( π ) v k , j ( π ) λ λ k , j .
Due to our notations, the main Equation (20) is equivalent to the system
v n , i ( x ) = S ˜ n , i ( x ) + k , j ( 1 ) j M k , j D ˜ ( x , λ n , i , λ k , j ) v k , j ( x ) , ( n , i ) J , x [ 0 , π ] .
Recall that { λ n , 1 } are the eigenvalues of L ˜ , so S ˜ n , 1 ( π ) = 0 . Hence,
v n , 1 ( π ) = k , j ( 1 ) j M k , j D ˜ ( π , λ n , 1 , λ k , j ) v k , j ( π ) , | n | N .
Relations (4), (5) and (9) imply
D ˜ ( π , λ n , 1 , λ n , 1 ) = α ˜ n = M n , 1 1 , D ˜ ( π , λ n , 1 , λ k , 1 ) = 0 , n k .
Consequently, (62) takes the form
| k | N P ˜ n , 1 ; k , 0 ( π ) v k , 0 ( π ) = 0 , | n | N .
Define the ( 4 N × 4 N ) -matrix H ˜ 4 N × 4 N ( x ) : = [ H ˜ n , i ; k , j ( x ) ] , | n | , | k | N , i , j = 0 , 1 . Denote by I 4 N × 4 N the ( 4 N × 4 N ) unit matrix. It follows from the invertibility of the operator ( I H ˜ ( π ) ) that
det ( I 4 N × 4 N H ˜ 4 N × 4 N ( π ) ) 0 .
By using the definitions (10), (11), and (15), one can show that (64) implies det ( P ˜ 2 N × 2 N ( π ) ) 0 , where P ˜ 2 N × 2 N ( π ) : = [ P ˜ n , 1 ; k , 0 ( π ) ] , | n | , | k | N . Hence, the system (63) has the only zero solution v k , 0 ( π ) = 0 , | k | N .
Since v k , 0 ( π ) = 0 and S ˜ k , 1 ( π ) = 0 in (61), we obtain Φ ( π , λ ) 0 . Together with (60), this yields the claim of the lemma. □
Proceed with the proof of Theorem 4. In view of (57), the Weyl function has the form
M ( λ ) = Φ ( 0 , λ ) = M ˜ ( λ ) + k , j ( 1 ) j F ˜ k , j ( 0 , λ ) .
Taking (58) and (59) into account, we obtain
M ( λ ) = M ˜ ( λ ) + j = 0 , 1 ( 1 ) j n S j , | n | N ν = 0 m n , j 1 M n + ν , j ( λ λ n , j ) ν + 1
Clearly, the function M ( λ ) is meromorphic with the poles { λ n N } n Z 0 and the corresponding residues { M n N } n Z 0 . Thus, { λ n N , M n N } n Z 0 are the spectral data of the constructed problem L ( q 0 N , q 1 N ) , so the proof of Theorem 4 is finished. □
Remark 1.
Note that, for any fixed functions q j W 2 j [ 0 , π ] , j = 0 , 1 , there exist q ˜ j C [ 0 , π ] , j = 0 , 1 , satisfying the conditions of Theorem 4. Indeed, for every δ > 0 , one can find polynomials q ˜ 0 , q ˜ 1 , such that
ω k = ω ˜ k , k = 0 , 2 ¯ , q j q ˜ j W 2 j [ 0 , π ] δ , j = 0 , 1 .
In particular, (65) implies Θ ( x ) 0 , x [ 0 , π ] , for sufficiently small δ > 0 . If the spectrum of the problem L ( q 0 , q 1 ) is simple, one can easily prove the stability of the direct problem L ( q 0 , q 1 ) { λ n , M n } n Z 0 . Namely, the conditions (65) imply the inequality Ω C δ for every δ ( 0 , δ 0 ] with some δ 0 > 0 . Consequently, H ˜ ( x ) B B C δ , so for sufficiently small δ Assumption ( I ) is fulfilled. The case of multiple eigenvalues can be treated similarly, by using the approach of Section 5.
Remark 2.
In view of (5), Theorems 3 and 4 are valid for the spectral data { λ n , M n } n Z 0 being replaced by { λ n , α n } n Z 0 .

4. Solvability and Stability

The goal of this section is to prove Theorem 5 on the global solvability of Inverse Problem 1. The proof is based on the constructive solution from Section 2, auxiliary estimates and the approximation by infinitely differentiable potentials obtained in Section 3. Theorem 5 implies Corollary 1 on the local solvability and stability without change of eigenvalue multiplicities. The latter result will be improved in Section 5.
Define the class C 1 [ 0 , π ] of functions f = g , where g C [ 0 , π ] and the derivative is understood in the sense of distributions. Put C 0 [ 0 , π ] : = C [ 0 , π ] .
Theorem 5.
Let q ˜ j W 2 j [ 0 , π ] , j = 0 , 1 , be complex-valued functions, and let { λ n , M n } n Z 0 be complex numbers satisfying Assumption ( O ) . Suppose that the estimate (34) and Assumption ( I ) are fulfilled. Then, by Steps 2–4 of Algorithm 1, one can construct the function ε 1 C 1 [ 0 , π ] . If we additionally assume that 1 + ε 1 2 ( x ) 0 for all x [ 0 , π ] , then { λ n , M n } n Z 0 are the spectral data of the problem L ( q 0 , q 1 ) , q j C j 1 [ 0 , π ] , j = 0 , 1 . The functions q 0 , q 1 can be constructed by formulas (30) and (31), where ε k , k = 2 , 4 ¯ , are defined by (32) and (33) and (25). Moreover, the following estimates hold:
0 x ( q 0 ( t ) q ˜ 0 ( t ) ) d t C Ω , | q 1 ( x ) q ˜ 1 ( x ) | C Ω , x [ 0 , π ] .
Proof. 
The possibility to construct the functions ε k ( x ) , k = 1 , 4 ¯ , of appropriate smoothness follows from Lemmas 5 and 6. If 1 + ε 1 2 ( x ) 0 , x [ 0 , π ] , the functions q 0 , q 1 of appropriate classes can obviously be constructed by formulas (30) and (31). The estimates (66) follow from (47). It remains to be shown that the spectral data of the problem L ( q 0 , q 1 ) coincide with the initially known numbers { λ n , M n } n Z 0 . For this purpose, we choose the functions q ˜ ˜ j C [ 0 , π ] , j = 0 , 1 , such that ω ˜ k = ω ˜ ˜ k , k = 0 , 2 ¯ , Θ ˜ ˜ ( x ) : = cos ( Q ˜ ( x ) Q ˜ ˜ ( x ) ) 0 , x [ 0 , π ] , and Assumption ( I ) holds for the operator H ˜ ˜ ( x ) : = H ˜ ( { λ ˜ n , M ˜ n } n Z 0 , L ( q ˜ ˜ 0 , q ˜ ˜ 1 ) ) . In view of Remark 1, such functions q ˜ ˜ j , j = 0 , 1 , exist. Define
λ n N = λ n , | n | N , λ ˜ ˜ n , | n | > N , M n N = M n , | n | N , M ˜ ˜ n , | n | > N . , λ ˜ n N = λ ˜ n , | n | N , λ ˜ ˜ n , | n | > N , M ˜ n N = M ˜ n , | n | N , M ˜ ˜ n , | n | > N . ,
By virtue of Theorem 4, for every sufficiently large N N , the numbers { λ ˜ n N , M ˜ n N } n Z 0 are the spectral data of the problem L ˜ N : = L ( q ˜ 0 N , q ˜ 1 N ) with q ˜ j N C [ 0 , π ] , j = 0 , 1 . Consider the operators H ˜ ( x ) : = H ˜ ( { λ n , M n } , L ˜ ) and H ˜ N ( x ) : = H ˜ ( { λ n N , M n N } , L ˜ N ) . According to Theorem 4, the estimate (17), and the introduced notations,
| H ˜ n , i ; k , j N ( x ) H ˜ n , i ; k , j ( x ) | C Ω N ξ k 1 | n k | + 1 + 1 | k | , ( n , i ) , ( k , j ) J , x ( 0 , π ) , H ˜ n , i ; k , j N ( x ) = 0 , | k | > N .
Hence
H ˜ N ( x ) H ˜ ( x ) B B C Ω N .
Since Assumption ( I ) holds for H ˜ ( x ) , it also holds for H ˜ N ( x ) with sufficiently large N. Therefore, the conditions of Lemmas 5 and 6 are fulfilled for { λ n N , M n N } n Z 0 together with the problem L ˜ N . Applying these lemmas to { λ n N , M n N } n Z 0 and L ˜ N , one can construct the infinitely differentiable functions ε j N ( x ) , j = 1 , 4 ¯ , which satisfy the estimates (56). If 1 + ε 1 2 ( x ) 0 , x [ 0 , π ] , we have 1 + ( ε 1 N ( x ) ) 2 0 for every sufficiently large N and all x [ 0 , π ] . Therefore, one can construct by (30) and (31) the functions q j N C [ 0 , π ] , j = 0 , 1 , which satisfy (49). Since the series for ε j N ( x ) , j = 1 , 4 ¯ , are finite, it can be shown that { λ n N , M n N } n Z 0 are the spectral data of L ( q 0 N , q 1 N ) similarly to Step 3 of the proof of Theorem 4.
Using Lemma 1 and relations (4) and (5), we obtain the following auxiliary lemma.
Lemma 8.
Let { λ n , M n } n Z 0 and { λ n N , M n N } n Z 0 , N 1 , be the spectral data of the problems L ( q 0 , q 1 ) and L ( q 0 N , q 1 N ) , N 1 , respectively, where q j , q j N W 2 j 1 ( 0 , π ) , j = 0 , 1 , and
lim N q j q j N W 2 j 1 ( 0 , π ) = 0 , j = 0 , 1 .
Then, for each fixed n Z 0 , we have lim N λ n N = λ n . In addition, if n S S N and m n = m n N , then lim N M n N = M n .
Clearly, the functions q j and q j N , j = 0 , 1 , constructed in the proof of Theorem 5 satisfy (68) by virtue of (56). Thus, the spectral data { λ n N , M n N } of the problem L ( q 0 N , q 1 N ) converge to the spectral data of the problem L ( q 0 , q 1 ) in the sense of Lemma 8. Taking (67) into account, we conclude that the spectral data of L ( q 0 , q 1 ) coincide with { λ n , M n } n Z 0 , so Theorem 5 is proved. □
The following corollary of Theorem 5 provides local solvability and stability of Inverse Problem 1.
Corollary 1.
Let q ˜ j W 2 j [ 0 , π ] , j = 0 , 1 , be complex-valued functions, and let { λ ˜ n , M ˜ n } n Z 0 be the spectral data of the problem L ˜ = L ( q ˜ 0 , q ˜ 1 ) . Then, there exists δ 0 > 0 such that, for any complex numbers { λ n , M n } n Z 0 satisfying Assumption ( O ) and the estimate Ω δ 0 , there exist complex-valued functions q j C j 1 [ 0 , π ] , j = 0 , 1 , such that { λ n , M n } n Z 0 are the spectral data of the problem L ( q 0 , q 1 ) . In addition, the estimate (66) is valid.
Proof. 
It follows from (17) and (34) that H ˜ ( x ) B B C Ω , x [ 0 , π ] . If Ω is sufficiently small, Assumption ( I ) is fulfilled. Lemma 6 implies ε 1 C [ 0 , π ] C Ω , so 1 + ε 1 2 ( x ) 0 for sufficiently small Ω . Thus, Theorem 5 yields the claim. □
In view of the definitions (16) and (34), the multiplicities in the sequences { λ n } n Z 0 and { λ ˜ n } n Z 0 coincide for sufficiently small Ω . In the next section, Corollary 1 will be generalized to the case of changing eigenvalue multiplicities.

5. Multiple Eigenvalue Splitting

In this section, we obtain the local solvability and stability of Inverse Problem 1 in the general case, taking the possible splitting of multiple eigenvalues into account.
Consider a fixed problem L ˜ = L ( q ˜ 0 , q ˜ 1 ) with q ˜ j W 2 j [ 0 , π ] , j = 0 , 1 . Fix an index n * N { 0 } and a contour γ : = { λ C : | λ | = r } , r > 0 , such that m ˜ n = 1 for | n | > n * , λ ˜ n i n t γ for all | n | n * and λ ˜ n int γ ¯ for all | n | > n * . Along with L ˜ , consider some complex numbers { λ n , M n } n Z 0 (not necessarily being the spectral data of some problem L). Suppose that Assumption ( O ) holds for the both collections { λ n , M n } n Z 0 and { λ ˜ n , M ˜ n } n Z 0 . Set
S * : = { n S : | n | n * } , S ˜ * : = { n S ˜ : | n | n * } , M * ( λ ) : = n S * ν = 0 m n 1 M n + ν ( λ λ n ) ν + 1 , M ˜ * ( λ ) : = n S ˜ * ν = 0 m ˜ n 1 M ˜ n + ν ( λ λ ˜ n ) ν + 1 , M ^ * : = M * M ˜ * .
Theorem 6.
Let q ˜ j W 2 j [ 0 , π ] , j = 0 , 1 . Then there exists δ 0 > 0 such that, for any complex numbers { λ n , M n } n Z 0 satisfying Assumption ( O ) and the estimate
δ : = max max λ γ | M ^ * ( λ ) | , | n | > n * ( n ξ n ) 2 δ 0 ,
there exist the functions q j C j 1 [ 0 , π ] , j = 0 , 1 , such that { λ n , M n } n Z 0 are the spectral data of the problem L ( q 0 , q 1 ) . In addition,
0 x ( q 0 ( t ) q ˜ 0 ( t ) ) d t C δ , | q 1 ( x ) q ˜ 1 ( x ) | C δ , x [ 0 , π ] .
We emphasize that the multiplicities in the sequences { λ n } n Z 0 and { λ ˜ n } n Z 0 may differ. However, for sufficiently small δ > 0 , we have S S ˜ . Roughly speaking, multiple eigenvalues can split into smaller groups but cannot join into new groups.
Proof. 
Step 1. Consider the following special case. Let q ˜ j C j 1 [ 0 , π ] , j = 0 , 1 , be fixed, and let { λ n , M n } n Z 0 be arbitrary numbers satisfying Assumption ( O ) and λ n = λ ˜ n , M n = M ˜ n for all | n | > n * . If δ defined by (69) is sufficiently small, then, by virtue of Lemma A1 in Appendix A, λ n i n t γ for | n | n * .
Denote by C ( γ ) the Banach space of functions continuous on γ with the norm f C ( γ ) : = max λ γ | f ( λ ) | . For each fixed x [ 0 , π ] , define the linear bounded operator H ˜ γ ( x ) : C ( γ ) C ( γ ) acting as follows:
( H ˜ γ ( x ) f ) ( λ ) = 1 2 π i γ D ˜ ( x , λ , μ ) M ^ * ( μ ) f ( μ ) d μ , f C ( γ ) .
It follows from (9) and (69) that H ˜ γ ( x ) C ( γ ) C ( γ ) C δ , x [ 0 , π ] . Therefore, there exist δ 0 > 0 such that, for any collection { λ n , M n } n Z 0 satisfying (69) and each x [ 0 , π ] , the operator ( I H ˜ γ ( x ) ) is invertible. Moreover, ( I H ˜ γ ( x ) ) 1 C ( γ ) C ( γ ) C uniformly with respect to δ δ 0 and x [ 0 , π ] . Hence, for each fixed x [ 0 , π ] , the equation
v ( x , λ ) = S ˜ ( x , λ ) + 1 2 π i γ D ˜ ( x , λ , μ ) M ^ * ( μ ) v ( x , μ ) d μ
has the unique solution v ( x , . ) C ( γ ) , | v ( x , μ ) | C for x [ 0 , π ] and μ γ .
Define the functions
E j ( x ) = 1 2 π i γ μ j 1 M ^ * ( μ ) S ˜ ( x , μ ) v ( x , μ ) d μ , j = 1 , 2 ,
E 3 ( x ) = 1 2 π i γ M ^ * ( μ ) S ˜ ( x , μ ) v ( x , μ ) d μ .
It can be easily shown that
E j C 1 [ 0 , π ] , E j C 1 [ 0 , π ] C δ , j = 1 , 2 ,
E 3 C [ 0 , π ] , E 3 C [ 0 , π ] C δ .
Note that relation (71) provides the analytical continuation of the function v ( x , λ ) to the whole complex plane. Calculating the integral in (71) by the residue theorem, we obtain
v n , i ( x ) = S ˜ n , i ( x ) + k , j ( 1 ) j P ˜ n , i ; k , j ( x ) v k , j ( x ) , ( n , i ) J , x [ 0 , π ] ,
where
v k + ν , i ( x ) : = 1 ν ! ν v ( x , λ ) λ ν | λ = λ k , i , k S i , ν = 0 , m k , i 1 ¯ , i = 0 , 1 .
The summation in (76) can be taken either over | k | n * , j = 0 , 1 , or over ( k , j ) J , because in our special case P ˜ n , i ; k , 0 ( x ) = P ˜ n , i ; k , 1 ( x ) , v k , 0 ( x ) = v k , 1 ( x ) for | k | > n * . Comparing (76) with (12), we conclude that the sequence [ v n , i ( x ) ] ( n , i ) J coincide with the one defined via (21) by the solution z ( x ) of the main Equation (20). Calculating the integrals in (72) and (73) by the residue theorem, we conclude that
E 1 ( x ) = ε 1 ( x ) , E 2 ( x ) = ε 2 ( x ) + ε 4 ( x ) , E 3 ( x ) = ε 3 ( x ) ,
where ε j ( x ) , j = 1 , 4 ¯ , are defined by (22), (25), (32), and (33). Hence, the estimate (74) implies that 1 + ε 1 2 ( x ) 0 for all sufficiently small δ and x [ 0 , π ] . Thus, by using E k ( x ) , k = 1 , 3 ¯ , one can construct the functions q j C j 1 [ 0 , π ] , j = 0 , 1 , by (30) and (31). Since the sums for E j ( x ) , j = 1 , 3 ¯ , are finite, one can easily show that { λ n , M n } n Z 0 are the spectral data of L ( q 0 , q 1 ) . The estimates (74) and (75) imply (70).
Step 2. Consider the general case. Suppose that q j W 2 j [ 0 , π ] , j = 0 , 1 , are fixed. Let { λ n , M n } n Z 0 be arbitrary complex numbers satisfying Assumption ( O ) and δ < . By virtue of Lemma A1, if δ is sufficiently small, then λ n i n t γ for | n | n * and λ n i n t γ ¯ for | n | > n * .
Define the numbers
λ ˇ n : = λ ˜ n , | n | n * , λ n , | n | > n * , M ˇ n : = M ˜ n , | n | n * , M n , | n | > n * .
By virtue of Corollary 1, there exists δ 0 > 0 such that, for any collection { λ n , M n } n Z 0 satisfying Assumption ( O ) and the estimate (69), there exist complex-valued functions q ˇ j C j 1 [ 0 , π ] , j = 0 , 1 , such that { λ ˇ n , M ˇ n } n Z 0 are the spectral data of L ( q ˇ 0 , q ˇ 1 ) and
0 x ( q ˇ 0 ( t ) q ˜ 0 ( t ) ) d t C δ , | q ˇ 1 ( x ) q ˜ 1 ( x ) | C δ
uniformly with respect to x [ 0 , π ] and δ δ 0 . Then, by using q ˇ j instead of q ˜ j at Step 1 of this proof, one can construct the problem L ( q 0 , q 1 ) with q j C j 1 [ 0 , π ] , j = 0 , 1 , having the spectral data { λ n , M n } n Z 0 . It can be shown that the final estimates (70) are uniform with respect to q ˇ 0 , q ˇ 1 if the estimates (69) and (77) are fulfilled for sufficiently small δ 0 > 0 . □
Note that the conditions of Theorem 6 are formulated in terms of the rational function M ^ * ( λ ) constructed by a finite number of the spectral data.
Remark 3.
The function M ^ * ( λ ) in Theorem 6 can be replaced by M ^ ( λ ) = M ( λ ) M ˜ ( λ ) . Indeed, this replacement does not change the contour integrals in the proof of Theorem 6 for sufficiently small δ.
It can be also useful to formulate the local solvability and stability conditions in terms of the discrete data. The following corollary provides such conditions for the case when every multiple eigenvalue λ ˜ n splits into simple eigenvalues λ n .
Corollary 2.
Let q ˜ j W 2 j [ 0 , π ] , j = 0 , 1 . Then, there exists δ 0 > 0 such that, for every δ ( 0 , δ 0 ] and any complex numbers { λ n , M n } n Z 0 satisfying Assumption ( O ) and the conditions
| n | > n * ( n ξ n ) 2 δ , λ n λ k , n k , n , k Z 0 , ν = 0 m ˜ k 1 ( λ k + ν λ ˜ k ) s M k + ν M ˜ k + s δ , s = 0 , m ˜ k 1 ¯ , k S ˜ * ν = 0 m ˜ k 1 ( λ k + ν λ ˜ k ) s M k + ν δ , s = m ˜ k , 2 ( m ˜ k 1 ) ¯ , k S ˜ * , | λ k + ν λ ˜ k | δ 1 / m ˜ k , | M k + ν | δ ( 1 m ˜ k ) / m ˜ k , ν = 0 , m ˜ k 1 ¯ , k S ˜ * ,
there exist functions q j C j 1 [ 0 , π ] , such that { λ n , M n } n Z 0 are the spectral data of L ( q 0 , q 1 ) . In addition, the estimate (70) is valid.
Corollary 2 is proved analogously to Theorem 2.3 in [39].

6. Numerical Examples

In this section, we construct an example of a pencil having a double eigenvalue. Then, we approximate this pencil by pencils with simple eigenvalues.
Put λ ˜ 1 = λ ˜ 1 = 0.5 , M ˜ 1 = 1 π , M ˜ 1 = i 2 π . This means
M ˜ ( λ ) M ˜ 1 ( λ λ 1 ) + M ˜ 1 ( λ λ 1 ) 2
in a neighborhood of λ 1 . For | n | > 1 , we suppose that the spectral data coincide with the spectral data of the problem L ( 0 , 0 ) , namely, λ ˜ n = n , M ˜ n = n π . Denote
a : = M ˜ 1 2 , c : = M ˜ 1 a , λ 1 : = λ ˜ 1 + δ , λ 1 : = λ ˜ 1 δ + c δ , M 1 : = a δ + M ˜ 1 , M 1 : = a δ , λ n : = λ ˜ n , M n : = M ˜ n , | n | > 1 , δ > 0 .
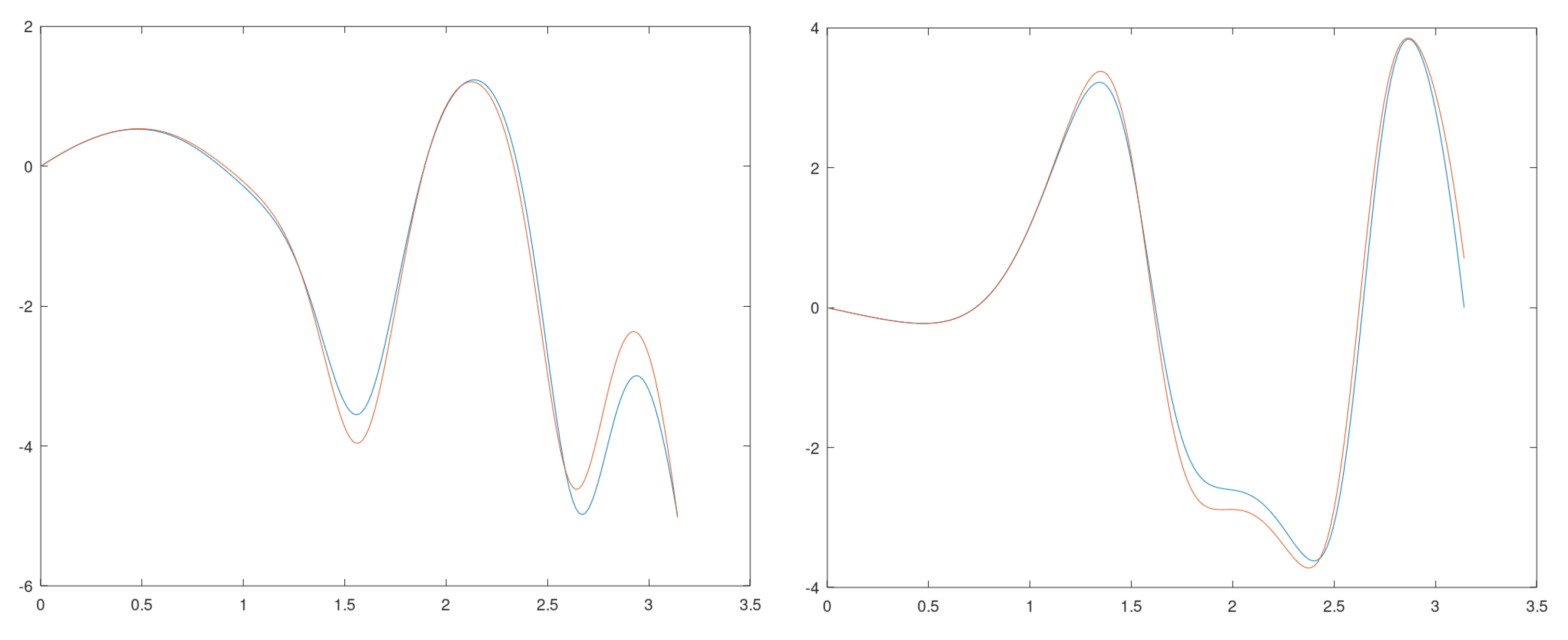
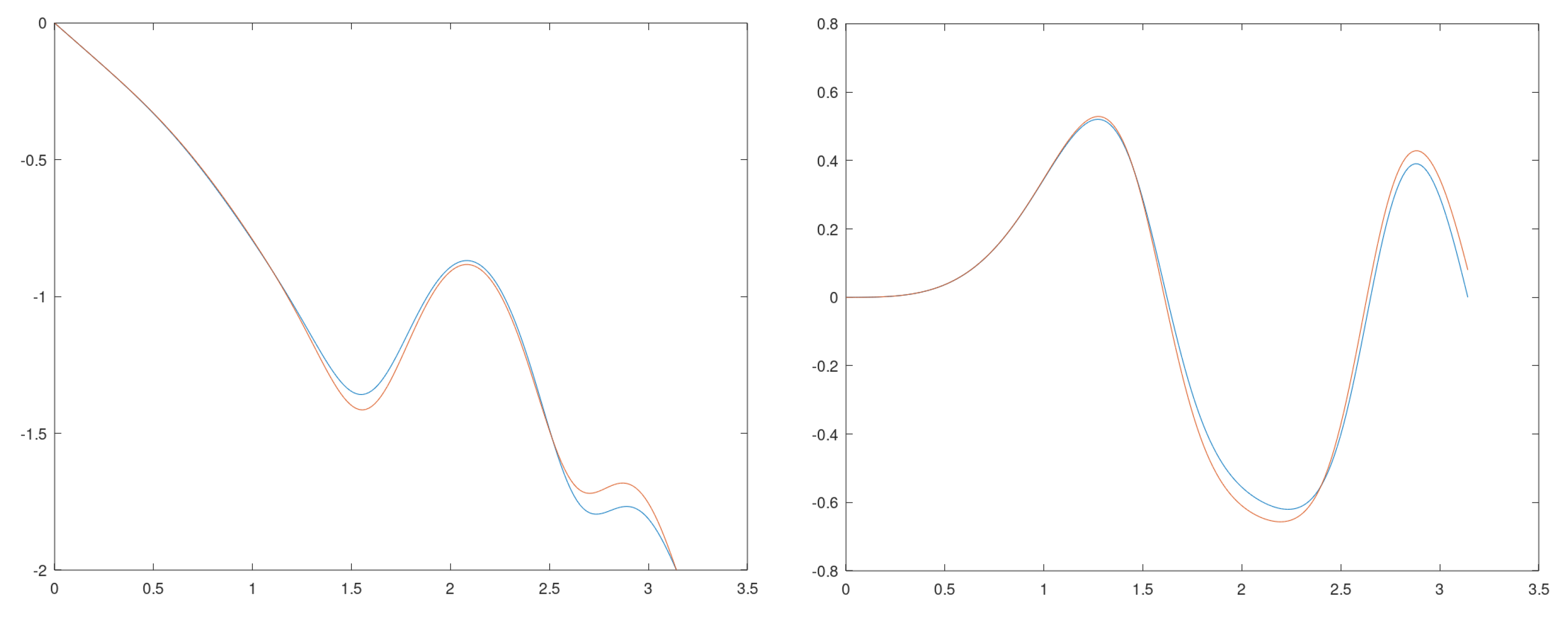
Observe that, for sufficiently small δ > 0 , the defined data fulfills the conditions of Corollary 2. An interesting feature of this example is that the eigenvalues λ ± 1 are δ -close to λ ˜ ± 1 and the absolute values of the residues M ± 1 tend to infinity as δ 0 , but the corresponding potentials q 0 , q 1 are C δ -close to q ˜ 0 , q ˜ 1 in the sense of the estimate (70). This feature is confirmed by numerical computations. For δ = 0.02 , the plots of the potentials q 1 ( x ) , q ˜ 1 ( x ) and q 0 ( x ) , q ˜ 0 ( x ) are presented in Figure 1 and Figure 2, respectively.
The results for different values of δ are provided in Table 1, where
d 1 = max 1 k N | q 1 ( x k ) q ˜ 1 ( x k ) | , d 0 = max 1 k N 0 x k ( q 0 ( t ) q ˜ 0 ( t ) ) d t , x k = k π N , N = 200 .
The method used for obtaining these results is based on the constructive solution of Inverse Problem 1 provided in Section 2. We use the model problem L ( 0 , 0 ) , so the inverse problem is reduced to a finite ( 4 × 4 ) system of linear algebraic equations.

Author Contributions

N.P.B. has obtained all the theoretical results of this paper (Section 1, Section 2, Section 3, Section 4 and Section 5 and Appendix A). A.V.G. has obtained the results of numerical experiments provided in Section 6. All authors have read and agreed to the published version of the manuscript.

Funding

This work was supported by Grant 20-31-70005 of the Russian Foundation for Basic Research.

Data Availability Statement

There is the dataset [40] associated with this paper.

Conflicts of Interest

The authors declare that this paper has no conflict of interest.

Appendix A

Here we provide auxiliary lemmas about rational functions.
Denote by R N the class of rational functions of form P N 1 ( λ ) Q N ( λ ) , where P N 1 ( λ ) is a polynomial of degree at most ( N 1 ) and Q N ( λ ) is a polynomial of degree N with the leading coefficient equal 1.
Lemma A1.
Let F ( λ ) : = P N 1 ( λ ) Q N ( λ ) be a fixed functions of R N , such that the zeros { λ n } n = 1 N of the polynomial Q N ( λ ) lie in i n t γ , where γ : = { λ C : | λ | = r } , r > 0 . Then, there exists δ > 0 such that, for any function
F ˜ ( λ ) = P ˜ N 1 ( λ ) Q ˜ N ( λ ) R N
satisfying the estimate
| F ( λ ) F ˜ ( λ ) | δ , λ γ ,
the zeros { λ ˜ n } n = 1 N of the denominator Q ˜ N ( λ ) also lie in i n t γ and
| λ n λ ˜ n | C δ 1 / m n , n = 1 , N ¯ ,
where m n is the multiplicity of the corresponding zero λ n , and the constant C depends only on F ( λ ) .
The proof of Lemma A1 is based on several auxiliary lemmas.
Lemma A2.
Let { s j } j = 1 2 N be distinct points in γ. Then, a function F R N is uniquely specified by its valued at these points.
Proof. 
Suppose that, on the contrary, there exist two distinct functions
F ( λ ) = P N 1 ( λ ) Q N ( λ ) , F ˜ ( λ ) = P ˜ N 1 ( λ ) Q ˜ N ( λ ) , F ( s j ) = F ˜ ( s j ) , j = 1 , 2 N ¯ .
Then, the polynomial
P N 1 ( λ ) Q ˜ N ( λ ) Q N ( λ ) P ˜ N 1 ( λ )
of degree at most ( 2 N 1 ) has zeros { s j } j = 1 2 N . Hence, this polynomial is identically zero, so F ( λ ) F ˜ ( λ ) . □
Denote by { p k } k = 0 N 1 and { q k } k = 0 N 1 the coefficients of the polynomials P N 1 ( λ ) and Q N ( λ ) , respectively:
P N 1 ( λ ) = k = 0 N 1 p k λ k , Q N ( λ ) = k = 0 N 1 q k λ k + λ N .
The analogous notations { p ˜ n } n = 0 N 1 and { q ˜ n } n = 0 N 1 will be used for the coefficients of the polynomials P ˜ N 1 ( λ ) and Q ˜ N ( λ ) , respectively.
Lemma A3.
Suppose that F R N fulfills the conditions of Lemma A1. Then, there exists ε > 0 such that, for any function F ˜ satisfying the conditions of Lemma A1, the following estimate holds:
| q k q ˜ k | C ε , k = 0 , N 1 ¯ ,
where the constant C depends only on F.
Proof. 
Choose arbitrary distinct points { s j } j = 1 2 N in γ and put v j = F ( s j ) . Consider the following system of linear algebraic equations
k = 0 N 1 p k s j k v j k = 0 N 1 q k s j k + s j N = 0 , j = 1 , 2 N ¯ ,
with respect to the 2 N unknown values { p k } k = 0 N 1 and { q k } k = 0 N 1 . By virtue of Lemma A2, the system (A2) is uniquely solvable, so its determinant Δ is non-zero. The numbers { p ˜ k } k = 0 N 1 and { q ˜ k } k = 0 N 1 satisfy the similar system with v j replaced by v ˜ j = F ˜ ( s j ) . Due to (A1), | v j v ˜ j | ε , j = 1 , 2 N ¯ . Therefore, | Δ Δ ˜ | C ε . Hence, for sufficiently small ε > 0 , we have Δ ˜ 0 . Find q k from te system (A2), by using Cramer’s rule: q k = Δ k Δ , k = 0 , N 1 ¯ , where Δ k are the corresponding determinants. Clearly, | Δ k Δ ˜ k | C ε , k = 0 , N 1 ¯ . Hence
| q k q ˜ k | = Δ k Δ Δ ˜ k Δ ˜ C ε , k = 0 , N 1 ¯ .
Lemma A4.
Let λ 0 be a zero of multiplicity m of a polynomial
Q N ( λ ) = k = 0 N 1 q k λ k + λ N
Then, there exists ε > 0 , such that every polynomial
Q ˜ N ( λ ) = k = 0 N 1 q ˜ k λ k + λ N ,
with coefficients satisfying the estimate
δ : = max k = 0 , N 1 ¯ | q k q ˜ k | ε ,
has zeros { λ ˜ j } j = 1 m (counting with multiplicities) satisfying the estimate
| λ ˜ j λ 0 | C δ 1 / m , j = 1 , m ¯ ,
where the constant C depends only on the polynomial Q N .
Proof. 
Let γ j : = { λ C : | λ λ 0 | = r j } , j = 0 , 1 , be contours not encircling other zeros of the polynomial Q N ( λ ) except λ 0 , 0 < r 0 < r 1 . Using (A3), we obtain
| Q ˜ N ( λ ) Q N ( λ ) | < | Q N ( λ ) | , λ γ 0 ,
for sufficiently small ε > 0 . Applying Rouche’s theorem, we conclude that Q ˜ N ( λ ) has exactly m zeros { λ ˜ j } j = 1 m (counting with multiplicities) inside γ 0 . Fix j { 1 , , m } . Note that
| Q N ( λ ˜ j ) | = | Q N ( λ ˜ j ) Q ˜ N ( λ ˜ j ) | C δ .
On the other hand, Taylor’s formula implies
Q N ( λ ˜ j ) = k = 0 m 1 1 k ! d k d λ k Q N ( λ 0 ) ( λ ˜ j λ 0 ) k + d m d λ m Q N ( λ 0 ) ( λ ˜ j λ 0 ) m + R m + 1 ( λ ˜ j ) ,
where
R m + 1 ( λ ) : = ( λ λ 0 ) m + 1 2 π i γ 1 Q N ( z ) d z ( z λ 0 ) m + 1 ( z λ ) .
It is clear that
| R m + 1 ( λ ) | C r 0 | λ λ 0 | m , λ int γ 0 .
Note that the radius r 0 > 0 can be chosen arbitrarily small by the choice of ε . Since
d k d λ k Q N ( λ 0 ) = 0 , k = 0 , m 1 ¯ , d m d λ m Q N ( λ 0 ) 0 ,
for significantly small ε > 0 , relation (A5) implies the estimate | λ ˜ j λ 0 | m C δ , which yields (A4). □
Lemmas A3 and A4 together imply Lemma A1.

References

  1. Albeverio, S.; Gesztesy, F.; Hoegh-Krohn, R.; Holden, H. Solvable Models in Quantum Mechanics, 2nd ed.; AMS Chelsea Publishing: Providence, RI, USA, 2005. [Google Scholar]
  2. Marchenko, V.A. Sturm-Liouville Operators and Their Applications; Birkhauser: Basel, Switzerland, 1986. [Google Scholar]
  3. Levitan, B.M. Inverse Sturm-Liouville Problems; Nauka: Moscow, Russia, 1984. VNU Sci. Press: Utrecht, The Netherlands, 1987; English transl. (In Russian) [Google Scholar]
  4. Pöschel, J.; Trubowitz, E. Inverse Spectral Theory; Academic Press: New York, NY, USA, 1987. [Google Scholar]
  5. Freiling, G.; Yurko, V. Inverse Sturm-Liouville Problems and Their Applications; Nova Science Publishers: Huntington, NY, USA, 2001. [Google Scholar]
  6. Hryniv, R.O.; Mykytyuk, Y.V. Inverse spectral problems for Sturm-Liouville operators with singular potentials. Inverse Probl. 2003, 19, 665–684. [Google Scholar] [CrossRef]
  7. Savchuk, A.M.; Shkalikov, A.A. Inverse problem for Sturm-Liouville operators with distribution potentials: Reconstruction from two spectra. Russ. J. Math. Phys. 2005, 12, 507–514. [Google Scholar]
  8. Jaulent, M.; Jean, C. The inverse s-wave scattering problem for a class of potentials depending on energy. Comm. Math. Phys. 1972, 28, 177–220. [Google Scholar] [CrossRef]
  9. Yamamoto, M. Inverse eigenvalue problem for a vibration of a string with viscous drag. J. Math. Anal. Appl. 1990, 152, 20–34. [Google Scholar] [CrossRef][Green Version]
  10. Gasymov, M.G.; Guseinov, G.S. Determination of diffusion operator from spectral data. Akad. Nauk Azerb. SSR. Dokl. 1981, 37, 19–23. (In Russian) [Google Scholar]
  11. Guseinov, G.S. Inverse spectral problems for a quadratic pencil of Sturm-Liouville operators on a finite interval. In Spectral Theory of Operators and Its Applications; Elm: Baku, The Republic of Azerbaijan, 1986; pp. 51–101. (In Russian) [Google Scholar]
  12. Guseinov, I.M.; Nabiev, I.M. A class of inverse problems for a quadratic pencil of Sturm-Liouville operators. Differ. Equ. 2000, 36, 471–473. [Google Scholar] [CrossRef]
  13. Guseinov, I.M.; Nabiev, I.M. The inverse spectral problem for pencils of differential operators. Sb. Math. 2007, 198, 1579–1598. [Google Scholar] [CrossRef]
  14. Hryniv, R.; Pronska, N. Inverse spectral problems for energy-dependent Sturm-Liouville equations. Inverse Probl. 2012, 28, 085008. [Google Scholar] [CrossRef]
  15. Pronska, N. Reconstruction of energy-dependent Sturm-Liouville qquations from two spectra. Int. Eqns. Oper. Theory 2013, 76, 403–419. [Google Scholar] [CrossRef]
  16. Pronska, N. Spectral properties of Sturm-Liouville equations with singular energy-dependent potentials. Methods Funct. Anal. Topol. 2013, 19, 327–345. [Google Scholar]
  17. Pronska, N.I. Asymptotics of eigenvalues and eigenfunctions of energy-dependent Sturm-Liouville equations. Mat. Stud. 2013, 40, 38–52. [Google Scholar]
  18. Hryniv, R.O.; Manko, S.S. Inverse scattering on the half-line for energy-dependent Schrödinger equations. Inverse Probl. 2020, 36, 095002. [Google Scholar] [CrossRef]
  19. Buterin, S.A.; Yurko, V.A. Inverse spectral problem for pencils of differential operators on a finite interval. Vestnik Bashkir. Univ. 2006, 4, 8–12. (In Russian) [Google Scholar]
  20. Buterin, S.A.; Yurko, V.A. Inverse problems for second-order differential pencils with Dirichlet boundary conditions. J. Inverse Ill-Posed Probl. 2012, 20, 855–881. [Google Scholar] [CrossRef]
  21. Yurko, V.A. Method of Spectral Mappings in the Inverse Problem Theory; Inverse and Ill-Posed Problems Series; VNU Science: Utrecht, The Netherlands, 2002. [Google Scholar]
  22. Bondarenko, N.; Freiling, G. An inverse problem for the quadratic pencil of non-self-adjoint matrix operators on the half-line. J. Inverse Ill-Posed Probl. 2014, 22, 467–495. [Google Scholar] [CrossRef]
  23. Bondarenko, N. Recovery of the matrix quadratic differential pencil from the spectral data. J. Inverse Ill-Posed Probl. 2016, 24, 245–263. [Google Scholar] [CrossRef]
  24. Yurko, V.A. An inverse problem for pencils of differential operators. Matem. Sb. 2000, 191, 137–160. [Google Scholar] [CrossRef]
  25. Buterin, S.A. On half inverse problem for differential pencils with the spectral parameter in boundary conditions. Tamkang J. Math. 2011, 42, 355–364. [Google Scholar] [CrossRef][Green Version]
  26. Yurko, V. Inverse problems for differential pencils on bush-type graphs. Results Math. 2017, 71, 1047–1062. [Google Scholar] [CrossRef]
  27. Yurko, V. Inverse spectral problems for differential pencils on arbitrary compact graphs. Diff. Equ. 2019, 55, 24–33. [Google Scholar] [CrossRef]
  28. Amirov, R.; Ergun, A.; Durak, S. Half-inverse problems for the quadratic pencil of the Sturm-Liouville equations with impulse. Num. Meth. PDE 2021, 37, 915–924. [Google Scholar] [CrossRef]
  29. Goktas, S.; Koyunbakan, H.; Gulsen, T. Inverse nodal problem for polynomial pencil of Sturm-Liouville operator. Math. Meth. Appl. Sci. 2018, 41, 7576–7582. [Google Scholar] [CrossRef]
  30. Gülşen, T.; Panakhov, E.S. On the isospectrality of the scalar energy-dependent Schrödinger problems. Turk. J. Math. 2018, 42, 139–154. [Google Scholar] [CrossRef]
  31. Guo, Y.; Wei, G.; Yao, R. Determination of differential pencils with impulse from interior spectral data. Bound. Value Probl. 2019, 2019, 151. [Google Scholar] [CrossRef]
  32. Sat, M.; Panakhov, E.S. Spectral problem for diffusion operator. Appl. Anal. 2014, 93, 1178–1186. [Google Scholar] [CrossRef]
  33. Yang, C.-F. Uniqueness theorems for differential pencils with eigenparameter boundary conditions and transmission conditions. J. Diff. Equ. 2013, 255, 2615–2635. [Google Scholar] [CrossRef]
  34. Yang, C.-F.; Yu, X.-J. Determination of differential pencils with spectral parameter dependent boundary conditions from interior spectral data. Math. Meth. Appl. Sci. 2014, 37, 860–869. [Google Scholar] [CrossRef]
  35. Wang, Y.P.; Hu, Y.; Shieh, C.T. The partial inverse nodal problem for differential pencils on a finite interval. Tamkang J. Math. 2019, 50, 307–319. [Google Scholar] [CrossRef]
  36. Wang, Y.P.; Shieh, C.-T.; Wei, X. Partial inverse nodal problems for differential pencils on a star-shaped graph. Math. Meth. Appl. Sci. 2020, 43, 8841–8855. [Google Scholar] [CrossRef]
  37. Buterin, S.A. On inverse spectral problem for non-selfadjoint Sturm-Liouville operator on a finite interval. J. Math. Anal. Appl. 2007, 335, 739–749. [Google Scholar] [CrossRef]
  38. Buterin, S.A.; Shieh, C.-T.; Yurko, V.A. Inverse spectral problems for non-selfadjoint second-order differential operators with Dirichlet boundary conditions. Bound. Value Probl. 2013, 2013, 180. [Google Scholar] [CrossRef]
  39. Bondarenko, N.P. Local solvability and stability of the inverse problem for the non-self-adjoint Sturm-Liouville operator. Bound. Value Probl. 2020, 2020, 123. [Google Scholar] [CrossRef]
  40. Bondarenko, N.; Gaidel, A. Inverse problem for quadratic differential pencil: Numerical examples. Mendeley Data 2021. [Google Scholar] [CrossRef]
Figure 1. Plots of R e q 1 ( x ) , R e q ˜ 1 ( x ) and I m q 1 ( x ) , I m q ˜ 1 ( x ) for δ = 0.01 .
Figure 1. Plots of R e q 1 ( x ) , R e q ˜ 1 ( x ) and I m q 1 ( x ) , I m q ˜ 1 ( x ) for δ = 0.01 .
Mathematics 09 02617 g001
Figure 2. Plots of R e q 0 ( x ) , R e q ˜ 0 ( x ) and I m q 0 ( x ) , I m q ˜ 0 ( x ) for δ = 0.01 .
Figure 2. Plots of R e q 0 ( x ) , R e q ˜ 0 ( x ) and I m q 0 ( x ) , I m q ˜ 0 ( x ) for δ = 0.01 .
Mathematics 09 02617 g002
Table 1. Numerical results.
Table 1. Numerical results.
δ d 1 d 0 λ 1 λ 1 M 1 M 1
0.050.41571.11310.7240.276–0.200 i −0.318–0.356 i 0.356 i
0.020.18810.48050.6410.359–0.080 i −0.318–0.563 i 0.563 i
0.010.09820.24630.6000.400–0.040 i −0.318–0.796 i 0.796 i
0.0050.05010.12420.5710.429–0.020 i −0.318–1.125 i 1.125 i
0.0020.02020.04980.5450.455–0.008 i −0.318–1.779 i 1.779 i
0.0010.01010.02480.5320.468–0.004 i −0.318–2.516 i 2.516 i
0.00050.00510.01240.5220.478–0.002 i −0.318–3.559 i 3.559 i
0.00020.00200.00490.5140.486–0.0008 i −0.318–5.627 i 5.627 i
0.00010.00100.00240.5100.490–0.0004 i −0.318–7.958 i 7.958 i
Publisher’s Note: MDPI stays neutral with regard to jurisdictional claims in published maps and institutional affiliations.

Share and Cite

MDPI and ACS Style

Bondarenko, N.P.; Gaidel, A.V. Solvability and Stability of the Inverse Problem for the Quadratic Differential Pencil. Mathematics 2021, 9, 2617. https://doi.org/10.3390/math9202617

AMA Style

Bondarenko NP, Gaidel AV. Solvability and Stability of the Inverse Problem for the Quadratic Differential Pencil. Mathematics. 2021; 9(20):2617. https://doi.org/10.3390/math9202617

Chicago/Turabian Style

Bondarenko, Natalia P., and Andrey V. Gaidel. 2021. "Solvability and Stability of the Inverse Problem for the Quadratic Differential Pencil" Mathematics 9, no. 20: 2617. https://doi.org/10.3390/math9202617

APA Style

Bondarenko, N. P., & Gaidel, A. V. (2021). Solvability and Stability of the Inverse Problem for the Quadratic Differential Pencil. Mathematics, 9(20), 2617. https://doi.org/10.3390/math9202617

Note that from the first issue of 2016, this journal uses article numbers instead of page numbers. See further details here.

Article Metrics

Back to TopTop