Next Article in Journal
Marginalized Two-Part Joint Modeling of Longitudinal Semi-Continuous Responses and Survival Data: With Application to Medical Costs
Next Article in Special Issue
On the Interplay of Mathematics and Education: Advancing Computational Discovery from Recognition to Observation
Previous Article in Journal
One Laptop per Child? Using Production Frontiers for Evaluating the Escuela2.0 Program in Spain
Previous Article in Special Issue
Challenges and Opportunities: Experiences of Mathematics Lecturers Engaged in Emergency Remote Teaching during the COVID-19 Pandemic
 
 
Font Type:
Arial Georgia Verdana
Font Size:
Aa Aa Aa
Line Spacing:
Column Width:
Background:
Article

Escape Room Dual Mode Approach to Teach Maths during the COVID-19 Era

Department of Mathematics, Physics and Technological Sciences, University CEU Cardenal Herrera, C/San Bartolome 55, 46115 Alfara del Patriarca, Valencia, Spain
*
Author to whom correspondence should be addressed.
These authors contributed equally to this work.
Mathematics 2021, 9(20), 2602; https://doi.org/10.3390/math9202602
Submission received: 28 June 2021 / Revised: 21 September 2021 / Accepted: 6 October 2021 / Published: 15 October 2021

Abstract

The COVID-19 pandemic and its social implications generate adverse psychological effects that affect success in education where educational methodologies are not ready to overcome the problem. This article presents the design and evaluation of a gamification activity, the Escape Room, applied to the subjects in Pharmacy and Nursing. The objective of using the Escape Room is to reduce the impact that COVID-19 has on students’ academic performance due to the psychological effects and the change in educational modality with which the vast majority of activities are carried out online. The Escape Room presented in this article is based on the search for a scientist who is fleeing with the COVID-19 vaccine around the world and the students have to find it by passing tests and missions related to mathematics. Due to the COVID measures imposed by the university, where double presentiality was imposed, the proposed Escape Room has the peculiarity of being designed in dual format, that is, allowing students to connect in face-to-face mode, online, or a mixture of both, depending on the maximum capacity of the classroom, the number of positive cases in the group, quarantines, etc. As a result, a great impact is shown on the initial perception of students towards mathematics and a null impact of the COVID-19 effect on the academic performance of students.

1. Introduction

Today, mathematics plays a fundamental role in society. Mathematics can be found in virtually all fields such as natural and social sciences, engineering, medicine, and the humanities. In [1] it is stated that mathematics is related to other sciences, not only numerical such as engineering or statistics, but also related to the arts, drawing, commerce, medicine, etc., since mathematics makes it possible to formulate or develop the students’ ideas numerically in addition to predicting and explaining natural, economic, or social situations.
Mathematics is usually one of the subjects that is mostly rejected by students. In [2] an in-depth study is carried out on the rejection of mathematics and negative attitudes towards it. In this study, the number of participating students was 3187, belonging to all education cycles, primary, secondary, high school, and the first year of university. The study was carried out in Spain in 10 different autonomous communities. The first item analyzed was the taste for Mathematics at different educational levels. The results show a high taste for mathematics in the initial levels, 87.0%, however, the taste for mathematics decreases as students go up in level, with 57.0% when they reach the first year of university.
One of the main causes that explains this deterioration in the perception of mathematics by students lies in the affective domain. The affective domain is defined as a set of feelings, moods and states of mind, understood as something other than pure cognition, and among which three specific components stand out: attitudes, beliefs and emotions [3,4].
Attitudes are considered as one of the variables that most influence performance in mathematics [2,5,6,7,8]. In [8] it is estimated that attitudes constitute 30.0% of the explanatory factors of performance, concluding that students who display a more positive attitude towards mathematics will obtain higher mathematical performance.
Although attitudes are considered in the literature as one of the variables that most affect the success of mathematics, emotions can play even a more key role depending on the circumstances. Emotions are affective and automatic responses that arise from a significant event for the individual, and which result from complex learning, social influence and interpretation itself [9]. Unfortunately, society worldwide has suffered a health emergency situation caused by COVID-19 whose consequences in the educational field are just beginning to be known.

1.1. Effect of the COVID-19 Pandemic on Education

The COVID-19 pandemic that has been experienced and is still in force is associated with the SARS-CoV-2 virus. It was identified for the first time in December 2019 in the city of Wuhan. On 11 March 2020, the World Health Organization (WHO) declared this pandemic, which caused a worldwide quarantine, closing schools and universities in more than 124 countries, which has affected more than 2.2 billion students. All these changes generated adverse psychological effects. In [10] a study was made regarding the effects of this quarantine on children and young people aged 3–18. Between changes in children’s behavior including difficulty concentrating (76.6%), boredom (52.0%), irritability (39.0%), restlessness (38.8%), nervousness (38.0%), feelings of loneliness (31.3%), uneasiness (30.4%), and concerns (30.1%).
Depending on the countries, the cessation of face-to-face activity in schools and universities and the start of the online modality took place from March to May 2020. In Spain, face-to-face activity has not been resumed until September 2020. Although online learning has great potential, it is most effective when students and teachers have had time to prepare and get used to it and schools have had time to test its implementation. Unfortunately, in many cases this did not happen as COVID-19 forced all educational institutions to make a sudden switch to online learning. The Joint Research Centre (JRC), the European Commission’s science and knowledge service conducted a study on how COVID-19 had affected education [11]. This report specifies that the detrimental effect on student learning occurred through four main channels; Less time spent studying, stress, a change in the way students interact and a loss of motivation to learn. In [11] it is estimated that there has been a weekly learning loss of between 0.82 and 2.3%, although in [11] they conclude that this loss could be even greater. In [11] they also determine that this crisis may lead to a larger achievement gap between native and non-native students. The most disadvantaged students may experience significant learning loss, especially in maths.

The World after the Quarantine. The De-Escalation towards the New Normality

In the preparation of the 2020–2021 university course by the Universities, the health authorities proposed a series of recommendations, which served as guidance for the university community for the development of its activity in a period in which the threat of COVID-19 was still in force. Some of these are as follows:
  • Once the Ministry of Health established the health requirements that must be respected in the new normal scenario, which began with the 2020–2021 university course, each university must ensure that the number of students in the facility does not exceed the capacity of the same taking into account the separation of 1.5 m between the occupants.
  • If the capacity of the facility that guarantees the separation of 1.5 m is less than the number of enrolled students, the activity may not be carried out in person in its entirety and the universities must take the pertinent measures so that it can be carried out online. Likewise, if the appropriate broadcasting equipment is available, the universities may choose to carry out the in-person activity with the students with whom the above condition is met and broadcast it synchronously via video conference for the rest of the students enrolled in that subject. In this option, there should be a periodic rotation between students who are taught in person and those who are taught via video conference.
  • All the adapted face-to-face measures must be made public prior to the opening of the enrollment period at each university.
  • Each university, in close collaboration with its competent educational administration, will establish a contingency plan before the beginning of the 2020–2021 academic year that allows, if the health situation so requires, a massive and immediate change to an online teaching system.
Taking into account the limitations and restrictions, we are faced with a new scenario, in which face-to-face methodologies must be adapted to that new scenario where we will have students present in the classroom and online lessons at the same time, not only due to the limitation of spaces, but because of quarantines due to positives or close contacts with positives, it being possible that either the entire class is confined at home or even the teacher himself/herself will have to teach the lesson synchronously online from home.
The effect that this type of restriction may have on teaching will be linked to the type of subject to be taught. In the case of teaching mathematics, carrying out practical exercises is one of the most widely used conventional modalities. These exercises can be solved individually or in a group, which allows to take advantage of the skills of students who are good at inductive reasoning and those who are good at deductive reasoning, and even further, that coexistence promotes mutual learning, in the same way it is also sought that students who have not acquired any of these two types of reasoning through coexistence, experience and motivation, may acquire knowledge [12].

1.2. Dual-Mode Approach. HyFlex System

Due to the declaration of the state of alarm in March 2020 in Spain, the CEU Cardenal Herrera University had to adapt all elements of the technical infrastructure to allow the development of university life under the new conditions.
Following the recommendations of the health authorities for the academic year 2020–2021, the CEU-Cardenal Herrera University reviewed the capacity of all the spaces, closing some of them, and limiting the available seats. As the classrooms were not big enough to accommodate all the students, a dual presence system, HyFlex, was established, as in [13,14].
The “double presentiality” mode allows the students to attend the lessons on campus and also connect directly with the classroom.
In order to offer this dual-presence model, CEU Cardenal Herrera University has equipped more than 150 classrooms with the HyFlex system. Thanks to this Hyflex sytem it is possible to develop interactive sessions with students who are in person and students who are at home. Thus, all students (wherever they are) are able to participate in in the class session. With this system, all classrooms have a system of three cameras and a digital screen used as a blackboard, in this way, students can be connected to the classroom from any device. You can follow the lessons as if you were sitting in the fourth row, or follow the session from another angle to see how classmates ask questions in class, or you can see the teacher on a subjective level, that is, you can interact from home face to face with the teachers in the classroom.
In addition, from home, the students can connect in a work session with their classmates who are in the classroom. In this way, work teams can be made with students who are physically in the classroom and others who are digitally in the classroom. All connected, with a single click, from any device.
This model of double presence means that the student must be digitally connected and keep his/her camera connected all the time. If the student’s camera is not connected, they will not be able to attend the digital session of the class.
Thanks to this system, the student can attend class physically or digitally, and despite the confinement of both the group and a specific student, classes can be taught without any problem.
It is also important to note that given the international nature of the degrees, HyFlex allows the connection even with students who are in other countries, which would be difficult under normal conditions.
The need to carry out group exercises in mathematics subjects with limitations and restrictions during the academic year 2020–2021 has led to the use of digital tools and the search for active methodologies that allow minimizing the impact of this new normality. In this paper we will work on the active gamification methodology, and in particular, the Escape Room in the mathematics and statistics subjects of the Pharmacy and Nursing degrees.

1.3. Active Methods. Gamification

Getting the attention of students and keeping them engaged are essential points in the learning process. Active methods are born in this context. The main difference of this type of strategy resides in the fact that the student plays a leading role instead of being a passive subject [15]. Among the different learning strategies to create a learning environment and involve students in it, we find that the most common are are inquiry-based learning that could be considered a parent method of project-based learning as suggested by [16], problem-based learning, and gamification [15].
Project-based learning starts from an initial question or challenge and raises the objective of knowledge through a series of tasks and activities. These tasks pose a challenge to be solved using techniques from another methodology: problem-based learning. Both methodologies, project-based learning and problem-based learning, use the large methodological umbrella of cooperative learning and therefore for their implementation we need to change other aspects such as the organizational structure of the classroom, the role of the teacher, their own training or even the evaluation systems, a new organizational structure of the classroom, and a different way of managing times and evaluation systems in addition to changing the role of teachers and their training [17,18].
Gamification is based on applying a game that changes traditional or formal education in a playful space in which to learn [19,20].
When using elements and tools related to the game, certain benefits appear, such as the fact that the student is more motivated to learn and is more active and participatory in their own learning, another benefit is that the student feels less pressure in class thanks to the game [21].
The use of this gamification tool has obtained a high success rate, since it has been studied in different research works, taking into account that it can be applied to students of any age [22,23] and of any educational level in which their training takes place [24]. In the literature we can find applications in the vast majority of branches. In the case of the degrees analyzed in this article, we can find applications of gamification in [25,26].
The success of gamification resides in the award system that accompanies it, thanks to these awards students improve their attitude and predisposition to learn, having a very positive impact on psychosocial indicators [27], causing an increase in student performance [28]. If we focus on the field of mathematics, recent studies on the use of these methodologies show beneficial results for both teachers and students [29,30].

1.4. Active Methods Based on Gamification. The Escape Room

One of the active strategies based on gamification is the Escape Room [31]. This methodology is considered an active methodology based on solving challenges, tests or problems posed in a collaborative way, resulting in various situations in which students must get the appropriate knowledge to solve them [32]. In an Escape Room, a group of students are are inside a room from which they cannot leave, and they given various mysteries, challenges, and problems they have to solve or overcome together in order to find the exit in the shortest time possible [33,34], causing an increase in student participation [35]. Several studies on the application of the Escape Room game in the learning show very favorable results regarding its use in different contexts. In [36] a review on the use of the Escape Room in education is presented showing that the vast majority of articles are focused on higher education.
The Escape Room is an activity usually carried out in person where students move from class to class, looking for clues that allow them to move and achieve the objective. Digital Escape Rooms have recently started to be explored; we can distinguish between digital and virtual Escape Rooms based on whether they apply Virtual Reality or not, for instance, in [37,38] or [39]. Escape Rooms can be created digitally as in [40] using the Google Forms application for students in a high school chemistry lab class, and the Zoom videoconferencing platform was used to turn this activity into collaborative learning. In [41] a digital Escape Room was created by using the Genial.ly and A.breakout tools to teach algebra in the third year of secondary education in Spain. In [42] a study was carried out with primary school students in which one of the groups learned through digital games while the other group learned through a digital Escape Room. In [42] they show the advantage of the effects of Escape Room games on student learning compared to digital games.

1.5. Escape Rooms Applied in Pharmacy and Nursing Degrees

Focusing on the nursing and pharmacy degrees, there is recent interest in the use of the Escape Room. In [43] an educational Escape Room activity was designed and implemented based on a combination of online and paper clues in the human resources module of a third-year course in pharmacy management. In [44] the Escape Room was developed to teach content for the care of patients with myocardial infarction. In [45] an Escape Room is used to find out the perceptions and experiences of senior nursing students in an ESCE (Objective Structured Clinical Examination). In [46] an escape room is used to engage nursing students and improve their knowledge of cardiovascular critical care. In [47] the same authors conducted the same Escape Room but focused on the development of soft skills of the participants and the implications for the future professional practice of the participants.

2. Research Objectives

The main objective of our research is to develop active gamification methodologies, in this case an escape room, that allow us to minimize the effect that COVID 19 can have on student performance in math subjects. The restrictions of social distancing, with capacity control and the non-attendance of those students or teachers in quarantine, either due to positive cases or close contact with positive cases, substantially modify the way of interacting in the classroom, something that can be critical when learning maths, and there is a need for group exercises.
Without loss of generality, this study is focused on students enrolled in the degree of Pharmacy in English and Nursing (Spanish pathway to Nursing). The Escape Room makes use of the double presentiality model, which allows the student to attend the lessons on campus and also connect directly with the classroom.
Other secondary objectives were:
  • Get students to be motivated in mathematics in these Health degrees and improve their perception of it by using an online learning model.
  • Increase dynamization and participation in the context of cooperative work as well as their perception and indirect evaluation of theoretical knowledge through its application in learning based on problem solving.
  • Improve interaction in the relationship among students and in the relationship between the teacher and the student.

3. Materials and Methods

3.1. Research Design and Data Analysis

An experimental design was carried out through a descriptive and correlational analysis, based on a quantitative perspective, following the experts in this field [48]. In addition, a qualitative analysis was also carried out. From a quantitative point of view, the approach would be to study if the use of an Escape room dual mode compared to the traditional method has affected the attendance and performance of students when solving problems in a group and also from a qualitative point of view, based on the objectives of the article, given the circumstances in which we found ourselves in the 2020–2021 course, in which the students had improved their perception of mathematics compared to the perception of mathematics from students in the control group.
To carry out this analysis, the students have been divided into two groups. On the one hand we have a control group made up of those students who followed a traditional methodology before the pandemic. On the other hand there is an experimental group hand; an experimental group followed a digital Educational Escape Room as a methodology for the practice of mathematical content where the psychological effect of COVID-19 already existed. This group made the escape room digitally. The methodology, together with the COVID-19 effect, which requires making the escape room digital, was defined as an independent variable. Both groups shared course, syllabus and professors, so it was established that there is no prior significant difference between the control and experimental groups.
R was selected as the data analysis language. Descriptive statistics, mean and standard deviation were used for this analysis. In order to compare the average of the three groups both in the final grades and in the seminar grade we used the Kruskal-Wallis test, which is a non-parametric test, so it does not assume normality in the data, as opposed to the traditional ANOVA. It does assume, under the null hypothesis, that the data come from the same distribution (this is due to the size of the groups), and the Fisher’s exact test used when you want to study whether there is an association between two qualitative variables. In addition, a p < 0.05 is established as a statistically significant difference.

3.2. Participants

The participants in the study were the Pharmacy and Nursing students of the 2018–2019, 2019–2020, 2020–2021 courses, in which the 2020–2021 course is the experimental group with the HyFlex System due to the COVID-19 effects and the other two courses are control courses not affected by the COVID-19 effect, that is, the lectures and seminars were face-to-face. The groups have the peculiarity that they are international students from different countries. Below is Table 1 with the number of students in each group according to the degree:
Table 2 shows the number of female and male in each of the groups.
Finally, Table 3 shows the places of origin of the students in each group according to the degrees:
As we can see, both the experimental group and the control groups share characteristics such as the ratio between male and female and the origin.

3.3. Scope of Application

The Escape Room of Mathematics and Statistics has been planned and applied in groups of students from Pharmacy (English group) and Nursing (Pathway group) who study the basic subject of Mathematics and Statistics in the following groups (see Table 4 and Table 5). The teaching guide for the subject has not been modified in the number of hours taught or in content during the last three years.
In response to the extraordinary situation caused by COVID-19 a “dual mode approach” has been adopted to teaching in the 2020–2021 academic year. This approach encompasses in-person attendance, real-time online attendance, and also viewing of recorded content. This has brought with it the need to adapt this course, technologically and methodologically, to account for this exceptional situation but the structure of the subject has not been changed, the structure is shown in Table 6.
To carry out the Escape room we have focused on practical seminars, these are shown in the Table 7:
The Escape room activity was carried out in 6 seminars of the pharmacy degree (seminars 1, 3, 4, 6, 9, and 11) and in 3 seminars of the nursing degree (seminars 1, 3, and 4).

3.4. Assessment Tools

Data collection about perception was obtained through an ad hoc questionnaire. The design of this tool was carried out following other validated methods found in the scientific literature. There are 13 items in the questionnaire. A type of scale is followed depending on the question, some of the questions had the option of YES/NO, others allowed students to enter comments in an open format, and the rest followed a Likert-type format with a range of five points. The final marks obtained by the students in each of the courses were also used. These qualifications were made with a final standard exam that consisted of 6 mathematical problems related to the subject learned. The exams, although different in each of the groups, asked the same items and had the same level of difficulty in each group.

4. Design and Implementation of the Escape Room

4.1. Design

When designing the escape room, the following elements have been taken into account:
  • Choice of content and necessary skills. In our case, the previous knowledge acquired in class has been taken into account, in this way we have used it to evaluate and promote the understanding of the contents.
  • Restrictions to develop the escape experience, such as the time available for the teachers, the number of students and groups, etc.
  • Creation of the experience context. In this step, we raised the type of theme for the experience, and a narrative and introduction were established in which the purpose is stated. Given the current pandemic situation, the theme is about the search for a scientist who is fleeing with the COVD-19 vaccine around the world so as not to be located by an enemy group. The WHO invites a group of mathematics and statistics students to find it since it leaves clues related to these subjects, thus ensuring that the vaccine can be distributed to humanity.
  • Development of the challenges to be solved. In addition, we take into account the order in which they appear, in our case a sequential order has been proposed, that is, each time you solve a challenge you will have information for the next one.
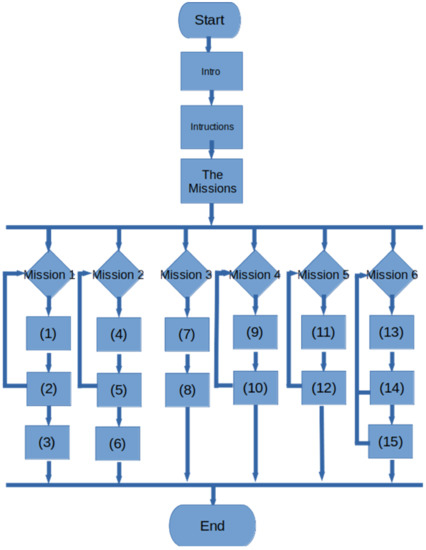
In Appendix A you can find the flowchart of the designed escape room as well as some the screens carried out.
In all the missions (seminars) we always start with the first screens as seen in Figure A2, in which we find:
  • Introduction: The story and plot of the Escape Room is presented.
  • Instructions: The students were informed of how they should work in each of the seminars. The students worked in groups to solve the tests of each mission and once finished, they had to send the resolution of the exercises, to be able to evaluate them and take a screenshot of the end to demonstrate they had achieved it.
  • Planning: 6 missions were planned (one per seminar) and in each mission there were 2 or 3 challenges to be carried out, which was the resolution of a series of problems related to the subject seen in theory.

The Missions

As previously mentioned, the escape room was carried out in 6 sessions (each session corresponded to a practical problem-solving seminar), for which 6 missions were created in which the new mission corresponding to the seminar was enabled. Each mission consisted of 3 challenges that each group had to solve, the solution of each challenge allowed to continue with the narrative of the search for the vaccine against COVID- 19 around the world. Each challenge was the resolution of a problem associated with the content studied in the theoretical lessons prior to the seminar, so in the first missions we encountered challenges of solving statistical problems, while in the last ones we found the resolution of mathematical problems. In some challenges there were hints or clues the students had to find on the screen, these hints allowed them to solve the challenge but the professors were also allowed to help students at any time by providing more hints or clues. In Figure A3 a screenshot of a challenge with some hints is shown. The resolution of each challenge could provide us with a clue that can give information about another puzzle or it can be a control point where passwords are entered, for example. Control points could be passwords or they could select an answer to a question or even select a country on a map.
The screens with the tests and the script transitions of a mission are shown in Figure A4.

4.2. Communication between Students and Teachers to Carry Out the Group Experience

As shown in previous sections, the traditional method of communication between the members of a group in class and communication with the teacher is unfeasible in the COVID era because we can find students who are present in the classroom separated by a distance of 1.5 m, and also students who are connected remotely. In addition, the groups are made up of students who do not have to be physically together in the classroom. The University has at its disposal the Blackboard Collaborate Ultra tool through which all students can connect, whether or not they are in class, and the teacher and sessions can be created for each of the groups. The problem we encountered is that the students had no prior knowledge of this tool, since, during course 2020–2021, the HyFlex system uses the Teams tool for Microsoft 365, but at that time the option to create rooms was not activated. Given these problems when the groups were trying to communicate with each other, it was decided to use WhatsApp, which is a well-known messaging system used by the students, in which each group had its own WhatsApp group and they could make video calls and send messages to each other, and in addition the professors became also part of each of these groups in order to coordinate and monitor them and of course help them providing clues or hints.

4.3. Implementation

The Escape Rooms have usually been carried out in a physical way, that is, the students had to solve a series of challenges to be able to leave a room but during the de-escalation period this option was not feasible, therefore, they had to implement it in a virtual or digital way. Although there are Escape rooms implemented using Virtual Reality as in [49], and [50], in the present case it was not viable because the students who were not present in the classroom did not have access to the Virtual Reality tools. We finally decided to implement a digital escape room. The Escape Room has been implemented by applying the software used in the literature to design Escape Rooms, genial.ly, see [41]. Genial.ly is an online tool for creating “interactive resources” and allows you to create more attractive online content: presentations, infographics, interactive images, breakouts, and much more with interactivity and animation. This software has templates and image galleries, although it also allows you to insert your own or external images, texts, audios, videos, etc. Its main characteristics would be animation, interactivity, and the integration of different content. You can use the software for free or for a fee, in our case, we have only used the free version of it. The developed Escape room can be found in open source mode in [51].

5. Design and Results of the Questionnaire

To carry out an evaluation of the activity, a Microsoft Forms form has been carried out, the country of origin is also indicated by the student in this form, since being an international degree the origins can be diverse, and, therefore, have different educational itineraries. Not knowing exactly the educational itinerary, the students were asked if they had taken the subject of mathematics the previous year. They were also asked what their perception of mathematics was before starting the course and if that perception had improved after participating in the escape room. Finally, there were more specific questions about this experience such as the degree of satisfaction with the activity carried out, perception of learning and appreciations about the collaborative model and finally an open question for the student to comment on the experience. The questions asked in the form are shown below in Table 8.
Finally, we have compared the attendance to the seminars, the results obtained both in the seminars and in the final exam of the degrees in Pharmacy and Nursing with the previous courses in which the “Educational Escape Room” format had not been used and the COVID-19 effect that caused the change of the educational system to a mixed face-to-face-online system did not exist.
The results of the questions carried out with the students are shown below; in Table 9 we find the following nationalities of both degrees:
Question 6 follows a different response pattern. The results can be seen in Table 10.
In the case of questions of type YES/No, we have the following results shown in Table 11.
Finally, in Table 12 we show the remaining answers:
Using a numerically coded ordinal scale (from 0 to 4), values such as the mean and standard deviation could be obtained, in this case the mean and standard deviation for each of the questions are shown in the Table 12.
If we focus on the answers given by the students in the 2020–2021 course, regarding the assessment of the “Educational Escape Room” activity, the survey was answered by 72.0% of the students enrolled in both degrees (the total being 36 students, 13 from Nursing and 23 from Pharmacy).
One of the problems we have found with international students is their itinerary, since it is not always the same as the Spanish one and they do not need to have previous knowledge of mathematics. The data shows that 73.0% of the students have studied mathematics in the previous year, while the other 27.0% have not, thus, the basic level of mathematics is not completely homogeneous; this difference is still higher if we divide the students by degree, and the majority of Pharmacy students have taken mathematics and half of the Nursing students have not.
It is important to highlight that 89.0% of the students had no difficulties in using the ICT tool; the difficulties found had more to do with the remote connection than with the application itself.
During this course, 71.0% of the students thought that the communication between their classmates and the teacher had improved more in the seminars carried out through the “Escape Room” than in the traditional seminars.
In the question about if this way of working was more fun than the traditional way, 76.0% of the students who took the questionnaire completely agreed or agreed with it. The vast majority (85.0%) were more motivated and eager to solve problems with this activity.
In the same way, practically all the students believed that they were more involved in solving problems with this type of format. Most of the students (77.0%) agreed that their perception of learning had improved.
Finally, practically all the students expressed the opinion that they would like to continue with this format in later courses.
In the case of the perception of mathematics before and after the course, the results of the perception of mathematics are quite heterogeneous, 36.0% believed that mathematics is difficult or very difficult, while 45.0% believed that it was neither difficult nor easy, while 18.0% had a good perception of mathematics.
These are some of the answers given to the open question:
  • “It was great”
  • “It is a very creative way of learning maths”
  • “Studying by having fun and being motivated to study something is a good way of learning”
  • “It was a great and fun way to learn so I really enjoyed it”
  • “I think it is very helpful to get to know your classmates but also study”
  • “A very fun way of learning!”
As a final result, the vast majority of the students have improved their belief about mathematics, specifically, 86.0% of them, corroborating what is in the research [3,4], a positive stimulus or emotion generates positive attitudes that allow the student’s beliefs about mathematics to be changed.

6. Comparison of the Results of the Degree in Pharmacy and Nursing in the Last Three Years

In the previous courses, from the beginning of the degrees in English, problem-solving seminars were traditionally worked, that is, in class problems were solved and delivered for subsequent evaluation by the teacher, while in this course (2020–2021 academic year) some of the seminars have been adapted to introduce the “Educational Escape Room”. Also in the previous courses, there was no COVID-19, nor its adverse effects, both sociological and educational.
When making the comparison we have compared both the global evaluation of the subject (Table 13 and Table 14), and the evaluation of the seminars (these being part of the continuous evaluation of the student) (Figure 1) for all three courses.
Given that the group sizes are small, the average number of students in Pharmacy is 20 students and in Nursing is 10 students, a non-parametric test (Kruskal-Wallis) has been applied to study if there are significant differences in the mean marks (final and seminars) in both degrees, obtaining the following results in the Table 15.
As seen in the analysis carried out, since the p-value is higher than the significance level, we can conclude that there are no significant differences in the average marks of both the global subject in the ordinary exam call and in the average mark of the seminars of the subject, which indicates that the negative effect expected by the change in the educational system and the COVID-19 effect have not appeared in the final marks. Finally, a comparison of seminar attendance has been made and the data was as in Table 16:
In this case, Fisher’s exact test has been performed and it has given us the following results (Table 17 and Table 18).
As in the previous cases, the returned p-value is greater than the significance level, so we can conclude that there are no significant differences between the percentage of attendance to the seminars among the different courses, which again shows the positive effect of the Escape room since absenteeism due to the change of system has increased significantly in the rest of the degrees.

7. Discussion

As indicated in the objectives of this research, we have proposed the effectiveness analysis of the use of a new teaching experience as an “Escape Room” in an exceptional context such as the one we are currently experiencing due to the SARS COVID-19 pandemic which has caused the teaching model to be changed, from a completely face-to-face model to a mixed face-to-face-online model, concerning the subject of mathematics in the Degrees of Pharmacy and Nursing. Taking into account that mathematics is usually one of the subjects that are most often rejected by students as explained in [2], to this must be added the effects that the COVID-19 pandemic has caused as described in [10]. In the de-escalation there have been a series of restrictions such as capacity control and social distance, so this has caused the traditional face-to-face system to be changed to a hybrid system (HyFlex System). This online model has the disadvantage, among others, of demotivating the students and lowering their performance in subjects such as mathematics, so our objective was to propose an online tool that could generate positive emotions that lead to positive attitudes which can compensate for the negative effect of methodological change and COVID-19, while promoting collaborative learning, with students at home following the lessons online.
One of the aspects on which this study has focused is the perception of the mathematics subject before taking it and how incorporating new methodologies has improved it, even under a negative situation such as COVID-19, as well as the students’ motivation and collaborative work, taking into account that the interaction among peers is much more difficult in an online environment. The results obtained from the interviews with the students who have followed the dual educational model show that the Escape Room as a pedagogical tool in the subject of Mathematics has managed to improve these aspects. Another aspect that we have focused on in this research has been academic performance, since a negative effect was expected due to COVID-19 and the methodological change. As observed in the comparison of the global results of the ordinary exam call and the results of the seminars, there are no significant differences in the three courses, so that, despite the non-attendance and the COVID-19, the escape room activity has not shown significant differences in the results compared with the two previous years. It is important to highlight the fact that due to the extraordinary situation caused by COVID-19, a “dual mode approach” has been adopted for teaching in 2020–2021. This approach includes attendance in person, online attendance in real time and also the visualization of recorded content, this means that the students did not have the need to attend class neither in face-to-face mode nor in real-time online mode because they could visualize the content recorded when they considered it and in the specific case of attending the seminars, those that were carried out with the escape room were evaluated only in real time, that is, only the students who attended class at that time. As seen in the result of the comparison regarding the attendance to seminars, the percentage of students who have attended seminars is practically the same regardless of the course, also taking into account that in previous courses there was no option to hold the seminars outside of the established schedule. It is also important to note that not all the seminars had an escape room and that the students did not know in which seminars there would be an escape room. The case of the pharmacy degree is noteworthy because the attendance was relatively higher than in other years. One of the reasons why students have attended a greater number of seminars on average, as they commented in class, is because they felt more motivated and preferred the seminars carried out with the “Escape Room”.
Although we did not return to a pandemic situation, the fact of incorporating active methodologies [15] such as gamification and collaborative work will improve our perception of mathematics as well as increase the students’ attitude and predisposition towards teaching, having a very positive impact on psychosocial indicators [27], causing an increase in the performance obtained from the students’ dedication [28]. In the specific case of the educational Escape Room for mathematics in Pharmacy and Nursing, as it is a digital escape room, no extra elements are needed, only a computer and Internet connection, and therefore students can work in groups in the classroom or even outside of it to solve the proposed challenges without diminishing class performance. To support the question related to whether, with the new normality derived from the pandemic and the use of online classes, the students’ performance has been affected or not, various tests have been carried out based on the hypothesis of whether there are significant differences in both the global grades and the grades of the seminars, as well as in attending problem-solving seminars. Being small groups, about 20 in each group, the normality of the data could not be assumed, so the Kruskal Wallis non parametric test was used to compare the average of the grades, and we used Fisher’s exact test to study the attendance to seminars. In view of the results, we can conclude that there are no significant differences between the values of the different groups. Although it is true that there are no significant differences, we do highlight the fact that the sample size is low, but if we study the results from another point of view, for example in the bar graph that appears in Figure 1, a trend is observed and an improvement in the results of the students in the seminars of course 2020–2021 when the traditional seminars were changed for the escape room. This work was designed when COVID-19 appeared in our lives and with the urgency of trying to reduce the impact it was supposed to have on students. For this reason, the university has not allowed the control group to be a parallel group where the escape room was not applied instead of the traditional method. This would have allowed us to determine the effect of COVID by using traditional teaching vs. improvement through the proposed escape room. Although this methodology would have been the most correct, this does not invalidate that by means of the escape room it has been possible to avoid the worsening of the students’ results, maintaining the level of the previous courses.

8. Conclusions and Further Developments

This work shows the analysis of a digital Escape Room experience with students in a dual teaching model (online-face-to-face), motivated by the COVID-19 situation. The results obtained allow us to know the students’ assessment of this Escape Room experience and report on the effect on the learning process. Based on these results, the use of the Escape Room in the Mathematics subjects in Pharmacy and Nursing degrees has contributed to the improvement in different concepts studied such as the perception of the subject and the motivation and interaction among students who are not physically in the same classroom. In addition, this resource has been shown to be effective in improving online education performance and real-time assistance. A new experience has also been introduced in the classroom with the use of ICT tools, since this resource has been carried out by using online software, which has allowed to review and consolidate the theoretical contents in a game format. In view of the results obtained, we can conclude that this experience has considerably improved the classroom environment, as well as the attendance to the seminars and the students’ motivation. Students have acquired a more active role and improved in collaborative work.
In case of continuing with this experience in the following course, we have proposed to improve the game adding a “prize” to the first 3 teams that will finish each mission, that is, adding an extra score to their seminar marks. We have considered adding more tests to the missions and, even if circumstances allow it, carrying out a face-to-face Escape Room.

Author Contributions

Conceptualization, N.R. and N.M.; methodology, N.R. and N.M.; validation, N.R. and N.M.; formal analysis, N.R. and N.M.; investigation, N.R. and N.M.; writing—original draft, N.R. and N.M.; writing—review & editing, N.R. and N.M. All authors have read and agreed to the published version of the manuscript.

Funding

This research was funded by CEU-Santander Precompetitive Project Grant (FUSP-BS-PPC11/2018).

Informed Consent Statement

Informed consent was obtained from all subjects involved in the study.

Conflicts of Interest

The authors declare no conflict of interest.

Appendix A

Figure A1. Screens where the student guess or fail the enigma.
Figure A1. Screens where the student guess or fail the enigma.
Mathematics 09 02602 g0a1
Figure A2. Initial screens.
Figure A2. Initial screens.
Mathematics 09 02602 g0a2
Figure A3. Hints in a challenge.
Figure A3. Hints in a challenge.
Mathematics 09 02602 g0a3
Figure A4. Screens of mission 2.
Figure A4. Screens of mission 2.
Mathematics 09 02602 g0a4

References

  1. Marmolejos, J.; Pérez, P.; Gomez, R. Propuesta de estrategias que fomentan el aprendizaje y la solución de problemas en las ciencias básicas fortaleciendo la interpretación y aplicación del despeje, la sustitución numérica en ecuaciones y formulas, para los estudiantes del ciclo básico de la Universidad Autónoma de Santo Domingo. In Proceedings of the Congreso Iberoamericano de Ciencia, Tecnología, Innovación y Educación, Buenos Aires, Argentina, 12–14 November 2014. [Google Scholar]
  2. Hidalgo, S.; Maroto, A.; Palacios, A. ¿Por qué se rechazan las matemáticas? Análisis evolutivo y multivariante de actitudes relevantes hacia las matemáticas. Rev. Educ. 2004, 334, 75–95. [Google Scholar]
  3. McLeod, D.B. Beliefs, attitudes, and emotions: New view of affect in mathematics education. In Affect and Mathematical Problem Solving: A New Perspective; McLeod, D.B., Adams, V.M., Eds.; Springer: New York, NY, USA, 1989; pp. 245–258. [Google Scholar]
  4. McLeod, D.B. Beliefs, Research on affect in mathematics education: A reconceptualization. In Handbook of Research on Mathematics Teaching and Learning; Grouws, D., Ed.; Macmillan Publishing Company: New York, NY, USA, 1992; pp. 575–596. [Google Scholar]
  5. Mato Vázquez, M.D.; de la Torre Fernández, E. Evaluación de las actitudes hacia las matemáticas y el rendimiento académico. In Investigación en Educación Matemática XIII; González, M.J., González, M.T., Murillo, J., Eds.; Sociedad Española de Investigación en Educación Matemática (SEIEM): Madrid, Spain, 2009; pp. 285–300. ISBN 978-84-8102-548-4. [Google Scholar]
  6. Hidalgo Alonso, S.; Maroto Sáez, A.; Palacios Picos, A. El perfil emocional matemático como predictor de rechazo escolar: Relación con las destrezas y los conocimientos desde una perspectiva evolutiva. Rev. Educ. 2005, 17, 89–116. [Google Scholar]
  7. Subia, G.S.; Salangsang, L.G.; Medrano, H.B. Attitude and performance in mathematics I of bachelor of elementary education students: A correlational analysis. Am. Sci. Res. J. Eng. Technol. Sci. 2018, 39, 206–213. [Google Scholar]
  8. Hilario Santana, H. Relaciones e influencia de los factores afectivos, cognitivos y sociodemográficos en el rendimiento escolar en Matemáticas. Rev. Caribeña Investig. Educ. (RECIE) 2018, 2, 7–25. [Google Scholar]
  9. Gil, N.; Blanco, L.; Guerrero, E. El dominio afectivo en el aprendizaje de las matemáticas. Una revisión de sus descriptores básicos. Rev. Iberoam. Educ. Matem. 2005, 2, 15–32. [Google Scholar]
  10. Orgiles, M.; Morales, A.; Delvecchio, E.; Mazzeschi, C.; Espada, J.P. Immediate Psychological Effects of the COVID-19 Quarantine in Youth From Italy and Spain. Front. Psychol. 2020, 11, 2986. [Google Scholar] [CrossRef] [PubMed]
  11. Di Pietro, G.; Biagi, F.; Costa, P.; Karpiński, Z.; Mazza, J. The Likely Impact of COVID-19 on Education: Reflections Based on the Existing Literature and Recent International Datasets; Technical Report by the Joint Research Centre (JRC), the European Commission’s Science and Knowledge Service; Publication Office of the European Union: Brussels, Belgium, 2020. [Google Scholar]
  12. De la Fuentes Morales, E. Método grupal para el aprendizaje de las matemáticas. Prax. Investig. 2015, 7, 106–114. [Google Scholar]
  13. Beatty, B.J. Hybrid-Flexible Course Design: Implementing Student-Directed Hybrid Classes, 1st ed.; EdTech Books: Provo, UT, USA, 2019. [Google Scholar]
  14. Abdelmalak, M.M.M.; Parra, J.L. Expanding Learning Opportunities for Graduate Students with HyFlex Course Design. Int. J. Online Pedagog. Course Des. 2016, 6, 19–37. [Google Scholar] [CrossRef]
  15. Konopka, C.L.; Adaime, M.B.; Mosele, P.H. Active Teaching and Learning Methodologies: Some Considerations. Creat. Educ. 2015, 6, 1536–1545. [Google Scholar] [CrossRef]
  16. Albion, P. Project-, problem-, and inquiry-based learning. In Teaching and Digital Technologies: Big Issues and Critical Questions; Henderson, M., Ed.; Cambridge University Press: Melbourne, Australia, 2015; pp. 240–252. [Google Scholar]
  17. Maros, M.; Korenkova, M.; Fila, M.; Levicky, M.; Schoberova, M. Project-based learning and its effectiveness: Evidence from Slovakia. Interact. Learn. Environ. 2021, 1–9. [Google Scholar] [CrossRef]
  18. Cörvers, R.; Wiek, A.; de Kraker, J.; Lang, D.J.; Martens, P. Problem-Based and Project-Based Learning for Sustainable Development. In Sustainability Science: An Introduction; Springer: Dordrecht, The Netherlands, 2016; pp. 349–358. ISBN 978-94-017-7242-6. [Google Scholar]
  19. González, N.; Carrillo, G.A. El Aprendizaje Cooperativo y la Flipped Classroom: Una pareja ideal mediada por las TIC. Aularia Rev. Digit. Comun. 2016, 5, 43–48. [Google Scholar]
  20. Hanus, M.D.; Fox, J. Assessing the efects of gamification in the classroom: A longitudinal study on intrinsic motivation, social comparison, satisfaction, efort, and academic performance. Comput. Educ. 2015, 80, 152–161. [Google Scholar] [CrossRef]
  21. Parra-González, M.E.; Segura-Robles, A.; Fuentes-Cabrera, A.; López-Belmonte, J. Gamification in Primary Education Grade. A Project of Gamification in Tutorial Action Subject to Increase Motivation and Satisfaction of the Students. In Trends and Good Practices in Research and Teaching. A Spanish-English Collaboration; León-Urrutia, M., Cano, E.V., Fair, N., Meneses, E.L., Eds.; Octaedro: Barcelona, Spain, 2019; pp. 227–241. [Google Scholar]
  22. Dib, H.; Adamo-Villani, N. Serious Sustainability Challenge Game to Promote Teaching and Learning of Building Sustainability. J. Comput. Civ. Eng. 2014, 28, 1–11. [Google Scholar] [CrossRef]
  23. Giannakos, M.N. Enjoy and learn with educational games: Examining factors afecting learning performance. Comput. Educ. 2013, 68, 429–439. [Google Scholar] [CrossRef]
  24. Su, C.-H.; Cheng, C.-H. A mobile gamification learning system for improving the learning motivation and achievements: A mobile gamification learning system. J. Comput. Assist. Learn. 2015, 31, 268–286. [Google Scholar] [CrossRef]
  25. Sera, L.; Wheeler, E. Game on: The gamification of the pharmacy classroom. Curr. Pharm. Teach. Learn. 2017, 9, 155–159. [Google Scholar] [CrossRef]
  26. Dell, K.A.; Chudow, M.B. A web-based review game as a measure of overall course knowledge in pharmacotherapeutics. Curr. Pharm. Teach. Learn. 2019, 11, 838–842. [Google Scholar] [CrossRef]
  27. Deterding, S.; Sicart, M.; Nacke, L.; O’Hara, K.; Dixon, D. Gamification. Using Game-design Elements in Non-gaming Contexts. In Proceedings of the International Conference on Human Factors in Computing Systems, Vancouver, BC, Canada, 7–12 May 2011; pp. 2425–2428. [Google Scholar]
  28. Mekler, E.D.; Bruhlmann, F.; Tuch, A.N.; Opwis, K. Towards understanding the efects of individual gamification elements on intrinsic motivation and performance. Comput. Hum. Behav. 2017, 71, 525–534. [Google Scholar] [CrossRef]
  29. López-Belmonte, J.; Fuentes-Cabrera, A.; López-Núñez, J.A.; Pozo-Sánchez, S. Formative Transcendence of Flipped Learning in Mathematics Students of Secondary Education. Mathematics 2019, 7, 1226. [Google Scholar] [CrossRef]
  30. Moreno-Guerrero, A.-J.; Rondón-García, M.; Heredia, N.M.; Rodríguez-García, A.-M. Collaborative Learning Based on Harry Potter for Learning Geometric Figures in the Subject of Mathematics. Mathematics 2020, 8, 369. [Google Scholar] [CrossRef]
  31. Lopez-Belmonte, J.; Segura-Robles, A.; Fuentes-Cabrera, A.; Parra-González, M.E. Evaluating Activation and Absence of Negative Efect: Gamification and Escape Rooms for Learning. Int. J. Environ. Res. Public Health 2020, 17, 2224. [Google Scholar] [CrossRef] [PubMed]
  32. Wynn, C.T.; Okie, W. Problem-Based Learning and the Training of Secondary Social Studies Teachers: A Case Study of Candidate Perceptions during their Field Experience. Int. J. Scholarsh. Teach. Learn 2017, 11, 16. [Google Scholar] [CrossRef][Green Version]
  33. Queiruga-Dios, A.; Santos Sánchez, M.J.; Queiruga Dios, M.; Martínez, V.G.; Encinas, A.H. A Virus Infected Your Laptop. Let’s Play an escape Game. Mathematics 2020, 8, 166. [Google Scholar] [CrossRef]
  34. Borrego, C.; Fernández, C.; Robles, S.; Blanes, I. Room escape en las aulas: Actividades de juegos de escape para facilitar la motivación y el aprendizaje de las ciencias de la computación. Rev. Congrés Int. Docència Univ. Innov. 2016, 3, 1–7. [Google Scholar]
  35. García, I.; Gallardo, J.A. escape room: Actividades de escape para trabajar la educación vial en Educación Primaria. In Conference Proceedings EDUNOVATIC 2018; Adaya Press: Eindhoven, The Netherlands, 2019; pp. 115–119. [Google Scholar]
  36. Hayden Taraldsen, L.; Olav Haara, F.; Skjerdal Lysne, M.; Reitan Jensen, P.; Jenssen, E.S. Review on use of escape rooms in education—Touching the void. Educ. Inq. 2020. [Google Scholar] [CrossRef]
  37. Mystakidis, S.; Cachafeiro, E.; Hatzilygeroudis, I. Enter the Serious E-scape Room: A Cost-Effective Serious Game Model for Deep and Meaningful E-learning. In Proceedings of the 2019 10th International Conference on Information, Intelligence, Systems and Applications (IISA), Patras, Greece, 15–17 July 2019; pp. 1–6. [Google Scholar]
  38. Pendit, U.C.; Mahzan, M.B.; Basir, M.D.F.B.M.; Mahadzir, M.B.; binti Musa, S.N. Virtual reality escape room: The last breakout. In Proceedings of the 2017 2nd International Conference on Information Technology (INCIT), Nakhonpathom, Thailand, 2–3 November 2017; pp. 1–4. [Google Scholar]
  39. Mystakidis, S.; Papantzikos, G.; Stylios, C. Virtual Reality Escape Rooms for STEM Education in Industry 4.0: Greek Teachers Perspectives. In Proceedings of the 6th South-East Europe Design Automation, Computer Engineering, Computer Networks and Social Media Conference, Preveza, Greece, 24–26 September 2021. [Google Scholar]
  40. Matthew, J.; Vergne, J. Dominic Smith, Ryan S. Bowen escape the (Remote) Classroom: An Online escape Room for Remote Learning. J. Chem. Educ. 2020, 97, 2845–2848. [Google Scholar]
  41. Jiménez, C.; Arís, N.; Magreñán Ruiz, A.A.; Orcos, L. Digital escape Room, Using Genial.Ly and A Breakout to Learn Algebra at Secondary Education Level in Spain. J. Educ. Sci. 2020, 10, 271–285. [Google Scholar] [CrossRef]
  42. Videgor, H.E. Effects of digital escape room on gameful experience, collaboration, and motivation of elementary school students. Comput. Educ. 2021, 166, 104156. [Google Scholar] [CrossRef]
  43. Cain, J. Exploratory implementation of a blended format escape room in a large enrollment pharmacy management class. Curr. Pharm. Teach. Learn 2019, 11, 44–50. [Google Scholar] [CrossRef]
  44. Woodworth, J.A. escape Room Teaching Pedagogy in the Didactic Learning Environment for Nursing. Nurse Educ. 2021, 1, 39–42. [Google Scholar] [CrossRef]
  45. Roman, P.; Rodriguez-Arrastia, M.; Molina-Torres, G.; Márquez-Hernández, V.; Gutiérrez-Puertas, L.; Ropero-Padilla, C. The escape room as evaluation method: A qualitative study of nursing students’ experiences. Med. Teach. 2020, 42, 403–410. [Google Scholar] [CrossRef] [PubMed]
  46. Morrell, B.L.M.; Eukel, H.N.; Santurri, L.E. Escape the Generational Gap: A Cardiovascular escape Room for Nursing Education. J. Nurs. Educ. 2020, 59, 111–115. [Google Scholar] [CrossRef] [PubMed]
  47. Morrell, B.L.M.; Eukel, H.N.; Santurri, L.E. Soft skills and implications for future professional practice: Qualitative findings of a nursing education escape room. Nurse Educ. Today 2020, 11, 104462. [Google Scholar] [CrossRef] [PubMed]
  48. Rodriguez, N. Diseños Experimentales en Educación. Rev. Pedagog. 2011, 32, 147–158. [Google Scholar]
  49. David, D.; Arman, E.; Chandra, N.; Nadia, N. Development of Escape Room Game using VR Technology. Procedia Comput. Sci. 2019, 646–652. [Google Scholar] [CrossRef]
  50. Janonis, A.; Kiudys, E.; Girdžiūna, M.; Blažauskas, T.; Paulauskas, L.; Andrejevas, A. Escape the Lab: Chemical Experiments in Virtual Reality. Inf. Softw. Technol. 2020, 273–282. [Google Scholar] [CrossRef]
  51. Rosillo, N.; Montes, N. Digital Escape Room. Available online: https://view.genial.ly/60465838cd9ec70d99045740/game-breakout-seminars-20-21 (accessed on 20 December 2020).
Figure 1. Average mark of seminars in the last three years.
Figure 1. Average mark of seminars in the last three years.
Mathematics 09 02602 g001
Table 1. No. of students according to the degree.
Table 1. No. of students according to the degree.
Course 2020–2021Course 2019–2020Course 2018–2019
No. of students Pharmacy232020
No. of students Nursing13921
Table 2. No. of male and female according to the degrees.
Table 2. No. of male and female according to the degrees.
Course 2020–2021Course 2019–2020Course 2018–2019
MaleFemaleMaleFemaleMaleFemale
Degree of Pharmacy515911515
Degree of Nursing11227516
Table 3. Origin of the students according to the degree.
Table 3. Origin of the students according to the degree.
Course 2020–2021Course 2019–2020Course 2018–2019
EuropeAfricaUSAEuropeAfricaUSAEuropeAfricaUSA
Degree of Pharmacy419041608120
Degree of Nursing8315131155
Table 4. Subjects under study.
Table 4. Subjects under study.
SubjectDegreeECTSTypeLanguage
Math and StatisticsPharmacy6BasicEnglish
Statistics and information systemsNursing6BasicEnglish
Table 5. Subject content.
Table 5. Subject content.
UnitPharmacyNursing
1Descriptive StatisticsIdem
2Probability of Normal Distribution. Confidence IntervalsIdem
3Bivariate Analysis. Correlation and regressionIdem
4Differential CalculusHypothesis Testing for a population
5Integral Calculus.Hypothesis Testing for two populations
6First Order Differential EquationsAnalysis of variance
7---Chi-square test
Table 6. Structure of the subjects under study.
Table 6. Structure of the subjects under study.
NursingPharmacy
Master lessons1.4 ECTS1.3 ECTS
Practical seminars0.3 ECTS0.7 ECTS
Problem solving, writing and presentation workshop0.7 ECTS0.4 ECTS
Study and preparation of written tests0.7 ECTS1.8 ECTS
Discussion and study1.8 ECTS1.8 ECTS
Table 7. Seminars.
Table 7. Seminars.
SeminarPharmacyNursing
Seminar 1Descriptive statistics problemsDescriptive statistics problems
Seminar 2Probability problemsProbability problems
Seminar 3Problems of estimating a populationProblems of estimating a population
Seminar 4Linear regression problemsLinear regression problems
Seminar 5Differential calculus problems
Seminar 6Differential and integral calculus problems
Seminar 7Integral calculus problems
Seminar 8Integral calculus problems
Seminar 9Integral calculus problems
Seminar 10Differential Equation Problems
Seminar 11Differential Equation Problems
Table 8. Questions asked in the questionnaire for the students.
Table 8. Questions asked in the questionnaire for the students.
IDQuestion
1Country of origin
2In the previous year, did you study mathematics?
3What was your perception of mathematics before the course?
4Have you improved your perception of mathematics after the course?
5Have you participated in the Escape room experience?
6Have you encountered difficulties to make the Escape room with the computer?
7Communication with my classmates and the professor has improved
8It has been more fun solving problems with the Escape room than with the traditional method
9This type of seminar is more motivating
10I feel more involved in these types of seminars
11My perception of learning has improved
12Would you propose that it continue next year?
13What do you think of the application of this new teaching experience?
Table 9. Students’ countries of origin.
Table 9. Students’ countries of origin.
SpainMoroccoUSANorwayNepalSwedenFrance
41423122
Table 10. Perception of mathematics before the course.
Table 10. Perception of mathematics before the course.
QuestionVery HardHardNormalEasyVery Easy
Question no. 6441422
Table 11. Answers to the YES/NO questions of the questionnaire.
Table 11. Answers to the YES/NO questions of the questionnaire.
QuestionYesNoMaybe
Question no. 22080
Question no. 42440
Question no. 52800
Question no. 63250
Question no. 132206
Table 12. Student questionnaire responses with mean and standard deviation.
Table 12. Student questionnaire responses with mean and standard deviation.
QuestionStrongly DisagreeDisagreeNeutralAgreeStrongly AgreeMeanStd Dev
Question no. 70088123.10.8
Question no. 802610103.00.9
Question no. 90041683.10.6
Question no. 100221683.10.8
Question no. 110081283.00.8
Table 13. Results of Pharmacy Ordinary Exam Call.
Table 13. Results of Pharmacy Ordinary Exam Call.
Course 2020–2021Course 2019–2020Course 2018–2019
Students attending ordinary exam call86.9%80.0%89.8%
Pass50.2%44.1%71.9%
Fail49.8%65.9%28.1%
Average pass mark5.996.136.09
Table 14. Results of Nursing Ordinary Exam Call.
Table 14. Results of Nursing Ordinary Exam Call.
Course 2020–2021Course 2019–2020Course 2018–2019
Students attending ordinary exam call85.0%100.0%89.8%
Pass90.7%66.8%88.8%
Fail9.3%33.2%11.2%
Average pass mark6.456.926.84
Table 15. Kruskal-Wallis non-parametric test results for mean marks.
Table 15. Kruskal-Wallis non-parametric test results for mean marks.
DegreeK-W Chi Squarep-Value
Average mark ordinary exam callPharmacy5.25490.0723
Nursing0.534020.7657
Average mark seminarsPharmacy1.58280.4532
Nursing4.20060.1224
Table 16. Average seminar attendance.
Table 16. Average seminar attendance.
DegreeCourse 2020–2021Course 2019–2020Course 2018–2019
Pharmacy79.0%60.0%65.0%
Nursing77.0%75.0%75.0%
Table 17. Attendance to seminars frequency table and p-value applying Fischer’s exact test Pharmacy.
Table 17. Attendance to seminars frequency table and p-value applying Fischer’s exact test Pharmacy.
CourseLess than 50%between 50% and 75%More than 75%
18–19578
19–20929
20–213515
p-value0.0679
Table 18. Attendance to seminars frequency table and p-value applying Fischer’s exact test Nursing.
Table 18. Attendance to seminars frequency table and p-value applying Fischer’s exact test Nursing.
CourseLess than 50%between 50% and 75%More than 75%
18–191713
19–20135
20–21238
p-value0.8485
Publisher’s Note: MDPI stays neutral with regard to jurisdictional claims in published maps and institutional affiliations.

Share and Cite

MDPI and ACS Style

Rosillo, N.; Montes, N. Escape Room Dual Mode Approach to Teach Maths during the COVID-19 Era. Mathematics 2021, 9, 2602. https://doi.org/10.3390/math9202602

AMA Style

Rosillo N, Montes N. Escape Room Dual Mode Approach to Teach Maths during the COVID-19 Era. Mathematics. 2021; 9(20):2602. https://doi.org/10.3390/math9202602

Chicago/Turabian Style

Rosillo, Nuria, and Nicolas Montes. 2021. "Escape Room Dual Mode Approach to Teach Maths during the COVID-19 Era" Mathematics 9, no. 20: 2602. https://doi.org/10.3390/math9202602

APA Style

Rosillo, N., & Montes, N. (2021). Escape Room Dual Mode Approach to Teach Maths during the COVID-19 Era. Mathematics, 9(20), 2602. https://doi.org/10.3390/math9202602

Note that from the first issue of 2016, this journal uses article numbers instead of page numbers. See further details here.

Article Metrics

Back to TopTop