Next Article in Journal
Sensitivity Analysis and Simulation of a Multiserver Queueing System with Mixed Service Time Distribution
Next Article in Special Issue
Estimation of Non-Linear Parameters with Data Collected Using Respondent-Driven Sampling
Previous Article in Journal
Financial Distress Prediction and Feature Selection in Multiple Periods by Lassoing Unconstrained Distributed Lag Non-linear Models
Previous Article in Special Issue
Estimation of Beta-Pareto Distribution Based on Several Optimization Methods
 
 
Font Type:
Arial Georgia Verdana
Font Size:
Aa Aa Aa
Line Spacing:
Column Width:
Background:
Article

The Heavy-Tailed Exponential Distribution: Risk Measures, Estimation, and Application to Actuarial Data

1
Department of Statistics, Mathematics and Insurance, Benha University, Benha 13511, Egypt
2
Department of Mathematics, Faculty of Science, Tanta University, Tanta 31527, Egypt
3
Institute for Mathematical Research, Universiti Putra Malaysia, Selangor 43400, Malaysia
*
Author to whom correspondence should be addressed.
Mathematics 2020, 8(8), 1276; https://doi.org/10.3390/math8081276
Submission received: 29 June 2020 / Revised: 15 July 2020 / Accepted: 20 July 2020 / Published: 3 August 2020
(This article belongs to the Special Issue Probability, Statistics and Their Applications)

Abstract

Modeling insurance data using heavy-tailed distributions is of great interest for actuaries. Probability distributions present a description of risk exposure, where the level of exposure to the risk can be determined by “key risk indicators” that usually are functions of the model. Actuaries and risk managers often use such key risk indicators to determine the degree to which their companies are subject to particular aspects of risk, which arise from changes in underlying variables such as prices of equity, interest rates, or exchange rates. The present study proposes a new heavy-tailed exponential distribution that accommodates bathtub, upside-down bathtub, decreasing, decreasing-constant, and increasing hazard rates. Actuarial measures including value at risk, tail value at risk, tail variance, and tail variance premium are derived. A computational study for these actuarial measures is conducted, proving that the proposed distribution has a heavier tail as compared with the alpha power exponential, exponentiated exponential, and exponential distributions. We adopt six estimation approaches for estimating its parameters, and assess the performance of these estimators via Monte Carlo simulations. Finally, an actuarial real data set is analyzed, proving that the proposed model can be used effectively to model insurance data as compared with fifteen competing distributions.

1. Introduction

Heavy-tailed distributions have been used in modeling data in several applied areas such as risk management, economic, and actuarial sciences. The insurance data sets are usually positive (Klugman et al. [1]), unimodal shaped (Cooray and Ananda [2]), right-skewed (Lane [3]), and with heavy tails (Ibragimov and Prokhorov [4]). Right-skewed data may be adequately modeled by skewed distributions (Bernardi et al. [5]). Modeling insurance data using heavy-tailed distributions is of a great interest for actuaries. Furthermore, actuaries and risk managers are often interested in “the chance of an adverse outcome”, which can be expressed through the value at risk (VaR) at a particular probability level. The VaR can also be utilized to determine the amount of capital required to withstand such adverse outcomes. Investors and rating agencies are particularly interested in the company’s ability to withstand such events.
Hence, several unimodal positively skewed distributions are utilized to model such data sets (Adcock et al. [6] and Bhati and Ravi [7]).
The heavy-tailed distributions have right tail probabilities which are heavier than the exponential one, that is, for any baseline with cumulative distribution function (CDF) G x , we have
lim x exp η x 1 1 G x = 0 , η > 0 .
More information about heavy-tailed distributions can be found in Resnick [8] and Beirlant et al. [9].
An empirical analysis for loss distributions to estimate the risk using some approaches is conducted by Dutta and Perry [10], who pointed out that the exponential, gamma, and Weibull models can not be used because of their poor results and stated that one would need to use a more flexible model. There are some methods that have been introduced to construct new distributions with heavier tails than the exponential distribution, called the transformation method, compounding of distributions, composition of two or more models and finite mixture distributions. The interested reader can refer to Eling [11], Kazemi and Noorizadeh [12], Bakar et al. [13], Punzo [14], Mazza and Punzo [15], Miljkovic and Grun [16], and Punzo et al. [17].
Aforementioned approaches may be very useful in constructing more flexible distributions; however, these methods are still subject to some sort of deficiencies, such as the inferences of transformation approach become difficult and require much computational work to derive the distributional characteristics (see Bagnato and Punzo [18]), and the approach of composition of two or more models based on fixed or pre-defined mixing weights, may be very restrictive (see Calderin-Ojeda and Kwok [19]).
Hence, it is important to develop more flexible models either from the existing classical distributions or a new class of distributions to model different insurance data including insurance loss data, unemployment insurance data, and financial returns, among others. In the present paper, we are motivated to propose a more flexible distribution called alpha power exponentiated exponential (APExE) distribution, which provides greater accuracy and flexibility in fitting actuarial data.
Furthermore, the aim of the paper is three-fold: first to study a new extension of the exponential (E) and exponentiated exponential (ExE) distributions based on an alpha power-G (AP-G) family proposed by Mahdavi and Kundu [20], called the APExE distribution. Some distributional properties of the APExE distribution are derived. The proposed model has some desirable properties such as
  • The APExE model contains, as special cases, some lifetime distributions, called E, ExE [21], and alpha power exponential (APE) [20] distributions.
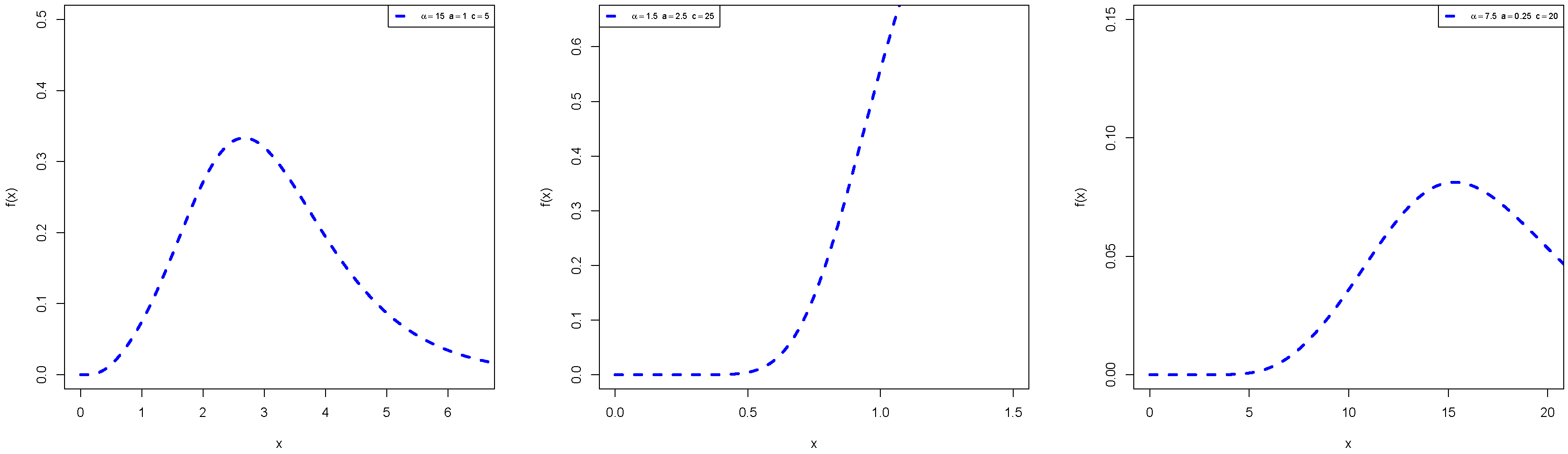
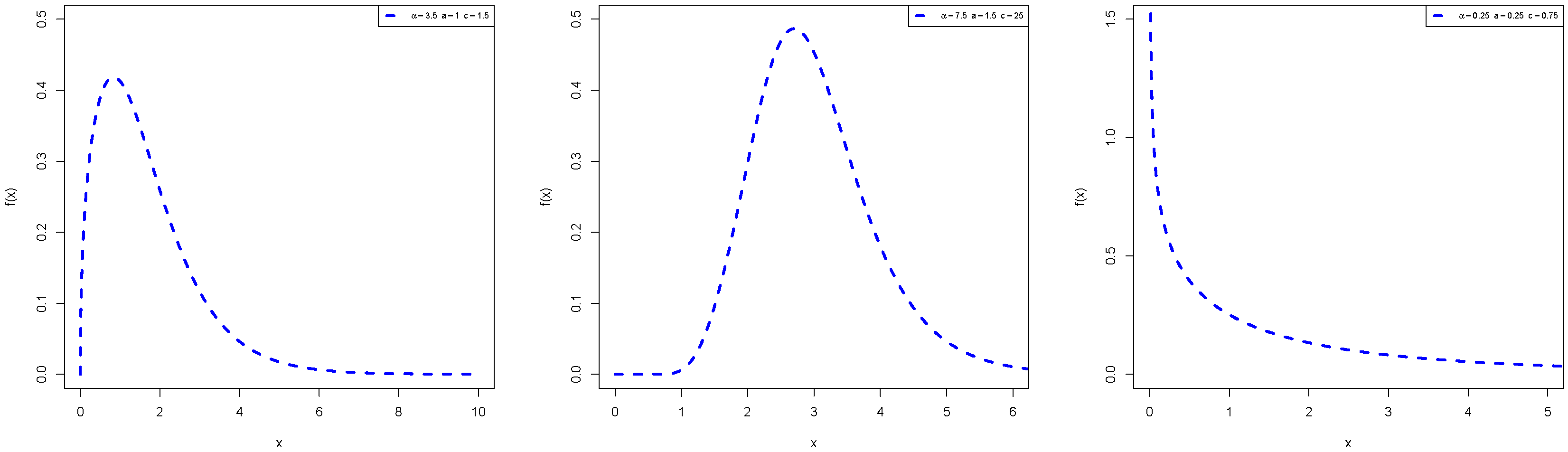
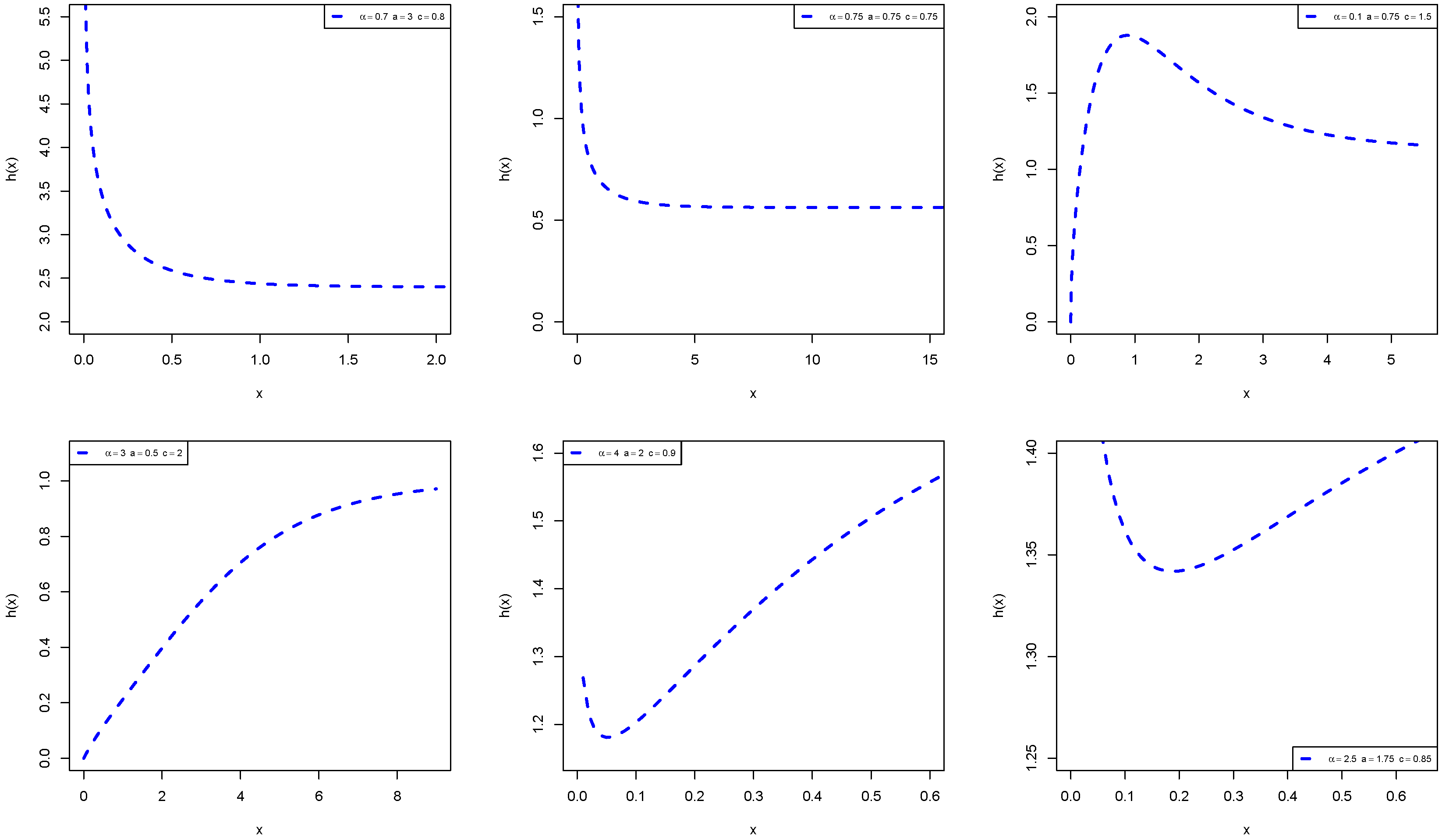
  • The APExE distribution accommodates upside down bathtub, bathtub, decreasing, decreasing-constant and increasing hazard rates, and right-skewed, symmetrical, left-skewed, J-shape, reversed-J shape, and unimodal densities (see Figure 1 and Figure 2).
  • It provides a heavier tailed distribution than the APE, ExE, and E distributions based on computational results of risk measures (see also Section 4).
  • The APExE has closed forms for its CDF and hazard rate function (HRF). Hence, it can be used conveniently in analyzing censored data. Furthermore, it can be used to model various data in actuarial applications.
  • It can be utilized to model heavy-tailed insurance data from actuarial science than other competing models. The proposed APExE distribution provides better fits than other fifteen competing distributions in modeling unemployment insurance data (see Section 7).
One of the most important subjects of actuarial sciences is to evaluate the exposure to market risk in a portfolio of instruments, which arise from changes in underlying variables such as prices of equity, interest rates, or exchange rates. Hence, our second objective is to derive some important risk or actuarial measures including VaR, tail value at risk (TVaR), tail variance (TV), and tail variance premium (TVP) for the APExE distribution, which play a crucial role in portfolio optimization under uncertainty. Third, we explore the estimation of the APExE parameters by six methods of estimation. Such methods include the maximum likelihood estimators (MLE), ordinary least-squares estimators (OLSE), weighted least squares estimators (WLSE), Anderson–Darling estimators (ADE), Cramér–von Mises estimators (CVME), and percentile estimators (PE). We compare these estimators using an extensive computational study in order to develop a guideline for choosing the best method of estimation that provides better estimates for the APExE parameters, which we think would be of a great interest to applied actuaries/statisticians/engineers.
The paper is organized as follows. In Section 2, we define the APExE distribution. Its mathematical properties are derived in Section 3. In Section 4, we discuss four important actuarial measures based on the APExE distribution and present some numerical results for them. Six methods of parameter estimation are explored in Section 5. The performance of estimation methods is adopted by simulation results in Section 6. In Section 7, we consider a heavy-tailed real data set from the insurance field to illustrate the usefulness of the APExE distribution. Final remarks are presented in Section 8.

2. The APExE Distribution

In this section, we present the APExE model that can be specified by the following CDF and probability density function (PDF)
F ( x ) = α ( 1 e a x ) c 1 α 1 , x > 0 ,
f ( x ) = a c e a x log ( α ) ( 1 e a x ) c 1 α ( 1 e a x ) c α 1 ,
where a > 0 is a scale parameter and α > 0 , α 1 , and c > 0 are shape parameters. By setting c = 1 , the APExE reduces to APE distribution (Mahdavi and Kundu [20]). The ExE distribution (Gupta and Kundu [21]) follows from the APExE distribution with α = 1 , whereas the E follows with α = 1 and c = 1 .
The survival function (SF) and HRF of APExE distribution have the forms
S ( x ) = α α ( 1 e a x ) c α 1 ,
h ( x ) = a c log ( α ) ( 1 e a x ) c α ( 1 e a x ) c ( 1 e a x ) ( α ( 1 e a x ) c α ) .
Plots of the PDF and HRF of APExE distribution are shown in Figure 1 and Figure 2, respectively. These plots reveal that the APExE distribution accommodates bathtub, upside-down bathtub, decreasing, decreasing-constant and increasing hazard rate functions as well as symmetrical, left-skewed, right-skewed, J-shape, and reversed-J shape densities.

3. Mathematical Properties

3.1. Quantile Function

The quantile function (QF) of the APExE distribution is derived by determining the inverse function of the CDF (1) as
Q ( p ) = log 1 log [ ( α 1 ) p + 1 ] log ( α ) 1 / c 1 a , 0 < p < 1 .
The first, second, and third quartiles of the APExE distribution are obtained by setting p = 0.25 , 0.5 , and 0.75 , respectively, in (5).
Let p follow uniform distribution ( 0 , 1 ) , then the QF can be used for generating random data sets of size n from APExE distribution as follows:
x i = log 1 log [ ( α 1 ) p i + 1 ] log ( α ) 1 / c 1 a , i = 1 , 2 , , n .

3.2. Moments

The r th moments of the APExE distribution has the form
μ r = E ( X r ) = 0 x r f ( x ) d x = ( 1 ) r a r ( α 1 ) i = 0 [ log ( α ) ] i + 1 i ! 0 1 [ log ( 1 y 1 c ) ] r y i d y .
Setting r = 1 , 2 , 3 , and 4, respectively, we obtain the first four moments about the origin of the APExE distribution.
The plots of the mean, variance, skewness, and kurtosis of the APExE model for various parametric values of α and c are displayed in Figure 3.
The moment generating function of the APExE distribution takes the form
M ( t ) = r = 0 i = 0 ( 1 ) r t r [ log ( α ) ] i + 1 a r ( α 1 ) i ! r ! 0 1 [ log ( 1 y 1 c ) ] r y i d y .
The characteristic function of the APExE distribution follows from the above equation by replacing t with i t .

3.3. Moments of Residual Life

Let S ( t ) be the SF of the APExE distribution, then its m th moment of residual life is given by
M m = 1 S ( t ) t ( x t ) m f ( x ) d x = 1 S ( t ) ( α 1 ) i = 0 k = 0 m ( 1 ) m + 2 k m k t m k ( log α ) i + 1 i ! a k [ 1 exp ( a t ) ] c 1 [ log ( 1 y 1 c ) ] k y i d y .
The mean residual life function of the APExE distribution is obtained by setting m = 1 in the previous equation and then by setting t = 0 , we have the mean of the APExE distribution.

3.4. Entropies

The entropy of a random variable X is a measure of variation of the uncertainty, and it has some applications in several applied areas such as statistics to test hypotheses in parametric models (see Morales et al. [22]), and information theory, engineering and physics for describing nonlinear chaotic or dynamical systems (see Kurths et al. [23]). Furthermore, Song [24] developed a log-likelihood-based distribution measure using the Rényi information which exists for all distributions and allows for meaningful comparisons between distributions than the traditional kurtosis measure. Song’s measure can be used in exploring density shapes especially for heavy-tailed distributions, while the kurtosis measure does not exist for many of these distributions.
In this section, we derive the continuous Rényi, Tsallis, and Shannon entropies of the APExE distribution. The Rényi, K X ( r ) , and Tsallis, L X ( r ) entropies of order r, where r > 0 , r 1 of the APExE distribution are given, respectively, by
K X ( r ) = 1 1 r log x = 0 f r ( x ) d x , r > 0 , r 1 = 1 1 r log a r 1 c α 1 r i = 0 r i ( log α ) i + r Γ ( r ) Γ [ r + c ( i + r ) + 1 ] i ! Γ [ c ( i + r ) + 1 ]
and
L X ( r ) = 1 1 r x = 0 f r ( x ) d x 1 = 1 1 r a r 1 c α 1 r i = 0 r i ( log α ) i + r Γ ( r ) Γ [ r + c ( i + r ) + 1 ] i ! Γ [ c ( i + r ) + 1 ] 1 .
The Rényi entropy reduces to Shannon entropy, H X ( 1 ) , as r approaches to 1. The Shannon entropy of APExE distribution takes the form
H X ( 1 ) = lim r 1 K X ( r ) = log α 1 a c 1 α 1 i = 0 ( log α ) i + 1 log [ log ( α ) ] Φ ( i c + c ) + i 1 i + 1 Υ Γ ( i + 2 ) ,
where Φ ( z ) = d d z log ( Γ ( z ) ) and Υ is the Euler Mascheroni constant.
Table 1 reports some numerical values for the Rényi, Tsallis, and Shannon entropies of the APExE distribution.

3.5. Inequality Curves

The most used and known important curves among inequality curves are Lorenz and Bonferroni that have useful applications in some applied areas including economics to study income and poverty, demography, reliability, medicine, and insurance.
The Lorenz and Bonferroni curves are defined for the APExE distribution as follows:
L ( p ) = 1 μ 0 x p x f ( x ) d x = 1 μ a ( 1 α ) i = 0 [ log ( α ) ] i + 1 i ! 0 [ 1 e x p ( a x p ) ] c log ( 1 y 1 c ) y i d y , B ( p ) = L ( p ) F ( x ) ,
respectively, where x p is the QF of the APExE distribution.

3.6. Order Statistics

The PDF and CDF of the i th order statistic for the APExE distribution are
f i : n ( x ) = n ! ( i 1 ) ! ( n i ) ! [ F ( x ) ] i 1 [ 1 F ( x ) ] n i f ( x ) = a c n ! e a x log ( α ) 1 e a x c 1 α 1 e a x c α 1 e a x c 1 α 1 i 1 α α 1 e a x c α 1 n i ( α 1 ) ( i 1 ) ! ( n i ) ! , F i : n ( x ) = r = i n ( r n ) ( F ( x ) ) r ( 1 F ( x ) ) n r = n i α 1 e a x c 1 α 1 i α α 1 e a x c α 1 n i 2 F 1 1 , i n ; i + 1 ; α 1 e a x c 1 α 1 e a x c α ,
where 2 F 1 1 , i n ; i + 1 ; α 1 e a x c 1 α 1 e a x c α is a hyper geometric function.
By setting i = 1 , we have the PDF and CDF of minimum order statistics ( W n ) . The limit distribution for W n reduces to (see Theorem 2.1.5 in Galambos [25])
lim n + P ( W n < d n x ) = 1 exp ( x c ) , x > 0 , d n = F 1 1 n .
By setting i = n , we have the PDF and CDF of maximum order statistics ( Z n ) . The limit distribution for Z n takes the form (see Theorem 2.1.1 in Galambos [25])
lim n + P ( Z n < b n x ) = 0 , 0 < x < 1 , e 1 , x = 1 , 1 , x > 1 ,
where b n = F 1 1 1 n .

4. Actuarial Measures

Probability distributions present a description of risk exposure. The level of risk exposure can be described by “key risk indicators” (numbers) that usually are functions of the model. Actuaries and risk managers often use such key risk indicators to determine the degree to which their companies are subject to particular aspects of risk, which arise from changes in underlying variables such as prices of equity, interest rates, or exchange rates.
In this section, we discuss the theoretical and computational aspects of some important risk measures including VaR, TVaR, TV, and TVP for the APExE distribution, which play a crucial role in portfolio optimization under uncertainty.

4.1. VaR Measure

The VaR is also known as the quantile risk measure or quantile premium principle, and it is specified with a given degree of confidence say q (typically 90 % , 95 % or 99 % ). Furthermore, VaR is a quantile of the distribution of aggregate losses. Risk managers are often interested in “the chance of an adverse outcome” that can be expressed through the VaR at a particular probability level. The VaR can be used to evaluate exposure to risk, and hence it is used to determine the amount of capital required to withstand such adverse outcomes. Investors, regulators, and rating agencies are particularly interested in the company’s ability to withstand such events. The VaR of a random variable X is the q th quantile of its CDF, denoted by V a R q , and it is defined by V a R q = Q ( q ) (see Artzner [26]).
If X has the PDF (2), then its VaR can be derived as
V a R q = log 1 log [ ( α 1 ) q + 1 ] log ( α ) 1 / c 1 a .

4.2. TVaR Measure

Another important measure is the TVaR that has been given several names including conditional tail expectation, conditional-value at-risk, and expected shortfall. The TVaR is used to quantify the expected value of the loss given that an event outside a given probability level has occurred. The TVaR is defined by
T V a R q = 1 ( 1 q ) V a R q x f ( x ) d x .
The TVaR of the APExE distribution is defined by
T V a R q = a c log ( α ) ( α 1 ) ( 1 q ) V a R q x e a x ( 1 e a x ) c 1 α ( 1 e a x ) c d x = 1 a ( α 1 ) ( 1 q ) i = 0 [ log ( α ) ] i + 1 ( i + 1 ) i ! j = 1 c + c i 1 j + A i + 1 k = 0 A k + 1 c k + c + c i + 1 a V a R q ,
where A = [ 1 exp ( a V a R q ) ] c .

4.3. TV Measure

Landsman [27] introduced the TV risk that is defined by the variance of the loss distribution beyond some critical value. The TV is one of the most important risk measures which pay attention to the tail variance beyond the VaR. The TV of the APExE distribution can be defined as
T V q ( X ) = E ( X 2 | X > x q ) ( T V a R q ) 2 = 1 ( 1 q ) V a R q x 2 f ( x ) d x ( T V a R q ) 2 ,
where
E ( X 2 | X > x q ) = a c log ( α ) ( α 1 ) ( 1 q ) V a R q x 2 e a x ( 1 e a x ) c 1 α ( 1 e a x ) c d x = i = 0 [ log ( α ) ] i + 1 ( i + 1 ) i ! a 2 ( α 1 ) ( 1 q ) log 1 A 2 c C ( i + 1 ) A 1 A i + 1 1 log 1 A 2 B c ( i + 1 ) A 1 ,
where A = [ 1 exp ( a V a R q ) ] , B and C are generalized hyper geometric functions given by B = 4 F 3 1 , 1 , 1 , c i c + 1 ; 2 , 2 , 2 ; 1 A and C = 3 F 2 1 , 1 , c i c + 1 ; 2 , 2 ; 1 A . Using Equations (6)–(8), we get the TV of APExE distribution.

4.4. TVP Measure

The TVP is another important measure which plays an essential role in insurance sciences. The TVP of the APExE distribution takes the form
T V P q ( x ) = T V a R q + λ T V q ,
where 0 < λ < 1 . Substituting the expressions (6) and (7) in Equation (9), one can obtain the TVP of the proposed distribution.

4.5. Numerical Simulations for Risk Measures

In this sub-section, we present some numerical results for the VaR, TVaR, TV, and TVP measures of the APExE, APE, ExE, and E distributions for different parametric values. The results are obtained through the following two steps:
  • Random sample of size n = 100 is generated from the APExE, APE, ExE and E distributions, and parameters have been estimated via the maximum likelihood method.
  • 1000 repetitions are made to calculate the VaR, TVaR, TV, and TVP of the four distributions.
Simulation results of the VaR, TVaR, TV, and TVP for the APExE, APE, ExE, and E distributions are provided in Table 2 and Table 3. Furthermore, the results in these tables are depicted graphically in Figure 4 and Figure 5.
The model with higher values of VaR, TVaR, TV, and TVP measures is said to have a heavier tail than other competing models. The results in Table 2 and Table 3, and the plots in Figure 4 and Figure 5 show that the proposed APExE model has higher values of the four risk measures than the APE, ExE, and E distributions. Hence, the APExE model has a heavier tail than other distributions and can be utilized accurately to model heavy-tailed insurance data.

5. Methods of Estimation

In this section, we discuss the estimation of the APExE parameters by different methods of estimation including the MLE, OLSE, WLSE, ADE, CVME, and PE. Parameter estimation using different classical estimators have been discussed by many researchers. For example, the alpha logarithmic transformed Weibull distribution [28], quasi xgamma-geometric distribution [29], Weibull Marshall–Olkin Lindley distribution [30], and APE distribution [31], among others.

5.1. Maximum Likelihood Estimation

Let x 1 , x 2 , , x n be a random sample of size n from the PDF (2), then the log-likelihood function reduces to
L = n log a c log ( α ) α 1 a i = 1 n x i + log ( α ) i = 1 n 1 e a x i c + ( c 1 ) i = 1 n log 1 e a x i .
By differentiating Equation (10) with respect to α , a and c, respectively, and equating to zero, we have
L α = i = 1 n 1 e a x i c α + n [ α α log ( α ) 1 ] ( α 1 ) α log ( α ) = 0 ,
L a = n a i = 1 n x i + c log ( α ) i = 1 n x i e a x i 1 e a x i c 1 + ( c 1 ) i = 1 n x i e a x i 1 e a x i = 0 ,
L c = n c + log ( α ) i = 1 n 1 e a x i c log 1 e a x i + i = 1 n log 1 e a x i = 0 .
Solving the previous equations, we obtain estimators of the APExE parameters by the MLE.

5.2. Ordinary Least-Squares and Weighted Least-Squares Estimators

Let x 1 : n , x 2 : n , , x 2 : n be the order statistics of a random sample of size n from the APExE distribution. Hence, we have the OLSE of the APExE parameters by minimizing the following equation:
O = i = 1 n F ( x i : n ) i n + 1 2 = i = 1 n α ( 1 e a x i : n ) c 1 α 1 i n + 1 2 ,
The OLSE of the APExE parameters can also be obtained by solving the following nonlinear equations:
i = 1 n α ( 1 e a x i : n ) c 1 α 1 i n + 1 Δ s ( x i : n ) = 0 , s = 1 , 2 , 3 ,
where
Δ 1 ( x i : n ) = α F ( x i : n ) = ( α 1 ) 1 e a x i : n c α 1 e a x i : n c 1 α 1 e a x i : n c + 1 ( α 1 ) 2 ,
Δ 2 ( x i : n ) = a F ( x i : n ) = c log ( α ) x i : n e a x i : n 1 e a x i : n c 1 α 1 e a x i : n c α 1 ,
Δ 3 ( x i : n ) = c F ( x i : n ) = log ( α ) 1 e a x i : n c log 1 e a x i : n α 1 e a x i : n c α 1 .
The WLSE of the APExE parameters can be calculated by minimizing the following equation:
W = i = 1 n ( n + 1 ) 2 ( n + 2 ) i ( n i + 1 ) F ( x i : n ) i n + 1 2 = i = 1 n ( n + 1 ) 2 ( n + 2 ) i ( n i + 1 ) α ( 1 e a x i : n ) c 1 α 1 i n + 1 2 .
Furthermore, the WLSE of the APExE parameters follow by solving the following nonlinear equations:
i = 1 n ( n + 1 ) 2 ( n + 2 ) i ( n i + 1 ) F ( x i : n ) i n + 1 Δ s ( x i : n ) = 0 ,
where Δ s ( x i : n ) , s = 1 , 2 , 3 were defined in (11), (12), and (13), respectively.

5.3. Anderson–Darling Estimation

The ADE of the APExE parameters are obtained by minimizing the following equation:
A = n 1 n i = 1 n ( 2 i 1 ) [ log F ( x i : n ) + log S ( x i : n ) ] .
The ADE can also be calculated by solving the following nonlinear equations:
i = 1 n ( 2 i 1 ) Δ s ( x i : n ) F ( x i : n ) Δ s ( x n + 1 i : n ) S ( x n + 1 i : n ) = 0 ,
where Δ s ( x i : n ) , s = 1 , 2 , 3 were defined in (11), (12), and (13), respectively.

5.4. Cramér–von Mises Estimation

The CVME of APExE parameters are obtained by minimizing the following equation:
C V = 1 12 n + i = 1 n F ( x i : n ) 2 i 1 2 n 2 = 1 12 n + i = 1 n α ( 1 e a x i : n ) c 1 α 1 2 i 1 2 n 2 ,
or by solving the following nonlinear equations
i = 1 n α ( 1 e a x i : n ) c 1 α 1 2 i 1 2 n Δ s ( x i : n ) = 0 ,
where Δ s ( x i : n ) , s = 1 , 2 , 3 were defined in (11), (12), and (13), respectively.

5.5. Percentile Estimation

Let p i = i n + 1 be an estimate of F ( x i : n ) , then the PE of the APExE parameters are obtained by minimizing the following equation:
P E = i = 1 n [ x i : n Q ( p i ) ] 2 = i = 1 n x i : n log 1 log [ ( α 1 ) p i + 1 ] log ( α ) 1 / c 1 a 2 ,
or by solving the following nonlinear equations:
i = 1 n x i : n log 1 log [ ( α 1 ) p i + 1 ] log ( α ) 1 / c 1 a Φ s ( x i : n ) = 0 , s = 1 , 2 , 3 ,
where
Φ 1 ( x i : n ) = α Q ( p i ) = log ( α 1 ) p i + 1 α log ( α ) p i ( α 1 ) p i + 1 log ( α 1 ) p i + 1 log ( α ) 1 c 1 a c [ log ( α ) ] 2 log ( α 1 ) p i + 1 log ( α ) 1 / c 1 , Φ 2 ( x i : n ) = a Q ( p i ) = 1 a 2 log 1 log ( α 1 ) p i + 1 log ( α ) 1 / c , Φ 3 ( x i : n ) = c Q ( p i ) = log log ( α 1 ) p i + 1 log ( α ) log ( α 1 ) p i + 1 log ( α ) 1 / c a c 2 log ( α 1 ) p i + 1 log ( α ) 1 / c 1 .

6. Simulation Results

In this section, we explore the performance of the aforementioned estimation methods in estimating the APExE parameters using simulation results. We consider various sample sizes, n = { 20 , 50 , 100 , 200 } , and various parametric values, α = ( 0.5 , 2 ) , a = ( 0.5 , 1.5 ) and c = ( 0.5 , 3 ) . We generate n = 1000 random samples from the APExE distribution via Equation (6). We determine the average values of the estimates ( AEs) along with their corresponding average absolute biases (ABs), average mean square error (MSEs), and average mean relative estimates (MREs) for all sample sizes and parameter combinations using the R software©.
The ABs, MSEs, and MREs can be calculated by the following respective equations:
A B s = 1 N i = 1 N | θ ^ θ | , M S E s = 1 N i = 1 N ( θ ^ θ ) 2 , M R E s = 1 N i = 1 N | θ ^ θ | / θ ,
where θ = ( α , a , c ) .
Table A1, Table A2, Table A3, Table A4, Table A5, Table A6, Table A7 and Table A8 report the simulation results including AEs, ABs, MSEs, and MREs of the APExE parameters using the six estimation approaches. These tables are given in Appendix A. One can note that the estimates of the APExE parameters obtained from all six estimation methods are entirely good, that is, these estimates are quite reliable and very close to the true values, showing small biases, MSEs and MREs in all parameter combinations. All six estimators show the consistency property, where the MSEs, ABs, and MREs decrease as sample size increases, for all parameter combinations. We conclude that the MLE, OLSE, WLSE, ADE, CVME, and PE methods perform very well in estimating the APExE parameters.

7. Modeling Insurance Data

In this section, we consider a heavy-tailed real data set from the insurance field to illustrate the usefulness of the APExE distribution. This data set represents monthly metrics on unemployment insurance from July 2008 to April 2013 including 58 observations, and it is reported by the Department of Labor, Licensing and Regulation, State of Maryland, USA. The data consist of 21 variables and we particularly analyze the variable number 12. The data are available at: https://catalog.data.gov/dataset/unemployment-insurance-data-july-2008-to-april-2013. We compare the goodness-of-fit results and some discrimination measures of the proposed distribution with some other well-known competing distributions, including the APE [20], ExE [21], beta exponential (BE) [32], E, extended odd Weibull exponential (EOWE) [33], exponentiated Weibull (ExW) [34], Weibull (W), transmuted generalized exponential (TGE) [35], Marshall–Olkin exponential (MOE) [36], generalized transmuted exponential (GTE) [37], transmuted exponentiated generalized exponential (TExGE) [38], complementary geometric transmuted exponential (CGTE) [39], gamma (G), Harris extended exponential (HEE) [40], and transmuted exponential (TE) [41] distributions.
The competing models can be compared using some discrimination measures such as Akaike information (AKI), consistent Akaike information (CAKI), Bayesian information (BAI), and Hannan–Quinn information (HAQUI) criteria. Further discrimination measures including Anderson Darling (ANDA), Cramér–von Mises (CRVMI), and Kolmogorov–Smirnov (KOSM) with its p-value.
The MLEs and the analytical measures are computed using the R software©. Table 4 gives the MLEs and their standard errors. The analytical measures are provided in Table 5. The results in Table 5 indicate that the APExE provides better fits than other competing models and could be chosen as an adequate model to analyze the studied heavy-tailed insurance data. The fitted PDF, CDF, SF, and probability-probability (P–P) plots of the APExE model are depicted in Figure 6. Furthermore, we use the six estimation approaches discussed before in Section 5 to estimate the APExE parameters. Table 6 reports the estimates of the APExE parameters using these approaches and the numerical values of goodness-of-fit for insurance data. Based on the values of KOSM and p-values listed in Table 6, we conclude that the performance ordering of six estimators, from best to worst, for insurance data are OLSE, CVME, WLSE, ADE, MLE, and PE. The P–P plots and histogram of insurance data with the fitted APExE density for various estimation methods are shown in Figure 7 that supports the results in Table 6.

8. Conclusions

In this paper, we propose a new heavy-tailed distribution to model heavy-tailed insurance data, called alpha power exponentiated exponential (APExE) distribution that extends the exponential (E), exponentiated exponential (ExE), and alpha power exponential (APE) distributions. Its associated hazard rate function can be bathtub, unimodal, decreasing, decreasing-constant, increasing, and reversed-J shaped. Some of its statistical properties are derived. The risk measures such as value at risk, tail value at risk, tail variance, and tail variance premium are derived for the APExE distribution along with a conducted simulation study for these actuarial measures, proving that the APExE distribution has a heavier tail than the APE, ExE, and E distributions. Its unknown parameters are estimated by six frequentist estimation approaches. The practical applicability of the APExE distribution has been illustrated by an insurance real-life data, proving its superiority over fifteen competing models.
The research in this article can be extended in some ways. For example, the APExE distribution can be utilized for analyzing and modeling data in other fields such as reliability engineering, medicine, economics, survival analyses, and life testing.
Bayesian estimation of the APExE parameters based on complete and several types of censored samples under different types of loss functions could be discussed. Furthermore, a bivariate extension of the APExE distribution may also be studied.

Author Contributions

A.Z.A., A.M.G. and N.A.I. contributed equally to this work. All authors have read and agreed to the published version of the manuscript.

Funding

This research received no external funding.

Acknowledgments

The authors would like to thank the Editorial Board, and two referees for their constructive remarks and suggestions which greatly improved the final version of this manuscript.

Conflicts of Interest

The authors declare no conflicts of interest.

Abbreviations

CDFCumulative distribution function
PDFProbability density function
SFSurvival function
QFQuantile function
HRFHazard rate function
VaRValue at risk
TVarTail value at risk
TVTail variance
TVPTail variance premium
MLEMaximum likelihood estimators
OLSEOrdinary least-squares estimators
WLSEWeighted-least-squares estimators
ADEAnderson–Darling estimators
CVMECramér–von Mises estimators
PEPercentile estimators
AEsAverage values of the estimates
ABsAverage absolute biases
MSEsAverage mean square error
MREsAverage mean relative estimates
AKIAkaike information
CAKIconsistent Akaike information
BAIBayesian information
HAQUIHannan–Quinn information
ANDAAnderson Darling
CRVMICramér–von Mises
KOSMKolmogorov–Smirnov
P–Pprobability-probability
APExEAlpha power exponentiated exponential
ExEExponentiated exponential
Eexponential
APEAlpha power exponential
BEBeta exponential
EOWEExtended odd Weibull exponential
ExWExponentiated Weibull
WWeibull
TGETransmuted generalized exponential
MOEMarshall–Olkin exponential
GTEGeneralized transmuted exponential
TExGETransmuted exponentiated generalized exponential
CGTEComplementary geometric transmuted exponential
GGamma
HEEHarris extended exponential
TETransmuted exponential

Appendix A

Table A1. The AEs, ABs, MSEs, and MREs for ( α = 0.5 , a = 0.5 , c = 0.5 ) .
Table A1. The AEs, ABs, MSEs, and MREs for ( α = 0.5 , a = 0.5 , c = 0.5 ) .
AEsABsMSEsMREs
Method n α a c α a c α a c α a c
MLE200.494290.513300.510740.092090.079080.066050.008950.007230.005540.184180.158160.13209
500.502910.513000.512550.089070.069480.053120.008550.006020.003910.178150.138970.10624
1000.506430.509550.506380.087280.060270.041490.008300.004820.002590.174550.120540.08298
2000.501750.506580.505430.086670.051940.034050.008230.003740.001780.173350.103880.06809
ADE200.502320.497130.501310.047710.044090.041230.002350.002110.001910.095420.088190.08246
500.503310.497440.501210.046310.041610.035970.002260.001950.001570.092620.083220.07194
1000.496480.502090.500320.045610.038960.030880.002210.001770.001250.091220.077920.06175
2000.497560.501900.501260.044260.035830.026180.002120.001550.000950.088520.071670.05236
CVME200.446780.489310.523870.147340.084000.071430.029890.007850.006270.294680.168000.14285
500.438480.487340.521880.146140.077190.062570.029240.006960.005100.292280.154370.12513
1000.448310.485810.516590.136330.071280.053910.025580.006250.004000.272660.142550.10782
2000.451540.480000.513350.132800.065330.041540.024140.005410.002580.265610.130650.08309
OLSE200.508620.486150.495410.091720.081810.068420.008870.007590.005810.183440.163610.13683
500.508140.487620.497850.089680.075860.055340.008620.006740.004180.179360.151730.11067
1000.500620.491670.496790.088780.065920.045270.008500.005520.002940.177550.131840.09054
2000.502560.491530.497720.088580.055470.035840.008480.004170.001970.177160.110940.07169
WLSE200.503350.487660.492260.090880.082320.065130.008790.007660.005470.181770.164640.13025
500.500230.495630.498670.089360.074070.052410.008590.006550.003820.178710.148140.10481
1000.496770.497060.502270.088520.062380.043870.008460.005050.002810.177050.124760.08773
2000.497670.501820.504120.088130.052080.032670.008410.003760.001650.176260.104150.06535
PE200.525550.477400.514290.093350.082910.076670.186700.165810.153340.186700.165810.15334
500.517270.468630.495720.091960.077800.066440.183920.155610.132880.183920.155610.13288
1000.502090.473500.486500.090260.072420.060210.180530.144830.120430.180530.144830.12043
2000.493510.475940.487290.089570.064290.055810.179140.128570.111610.179140.128570.11161
Table A2. The AEs, ABs, MSEs, and MREs for ( α = 2 , a = 0.5 , c = 0.5 ) .
Table A2. The AEs, ABs, MSEs, and MREs for ( α = 2 , a = 0.5 , c = 0.5 ) .
AEsABsMSEsMREs
Method n α a c α a c α a c α a c
MLE201.990300.513760.511360.191840.073480.070820.037870.006550.006130.095920.146960.14163
501.991000.507210.512170.190770.063230.058590.037670.005190.004580.095380.126450.11718
1001.991190.506880.510000.188850.051730.049200.037200.003730.003440.094420.103450.09840
2001.990230.507580.505850.186960.040400.036190.036690.002480.002020.093480.080790.07238
ADE201.999420.497630.495870.191950.074810.069440.037810.006680.006030.095970.149620.13888
502.006340.500830.500820.189890.064770.058380.037380.005350.004580.094950.129540.11676
1001.994760.500060.501950.189230.052790.049690.037100.003910.003480.094610.105580.09939
2002.006690.503180.502080.187450.042150.038820.036640.002650.002280.093730.084300.07764
CVME202.032500.510310.505100.322770.074580.071950.112140.006660.006270.161380.149150.14390
502.044550.508690.506010.322380.067090.061770.111890.005650.004990.161190.134180.12355
1002.038610.504130.502730.320580.057830.050060.110920.004430.003590.160290.115660.10012
2002.034480.505100.503150.318260.046820.042690.109690.003140.002670.159130.093640.08539
OLSE202.039970.483750.495680.440860.076650.073160.212380.006920.006470.220430.153310.14632
502.029010.491520.497040.437990.067830.062090.208810.005770.005060.218990.135660.12419
1002.013710.496390.500050.436960.058530.054810.208520.004590.004110.218480.117060.10961
2002.014530.498090.504720.436600.046400.044980.207910.003140.002950.218300.092800.08996
WLSE202.014270.492890.491130.368430.076520.071040.143200.006880.006210.184210.153040.14209
501.999660.496760.499390.364840.066560.059190.140840.005580.004670.182420.133120.11839
1002.035150.495570.501720.358060.055400.049530.137560.004200.003500.179030.110790.09906
2002.013490.500730.504010.356870.043380.042120.136940.002770.002610.178430.086750.08424
PE202.129640.461240.478230.301290.129780.123890.102170.021410.019940.150650.259550.24779
502.073550.462400.471810.284880.105340.110680.091880.015140.016720.142440.210680.22137
1002.038070.471660.470570.276390.086070.089740.086080.010750.011580.138700.172130.17947
2002.046610.480580.475710.273030.061860.067920.085880.005840.007060.136010.123710.13583
Table A3. The AEs, ABs, MSEs, and MREs for ( α = 2 , a = 1.5 , c = 0.5 ) .
Table A3. The AEs, ABs, MSEs, and MREs for ( α = 2 , a = 1.5 , c = 0.5 ) .
AEsABsMSEsMREs
Method n α a c α a c α a c α a c
MLE201.950921.478630.505780.406190.122560.076960.178730.018120.007830.203090.081710.15392
501.918351.486250.508690.403200.111550.060990.177240.015610.005110.201600.074370.12198
1001.887691.484590.512620.400080.101980.049250.176190.013560.003540.200040.067990.09850
2001.917561.483790.510050.385490.093220.041860.166720.011460.002610.192750.062150.08373
ADE202.008561.495880.513930.476810.093810.100270.234390.009160.015780.238410.062540.20054
501.984291.497830.513540.467650.087040.068650.228370.008280.007540.233820.058030.13731
1002.005141.495100.506900.448710.084620.054720.215220.007960.004680.224360.056410.10944
2002.020871.491160.505480.428980.075870.042270.202250.006810.002790.214490.050580.08454
CVME201.937321.517310.534160.467170.093390.107120.229350.009120.018080.233590.062260.21425
501.977031.504510.518090.465990.088720.073710.228140.008530.009110.232990.059150.14742
1001.973021.502080.514720.455970.087010.057910.220880.008250.005510.227990.058010.11582
2001.985251.503270.510140.434890.078910.046660.207530.007210.003430.217440.052610.09332
OLSE202.065121.480820.511930.474870.092660.103780.234730.009020.016850.237440.061770.20756
502.045071.489200.503300.471550.088880.075360.231630.008530.009340.235770.059250.15071
1002.018871.494480.50216.451210.084300.053810.218480.007920.004620.225600.056200.10761
2002.021431.492720.501870.438870.079570.044760.209090.007270.003130.219430.053050.08953
WLSE202.114411.491270.493040.374960.092750.069880.156220.009060.006050.187480.061830.13975
502.107431.494990.495640.364140.087970.056840.150840.008400.004330.182070.058640.11367
1002.089911.502910.495750.363170.082680.046220.147920.007680.003090.181590.055120.09244
2002.102891.500920.498290.355830.077700.039210.146080.007060.002290.177920.051800.07843
PE202.212831.471930.511660.408050.093830.077420.181640.009140.007020.204020.062550.15485
502.207881.468690.507350.402360.089750.066430.178410.008630.005620.201180.059840.13285
1002.176821.471670.498970.395310.087020.053160.172130.008290.003920.197660.058010.10633
2002.133651.473320.490060.384780.084160.045450.163500.007850.002960.192390.056110.09091
Table A4. The AEs, ABs, MSEs, and MREs for ( α = 2 , a = 1.5 , c = 3 ) .
Table A4. The AEs, ABs, MSEs, and MREs for ( α = 2 , a = 1.5 , c = 3 ) .
AEsABsMSEsMREs
Method n α a c α a c α a c α a c
MLE201.905751.486843.082470.416130.106530.393850.185180.014460.179110.208060.071020.13128
501.904931.487843.063550.402620.092590.343920.177480.011420.147460.201310.061730.11464
1001.915481.491993.056930.387410.084920.315940.168440.009940.128900.193700.056620.10531
2001.933261.492713.040260.385610.070560.267630.166050.007040.100520.192800.047040.08921
ADE201.895391.461642.942060.416430.111700.381760.186110.016020.171970.208210.074470.12725
501.916281.473592.998730.399490.100390.360590.175100.013180.155680.199750.066930.12020
1001.916971.481102.996280.387770.089680.319070.168430.011010.130480.193880.059790.10636
2001.903731.484713.027910.382240.077320.279840.165230.008410.106650.191120.051550.09328
CVME201.916251.470013.003020.406810.110920.396200.179870.015820.180530.203410.073950.13207
501.903161.478083.042510.396910.102330.362760.173910.013730.159780.198460.068220.12092
1001.907161.485113.044710.385710.090950.334340.166580.011300.141760.192850.060630.11145
2001.911761.488173.046230.380450.081560.298050.163310.009220.118120.190220.054370.09935
OLSE201.933451.496793.074560.438000.084280.273560.208610.007900.098330.219000.056190.09119
501.920971.496473.056170.411690.078000.252540.191750.007040.086940.205840.052000.08415
1001.893091.494993.075460.393700.073870.252160.180330.006540.086900.196850.049250.08409
2001.929041.494333.055460.386350.067890.230460.174030.005750.074050.193170.045260.07682
WLSE201.990711.474702.955730.049540.104470.181570.002470.014400.035100.024770.069640.06052
201.990491.484562.963940.049440.084280.172610.002460.009830.032730.024720.056190.05754
1001.992051.491692.976330.049250.070230.164450.002450.007010.030760.024630.046820.05482
2001.996811.500242.990310.049160.054780.156740.002440.004520.028570.024580.036520.05225
PE201.996821.438022.889900.049570.124780.387350.002470.019470.174760.024790.083190.12912
501.992141.441872.853970.049380.114440.359250.002460.017060.156010.024690.076300.11975
1001.986321.450812.843000.049270.099650.342720.002450.013430.145480.024640.066430.11424
2001.982461.456612.865400.049210.087770.311310.002450.010730.126290.024600.058510.10377
Table A5. The AEs, ABs, MSEs, and MREs for ( α = 0.5 , a = 1.5 , c = 0.5 ) .
Table A5. The AEs, ABs, MSEs, and MREs for ( α = 0.5 , a = 1.5 , c = 0.5 ) .
AEsABsMSEsMREs
Method n α a c α a c α a c α a c
MLE200.448931.479990.518360.133190.125300.071780.021050.018720.006770.266390.083540.14355
500.457941.475630.516670.124860.120450.056860.018850.017630.004460.249710.080300.11371
1000.459341.464410.511680.119090.120210.044550.017520.017850.002940.238170.080140.08909
2000.466041.467760.508550.112520.107950.035150.015810.015140.001950.225040.071970.07030
ADE200.471601.446720.507610.128360.136250.070030.019530.021990.006600.256720.090840.14006
500.459941.441240.510460.123490.134420.054750.018470.021720.004310.246990.089620.10951
1000.453911.449340.514290.120710.124590.046460.018060.019170.003170.241430.083060.09291
2000.462251.446000.509390.110330.117310.037350.015600.017710.002120.220670.078210.07469
CVME200.499871.501860.505310.047460.093800.067520.002340.009170.005710.094930.062530.13504
500.497911.502970.503470.047370.089490.050800.002330.008590.003660.094740.059660.10161
1000.497121.502870.503970.046490.088010.040020.002270.008430.002450.092980.058670.08004
2000.502541.494320.501720.045740.082780.028750.002220.007740.001310.091480.055180.05750
OLSE200.506601.483500.496390.048160.094480.067090.002370.009260.005660.096320.062980.13417
500.504221.486460.494350.047490.090520.051750.002330.008740.003770.094970.060340.10350
1000.502651.492150.498900.047130.087750.040130.002310.008380.002420.094260.058500.08025
2000.500961.492650.501770.045940.083300.028980.002230.007760.001330.091890.055540.05795
WLSE200.501131.492250.495130.047820.093730.068540.002360.009150.005790.095650.062490.13708
500.501011.494210.500930.047230.090240.051140.002320.008680.003640.094450.060160.10228
1000.501481.491850.501200.046440.088140.038090.002260.008410.002230.092870.058760.07618
2000.498161.497480.501850.046030.081020.028860.002240.007480.001300.092050.054020.05772
PE200.512631.474250.519120.048910.095200.078800.002430.009350.007210.097820.063470.15759
500.515061.471510.521220.048450.092490.069370.002400.009000.005950.096900.061660.13874
1000.512961.467550.510500.047840.089860.057500.002360.008670.004470.095690.059900.11500
2000.510321.474340.503260.047660.088120.044230.002350.008400.002850.095330.058750.08846
Table A6. The AEs, ABs, MSEs, and MREs for ( α = 0.5 , a = 1.5 , c = 3 ) .
Table A6. The AEs, ABs, MSEs, and MREs for ( α = 0.5 , a = 1.5 , c = 3 ) .
AEsABsMSEsMREs
Method n α a c α a c α a c α a c
MLE200.489701.472642.973450.091090.116840.216140.008820.020130.052470.182190.077890.07205
500.496601.481972.987710.090980.099040.199320.008800.014470.046390.181960.066030.06644
1000.495281.491052.985220.088720.085470.187650.008490.010320.042820.177440.056980.06255
2000.496681.496623.005230.087430.073630.163680.008350.007710.033740.174860.049090.05456
ADE200.444271.456042.991650.135710.112290.253740.021800.016400.071390.271430.074860.08458
500.432901.460312.989150.134310.103610.239430.021700.014390.065870.268610.068800.07981
1000.447131.446372.990800.125880.102240.229590.019540.014160.061330.251750.068430.07653
2000.453081.455302.992650.124360.090610.199930.019040.011660.050180.248720.060410.06664
CVME200.513991.530613.015200.090740.109160.095250.008790.015380.009370.181470.072770.03175
500.512671.521973.018160.089460.091180.093750.008590.011630.009170.178920.060790.03125
1000.514771.507533.005560.088940.076510.091230.008470.008360.008830.177880.051000.03041
2000.503571.506383.005380.087760.067930.089500.008380.006650.008610.175510.045280.02983
OLSE200.500271.488172.949530.047660.083390.139440.002350.007790.022630.095320.055590.04648
500.501341.488742.948300.046170.075800.133270.002250.006760.021270.092340.050530.04442
1000.501721.485372.948410.045610.068220.129000.002230.005810.020270.092210.045480.04300
2000.502671.488482.962720.045070.058640.120640.002210.004630.017970.091130.039090.04021
WLSE200.497941.498192.982350.048140.080160.176810.002370.007430.033730.096280.053440.05894
500.500581.493263.000660.047210.074420.163690.002310.006600.030330.094410.049610.05456
1000.496731.497432.990700.045750.067330.157840.002220.005710.028710.091590.044890.05261
2000.499161.495032.997350.045560.061030.146760.002210.004910.026050.091020.040690.04892
PE200.509751.471353.009650.047450.087140.177850.002330.008290.034030.094900.058100.05928
500.506831.475432.986780.047220.083590.166330.002320.007800.031010.094440.055730.05544
1000.501811.477202.973070.045200.079040.159330.002180.007210.029120.090400.052700.05311
2000.498461.474432.963080.044020.072220.149710.002100.006360.026740.088040.048150.04990
Table A7. The AEs, ABs, MSEs, and MREs for ( α = 0.5 , a = 0.5 , c = 3 ) .
Table A7. The AEs, ABs, MSEs, and MREs for ( α = 0.5 , a = 0.5 , c = 3 ) .
AEsABsMSEsMREs
Method n α a c α a c α a c α a c
MLE200.647360.504532.989210.395200.090170.239200.174900.012090.067950.790410.180340.07973
500.612300.496202.954880.371970.079350.232480.160950.008670.066660.743940.158700.07749
1000.613830.496302.956500.350900.070530.213400.148080.007100.058430.701810.141050.07113
2000.573030.491602.966190.312400.062760.187500.124190.005760.046780.624790.125510.06250
ADE200.595940.486562.911290.384170.095160.261950.166500.013240.082560.768340.190320.08732
500.574150.482722.919050.368960.084150.251760.156990.009450.076990.737910.168290.08392
1000.585540.482752.915750.360260.076950.229380.151970.007940.067430.720530.153910.07646
2000.575800.484742.926520.339710.070940.205200.139220.006830.055240.679420.141870.06840
CVME200.504550.497272.953290.047520.037790.237390.002340.001700.069510.095050.075580.07913
500.506760.494592.950070.047400.032800.222660.002330.001380.062570.094790.065600.07422
1000.503800.497062.963600.047170.029650.212930.002310.001160.058210.094350.059300.07098
2000.503910.496192.971830.046680.026020.196310.002280.000940.050040.093350.052040.06544
OLSE200.500870.490942.876010.048010.038370.332540.002360.001740.131630.096020.076740.11085
500.503950.493542.935780.047870.033990.279460.002350.001450.098940.095750.067980.09315
1000.503890.492072.937040.047330.031970.266480.002320.001310.090440.094670.063940.08883
2000.506890.495562.958540.046610.027920.230500.002270.001050.070580.093210.055840.07683
WLSE200.500190.495442.978120.047610.039320.308650.002350.001790.111540.095220.078640.10288
500.497420.496652.985020.047360.034830.282840.002320.001500.097980.094720.069660.09428
1000.497040.499453.003710.046930.031170.260000.002300.001260.085440.093870.062340.08667
2000.496870.498703.002740.046920.027490.227100.002290.001040.069200.093850.054990.07570
PE200.512430.483652.930350.047880.040180.314270.002360.001860.118870.095770.080360.10476
500.510140.485772.912540.047160.038530.281110.002310.001740.100790.094310.077060.09370
1000.506130.485962.883520.046500.035760.279950.002260.001560.100350.092990.071530.09332
2000.496120.486962.891190.046200.032010.264220.002250.001320.090450.092400.064030.08807
Table A8. The AEs, ABs, MSEs, and MREs for ( α = 2 , a = 0.5 , c = 3 ) .
Table A8. The AEs, ABs, MSEs, and MREs for ( α = 2 , a = 0.5 , c = 3 ) .
AEsABsMSEsMREs
Method n α a c α a c α a c α a c
MLE202.016110.501742.979260.282730.037360.238110.083200.001660.068250.141360.074720.07937
502.036620.497352.982320.272830.031790.221550.079370.001310.060670.136420.063590.07385
1002.022760.499082.990570.272760.027230.209890.079260.001020.054640.136380.054460.06996
2002.039260.500302.984880.271440.022660.191290.078730.000750.048040.135720.045330.06376
ADE201.961290.491232.925140.352530.037280.251220.139610.001650.07641.176260.074550.08374
501.971870.495242.949140.334270.032340.234790.127820.001340.068540.167140.064670.07826
1001.975140.492492.946030.329150.029010.227150.125670.001130.063890.164570.058030.07572
2001.992590.495152.968850.324910.023610.201080.121270.000820.052860.162450.047220.06703
CVME201.977500.495012.965860.341210.037150.243420.132580.001660.070960.170600.074290.08114
502.008670.495942.990500.331370.032160.227470.124400.001340.062900.165690.064330.07582
1002.006710.495252.955670.329290.028370.226960.124240.001100.063970.164640.056740.07565
2001.984580.496102.976650.325840.025590.204410.121500.000920.053630.162920.051190.06814
OLSE201.954780.490482.914700.348050.038020.260800.137810.001710.081430.174020.076040.08693
501.970650.491152.921020.336170.033350.245000.128520.001400.074300.168080.066690.08167
1001.982050.493102.944910.328910.030850.235630.124120.001230.068470.164450.061700.07854
2001.981500.493082.956590.322880.026320.210360.120490.000970.056610.161440.052640.07012
WLSE201.946040.493532.913730.356320.037280.259760.142110.001650.080390.178160.074560.08659
501.966910.493302.929560.340360.033060.246690.131520.001380.074720.170180.066120.08223
1001.987040.494482.955390.326690.028920.224380.123690.001120.062790.163340.057840.07479
2001.980950.495372.977460.326120.024880.195880.122740.000880.049780.163060.049770.06529
PE201.901490.478742.968310.098510.048150.096500.014700.003160.009520.049250.096300.03217
501.904220.482932.969470.095780.036270.095320.014230.001930.009380.047890.072550.03177
1001.905830.489092.974410.094170.027990.094320.014010.001160.009250.047090.055990.03144
2001.909210.491302.981090.090790.022040.092940.013480.000760.009060.045390.044080.03098

References

  1. Klugman, S.A.; Panjer, H.H.; Willmot, G.E. Loss Models: From Data to Decisions; John Wiley & Sons: Hoboken, NJ, USA, 2012; Volume 715. [Google Scholar]
  2. Cooray, K.; Ananda, M.M.A. Modeling actuarial data with a composite lognormal-Pareto model. Scand. Actuar. J. 2005, 2005, 321–334. [Google Scholar] [CrossRef]
  3. Lane, M.N. Pricing risk transfer transactions 1. ASTIN Bull. J. IAA 2000, 30, 259–293. [Google Scholar] [CrossRef]
  4. Ibragimov, R.; Prokhorov, A. Heavy Tails and Copulas: Topics in Dependence Modelling in Economics and Finance; World Scientific: Singapore, 2017. [Google Scholar]
  5. Bernardi, M.; Maruotti, A.; Petrella, L. Skew mixture models for loss distributions: A Bayesian approach. Insur. Math. Econ. 2012, 51, 617–623. [Google Scholar] [CrossRef]
  6. Adcock, C.; Eling, M.; Loperfido, N. Skewed distributions in finance and actuarial science: A review. Eur. J. Financ. 2015, 21, 1253–1281. [Google Scholar] [CrossRef]
  7. Bhati, D.; Ravi, S. On generalized log-Moyal distribution: A new heavy tailed size distribution. Insur. Math. Econ. 2018, 79, 247–259. [Google Scholar] [CrossRef]
  8. Resnick, S.I. Discussion of the Danish data on large fire insurance losses. ASTIN Bull. J. IAA 1997, 27, 139–151. [Google Scholar] [CrossRef]
  9. Beirlant, J.; Matthys, G.; Dierckx, G. Heavy-tailed distributions and rating. ASTIN Bull. J. IAA 2001, 31, 37–58. [Google Scholar] [CrossRef]
  10. Dutta, K.; Perry, J. A tale of tails: An empirical analysis of loss distribution models for estimating operational risk capital. SSRN Electron. J. 2006. [Google Scholar] [CrossRef]
  11. Eling, M. Fitting insurance claims to skewed distributions: Are the skew-normal and skew-student good models? Insur. Math. Econ. 2012, 51, 239–248. [Google Scholar] [CrossRef]
  12. Kazemi, R.; Noorizadeh, M. A Comparison between skew-logistic and skew-normal distributions. Matematika 2015, 31, 15–24. [Google Scholar]
  13. Bakar, S.A.; Hamzah, N.A.; Maghsoudi, M.; Nadarajah, S. Modeling loss data using composite models. Insur. Math. Econ. 2015, 61, 146–154. [Google Scholar] [CrossRef]
  14. Punzo, A. A new look at the inverse Gaussian distribution with applications to insurance and economic data. J. Appl. Stat. 2019, 46, 1260–1287. [Google Scholar] [CrossRef]
  15. Mazza, A.; Punzo, A. Modeling household income with contaminated unimodal distributions. In Convegno della Società Italiana di Statistica; Springer: Berlin, Germany, 2017; pp. 373–391. [Google Scholar]
  16. Miljkovic, T.; Grün, B. Modeling loss data using mixtures of distributions. Insur. Math. Econ. 2016, 70, 387–396. [Google Scholar] [CrossRef]
  17. Punzo, A.; Mazza, A.; Maruotti, A. Fitting insurance and economic data with outliers: A flexible approach based on finite mixtures of contaminated gamma distributions. J. Appl. Stat. 2018, 45, 2563–2584. [Google Scholar] [CrossRef]
  18. Bagnato, L.; Punzo, A. Finite mixtures of unimodal beta and gamma densities and the k-bumps algorithm. Comput. Stat. 2013, 28, 1571–1597. [Google Scholar] [CrossRef]
  19. Calderín-Ojeda, E.; Kwok, C.F. Modeling claims data with composite Stoppa models. Scand. Actuar. J. 2016, 2016, 817–836. [Google Scholar] [CrossRef]
  20. Mahdavi, A.; Kundu, D. A new method for generating distributions with an application to exponential distribution. Commun. Stat. Theory Methods 2017, 46, 6543–6557. [Google Scholar] [CrossRef]
  21. Gupta, R.D.; Kundu, D. Exponentiated exponential family: An alternative to gamma and Weibull distributions. Biom. J. 2001, 43, 117–130. [Google Scholar] [CrossRef]
  22. Morales, D.; Pardo, L.; Vajda, I. Some new statistics for testing hypotheses in parametric models. J. Multivar. Anal. 1997, 62, 137–168. [Google Scholar] [CrossRef][Green Version]
  23. Kurths, J.; Voss, A.; Saparin, P.; Witt, A.; Kleiner, H.J.; Wessel, N. Quantitative analysis of heart rate variability. Chaos Interdiscip. J. Nonlinear Sci. 1995, 5, 88–94. [Google Scholar] [CrossRef]
  24. Song, K.S. Rényi information, loglikelihood and an intrinsic distribution measure. J. Stat. Plan. Inference 2001, 93, 51–69. [Google Scholar] [CrossRef]
  25. Galambos, J. The Asymptotic Theory of Extreme Order Statistics; R.E. Krieger Pub. Co.: Malabar, FL, USA, 1987. [Google Scholar]
  26. Artzner, P. Application of coherent risk measures to capital requirements in insurance. N. Am. Actuar. J. 1999, 3, 11–25. [Google Scholar] [CrossRef]
  27. Landsman, Z. On the tail mean–variance optimal portfolio selection. Insur. Math. Econ. 2010, 46, 547–553. [Google Scholar] [CrossRef]
  28. Nassar, M.; Afify, A.Z.; Dey, S.; Kumar, D. A new extension of Weibull distribution: Properties and different methods of estimation. J. Comput. Appl. Math. 2018, 336, 439–457. [Google Scholar] [CrossRef]
  29. Sen, S.; Afify, A.Z.; Al-Mofleh, H.; Ahsanullah, M. The quasi xgamma-geometric distribution with application in medicine. Filomat 2019, 33, 5291–5330. [Google Scholar] [CrossRef]
  30. Afify, A.Z.; Nassar, M.; Cordeiro, G.M.; Kumar, D. The Weibull Marshall–Olkin Lindley distribution: Properties and estimation. J. Taibah Univ. Sci. 2020, 14, 192–204. [Google Scholar] [CrossRef]
  31. Nassar, M.; Afify, A.Z.; Shakhatreh, M. Estimation methods of alpha power exponential distribution with applications to engineering and medical data. Pak. J. Stat. Oper. Res. 2020, 16, 149–166. [Google Scholar] [CrossRef]
  32. Jones, M. Families of distributions arising from distributions of order statistics. Test 2004, 13, 1–43. [Google Scholar] [CrossRef]
  33. Afify, A.Z.; Mohamed, O.A. A new three-parameter exponential distribution with variable shapes for the hazard rate: Estimation and applications. Mathematics 2020, 8, 135. [Google Scholar] [CrossRef]
  34. Mudholkar, G.S.; Srivastava, D.K. Exponentiated Weibull family for analyzing bathtub failure-rate data. IEEE Trans. Reliab. 1993, 42, 299–302. [Google Scholar] [CrossRef]
  35. Khan, M.S.; King, R.; Hudson, I. Transmuted generalized exponential distribution: A generalization of the exponential distribution with applications to survival data. Commun. Stat.-Simul. Comput. 2017, 46, 4377–4398. [Google Scholar] [CrossRef]
  36. Marshall, A.W.; Olkin, I. A new method for adding a parameter to a family of distributions with application to the exponential and Weibull families. Biometrika 1997, 84, 641–652. [Google Scholar] [CrossRef]
  37. Nofal, Z.M.; Afify, A.Z.; Yousof, H.M.; Cordeiro, G.M. The generalized transmuted-G family of distributions. Commun. Stat. Theory Methods 2017, 46, 4119–4136. [Google Scholar] [CrossRef]
  38. Yousof, H.M.; Afify, A.Z.; Alizadeh, M.; Butt, N.S.; Hamedani, G. The transmuted exponentiated generalized-G family of distributions. Pak. J. Stat. Oper. Res. 2015, 11, 441–464. [Google Scholar] [CrossRef]
  39. Afify, A.Z.; Cordeiro, G.M.; Nadarajah, S.; Yousof, H.M.; Ozel, G.; Nofal, Z.M.; Altun, E. The complementary geometric transmuted-G family of distributions: Model, properties and application. Hacet. J. Math. Stat. 2016, 47, 1348–1374. [Google Scholar] [CrossRef]
  40. Pinho, L.G.B.; Cordeiro, G.M.; Nobre, J.S. The Harris extended exponential distribution. Commun. Stat. Theory Methods 2015, 44, 3486–3502. [Google Scholar] [CrossRef]
  41. Owoloko, E.A.; Oguntunde, P.E.; Adejumo, A.O. Performance rating of the transmuted exponential distribution: An analytical approach. SpringerPlus 2015, 4, 1–15. [Google Scholar] [CrossRef]
Figure 1. Plots of APExE PDFs for different parametric values.
Figure 1. Plots of APExE PDFs for different parametric values.
Mathematics 08 01276 g001aMathematics 08 01276 g001b
Figure 2. Plots of APExE HRF for different parametric values.
Figure 2. Plots of APExE HRF for different parametric values.
Mathematics 08 01276 g002
Figure 3. Plots of the mean, variance, skewness, and kurtosis of the APExE model with a = 1 .
Figure 3. Plots of the mean, variance, skewness, and kurtosis of the APExE model with a = 1 .
Mathematics 08 01276 g003
Figure 4. Plots of the VaR, TVaR, TV, and TVP using the values in Table 2.
Figure 4. Plots of the VaR, TVaR, TV, and TVP using the values in Table 2.
Mathematics 08 01276 g004
Figure 5. Plots of the VaR, TVaR, TV, and TVP using the values in Table 3.
Figure 5. Plots of the VaR, TVaR, TV, and TVP using the values in Table 3.
Mathematics 08 01276 g005
Figure 6. The fitted APExE PDF, CDF, SF, and P–P plots for insurance data.
Figure 6. The fitted APExE PDF, CDF, SF, and P–P plots for insurance data.
Mathematics 08 01276 g006
Figure 7. The P–P plots and histogram of insurance data with the fitted APExE density for estimation methods.
Figure 7. The P–P plots and histogram of insurance data with the fitted APExE density for estimation methods.
Mathematics 08 01276 g007
Table 1. Numerical values of Rényi, Tsallis, and Shannon entropies for the APExE distribution.
Table 1. Numerical values of Rényi, Tsallis, and Shannon entropies for the APExE distribution.
r α ac K X ( r ) L X ( r ) H X ( 1 )
0.301.500.500.502.267795.558951.17257
1.502.546147.062121.97560
3.002.656677.745172.14846
1.502.001.000.500.026990.026820.59257
1.501.204870.905051.32986
3.001.374950.994311.48913
2.503.001.500.500.516230.359330.33243
1.500.751440.450700.98347
3.000.902940.494601.12484
0.753.500.750.501.298661.534271.07636
1.501.794082.263971.69667
3.001.923152.469391.83166
Table 2. Simulation results for the VaR, TVaR, TV, and TVP of the APExE, APE, ExE, and E distributions.
Table 2. Simulation results for the VaR, TVaR, TV, and TVP of the APExE, APE, ExE, and E distributions.
DistributionParametersSignificance LevelVaRTVaRTVTVP
APExE α = 1.5 , a = 0.75 , c = 2 0.702.597654.025142.074225.47709
0.752.866014.284522.076595.84197
0.803.188434.600242.084696.26798
0.853.597815.005722.101326.79185
0.904.168265.576462.133017.49617
0.955.138136.555192.200778.64593
0.997.412018.861522.3739711.21175
APE α = 1.5 , a = 0.75 0.701.783273.141661.866064.44790
0.752.034463.388951.863554.78661
0.802.339813.690781.861545.18001
0.852.731114.078951.860075.66001
0.903.279724.624851.859216.29814
0.954.213455.556331.859037.32240
0.996.374677.716111.859459.55697
ExE a = 0.75 , c = 2 0.700.900942.121741.677983.29633
0.751.105002.346251.703303.62373
0.801.364562.625521.728314.00817
0.851.711172.991171.753004.48122
0.902.215783.514161.777405.11381
0.953.104884.421021.801486.13242
0.995.223336.553261.820548.35560
E a = 0.75 0.701.608952.945321.803524.20778
0.751.852603.188971.803524.54161
0.802.150803.487171.803524.92999
0.852.535253.871621.803525.40461
0.903.077104.413471.803526.03663
0.954.003405.339771.803527.05311
0.996.154207.490571.803529.27605
Table 3. Simulation results for the VaR, TVaR, TV, and TVP of the APExE, APE, ExE, and E distributions.
Table 3. Simulation results for the VaR, TVaR, TV, and TVP of the APExE, APE, ExE, and E distributions.
DistributionParametersSignificance LevelVaRTVaRTVTVP
APExE α = 2 , a = 1 , c = 1.5 0.701.795102.867341.155303.67605
0.751.997233.062121.153663.92737
0.802.240233.299011.154304.22246
0.852.548683.602881.158314.58744
0.902.977914.029701.168185.08107
0.953.705394.759101.191945.89144
0.995.397946.465681.255967.70908
APE α = 2 , a = 1 0.701.450732.488101.064523.23326
0.751.645512.676641.059223.47105
0.801.880832.906041.054133.74934
0.852.180563.200121.049264.09199
0.902.598163.612341.044614.55248
0.953.304274.313311.040155.30145
0.994.928205.933321.036736.95968
ExE a = 1 , c = 1.5 0.700.880211.829670.964442.50477
0.751.046212.003520.971802.73237
0.801.253212.218010.978993.00120
0.851.524682.496650.986013.33476
0.901.913412.892250.992893.78585
0.952.587853.573290.999624.52293
0.994.173945.164471.004916.15933
E a = 1 0.701.202432.201141.007392.90632
0.751.384512.383231.007393.13877
0.801.607372.606091.007393.41200
0.851.894682.893401.007393.74968
0.902.299633.298341.007394.20499
0.952.991893.990601.007394.94762
0.994.599265.597971.007406.59530
Table 4. Estimated parameters with their standard errors of the APExE model and other fitted models.
Table 4. Estimated parameters with their standard errors of the APExE model and other fitted models.
ModelEstimated Parameters (Standard Errors)
APExE α = 0.0394 ( 0.0554 ) a = 0.0319 ( 0.0072 ) c = 11.5252 ( 3.7413 )
TGE α = 13.5952 ( 4.4275 ) λ = 0.0405 ( 0.0063 ) θ = 0.6225 ( 0.2603 )
TExGE a = 0.6498 ( 1.2631 ) b = 13.6027 ( 4.4443 ) λ = 0.6222 ( 0.2613 ) θ = 0.0623 ( 0.1209 )
HEE α = 3.5443 ( 0.9610 ) λ = 0.0401 ( 0.0067 ) θ = 951.7063 ( 976.1832 )
BE a = 33.5316 ( 25.4898 ) b = 0.5119 ( 0.2359 ) λ = 0.0767 ( 0.02505 )
GTE a = 16.0078 ( 5.2511 ) b = 0.0010 ( 0.5567 ) λ = 0.0657 ( 116.1412 ) θ = 0.0484 ( 0.0056 )
ExE a = 16.0062 ( 5.2159 ) c = 0.0484 ( 0.0056 )
APE α = 144176100 ( 8388 ) a = 0.0050 ( 0.0002 )
ExW β = 0.5822 ( 0.2089 ) λ = 0.4825 ( 0.5860 ) θ = 157.8721 ( 298.9929 )
MOE α = 75.3745 ( 44.0188 ) λ = 0.066 ( 0.0084 )
G a = 6.6558 (1.2051) b = 0.0942 (0.0177)
CGTE a = 0.0386 ( 0.0146 ) λ = 0.9676 ( 0.0233 ) θ = 0.0100 ( 0.0175 )
W β = 2.2499 ( 79.8433 ) λ = 0.1954 ( 4.9612 )
EOWE α = 16.728 ( 12.1169 ) β = 160.1196 ( 99.8510 ) λ = 0.1344 ( 0.0588 )
TE λ = 1.0000 ( 0.6535 ) θ = 0.0207 ( 0.0032 )
E a = 0.0142 ( 0.0018 )
Table 5. Discrimination measures of the APExE model and other competing models.
Table 5. Discrimination measures of the APExE model and other competing models.
ModelAKICAKIBAIHAQUICRVMIANDAKOSMp-Value
APExE536.6166537.0610542.7979539.02440.127430.700960.099170.61833
TGE538.7118539.1563544.8932541.11960.164170.892890.102560.57523
TExGE540.7119541.4666548.9536543.92220.164140.892790.102640.57418
HEE537.6917538.1362543.8731540.09950.127550.719040.103250.56659
BE539.2951539.7395545.4764541.70280.205751.116500.113090.44841
GTE542.9731543.7278551.2148546.18340.201531.091010.113310.44582
ExE538.9731539.1913543.0940540.57820.201541.091020.113360.44533
APE539.4181539.6363543.5390541.02330.204041.106850.113560.44309
ExW538.3406538.7850544.5219540.74830.161880.893930.117380.40120
MOE552.6302552.8483556.7510554.23530.399772.214930.137660.22173
G546.5680546.7862550.6889548.17310.324751.761690.147780.15870
CGTE546.0846546.5290552.2659548.49230.250081.385600.159020.10643
W562.8610563.0790566.9820564.46600.604093.356610.178060.05056
EOWE619.4344619.8789625.6158621.84220.331151.796880.399190.00001
TE580.8023581.0205584.9232582.40750.302781.641130.295920.00001
E611.9344612.0058613.9949612.73700.323641.755390.386430.00001
Table 6. The estimates of the APExE parameters along with goodness-of-fit measures for insurance data.
Table 6. The estimates of the APExE parameters along with goodness-of-fit measures for insurance data.
Method α bcCRVMIANDAKOSMp-Value
OLSE0.072120.0436122.089130.111860.630230.062280.97805
CVME0.131540.0505430.469680.120140.680670.065400.96517
WLSE0.043630.0366615.438350.115000.639030.079480.85719
ADE0.037800.0337012.995060.120890.667590.091010.72273
MLE0.039430.0319111.525200.127430.700960.099170.61833
PE0.045010.022075.5921900.170060.924930.170280.06922

Share and Cite

MDPI and ACS Style

Afify, A.Z.; Gemeay, A.M.; Ibrahim, N.A. The Heavy-Tailed Exponential Distribution: Risk Measures, Estimation, and Application to Actuarial Data. Mathematics 2020, 8, 1276. https://doi.org/10.3390/math8081276

AMA Style

Afify AZ, Gemeay AM, Ibrahim NA. The Heavy-Tailed Exponential Distribution: Risk Measures, Estimation, and Application to Actuarial Data. Mathematics. 2020; 8(8):1276. https://doi.org/10.3390/math8081276

Chicago/Turabian Style

Afify, Ahmed Z., Ahmed M. Gemeay, and Noor Akma Ibrahim. 2020. "The Heavy-Tailed Exponential Distribution: Risk Measures, Estimation, and Application to Actuarial Data" Mathematics 8, no. 8: 1276. https://doi.org/10.3390/math8081276

APA Style

Afify, A. Z., Gemeay, A. M., & Ibrahim, N. A. (2020). The Heavy-Tailed Exponential Distribution: Risk Measures, Estimation, and Application to Actuarial Data. Mathematics, 8(8), 1276. https://doi.org/10.3390/math8081276

Note that from the first issue of 2016, this journal uses article numbers instead of page numbers. See further details here.

Article Metrics

Back to TopTop