Adaptive Asymptotic Tracking Control of MIMO Nonlinear Systems Subject to Asymmetric Full-State Constraints: A Removing Feasibility Condition Approach
Abstract
1. Introduction
2. Dynamic Models and Preliminaries
2.1. Dynamic Models
2.2. Radial Basis Function Neural Networks (RBF NNs)
3. Systems Transformation
3.1. Nonlinear State-Dependent Function
3.2. Affine Transformation
3.3. Main Results
4. Stability Analysis
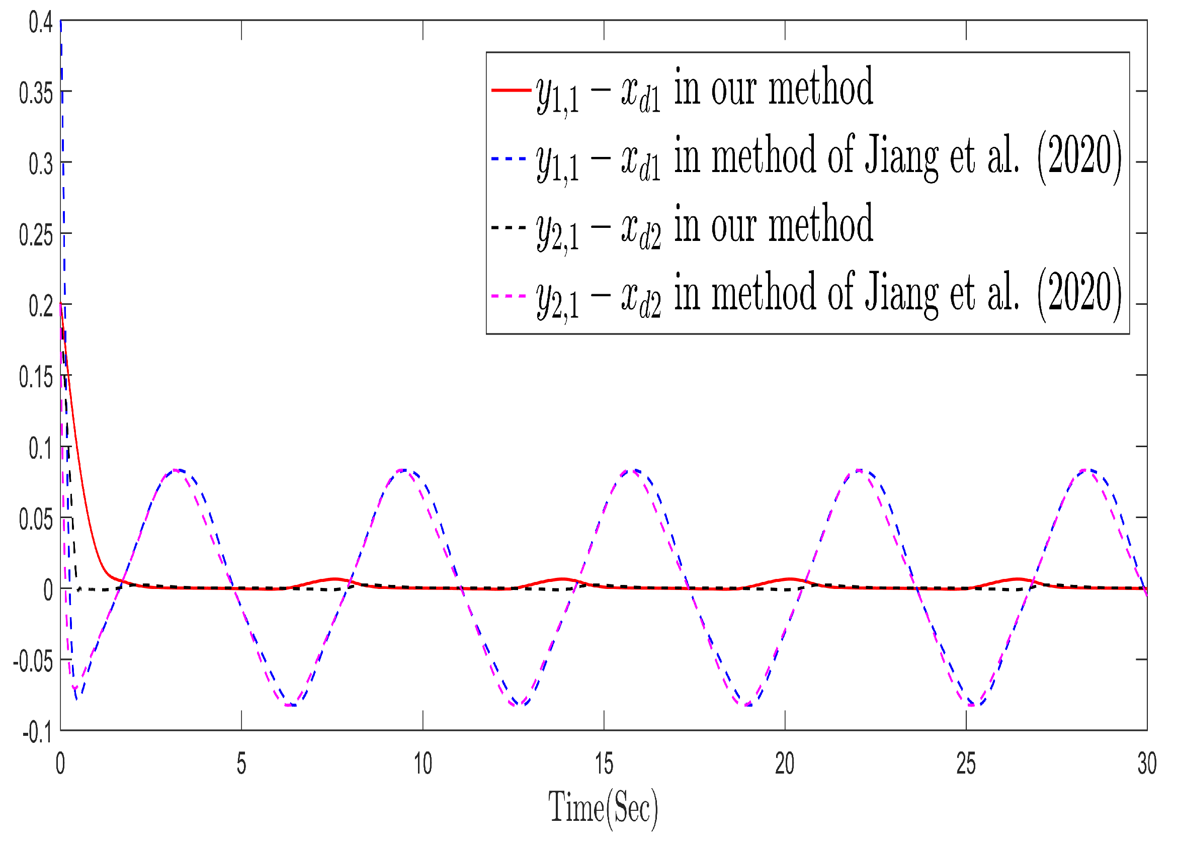
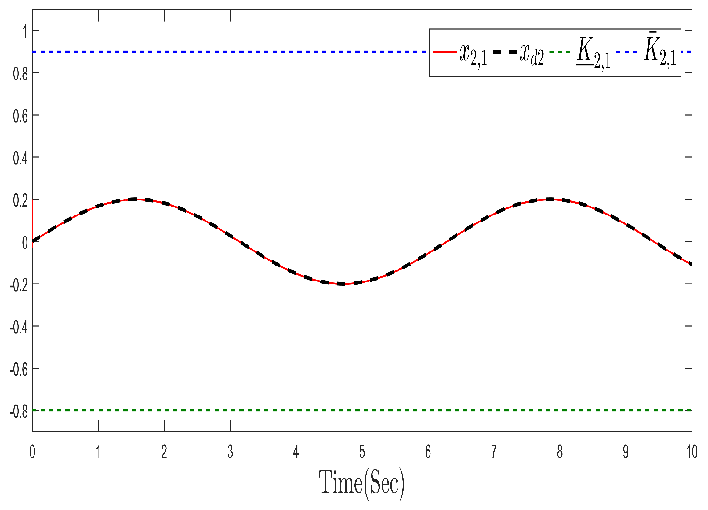
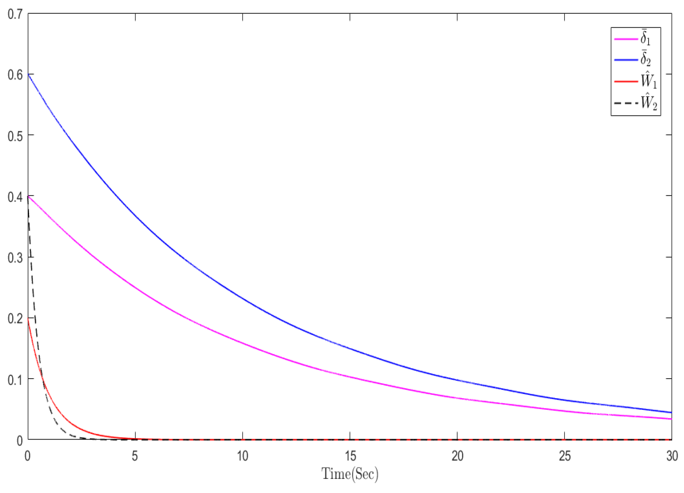
5. Simulation Study
6. Conclusions
Author Contributions
Funding
Data Availability Statement
Conflicts of Interest
References
- Lai, G.; Liu, Z.; Zhang, Y.; Chen, C.P.; Xie, S. Adaptive backstepping-based tracking control of a class of uncertain switched nonlinear systems. Automatica 2018, 91, 301–310. [Google Scholar] [CrossRef]
- Wen, C.; Zhou, J.; Liu, Z.; Su, H. Robust adaptive control of uncertain nonlinear systems in the presence of input saturation and external disturbance. IEEE Trans. Autom. Control 2011, 56, 1672–1678. [Google Scholar] [CrossRef]
- Li, Y.; Tong, S. Adaptive backstepping control for uncertain nonlinear strict-feedback systems with full state triggering. Automatica 2024, 163, 111574. [Google Scholar] [CrossRef]
- Tong, S.; Min, X.; Li, Y. Observer-based adaptive fuzzy tracking control for strict-feedback nonlinear systems with unknown control gain functions. IEEE Trans. Cybern. 2020, 50, 3903–3913. [Google Scholar] [CrossRef] [PubMed]
- Choi, Y.H.; Yoo, S.J. Neural-networks-based adaptive quantized feedback tracking of uncertain nonlinear strict-feedback systems with unknown time delays. J. Frankl. Inst. 2020, 357, 10691–10715. [Google Scholar] [CrossRef]
- Jiang, K.; Niu, B.; Wang, X.; Xiang, Z.; Li, J.; Duan, P.; Yang, D. Adaptive approximation-based design mechanism for non-strict-feedback nonlinear MIMO systems with application to continuous stirred tank reactor. Isa Trans. 2020, 100, 92–102. [Google Scholar] [CrossRef]
- Xu, N.; Liu, X.; Li, Y.; Zong, G.; Zhao, X.; Wang, H. Dynamic event-triggered control for a class of uncertain strict-feedback systems via an improved adaptive neural networks backstepping approach. IEEE Trans. Autom. Sci. Eng. 2024, 22, 2041–2050. [Google Scholar] [CrossRef]
- Liu, S.; Wang, H.; Liu, Y.; Xu, N.; Zhao, X. Sliding-mode surface-based adaptive optimal nonzero-sum games for saturated nonlinear multi-player systems with identifier-critic networks. Neurocomputing 2024, 584, 127575. [Google Scholar] [CrossRef]
- Han, H.; Ji, W.; Liu, Z.; Sun, H.; Qiao, J. Predefined-time adaptive neural control for nonlinear systems with unknown interconnections. IEEE Trans. Cybern. 2025, 55, 2608–2620. [Google Scholar] [CrossRef]
- Chen, B.; Liu, X.P.; Ge, S.S.; Lin, C. Adaptive fuzzy control of a class of nonlinear systems by fuzzy approximation approach. IEEE Trans. Fuzzy Syst. 2012, 20, 1012–1021. [Google Scholar] [CrossRef]
- Wang, H.; Liu, X.; Liu, K.; Karimi, H.R. Approximation-based adaptive fuzzy tracking control for a class of nonstrict-feedback stochastic nonlinear time-delay systems. IEEE Trans. Fuzzy Syst. 2014, 23, 1746–1760. [Google Scholar] [CrossRef]
- Tong, S.; Li, Y.; Sui, S. Adaptive fuzzy tracking control design for SISO uncertain nonstrict feedback nonlinear systems. IEEE Trans. Fuzzy Syst. 2016, 24, 1441–1454. [Google Scholar] [CrossRef]
- Mayne, D.Q.; Rawlings, J.B.; Rao, C.V.; Scokaert, P.O. Constrained model predictive control: Stability and optimality. Automatica 2000, 36, 789–814. [Google Scholar] [CrossRef]
- Gilbert, E.; Kolmanovsky, I. Nonlinear tracking control in the presence of state and control constraints: A generalized reference governor. Automatica 2002, 38, 2063–2073. [Google Scholar] [CrossRef]
- Ngo, K.B.; Mahony, R.; Jiang, Z.P. Integrator backstepping using barrier functions for systems with multiple state constraints. In Proceedings of the 44th IEEE Conference on Decision and Control; IEEE: Piscataway, NJ, USA, 2005; pp. 8306–8312. [Google Scholar] [CrossRef]
- Xu, Z.; Sun, C.; Hu, X.; Liu, Q.; Yao, J. Barrier Lyapunov function-based adaptive output feedback prescribed performance controller for hydraulic systems with uncertainties compensation. IEEE Trans. Ind. Electron. 2023, 70, 12500–12510. [Google Scholar] [CrossRef]
- Hosseinnajad, A.; Mohajer, N.; Nahavandi, S. Barrier Lyapunov function-based backstepping controller design for path tracking of autonomous vehicles. J. Intell. Robot. Syst. 2024, 110, 118. [Google Scholar] [CrossRef]
- Li, L.; Zhai, H.; Ji, W. Control of transport constraints for shuttle vehicles based on barrier Lyapunov functions. Results Eng. 2023, 20, 101475. [Google Scholar] [CrossRef]
- Chen, Y.; Liu, Z.; Chen, C.P.; Zhang, Y. Integral-interval barrier Lyapunov function based control of switched systems with fuzzy saturation-deadzone. Nonlinear Dyn. 2021, 104, 3809–3826. [Google Scholar] [CrossRef]
- Xie, X.J.; Guo, C.; Cui, R.H. Removing feasibility conditions on tracking control of full-state constrained nonlinear systems with time-varying powers. IEEE Trans. Syst. Man Cybern. Syst. 2020, 51, 6535–6543. [Google Scholar] [CrossRef]
- Zhao, K.; Song, Y. Removing the feasibility conditions imposed on tracking control designs for state-constrained strict-feedback systems. IEEE Trans. Autom. Control 2018, 64, 1265–1272. [Google Scholar] [CrossRef]
- Liu, Y.; Zhang, H.; Wang, Y.; Sun, S. Adaptive fuzzy control for nonstrict-feedback systems under asymmetric time-varying full state constraints without feasibility condition. IEEE Trans. Fuzzy Syst. 2020, 29, 976–985. [Google Scholar] [CrossRef]
- Li, D.; Liu, L.; Liu, Y.J.; Tong, S.; Chen, C.P. Adaptive NN control without feasibility conditions for nonlinear state constrained stochastic systems with unknown time delays. IEEE Trans. Cybern. 2019, 49, 4485–4494. [Google Scholar] [CrossRef]
- Li, D.; Han, H.; Qiao, J. Observer-based adaptive fuzzy control for nonlinear state-constrained systems without involving feasibility conditions. IEEE Trans. Cybern. 2021, 52, 11724–11733. [Google Scholar] [CrossRef]
- Feng, Z.; Li, R.B.; Chadli, M.; Zhang, X. Removing the feasibility conditions on adaptive fuzzy decentralized tracking control of large-scale nonlinear systems with full-state constraints. J. Frankl. Inst. 2022, 359, 5125–5147. [Google Scholar] [CrossRef]
- Sun, W.; Xia, J.; Zhuang, G.; Huang, X.; Shen, H. Adaptive fuzzy asymptotically tracking control of full state constrained nonlinear system based on a novel Nussbaum-type function. J. Frankl. Inst. 2019, 356, 1810–1827. [Google Scholar] [CrossRef]
- Wang, C.; Wang, F.; Yu, J. BLF-based asymptotic tracking control for a class of time-varying full state constrained nonlinear systems. Trans. Inst. Meas. Control 2019, 41, 3043–3052. [Google Scholar] [CrossRef]
- Niu, B.; Liu, Y.; Zong, G.; Han, Z.; Fu, J. Command filter-based adaptive neural tracking controller design for uncertain switched nonlinear output-constrained systems. IEEE Trans. Cybern. 2017, 47, 3160–3171. [Google Scholar] [CrossRef] [PubMed]
- Polycarpou, M.M.; Weaver, S.E. Stable adaptive neural control of nonlinear systems. In Proceedings of the 1995 American Control Conference-ACC’95; IEEE: Piscataway, NJ, USA, 1995; Volume 1, pp. 847–851. [Google Scholar] [CrossRef]
- Wang, H.; Chen, B.; Liu, X.; Liu, K.; Lin, C. Robust adaptive fuzzy tracking control for pure-feedback stochastic nonlinear systems with input constraints. IEEE Trans. Cybern. 2013, 43, 2093–2104. [Google Scholar] [CrossRef]
- Khalil, H.K.; Grizzle, J.W. Nonlinear Systems; Prentice Hall: Upper Saddle River, NJ, USA, 2002. [Google Scholar]
- Sun, Y.; Chen, B.; Lin, C.; Wang, H.; Zhou, S. Adaptive neural control for a class of stochastic nonlinear systems by backstepping approach. Inf. Sci. 2016, 369, 748–764. [Google Scholar] [CrossRef]
- Wang, X.; Pang, N.; Xu, Y.; Huang, T.; Kurths, J. On state-constrained containment control for nonlinear multiagent systems using event-triggered input. IEEE Trans. Syst. Man Cybern. Syst. 2024, 54, 2530–2538. [Google Scholar] [CrossRef]
- Phan, V.D.; Truong, H.V.A.; Le, V.C.; Ho, S.P.; Ahn, K.K. Adaptive neural observer-based output feedback anti-actuator fault control of a nonlinear electro-hydraulic system with full state constraints. Sci. Rep. 2025, 15, 3044. [Google Scholar] [CrossRef] [PubMed]
- Zhang, W.; Zhao, L. Command filtered backstepping based finite-time adaptive fuzzy event-triggered control for unmanned aerial vehicle with full-state constraints. IEEE Trans. Veh. Technol. 2025, 74, 10162–10174. [Google Scholar] [CrossRef]
- Pal, S.; Hota, S. Impact angle control guidance using asymmetric integral barrier lyapunov function with FOV and input constraints. IEEE Control Syst. Lett. 2025, 9, 2663–2668. [Google Scholar] [CrossRef]


















Disclaimer/Publisher’s Note: The statements, opinions and data contained in all publications are solely those of the individual author(s) and contributor(s) and not of MDPI and/or the editor(s). MDPI and/or the editor(s) disclaim responsibility for any injury to people or property resulting from any ideas, methods, instructions or products referred to in the content. |
© 2026 by the authors. Licensee MDPI, Basel, Switzerland. This article is an open access article distributed under the terms and conditions of the Creative Commons Attribution (CC BY) license.
Share and Cite
Zhang, M.; Jiang, K.; Li, B.; Li, M.; Guo, Z. Adaptive Asymptotic Tracking Control of MIMO Nonlinear Systems Subject to Asymmetric Full-State Constraints: A Removing Feasibility Condition Approach. Mathematics 2026, 14, 806. https://doi.org/10.3390/math14050806
Zhang M, Jiang K, Li B, Li M, Guo Z. Adaptive Asymptotic Tracking Control of MIMO Nonlinear Systems Subject to Asymmetric Full-State Constraints: A Removing Feasibility Condition Approach. Mathematics. 2026; 14(5):806. https://doi.org/10.3390/math14050806
Chicago/Turabian StyleZhang, Min, Kun Jiang, Baiyu Li, Muyu Li, and Zhannan Guo. 2026. "Adaptive Asymptotic Tracking Control of MIMO Nonlinear Systems Subject to Asymmetric Full-State Constraints: A Removing Feasibility Condition Approach" Mathematics 14, no. 5: 806. https://doi.org/10.3390/math14050806
APA StyleZhang, M., Jiang, K., Li, B., Li, M., & Guo, Z. (2026). Adaptive Asymptotic Tracking Control of MIMO Nonlinear Systems Subject to Asymmetric Full-State Constraints: A Removing Feasibility Condition Approach. Mathematics, 14(5), 806. https://doi.org/10.3390/math14050806

