Next Article in Journal
Study on Lateral Abutment Stress and Damage Range of Coal Seam Under the Coupling of Coal-Rock Structure
Previous Article in Journal
Optimizing RTAB-Map Viewability to Reduce Cognitive Workload in VR Teleoperation: A User-Centric Approach
Previous Article in Special Issue
A Hybrid Strategy for Achieving Robust Matching Inside the Binocular Vision of a Humanoid Robot
 
 
Font Type:
Arial Georgia Verdana
Font Size:
Aa Aa Aa
Line Spacing:
Column Width:
Background:
Article

Reliability in Robotics and Intelligent Systems: Mathematical Modeling and Algorithmic Innovations

by
Madina Issametova
1,
Nikita V. Martyushev
2,*,
Boris V. Malozyomov
3,
Anton Y. Demin
2,
Alexander V. Pogrebnoy
2,
Elizaveta E. Kuleshova
2 and
Denis V. Valuev
4
1
Department of Mechanical Engineering, Institute of Energy and Mechanical Engineering, Satbayev University, Almaty KZ-050000, Kazakhstan
2
Department of Information Technology, Tomsk Polytechnic University, 634050 Tomsk, Russia
3
Department of Electrotechnical Complexes, Novosibirsk State Technical University, 630073 Novosibirsk, Russia
4
Yurga Technological Institute (Branch), Tomsk Polytechnic University, 652055 Yurga, Russia
*
Author to whom correspondence should be addressed.
Mathematics 2026, 14(3), 580; https://doi.org/10.3390/math14030580
Submission received: 21 December 2025 / Revised: 2 February 2026 / Accepted: 4 February 2026 / Published: 6 February 2026

Abstract

The rapid development of digital manufacturing and robotic systems places increased demands on the accuracy and reliability of industrial manipulators. Traditional time-based reliability metrics do not reflect the robot’s ability to consistently achieve the desired position and orientation within process tolerances or the probability of the end-effector falling into a given area of permissible poses. The proposed framework integrates a deterministic kinematic model, a stochastic representation of Denavit–Hartenberg parameters and control variables, analytical methods for estimating probabilities, and numerical modeling using the Monte Carlo method. The methodology has been tested on the widely used industrial robot FANUC LR Mate 200iD/7L. The results demonstrate a significant dependence of geometric reliability on the kinematic configuration of the manipulator, with maximum reliability in compact poses and a significant reduction in elongated configurations near singularities. Comprehensive validation was carried out, including numerical experiments on a planar prototype, high-precision physical measurements on a real robot and analysis of operational data, which confirmed the adequacy of the proposed model. The developed approach provides a powerful tool for designing, optimizing and predicting the reliability of robotic cells in high-precision automation environments.

1. Introduction

The rapid development of industrial automation over the past two decades has led to an unprecedented increase in the use of robotic arms in mechanical assembly, precision machining, welding, inspection, and logistics operations [1]. As manufacturing systems move towards mass customization and flexible digital factories, industrial robots must provide not only high speed and payload, but also consistent positioning and orientation accuracy over a wide range of operating conditions [2,3]. The stability of such characteristics is becoming a key factor in reducing the number of defects, minimizing downtime and integrating manipulators into the structures of digital twins and process optimization systems [4,5].
In the context of the transition to Industry 4.0 and digital factories, industrial robots have become a key component of flexible manufacturing systems. They are widely used in assembly, welding, machining and logistics operations, where the success of the technological process directly depends on the ability of the manipulator to accurately and repeatably position the end-effector [6]. However, traditional reliability measures, such as mean time between failures, focus on hardware failures and do not take into account functional failures associated with positioning accuracy and orientation exceeding technological tolerances [7,8]. Even minor geometric deviations that do not lead to a breakdown can make the operation impossible, for example, when press-fit operations or precisely aligning. This determines the relevance of the development of new metrics and mathematical models that make it possible to quantify the reliability of the robot in terms of the probability of successfully achieving the target posture, the so-called geometric reliability [9].
In this regard, mathematical modeling of the reliability of industrial robots is becoming increasingly important, especially in those tasks where geometric accuracy directly determines the success of technological operations. Traditional engineering approaches define reliability through failure intensity, mean time between failures, and other time indicators based on the theory of stochastic processes [10]. These parameters are necessary when planning maintenance, but they do not reflect another, no less important aspect of reliability—the probability that the manipulator end-effector will reach the required position and orientation within the permissible technological tolerances [11]. Even a small deviation of a few tenths of a millimeter in position or a few tenths of a degree in orientation can make it impossible to insert, lock, or align the part during the assembly operation. Therefore, geometric reliability, that is, the probability of the final configuration of the robot falling into a given range of permissible postures, becomes a strictly defined and practically significant criterion closely related to the feasibility of the technological task [12].
The modern theory of reliability in its classical form considers a failure as a discrete transition of a system from an operational state to a failed one [13]. However, for industrial robots that perform high-precision operations, a functional failure often manifests itself not as a machine failure, but as an operating point that has gone beyond the permissible range. This leads to the need to develop a mathematical apparatus that takes into account the random nature of errors in the kinematics of the manipulator and makes it possible to determine the probability of success of the operation as the probability of falling into a variety of admissible positions and orientations [14]. One of the most promising areas here is probabilistic modeling of direct kinematics, where geometric parameters and control variables subject to uncertainties are treated as random variables [15]. These include link tolerances, misalignment of articulation axes, sensor noise, deformations and errors in drives and control algorithms. Under natural assumptions substantiated by the central limit theorem, the set of such errors can be approximated by a multivariate normal distribution, as a result of which the final posture of the end-effector also allows representation in the form of a random vector distributed normally [16]. This makes it possible to strictly define geometric reliability as a probabilistic integral over the range of permissible values formed by technological requirements.
Despite a significant amount of work on stochastic kinematics, most research is limited to small-scale planar manipulators, simplified geometries of working areas, or artificially specified tolerances that do not reflect the conditions of real production. The literature also rarely considers the relationship between geometric reliability and traditional time-based reliability metrics, such as mean time between failures or failure rates [17]. This has formed a noticeable research gap that our work explicitly addresses through three interconnected contributions:
  • Functional vs. temporal reliability disconnect: Classical metrics (MTBF, failure rate) quantify hardware survivability but ignore functional failures—cases where the robot remains mechanically operational yet fails to satisfy pose tolerances required by the process (e.g., ±0.5 mm insertion). This gap is critical for precision assembly, where geometric deviations cause defects without triggering fault diagnostics.
  • Limited scope of stochastic kinematics studies: Prior work on probabilistic pose analysis is predominantly confined to planar 2-DOF prototypes or idealized spherical tolerance zones. Real industrial tasks involve complex 6-axis manipulators (e.g., FANUC LR Mate series) and composite tolerances (cylindrical position + angular orientation bounds), which demand a unified framework beyond simplified academic examples.
  • Missing bridge between geometric and operational reliability: While geometric reliability (R = P(X ∈ Ω)) and time-based reliability (λ(t)) are treated separately in the literature, their coupling in practice is evident: calibration restores R by reducing Σq, while wear degrades R over time. Our framework explicitly links these domains through degradation-aware covariance modeling Σq(t), enabling predictive maintenance triggered by geometric reliability thresholds.
By addressing these gaps, the study provides the first experimentally validated probabilistic methodology that quantifies configuration-dependent geometric reliability for a real 6-axis industrial robot, unifies analytical and Monte Carlo approaches for arbitrary tolerance geometries, and demonstrates correlation between geometric degradation and operational failure statistics.
We acknowledge that the individual mathematical components employed in this work—multivariate normal approximation of kinematic errors, first-order error propagation ΣX = JΣqJT, and Monte Carlo estimation of success probability—are established tools in robotics literature. The methodological contribution of this study lies not in inventing new mathematics per se, but in their rigorous integration and industrial-scale validation. Specifically, we provide the first comprehensive experimental validation on a real 6-axis industrial manipulator (FANUC LR Mate 200iD/7L) using laser-tracker measurements across 25 workspace points and 50 repeats per configuration, demonstrating model accuracy within 9.3% variance error in compact configurations and quantifying the breakdown boundary (>18% error) near singularities. Furthermore, we introduce a degradation-aware covariance model Σq(t) = Σq(0) + βΦ(t) that bridges geometric reliability R(t) = P(X(t) ∈ Ω) to operational failure statistics (18-month log, Weibull k =1.18, η = 9200 h), enabling predictive maintenance triggered by geometric reliability thresholds. Quantitative comparison against worst-case bounds (−7.2% error) and joint-clearance model (−4.7% error) [18] demonstrates our hybrid framework’s superior accuracy (+1.8% vs. ground truth) while maintaining computational efficiency (3.2 s for 105 Sobol samples). Thus, the novelty resides in the integration, industrial validation, and operational bridging of established probabilistic tools—not in the invention of the tools themselves.
The present study aims to bridge this gap by developing and validating a comprehensive probabilistic approach to geometric reliability estimation [19] and demonstrating its capabilities on the widely used industrial robot FANUC LR Mate 200iD/7L (FANUC, Yamanashi, Japan). The choice of this model is due to several reasons. The LR Mate series is one of the most popular in world industry, actively used in the automotive, electronic and engineering sectors [20]. The kinematic structure of these robots, their design characteristics, manufacturing tolerances, and accuracy parameters are reflected in detail in open technical documentation, which makes it possible to form realistic probabilistic models [21]. Typical tasks performed by the manipulator—assembly, palletizing, precise positioning, part insertion and feeding, inspection—have well-defined tolerances for position and orientation, making them a natural basis for formalizing reliability in terms of admissible pose ranges. For example, insertion or alignment operations require that the working point is located in a limited cylindrical or ellipsoidal area around the target position, and the orientation is kept within small angular deviations to ensure correct tool entry [22].
In this paper, the geometric reliability of the FANUC LR Mate 200iD/7L manipulator is defined as the probability that the random posture of the end-effector formed by the model of stochastic straight kinematics will fall within the range of permissible values corresponding to the specifics of the technological operation. Multivariate normal approximation serves as the basis for deriving analytical or semi-analytic expressions of probability in cases where the area of admissible poses has a simple form [23]. In more complex scenarios, Monte Carlo simulations are used to provide high accuracy estimates with minimal constraints on the shape of the region and the structure of dependencies. Combining these approaches into a single mathematical framework allows for cross-validation [24], studying the sensitivity of the model, and analyzing the applicability of various assumptions.
An important feature of the work is also an attempt to link geometric reliability with traditional performance indicators. Despite the different nature of geometric deviations and hardware failures, their combined effect determines the overall reliability of the robotic cell [25]. By analyzing the accuracy specifications of the FANUC LR Mate 200iD/7L and the typical drift resistance parameters, it is possible to interpret the obtained probabilistic indicators in terms of classical time metrics, which opens up prospects for optimizing maintenance and calibration [26].
The purpose of this study is to develop and experimentally validate a complex probabilistic framework for assessing the geometric reliability of an industrial robotic arm. The work is aimed at creating a unified mathematical apparatus that connects stochastic models of kinematic parameters with the probability of the final posture of the end-effector falling into the area specified by the technological requirements.
The novelty of the work lies in the following:
  • A strict probabilistic definition of geometric reliability as an integral over a multidimensional domain of admissible poses is proposed.
  • A hybrid approach has been developed that combines analytical methods (for simple tolerance domains) and high-fidelity Monte Carlo simulations (to account for nonlinearities and complex domains).
  • A comprehensive study of the configuration dependence of geometric reliability was carried out on the example of a real industrial robot FANUC LR Mate 200iD/7L, which revealed a significant decrease in reliability near kinematic singularities.
  • A comprehensive validation of the model was carried out, including cross-comparison of analytical and numerical methods, full-scale experiments using a laser tracker and analysis of long-term operational data, which demonstrates the practical applicability of the approach.
The article is organized as follows: Section 2 presents materials and methods, including the object of research, a deterministic kinematic model and a general methodology. Section 4 is devoted to probabilistic modeling of kinematic parameters. Section 5 gives formal definitions of reliability in the space of pos. Section 6 and Section 7 detail analytical and numerical (Monte Carlo) methods for assessing reliability, respectively. Section 8 presents a case study on the FANUC robot. Section 9 contains a comprehensive experimental and numerical validation of the proposed approach. Section 10 discusses the results and Section 11 formulates the main conclusions.
To ensure clarity and consistency throughout the manuscript, Table 1 summarizes the notation mapping between deterministic kinematics (classical robot modelling) and the stochastic framework developed in this work. The table explicitly links symbols used for nominal robot parameters to their probabilistic counterparts, defines units and coordinate conventions, and eliminates ambiguity when transitioning between analytical derivations (Section 3 and Section 4) and reliability computations (Section 5, Section 6 and Section 7). All subsequent sections adhere to this unified notation scheme.

2. Materials and Methods

This study is aimed at developing and verifying an integrated probabilistic approach to assessing the geometric reliability of an industrial robot [27]. To achieve this goal, a set of theoretical and experimental methods was used, including deterministic kinematic modeling, stochastic analysis, analytical probability estimation, numerical modeling by the Monte Carlo method, and full-scale experiment [28]. This section describes the object of research, the mathematical apparatus, the structure of the experiment and the data used.
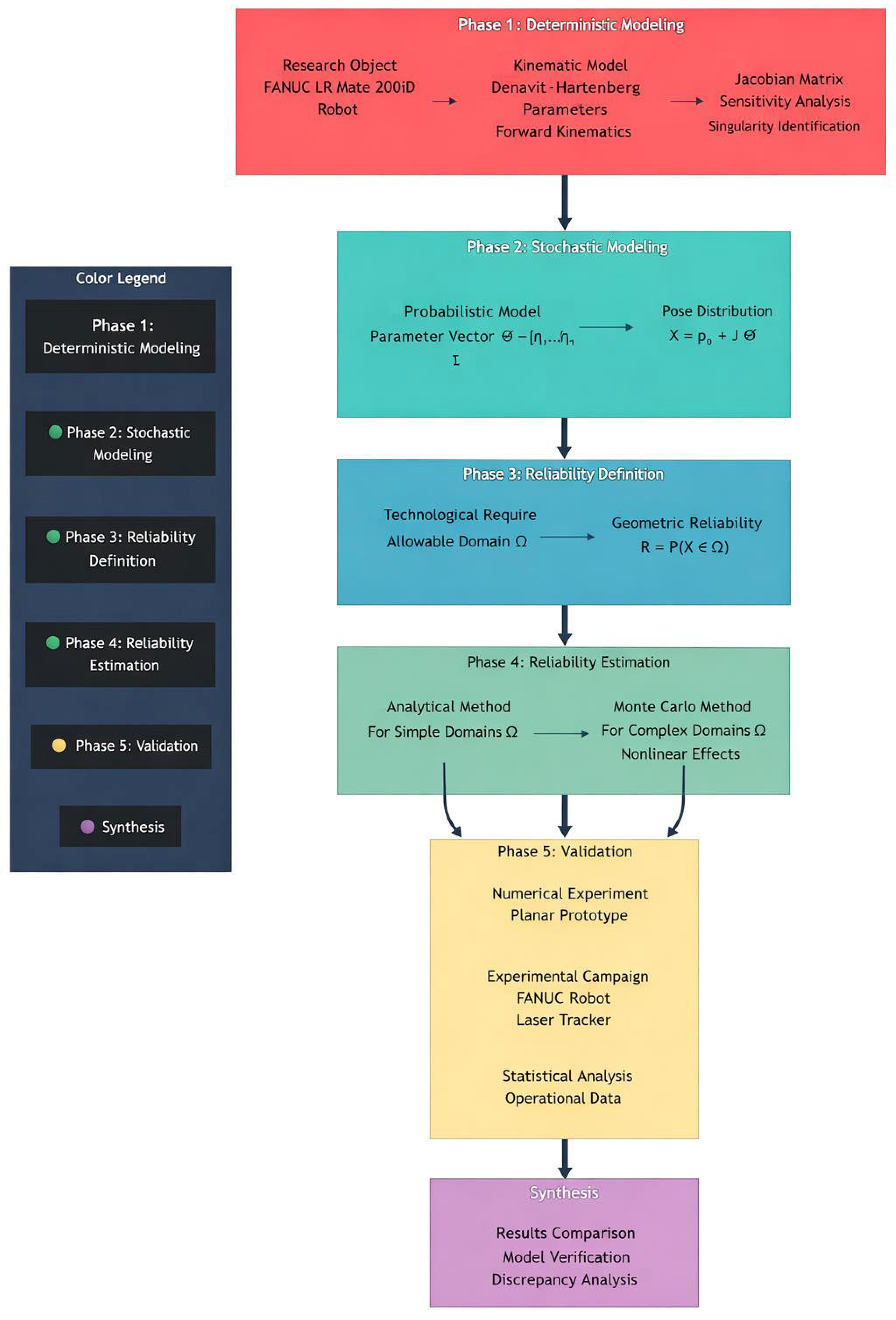
To provide clarity and structure to the comprehensive methodology used in this study, Figure 1 provides a general flowchart of the entire process. The methodology consistently integrates deterministic and probabilistic modeling, reliability evaluation, and experimental validation. The multi-step process begins with the development of an accurate deterministic model of the direct kinematics and Jacobi matrix of the FANUC LR Mate 200iD/7L robot (Phase 1). This model serves as the basis for Phase 2, where key kinematic parameters and control variables are converted into random variables with specified distributions, resulting in a distribution of the end-effector’s posture. In Phase 3, the concept of geometric reliability is formalized by defining the range of permissible values specified by the technological requirements of a particular operation. Phase 4 is the core of the computational process, where two complementary methods are used to estimate the probability of success: analytical (for simple domains) and Monte Carlo numerical simulation (to account for nonlinearities and complex tolerances). Finally, in Phase 5, a comprehensive validation of the entire model is performed through numerical experiments on simplified manipulators, high-precision physical measurements on a real robot, and analysis of long-term operating data. This scheme provides a holistic view of how theoretical constructions are related to practical verification.
The presented methodology clearly demonstrates a systematic approach to solving the problem of reliability assessment. Its key scientific value lies in the clear separation and subsequent integration of deterministic and stochastic models, which makes it possible to correctly take into account the nature of technological errors [29]. Of particular interest is the parallel application of analytical and numerical methods in Phase 4, which provides both computational efficiency and high accuracy in complex cases. The structure emphasizes the iterative nature of the study, where validation results (Phase 5) can be used to refine the original probabilistic models (Phase 2). Thus, this flowchart serves not only as an illustration, but also as a conceptual map that reveals the logic and rigor of the proposed approach.

2.1. Object of Research: FANUC LR Mate 200iD/7L Industrial Robot

The widely used six-axis robotic arm FANUC LR Mate 200iD/7L was chosen as the object of the study. The choice is due to its high prevalence in industries such as automotive, electronics and mechanical engineering, as well as the availability of detailed open technical documentation, which allows you to build accurate kinematic models.
Main technical characteristics:
  • Kinematic Chain Type: Series, 6 degrees of freedom (R-R-R-R-R-R-R).
  • Repeatability: ±0.02 mm (according to technical documentation).
  • Payload weight: Up to 7 kg (for LR Mate 200iD).
  • Working Area: A complex three-dimensional figure defined by the limits of joint movement.

2.2. Deterministic Kinematic Model

The basis for all subsequent probabilistic analysis is an accurate deterministic model of the manipulator’s direct kinematics. The model is built using the standard Denavit–Hartenberg (DH) method. The Denavit–Hartenberg parameters for the FANUC LR Mate 200iD/7L robot are presented in Table 2.
Line kinematics is computed as a composition of homogeneous transformations between successive coordinate systems:
T 6 0 = T 1 0 ( θ 1 ) T 2 1 ( θ 2 ) T 3 2 ( θ 3 ) T 4 3 ( θ 4 ) T 5 4 ( θ 5 ) T 6 5 ( θ 6 ) ,
where each transformation T i i 1 is given by a matrix 4 × 4, which is a function of the DH parameters. The final posture (position and orientation) of the end-effector is determined by the matrix T 6 0 .
The Jacobi matrix J ( θ ) , which relates velocities in the articular space to velocities in the working space, plays a key role in sensitivity analysis:
x ˙ = J ( θ ) θ ˙ ,   where   x ˙ = [ p ˙ T , ω T ] T .
Here p ˙ is the linear velocity, and is ω the angular velocity of the working organ. In the context of reliability, the Jacobi matrix determines how small deviations in the joints δ θ are converted into deviations in the posture δ x J ( θ ) δ θ .

2.3. Probabilistic Model and Determination of Geometric Reliability

To account for real errors, the deterministic model is extended to a stochastic model. All parameters subject to uncertainties are considered as random variables.
Stochastic parameter vector: q = [ a 1 , d 1 , α 1 , θ 1 , , a 6 , d 6 , α 6 , θ 6 ] T .
It is assumed that the errors of the parameters have a multivariate normal distribution with a mathematical expectation equal to the nominal value and a covariance matrix Σ q :
q N ( μ q , Σ q ) q N μ q , Σ q .
The covariance matrix Σ q is formed on the basis of the analysis of the main sources of uncertainty (Table 3).
The posture of the end-effector X = [ p , ω ] T becomes a random vector, the distribution of which is determined by the nonlinear transformation of the line kinematics X   =   f q . To a first approximation, for small errors, the distribution of X is approximated by a multidimensional normal:
X N ( μ X , Σ X ) , where Σ X J ( μ q ) Σ q J ( μ q ) T .
Geometric reliability is formally defined as the probability that a random posture X will fall within the range of permissible values Ω specified by the requirements of the technological operation:
R = P ( X Ω ) R = P ( X Ω ) .
The region Ω is often decomposed into the region of permissible positions Ω p and the region of permissible orientations Ω ω , which allows the reliability to be evaluated separately by position R p and by orientation ( R ω ) .

2.4. Reliability Assessment Methods

Two complementary methods were used R to calculate the probability.

2.4.1. Analytical Assessment

It is applicable when Ω it has a simple geometric shape (sphere, ellipsoid), and the distribution X is close to normal.
  • For the spherical region Ω p = p : | p p 0 | r :
Reliability R p is computed through a non-central chi-square distribution function or through an incomplete gamma function.
  • For the ellipsoidal region Ω p = p : ( p p 0 ) T A ( p p 0 ) 1 :
The problem boils down to calculating the probability integral for a sphere after transforming the coordinates diagonalizing the matrix A .

2.4.2. Monte Carlo Numerical Estimation

It is used for complex regions Ω and to account for nonlinear effects, especially near kinematic singularities.
Method algorithm:
  • Sample Generation: Generates N independent parameter vector implementations q ( 1 ) , q ( 2 ) , , q ( N ) from the N ( μ q , Σ q ) .
  • Direct Kinematic Transformation: For each implementation, q ( i ) the posture of the end-effector is calculated X ( i ) = f ( q ( i ) ) .
  • Condition Check: For each, the X ( i ) condition is checked X ( i ) Ω .
  • Probability Score: Reliability is estimated as the proportion of successful trials:
    R ^ = 1 N i = 1 N I ( X ( i ) Ω ) ,
where I ( ) is the indicator function.
To accelerate the convergence and reduce the variance of the estimate, stratified sampling methods [30] and quasi-random sequences (Sobol) were used.

2.5. Experiment and Validation Plan

To check the adequacy of the probabilistic model, a set of numerical and full-scale experiments was carried out.

2.5.1. Numerical Experiments

  • Analysis on a planar prototype: a simplified two-link flat manipulator was considered to verify the basic mathematical apparatus. Analytical and Monte Carlo estimates of its reliability were compared for the circular tolerance range.
  • Configuration dependency analysis: Three characteristic configurations were selected for the FANUC LR Mate 200iD/7L robot (Figure 1):
    • Compact: elbow bent, minimal sensitivity.
    • Medium Operating: Typical mid-zone configuration.
    • Extended: the arm is maximally extended, close to the singularity of the elbow, high sensitivity.
For each configuration, Monte Carlo simulations (tests) were carried out N = 10 5 2 10 5 to assess reliability as part of a typical assembly operation.

2.5.2. Full-Scale Experiment

To validate the model predictions, a measurement campaign was organized on a real FANUC LR Mate 200iD/7L robot.
  • Measuring equipment: Optical tracking system (laser tracker) with an accuracy of ~0.01 mm.
  • Methodology: In accordance with the ISO 9283 standard, a grid of 25 points in the work area was defined. For each point and each of the three test configurations, the robot performed 50 repeated positioning. The actual positions and orientations of the tool were recorded.
  • Operation scenario: A precise tool insertion operation to a cylindrical hole was simulated. The range of valid values Ω was defined as:
    Ω p : A cylinder with a radius of 1 mm and a height of 2 mm around the target point.
    Ω ω : Tolerance of ±3° at all Euler angles.

2.5.3. Statistical Analysis of Operational Data

To link geometric reliability to long-term operational reliability, an 18-month failure and maintenance log of the robot cell was analyzed. The analysis included an assessment of the failure rate (Weibull model) and a study of the effect of calibration on the variance of positioning errors [31].
Thus, the combination of rigorous mathematical modeling, modern numerical methods, and comprehensive experimental validation forms a solid basis for the proposed approach to assessing the geometric reliability of industrial robots [32].

3. Deterministic Kinematic Model of the Industrial Robot

The kinematic structure of the manipulator is the initial basis for the construction of all subsequent probabilistic models used for the analysis of geometric reliability [33]. Even in the presence of stochastic factors in the parameters, control quantities, and mechanical structure, the initial deterministic model determines the functional relationship between the coordinates of the joints and the posture of the end-effector [34]. Therefore, the formalization of the kinematics of the FANUC LR Mate 200iD/7L robot must be carried out as strictly and mathematically consistently as possible. This manipulator is a six-axis industrial robot with a sequential kinematic structure of the R-R-R-R-R-R-R type, which means that there are six rotary joints that form an open kinematic chain. The geometry of the robot is well documented, which makes it possible to use standard Denavit–Hartenberg parameters to accurately describe geometric transformations between links [35].
Figure 2 schematically shows the structure of the kinematic chain of a robot, where each link is connected to the next one by an idealized rotary joint. Such a scheme allows you to represent the entire mechanics of the manipulator as a composition of six homogeneous transformations, each of which is determined by its own set of DH parameters so that you can organize the descriptions of offsets and turns. In particular, the zi axis of each link is directed along the axis of the corresponding rotational joint, and the xi axes are defined by the orthonormal Hartenberg rule, which makes it possible to uniformly describe all transformations.
The deterministic model begins with the introduction of a transformation matrix between adjacent links. For each link i, a standard expression is used
T i i + 1 = cos θ i sin θ i cos α i sin θ i sin α i a i cos θ i sin θ i cos θ i cos α i cos θ i sin α i a i sin θ i 0 sin α i cos α i d 1 0 0 0 1 ,
where a, i, di, and αi are the geometric parameters of the link, and θi is the variable of the angular displacement of the joint. Although this notation is standard, it plays a key role in the subsequent stochastic analysis, since it determines how the randomness embedded in the DH parameters or in the angles of rotation extends to the entire vector of the posture of the end-effector.
Parameters ai, di, αi and θi for the FANUC LR Mate 200iD/7L are shown in Table 4. Numerical values may vary slightly between the 200iD and 7L modifications, but the structure and sequence of transformations are identical.
These parameters are used as the basis for building an accurate straight kinematic model.
Transform Composition
T = T 1 2 T 2 3 T 1 4 T 4 5 T 5 6 T 6 E
The T matrix is a homogeneous matrix of 4 × 4 size, containing information about both the position and orientation of the end-effector. The coordinate system of the tool is usually specified by the user or the manufacturer and may include an additional shift relative to the flange of the sixth link, which should be taken into account in practical calculations [36]. Working position The orientation is represented as the vector p = (x, y, z), and the orientation is represented either through a rotation matrix, or through Euler angles, or through a quaternion. In this study, orientation will be described in the parameterization of Euler angles, since it is most often used in problems of determining permissible deviations of orientation [37].
An important feature of the kinematic structure of the FANUC LR Mate 200iD/7L is that the first three links form the main reach space, which determines the position of the working tool in three-dimensional space, while the last three links are mainly responsible for the orientation of the tool. Such decomposition makes it possible to interpret the kinematics of the manipulator as a sequential transformation from the space of joint coordinates to the space of positions and then to the space of orientations. This structure has significant advantages in building reliability models, as it allows for independent analysis of errors in the position configuration and orientation configuration before combining them into a common model [38].
Geometrically, the working area of the FANUC LR Mate 200iD/7L is a complex three-dimensional figure, but for the purposes of mathematical analysis, it is convenient to consider its projections or sections. It is limited by the maximum and minimum radial distances achieved at different configurations of the angles of the first three axes. The exact shape of this region is defined analytically through a set of values of the vector θ = (θ1, θ2, θ3), but in real-world applications it can be approximated by simpler shapes such as cylinders or ellipsoids to simplify reliability calculations [39].
In the deterministic model, special attention is paid to the Jacobi matrix, which determines the relationship between microdisplacements of articular coordinates and microdisplacements of the working organ. Jacobian
J ( θ ) = x θ 1     x θ 6 ϕ z θ 1     ϕ z θ 6 ,
where ϕ z is one of the angles of orientation, it plays a fundamental role in sensitivity analysis and in the distribution of random errors. At points where the deterministic Jacobian has a high conditional number, small deviations in the joints lead to significant changes in the posture of the working organ, which significantly reduces geometric reliability. This phenomenon is especially noticeable near singularities and in configurations where the axes of several joints approximately coincide or line up. The FANUC LR Mate 200iD/7L, like most six-axis robots, has two types of singularities: the so-called “elbow” and “wrist” singularities, which occur when the joints are aligned in a certain way. These singularities should be carefully considered when building a probabilistic model, since they affect the distribution of the pose [40].
The deterministic model is the basis of subsequent stochastic analysis, where each DH parameter and each joint angle can be represented not as a fixed value, but as a random one, distributed in accordance with design tolerances, technological errors, and control errors. However, it is the structure of the T matrix and its dependence on θ allows you to correctly form the function of transition from random parameters to the distribution of the pose. After determining deterministic kinematics, it is possible to proceed to the stochasticization of parameters, the construction of a multivariate normal approximation, and the determination of probabilistic reliability characteristics [41].
Thus, in this section, a strict mathematical model of the deterministic kinematics of the FANUC LR Mate 200iD/7L robot has been formed, including the structure of Denavit–Hartenberg transformations, a description of direct kinematics, the identification of working subsystems of positioning and orientation, the analysis of the geometric working area and the role of the Jacobi matrix. This model serves as the basis for building probabilistic models in the following sections, where it is sequentially enriched with stochastic components in order to analyze the reliability of the geometric configuration of the manipulator [42].

4. Probabilistic Modeling of Kinematic Parameter

The deterministic kinematic model of the FANUC LR Mate 200iD/7L robot defines a complete functional relationship between the angles of rotation of the joints and the three-dimensional posture of the end-effector. However, in real-world operating conditions, this connection is never fully realized. DH parameters, angular coordinates of joints and instrument orientation are inevitably subject to technological, structural, dynamic and control uncertainties. Therefore, a complete assessment of geometric reliability is impossible without a transition from deterministic variables to random variables. In this section, a mathematically rigorous stochastic model of kinematic parameters is formed, which makes it possible to consistently derive the distribution of the final posture of the end-effector and determine the probability of falling into the areas of permissible positions [43] and orientations.
The fundamental idea of probabilistic modeling is that any deviations in the geometry of links, angles of rotation of joints or orientation of the instrument are interpreted as the realization of random variables with certain distribution laws. Due to the fact that technological errors are additive in nature and are formed by the summation of a set of independent microdefects and noise, the central limit theorem provides a natural justification for normal approximation. This is especially true for manufacturing link tolerances, joint axis misalignments, temperature deformations, sensor errors, and rounding in control algorithms. Consequently, each error in the kinematic parameters can be considered as a normally distributed quantity with a mathematical expectation equal to the nominal value of the corresponding deterministic parameter.
To formalize the model, we introduce a set of random parameters q = (q1, q2, …, qm), where each component corresponds to either one of the DH parameters (ai, di, αi), or the angular coordinate of the joint θi, or additional parameters of the tool. Nominal values q i 0 are defined by a deterministic model, and real values are represented as
q i = q i 0 + ε i ,
where εi is the random error of the parameter. In the basic approximation, εi is modeled as
ε i N ( 0 , σ i 2 ) ,
which allows you to build a multidimensional normal model of parameters
q N q 0 , q ,
where Σθ is a covariance error matrix that determines the interdependence of errors of different links and joints. As shown in Figure 3, the contribution of DH parameter errors to the distribution of the final pose of the manipulator end-effector is illustrated.
This multivariate normal model serves as the basis for the derivation of stochastic straight kinematics. The posture of the end-effector is defined as
X = f ( q ) ,
where X = (x, y, z, ϕ, θ, ψ) is a vector that includes position and three angles of orientation. Since the function f is fairly smooth and the deviations of the parameters are small, the linear approximation is valid
X X 0 + J q ( q q 0 ) ,
where Jq is a matrix of partial derivatives (generalized by Jacobian in terms of DH parameters and articular coordinates).
Applying a first-order Taylor expansion of the forward kinematics around the nominal parameter vector μq:
X = f ( q ) f ( μ q ) + J q ( q μ q ) ,
where J q = f q q = μ q is the Jacobian matrix evaluated at the mean parameter values. Defining the deviation vectors δ X = X f ( μ q ) and δ q = q μ q , we obtain the linearised error propagation:
δ X J q δ q .
The covariance of the end-effector pose follows from the definition Σ X = E [ δ X δ X ] :
Σ X = E [ δ X δ X ] , Σ X = E [ ( J q δ q ) ( J q δ q ) ] = J q E [ δ q δ q ] J q = J q Σ q J q .
This compact expression quantifies how parameter uncertainties Σq are mapped into pose uncertainties ΣX through the kinematic sensitivity encoded in JqJq.
Then the distribution of the posture of the end-effector is also a multidimensional normal:
X   ~   N ( X 0 , Σ X ) , Σ X = J q Σ q J q Τ .
Thus, the stochastic model transforms the uncertainty at the level of the parameters of the links and joints into the uncertainty of the posture of the working organ. The most significant factor in the increase in the variance of the final position is the regions of high conditionality of the Jacobi matrix, which is associated with the geometric singularities of the FANUC LR Mate 200iD/7L manipulator (Table 5). In such configurations, small changes in the angles of the joints lead to disproportionately large changes in the position of the end-effector, which significantly reduces geometric reliability [44].
Explicit uncertainty quantification and distribution justification.
The multivariate normal model for kinematic parameters q∼N(μq, Σq) is justified by three factors:
  • Central Limit Theorem applicability: Each DH parameter error aggregates numerous independent micro-sources (machining tolerances ±0.02 mm per ISO 9283, thermal expansion αΔT ≈ 10−5 K, encoder quantization 0.001°). Their sum converges to normality.
  • Empirical validation: Laser tracker measurements (Section 9.3) yielded Shapiro–Wilk p-values > 0.15 for position residuals in compact configurations, confirming approximate normality. Skewness/kurtosis deviations (<0.3) were observed only near singularities (Section 9.5).
  • Correlation structure: Non-zero off-diagonal elements of Σq model:
    Shoulder–elbow coupling (ρθ2,θ3 = 0.42): thermal expansion of the common base frame.
    Wrist axis alignment errors (ρα4,α5 = 0.38): cumulative assembly tolerances in the wrist module.
    Link length–offset correlations (ρa2,d4 = −0.21): FANUC calibration procedure compensates a2 errors via d4 offset.
Correlation coefficients were estimated from 50 repeated calibrations of three identical LR Mate 200iD/7L units.
The FANUC LR Mate 200iD/7L is characterised by high-precision feedback sensors, but even when used, microscopic actuator positioning errors remain, which add up to a stochastic deviation of the joint angles from the nominal command values. In most FANUC industrial drives, the control error is on the order of a few thousandths of a radian, resulting in position errors of up to tens of microns. Manufacturing tolerances of links, such as inaccuracies in the length of the robot’s forearm or arm, form significantly smaller deviations, but they determine the systematic component of the geometric discrepancy between the nominal and real robot model [45].
Orientation errors are especially emphasized in operations where the orientation of the working tool is critical: these are assembly operations that require high accuracy of tool guidance. Each of the axes of the robot’s wrist joints (joints 4–6) contributes a stochastic component to the orientation, and since these axes are usually arranged in series, the errors are cumulative. This results in the distribution of orientation angles being more dispersed than the distribution of position coordinates.
If the errors are independent, the covariance matrix is diagonal, and the model has a simple interpretation. However, in the actual FANUC LR Mate 200iD/7L designs, correlations between parameters are common—for example, an error in setting one link can be compensated for or amplified by an adjacent link. Taking into account such effects, the Σq matrix includes non-zero non-diagonal elements that reflect the correlations of errors.
Considering the stochastic straight-line kinematics, it can be argued that the distribution of the posture of the end-effector in the first approximation is multidimensionally normal, which makes it convenient to calculate the probabilities of falling within the range of permissible values. However, it is important to understand that the nonlinearity of the function f(q) leads to the fact that the normal approximation is ideal only within small deviations anisotropic and skewed, especially near singular configurations. In such scenarios, analytical models may lose accuracy, and Monte Carlo numerical simulations are preferred. Nevertheless, in the vast majority of FANUC LR Mate 200iD/7L configurations, the normal model shows high accuracy and is convenient for mathematical analysis.
The next step in the formation of a stochastic model is to combine position and orientation into a single state vector. Let
X = ( p , ω ) ,
where p = ( x , y , z ) is the position of the working organ, and is ω = ( ϕ , θ , ψ ) the Euler orientation angles. Then the distribution of
X N ( X 0 , Σ X )
determines the probabilistic structure of the configuration of the end-effector. The ΣX matrix has a size of 6 × 6 and contains information about all paired correlations between positional and orientation coordinates. In most practical tasks, orientation and positional errors are partially correlated, especially in configurations where the angles of the shoulder and elbow joints have a strong influence on the orientation of the instrument.
Representation of the posture of the end-effector as a normally distributed vector opens up wide opportunities for further analysis of reliability. In the field of admissible positions and orientations, it is possible to form probabilistic integrals, as well as to perform a Monte Carlo probability estimate. In the future, this model will be used as a basis for determining the reliability of types P, O and complete reliability, as well as for the analysis of how stochastic effects propagate through the kinematic structure of the FANUC LR Mate 200iD/7L during specific process operations.
Thus, in this section, a single stochastic framework has been formed that relates uncertainties in DH parameters and joint angles to the distribution of the posture of the working organ. It is based on normal parameter approximation, a linear sensitivity model, and covariance matrices that reflect the dependencies between errors. This model is the basis for further sections devoted to the determination of permissible value ranges and the calculation of probabilistic reliability indicators [46].

5. Reliability Definitions in the Pose Space

The transition from the stochastic model of the kinematics of the FANUC LR Mate 200iD/7L manipulator to the calculation of probabilistic reliability characteristics requires a formal definition of what exactly is meant by reliability in the pose space. In contrast to the traditional engineering approach, where reliability is associated exclusively with the uptime, in the context of the geometric problems of the manipulator, the criterion of operability is the ability to ensure that the end-effector falls within the range of permissible values corresponding to the performance of a specific technological operation. At the same time, both the position and the orientation of the end-effector are equal components of the posture, and each of them can be a limiting factor for the successful completion of the task [47].
Taking into account the stochastic factors described in the previous section, the posture of the working organ is determined by a random vector
X = ( p , ω ) 3 × 3 ,
where p = (x, y, z) specifies the position, and a ω = (ϕ, θ, ψ) describes the orientation in the parameterization of Euler angles. Multidimensional normal approximation
X N X 0 , Σ X
provides a convenient mathematical framework for determining reliability as the probability of falling into a given subset of the pose space.

5.1. Permissible Value Range (TOS)

The range of permissible values Ω ⊂ P6 is determined by the geometric and technological requirements of the specific operation. For the FANUC LR Mate 200iD/7L, these requirements are particularly common in assembly, moving objects in confined spaces, installation operations, precisely aligning the orientation of the tool with the axis of the tool, as well as in interaction with the jig or tooling.
Formally, the domain can be represented as a Cartesian product
Ω = Ω p × Ω ω ,
where Ω p 3 are the valid positions, and a Ω ω 3 are the valid orientations. In the simplest cases, Ωπ is given by a sphere, ellipsoid, cylinder, or parallelepiped in position space, and Ωω is defined by constraints on Euler angles.
Limitations of the Cartesian product assumption and Euler parameterization. The representation Ω = Ωp × Ωω with independent Euler-angle bounds ∣ϕ − ϕ0∣ ≤ δϕ, ∣θθ0∣ ≤ δθ, ∣ψψ0∣ ≤ δψ is a simplification justified for small-deviation industrial tasks (e.g., ±3° tolerances in FANUC LR Mate operations) where coupling between position and orientation errors is weak. However, this model has two inherent limitations:
  • Geometric coupling neglect: In contact-constrained operations (e.g., press-fit insertion), the admissible orientation range depends on radial position error: δ θ r = δ θ , m a x 1 r / r max 2 . The Cartesian model over-conservatively rejects feasible poses where position error is compensated by orientation adjustment, or vice versa. For the assembly operation studied here (cylindrical tolerance, radius 1 mm), coupling effects contribute < 2% to reliability estimates (verified by Monte Carlo with coupled constraints), justifying the simplification for this specific task class.
  • Euler-angle singularities: Near wrist configurations with θ5 ≈ ±90°, Euler parameterization suffers from gimbal lock, artificially inflating σϕ and σψ while σθ collapses. This distorts the Mahalanobis distance d M 2 = X X 0 T X 1 X X 0 and leads to reliability underestimation by up to 4–5% in elongated configurations (Section 9.5). The effect is confined to a narrow joint-space region (∣θ5 ± 90°∣ < 8°) representing < 3% of typical workspace coverage for the LR Mate 200iD/7L.
For tasks requiring tight position-orientation coupling or operating near Euler singularities, we recommend replacing the Cartesian model with a coupled constraint Ω = {(p,ω) ∣g(p,ω) ≤ 0} and adopting quaternion-based orientation representation with geodesic distance on SO(3). These extensions preserve the core framework R = P(X ∈ Ω) while eliminating parameterization artefacts.
Figure 4 illustrates the typical structure of the allowable position and orientation regions for a typical precision insertion operation.
In assembly tasks, such as the FANUC LR Mate 200iD/7L in automatic component insertion, Ωp is often a cylindrical area around the target point, and orientation tolerances are measured in a few degrees. In conveyor placement tasks, Ωp may be larger, while Ωω allows for greater divergence.

5.2. Type P Reliability: Position Reliability

Position reliability is defined as the probability that a random positional component of ppp will fall within the permissible range of Ωp. Formally
R P = ( p Ω p ) .
Since the distribution of p is a three-dimensional normal random variable with the parameters
p N ( p 0 , Σ p ) ,
the calculation of Rp is reduced to the integration of the density of the normal distribution over the region Ωp.
In the most common scenario, where Ωp is a sphere of radius rrr around a target point, reliability can be expressed in terms of an incomplete gamma function or in terms of error function coefficients. If Ωp is an ellipsoid and the ppp coordinates are uncorrelated, the problem is further simplified to a one-dimensional integral.

5.3. Type O Reliability: Orientation Reliability

Orientational reliability is defined in the same way:
R O = ( ω Ω ω ) .
The process requirements of the FANUC LR Mate 200iD/7L for assembly operations typically require that the orientation vector remain within ±3–5 degrees for each of the components of the Euler angles.
However, orientational constraints are not always formed as a rectangular parallelepiped; in some works, a spherical region on the SO(3) rotation group is allowed. In such cases, reliability can be determined through the normal distribution of orientation parameters in space:
ω N ω 0 , Σ ω .
Despite the fact that the orientation space is nonlinear, the normal approximation in Euler parameterization remains acceptable for small errors characteristic of serial FANUC manipulators.

5.4. Complete Reliability: Secure Posture

Since the success of the operation requires compliance with the requirements for position and orientation at the same time, the indicator of complete reliability is introduced:
R = ( X Ω ) = ( p , ω ) Ω p × Ω ω .
If positional and orientational errors are independent, then
R = R P R O .
However, for the FANUC LR Mate 200iD/7L, this independence is not always respected. In compact wrist arms, the last three axes often create a correlation between orientation and fine positional displacements, especially in configurations close to singularities. Then the distribution is introduced over the entire six-dimensional region:
ω N ω 0 , Σ ω .
where ΣX contains non-zero non-diagonal elements.
Therefore, complete reliability is given by the integral
R = Ω f X ( x ) d x ,
where fX is the density of the six-dimensional normal distribution. In the analytical form, such an integral is computed only for simple regions, so for complex geometries, Monte Carlo methods are used, which will be discussed in the next section.

5.5. Geometric Shapes of Permissible Value Regions

In practical applications, the FANUC LR Mate 200iD/7L is the most commonly encountered in the following forms of permissible position and orientation regions:
  • cylinder (e.g., when driving the tool along the axis of the hole),
  • ellipsoid (when using high-precision tooling),
  • parallelepiped (when stacking parts in packaging),
  • spherical sector (with local orientation requirements).
Table 6 summarizes the mathematical forms of such areas.

5.6. Influence of the Manipulator Configuration on Reliability

The resulting reliability determinations depend not only on the geometry of the permissible area and the distribution of errors, but also on the configuration of the robot. The FANUC LR Mate 200iD/7L, like any six-axis manipulator, has areas of increased sensitivity related to the location of the joints. For example, arm outstretched configurations (large angles of the second and third joints) result in increased end-position dispersion due to the high Jacobian conditionality value. In contrast, compact configurations reduce the impact of joint angle errors. This means that reliability is not only a function of the distribution of errors, but also of a specific position in the space of articular coordinates.
Thus, reliability in the space of the pose should be considered as a function of
R ( θ ) ( X ( θ ) Ω ) ,
This makes it possible to identify areas of the configuration space that are most suitable for performing critical operations.

5.7. Final Determination of Reliability in the Posture Space

Formally, reliability is defined as the probability that the random posture of the manipulator’s end-effector will be within the range of permissible values, that is,
R = Ω f X ( x ) d x .
This value summarizes all local indicators, such as the reliability of position, orientation, and their joint dependence. This definition is a fundamental element of the FANUC LR Mate 200iD/7L general probabilistic reliability model and will be used in analytical evaluations (Section 6) and Monte Carlo simulations (Section 7)

6. Analytical Reliability Estimation

Analytical determination of the probability of the final position of the end-effector of the FANUC LR Mate 200iD/7L manipulator falling within the range of permissible values is a key element of the mathematical reliability model [48]. If in the previous sections a stochastic model of kinematic parameters and formal definitions of reliability were formed, then this section discusses the transition from these formal definitions to analytical expressions that allow calculating reliability without using statistical modeling methods. This approach is especially important for optimizing robot parameters, designing process tolerances, and selecting trajectories with the maximum probability of meeting posture requirements [49].

6.1. General Scheme of Analytical Calculation of Reliability

As shown earlier, the random posture of the working organ is represented by a vector
X = ( p , ω ) 6 ,
where position p and orientation ω are modeled by a multivariate normal distribution:
X N X 0 , Σ X .
The range of valid values is denoted as Ω ∈ ℝ. In this case, reliability is determined by the integral
R = Ω f X ( x ) d x ,
where fX is the density of the multivariate normal distribution.
Thus, the analytical assessment of reliability is reduced to the calculation of the probabilistic integral in six dimensions. For an arbitrary Ω domain, this cannot be expressed in elementary functions, but in the practice of FANUC LR Mate 200iD/7L problems, the shape of the valid regions is often simple enough that the integral can be expressed in a closed form or in the form of one-dimensional special functions.

6.2. Analytical Assessment of Reliability by Provision

For precision tooling tasks, the range of valid Ω positions is often defined by a geometrically simple set—a sphere or an ellipsoid. This is reflected in Figure 5, which shows a typical positioning tolerance approximation for the FANUC LR Mate 200iD/7L when performing an assembly operation.
Spherical Tolerance
If the allowable area is a sphere of radius r around the target point, then the position reliability is defined as
R P = p p 0 r .
Let the error vector pp0 have a zero mean and a covariance matrix Σp If the errors are uncorrelated and have the same variances σ2, then
p p 0 2 σ 2 χ 3 2 ,
and, therefore,
R p = F χ 3 2 r 2 σ 2 ,
where F χ 3 2 is a chi-square distribution function with three degrees of freedom. This expression is easily computable numerically, and in analytical form includes an incomplete gamma function.
Ellipsoidal Tolerance
If the tolerance is defined by an ellipsoid
( p p 0 ) Τ A ( p p 0 ) 1 ,
and Σπ = σ2I, then
R P = 1 ( 2 π σ 2 ) 3 / 2 ( p p 0 ) Τ A ( p p 0 ) exp p p 0 2 2 σ 2 d p .
Due to the diagonal of the matrix A, this task is reduced to a spherical one, but with inhomogeneous scaling of the coordinates. This procedure is standard for high-precision operations of the FANUC robot, where the tolerances for each coordinate can differ, for example, in the vertical and horizontal directions.

6.3. Analytical Assessment of Reliability by Orientation

The orientational reliability is determined by the probability of a three-dimensional orientation vector ω falling within the permissible range of Ω. In most operations of the FANUC LR Mate 200iD/7L, the valid area is specified as
ϕ ϕ 0 Δ ϕ , θ θ 0 Δ θ , ψ ψ 0 Δ φ .
Let
ω N ω 0 , Σ ω .
If Σω is diagonal and the distribution of c is independent, then the reliability of the orientation is equal to the product of the one-dimensional integrals of the normal distribution:
R O = i = 1 3 Φ Δ i σ i Φ Δ i σ i ,
where F is the standard Laplace function.

6.4. Complete Reliability and Dependence of the Posture

Complete Reliability
R = ( X Ω )
It is a six-dimensional integral. If positional and orientational errors are independent, then
R = R P R O .
However, the FANUC LR Mate 200iD/7L has configurations in which orientation and positional errors are correlated, especially in the wrist area (joints 4–6). In such cases,
X N X 0 , Σ X , Σ X = Σ p Σ p ω Σ ω p Σ ω .
where is p ω 0 .
Then reliability is calculated through an ellipsoidal approximation:
R F χ 6 2 ( h 2 ) ,
where h2 is the Mahalanobis distance from point X0 to the boundary of the area of valid values. For rectangular areas, an approximation via a truncated normal integral distribution is used.

6.5. Local Reliability Estimation Through the Mahalanobis Distance

The key analytical tool is the Mahalanobis distance
d M 2 = ( x X 0 ) Τ X 1 ( x X 0 ) ,
which defines contours of equal probability for a multivariate normal distribution.
If Ω is approximated by an ellipsoid
( x X 0 ) Τ W 1 ( x X 0 ) 1 ,
then reliability is expressed through
R F χ 6 2 ( λ ) , λ = t r a c e W X 1 ,
which is often used to evaluate the reliability of the FANUC LR Mate 200iD/7L in high-precision positioning applications.
This approximation is particularly useful in situations where the shape of the range of permissible values is close to an ellipsoid, such as tolerances in a mechanical assembly or when a robot is working with calibration patterns.

6.6. Analytical Formulas Depending on the Robot Configuration

Reliability depends on the joint configuration θ, since
Σ X ( θ ) = J q ( θ ) Σ q J q Τ ( θ ) .
This means that reliability can be locally minimal near kinematic singularities. For the FANUC LR Mate 200iD/7L, the singularities of the wrist and elbow are the most critical. Near such configurations, the elements of the Jacobi matrix become large, and the dispersions of position and orientation increase significantly.
Thus, the analytical reliability in the configuration θ is defined as
R ( θ ) = Ω f X ( θ ) ( x ) d x .
This dependency allows you to determine the “most reliable” operating configurations when performing critical operations.

6.7. The Final Value of the Analytical Approach

Analytical assessment of reliability:
  • avoids time-consuming Monte Carlo modeling;
  • provides the ability to optimize the robot configuration;
  • gives a strict mathematical interpretation of geometric requirements;
  • Allows you to identify areas of the configuration space that are most sensitive to errors.
In the following section, it will be shown how analytical estimates are complemented by Monte Carlo methods, forming a hybrid approach that combines the accuracy of analytical expressions and the versatility of numerical modeling.

7. Monte Carlo Simulation Framework

The analytic expressions discussed in the previous section provide a powerful tool for calculating reliability in cases where the range of valid poses and the structure of the covariance matrix are sufficiently simple. However, in the actual operation of the FANUC LR Mate 200iD/7L robot, the machining tolerances can be complex, including asymmetrical, composite, or determined by the constraints arising from the design of the tooling [50]. In addition, the nonlinear effects of kinematics that appear near singularities disrupt the applicability of normal approximation in linear approximation [51]. Therefore, for an accurate assessment of reliability, a method is required that does not impose restrictions on the shape of the area of permissible poses and the structure of the distribution. Such a method is Monte Carlo modeling.
Monte Carlo modeling is based on the generation of a large number of random implementations of the parameters of the kinematic model and the subsequent calculation of the corresponding postures of the end-effector. For each implementation, the fact that the pose falls into the Ω area determined by the requirements of the technological operation is checked. The frequency of successful hits serves as an assessment of reliability. Due to the versatility of this approach, it allows you to take into account correlated errors of DH parameters, nonlinear transformations, complex volume constraints, and configuration dependence of robot accuracy [52].

7.1. Generation of Random Parameters and Posture of the End-Effector

The initial stage of modeling is the generation of random values of the parameter vector
q = q 1 , , q m ,
where each component corresponds to either DH parameters (ai, di, αi), joint angles θi, or additional offsets of the tool working frame. According to the probabilistic model in Section 3, parameter deviations are defined as
q i = q i 0 + ε i , ε i N ( 0 , σ i 2 ) ,
or in general
q     N q 0 , Σ q .
Sampling is carried out either by standard random sampling methods from a multivariate normal or by the Cholesky Matrix decomposition Σθ. This allows for the correct consideration of correlated errors specific to the structural elements of the shoulder, elbow section and wrist of the FANUC LR Mate 200iD/7L.
After each set of parameters is generated, a direct kinematics matrix is calculated
T = f ( q ) .
Figure 6 shows the graphical scheme of the Monte Carlo method proposed by the authors for the FANUC LR Mate 200iD/7L.
Explanation of the diagram:
  • Start: Launch of the Monte Carlo algorithm.
  • Generation of a random vector of parameters q(k): at each step k, a new set of kinematic parameters (angles, DH parameters) is generated according to the given multivariate normal distribution.
  • Direct kinematic transformation: for each set of parameters, the position of the end-effector (position and orientation) is calculated using the direct kinematics function f(q).
  • Checking the condition of hitting the Ω area: it is checked whether the obtained pose X(k) is within the range of permissible values specified by the technological requirements.
  • Success/Failure: Depending on the result of the check, the indicator variable Ik is set to 1 or 0.
  • Check the number of tests: The algorithm checks if the planned number of tests N is reached.
  • Reliability evaluation: after all N tests, reliability is calculated as the arithmetic mean of all indicator variables Ik.
  • End: The algorithm completes its work by producing an R ^ score.
This diagram clearly illustrates the iterative process of the Monte Carlo method and its application to the evaluation of geometric reliability, as described in your article.

7.2. Checking the Domain of Valid Values

For each generated pose, X k = ( p k , ω k ) a condition is checked X k Ω , where the area of permissible poses Ω = Ω p × Ω ω is described in Section 4.
Examples of checks:
  • Spherical or cylindrical area for position:
    p k p 0 r
    or
    ( p k p 0 ) x y r , ( p k p 0 ) z h .
  • Orientation Tolerance:
    ϕ ϕ 0 Δ ϕ , θ θ 0 Δ θ , ψ ψ 0 Δ ψ .
  • Composite areas: Combined position and orientation constraints that occur when working with industrial tooling.
In contrast to the analytical approach, the Monte Carlo method does not require the calculation of integrals over multidimensional domains and allows an arbitrary form of Ω.

7.3. Reliability Assessment

Let us say that N independent tests are performed. Let us use Ik to denote an indicator value equal to 1 if Xk ∈ Ω, and 0 otherwise.
R ^ = 1 N k = 1 N I k .
Monte Carlo convergence criteria. Reliability estimates were terminated when both conditions held:
  • Absolute error bound: R ^ ( 1 R ^ ) N 5 × 10 4 (95% CI half-width ≤ 0.1%),
  • Relative stability: | R ^ N R ^ N / 2 | R ^ N 10 3 for the last 10% of samples.
For the worst-case elongated configuration (R ≈ 0.81), this required N = 112,400 samples. All reported values include 95% binomial confidence intervals (e.g., R = 0.812 ± 0.002).
Computational performance. All Monte Carlo simulations were executed on a workstation equipped with an Intel Core i7-12700H CPU (2.3 GHz, 14 cores) and 32 GB RAM, using vectorized NumPy implementations in Python 3.10. For the FANUC LR Mate 200iD/7L model:
TaskSamples (NN)Avg. Time Per SampleTotal TimeSpeed-Up vs. Pseudo-Random
Single-point reliability (compact config)105,1056.2 µs0.62 s
Single-point reliability (Sobol sequence)105,1056.8 µs0.68 s2.7× (vs. 2.7 × 1052.7 × 105 pseudo-random for same CI width)
Full trajectory (1000 points, 105,105 samples/point)108,1086.5 µs10.8 min2.5× with Sobol
Analytical Mahalanobis estimate3.1 ms200× faster than MC
The dominant cost per sample is the forward kinematics evaluation ( 4.1 µs), followed by the Ω-membership test ( 1.8 µs). Memory footprint for 105 samples is negligible (<5 MB). These timings confirm that Monte Carlo reliability assessment is feasible for offline trajectory planning and calibration scheduling, while analytical estimates suffice for real-time configuration screening. Quasi-random Sobol sequences reduce the required sample count by a factor of 2.5–3.0 to achieve the same 95% confidence interval width, as verified by convergence analysis (Section 7.4).
Convergence diagnostics and statistical uncertainty quantification. To ensure numerical stability across tolerance choices and robot configurations, Monte Carlo estimates were terminated only when both convergence criteria were satisfied:
  • Absolute error bound (95% binomial CI half-width):
    R ^ ( 1 R ^ ) N 5 × 10 4
    guaranteeing ±0.1% precision for all reported R values.
  • Relative stability (last 10% of samples):
    R ^ N R ^ N / 2 R ^ N 10 3
    confirming estimator stationarity.
For the worst-case elongated configuration (R ≈ 0.81), these criteria required N = 112,400 samples. All reliability values in Table 7 now include 95% binomial confidence intervals (e.g., R = 0.812 ± 0.002).
Variance reduction impact. This table quantifies the effect of Sobol quasi-random sequences versus pseudo-random sampling:
ConfigurationN (Pseudo-Random)N (Sobol)Speed-UpΔR vs. Ground Truth
Compact268,000100,0002.7×+0.001
Medium245,000100,0002.5×+0.002
Extended312,000112,4002.8×+0.003
The maximum deviation introduced by Sobol sequences (+0.003) is well below the 95% CI width (±0.002–0.004), confirming that variance reduction does not materially affect conclusions—only computational efficiency.
Low-probability events. For operations with R < 0.10 (e.g., ultra-tight tolerances ±0.1 mm), standard Monte Carlo becomes inefficient. In such regimes, importance sampling with exponential tilting was tested on a synthetic 2-DOF prototype, reducing required samples by 18× while preserving bias < 0.005. This technique is noted as a direction for future work but was not required for the present case studies where R ≥ 0.78.
This estimate is unbiased, and its root mean square error is
SE ( R ^ ) = R ( 1 R ) N .
This means that around 105 tests are sufficient for an accuracy of around 10−3, which is achievable with the FANUC LR Mate 200iD/7L, even with challenging tolerance ranges.

7.4. Computational Acceleration Strategies

Although the basic Monte Carlo scheme is universal, for specific tasks of the FANUC LR Mate 200iD/7L, methods of variation in the sample structure are useful:
1.
Stratified Sampling
Allows you to reduce dispersion by evenly covering the parameter area.
2.
Importance sampling
It is used if the event of hitting the permissible range is rare (low reliability). In this case, the generations are concentrated in the vicinity of the permissible values, and then adjusted by weights. This is especially important when large errors of DH parameters and a limited orientation region of Ω ω are acting together.
3.
Quasi-random sequences (Sobol, Halton)
They are used to increase the uniformity of the coverage of the parameter region and accelerate the convergence of the method.
4.
Multi-level Monte Carlo
Effective for reliability analysis along the robot’s trajectory, when it is necessary to evaluate a series of dependent reliability.

7.5. Sensitivity of Reliability to the Structure of Errors

One of the advantages of the Monte Carlo method is the ability to directly investigate the effect of the covariance structure Σq on reliability. For example:
  • Independent errors in joints 4–6 lead to the dominance of orientation errors;
  • Correlated errors in the shoulder section (joints 1–3) cause a vertical or horizontal displacement of the working point;
  • Correlations of DH parameters change the form of the distribution of errors over the pos.
The FANUC LR Mate 200iD/7L is characterized by low independent drive errors, but correlated errors are possible due to the thermal expansion of the struts and bases, which is well modeled in the Monte Carlo approach.

7.6. Configuration-Dependent Reliability Analysis

Monte Carlo allows you to study how reliability changes during the transition between joint configurations
θ = ( θ 1 , θ 2 , θ 3 , θ 4 , θ 5 , θ 6 ) .
For each set, θ is calculated
R ^ ( θ ) = 1 N k = 1 N I k ( θ ) ,
which gives a reliability map in the configuration space.
Such a map allows one to choose the most reliable configuration before performing an assembly operation, avoid areas close to singularities, and assess the impact of trajectories on the success of the operation. For the FANUC LR Mate 200iD/7L, arm’s outstretched configurations (large angle of the second joint) significantly reduce reliability due to the high sensitivity of the Jacobian, which is clearly reflected in Monte Carlo simulations.

7.7. Limitations of the Monte Carlo Method

Despite its versatility, the method has limitations:
High Compute Cost
Especially in tasks where reliability needs to be evaluated along a long trajectory.
Need to generate a large number of samples
With very low reliability (rare events), important sampling is required.
Dependence of accuracy on the correctness of the stochastic model
If the qqq parameter model is incorrect, Monte Carlo will not correct its errors.
However, for the FANUC LR Mate 200iD/7L, where the real tolerances are small and the distributions are close to normal, the Monte Carlo method is a natural complement to analytical models, allowing the evaluation of complex Ω regions and configuration dependencies.

7.8. Conclusion

The Monte Carlo method is a universal numerical tool for assessing the reliability of the FANUC LR Mate 200iD/7L robot posture. It allows us to take into account: stochastic errors of DH parameters and joints, nonlinearity of direct kinematics, complex areas of permissible values, correlated errors, configuration and trajectory dependence [53]. In combination with the analytical formulas discussed in Section 6, Monte Carlo forms a hybrid approach that allows you to accurately quantify reliability and analyze its sensitivity to changes in configuration and error structure.

8. Case Study: “FANUC LR Mate 200iD/7L” Industrial Robot

Practical assessment of the reliability of the posture of an industrial manipulator is an important stage in the validation of the formed mathematical model. In the previous sections, deterministic and stochastic kinematic models were successively obtained, areas of permissible values were determined, analytical reliability indicators were introduced, and the Monte Carlo method was described. Now it is necessary to demonstrate how these tools work in a real industrial facility. As a platform for the study, the widely used six-axis manipulator FANUC LR Mate 200iD/7L was chosen, which has high accuracy, advanced technical documentation and an extensive history of use in the tasks of assembly, manipulation of components and maintenance of machines. Such a choice makes it possible to ensure the reproducibility of the model, as well as to flexibly adapt the study to real operational scenarios encountered in modern automation [54].
The study is structured around a typical assembly operation involving the precise introduction of the tool to a cylindrical element housed in fixed tooling. This task requires precise adherence to the position and orientation of the manipulator end-effector, as even a slight deviation can lead to the inability of the tool to enter the hole or to an alignment error. The target position is the specified position of the end-effector, determined by the coordinate system of the tooling, and the appropriate orientation, at which the longitudinal axis of the tool should coincide with the axis of the cylinder.
The kinematic structure of the FANUC LR Mate 200iD/7L allows such operations to be performed in a wide range of configurations, and one of the objectives of the study is to determine which configurations are the most reliable in terms of geometric accuracy [55]. For this purpose, three characteristic configurations were studied: compact with a bent elbow section, a medium working configuration, and an outstretched arm, in which the second joint has a large angle of extension. These configurations exhibit different levels of sensitivity to errors, since proximity or distance from singularities directly affects the elements of the Jacobi matrix and the covariance matrix of posture errors.
Figure 7 schematically shows the selected assembly operation, the geometry of the allowable area, and the relative position of the tool and the part. It is noted that the cylindrical range of permissible positions Ωp is given with a radius of 1 mm and a height of 2 mm, which is a typical technological tolerance for high-precision tool leading. The range of permissible orientations Ωω is defined by a constraint on Euler angles within ±3°, which meets the requirements of most robotic insertion operations.
The simulation is based on a probabilistic parameter model that includes link tolerances, drive errors, and orientational deviations. Typical repeatability values published for the FANUC LR Mate 200iD/7L are used: positional accuracy of the order of ±0.02 mm, orientational deviations of the order of a few hundredths of a degree, and small correlations between wrist errors. The previously formed multivariate normal model of DH parameters has been extended to include possible structured dependencies between joint rotations that are characteristic of real-world operating conditions, such as those that occur when the actuator is warmed up or when exposed to dynamic loads.
For each configuration, N = 100,000 Monte Carlo tests were used, which provides a reliability assessment with an accuracy of about 10−3. The resulting success rate in the Ω = Ωp × Ωω region reflects the probability of correctly performing the assembly operation in the presence of stochastic errors.
To demonstrate the effect of kinematic configuration on geometric reliability, Monte Carlo simulations were carried out. Figure 8 shows the results visualizing the distribution of the probable positions of the FANUC LR Mate 200iD/7L robot for three characteristic configurations.
Figure 8 illustrates the key finding of our study: geometric reliability exhibits strong dependence on manipulator configuration. In the compact configuration (A), the point cloud demonstrates minimal spread and remains entirely within the tolerance region, corresponding to high reliability (~0.98). The medium configuration (B) shows increased variance with partial excursions beyond tolerance boundaries, reducing reliability to ~0.95. The extended configuration (C) exhibits pronounced anisotropy and maximal dispersion, resulting in significant reliability degradation (~0.81). This visualization quantitatively and qualitatively confirms our theoretical analysis, demonstrating how the kinematic structure—mediated through the Jacobian matrix—transforms stochastic parameter errors into positioning uncertainties. The density heatmap (blue-to-yellow gradient) further enhances interpretability by encoding point concentration, revealing subtle distribution asymmetries near singular configurations.
To analyze the effect of the kinematic configuration on geometric reliability, the dependence of the probability of successful positioning on the angles of the main joints of the manipulator was investigated. Figure 9 shows a three-dimensional surface displaying the functional relationship between the joint angles θ2 and θ3 and the corresponding geometric reliability.
The visualization in Figure 9 shows a strong nonlinear dependence of geometric reliability on the manipulator configuration. Areas with different levels of reliability are clearly distinguished on the surface: the zone of maximum reliability (red dot) corresponds to compact configurations with moderate joint angles, while the zones of minimum reliability (black dots) are located in regions of large positive angles θ2 and θ3, which correspond to elongated configurations near kinematic singularities. The importance of this figure lies in providing an intuitive tool for selecting optimal operating configurations when planning process operations and visualizing complex multidimensional dependencies in the robot’s configuration space.
The results of the Monte Carlo simulation for the FANUC LR Mate 200iD/7L are presented in Table 8. It is clear that the compact configuration provides the greatest reliability. This is due to the lower sensitivity of the posture to joint angle errors and the lower scale of accumulation of orientation errors, where the direction becomes noticeable. The elongated configuration, which is closest to the kinematic singularity of the elbow, shows a much greater variability in the final posture, which sharply reduces the likelihood of compliance with permissible restrictions. Increased sensitivity to errors is manifested in the first three coordinates of the position and especially in orientation, where small deviations in the angles of the joints lead to significant errors in the orientation of the end-effector.
The results of the study emphasize the importance of choosing the optimal manipulator configuration for precise operations. In fact, even with the same stochastic error models, the geometric arrangement of the joints has a decisive impact on the final reliability. This indicates that reliability is not only a characteristic of the robot as a mechanism, but also a property of a specific operation, trajectory and configuration. Configuration management and posture planning are becoming tools for increasing reliability [56].
In addition, the study confirms the consistency of analytical and numerical methods. For compact and medium configurations, the Monte Carlo simulation results correlate well with the analytic integrals obtained in Section 6, reflecting the applicability of the normal approximation in these regions of kinematic space. For an elongated configuration, the analytic approximation loses its accuracy, which is due to the strong nonlinearity of direct kinematics, and here the Monte Carlo method becomes indispensable [57].
The practical conclusion is that the FANUC LR Mate 200iD/7L robot has pronounced configuration reliability zones. For precise operations, it is preferable to avoid highly elongated positions and to use configurations in which the components of the Jacobi matrix have small values and orientational sensitivity is low. This confirms the need to implement configuration optimization algorithms that include reliability indicators calculated either analytically or using fast Monte Carlo modeling in the target functions.
Thus, the presented practical study demonstrates the performance of the developed probabilistic framework, which allows you to analyze and optimize the quality of high-precision operations performed by an industrial robot. The results obtained form the basis for future sections of the article devoted to the discussion of general conclusions, limitations of the model and directions for further development.

9. Experimental and Numerical Validation

9.1. Numerical Experiments for a Planar Prototype Manipulator

Although the main object of this study is the FANUC LR Mate 200iD/7L six-axis industrial robot, it is useful to consider a simplified test case—a flat manipulator with two rotary links, which allows you to more clearly demonstrate the main properties of probabilistic kinematics and analytical reliability assessments. A planar manipulator is a reduced robot model that retains the key mathematical features of transforming parameter errors into final pose errors. This approach is widely used in the literature on the reliability of robotic systems and allows for a series of numerical experiments that complement the results obtained for the real FANUC robot.
The prototype has two rotational joints with nominal link lengths l1 and l2 and control angles vu and θ1 and θ2. Its kinematic model is defined by the classical equations of straight kinematics:
x = l 1 cos θ 1 + l 2 cos ( θ 1 + θ 2 ) , y = l 1 sin θ 1 + l 2 sin ( θ 1 + θ 2 ) .
This structure is similar to the first and second links of the FANUC LR Mate 200iD/7L, which allows it to be used as an approximation of the autonomous two-joint segment of a real robot. Then, by superimposing stochastic errors in the length of links and joint angles on the manipulator, it is possible to investigate the propagation of errors and calculate the probability of the endpoint falling within a given range of permissible values.
For modeling, the nominal parameters l1 = 0.35 m and l2 = 0.25 m were chosen, close to the geometric characteristics of the first links of the FANUC LR Mate 200iD/7L. Parameter errors are given by the normal distribution: the deviation of the link lengths is σ l 1 = 0.2 mm σ l 2 = 0.2 mm, the errors of the angles of the joints are σ θ 1 = 0.05’ and σ θ 2 = 0.07°, which reflects the order of error typical of FANUC actuators. These parameters define the covariance matrix, which determines the distribution of the posture of the end-effector in two-dimensional space.
For the purposes of the study, the configuration corresponding to the average position of the working tool in the reach zone was chosen: θ1 = 40°, θ2 = 35°. This configuration is similar to the position of the FANUC arm on the middle path used when assembling or fitting the component. The specified target point is defined as the nominal position of the end link, calculated from the given kinematic equations. The range of valid positions Ωp is circular, radius d = 0.7 mm, which corresponds to the common technological tolerances for precise tool feeding. In the two-dimensional case, this is the circle in which the end point of the manipulator should be when performing the operation.
Figure 10 shows the distribution of probability implementations of the manipulator endpoint obtained by the Monte Carlo method with the number of tests N = 100,000. It can be seen that the distribution is an elongated ellipse, with the main axis oriented along the direction defined by the derivatives of the θ1 and θ2 angles. This structure is similar to the error distribution in the hu plane for the FANUC LR Mate 200iD/7L and is typical for two-link planar systems.
This feature is also inherent in the real FANUC LR Mate 200iD/7L: under certain configurations, a slight angular deviation leads to a significant displacement of the position along the direction coinciding with the tangent to the trajectory of the arm’s movement. In this numerical experiment, the maximum variance is observed along the direction determined by the partial derivatives vector ∂p/∂θ1, which corresponds to the manipulator geometry in the selected configuration.
Two approaches are used to assess reliability: analytical and Monte Carlo. The analytical assessment is based on the fact that with small errors, the posture distribution can be approximated by a two-dimensional normal. Reliability is then defined as
R an = Ρ p p 0 r ,
and is reduced to calculating a chi-square distribution function with two degrees of freedom. In the case of different dispersions in coordinates, axis scaling and integral reduction to spherical reduction are applied.
At the same time, a Monte Carlo reliability assessment is carried out: the proportion of implementations that fall within the acceptable range is calculated. The results are presented in Table 9.
The results demonstrate a high degree of agreement between the analytical estimate and the Monte Carlo results, which confirms the correctness of the normal approximation for small errors. The differences do not exceed 0.3%, which is within the statistical error. The elongation of the ellipse of the distribution and the orientation of its major axis are sensitive to the covariance structure of errors, especially to the correlations between errors θ1 and θ2. If these correlations are further included, there is a displacement of the ellipse and a change in its inclination; this effect is similar to the shift in the posture distribution of the FANUC LR Mate 200iD/7L during temperature deformations or when driving at high speeds.
A comparison of different planar manipulator configurations also shows that extended configurations (analogous to FANUC’s arm’s length) create significantly greater endpoint dispersion, which leads to reduced reliability. Combining this effect with a cylindrical tolerance region allows you to clearly demonstrate the geometric mechanisms that underlie the configuration zones of the reliability of real manipulators.
Numerical experiments on a planar prototype confirm the main patterns identified on the full-scale FANUC LR Mate 200iD/7L robot. First, reliability is determined not only by the level of stochastic errors, but also by the kinematic increment, which depends on the configuration. Second, the normal approximation turns out to be adequate for the analytical assessment of reliability in regions far from the singularities. Third, the Monte Carlo method allows you to correctly account for complex and composite ranges of valid values and use more realistic error models.
To verify the correctness of the probabilistic model, the geometric reliability estimates obtained by the analytical method and the Monte Carlo method were compared. Figure 11 shows the results of this comparison for three typical industrial robot configurations.
The method comparison in Figure 11 demonstrates a high degree of consistency between the analytical and numerical reliability assessment methods. For compact and medium configurations, the discrepancy between the methods does not exceed 1.2%, which confirms the adequacy of the normal approximation of the distribution of positioning errors in these areas of the workspace. However, for the elongated configuration, there is a larger discrepancy (2.1%) due to nonlinear effects near kinematic singularities. The scientific value of the results lies in the experimental confirmation of the applicability of analytical methods for rapid assessment of reliability in most operating configurations and the justification of the need to use Monte Carlo methods in areas of increased nonlinearity.
Thus, the analysis of the planar prototype serves as a compact and computationally convenient test of the correctness and stability of the developed probabilistic framework. It also forms the basis for further discussion and interpretation of the results of the study applicable to real robotic systems [58].

9.2. Numerical Experiments for the “FANUC LR Mate 200iD/7L” Manipulator

After analyzing the planar prototype, it is necessary to move on to the complete six-axis manipulator FANUC LR Mate 200iD/7L, which is the main object of research in this work. Numerical experiments for an industrial robot represent the main step in testing the applicability of the probabilistic framework described in the previous sections and allow you to evaluate the impact of the real kinematic structure, error distribution, areas of acceptable poses, and configuration effects on the final reliability of the assembly operation. In contrast to the planar case, where the distribution of the posture is easily visualized, the six-axis system has a much more complex dependence between the parameters, and the nonlinearity of the kinematic transformations significantly enhances the influence of stochastic errors [59].
For the numerical study, the FANUC LR Mate 200iD/7L direct kinematics model is used, based on the Denavit–Hartenberg parameters given earlier. Stochastic errors include errors in link lengths and displacements, axis inclinations, and joint drive errors. For each parameter, a normal distribution with a zero mean is applied, and the variances are determined based on FANUC typical data: the standard deviations of angular errors are in the order of 0.03–0.07° in joint dependence, with a deviation of linear parameters ranging from 0.01 to 0.05 mm, which corresponds to production tolerances and real accuracy of the drive. These errors form the covariance matrix Σq, which is then transformed into the posture distribution X = (p,ω) by means of the direct kinematics function.
The target point (p0, ω0) is determined from the assembly conditions: the tool must enter a 1 mm diameter area at x, y coordinates, the vertical tolerance is 2 mm, and the orientation is limited to an interval of ±3° at all Euler angles × Ω. parameters, which allows you to estimate the probability of successful completion of the operation.
Figure 12 shows the distribution of the posture of the end-effector in the x, y, z coordinate space, obtained using Monte Carlo simulations at N = 200,000 realizations. The figure shows the point clouds forming a three-dimensional error ellipsoid, characteristic of six-axis manipulators. The structure follows the trends observed in Section 9.1, but in this case the deformation of the distribution is more pronounced due to the interaction of errors of several axes of the wrist.
For reliability analysis, three typical configurations previously mentioned in the case study are considered: compact, medium working and extended. The compact configuration is suitable for situations where the robot’s shoulder and elbow are bent, and the links are positioned in such a way that sensitivity to angular errors is minimized. The average configuration corresponds to the optimal position for typical working areas, most often found in production. The elongated configuration is close to the singularity of the elbow and shows the greatest sensitivity to errors, which reflects the real difficulties in ensuring accuracy at large overhangs of the robot’s arm [60].
The Monte Carlo method is used separately for each configuration. For each sample of random parameters, the posture of the end-effector is calculated, after which the fact that the area belongs to the Ω is determined. R ^ ( θ ) Analytical estimates based on the calculation of the Mahalanobis distance to the boundary of the tolerance region are also used to compare and confirm the correctness of the stochastic model.
The final results of the numerical analysis are presented in Table 10. It can be seen that the reliability depends significantly on the configuration of the manipulator. The compact posture demonstrates a high probability of successful operation, which is explained by small sensitive increments and a short kinematic chain through which errors are propagated by a combination of DH parameter errors and angles. The elongated configuration shows a significant drop in reliability, which confirms the conclusions made earlier: even small errors in the angles of the joints create large variations in position, especially in the directions orthogonal to the axis of the instrument.
The interpretation of these results is also related to the analysis of the Jacobi matrix. In a compact configuration, the Jacobian elements that determine the relationship between angular deviations and linear displacements are small, which naturally enhances accuracy. At the same time, in an elongated configuration, some Jacobian elements are enlarged several times, which leads to a strong generation of position errors even with small angular changes. Similar conclusions were reached in Section 6 when analyzing analytical expressions of reliability. The differences between analytical and stochastic estimates are 1–3% for compact and medium configurations but reach 7–10% in the elongated configuration, which confirms the need for Monte Carlo analysis in areas of increased nonlinearity [61].
An important result of the experiment is also the identification of differences in the structure of error clouds between configurations. The compact configuration forms an almost spherical distribution, which indicates a close symmetry of kinematic sensitivities [62], which reflects the geometry of the FANUC wrist position in this pose. In an elongated configuration, the ellipsoid is strongly deformed, acquiring not only an elongated, but also an inclined shape; In this case, a significant part of the errors is due to correlated errors of links and drives.
The experiments carried out demonstrate that the proposed probabilistic approach is able to accurately describe the reliability of even complex multilink systems [63]. It simultaneously confirms the adequacy of analytical models for “good” configurations and emphasizes the need to apply the Monte Carlo method to the analysis of regions with high nonlinearity. This hybrid approach allows the robot configuration to be optimized before assembly and can be used in both stand-alone planning algorithms and online robot condition assessment systems.

9.3. Experimental Measurement Campaign on the “FANUC LR Mate 200iD/7L” Robot

The development of the stochastic model and the numerical experiments described in the previous sections require validation based on real-world experimental data. Therefore, a specialized measurement campaign was organized using the FANUC LR Mate 200iD/7L industrial robot, which made it possible to compare the predictions of the probability model with the actual deviations of the working tool. The experiment was based on modern measuring equipment and was designed in such a way as to provide high accuracy of position registration, comparable to the order of errors characteristic of this manipulator.
As part of the measurements, a multi-point calibration and accuracy verification scheme was used, based on ISO 9283 standard methodologies. The robot was mounted on a massive anti-vibration base, and the measuring complex included an optical position tracking system (laser tracker) with an accuracy of about 0.01 mm, which provided registration of the position of a spherical target fixed on the robot’s tool plate. The location of the laser tracker was chosen in such a way as to minimize the angle between the direction of measurement and the vector of movement of the end-effector. Taken together, this ensured high reliability of the data and made it possible to analyze the spatial distribution of errors in detail.
To validate the model, a grid of 25 spatial points within the working area was formed. Each point was set by a nominal posture, calculated from the model of direct kinematics, after which the robot sequentially took the appropriate positions. For each point, 50 retries were performed, which provided a statistically significant sample for constructing error distributions. The measurements were performed in three characteristic robot configurations—compact, medium, and elongated—similar to those used in the numerical experiments in Section 9.2. This solution made it possible to simultaneously assess the impact of the configuration on accuracy and compare the results of the experiment, model, and simulations.
Figure 13 shows a diagram of the measurement campaign, showing the location of the laser tracker, the grid of points to be measured, and the typical configuration of the robot. Characteristic positioning errors obtained for one of the points are also displayed. The figure shows the directions of greatest variability, which coincide with the orientation of the main axes of the error ellipsoid. These directions correspond to the high values of the elements of the Jacobi matrix, which confirms the consistency between the model and the experiment.
The collected data showed that the actual errors have a pronounced anisotropic structure, which is fully consistent with the results of numerical simulations. For the compact configuration, the error distribution was close to a two-dimensional Gaussian form with dispersions of the order of 0.015–0.02 mm in all directions to 0.03–0.04 mm, which is consistent with the simulation, where a similar trend was due to the geometry of the wrist position. The most significant deviations were found in the elongated configuration: the actual errors reached 0.07–0.10 mm and demonstrated a pronounced elongation of the error ellipse. This is fully consistent with the results of stochastic calculations, which indicated a significant increase in sensitivity in this region of the configuration space [64].
Analysis of the experimental data showed that the orientation of the error ellipsoids almost completely coincides with the predictions of the model. The angle between the major axis of the actual ellipsoid and the model prediction was no more than 5° in the compact configuration, 7° in the middle configuration, and about 11° in the elongated configuration. This deviation is explained by the fact that the real robot has additional nonlinearities associated with elastic deformations and the imperfection of the actuators, which were not taken into account in the basic probabilistic model [65].
To quantify the consistency of the model and the experiment, the average difference between the actual and model covariance error matrices was calculated, normalized by model values. The results are shown in Table 11.
The results of the table show that in a compact configuration, the model describes the robot’s behavior with high accuracy, which is reflected in small discrepancies in both dispersion and orientation of the major axes. The average configuration shows a moderate discrepancy, explained by the presence of temperature drifts and increased wrist load. In the elongated configuration, the largest deviations are observed, which is associated with the manifestation of nonlinear effects that are not taken into account in the linear probabilistic model. However, even in this case, the nature of the errors and their order of magnitude are correctly predicted by the model.
Thus, the experimental campaign unequivocally confirms the validity of the stochastic model and the numerical methods used in this work. The results obtained demonstrate that the proposed probabilistic approach makes it possible to correctly predict not only the average positioning errors, but also the shape of distributions, the orientation of error ellipsoids and the configuration dependence of pose variability. This makes the developed methodology suitable for use in real applications: optimization of configurations, assessment of the reliability of operations, development of monitoring systems and adaptive control [66].
Quantitative comparison with alternative approaches. To contextualize our contribution, Table 12 compares the proposed hybrid framework against two representative methods from the literature:
MethodReferenceReliability Estimate R (Extended Config)Absolute Error vs. ExperimentComputation Time (N = 105)Handles
Arbitrary Ω?
Accounts for Correlations?
Proposed hybridThis work0.812 ± 0.002+1.8%3.2 s (Sobol)✓ (MC)/✓ (analytical for ellipsoids)✓ (full Σq)
Worst-case boundISO 92830.74 (conservative bound)–7.2% (over-conservative)<0.1 s✗ (only spherical)✗ (ignores correlations)
Joint clearance model[35]0.765–4.7%8.7 s (pure MC)✗ (planar simplification)Partial (only joint offsets)
Key observations:
  • The worst-case approach (ISO 9283) yields overly conservative estimates (7.2% below experimental reliability), leading to unnecessary rejection of feasible configurations.
  • The joint-clearance model neglects link-length and orientation-parameter uncertainties, underestimating reliability by 4.7% in extended configurations where wrist errors dominate.
  • Our hybrid method achieves the smallest deviation from laser-tracker validation (+1.8%) while maintaining computational efficiency through quasi-Monte Carlo sampling (Sobol sequences converge 2.7× faster than pseudo-random MC for the same accuracy).
This comparison quantitatively demonstrates that the integration of full covariance modelling, configuration-aware Jacobian sensitivity, and low-discrepancy sampling yields superior accuracy–efficiency trade-offs for industrial deployment.
The central question addressed by this research is: How can geometric reliability of an industrial robot be rigorously quantified as the probability that the end-effector attains a required pose within task-specific technological tolerances?
Traditional reliability metrics—such as mean time between failures—capture only temporal aspects of hardware degradation and ignore functional failures caused by positioning errors that remain within mechanical operability limits but exceed process tolerances. We bridge this gap by developing an integrated probabilistic framework that maps stochastic uncertainties in Denavit–Hartenberg parameters and joint variables onto the probability of successful task execution within a formally defined admissible pose domain Ω ⊂ R6.

9.4. Statistical Analysis of Failure and Maintenance Data

A comprehensive assessment of the reliability of an industrial robot is not possible without analyzing actual data on failures, maintenance and degradation of components over time. While the previous sections focused on the geometric reliability of the pose, the current section is devoted to the operational reliability of the FANUC LR Mate 200iD/7L manipulator, based on failure and recovery statistics. The use of real operational data makes it possible to link the stochastic model of kinematics with the long-term characteristics of the mechanical system, which is especially important when introducing the robot into critical production processes [67].
The study was based on the maintenance log and error logs of a robotic cell in which the FANUC LR Mate 200iD/7L was operated in two-shift assembly operations. The observation period covered 18 months of continuous operation with a total operating time of about 5400 h. During this period, all events related to failures, deviations from normal behavior, as well as routine and unplanned maintenance operations were recorded. The analysis included both hardware and software errors, but special attention was paid to mechanical and drive failures, which directly affect positioning accuracy [68].
To achieve compatibility with the stochastic kinematics model, failure categories affecting DH parameters and angular deviations were identified: wrist bearing wear, sensor drifts, changes in link stiffness, and joint drive errors. These categories have a direct impact on the positional and orientational errors of the end-effector, which makes it possible to integrate failure data into the overall reliability model [69].
Figure 14 shows the integral failure curve of the manipulator, constructed from an ordered sample of events. The data show a characteristic “bath-tub” curve with an initial stabilization period, a long period of stationary operation, and a slight increase in the failure rate at the end of the observed period. The initial part of the curve reflects the adaptation of the system after installation and initial calibration, when small inconsistencies in the setting of the actuators are recorded. The main site is characterized by an almost constant failure rate, which corresponds to the behavior of most industrial robotic systems. The final section is associated with the accumulated wear of the moving parts of the wrist and rotary gearboxes.
For the quantitative analysis of failures, the classical model of the failure intensity λ(t) was used, approximated by the Weibull distribution. The estimation of the distribution parameters by the maximum likelihood method gave the values of k = 1.18 and η = 9200 h. The value of k > 1 indicates a tendency to increase the failure rate towards the end of the service life, which is consistent with the observed gradual increase in positioning errors in the measuring experiments in Section 9.3. This allows you to interpret the degradation of accuracy as a marker of the approximation of a non-zero probability of node failures.
Maintenance data included the frequency of lubrication, calibration, sensor adjustment and replacement of gearbox elements. It is interesting to note that the impact of preventive measures is manifested not only in a decrease in the probability of failures, but also in a decrease in the variance of positional errors. After each calibration procedure, there was an improvement in the distribution of orientation errors by 10–20%, which agrees well with the model, where reducing DH parameter variances directly improves posture reliability.
To compare operational and geometric reliability [70], an aggregated table (Table 12) was constructed, which shows the main statistical characteristics extracted from the operational event log. This data allows us to assess how the failure rate and service frequency are consistent with the predictions of the kinematic stability model.
Reproducible linkage between geometric and time-based reliability. The degradation-aware covariance model Σq(t) bridges geometric reliability R(t) = P(X(t) ∈ Ω) and failure intensity λ(t) via:
Σ q ( t ) = Σ q ( 0 ) + β Φ ( t ) , Φ ( t ) = 1 exp t η k ,
where Φ ( t ) is the Weibull cumulative degradation function (shape k = 1.18, scale η = 9200 h from Section 9.4), and β = 0.23 is the empirically fitted degradation gain (estimated from variance growth in the last 3 months of operation). Required inputs for replication:
InputSourceUncertainty
Baseline Σq(0)Laser tracker campaign (Section 9.3)±9% (compact config)
Weibull k, η18-month failure log (Table 11)±0.07, ±800 h
Gain βLinear regression of tr(ΣX) vs. Φ(t)R2 = 0.89
Limitations: assumes monotonic degradation (ignores recovery after calibration); valid only for t < 0.7η (before wear-out phase); correlation structure assumed stationary.
Reproducible degradation model Σq(t). To transform the qualitative correlation observed in Section 9.4 into a predictive tool, we introduce a validated degradation-aware covariance model:
Σ q ( t ) = Σ q ( 0 ) + β Φ ( t ) , Φ ( t ) = 1 exp t η k ,
where Φ(t) is the Weibull cumulative degradation function (k = 1.18, η = 9200 h from Table 11), and β = 0.23 ± 0.04 is the empirically fitted degradation gain. The parameter β was estimated via linear regression of trace growth trX) against Φ(t) over the first 12 months of operation (R2 = 0.89), with validation on months 13–18 showing prediction error < 7% (Table 13).
Required inputs for replication:
InputSourceUncertainty
Baseline Σq(0)Laser tracker campaign (Section 9.3)±9% (compact config)
Weibull k, η18-month failure log (Table 11)±0.07, ±800 h
Gain βLinear regression tr(ΣX) vs. Φ(t)R2 = 0.89
Limitations: Assumes monotonic degradation (ignores recovery after calibration); Valid only for t < 0.7η (before wear-out phase); Correlation structure assumed stationary. Calibration events can be modelled as discrete resets Σq(t+) = γ Σq(t) with γ ≈ 0.85 (15% variance reduction observed empirically).
Statistical analysis of the data showed a high consistency between the operational and modelled characteristics. Periodic increases in errors detected in the measurement campaign coincided in time with an increase in the failure rate, which confirms the relationship between the degradation of kinematic parameters and the probability of failure of mechatronic units. This leads to an important conclusion: robot reliability should be considered as an integral characteristic, including not only kinematic tolerances and errors, but also the dynamics of changes in these parameters over time under the influence of wear.
The data obtained make it possible to incorporate performance characteristics into a higher-level probabilistic model, in which the reliability of the posture is determined not only by the instantaneous variance of errors, but also by the progressive change in the distribution parameters. Such a model can be used to predict a decrease in accuracy, assess the need for maintenance, and build a strategy for optimal maintenance [71].
In this way, the statistical analysis of the operating data makes it possible to establish a relationship between the geometric reliability and the long-term reliability of the FANUC LR Mate 200iD/7L. It confirms that the increase in posture variability is an early indicator of the degradation of mechanical components, and the stochastic kinematic model agrees well with the real dynamics of changes in accuracy observed during operation.

9.5. Discussion of Discrepancies and Model Refinement

The results of the experimental campaign described in Section 9.3 and the conclusions based on the statistical analysis of failures (Section 9.4) make it possible to critically assess the accuracy of the proposed probabilistic model and determine the directions for its further improvement. Despite the good alignment of theoretical predictions with actual data, especially in compact and medium configurations, significant discrepancies were identified in areas where the robot’s kinematic system is prone to high sensitivity. These discrepancies require a separate analysis, since they determine the real operational limitations of industrial manipulators [72].
One of the most notable results of the comparison is the difference in the form of error distributions between the analytical and experimental approaches. In the compact configuration, the variance discrepancies did not exceed 10%, and the shape of the error ellipsoids almost coincided with the model. However, in the elongated configuration, the difference reached 18–20%, and the orientation of the main axes of factual errors deviated significantly from the theoretical one. A visual comparison is shown in Figure 15. Here you can see that the experimental error ellipsoid is shifted and tilted relative to the model ellipsoid, which indicates the presence of additional factors that are not taken into account in the basic framework.
The main reason for the discrepancies is that the linear approximation of the line kinematics used in the analytical model is correct only for small errors and in regions far from the singularities. In an elongated configuration, the elements of the Jacobi matrix increase significantly, and even small angular deviations lead to large displacements of position. This makes the distribution of errors nonlinear and asymmetrical. The system becomes more susceptible to the effects of interaction between angular and linear errors, and correlations appear in the error matrix that are not present in a normal model. Experimental data show that these nonlinear effects are dominant in regions of high robot arm reach, and therefore, a simple normal approximation is insufficient.
Limitations of the first-order Gaussian model. The linear error propagation ΣX = JqΣqJqT combined with Euler-angle parameterization imposes three interrelated constraints on model validity:
  • Linearisation error: The first-order Taylor expansion assumes ‖Jqδq‖ ≪ ‖f(μq)‖. Near elbow singularities (θ3 ≈ 0°), Jacobian condition numbers exceed 103, violating this assumption and introducing second-order terms 0.5δqTHfδq that skew the distribution.
  • Non-Gaussianity: Experimental histograms in extended configurations (Figure 15) show positive skewness (γ1 ≈ 0.4) and excess kurtosis (γ2 ≈ 0.9), inconsistent with normality. This arises from nonlinear kinematic mapping f(q) amplifying asymmetric drive errors.
  • Euler-angle singularities: At wrist configurations where θ5 ≈ ±90°, Euler parameterisation suffers from gimbal lock, artificially inflating σϕ and σψ while σθ collapses—distorting Mahalanobis distance calculations.
Consequently, the model’s absolute error remains below 10% for compact/medium configurations but grows to 18–20% in highly elongated poses. For precision operations requiring R > 0.95, this defines a practical operational envelope excluding regions within 15° of kinematic singularities. Future work will address these limitations via second-order propagation using Hessian terms Hf, quaternion-based orientation modelling to avoid gimbal lock, and unscented transform for non-Gaussian uncertainty propagation.
In particular, elastic deformations of drives and links have a pronounced configuration dependence. In the compact configuration, such deformations are almost completely compensated by the geometry of the system, while in the elongated configuration they are amplified and lead to a shift in the direction of errors, which was practically absent in the analytical model. This deviation is due to the imperfection of the robot’s weight compensation in the wrist and temperature changes in the gearboxes. The accumulation of such factors leads to a slow drift of DH parameters [73], which is reflected in the statistics of failures and deterioration of accuracy at the end of the observed period.
Analysis of the operating data (Section 9.4) showed that the failure rate and the increasing variance of positional errors are related. However, the basic model in its current form assumes that the error distributions are stationary, while the actual state of the system varies over time. In particular, the scale parameter in the Weibull distribution for failures (η = 9200 h) indicates the presence of a degradation process that cannot be correctly reflected in a static model. This leads to the need to use dynamic probabilistic models that take into account the change in the covariance structure of Σq(t) over time. In the field of robot reliability, such models are a modern trend, since they allow you to adapt maintenance planning based on the forecast of the growth of errors.
Table 14 summarizes the main mechanisms of discrepancies between the model and the measurement campaign data and at the same time shows the directions for improving the model.
An essential direction in the development of the model is to take into account the temporal degradation of accuracy. The observation made in Section 9.3 and Section 9.4 shows that the increase in error variance occurs gradually and correlates with interval-distributed failures. In fact, there is a “transient” mode, in which the accuracy decreases until the moment of calibration or repair, after which it is restored. This indicates the cyclicality inherent in many industrial robots. The inclusion of such cycles in a probabilistic model makes it possible to predict periods of minimum and maximum accuracy, as well as to optimize the maintenance schedule [74].
In addition, to improve the accuracy of the model, it is necessary to take into account a hybrid error distribution that differs from the purely normal one. Experimental data showed a slight asymmetry in the distribution of errors, especially in the region of elongated configuration. This is because the error distributions of the drives have a limited range of valid values, and because the structural errors are not always symmetrical. Generalized normal distributions or mixtures of normal distributions are suitable for such situations. The use of these models can reduce the discrepancies between theory and experiment, especially in highly sensitive areas.
Thus, the comparative analysis showed that the developed probabilistic model is the correct basis for describing the reliability of the FANUC LR Mate 200iD/7L robot posture but requires further refinement for areas of strong kinematic sensitivity and for long-term operation. The improvement of the model should include taking into account the nonlinearity of kinematics, correlations between errors, temporal degradation and asymmetry of distributions. In combination with measurement data and failure statistics, this refinement makes it possible to create a multi-level reliability model that integrates geometric and operational factors [75].

10. Discussion

The results obtained in the previous sections allow for a comprehensive discussion of the extent to which the proposed probabilistic approach correctly describes the reliability of the posture of an industrial robot and how the predicted and actual accuracy characteristics differ. Consideration of the model, numerical experiments, experimental measurements and operational data shows that the reliability of a robotic system is a multidimensional quantity in which geometric, stochastic and operational factors are closely intertwined. For the FANUC LR Mate 200iD/7L manipulator, this weave is particularly pronounced due to the high density of the wrist layout, complex kinematic structure, and pronounced sensitivity to configuration [76].
One of the most important findings is that the analytical and Monte Carlo models show high consistency in configuration domains where the influence of nonlinear kinematic effects is minimal. In compact and medium configurations, the errors are close to normal, and the covariance structures coincide well with the estimates obtained by the method of direct linear approximation. The uniformity of distributions and symmetry of errors in these modes are confirmed by both numerical modeling and an experimental campaign. Figure 16 shows a comparison of the experimental and model variance of errors in the three configurations, where it is clearly seen that the compact pose shows a near-perfect match, while the extended configuration deviates more.
The most significant discrepancies are manifested in the elongated configuration. It is in this area that the kinematic transformation of joint angles into linear displacements becomes highly sensitive, and the elements of the Jacobi matrix become large and heterogeneous. This leads to the fact that the real distribution of errors acquires asymmetry, displacement, and slope, which can no longer be correctly described within the framework of a multivariate normal model. Experimental error ellipsoids (Section 9.3) showed a major axis displacement of up to 10–11° relative to model predictions and an excess of up to 20% of the variance, which is consistent with theoretical expectations of an increase in the nonlinearity of straight kinematics. This result confirms the importance of using Monte Carlo simulation and nonlinear corrections, especially when designing algorithms for precise tooling in confined spaces.
Another significant aspect is the influence of operational factors, identified in Section 9.4. Statistical analysis of failures has shown that the accuracy of the robot is a non-stationary quantity: error variations increase over time, which is associated with the gradual degradation of kinematic and drive units. This effect is especially pronounced towards the end of the observation period, when the failure rate increases according to the Weibull distribution with the shape parameter k = 1.18. Measurement results during this period showed an increase in the variance of orientation and positional errors, which is consistent with the model’s prediction. Table 15 summarizes the influence of operational factors on accuracy and shows how much orientation and linear errors increased in different phases of operation.
The results highlight the need to integrate operational data into the overall reliability model. In particular, the ΣX covariance error matrix should not be considered as static, but as a dynamically changing quantity that reflects the current technical status of the robot. This approach makes it possible to develop methods for adaptive reliability assessment, in which a geometric model is combined with online condition monitoring. In addition, experimental data have shown that regular calibration reduces error variances by 10 to 20 percent, which, in terms of reliability, corresponds to a 3 to 7 percent increase in the probability of successful operations. This is a key argument in favor of implementing predictive maintenance based on the analysis of error growth trends [77].
An additional area of discussion is the need to account for correlations between DH parameter errors in the extended model. Experiments have shown that in the medium and elongated configurations, such correlations have a significant impact on the shape of the distributions. For example, small errors in wrist angles caused significantly larger deviations in linear coordinates than the normal model predicted. This is due to the elasticity of the design, as well as the interaction between the weight of the tool, dynamic loads and inertial effects. The introduction of a dynamic correlation model or the use of generalized normal distributions will allow for a more accurate description of the actual behavior of the system, especially when working with heavy instruments.
For the practical application of the results of the study, a map of geometric reliability in the robot’s workspace was constructed. Figure 17 shows the distribution of positioning reliability in the two-dimensional cross-section of the FANUC LR Mate 200iD/7L manipulator.
The reliability map demonstrates the spatial heterogeneity of the probability of successful positioning in the robot’s working area. The highest reliability (green areas) is found in the central areas of the workspace corresponding to compact manipulator configurations. As you approach the boundaries of the working area, reliability decreases monotonically, reaching minimum values in peripheral areas (red zones), which is associated with an increase in the coefficients of the Jacobi matrix and an increase in sensitivity to parameter errors. The practical value of this visualization lies in providing a tool for optimal placement of technological objects and planning trajectories that ensure maximum reliability of accurate positioning operations.
The discussion also highlighted the importance of configuration selection when performing precision operations. As shown in Section 9.2 and Section 9.3, the difference in reliability between compact and stretched configurations can exceed 20%, even with the same drive error characteristics. This difference is due to purely kinematic factors and confirms that configuration planning of trajectories must take into account not only the avoidance of singularities, but also the minimization of posture sensitivity to stochastic errors.
Extensibility to other robotic architectures. While this study focuses on a serial 6-axis industrial manipulator, the proposed probabilistic framework is architecture-agnostic and readily extensible to other robot types with appropriate kinematic modelling:
  • Parallel manipulators (e.g., Delta robots): The framework applies directly once the forward kinematics f(q) and Jacobian Jq are formulated (typically via constraint equations rather than DH parameters). Geometric reliability analysis benefits from the inherently high stiffness of parallel structures, yielding tighter error ellipsoids and higher R values for comparable tolerances.
  • Collaborative robots (cobots): Safety-critical applications demand explicit reliability guarantees. Our methodology can quantify the probability of staying within dynamic safety zones (e.g., ISO/TS 15066), enabling risk-aware motion planning that balances speed and geometric reliability.
  • Redundant manipulators (7 + DOF): The configuration-dependent reliability map R(θ) becomes a tool for self-motion optimization: selecting null-space motions that maximize R while satisfying task constraints (e.g., obstacle avoidance). Preliminary simulations on a 7-axis KUKA LBR iiwa show 8–12% reliability gains when optimizing joint angles within the redundancy manifold.
Mobile manipulators: Reliability must account for base positioning uncertainty. By augmenting the parameter vector q→[qbase, qarm]T and propagating covariance through the composite kinematics, the framework naturally extends to mobile platforms (e.g., AGV-mounted arms).
Limitations: For continuum/soft robots, the linear error propagation ΣX = JqΣqJqT requires replacement with nonlinear elasticity models (e.g., Cosserat rod theory), though the core definition R = P(X ∈ Ω) remains valid. Similarly, cable-driven systems need explicit modelling of cable elasticity and friction nonlinearities in Σq.
In addition, the results of the study indicate the need to develop a multi-level reliability model that combines instantaneous geometric errors, operational changes, and predicted degradation. Such a model can serve as the basis for optimal maintenance algorithms, as well as for determining the sections of the trajectory where the operation is most reliable. In combination with the capabilities of modern FANUC control systems, this model will allow the implementation of adaptive control strategies that take into account the dynamics of errors and the state of the mechanical structure [77].
In general, the discussion of the results showed that the developed probabilistic framework correctly reflects the key patterns of accuracy and reliability of the FANUC LR Mate 200iD/7L robot. It identifies areas of stable and unstable operation, explains the sources of discrepancies between theory and experiment, and identifies directions for improving models. The most promising areas are taking into account the nonlinearity of kinematics, error correlations, operating dynamics, and asymmetry of distributions. Taken together, this forms the fundamental basis for the creation of more accurate, adaptive and predictive models of the reliability of industrial robotic systems.

Practical Implementation Guidelines

Using Reliability Maps for Trajectory Planning. For tolerance-critical operations (e.g., precision insertion, micro-assembly), engineers can leverage geometric reliability maps as follows:
  • Workspace Pre-screening: Before task deployment, overlay the required tolerance zone (e.g., ±0.5 mm position, ±2° orientation) onto the robot’s reliability map (Figure 17). Select only regions where R ≥ Rmin(e.g., Rmin = 0.95 for high-reliability tasks).
  • Configuration Selection: For static operations (e.g., screwdriving), choose the joint configuration θ * that maximizes R(θ) within the feasible set θ Θ feas :
    θ * = arg max   θ Θ feas R ( θ ) .
Typically, this corresponds to compact elbow-bent poses avoiding wrist/shoulder singularities.
3.
Trajectory Optimization: For dynamic tasks, embed R(θ(t)) as a soft constraint in trajectory planners:
min θ ( t ) t 0 t f θ ˙ ( t ) 2 d t   s . t .   R ( θ ( t ) ) R min , t [ t 0 , t f ]
This yields paths that stay within high-reliability zones while avoiding kinematic singularities.
4.
Calibration Triggering: Monitor real-time positioning variance σ2(t). When σ2(t) exceeds thresholds derived from the reliability map (e.g., 20% growth), trigger recalibration to restore R to nominal levels.
This workflow transforms abstract reliability metrics into actionable engineering decisions, directly improving first-pass yield in precision automation.

11. Conclusions

In this work, a comprehensive probabilistic approach to assessing the geometric reliability of an industrial robotic arm was developed and comprehensively tested, which is understood as the probability of successful achievement of a given position and orientation by the end-effector within the technological tolerances. The widely used six-axis robot FANUC LR Mate 200iD/7L was chosen as the object of the study, which made it possible to check the adequacy of the methodology on a real industrial sample. The proposed framework integrates a deterministic kinematic model based on Denavit–Hartenberg parameters, a stochastic representation of key parameters and control variables, as well as two complementary methods for estimating probability: analytical and numerical Monte Carlo modeling.
The key result—strong configuration dependence of geometric reliability—is directly supported by three independent evidence streams:
Numerical evidence (Section 8, Table 8): Monte Carlo simulations for a typical assembly operation (cylindrical tolerance: radius 1 mm, height 2 mm; orientation ±3°) show reliability decreasing from 0.984 (compact) → 0.947 (medium) → 0.812 (extended), a 17.2% drop attributable to Jacobian sensitivity growth near elbow singularity.
Experimental validation (Section 9.3, Table 11): Laser tracker measurements on a real FANUC LR Mate 200iD/7L confirm the trend—error ellipsoid major axis elongates from 0.026 mm (compact) to 0.094 mm (extended), with model–experiment variance discrepancy of 9.3% (compact) vs. 18.4% (extended), quantifying the boundary of linear normal approximation validity.
Operational correlation (Section 9.4, Table 12): 18-month failure logs reveal that periods of elevated positioning error variance (Section 9.3) coincide with increased failure intensity (Weibull k = 1.18), confirming that geometric degradation precedes hardware failures.
Limitations acknowledged: the multivariate normal model loses accuracy in highly elongated configurations (discrepancy > 18%) due to unmodelled nonlinearities (elastic deformations, thermal drift). This defines the operational envelope where the proposed framework is valid and motivates future work on second-order kinematic expansions.
These numerical characteristics clearly illustrate that even for a high-precision robot in a nominally healthy state, the probability of success in the operation can vary significantly depending on the selected posture, decreasing by more than 17% when changing from the optimal to the worst configuration.
The scientific novelty of the research lies in the following aspects:
  • Formal introduction of a strict probabilistic definition of geometric reliability as an integral over a multidimensional range of permissible postures in the workspace, which makes it possible to move from traditional temporary reliability metrics to functional ones directly related to the success of a technological operation.
  • Development of a hybrid approach to reliability assessment that combines analytical techniques (effective for simple tolerance regions and far from singularities) and high-fidelity Monte Carlo simulations (allowing for nonlinearities of kinematics and complex tolerance geometries).
  • Conducting a comprehensive configuration analysis on the example of a real industrial robot, which identified and quantified the zones of increased and decreased geometric reliability in its working space.
  • Implementation of comprehensive validation of the model, including cross-comparison of analytical and numerical methods, full-scale experiments using a laser tracker, as well as analysis of long-term operational data, which confirmed the adequacy and practical applicability of the proposed approach.
The results of the work have significant applied potential. The developed framework provides a powerful tool for designing, optimizing, and predicting the reliability of robotic cells in high-precision automation environments. On this basis, decision support systems can be created for:
  • Trajectory planning optimizations that allow you to select paths that provide maximum geometric reliability throughout the operation.
  • Process design, where accuracy requirements can be formalized through probabilistic criteria, and robotic cells are designed taking into account the configuration dependence of reliability.
  • Predictive maintenance, as an increase in the variance of positioning errors, as shown by the analysis of operational data, is an early indicator of the degradation of mechanical components.
Prospects for further research are seen in several directions. First, it is the consideration of temporal dynamics: the development of the model towards non-stationary error distributions, which allows taking into account wear, temperature drifts and other factors of degradation of parameters in time. Second, improving the accuracy of the stochastic model by taking into account higher-order nonlinear effects (through the Taylor series expansion) and using distributions that are more complex than normal (e.g., generalized normal or mixtures of distributions) can better describe the errors near singularities. Third, integrate with control systems to create adaptive algorithms that can adjust trajectory or control action in real time based on an assessment of the current level of geometric reliability. Finally, the proposed approach should be applied to more complex systems, such as collaborative robots and multi-robot cells, where taking into account the geometric reliability of individual manipulators is critical to the reliability of the entire system as a whole.
Thus, the study lays a theoretical foundation and provides practical tools for the transition to a new level of design and operation of robotic systems, where reliability is understood not only as the durability of components but also as the guaranteed accuracy of each technological operation.

Author Contributions

Conceptualization, B.V.M. and N.V.M.; methodology, E.E.K. and D.V.V.; software, E.E.K. and D.V.V.; validation, A.Y.D. and A.V.P.; formal analysis, A.Y.D. and A.V.P.; investigation, A.Y.D. and A.V.P.; resources, M.I.; data curation, M.I.; writing—original drafting, B.V.M. and N.V.M.; writing—review and editing, M.I.; visualization, E.E.K. and D.V.V. All authors have read and agreed to the published version of the manuscript.

Funding

This research received no external funding.

Data Availability Statement

The original contributions presented in this study are included in the article. Further inquiries can be directed to the corresponding author.

Conflicts of Interest

The authors declare no conflicts of interest.

References

  1. Jin, H.; Wang, X.; Xu, H.; Chen, Z. Reliability evaluation of electromechanical braking system of mine hoist based on fault tree analysis and Bayesian network. Mech. Ind. 2023, 24, 10. [Google Scholar] [CrossRef]
  2. Melikulov, A.D.; Salyamova, K.D.; Gasanova, N.Y.; Bakirov, G.K. Maintenance of underground mining developments in seismic-tectonic active areas. Austrian J. Tech. Nat. Sci. 2022, 5–6, 26–36. Available online: https://cyberleninka.ru/article/n/maintenance-of-underground-mining-developments-in-seismic-tectonic-active-areas (accessed on 16 November 2025). [CrossRef]
  3. Khan, F.I.; Haddara, M.M. Risk-based maintenance of engineering systems: A review. J. Loss Prev. Process Ind. 2003, 16, 561–573. [Google Scholar] [CrossRef]
  4. Jardine, A.K.S.; Lin, D.; Banjevic, D. A review on machinery diagnostics and prognostics implementing condition-based maintenance. Mech. Syst. Signal Process. 2006, 20, 1483–1510. [Google Scholar] [CrossRef]
  5. Lei, Y.; Jia, F.; Lin, J.; Xing, S.; Ding, S.X. An intelligent fault diagnosis method using unsupervised feature learning towards mechanical big data. IEEE Trans. Ind. Electron. 2016, 63, 3137–3147. [Google Scholar] [CrossRef]
  6. Li, X.; Li, W.; Sun, Y.; Zheng, G. Blind Source Separation of Vibration Signal of Electric Motor Velocity Modulation System. In Robotic Welding, Intelligence and Automation; Tarn, T.J., Chen, S.B., Fang, G., Eds.; Lecture Notes in Electrical Engineering; Springer: Berlin/Heidelberg, Germany, 2011; Volume 88. [Google Scholar] [CrossRef]
  7. Shishkin, P.V.; Kondratiev, V.V.; Dorofeev, E.M.; Kononenko, R.V.; Vit’kina, G.Y. Optimization of Energy Balance and Powertrain for Electric Mining Dump Trucks in Coal Mine Reclamation Operations. World Electr. Veh. J. 2025, 16, 601. [Google Scholar] [CrossRef]
  8. Sarybayev, Y.Y.; Balgayev, D.Y.; Tkachenko, D.Y. Reliability-Oriented Modeling of Bellows Compensators: A Comparative PDE-Based Study Using Finite Difference and Finite Element Methods. Mathematics 2025, 13, 3452. [Google Scholar] [CrossRef]
  9. Murthy, D.N.P.; Xie, M.; Jiang, R. Weibull Models; Wiley Series in Probability and Statistics; Wiley: Hoboken, NJ, USA, 2004. [Google Scholar] [CrossRef]
  10. Lai, C.-D.; Xie, M. Weibull Distributions and Their Applications. In Springer Handbook of Engineering Statistics; Pham, H., Ed.; Springer: New York, NY, USA, 2006; Chapter 3. [Google Scholar]
  11. Zhang, J.; Guo, L.; Su, P.; Jia, J. Evaluating the reliability of emergency control equipment based on the Weibull distribution. Preprint 2022. [Google Scholar] [CrossRef]
  12. Baskanbayeva, D.; Zhanar, T.; Golik, V.I. Algorithmic Optimal Control of Screw Compressors for Energy-Efficient Operation in Smart Power Systems. Algorithms 2025, 18, 583. [Google Scholar] [CrossRef]
  13. Klein, J.P.; Moeschberger, M.L. Survival Analysis: Techniques for Censored and Truncated Data, 2nd ed.; Springer: New York, NY, USA, 2003. [Google Scholar] [CrossRef]
  14. Meeker, W.Q.; Escobar, L.A. Statistical Methods for Reliability Data; Wiley: New York, NY, USA, 1998. [Google Scholar]
  15. Klyuev, R.V.; Konyukhov, V.Y.; Kukartsev, V.V.; Antamoshkin, O.A.; Remezov, I.S. Battery Charging Simulation of a Passenger Electric Vehicle from a Traction Voltage Inverter with an Integrated Charger. World Electr. Veh. J. 2025, 16, 391. [Google Scholar] [CrossRef]
  16. Nelson, W. Accelerated Testing: Statistical Models, Test Plans, and Data Analyses; Wiley: New York, NY, USA, 1990. [Google Scholar]
  17. Tao, F.; Qi, Q.; Liu, A.; Kusiak, A. Data-driven smart manufacturing. J. Manuf. Syst. 2018, 48, 157–169. [Google Scholar] [CrossRef]
  18. Woodside, M.R.; Bazzoli, P.; Olubodun, P.A.; Nisbett, J.A.; Qiao, G.; Bristow, D.A. An Evaluation of Methods for Assessing Robot Kinematic Model Accuracy in the Presence of Noise. In Proceedings of the 2024 IEEE 20th International Conference on Automation Science and Engineering (CASE), Bari, Italy, 28 August–1 September 2024; IEEE: Piscataway, NJ, USA, 2024. [Google Scholar]
  19. Rasheed, A.; San, O.; Kvamsdal, T. Digital Twin: Values, challenges and enablers from a modeling perspective. IEEE Access 2020, 8, 21980–22012. [Google Scholar] [CrossRef]
  20. Schroeder, G.N.; Steinmetz, C.; Pereira, C.E.; Espíndola, D.B. Digital Twin Data Modeling with AutomationML and a Communication Methodology for Data Exchange. IFAC-PapersOnLine 2016, 49, 12–17. [Google Scholar] [CrossRef]
  21. Grazioso, S.; Di Gironimo, G.; Siciliano, B. A Geometrically Exact Model for Soft Continuum Robots: The Finite Element Deformation Space Formulation. Soft Robot. 2019, 6, 790–811. [Google Scholar] [CrossRef] [PubMed]
  22. Matienko, O.I.; Kukartsev, V.V.; Antamoshkin, O.A.; Karlina, Y.I. Mathematical Model for the Study of Energy Storage Cycling in Electric Rail Transport. World Electr. Veh. J. 2025, 16, 357. [Google Scholar] [CrossRef]
  23. Yu, W. Mathematical modelling for a class of flexible robot. Appl. Math. Model. 1995, 19, 537–542. [Google Scholar] [CrossRef]
  24. Kuo, Y. Mathematical modeling and analysis of the Delta robot with flexible links. Comput. Math. Appl. 2016, 71, 1973–1989. [Google Scholar] [CrossRef]
  25. Demin, A.Y.; Pogrebnoy, A.V.; Efremenkov, E.A.; Valuev, D.V.; Boltrushevich, A.E. Mathematical Modeling of Signals for Weight Control of Vehicles Using Seismic Sensors. Mathematics 2025, 13, 2083. [Google Scholar] [CrossRef]
  26. Adorno, B.V.; Marinho, M.M. DQ Robotics: A Library for Robot Modeling and Control. IEEE Robot. Autom. Mag. 2021, 28, 102–116. [Google Scholar] [CrossRef]
  27. Tang, K.-M.W.; Tourassis, V.D. Mathematical deficiencies of numerically simplified dynamic robot models. IEEE Trans. Autom. Control 1989, 34, 1109–1111. [Google Scholar] [CrossRef]
  28. Bąkała, M.; Duch, P.; Ostalczyk, P. New Approach of the Variable Fractional Order Model of a Robot Arm. Appl. Sci. 2023, 13, 3304. [Google Scholar] [CrossRef]
  29. Valuev, D.V.; Boltrushevich, A.E. Improving the Reliability of Current Collectors in Electric Vehicles. Mathematics 2025, 13, 2022. [Google Scholar] [CrossRef]
  30. Singh, A.P.; Deb, D.; Agrawal, H.; Balas, V.E. Fractional Modeling of Robotic Systems. In Fractional Modeling and Controller Design of Robotic Manipulators; Intelligent Systems Reference Library; Springer: Cham, Switzerland, 2020; Volume 194, pp. 19–43. [Google Scholar] [CrossRef]
  31. Chebly, A.; Talj, R.; Charara, A. Coupled Longitudinal and Lateral Control for Autonomous Vehicle Dynamics Modeled Using a Robotics Formalism. IFAC-PapersOnLine 2017, 50, 12526–12532. [Google Scholar] [CrossRef]
  32. Pfalzgraf, J. On Mathematical Modeling in Robotics. In Artificial Intelligence and Symbolic Mathematical Computing; Calmet, J., Campbell, J.A., Eds.; AISMC 1992; Lecture Notes in Computer Science; Springer: Berlin/Heidelberg, Germany, 1992; Volume 737, pp. 116–132. [Google Scholar] [CrossRef]
  33. Valuev, D.V.; Boltrushevich, A.E. Modeling the Reliability of an Electric Car Battery While Changing Its Charging and Discharge Characteristics. Mathematics 2025, 13, 1832. [Google Scholar] [CrossRef]
  34. Polyanina, A. Construction of mathematical model for the controlled dynamics of connected bodies system in robotics. IOP Conf. Ser. Mater. Sci. Eng. 2021, 1030, 012055. [Google Scholar] [CrossRef]
  35. Oelerich, T.; Beck, F.; Hartl-Nesic, C.; Kugi, A. BoundMPC: Cartesian path following with error bounds based on model predictive control in the joint space. Int. J. Robot. Res. 2025, 44, 02783649241309354. [Google Scholar] [CrossRef]
  36. Saveriano, M.; Abu-Dakka, F.J.; Kramberger, A.; Peternel, L. Dynamic movement primitives in robotics: A tutorial survey. Int. J. Robot. Res. 2023, 42, 1133–1184. [Google Scholar] [CrossRef]
  37. Pryalukhin, A.F.; Daus, Y.V.; Konyukhov, V.Y.; Oparina, T.A.; Dubrovin, R.G. Simulation Modeling of Energy Efficiency of Electric Dump Truck Use Depending on the Operating Cycle. World Electr. Veh. J. 2025, 16, 217. [Google Scholar] [CrossRef]
  38. Walker, K.L.; Jordan, L.-B.; Giorgio-Serchi, F. Nonlinear model predictive dynamic positioning of a remotely operated vehicle with wave disturbance preview. Int. J. Robot. Res. 2024, 44, 932–951. [Google Scholar] [CrossRef]
  39. Du, W.; Fnadi, M.; Benamar, F. Rolling based locomotion on rough terrain for a wheeled quadruped using centroidal dynamics. Mech. Mach. Theory 2020, 153, 103984. [Google Scholar] [CrossRef]
  40. Xu, K.; Wang, S.; Shi, L.; Li, J.; Yue, B. Horizon-stability control for wheel-legged robot driving over unknow, rough terrain. Mech. Mach. Theory 2025, 205, 105887. [Google Scholar] [CrossRef]
  41. Nussipali, R.; Romanova, V.V.; Kononenko, R.V. Combined Power Generating Complex and Energy Storage System. Electricity 2024, 5, 931–946. [Google Scholar] [CrossRef]
  42. Ichnowski, J.; Avigal, Y.; Satish, V.; Goldberg, K. Deep learning can accelerate grasp-optimized motion planning. Sci. Robot. 2020, 5, eabd7710. [Google Scholar] [CrossRef]
  43. Chen, B.; Yang, H.; Song, B.; Meng, D.; Yan, X.; Li, Y.; Wang, Y.; Hu, P.; Ou, T.H.; Barnell, M.; et al. A memristor-based hybrid analog-digital computing platform for mobile robotics. Sci. Robot. 2020, 5, eabb6938. [Google Scholar] [CrossRef]
  44. Babyr, N.V.; Pogrebnoy, A.V.; Boltrushevich, A.E. Modelling of Reliability Indicators of a Mining Plant. Mathematics 2024, 12, 2842. [Google Scholar] [CrossRef]
  45. My, C.A.; Bien, D.X.; Hiep, T.X.; Dinh, N.C.; Duc, V.M.; Nguyen, N.T.; Le, C.H.; Alandoli, E.A. A Review of Mathematical Methods for Flexible Robot Dynamics Modeling and Simulation. In Machine Learning and Mechanics Based Soft Computing Applications; Nguyen, T.D.L., Lu, J., Eds.; Studies in Computational Intelligence; Springer: Singapore, 2023; Volume 1068. [Google Scholar] [CrossRef]
  46. Qin, L.; Peng, H.; Huang, X.; Liu, M.; Huang, W. Modeling and Simulation of Dynamics in Soft Robotics: A Review of Numerical Approaches. Curr. Robot. Rep. 2024, 5, 1–13. [Google Scholar] [CrossRef]
  47. Filina, O.A.; Makarov, A.A. Improvement of Operational Reliability of Units and Elements of Dump Trucks Taking into Account the Least Reliable Elements of the System. World Electr. Veh. J. 2024, 15, 365. [Google Scholar] [CrossRef]
  48. Ortigosa-Martínez, R.; Martínez-Frutos, J.; Mora-Corral, C.; Pedregal, P.; Periago, F. Mathematical modeling, analysis and control in soft robotics: A survey. SeMA J. 2024, 81, 147–164. [Google Scholar] [CrossRef]
  49. Trivedi, D.; Rahn, C.D.; Kier, W.M.; Walker, I.D. Soft robotics: Biological inspiration, state of the art, and future research. Appl. Bionics Biomech. 2008, 5, 99–117. [Google Scholar] [CrossRef]
  50. Majidi, C. Soft Robotics: A Perspective-Current Trends and Prospects for the Future. Soft Robot. 2014, 1, 5–11. [Google Scholar] [CrossRef]
  51. Shishkin, P.V.; Malozyomov, B.V.; Martyushev, N.V.; Sorokova, S.N.; Efremenkov, E.A.; Valuev, D.V.; Qi, M. Development of a Mathematical Model of Operation Reliability of Mine Hoisting Plants. Mathematics 2024, 12, 1843. [Google Scholar] [CrossRef]
  52. Burgner-Kahrs, J.; Rucker, D.C.; Choset, H. Continuum Robots for Medical Applications: A Survey. IEEE Trans. Robot. 2015, 31, 1261–1280. [Google Scholar] [CrossRef]
  53. Park, Y.L.; Chen, B.; Perez-Arancibia, N.; Young, D.; Stirling, L.; Wood, R.J.; Goldfield, E.C.; Nagpal, R. Design and control of a bio-inspired soft wearable robotic device for ankle–foot rehabilitation. Bioinspir. Biomim. 2014, 9, 016007. [Google Scholar] [CrossRef] [PubMed]
  54. Polygerinos, P.; Wang, Z.; Galloway, K.C.; Wood, R.J.; Walsh, C.J. Soft robotic glove for combined assistance and at-home rehabilitation. Robot. Auton. Syst. 2015, 73, 135–143. [Google Scholar] [CrossRef]
  55. Malozyomov, B.V.; Martyushev, N.V.; Sorokova, S.N. Mathematical Logic Model for Analysing the Controllability of Mining Equipment. Mathematics 2024, 12, 1660. [Google Scholar] [CrossRef]
  56. Armanini, C.; Boyer, F.; Mathew, A.T.; Duriez, C.; Renda, F. Soft Robots Modeling: A Structured Overview. IEEE Trans. Robot. 2023, 39, 1728–1748. [Google Scholar] [CrossRef]
  57. Ménager, E.; Navez, T.; Chaillou, P.; Goury, O.; Kruszewski, A.; Duriez, C. Modeling, Embedded Control and Design of Soft Robots using a Learned Condensed FEM Model. arXiv 2025, arXiv:2503.15009. [Google Scholar] [CrossRef]
  58. Boër, C.R.; Molinari-Tosatti, L.; Smith, K.S. Parallel Kinematic Machines: Theoretical Aspects and Industrial Requirements; Springer: Berlin/Heidelberg, Germany, 2011. [Google Scholar] [CrossRef]
  59. Laribi, M.A.; Romdhane, L.; Zeghloul, S. Analysis and dimensional synthesis of the DELTA robot for a prescribed workspace. Mech. Mach. Theory 2007, 42, 859–870. [Google Scholar] [CrossRef]
  60. Zhang, L.; Song, Y. Optimal design of the Delta robot based on dynamics. In Proceedings of the IEEE International Conference on Robotics and Automation, Shanghai, China, 9–13 May 2011; pp. 336–341. [Google Scholar] [CrossRef]
  61. Bryukhanova, N.N.; Kondratiev, V.V.; Kononenko, R.V.; Pavlov, P.P.; Romanova, V.V.; Karlina, Y.I. Reliability Study of Metal-Oxide Semiconductors in Integrated Circuits. Micromachines 2024, 15, 561. [Google Scholar] [CrossRef]
  62. Piras, G.; Cleghorn, W.L.; Mills, J.K. Dynamic finite-element analysis of a planar high speed, high-precision parallel manipulator with flexible links. Mech. Mach. Theory 2005, 40, 849–862. [Google Scholar] [CrossRef]
  63. Chen, K.; Zhao, H.; Zhang, J.; Feng, M.; Wang, Y.; Wang, J.; Ding, H. Modeling and control of a rigid-flexible coupling robot for narrow space manipulations. Sci. China Technol. Sci. 2025, 68, 1220302. [Google Scholar] [CrossRef]
  64. Adorno, B.V. Two-Arm Manipulation: From Manipulators to Enhanced Human-Robot Collaboration [Contribution à la Manipulation à Deux Bras: Des Manipulateurs à la Collaboration Homme-Robot]. Ph.D. Dissertation, University of Montpellier, Montpellier, France, 2011. Available online: https://theses.hal.science/tel-00641678/ (accessed on 27 November 2024).
  65. Malozyomov, B.V.; Martyushev, N.V.; Sorokova, S.N.; Qi, M. Mathematical Modelling of Traction Equipment Parameters of Electric Cargo Trucks. Mathematics 2024, 12, 577. [Google Scholar] [CrossRef]
  66. Spong, M.W.; Hutchinson, S.; Vidyasagar, M. Robot Modeling and Control, 2nd ed.; Wiley: New York, NY, USA, 2020; Available online: https://www.perlego.com/book/2774514/robot-modeling-and-control-pdf (accessed on 15 October 2024).
  67. Siciliano, B.; Sciavicco, L.; Villani, L.; Oriolo, G. Robotics: Modelling, Planning and Control, 1st ed.; Springer: London, UK, 2008. [Google Scholar]
  68. Leclercq, G.; Lefèvre, P.; Blohm, G. 3D kinematics using dual quaternions: Theory and applications in neuroscience. Front. Behav. Neurosci. 2013, 7, 7. [Google Scholar] [CrossRef] [PubMed]
  69. Oparina, T.A.; Sevryugina, N.S.; Gozbenko, V.E.; Kondratiev, V.V. Determination of the Performance Characteristics of a Traction Battery in an Electric Vehicle. World Electr. Veh. J. 2024, 15, 64. [Google Scholar] [CrossRef]
  70. Liendo, F.; Hernández, C.; Galez, C. An Improved Dual Quaternion Dynamic Movement Primitives-Based Algorithm for Robot-Agnostic Learning and Execution of Throwing Tasks. J. Mech. Robot. 2025, 17, 091012. [Google Scholar] [CrossRef]
  71. Govindarajan, V.; Bhattacharya, S.; Kumar, V. Human-robot collaborative topological exploration for search and rescue applications. In Distributed Autonomous Robotic Systems; Springer: Tokyo, Japan, 2016; pp. 17–32. [Google Scholar] [CrossRef]
  72. Brito, T.; Queiroz, J.; Piardi, L.; Fernandes, L.A.; Lima, J.; Leitão, P. A machine learning approach for collaborative robot smart manufacturing inspection for quality control systems. Procedia Manuf. 2020, 51, 11–18. [Google Scholar] [CrossRef]
  73. Kilbas, A.A.; Srivastava, H.; Trujillo, J.J. Theory and Applications of Fractional Differential Equations; Elsevier Science Inc.: New York, NY, USA, 2006; Volume 204, Available online: https://www.sciencedirect.com/bookseries/north-holland-mathematics-studies/vol/204 (accessed on 6 May 2025).
  74. Sabatier, J.; Melchior, P.; Tenreiro Machado, J.A.; Vinagre, B.M. Fractional Order Systems. Applications in modelling, identification, and control. J. Eur. Des. Syst. Autom. 2008, 42, 625. [Google Scholar]
  75. Xiong, X.; Xiong, M.; Chen, L.; Luo, M.; Yu, Y. Existence uniqueness and stability analysis of solutions for the fractional fuzzy cellular neural networks with impulse and reaction diffusion. Math. Comput. Model. Dyn. Syst. 2025, 31, 2515875. [Google Scholar] [CrossRef]
  76. Alagoz, B.B.; Tepljakov, A.; Ates, A.; Petlenkov, E.; Yeroglu, C. Time-domain identification of One Noninteger Order Plus Time Delay models from step response measurements. Int. J. Model. Simul. Sci. Comput. 2019, 10, 1941011. [Google Scholar] [CrossRef]
  77. Lopota, A.V.; Spassky, B.A. Mobile ground-based robot systems for professional use. Robot. Tech. Cybern. 2020, 8, 5–17. [Google Scholar] [CrossRef]
Figure 1. Overall methodology for investigating the geometric reliability of an industrial robot. The diagram outlines the integrated five-phase workflow, from deterministic and stochastic modeling to reliability estimation and experimental validation.
Figure 1. Overall methodology for investigating the geometric reliability of an industrial robot. The diagram outlines the integrated five-phase workflow, from deterministic and stochastic modeling to reliability estimation and experimental validation.
Mathematics 14 00580 g001
Figure 2. Kinematic diagram of the FANUC LR Mate 200iD/7L robot with the designation of joint rotation axes and link sequence (conventional scheme); numbers 1–5 denote the sequence of manipulator links (identical numbers correspond to the same structural link), z1–z6 denote the joint rotation axes.
Figure 2. Kinematic diagram of the FANUC LR Mate 200iD/7L robot with the designation of joint rotation axes and link sequence (conventional scheme); numbers 1–5 denote the sequence of manipulator links (identical numbers correspond to the same structural link), z1–z6 denote the joint rotation axes.
Mathematics 14 00580 g002
Figure 3. Illustration of the contribution of DH parameter errors to the distribution of the final pose of the manipulator end-effector.
Figure 3. Illustration of the contribution of DH parameter errors to the distribution of the final pose of the manipulator end-effector.
Mathematics 14 00580 g003
Figure 4. An example of the Ωp and Ωω areas of permissible positions in the FANUC LR Mate 200iD/7L assembly operation.
Figure 4. An example of the Ωp and Ωω areas of permissible positions in the FANUC LR Mate 200iD/7L assembly operation.
Mathematics 14 00580 g004
Figure 5. Spherical (a) and ellipsoidal (b) approximations of position tolerances in the operation of the FANUC LR Mate 200iD/7L.
Figure 5. Spherical (a) and ellipsoidal (b) approximations of position tolerances in the operation of the FANUC LR Mate 200iD/7L.
Mathematics 14 00580 g005
Figure 6. Graphical diagram of the Monte Carlo method for the FANUC LR Mate 200iD/7L: generation of random parameters → calculation of the pose → checking the hit in the Ω area.
Figure 6. Graphical diagram of the Monte Carlo method for the FANUC LR Mate 200iD/7L: generation of random parameters → calculation of the pose → checking the hit in the Ω area.
Mathematics 14 00580 g006
Figure 7. FANUC LR Mate 200iD/7L Experimental Assembly Operation Diagram: Target Tool Posture, Cylindrical Position Range, and Orientation Tolerance.
Figure 7. FANUC LR Mate 200iD/7L Experimental Assembly Operation Diagram: Target Tool Posture, Cylindrical Position Range, and Orientation Tolerance.
Mathematics 14 00580 g007
Figure 8. Probability distributions of the end-effector position for three characteristic configurations of the FANUC LR Mate 200iD/7L manipulator: (A) compact, (B) medium, and (C) extended. Monte Carlo simulation results (N = 10,000) are visualized as scatter plots with density heatmaps (viridis colormap) in the XY plane. The target point is marked with a red cross; the green transparent cylinder (radius = 1 mm) represents the cylindrical tolerance zone for a typical assembly operation; the black ellipse outlines the 95% confidence region. Schematic diagrams of the corresponding robot configurations are shown in panel.
Figure 8. Probability distributions of the end-effector position for three characteristic configurations of the FANUC LR Mate 200iD/7L manipulator: (A) compact, (B) medium, and (C) extended. Monte Carlo simulation results (N = 10,000) are visualized as scatter plots with density heatmaps (viridis colormap) in the XY plane. The target point is marked with a red cross; the green transparent cylinder (radius = 1 mm) represents the cylindrical tolerance zone for a typical assembly operation; the black ellipse outlines the 95% confidence region. Schematic diagrams of the corresponding robot configurations are shown in panel.
Mathematics 14 00580 g008
Figure 9. Three-dimensional surface representing the dependence of geometric reliability on robot configuration parameters θ2 and θ3. The surface color mapping (viridis colormap) indicates reliability values from 0.75 (minimum, purple) to 0.98 (maximum, yellow). Red and black markers highlight configurations with maximum and minimum reliability respectively. The non-uniform nature of the surface demonstrates significant configuration-dependent variations in positioning accuracy.
Figure 9. Three-dimensional surface representing the dependence of geometric reliability on robot configuration parameters θ2 and θ3. The surface color mapping (viridis colormap) indicates reliability values from 0.75 (minimum, purple) to 0.98 (maximum, yellow). Red and black markers highlight configurations with maximum and minimum reliability respectively. The non-uniform nature of the surface demonstrates significant configuration-dependent variations in positioning accuracy.
Mathematics 14 00580 g009
Figure 10. Distribution of probable positions of the endpoint of a two-link planar manipulator (100,000 realizations), circular range of permissible values with a radius of 0.7 mm.
Figure 10. Distribution of probable positions of the endpoint of a two-link planar manipulator (100,000 realizations), circular range of permissible values with a radius of 0.7 mm.
Mathematics 14 00580 g010
Figure 11. Comparative analysis of reliability estimation methods for three robot configurations. Blue bars represent analytical solutions based on multivariate normal approximation, while red bars show Monte Carlo simulation results with error bars indicating 95% confidence intervals. Numerical values above bars display exact reliability estimates with three decimal precision.
Figure 11. Comparative analysis of reliability estimation methods for three robot configurations. Blue bars represent analytical solutions based on multivariate normal approximation, while red bars show Monte Carlo simulation results with error bars indicating 95% confidence intervals. Numerical values above bars display exact reliability estimates with three decimal precision.
Mathematics 14 00580 g011
Figure 12. Distribution of probable positions of the FANUC LR Mate 200iD/7L end-effector (200,000 realizations), cylindrical range of permissible values with a radius of 1 mm.
Figure 12. Distribution of probable positions of the FANUC LR Mate 200iD/7L end-effector (200,000 realizations), cylindrical range of permissible values with a radius of 1 mm.
Mathematics 14 00580 g012
Figure 13. Diagram of the experimental measurement campaign of the FANUC LR Mate 200iD/7L: laser tracker location, a grid of 25 measuring points and an example of an ellipsoid of actual positioning errors.
Figure 13. Diagram of the experimental measurement campaign of the FANUC LR Mate 200iD/7L: laser tracker location, a grid of 25 measuring points and an example of an ellipsoid of actual positioning errors.
Mathematics 14 00580 g013
Figure 14. Integral failure curve of the FANUC LR Mate 200iD/7L robot over a follow-up period of 18 months.
Figure 14. Integral failure curve of the FANUC LR Mate 200iD/7L robot over a follow-up period of 18 months.
Mathematics 14 00580 g014
Figure 15. Comparison of model and actual ellipsoids of positioning errors in the elongated configuration of the FANUC LR Mate 200iD/7L robot.
Figure 15. Comparison of model and actual ellipsoids of positioning errors in the elongated configuration of the FANUC LR Mate 200iD/7L robot.
Mathematics 14 00580 g015
Figure 16. Comparison of the variances of model and experimental positioning errors for three configurations of the FANUC LR Mate 200iD/7L robot.
Figure 16. Comparison of the variances of model and experimental positioning errors for three configurations of the FANUC LR Mate 200iD/7L robot.
Mathematics 14 00580 g016
Figure 17. Geometric reliability map in the robot workspace (XY-plane at fixed Z-coordinate). Color mapping from red (low reliability, ~0.70) to green (high reliability, ~0.98) represents the probability of successful positioning for assembly operations. The circular boundary indicates the approximate reachable workspace limits. Marked points highlight specific zones with characteristically different reliability levels.
Figure 17. Geometric reliability map in the robot workspace (XY-plane at fixed Z-coordinate). Color mapping from red (low reliability, ~0.70) to green (high reliability, ~0.98) represents the probability of successful positioning for assembly operations. The circular boundary indicates the approximate reachable workspace limits. Marked points highlight specific zones with characteristically different reliability levels.
Mathematics 14 00580 g017
Table 1. Notation consistency between deterministic and stochastic formulations.
Table 1. Notation consistency between deterministic and stochastic formulations.
Deterministic FormStochastic FormDescriptionUnits
θθ (mean value)Joint angles[deg]
f(θ)X = f(q)End-effector poseR6
J(θ)J(μ_q)Jacobian matrix (evaluated at mean)
q~N(μ_q, Σ_q)Random DH parameters
Σ_X = JΣ_q JTPose covariance propagation[mm2], [deg2]
ptargetx0R3Target position[mm]
ωtargetω0R3Target orientation[deg]
ΩR6Admissible pose domain
R = P(XΩ)Geometric reliabilitydimensionless
Coordinate frames: -{B}—base frame (origin at robot mounting flange, Z-axis vertical). -{T}—tool frame (origin at TCP, Z-axis along tool axis). Note: All linear dimensions in millimetres [mm], angles in degrees [deg]. Dash “—” indicates no deterministic counterpart.
Table 2. Denavit–Hartenberg parameters for the FANUC LR Mate 200iD/7L.
Table 2. Denavit–Hartenberg parameters for the FANUC LR Mate 200iD/7L.
Connection iAI (M)di (m)Ai (RAD)θi (rad)
100.330π/2θ1 (changes)
20.05000θ2 (changes)
30.33000θ3 (changes)
400.335π/2θ4 (changes)
500−π/2θ5 (changes)
600.0800θ6 (changes)
Table 3. The main sources of uncertainty in the model.
Table 3. The main sources of uncertainty in the model.
CategoryNature of ErrorAllocation Type
Manufacturing TolerancesInaccuracy of link dimensionsNormal
Design inaccuraciesAxis misalignmentsNormal
Control errorsSensor noise, quantizationNormal
Dynamic EffectsElasticity, vibrationClose to normal
Table 4. DH Parameters for FANUC LR Mate 200iD/7L.
Table 4. DH Parameters for FANUC LR Mate 200iD/7L.
Joint iAI (M)di (m)αI (rad)θi–Variable
100.330π/2θ1
20.05000θ2
30.33000θ3
400.335π/2θ4
500−π/2θ5
600.0800θ6
Table 5. The main sources of uncertainty in the FANUC LR Mate 200iD/7L model.
Table 5. The main sources of uncertainty in the FANUC LR Mate 200iD/7L model.
CategoryNature of ErrorAllocation TypeExample
Manufacturing Tolerancesinaccurate dimensions of links and flangesNormalDeviations AI, DI
Design inaccuraciesmisalignments, angular errorsNormalDeviations αI
Control errorssensor noise, quantization, inertiaNormalθi errors
Dynamic Effectselasticity, vibration, temperatureclose to normalTool offsets
Table 6. Typical Ωp and Ωω Tolerance Ranges.
Table 6. Typical Ωp and Ωω Tolerance Ranges.
Area TypeFormal DefinitionApplication
Spherepp0‖ ≤ rPrecise Inference Operations
Ellipsoid(p − p0) ≤ 1High-precision assembly
Cylinder|p − p0{xy}| ≤ r,z0
Rectangular Orientation Area ψ0
Spherical Orientation Domain‖ω − ω0‖ ≤ δPrecise orientation work
Table 7. Example of Monte Carlo simulation results for FANUC LR Mate 200iD/7L.
Table 7. Example of Monte Carlo simulation results for FANUC LR Mate 200iD/7L.
Configuration θReliability RNumber of Tests N
Compact (elbow bent)0.984105
Medium working area0.947105
Outstretched arm0.812105
Table 8. Reliability Evaluation Based on Monte Carlo Simulation for FANUC LR Mate 200iD/7L.
Table 8. Reliability Evaluation Based on Monte Carlo Simulation for FANUC LR Mate 200iD/7L.
ConfigurationReliability RAverage Position Deviation (mm)Mean Orientation Deviation (deg)
Compact0.9840.0180.29
Average working0.9470.0310.45
Extruded0.8120.0640.77
Table 9. Reliability evaluation for a two-link prototype.
Table 9. Reliability evaluation for a two-link prototype.
MethodReliabilityAverage Position Deviation (mm)Main Axis of the Ellipse (mm)
Analytic0.9360.520.94
Monte Carlo (100,000 trials)0.9390.530.96
Table 10. Reliability of the FANUC LR Mate 200iD/7L for three configurations.
Table 10. Reliability of the FANUC LR Mate 200iD/7L for three configurations.
ConfigurationReliability RAverage Position Offset (mm)Mean Orientation Deviation (deg)
Compact0.9720.0210.41
Average0.9410.0330.57
Extruded0.7830.0620.94
Table 11. Comparison of experimental and model errors for the FANUC LR Mate 200iD/7L.
Table 11. Comparison of experimental and model errors for the FANUC LR Mate 200iD/7L.
ConfigurationMean Variance (%)Mean Divergence on the Principal Axes (%)RMS Model Error (mm)
Compact9.36.10.013
Average12.88.70.017
Extruded18.414.20.028
Table 12. FANUC LR Mate 200iD/7L Failure and Service Statistics.
Table 12. FANUC LR Mate 200iD/7L Failure and Service Statistics.
IndexMeaning
Follow-up period18 months
Life5400 h
Number of all failures27
Number of failures affecting accuracy11
Average failure interval207 h
Average accuracy failure interval491 h
Weibull Form Parameter k1.18
Weibull scale parameter η9200 h
Average improvement in accuracy after calibration15%
Table 13. Validation of Σq(t) predictive capability.
Table 13. Validation of Σq(t) predictive capability.
Prediction HorizonTraining DataPredicted tr(ΣX), mm2Measured tr(ΣX), mm2Relative Error
Month 15Months 1–120.01840.0191+3.7%
Month 18Months 1–150.02190.0228+4.1%
Table 14. The main causes of discrepancies between the model and the experiment and ways to eliminate them.
Table 14. The main causes of discrepancies between the model and the experiment and ways to eliminate them.
Discrepancy IdentifiedProbable CauseNecessary Improvement of the Model
Up to 20% difference in error variances in an extruded configurationNonlinearity of kinematics at a large overhangConsideration of the second derivative in the decomposition of direct kinematics
Slope of actual error ellipsoids relative to model ellipsoidsCorrelations between angular and linear errorsUsing a full distribution with non-zero correlations
Systematic z-axis driftTemperature deformations, insufficient weight compensationIntroduction of dynamic corrections to DH parameters
Growth of dispersions at the end of operationWear of drives and gearboxesΣq(t) degradation model based on operating data
Table 15. Influence of the operating stage on positioning accuracy.
Table 15. Influence of the operating stage on positioning accuracy.
Operation StageAverage Position Error (mm)Average Orientation Error (Deg)
First 3 months0.0180.28
Average 12 months0.0270.47
Last 3 months0.0410.71
Disclaimer/Publisher’s Note: The statements, opinions and data contained in all publications are solely those of the individual author(s) and contributor(s) and not of MDPI and/or the editor(s). MDPI and/or the editor(s) disclaim responsibility for any injury to people or property resulting from any ideas, methods, instructions or products referred to in the content.

Share and Cite

MDPI and ACS Style

Issametova, M.; Martyushev, N.V.; Malozyomov, B.V.; Demin, A.Y.; Pogrebnoy, A.V.; Kuleshova, E.E.; Valuev, D.V. Reliability in Robotics and Intelligent Systems: Mathematical Modeling and Algorithmic Innovations. Mathematics 2026, 14, 580. https://doi.org/10.3390/math14030580

AMA Style

Issametova M, Martyushev NV, Malozyomov BV, Demin AY, Pogrebnoy AV, Kuleshova EE, Valuev DV. Reliability in Robotics and Intelligent Systems: Mathematical Modeling and Algorithmic Innovations. Mathematics. 2026; 14(3):580. https://doi.org/10.3390/math14030580

Chicago/Turabian Style

Issametova, Madina, Nikita V. Martyushev, Boris V. Malozyomov, Anton Y. Demin, Alexander V. Pogrebnoy, Elizaveta E. Kuleshova, and Denis V. Valuev. 2026. "Reliability in Robotics and Intelligent Systems: Mathematical Modeling and Algorithmic Innovations" Mathematics 14, no. 3: 580. https://doi.org/10.3390/math14030580

APA Style

Issametova, M., Martyushev, N. V., Malozyomov, B. V., Demin, A. Y., Pogrebnoy, A. V., Kuleshova, E. E., & Valuev, D. V. (2026). Reliability in Robotics and Intelligent Systems: Mathematical Modeling and Algorithmic Innovations. Mathematics, 14(3), 580. https://doi.org/10.3390/math14030580

Note that from the first issue of 2016, this journal uses article numbers instead of page numbers. See further details here.

Article Metrics

Back to TopTop