Abstract
Existence of the solution for the nonlinear quadratic integral equation of the Hammerstein type in the Banach space BC() has been proved by using the technique of measure of noncompactness and fixed-point theorem. In this article, we obtain an approximate solution for the quadratic integral equation by using the Sinc method and the fixed-point technique. Moreover, the convergence of the numerical scheme for the solution of the integral equation is demonstrated by a theorem, and numerical experiments are presented to show the accuracy of the numerical scheme and guarantee the analytical results.
Keywords:
Sinc method; measure of noncompactness; fixed-point method; convergence; nonlinear hammerestein integral equation MSC:
42C40; 47L10; 47N40; 47H10; 47H30
1. Introduction
In this paper, we illustrate a numerical method for solving the Hammerstein integral equation on the half-line in Banach space
where and are the known functions and x is the unknown function to be found in , a space of all bounded continuous functions on .
Nonlinear quadratic integral equation of Hammerstein type (1) arises in many physical applications [1] and appears in solutions of initial and boundary value problems for ordinary differential equations. In semiconductor devices, wherein Poisson’s equation has to be solved in two adjacent domains, where one is bounded and the another is unbounded, integral Equation (1) plays a significant role. Several applications, for instance in vehicular traffic theory, queuing and biology theory [2], use nonlinear integral equations on the half-line. Moreover, in the Wiener-Hopf equation and radiative transfer theory [3], and neutron transport theory and kinetic theory of gases [4,5,6,7,8], this type of integral equations appears.
In the case of a bounded interval, this equation has the form
and if , Equation (2) is as follows:
This equation arises as a reformulation of two-point boundary value problems with a certain nonlinear boundary condition [9,10]. Also, multidimensional analogues of Equation (3) appear as various reformulations of an elliptic partial differential equation with nonlinear boundary conditions [11,12].
Based on our knowledge, for integral Equation (2), there is no numerical investigation, but for some simplified models, there are some numerical approaches presented in some research papers, which we review here very briefly. The existence and approximation of solutions of (3) have been studied in [1]. In this paper, the solution of an integral equation on is approximated by finite approximation, which reduces to an integral equation on a bounded interval . In the case where solutions are unique, the solutions to the finite-section approximations converge uniformly to the solution x of the integral equation on , under natural hypotheses on its kernel. Numerical discretization and linearization processes to approximate the solution of (3) are developed in [13].
In [14], projection methods are developed to approximate the solution of the nonlinear Hammerstein-type integral equation on the half-line by using the space of piecewise polynomials. In this research, the authors proved that the approximate and iterated approximate solutions in the Galerkin and collocation methods converge with the orders and , respectively, in the infinity norm, where is the maximum norm of the partition and r denotes the order of the piecewise polynomial employed in the approximation. The discrete Galerkin method in [15] is employed to solve Fredholm–Hammerstein integral equations of the second kind. The method utilizes the radial basis functions to estimate the solution of integral equations.
There are several numerical methods for solving Hammerstein integral equations in finite intervals. In [16], a new collocation-type method is presented for the numerical solution of nonlinear integral equations of the Hammerstein type. In this research, the function is assumed to be nonlinear in x. Appropriate smoothness assumptions to be made on and will ensure that, in a suitable Banach space, the right-hand side of (3) defines a completely continuous operator acting on x. The collocation-type method combined with a degenerate kernel based on Daubechies wavelets is presented to develop a numerical solution to the nonlinear integral equations of the Hammerstein type in [17].
The Petrov–Galerkin method and the iterated Petrov–Galerkin method are used to approximate a solution for a class of Hammerstein equations in [18]. Also, they applied the sparsity advantage of wavelets to extend the proposed numerical method to the nonlinear Hammerstein equations. Nyström and degenerate kernel methods for approximating the solution of Fredholm integral equations of the second kind with a smooth kernel were introduced in [19]. By using interpolation at Gauss points, they showed that the solution derived by the proposed methods converges.
In [20], the solvability of a nonlinear quadratic integral equation of Hammerstein type (1) was discussed. Using the technique of measures of noncompactness, they proved that this equation has solutions on an unbounded interval, and also an asymptotic property of these solutions was derived. In this paper, our main goal is to develop a numerical technique to approximate a solution for Equation (1). For this, we apply the fixed-point iteration method to generate successive approximations, and in each iteration, we introduce and use Sinc quadrature, which has exponential error of convergence, to approximate the integral term.
The remainder of the paper is organized as follows. Section 2 outlines the theoretical background of the solution of integral Equation (1). Then, Sinc approximation is introduced in Section 3. The numerical strategy based on fixed-point iteration and its convergence are discussed in Section 4, and finally some numerical illustrations are presented in Section 5 to show the efficiency and applicability of the proposed numerical method.
2. Theoretical Background
In this section, we give a collection of Definitions and Theorems which will be used to verify the solvability of a nonlinear quadratic integral equation of Hammerstein type (1).
Let E be an infinite dimensional Banach space with norm and zero element . Also, let be the closed ball centered at x with radius r. The symbol stands for the ball . If X is a subset of E, we write , conv X in order to denote the closure and convex closure of X, respectively. Finally, let us denote by the family of nonempty and bounded subsets of E and by its subfamily consisting of all relatively compact sets.
Definition 1.
A mapping will be called a measure of noncompactness in the space E if it satisfies the following conditions:
- (i)
- The family ker is nonempty and ker ;
- (ii)
- ;
- (iii)
- ;
- (iv)
- for ;
- (v)
- If is a sequence of sets from such that , and if , then the intersection is nonempty;
- (vi)
- .
The family ker μ described in is called the kernel of the measures of noncompactness μ.
A measure is said to be sublinear if it satisfies the following two conditions:
- (vii)
- for ;
- (viii)
- .
Other facts concerning measures of noncompactness and their properties may be found in [21]. We will use the following fixed-point theorem due to Darbo [21,22].
Theorem 1.
Let Q be a nonempty bounded closed convex subset of the space E and let be continuous such that for any nonempty subset X of Q, where k is a constant, . Then, G has a fixed point in the set Q.
In what follows, we will work in the Banach space consisting of all real functions defined as continuous and bounded on . The space is equipped with the standard norm .
Theorem 2.
Proof.
Ref. [20]
The existence conditions of the solution are as follows:
- (1)
- Function is continuous and as .
- (2)
- Function is continuous and the function belongs to the space .
- (3)
- There exists a continuous function such thatand .
- (4)
- The function is uniformly continuous on every rectangle of the form ; moreover, there exists a continuous function and a continuous and nondecreasing function such thatfor and
- (5)
- The function is continuous and there exist continuous functions such that functions and are integrable over and the following inequalityis satisfied for . Moreover, we assume that and function is bounded on the interval
- (6)
- The constants are defined as follows:;;;.These constants are finite.
- (7)
- The inequality has a positive solution .
□
3. Sinc Method
The Sinc method is a powerful numerical technique often used in signal processing, interpolation, and approximation problems. In this section, we introduce the Sinc approximation and fixed-point method that have been used for approximating the solution of the nonlinear integral Equation (1). The Sinc function is defined on the real line by
The Sinc approximation for a function f defined on the real line is given by
where is the jth Sinc function defined by
with .
Let be a strip domain defined by for . For a variable transformation , denotes the image of by the map .
Theorem 3.
Assume that f is analytic in , and there exist positive constants K, α, and β such that
for all . Let , and let M and N be defined as
Then, there exists a constant C, independent of n, such that
where
Proof.
[23]
To construct numerical quadrature on the interval , which is used in this paper, we consider the conformal map This map carries the interval onto the interval . The function is the inverse map of
For , the Sinc points are defined by Then, the explicit formula for quadrature on will be
which has been discussed thoroughly in [24,25]. If we replace the Sinc quadrature (6) in Equation (1), then
4. Convergence Analysis
To discuss the convergence of the fixed-point scheme (8), define an integral operator H on the space by
where In view of the conditions (1), (2), and (4)–(6) from Theorem 2, the operator H is continuous in the interval , and also this is continuous on the ball ; see [20].
Theorem 4.
Under the assumptions of Theorem 2, the iterative numerical technique (8) is convergent provided is close enough to the fixed point of the operator H and
Proof.
Fix and take such that x is a fixed point of the operator H and is an initial function of the successive technique based on the fixed-point method, and also . Then, for arbitrarily fixed , we get
regarding the assumptions of Theorem 2, we have
where
Condition from Theorem 2 implies that as ; then,
and this completes the proof. □
5. Numerical Examples
In this section, we employ the proposed numerical method to obtain an approximate solution of some Hammerstein integral equations. Before proposing some examples, we define a relative error as where and are the exact and ith approximate solution, respectively. If the exact solution is not available, we set a very large number for i to compute the ith solution and use it as the reference solution and exact solution. We used MATLAB (https://www.mathworks.com/products/matlab.html, accessed on 21 April 2025) with an 11th Gen Intel Core i7 processor and 16 GB RAM to perform all computations.
Example 1.
In [20], the authors showed that all assumptions of Theorem 2.3 are satisfied, and Assumption (7) from Theorem 2 leads to the inequality
where is a solution of it.
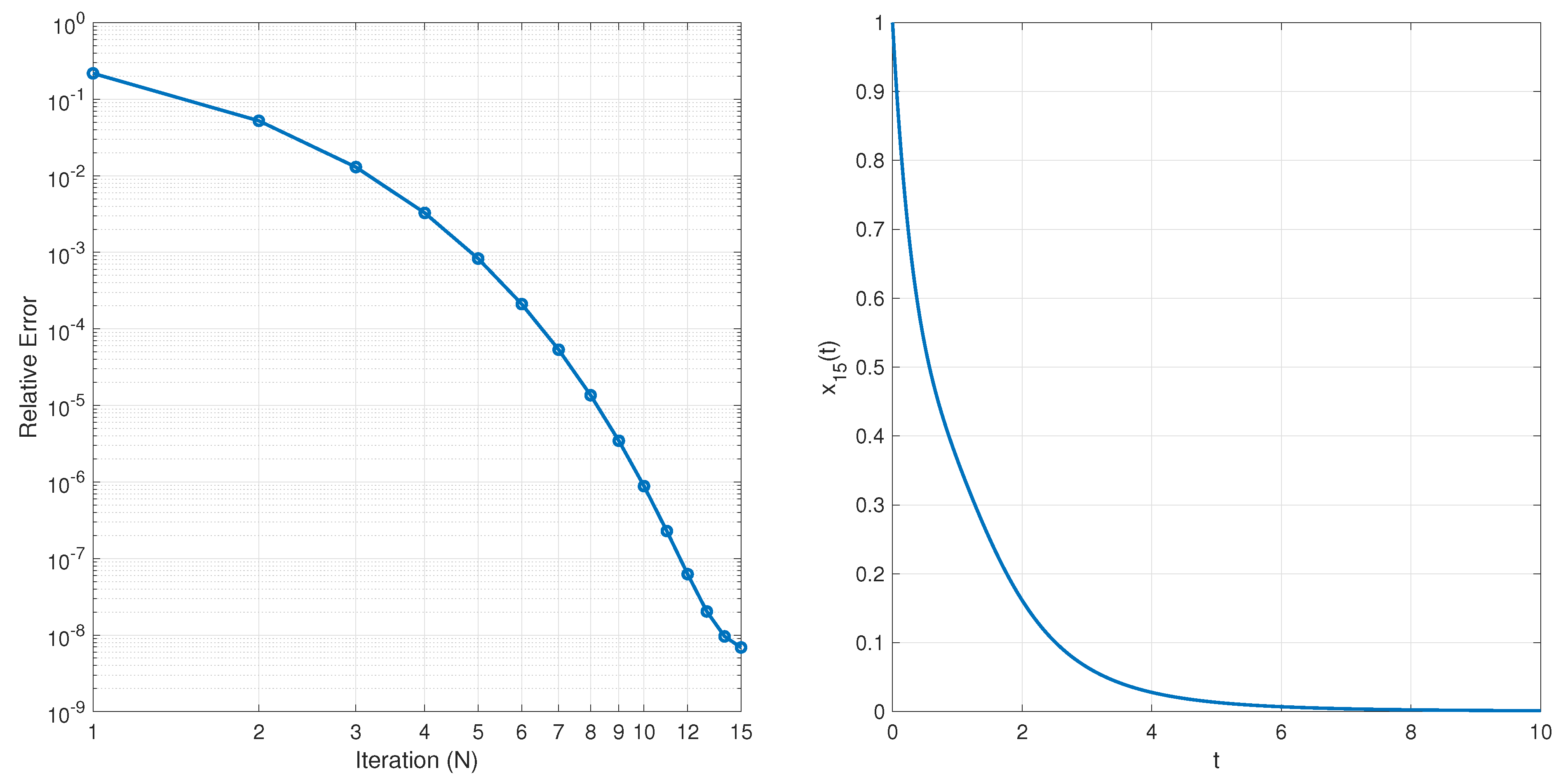
In this example, since the exact solution is not available, we set , and iterations to evaluate the reference solution. Relative errors for Example 1 in different iterations for , are depicted on the left in Figure 1, and the approximate solution after ten iterations is presented on the right in Figure 1. It is easy to verify that the solution of the equation belongs to the ball and tends to zero at infinity uniformly with respect to the ball It is easy to derive that by increasing the number of iterations, the relative errors decrease. To show how the number of used points (N) affects accuracy, relative errors are depicted for the 10th iteration for different values of N in Figure 2. From this, it is obvious that, by increasing used points, relative errors decrease.
Figure 1.
Relative errors for Example 1 in different iterations (Left) and approximate solution after ten iterations (Right).
Figure 2.
Relative errors for Example 1 in 10th iteration for different values of N.
Example 2.
Consider the following nonlinear integral equation:
where , , and .
This equation satisfies the conditions of Theorem 2, because is a continuous function, , f is a continuous function, the function belongs to the space , and f satisfies the condition
by for and
Function is continuous such that
where is a continuous and positive function and is a continuous and nondecreasing function for and
Function φ is continuous and there exist continuous functions and such that
for Moreover and the function is bounded on the interval and functions and are integrable over
Assumption (6) from Theorem 2 leads to , , , and ; so, we have the inequality
where is a positive solution of the above inequality.
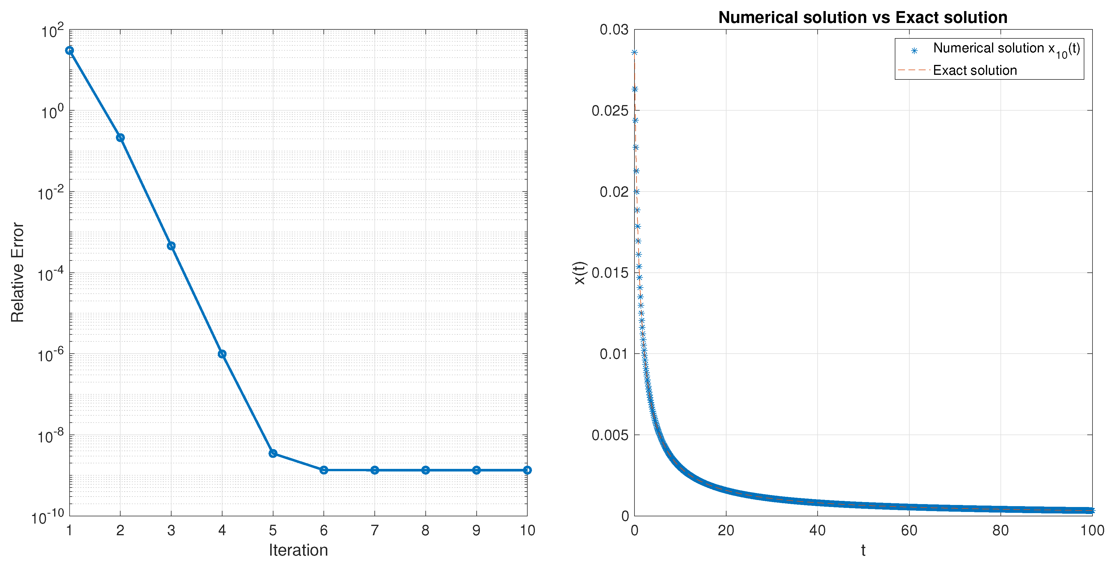
In this example, since the exact solution is not available, we set , , and iterations to evaluate the reference solution. Relative errors for Example 2 in different iterations for and are depicted on the left of Figure 3, and the approximate solution after fifteen iterations is presented on the right of Figure 3. It is easy to verify that the solution of the equation belongs to the ball and tends to zero at infinity uniformly with respect to the ball It is easy to derive that by increasing the number of iterations, relative errors decrease. To show how the number of used points (N) affects accuracy, relative errors are depicted for the 15th iteration for different values of N in Figure 4. From this, it is obvious that by increasing used points, the relative errors decease.
Figure 3.
Relative errors for Example 2 in different iterations (Left) and approximate solution after fifteen iterations (Right).
Figure 4.
Relative errors for Example 2 in 15th iteration for different values of N.
Example 3.
In this example, we apply the fixed-point iterative method for the nonlinear Hammerstein integral equation
The above integral equation has the exact solution . In this case, we obtain by substituting the exact solution in the above integral equation and it is easy to show that is a continuous function such that . Also, is a continuous function and the function belongs to the space and satisfies the condition
where for and . The function is a continuous function such that
where is a continuous and positive function and is a continuous and nondecreasing function for and is a continuous function and there exist continuous functions such that
for where and . Moreover, and the function is bounded on the interval and functions and are integrable over .
It is easy to check that , , , and . Now, in view of the inequality , we obtain
where is a positive solution of the above inequality.
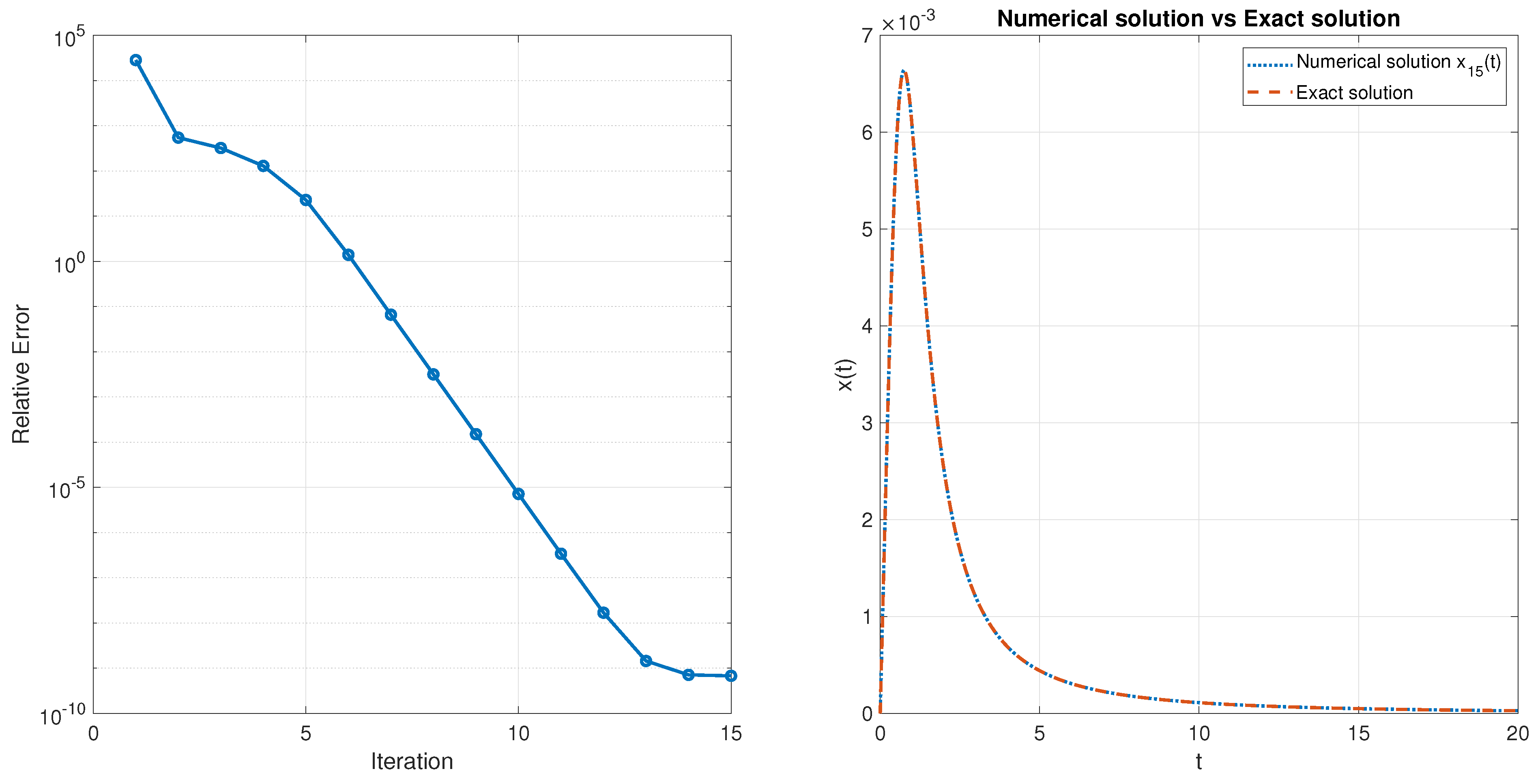
Relative errors for Example 3 in different iterations for , are depicted on the left of Figure 5, and the approximate solution after ten iterations vs. the exact solution are presented on the right of Figure 5. It is easy to verify that the solution of the equation belongs to the ball and tends to zero at infinity uniformly with respect to the ball It is easy to derive that by increasing the number of iterations, relative errors decrease. To show how the number of used points (N) affects accuracy, relative errors are depicted for the 10th iteration for different values of N in Figure 6. From this, it is obvious that by increasing used points, relative errors decease.
Figure 5.
Relative errors for Example 3 in different iterations (Left) and approximate solution after ten iterations vs. exact solution (Right).
Figure 6.
Relative errors for Example 3 in 10th iteration for different values of N.
Example 4.
We consider the following nonlinear Hammerstein integral equation
where , and
In this example, the exact solution is . is obtained by substituting the exact solution in the above integral equation, and we can deduce that g is continuous and as . Function f is continuous and satisfies the following condition
for and , where is a continuous and non-negative function and moreover function belongs to the space . The function is uniformly continuous and also
where is a continuous function and is a continuous and nondecreasing function for
Also, φ is a continuous function and there exist continuous and positive functions ; moreover, functions and are integrable over such that
with and and .
Moreover, and the function is bounded on the interval , and also, , , , and . According to condition (7) from Theorem 2, we have
where is a solution from the above inequality.
Relative errors for Example 4 in different iterations for , are depicted on the of left Figure 7, and the approximate solution after fifteen iterations vs. the exact solution is presented on the right of Figure 7. It is easy to verify that the solution of the equation belongs to the ball and tends to zero at infinity uniformly with respect to the ball It is easy to derive that by increasing the number of iterations, relative errors decrease. To show how the number of used points (N) affects accuracy, relative errors are depicted for the 10th iteration for different values of N in Figure 8. From this, it is obvious that by increasing used points, relative errors decease. Also, to show the computational complexity of the proposed algorithm, the CPU times are depicted in Figure 9 for different numbers of iterations and Sinc points used.
Figure 7.
Relative errors for Example 4 in different iterations (Left) and approximate solution after fifteen iterations vs. exact solution (Right).
Figure 8.
Relative errors for Example 4 in 10th iteration for different values of N.
Figure 9.
CPU times in seconds for Example 4 for different numbers of iterations (Right) and Sinc points used (Left).
Example 5.
The conductor-like screening model for real solvents is an important method for thermodynamic equilibria investigation in fluid and liquid mixtures. The molecular interactions in solvent are described by and the chemical potential of the surface segments is evaluated by
where R is the gas constant, T the temperature, and the term in Equation (9) denotes the interaction energy expression for the segments with screening charge density σ and , respectively, where σ and are the polarization charges of two interacting surface segments.
Now, by substituting
we have
which is a nonlinear Hammerstein integral equation. Since there is no analytical method to compute the exact solution of this equation, we apply the proposed numerical method in this paper to evaluate an approximate solution.
We let
for as a synthetic σ-profile and
In this example, since the exact solution is not available, we set , , and iterations to evaluate the reference solution. To improve the convergence rate of the fixed-point iteration method, in this example we employ the following iteration formula:
where and we select the initial function as any positive function.
Relative errors for Example 5 in different iterations for , are depicted on the left of Figure 10, and the approximate solution after eighty iterations is presented on the right of Figure 10.
Figure 10.
Relative errors for Example 5 in different iterations (Left) and approximate solution (Right).
6. Conclusions
In this work, we investigate a numerical method for solving Hammerstein integral equations on the half-line. A numerical method for finding an approximate solution is constructed by using the Sinc method and the successive approximation method based on a fixed point. Moreover, the convergence of the numerical scheme for the solution of the integral equation is demonstrated by a theorem, and numerical experiments are presented to show the accuracy of the numerical scheme and guarantee the analytical results. Also, we evaluate convergence based on the number of iterations and the number of used Sinc points separately. In both cases, the figures confirm that by increasing number of iterations or number of used Sinc points, a very fast decrease in relative errors occurs.
Author Contributions
All authors participated in the writing, coding, review and editing. All authors have read and agreed to the published version of the manuscript.
Funding
This research was funded by a Farmingdale State College, Mathematics Department, Summer Research Grant.
Data Availability Statement
The original contributions presented in this study are included in the article. Further inquiries can be directed to the corresponding author.
Conflicts of Interest
The authors declare no conflicts of interest.
References
- Anselone, P.; Lee, J. Nonlinear integral equations on the half line. J. Integral Equations Appl. 1992, 4, 1–14. [Google Scholar]
- Deimling, K. Nonlinear Functional Analysis; Springer: Berlin/Heidelberg, Germany, 1985. [Google Scholar]
- Graham, I.G.; Mendes, W.R. Nystrom-product integration for Wiener-Hopf equations with applications to radiative transfer. IMA J. Numer. Anal. 1989, 9, 261–284. [Google Scholar] [CrossRef]
- Busbridge, W. The Mathematics of Radiative Transfer; Cambridge University Press: Cambridge, UK, 1960. [Google Scholar]
- Cahlon, B.; Eskin, M. Existence theorems for an integral equation of the chandrasekhar h-equation with perturbation. J. Math. Anal. Appl. 1981, 83, 159–171. [Google Scholar] [CrossRef]
- Chandrasekhar, S. Radiative Transfer; Oxford University Press: London, UK, 1950. [Google Scholar]
- Hu, S.; Khavanin, M.; Zhuang, W.A.N. Integral equations arising in the kinetic theory of gases. Appl. Anal. 1989, 34, 261–266. [Google Scholar] [CrossRef]
- Kelley, C.T. Approximation of solutions of some quadratic integral equations in transport theory. J. Integral Equ. 1982, 4, 221–237. [Google Scholar]
- Delves, L.M.; Mohamed, J.L. Computational Method for Integral Equations; Cambridge University Press: Cambridge, UK, 1985. [Google Scholar]
- Atkinson, K. The Numerical Solution of Integral Equations of Second Kind; Cambridge University Press: Cambridge, UK, 1997. [Google Scholar]
- Atkinson, K.E. The numerical solution of a non-linear boundary integral equation on smooth surfaces. IMA J. Numer. Anal. 1994, 14, 461–483. [Google Scholar] [CrossRef]
- Atkinson, K.E.; Chandler, G. Boundary integral equation methods for solving laplace’s equation with nonlinear boundary conditions: The smooth boundary case. Math. Comput. 1990, 55, 451–472. [Google Scholar]
- Finn, G.; Jefferies, J. Studies in spectral line formation: I. formulation and simple applications. J. Quant. Spectrosc. Radiat. Transf. 1968, 8, 1675–1703. [Google Scholar] [CrossRef]
- Nahid, N.; Das, P.; Nelakanti, G. Projection and multi projection methods for nonlinear integral equations on the half-line. J. Comput. Appl. Math. 2019, 359, 119–144. [Google Scholar] [CrossRef]
- Assari, P.; Dehghan, M. A meshless discrete galerkin method based on the free shape parameter radial basis functions for solving Hammerstein integral equations. Numer. Math. Theory Methods Appl. 2018, 11, 540–568. [Google Scholar]
- Kumar, S.; Sloan, I.H. A new collocation-type method for Hammerstein integral equations. Math. Comput. 1987, 48, 585–593. [Google Scholar] [CrossRef]
- Wang, X.; Lin, W. Id-wavelets method for Hammerstein integral equations. J. Comput. Math. 1998, 16, 499–508. [Google Scholar]
- Kaneko, H.; Noren, R.D.; Novaprateep, B. Wavelet applications to the Petrov-Galerkin method for Hammerstein equations. Appl. Numer. Math. 2003, 45, 255–273. [Google Scholar] [CrossRef]
- Allouch, C.; Sbibih, D.; Tahrichi, M. Superconvergent Nyström and degenerate kernel methods for hammerstein integral equations. J. Comput. Appl. Math. 2014, 258, 30–41. [Google Scholar] [CrossRef]
- Banas, J.; Martin, J.; Sadarangani, K. On solutions of a quadratic integral equation of Hammerstein type. Math. Comput. Model. 2006, 43, 97–104. [Google Scholar] [CrossRef]
- Banas, J.; Goebel, K. Measures of Noncompactness in Banach Spaces in Lecture Notes in Pure an Applied Mathematics; Marcel Dekker: New York, NY, USA, 1980. [Google Scholar]
- Agarwal, R.; Meehan, M.; O’Regan, D. Fixed Point Theory and Applications; Cambridge University Press: Cambridge, UK, 2004. [Google Scholar]
- Okayama, T. Error estimates with explicit constants for sinc quadrature and sinc indefinite integration over infinite intervals. Reliab. Comput. 2013, 19, 45–65. [Google Scholar]
- Stenger, F. Numerical Method Base on Sinc and Analytic Function; Springer: New York, NY, USA, 1993. [Google Scholar]
- Lund, J.; Bowers, K. Sinc Method for Quaderature and Diffrential Equation; SIAM: Philadelphia, PA, USA, 1992. [Google Scholar]
Disclaimer/Publisher’s Note: The statements, opinions and data contained in all publications are solely those of the individual author(s) and contributor(s) and not of MDPI and/or the editor(s). MDPI and/or the editor(s) disclaim responsibility for any injury to people or property resulting from any ideas, methods, instructions or products referred to in the content. |
© 2025 by the authors. Licensee MDPI, Basel, Switzerland. This article is an open access article distributed under the terms and conditions of the Creative Commons Attribution (CC BY) license (https://creativecommons.org/licenses/by/4.0/).









