Abstract
With the development of small batch and multi-batch service production mode, manual scheduling by hand has been difficult to adapt to the production of a large number of complex orders. This work proposed a cable production scheduling optimization method based on an ant colony algorithm, aiming at solving the problems of the inefficiency and underutilization of resources in the process of traditional cable scheduling. Applying an ant colony (ACO) algorithm to solve the production scheduling problem achieved the intelligent scheduling and optimization of production tasks. The method utilizes the search and optimization capabilities of the ant colony algorithm, with the characteristics of the cable production line, achieving a reasonable allocation and scheduling of production tasks. After applying the proposed model to the cable production line, the scheduling scheme generated by the ACO algorithm-based objective order scheduling method reduced the total production time required from 3 days to 2.6882 days, resulting in a 10.04% increase in production efficiency. The results show that the method can effectively improve the production efficiency and resource utilization of the cable production line, and has high practicality and feasibility.
MSC:
90B90
1. Introduction
Production scheduling has a crucial significance in the manufacturing industry [1]. Production scheduling can help companies to utilize their production resources, such as staff, equipment, and materials, more effectively. Effective scheduling also ensures that resources are fully utilized, increasing productivity while avoiding or reducing idle resources [2,3]. A production scheduling that is rational and can be executed effectively can help a company to increase productivity and reduce waste while also helping to ensure the quality of the product or service [4]. Production scheduling helps to determine when and in what order products should be produced, thus enabling a company to meet production deadlines, fulfill customer orders on time, and increase customer satisfaction [5]. Effective production scheduling reduces inventory levels of work-in-process and finished goods and reduces inventory costs. In addition, rational production scheduling also helps to reduce additional costs incurred by overproduction and production interruptions [6]. By optimizing the production process, improving productivity and quality, reducing costs and meeting delivery schedules, production scheduling can greatly improve the competitiveness of a firm and thus gain a greater share of the market [7]. Implementing effective production scheduling is very important for a firm, both improving efficiency and profitability and enhancing competitiveness [8].
As a classical combinatorial optimization problem, the solution steps of the production scheduling problem will be extremely cumbersome due to the increase in the problem size, and the computational workload of solving the optimal solution will also increase exponentially [9]. With the order-based production of multi-species, variable batch and small batch mixed-flow production modes have gradually become widely adopted, and enterprise parallel and serial engineering exist in large quantities, so that enterprise production planning and scheduling work has become more complex [10,11]. In addition, due to the large increase in various random disturbing factors and the existence of complex special circumstances at the production site, such as machine failures, order batch insertion, temporary adjustments of the production plan, etc., the actual production needs to change again and again [12].
As a traditional manufacturing industry, the cable industry usually encounters problems such as a low utilization of machines and equipment, high wastage of materials in the production process, and lack of coordination between various production links, which affects the production of products. With the cable manufacturing plant and the need to manage thousands of products and specifications, the production process is more complex; relying only on traditional manual scheduling, manual scheduling, and other methods for production efficiency cannot give full play to the scientific nature of production scheduling. The sensitivity is not strong and there are other issues affecting the overall efficiency of the enterprise. With the continuous change in market demand, the cable manufacturing workshop needs more flexible and efficient manufacturing methods, which require the introduction of intelligent, adaptive, and collaborative production scheduling concepts and technical means, so as to improve the production efficiency and product quality of the cable manufacturing workshop.
Currently, commonly used production scheduling methods can be roughly categorized as follows: Exact methods, including linear programming (LP), integer linear programming (ILP), mixed integer linear programming (MILP), etc., are suitable for small-scale and structurally simple problems. Meta-heuristic methods, such as genetic algorithms (GA), particle swarm optimization (PSO), simulated annealing (SA), and tabu search (TS), are suitable for solving large-scale and complex problems. Rule-based methods involve the use of specific scheduling rules (e.g., shortest processing time first and earliest due date first) for decision-making. While simple and easy to implement, these methods may not always achieve optimality.
However, there are three major difficulties in the cable production process: (1) difficulty in defining production objects, (2) the complexity of order consolidation and material substitution, and (3) different logic before and after key processes. At the same time, the product itself has the characteristics of process-oriented production, but the production process adopts a partially discrete method of production, with both process manufacturing and discrete manufacturing characteristics, which also creates difficulties for its production scheduling.
The complexity involved makes it challenging to effectively address all production scheduling problems using a single linearization approach, especially when considering various practical constraints within the production process (such as equipment capacity limitations, production sequence requirements, etc.). Meta-heuristic algorithms, with their flexibility and adaptability, are better equipped to deal with this complexity and offer the following advantages. Flexibility and adaptability: Meta-heuristic algorithms can handle various constraints and objective functions, which is particularly crucial in complex production environments where multiple objectives, dynamic demand variations, and multi-stage production processes may be involved. Solution speed: For large-scale problems, meta-heuristic algorithms can find satisfactory solutions within acceptable time frames, whereas traditional optimization methods like linear programming may become impractical due to problem size. Robustness: Meta-heuristic algorithms can address uncertainties and dynamic changes encountered in actual production, such as sudden order fluctuations, machine failures, etc. Ease of implementation and adjustment: Compared to linear programming methods that require precise modeling, meta-heuristic algorithms are generally easier to implement and adjust to suit specific production environments.
This paper proposes a five-dimensional order definition method, which can effectively extract order information and apply it to the scheduling algorithm, and further designs a cable production scheduling algorithm based on key equipment, which can effectively deal with the complex scenario of order consolidation and material substitution in the process of cable production, and take into account the process characteristics and the discrete situation, and realizes the intelligent scheduling of cable production.
2. Related Works
Cable scheduling methodology, which aims to properly plan the manufacturing process of cables using a reasonable and appropriate method to enhance processing efficiency and reduce the unnecessary waste of resources, can be categorized as a manufacturing shop scheduling problem. The scheduling problem in which processes can be processed on multiple machines was first proposed by Arthanari [13] and Salvador [14] in the 1970s, which marked the beginning of the study of flexible flow shop scheduling problems. Babayan [12] studied a two-phase flexible flow shop scheduling problem considering delayed product variance, where the first phase has only one machine and the second phase has multiple identical parallel machines. Schulz et al. [15] proposed a modified multiphase iterative local search algorithm to solve the k-phase hybrid flow shop scheduling problem.
The static scheduling of the flexible flow shop is based on the study of shop scheduling in an ideal environment where shop resources are complete and task information is clear. However, there are many uncertainties in the actual production environment, and real-time dynamic scheduling is needed to ensure the feasibility and superiority of the scheduling program. Currently, the research algorithms for the flexible flow shop problem (FFSP) problem can be divided into two categories: exact algorithms and approximate algorithms. The exact algorithms mainly include the dynamic programming method, branch bounding method, etc. Although the exact algorithms can obtain the global optimal solution, they often need to establish many assumptions during the modeling process, which cannot fully reflect the reality of the production practice. When the scale of the scheduling problem increases, the difficulty of solving the exact algorithm increases dramatically, and the results are far from the actual application. Approximate algorithms, including rule-based heuristic algorithms, meta-heuristic algorithms, and learning-based algorithms, can obtain a better solution, in less time, to meet the needs of solving practical problems. For example, the genetic algorithm (GA) was proposed by Holland [16] and others in the 1970s; this algorithm has better global search ability and parallelism, which is very suitable for solving large-scale production scheduling problems. With the stochastic search method, the genetic algorithm does not need to set a large number of complex rules to obtain a better solution for the problem. However, for large-scale combinatorial optimization problems, genetic algorithms are prone to premature maturity and fall into local optimal solutions. Sangaiah et al. [17] proposed an optimization algorithm based on dynamic two-dimensional chromosome genetic algorithms for a flexible job shop in the presence of parallel machines and verified its superiority in solving problems of different dimensions. The ant colony optimization (ACO) algorithm, developed by Dorigo [18] and others in the 1990s, has strong robustness and better search ability, but there is a lack of initial pheromone, convergence speed is slow, it is easy to fall into the local optimum, and there are other shortcomings. Particle swarm optimization (PSO) was proposed by Kennedy [19] and Eberhart [20] at the end of the twentieth century; the algorithm has fewer control parameters, simple operation, and fast convergence speed and the particles themselves have the function of memory, but it is poor in maintaining biodiversity, and it is easy to fall into the local optimum. Chen [21] and others, for the machine tool key box parts production scheduling problem, integrated the genetic algorithm into the particle swarm algorithm and simulated annealing algorithm in order to improve the convergence speed of the algorithm and the ability of global search. Taboo tables and taboo lengths are set to avoid the search from getting stuck in loops, and the defiance criterion is used to ensure search diversity to achieve the global optimum. Nasiri et al. [22] proposed a hybrid algorithm based on global balanced search and taboo search, and improved the current optimal solution for 19 benchmark instances of the job scheduling problem (JSP) problem. Wu et al. [23] proposed a data-driven real-time scheduling method based on the back propagation neural network (BPNN) to solve hybrid flow shop problems (HFSPs) in a smart manufacturing environment and proved that it outperforms a fixed single scheduling rule. Lin et al. constructed an efficient and accurate unbalanced industrial load identification model by combining time-domain segmentation, entropy feature extraction, PVC feature selection, Borderline-SMOTE data balancing and BOHB hyperparameter optimization [24]. Azadeh et al. [25] based on a larger scale FFSP problem and taking into account that the efficiency of the workers improves over time, proposed an optimization algorithm based on an artificial neural network and genetic algorithm and proved the effectiveness of the proposed algorithm.
The ant colony algorithm is superior in many ways. It has strong global search ability, which can find the global optimal solution; it has dynamic and real-time optimization characteristics, which can cope with environmental changes; it has high parallelism, which is suitable for dealing with large-scale problems; it is robust to noise and errors, which can give good results even if some of the information is inaccurate; and it adopts a positive feedback mechanism, which makes the search process converge continuously, and ultimately approximate the optimal solution.
Leandro et al. [26] incorporated an ant colony optimization algorithm into the network control plane and associated it with a hang back mechanism to provide and restore optical paths in a fully distributed manner to solve challenging routing, modulation, spectrum, and space allocation problems. Zhi et al. [27] proposed an optimization method for EV charging scheduling based on the adaptive dynamic search ant colony optimization (ADS-ACO) algorithm. Grażyna et al. [28] investigated a new extended model of the pheromone, which is responsible for storing the collective knowledge, and proposed a two-dimensional pheromone that can hold more information extracted from the feasible solutions and can be used to improve the search of the solution space. Guotai et al. [29] avoided the contradiction between the speed of convergence and the tendency to fall into local optimums by incorporating the number of iterations in the desired heuristic function and introducing a pheromone’s “reward-penalty system”. Chen et al. [30] proposed an improved algorithm based on the combination of an ant colony optimization (ACO) algorithm and production products, and designed a heuristic function to improve the utilization of textile machines, in order to increase the heuristic value of the machine that is used less frequently in the iterative process of the algorithm. Yang et al. [31] created an algorithmic model of the ACO algorithm combined with the dynamic window algorithm and a Bessel smoothing strategy for planning the target path of intelligent logistics vehicles. Tong et al. [32] proposed a patch-level multi-type ant colony optimization (HI-PMACO) model based on historical information, which showed better performance in improving the economic efficiency and transformational potential objectives. Margini Nastasia et al. [33] developed a multi-year reservoir scheduling model relying on an ant colony optimization (ACO) method to solve nonlinear optimization problems associated with multiple objectives. Guo et al. [34] used Bezier curves to optimize the picking trajectory to mitigate the abrupt changes generated by the Delta mechanism during operation. Roy et al. [35] used an expert system perspective by applying machine learning and meta-heuristic techniques to identify and maintain important WiFi access points.
3. Problem Statement
3.1. Status of Production Scenarios
The cable production process requires eight different process steps, which need to be processed in strict order. The raw materials and processes used for each different order are not completely different, and the finished products from different orders can be used in other orders.
- (1)
- Order Status
Critical to the order is the type of order, the delivery time of the order, and the number of products to be produced in the order. That is, the input order information should be composed of three elements.
Order represents the order, type is the product type, length is the product length, and deadline is the delivery date.
In order to facilitate the use of different equipment in different processing technology operations, each product requiring the same processing will be grouped together in the production process. Therefore an order will be divided into eight different process segments according to the type of product it requires, while each segment needs to complete the full length of the type of product to be completed.
where represents a certain order, represents the first process of , and all orders can be combined from the above eight processes.
In the cable production process, a single cable is fully processed in no more than the following eight processes.
Process1 drawing: the processing of copper wires into standardized copper wires.
Process2 stranded: the copper wires are stranded.
Process3 insulated: adding an insulating layer to the stranded copper wire.
Process4 shielded: adding an electromagnetic shielding layer to the insulating layer.
Process5 cable forming: stranding of the basic formed cable.
Process6 lining: providing an inner layer of protection for the cable-forming product.
Process7 armored: providing an outer protection layer to the cable-forming product
Process8 outer protection: provides the outermost layer of the product.
where represents the j-th process of the i-th order, which is composed of k different segments. k is determined by the length of the order, and represents the first production segment of the j-th process of the i-th order. In different , the magnitude of the value is affected by the type of cable and processing.
where is the unit of to be completed for each piece of equipment.
Therefore, to complete the full production task, it is necessary to complete all of the production segments of all of the processes in all of the orders.
If there exists order I and there are K processing segments for process j of order i, then allStep segments are required to complete the full production task.
- (2)
- Condition of equipment
During the production process each unit length needs to be spliced from the next segment to the end of the current segment, which takes m min to perform, and this operation takes exactly the same amount of time on each machine, so it is necessary to increase the packing time for each machine. Different pieces of equipment have their own production time to finish the same length part. When the production procedure begins, we should judge the situation of the equipment; this depend on the highest common factor, HCF, of all equipment production time and m, referred to as the MPTC (the minimum processing time cell). In this procedure, equipment status may change after each MPTC pass. So, we use the number of MPTCs to describe the production time of the equipment, the number is affected by product type, and different types need different numbers.
The number of MPTCs to be replenished at the time of production change is as follows, and there are different numbers for different product types:
Construct a device state matrix:
The one in the above equation means that the device is currently idle and available.
As can be seen in all production processes, the cross-linking equipment replacement process is the most time-consuming, so the choice of cross-linking machine is key. The focus is on the uninterrupted stability of its production process, as far as possible, to avoid the replacement process. The cross-linking machine, as the key piece of equipment, influences material selection and the frame stranding machine row production selection of important parameters, and its output material promotes the subsequent shielding, cabling, isolation, armoring, and sheath scheduling of key influencing factors.
- (3)
- Status of the production process
One machine can only complete the specified process for one order at a time, but different segments of a cable can be processed on different machines at the same time, so the cable production process again has similarities with traditional discrete processing. Its processing has some of the same constraints as discrete processing and constraints specific to process processing, as shown in Figure 1.
Figure 1.
Status of production scenarios (The different colored lines represent the different types of cables. The green dots represent the process operations that can be performed and the gray dots represent the process operations that cannot be performed).
(1) One machine can only process one process at a time.
(2) Only one section of an order can be processed on one machine at the same time.
(3) Each segment of the order must be completed first in the preceding step.
(4) The k segments of the process completed by order i at machine j can be used as raw material for order i′ production at machine j + 1.
(5) The production completed by one machine is only the production of one process in one segment of the order.
As shown in Figure 1, different pieces of equipment have different processing techniques and require different raw material inputs, and one equipment can only use one processing technique to process a certain section of an order at the same time. But its output results are not necessarily used for the order of the corresponding section of the next process, they are only used as an intermediate material in the transit area, do not carry all of the information related to the order, and can be applied to any related orders to complete the processing.
3.2. Formulation of Requirements
In the actual production process, there are four scenarios for different orders:
(1) Different materials and the same process;
(2) The same material and the same process;
(3) The material is different and the process is different;
(4) The material is the same and the process is different.
Among them, the kind of time for production change in 1, 2 is fixed at 30 min, the time consumed by the tray replacement. In 3, 4, the two kinds of time used for production change are not fixed, and depend on different equipment; the equipment for production change based on time consumed are also different, and you need to achieve the total time consumed by scheduling the least, while at the same time scheduling the key equipment, as much as possible, to have a full operation load, to improve the productivity of the whole workshop. There, a key indicator is related to the order. One of the key indicators is that orders must be completed within the deadline. At the same time, scheduling can respond to dynamic changes and complete adjustments in a timely manner in the case of order insertion, order cancellation, and order.
3.3. Difficulty of the Core Issues
There are two major difficulties in realizing the above requirements. One is how to ensure, based on the analysis, that the order can be completed for the confirmation of the production target, which is the foundation of all scheduling. The other is how to ensure the long-term stable operation of the key equipment, the shortest total time consumed, and on-time delivery. The total time consumed is directly related to the production efficiency of the workshop, which is one of the biggest factors affecting the revenue of the enterprise, and on-time delivery has a direct impact on the credibility of the enterprise, which can also greatly affect the enterprise revenue.
- (1)
- Order parsing and definition
A major difficulty in the completion of a scheduling arrangement is how to achieve, for the definition of the order and analysis, an extraction of the order itself, containing all of the information. The order is entered as shown in Equation (1), and contains the type, length, and deadline, three pieces of information, of which type contains the order for the cable process requirements, including the required steps and what materials to use, and length is determined by the processing time that is needed. How to order input information by type (1), which can contain all of the information from (2) (3), as the basis for scheduling information, while taking into account the discrete nature of the production process and process characteristics, is a major problem.
As mentioned above, an order requires the completion of a number of processes, each of which will be divided into multiple segments for processing, while the segments themselves are only concerned with the use of their materials themselves and are not directly related to the order. Thus, the smallest unit that makes up the structure of an order is a single process corresponding to a segment, and the delivery time can be compared to it after the last step of processing is completed. So, it is possible to transform an order from (1) to a of five elements:
where is the process used, is the delivery time of the order to which the segment belongs, is the raw material required, and is the output semi-finished product.
- (2)
- Stable operation of key equipment
Since the cross-linker is chosen as the key equipment, it is necessary to keep the production process stable and uninterrupted, to avoid changing processes as much as possible in order to minimize the time consuming process changeover, and at the same time, it is necessary to ensure the adequate supply of the corresponding raw materials as much as possible, in order to prevent the occurrence of a situation where the raw materials are insufficient and the production is forced to change. Therefore, in the scheduling process, the choice to produce the corresponding , for the equipment three cross-linking machine, is set at a greater penalty factor, to avoid, as much as possible, the need to switch from processing .
At the same time, in the cable production process, the cross-linking machine of the previous equipment could produce a unit of a certain length in less time than that of the current cross-linking machine, so it is necessary to prioritize the raw materials that may be used by the cross-linking machine to ensure that each type of raw materials has at least one copy. If there exists a type of raw material that has less than one copy, then priority is given to the production of the raw material currently being used by the cross-linking machine, provided that there are still fragments of that type of raw material in the substitute processed segments. If each type of raw material required by device three has at least one copy, then device two is processed in accordance with , which avoids process switching as much as possible.
where represents the input material for the part being processed by critical equipment, and represents the output material for the part processed before the step using critical equipment. The represents the quantity of start-up licensed materials for critical equipment.
3.4. Mechanisms for Building Scheduling Programs
As shown in Figure 2, the Part set and process constraints are first given. On this basis, a large number of scheduling combinations can be realized. If there are more Parts, the scheduling scheme should be constructed by simultaneously considering the order situation, equipment situation, process constraints, and order delivery time and model requirements. In the proposed approach, the scheduling scheme for a single device is to add the selected Part to the Gantt chart one by one, as shown in Figure 2. After selecting a Part, the process and scheduling scheme for a single device for all orders is formed.
Figure 2.
Scheduling mechanism (Different rectangles represent different cable types in different orders, and different dots represent the process steps that need to be completed to complete this cable type, by adjusting the order of these production process steps to complete the production scheduling optimization).
In the process of constructing the scheduling scheme, a moment line is introduced to represent the current time, and the moment line will move along the time axis as more parts are added to the scheme. The part selection mechanism can only select the parts that do not conflict with the constraints, making the scheme feasible at the current time.
At the beginning, the moment line is located at zero, as shown in Figure 3 Order Selection. The eight core machines randomly select a Part to be processed, and then randomly select the other selectable Parts one by one as time passes until no machines have a Part to be selected.
Figure 3.
Order selection (Different rectangles represent different processing segments, the green line represents initial time).
Then, the moment line is moved to the endpoint moment of a Part, as shown in Figure 4 Production scheduling program. The equipment X and equipment XX are idle during this time period because there is no Part that can be selected; after completing a round of Part production, its output of raw materials can be supplied to the production needs of the next process, so the equipment X and the equipment XX can be based on the material after the update of the Part selection.
Figure 4.
Production scheduling program (Different rectangles represent different processing segments, the green line represents current time).
When selecting a Part, the rules for device usage must be followed, as shown above. Based on the construction method and mechanism of the above scheduling scheme, the v is selected randomly, which results in a feasible but not excellent scheduling scheme. In order to obtain a better scheme, the ACO algorithm is introduced to optimize the scheduling process. Positive feedback and constructive greedy heuristics are used in the CO selection and scheme construction process; greedy heuristics are used to find acceptable scheduling schemes at an early stage, while positive feedback is used to quickly discover excellent schemes. After many searches, the Part selection results become better and better and the scheduling scheme becomes closer and closer to the best one.
4. Mathematical Modeling and Optimization
In order to address the complexities inherent in cable production, which involve both continuous and discrete events along with numerous constraints emphasizing operational sequencing, the algorithm is divided into two parts: the formulation of production scheduling schemes and the iterative optimization based on meta-heuristic algorithms. This design strategy aims to leverage the strengths of both methods and overcome the limitation of heuristic algorithms in providing global solutions.
The combination of these two methods allows for a balance between global exploration and local optimization. By initially attempting to identify a global solution and subsequently employing meta-heuristic algorithms for iterative optimization, this strategy integrates the breadth of global search and the depth and flexibility of heuristic algorithms in local search. This approach enhances solution efficiency as direct application of exact algorithms to large-scale and complex production scheduling problems may prove infeasible due to computational resource constraints. Through this phased approach, it is possible to ensure the discovery of high-quality solutions while controlling the computational complexity of the solution process. Furthermore, the integration of both methods effectively enhances their adaptability and robustness.
The iterative optimization process of meta-heuristic algorithms can adapt to changes in problem parameters, continuously improving upon initial solutions. This capability is particularly valuable for dynamically changing order scenarios and equipment statuses, enabling the scheduling scheme to adjust adaptively.
In the realm of meta-heuristic algorithms, we opt to utilize the ant colony optimization (ACO) algorithm. ACO is inherently well-suited for combinatorial optimization problems in discrete scheduling without the need for extensive modifications. Moreover, its pheromone mechanism efficiently inherits high-quality solutions from the mathematical programming phase, thereby expediting convergence. Additionally, the pheromone evaporation and update mechanisms support real-time adjustments, making it suitable for dynamic production environments and enabling more efficient responses to changes in production orders. Consequently, ACO strikes a balance between solution quality, computational costs, and robustness, outperforming algorithms such as particle swarm optimization (PSO) and genetic algorithms (GAs) in this context. While other algorithms like PSO excel in continuous optimization problems, in scenarios requiring strong discreteness, multiple constraints, and structured solutions like production scheduling, the comprehensive advantages of ACO are more pronounced.
Moreover, ACO demonstrates favorable convergence characteristics, typically achieving faster convergence rates in discrete scheduling problems compared to genetic algorithms (GAs) due to its more direct pheromone guidance (without the need for crossover/mutation repairs). In discrete problems, ACO exhibits faster convergence rates than discrete variants of PSO (such as binary PSO), which require additional encoding and decoding steps. During the initial iterations, ACO efficiently approximates high-quality regions in the neighborhood of the initial solution using pheromones. Subsequently, through pheromone evaporation and exploration mechanisms, the algorithm finely adjusts solutions, leading to a slowdown in convergence speed but a gradual improvement in solution quality.
The initial phase involves the formulation of production scheduling schemes. In this stage, the objective is to mathematically formalize the abstract problem and strive to identify a global solution. This typically entails formalizing the production scheduling problem into a mathematical model, such as an integer linear programming (ILP) model or a mixed-integer linear programming (MILP) model. Through this approach, precise optimization methods can be employed to seek the global optimal solution of the problem or an approximation thereof. This step is crucial as it provides a robust foundation or starting point for the subsequent optimization processes. However, for large-scale or exceptionally complex problems, even this mathematical formalization approach may struggle to find the global optimal solution within a reasonable timeframe.
4.1. Scheduling Model Initialization
- (1)
- Order Resolution
Order input, as shown in Equation (1), contains type, length, and deadline, three pieces of information, in its analysis. This includes an analysis of the need to complete the content in the work MPTCs, as well as an analysis for each MPTC of the raw materials needed and output materials, while processing materials and output materials are also determined by the process, as shown in Equation (7).
where is the production process number, is the type of raw material in all MPTCs, is the type of output material in all MPTCs, and refers to which MPTCs are included in the order.
Then, the number of segments that the work needs to be divided into is calculated to complete the processing of all of the cables by length, as shown in Equation (8).
where is the number of MPTCs to be produced, and v is the speed of production. Combining the two equations completes the transformation from the three components of order information to the five components of Part information, as shown in Equation (9):
The above process completes the definition and analysis of orders, providing the most basic information for the scheduling algorithm. When the order changes, according to the current status of the remaining orders, input is reordered, and a new scheduling program is generated to complete the overall scheduling optimization.
- (2)
- Record of time-consuming production changeover between different orders
After completing the analysis of the order, the Part is obtained, and each Part requires the corresponding equipment to complete its production and processing; different Parts require different processing techniques, so it is necessary to construct the production exchange time matrix to record the production exchange time between different Parts to provide guidance for the production and the selection of the Part with the help of Equation (7), as shown in Equation (10):
where is the additional time consumed by and in performing the changeover, and is the process used by in the production process.
- (3)
- Quantity records for all types of materials
According to the five elements of Part information, the corresponding schedule of material quantity records is built, and the existing material quantity information is assigned to the matrix to complete the material information matrix structure.
- (4)
- Device state record matrix
As shown in Equation (4), the definition of the device state matrix is completed according to the current state of the device.
4.2. Feasibility of the Scheduling Program
- (1)
- Determining whether the device is idle
A device can only complete one order of the specified process at a time, but a cable of different segments can be completed at the same time using different pieces of equipment. Therefore, the current state of the device is idle; when it is idle, it can choose a segment to be processed, and when it is in a working state, the device does not support the processing of more than one segment of the product at the same time.
- (2)
- Determining the existence of processable segments
Due to the special characteristics of cable production, most of the equipment can only process one a segment at a time, and a machine can only choose to select the cable order unit time period. At the same time, it can select work segments, which need to meet two conditions: sufficient material preparation and order segments that have not yet completed processing. This is shown in Equation (11):
where j represents the corresponding equipment, and n represents the nth material type of the corresponding equipment, which needs to be judged every time the equipment starts processing or finishes processing. When is greater than 1, the order requiring material in equipment j can be selected for production.
It is also required that Parts is reproduced, i.e., Parts.num > 0, as shown in Equation (12):
In the formula, j represents the corresponding equipment, m represents the mth process mode of the corresponding equipment, which needs to be judged every time the equipment starts to process or a process is finished. When , the equipment j also need to produce this type of product; the can be selected for production.
The is selectable when the above material preparation state, equipment segment selection state, and time segment processing state are all available, as shown in Equation (13).
- (3)
- Selection of the next segment
The selection of the next segment is made from the segments that need processing, and is conducted based on the time consumed for production changeover. The probability that each is selected is shown in Equation (14)
where is the time taken from the previous production process a to the selection of process m to change production on equipment j. is the distance penalty factor, initially set to 5, and for the key equipment crosslinker, the factor is set to 1, thus obtaining the likelihood of being selected for each processable Parts.
4.3. Data Updates
- (1)
- Equipment status, material consumption, and length of order remaining
After selecting the corresponding Parts, it is necessary to update the production materials, production equipment, and the remaining unfinished orders to keep all of the information synchronized, as shown in Equations (15)–(17).
where is the number of parts needed to complete process i in device j, which is reduced by one when it is selected.
- (2)
- Setting the completion time of this equipment based on processing time consumption
When the device starts production, start timing . When the total time for and the current device step are summed, the device has completed the processing of the segment that was selected as shown in Equation (6), and the device enters the idle state. At the same time, there is an output of a new material, which needs to be updated in the material information, as shown in Equations (18)–(20).
4.4. Scheduling Program Generation
- (1)
- Machining path record
Record the switching of each Part for each device, complete with the results of the entire simulation scheduling, to generate a scheduling plan as shown in Equation (21).
- (2)
- Order delivery constraints
The planning of scheduling must require the order to be completed by the delivery date, so each total elapsed time should be less than the delivery date time minus the current time, and if it exceeds the time, it must be an unselected strategy that requires: .
The order completion time is shown in Equation (22):
Under the premise of satisfying the aforementioned production constraints, the generated scheduling plan fully complies with standard equipment utilization requirements, production process specifications, and material preparation protocols, thereby ensuring direct applicability in normal production operations. The subsequent optimization of the created orders should be performed to identify the scheduling configuration that minimizes the total makespan.
4.5. Handling of Special Production Incidents
During the production execution process, inevitable occurrences of urgent rush orders and additional production tasks, known as Special Production Incidents, may arise. Traditional methods necessitate a complete rescheduling by analyzing the current status of each order and delivery times, which consumes significant manpower and time. However, with the data updating method proposed in Section 4.3, only the current material update status needs to be ascertained, and the new order requirements are added to the overall order set to commence the scheduling solution for unforeseen events. This approach obviates the need for modifications or adjustments to the data model used to obtain the scheduling solutions. In the event of sudden equipment failures, adjustments are made to Equation (5) by changing the availability of the faulty equipment from 1 to 0, indicating its inability to conduct processing operations as usual.
The algorithm takes as input the information regarding the orders to be fulfilled and the current inventory status of materials. The order input includes the product types, quantities, and delivery dates for all orders to be scheduled. The inventory status of materials is represented by matrix , which captures the current stock levels of various raw material types and requirements across different processing stages.
Mathematical modeling of the whole is as follows:
4.6. Ant Colony Optimization
Ant colony optimization (ACO) is a heuristic search algorithm inspired by the foraging behavior of ants in nature. In the context of production scheduling, ACO is utilized for the iterative optimization of initial scheduling schemes. The objective of this phase is to enhance the initial solutions by simulating ant behaviors and updating pheromones to discover superior scheduling schemes. ACO is particularly well-suited for addressing discrete optimization problems and exhibits high flexibility and efficiency when handling complex, multi-constraint scheduling issues.
The distinction among alternative production schemes primarily arises from the selection of different MPTCs across equipment, which subsequently determines material output characteristics and equipment occupancy patterns. These critical factors jointly influence the overall production timeline. Given that the total number of production segments remains constant, this necessitates the systematic optimization of selection procedures. Ant colony optimization (ACO) has demonstrated exceptional efficacy in such combinatorial scenarios by abstracting different selections as path choices in ant colony systems, with path lengths corresponding to production time consumption, ultimately utilizing pheromone-guided mechanisms to identify optimal scheduling configurations.
ACO is a population intelligence optimization algorithm inspired by the foraging behavior of ant colonies in nature, which is mainly used to solve combinatorial optimization problems. Its core idea is to find the optimal path step by step by simulating the ants’ behavior of releasing and tracking pheromones in the process of searching for food. Cable production scheduling is a typical complex combinatorial optimization problem with multiple constraints, high dimensionality, and dynamic changes. The advantages of the ACO algorithm are the ability to (1) deal with NP-hard problems, (2) adapt to complex constraints, (3) adapt to dynamic environments, and (4) perform a global search and find local equilibrium. These features happen to be effective in dealing with the difficult problems in cable optimization process.
- (1)
- Inspiring information
Let be the heuristic value associated with , and evaluate the merits of by the heuristic value , which is the reciprocal of , as shown in Equation (23).
- (2)
- Updating the pheromone matrix
Let be a positive real value which is meant to indicate the degree of usefulness of making the following decision: SS is selected as the next operation of SS and is processed by the same machine. In the ACO algorithm, M ants learn the pheromone by cooperating in such a way that they are probabilistically favored to discover a better scheduling solution. The pheromone updating rules are shown in Equations (24) and (25). As shown in Equation (24), the completion time for order production must be before the deadline. If an order fails to be completed by the deadline, the production scheduling scheme is deemed unsuccessful, and the pheromone deposit associated with it is negative. In Equation (25), when the pheromone deposit in the current iteration is negative, it will not be accumulated onto the paths corresponding to , but rather the overall pheromone will be retained from previous iterations.
- (3)
- Calculation of the likelihood of random selection
The ant r will use the following rule, the action rule, when choosing the next . The random selection is made by the distribution given by the formula. The formula gives the probability that ant r will choose as the next action when has just been selected, where α and β are parameters that weigh the relative importance of the learned pheromone and the heuristic value. is whether the order itself satisfies the condition of being selected, whether it has been completed versus whether the material preparation is in place.
- (4)
- Initialization of parameters
The greedy algorithm is an optimization strategy that aims to select the locally optimal choice at each step, with the hope that such local optimizations will lead to a globally optimal result. When adjusting and optimizing the initial parameters of the ant colony algorithm, we employ the use of the greedy algorithm for parameter search and optimization.
The following are the basic steps: Define parameter space: Determine the possible range of values for each parameter. For example, the pheromone evaporation rate ranges from 0.5 to 0.99, and the number of ants ranges from 50 to 500. Initialize parameters: Select an initial parameter set based on domain knowledge. For instance, set the pheromone evaporation rate to 0.75 and the number of ants to 150. Greedy search: Perform the following operations for each parameter: Initially, fix all other parameters and only vary the current parameter. Then, iterate through the possible values of the current parameter. For each value, run the ant colony algorithm and record the results. Select the parameter value that yields the optimal performance of the algorithm and update all parameters to the found optimal values. Repeat steps 3 and 4 until the preset maximum iteration count of 50 is reached. Ultimately, the pheromone evaporation rate is determined to be 0.728, and the number of ants is set to 163.
- (5)
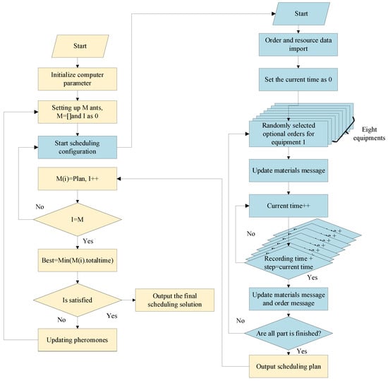
- Optimization results of process planning and scheduling
The optimization algorithm for process planning and scheduling is shown in Figure 5 and is divided into two parts, one part is the generation of a scheduling plan. The other part is the optimization of the scheduling plan. In the process of scheduling plan generation, firstly, the information is ordered and the initial material information is imported. Second, the moment line is set to zero. Then, the Part is selected by considering the equipment status, order type, and material constraints. When all of the equipment selections are completed (allowing the equipment to have no Part selected) the moment line is updated. The scheduling plan is constructed while updating the timeline and selecting the Part. The Part selection process is based on the probability of random selection as shown in Equation (26).
Figure 5.
Schedule planning algorithm flow.
The ant colony optimization algorithm is used in the scheduling scheme optimization process. First, initialize the computational parameters. Second, set the number of ant colonies with the scheduling scheme acceptance array. Then, using the scheduling scheme generation algorithm, the results of M groups of different scheduling schemes are recorded. When the recording for all of the ant scheduling schemes is completed, the scheme with the shortest time consumption and no late delivery is selected to see if it meets the requirements, and if it does not, the pheromone is updated according to the path results, and the next round of ant colony optimization is started, and the scheduling scheme that meets the requirements is obtained in the end.
4.7. Algorithm Performance Evaluation—Time Complexity
When evaluating the time complexity of algorithms, several key factors need to be considered when analyzing the time complexity of ant colony optimization (ACO):
The number of ants (m): Each ant needs to perform path selection and pheromone update operations, directly impacting the overall computational time.
The number of iterations (n): ACO algorithms typically require multiple iterations to converge to the optimal solution, with each iteration involving all ants in path selection and pheromone update processes.
The scale of the problem (k): In the context of this study, the scale of the problem (the number of productions) directly affects the complexity of path selection and pheromone update for each ant.
Assuming that the time complexity of path selection and pheromone update for each ant is O(k), the overall time complexity of the ACO algorithm becomes O(mnk).
In the application of ACO to scheduling problems, the scale of the problem (k) typically refers to the quantity of individual productions. Each device needs to traverse all production segments in each iteration to construct a complete path. Therefore, the computational complexity for each ant is O(k). In each iteration, all ants perform such operations, resulting in a total complexity of O(m∗k) for mm ants per iteration. Subsequently, if n iterations are performed, the overall time complexity becomes O(mnk).
5. Case Study
In order to verify the feasibility and optimization effect of the above method, the scheduling and optimization of production scheduling was completed in the medium voltage workshop of a cable manufacturer. The production rates of its eight production units are shown in Table 1. From there, we calculate the number of MPTCs it takes to go through each loop as shown in Equation (27).
Table 1.
Equipment production time.
The constraints of production changeover on selecting the unit time period for cable orders are shown in Table 2. From there, the MPTC size needed for each change in the production process is calculated as shown in Equation (28).
Table 2.
Equipment process switching time.
The workshop’s products are mainly of the following 11 kinds, shown in Table 3, and different products may need different raw materials, numbers of processes, or process parameters to be completed. Therefore, it is difficult to plan a suitable production schedule in a way that takes into account production efficiency and delivery time, except through experience and manual calculation. This often results in idle production equipment. Therefore, we performed an ACO-based scheduling optimization for the production orders received by the workshop on 18 July 2024, as shown in Table 4.
Table 3.
Product process sheet (√ representative cables require this process step).
Table 4.
Order requirements.
First, the order information was converted into an order matrix and stored as a file for reading. After that, the parameters of the ant colony were set; in this validation, the number of ants was set to 50, the number of cycles was set to 150, the pheromone coefficient was set to 10, the distance influence coefficient was set to 1, the pheromone exponent parameter was set to 1, the distance influence exponent parameter was set to 1, and the pheromone volatilization coefficient was set to 0.5. Then, the editing of the scheduling scheme code was completed according to Figure 5 based on the information in Table 5, and was integrated into the iterative process of the ant colony. Finally, the results of the iterative process of the ant colony were transformed into a Gantt chart, outputting the total time spent in producing all orders with the scheduling scheme. Its convergence diagram is shown in Figure 6.
Table 5.
Iterative optimization process.
Figure 6.
Convergence curve.
As shown in Figure 7, the Gantt chart, in addition to the necessary coils to follow the change and process adjustment, key equipment three has been in a state of full capacity, and equipment two will give priority to the processing of the type of material it is processing to ensure that it will not be forced to change the production due to an insufficient supply of raw materials; only after the processing of the same part is completed will it need to change its production.
Figure 7.
Scheduling options for different rounds.
The results of the iterations are shown in Table 5. The first round (589 MPTCs) results in 2.8632 days, while the actual shop floor scheduling takes 3 days, which is a huge improvement over the direct manual scheduling results. With further iterations of optimization, in the fifth iteration, the resulting scheduling solution takes (575 MPTCs) 2.7951 days to complete the production, which is an improvement of 6.83% compared to the manual scheduling, and at this point, the optimization progress starts to slow down. In the 10th iteration, the scheduling plan is further optimized to require (565 MPTCs) 2.7465 days to complete the production of all orders, and finally, in the 37th iteration, the optimal solution under the algorithm is found, and the generated scheduling plan requires (553 MPTCs) 2.6882 days to complete the production of all tasks, which improves productivity by 10.04% compared to the original manual scheduling.
This comparative table showcases the unique advantages of this study in the optimization of cable production scheduling, as shown in Table 6. While there exists a wealth of scheduling research in other domains, the field of cable production scheduling, characterized by the coexistence of discrete and continuous processes, has seen relatively fewer studies. This work has effectively addressed this issue using the ant colony algorithm and has demonstrated significant efficacy in practical production settings.
Table 6.
The unique advantages of this work in cable production scheduling optimization.
6. Conclusions
In order to solve both process and discrete problems in the cable production process, the order is split and processed, and process constraints are introduced according to the scheduling process, and ant colony optimization is carried out according to the cost of time, which finally realizes the output of the scheduling plan. The mathematical model of its scheduling process is constructed on this basis. In the process of scheduling program construction, the refresh step is introduced to record the time as a marker to refresh the state of the equipment and materials. The random selection of orders in the corresponding process can only choose the order segments that do not conflict with the constraints, so that the program is feasible at the current moment. After generating a reasonable scheduling scheme, an ant colony algorithm is introduced for optimization based on the consumption time of the scheme, and an optimization algorithm for cable production scheduling with ACO is proposed. The algorithm is divided into two parts: the production part of the scheduling scheme and the iterative optimization part of the ACO. This method can effectively shorten the cable production scheduling time. In the example of the production task, the original scheduling plan needs 3 days to complete, while the use of the ACO-based cable production scheduling optimization algorithm can reduce the time to 2.6882 days, compared with the original manual scheduling productivity increase of 10.04%.
In the realm of continuous–discrete production processing, research on intelligent scheduling is limited. Traditional methods struggle in this domain due to the complexity brought on by the coexistence of continuous and discrete elements. Utilizing ant colony optimization (ACO) for production scheduling offers strong adaptability and effective optimization for such challenges. However, there is room to enhance ACO’s computational efficiency, especially for larger-scale problems. Additionally, exploring the integration of ACO with other optimization methods like particle swarm optimization and genetic algorithms can address the intricate scheduling issues in this field. Considering the limitations of the ant colony optimization algorithm in certain aspects, the integration of ACO with other optimization methods, such as particle swarm optimization, genetic algorithms, and others, to leverage their respective strengths is an important research direction. This integration aims to address the increasingly complex and dynamic scheduling problems in the domain of continuous–discrete coexisting production processing.
Author Contributions
C.Z.: writing—review and original draft. C.W.: original draft. Z.N.: editing. X.L.: code development. A.R.: investigation. All authors have read and agreed to the published version of the manuscript.
Funding
This research is supported by the National Natural Science Foundation of China (Grant No. U22A20201).
Data Availability Statement
The data presented in this study are available on request from the corresponding author (The data are not publicly available due to privacy or ethical restrictions).
Conflicts of Interest
Author Changbiao Zhu was employed by the company Anhui Cable Co., Ltd. The remaining authors declare that the research was conducted in the absence of any commercial or financial relationships that could be construed as a potential conflict of interest.
Nomenclature
| A certain order | |
| The j-th process of the i-th order | |
| The first production segment of the j-th process of the i-th order | |
| to be completed for each piece of equipment | |
| MPTC | Minimum processing time cell |
| Number of MTPCs produced by equipment C1 | |
| The process used | |
| The delivery time of the order to which the segment belongs | |
| The raw material required | |
| The output semi-finished product | |
| The input material for the part being processed by critical equipment | |
| The output material for the part before the use of critical equipment | |
| The quantity of start-up licensed materials for critical equipment. | |
| performing the changeover | |
| in the production process | |
| The time taken from the previous production process a to the selection of process m to change production on equipment j | |
| The distance penalty factor | |
| The number of parts needed to complete process i in device j | |
| Start timing | |
| Total time | |
| Current device step |
References
- Ghasemi, A.; Farajzadeh, F.; Heavey, C.; Fowler, J.; Papadopoulos, C.T. Simulation optimization applied to production scheduling in the era of industry 4.0: A review and future roadmap. J. Ind. Inf. Integr. 2024, 39, 100599. [Google Scholar] [CrossRef]
- Tai, P.D.; Kongsri, P.; Soeurn, P.; Buddhakulsomsiri, J. A multi-objective production scheduling model and dynamic dispatching rules for unrelated parallel machines with sequence-dependent set-up times. Decis. Anal. J. 2024, 13, 100525. [Google Scholar] [CrossRef]
- Shangfeng, Z.; Xiujie, L.; Chaojie, Z.; Jiayu, L.; Can, C.; Wanjun, G. Measurement of factor mismatch in industrial enterprises with labor skills heterogeneity. J. Bus. Res. 2023, 158, 113643. [Google Scholar]
- Li, X.; Gao, L.; Pan, Q.-K.; Wan, L.; Chao, K.-M. An Effective Hybrid Genetic Algorithm and Variable Neighborhood Search for Integrated Process Planning and Scheduling in a Packaging Machine Workshop. IEEE Trans. Syst. Man Cybern. Syst. 2019, 49, 1933–1945. [Google Scholar] [CrossRef]
- Dunne, R. Use Interactive Production Scheduling to Improve Your Plant’s Efficiencies. Plast. Technol. 2024, 70, 37–38. [Google Scholar]
- May, G.; Stahl, B.; Taisch, M.; Prabhu, V. Multi-objective genetic algorithm for energy-efficient job shop scheduling. Int. J. Prod. Res. 2015, 53, 7071–7089. [Google Scholar] [CrossRef]
- Lin, L.; Liu, J.; Huang, N.; Li, S.; Zhang, Y. Multiscale spatio-temporal feature fusion based non-intrusive appliance load monitoring for multiple industrial industries. Appl. Soft Comput. 2024, 167, 112445. [Google Scholar] [CrossRef]
- Naruse, T. Equalized & Synchronized Production: The High-Mix Manufacturing System That Moves Beyond JIT; Taylor & Francis: Abingdon, UK, 2003; p. 320. [Google Scholar]
- Li, X.; Gao, L. An effective hybrid genetic algorithm and tabu search for flexible job shop scheduling problem. Int. J. Prod. Econ. 2016, 174, 93–110. [Google Scholar] [CrossRef]
- Carlavan, G.V.; Rossit, D.; Toncovich, A. A digital twin for operations management in manufacturing engineering-to-order environments. J. Ind. Inf. Integr. 2024, 42, 100679. [Google Scholar]
- Chen, Z.; Zhang, L.; Cai, W.; Laili, Y.; Wang, X.; Wang, F.; Wang, H. Multi-workflow dynamic scheduling in product design: A generalizable approach based on meta-reinforcement learning. J. Manuf. Syst. 2025, 79, 334–346. [Google Scholar] [CrossRef]
- Figueroa, A.J.; Poler, R.; Andres, B. Adaptive Production Rescheduling System for Managing Unforeseen Disruptions. Mathematics 2024, 12, 3478. [Google Scholar] [CrossRef]
- Arthanari, T.S.; Ramamurthy, K.G. An extension of two machines sequencing problem. Opsearch 1971, 8, 10–22. [Google Scholar]
- Salvador, M.S. A Solution to a Special Class of Flow Shop Scheduling Problems; Springer: Berlin/Heidelberg, Germany, 1973. [Google Scholar]
- Schulz, S.; Neufeld, J.S.; Buscher, U. A multi-objective iterated local search algorithm for comprehensive energy-aware hybrid flow shop scheduling. J. Clean. Prod. 2019, 224, 421–434. [Google Scholar] [CrossRef]
- Holland, J.H. Adaptation in Natural and Artificial Systems: An Introductory Analysis with Applications to Biology, Control, and Artificial Intelligence; The MIT Press: Cambridge, MA, USA, 1992. [Google Scholar]
- Sangaiah, A.K.; Suraki, M.Y.; Sadeghilalimi, M.; Bozorgi, S.M.; Hosseinabadi, A.A.R.; Wang, J. A New Meta-Heuristic Algorithm for Solving the Flexible Dynamic Job-Shop Problem with Parallel Machines. Symmetry 2019, 11, 165. [Google Scholar] [CrossRef]
- Dorigo, M.; Maniezzo, V.; Colorni, A. Ant System: Optimization by a Colony of Cooperating Agents. IEEE Trans. Syst. Man Cybern. 1996, 26, 29–41. [Google Scholar]
- Kennedy, J. Particle swarm optimization. In Proceedings of the 1995 IEEE International Conference Neural Networks, Perth, Australia, 27 November–1 December 1995; Volume 4, pp. 1942–1948. [Google Scholar]
- Eberhart, R.; Kennedy, J. A new optimizer using particle swarm theory. In Proceedings of the Mhs95 Sixth International Symposium on Micro Machine & Human Science, Nagoya, Japan, 4–6 October 1995. [Google Scholar]
- Chen, Y.; Peng, Z.; Hu, X.; Li, Y. Analysis of FMS Scheduling Optimization Based on Improved Simulated Genetic Annealing Algorithm. Machinery 2021, 48, 7–16. [Google Scholar]
- Nasiri, M.M.; Kianfar, F. A GES/TS algorithm for the job shop scheduling. Comput. Ind. Eng. 2012, 62, 946–952. [Google Scholar]
- Wu, X.; Sun, L. Data-based real-time scheduling in smart manufacturing. Control Decis. 2020, 35, 523–535. [Google Scholar] [CrossRef]
- Lin, L.; Ma, X.; Chen, C.; Xu, J.; Huang, N. Imbalanced Industrial Load Identification Based on Optimized CatBoost with Entropy Features. J. Electr. Eng. Technol. 2024, 19, 4817–4832. [Google Scholar]
- Azadeh, A.; Goodarzi, A.H.; Kolaee, M.H.; Jebreili, S. An efficient simulation–neural network–genetic algorithm for flexible flow shops with sequence-dependent setup times, job deterioration and learning effects. Neural Comput. Appl. 2019, 31, 5327–5341. [Google Scholar] [CrossRef]
- Lima, L.A.D.; Pavani, G.S. Crosstalk- and fragmentation-aware survivable routing, modulation, space, and spectrum assignment using Ant Colony Optimization. Comput. Netw. 2024, 249, 110513. [Google Scholar] [CrossRef]
- Qi, Z. Application of Improved Ant Colony Algorithm in Optimizing the Charging Path of Electric Vehicles. World Electr. Veh. J. 2024, 15, 230. [Google Scholar] [CrossRef]
- Starzec, G.; Starzec, M.; Rutkowski, L.; Dorohinicki, M.K.; Byrski, A. Ant colony optimization using two-dimensional pheromone for single-objective transport problems. J. Comput. Sci. 2024, 79, 102308. [Google Scholar] [CrossRef]
- Du, G.; Ma, H.; Bai, Y.; Mei, N. Process Planning for Large Container Ship Propeller Shaft Machining Based on an Improved Ant Colony Algorithm. J. Mar. Sci. Eng. 2024, 12, 841. [Google Scholar] [CrossRef]
- Chen, F.; Xie, W.; Ma, J.; Chen, J.; Wang, X. Textile Flexible Job-Shop Scheduling Based on a Modified Ant Colony Optimization Algorithm. Appl. Sci. 2024, 14, 4082. [Google Scholar] [CrossRef]
- Liyang, C.; Haifeng, G.; Qingshi, M. Intelligent Logistics Vehicle Path Planning Using Fused Optimization Ant Colony Algorithm with Grid. Int. J. Inf. Technol. Syst. Approach (IJITSA) 2024, 17, 1–20. [Google Scholar]
- Tong, Z.; Liu, Y.; Zhang, Z.; Pang, B.; An, R.; Lu, Y.; Zhang, B.; Wang, H. Incorporating historical information into the multi-type ant colony optimization model to optimize patch-level land use allocation. Sustain. Cities Soc. 2024, 106, 105404. [Google Scholar]
- Margini, N.F.; Satria, D.; Nadjadji, A.; Zulkifli, Y. Water allocation in multi-purpose and multi-year reservoir using ant colony optimization. Sustain. Water Resour. Manag. 2024, 10, 117. [Google Scholar]
- Guo, H.; Qiu, Z.; Gao, G.; Wu, T.; Chen, H.; Wang, X. Safflower Picking Trajectory Planning Strategy Based on an Ant Colony Genetic Fusion Algorithm. Agriculture 2024, 14, 622. [Google Scholar] [CrossRef]
- Roy, P.; Chowdhury, C. A region-wise indoor localization system based on unsupervised learning and ant colony optimization technique. Appl. Soft Comput. 2024, 157, 111509. [Google Scholar]
Disclaimer/Publisher’s Note: The statements, opinions and data contained in all publications are solely those of the individual author(s) and contributor(s) and not of MDPI and/or the editor(s). MDPI and/or the editor(s) disclaim responsibility for any injury to people or property resulting from any ideas, methods, instructions or products referred to in the content. |
© 2025 by the authors. Licensee MDPI, Basel, Switzerland. This article is an open access article distributed under the terms and conditions of the Creative Commons Attribution (CC BY) license (https://creativecommons.org/licenses/by/4.0/).






