Abstract
This study, within the framework of uncertainty theory, employs an uncertain differential equation with jumps to model the asset value process of a company, establishing a structured model of uncertain credit risk that incorporates jumps. This model is applied to the pricing of two types of credit derivatives, yielding pricing formulas for corporate zero-coupon bonds and Credit Default Swap (CDS). Through numerical analysis, we examine the impact of asset value volatility and jump magnitude on corporate default uncertainty, as well as the influence of jump magnitude on the pricing of zero-coupon bonds and CDS. The results indicate that an increase in volatility levels significantly enhances default uncertainty, and an expansion in the magnitude of negative jumps not only directly elevates default risk but also leads to a significant increase in the value of zero-coupon bonds and the price of CDS through a risk premium adjustment mechanism. Therefore, when assessing corporate default risk and pricing credit derivatives, the disturbance of asset value jumps must be considered a crucial factor.
Keywords:
structural credit risk model with jumps; default uncertainty; uncertainty theory; credit derivatives’ pricing MSC:
91-10
1. Introduction
In the current intricate and turbulent financial landscape, credit risk is paramount. It denotes the potential for financial loss due to the failure of borrowers or counterparties to meet their contractual obligations. This risk is intricately linked to the robust functioning of financial entities, the market’s health, and the macroeconomy’s stability. It significantly affects financial institutions’ asset quality and profitability and broadly impacts market liquidity, capital allocation, and the global macroeconomy’s volatility and recovery. Thus, precise credit risk assessment is fundamental for financial stability and economic sustainability.
The structural credit risk model, initially formulated through the contingent claim framework by Black and Scholes [1] and later refined by Merton [2], is predicated on the notion that a company defaults if its asset value falls beneath a predetermined threshold. This model incorporates default correlations by assuming that asset values of different firms evolve according to correlated stochastic processes. The foundational Merton model has since been subject to extensive development, with notable contributions from the KMV model [3], the Genetic Algorithm-Generalized AutoRegressive Conditional Heteroskedasticity (GA-GARCH) parameter estimation approach by Wang and Xu [4], and the variance-convolved gamma model by Erdinc and Alper et al. [5]. The model posits that asset values adhere to a geometric Brownian motion, effectively modeling continuous value fluctuations but failing to account for sudden, event-driven changes in asset values, such as those triggered by the Brexit referendum or pandemics. To mitigate this limitation, Huang, Ning, and Chen [6] integrated Lévy processes into the credit risk model, yielding analytical expressions for a firm’s default probability, bond valuation, and credit spread. Building on this, Pasricha et al. [7] combined Brownian motion with a Hawkes process to model jumps, resulting in closed-form solutions for default probabilities and correlations. Empirical research has also leveraged sophisticated machine learning techniques to enhance credit risk measurement, including neural networks [8,9], Bayesian models [10,11], support vector machines [12], and genetic algorithms [13]. Table 1 below presents the research on improvements to structured credit risk models.
Table 1.
Review of research on improvements to structured credit risk models.
The analysis indicates that research on credit risk structural models is predominantly grounded in probabilistic frameworks, which require that the asset value distributions of corporations closely reflect actual frequencies—a challenging feat in practice. Amidst the intricacies of financial markets, investors often face constraints in cognitive capacity and information processing costs, leading them to eschew reliance on extensive databases for parameter estimation or precise probability distributions. Instead, they often depend on expert insights, personal experience, and intuitive assessments of market trends to form beliefs about financial events, which then inform their decision-making processes. These beliefs are integral to financial practices. To capture these beliefs effectively, Liu introduced uncertainty theory in 2007 [14,15], which was further developed into a mathematical branch based on normality, duality, subadditivity, and the product axiom by 2010. In 2009, Liu [16] defined uncertain processes and uncertain differential equations, which parallel stochastic differential equations in the Black–Scholes model. Using these equations to model stock prices, Liu developed an uncertain stock price model and derived pricing formulas for standard European options under the uncertainty theory. This theory quickly found practical applications and garnered global scholarly interest. Chen [17] established American option pricing formulas based on the aforementioned uncertain stock price model. Huang and Ning [18], employing the uncertain Liu process to describe asset price dynamics, derived the inverse distribution function of corporate asset values under an uncertain risk-neutral measure, leading to pricing formulas for European and American call and put options based on the uncertainty theory. Subsequent research has explored related topics, including equity warrant pricing [19], binary options [20,21], American swaptions [22], and spark-spread options [23]. In addition to Liu’s uncertain exponential stock model [7], various other uncertain stock models have been proposed and successfully applied to stock option pricing. Peng and Yao [24] introduced an uncertain mean-reverting stock model, while Sun and Su [25] proposed a variant with a floating interest rate in 2017. Dai et al. [26] presented an uncertain exponential Ornstein–Uhlenbeck stock model in 2017, and Hassanzadeh and Mehrdoust [27] developed an uncertain volatility model in 2018. These models were utilized for pricing both European and American options. Furthermore, recognizing that the pricing of credit derivatives exhibits both stochastic and non-stochastic uncertainties, Wu and Zhang [28] incorporated uncertainty theory into derivative pricing, devising a novel form of an uncertain pricing formula specifically for credit default swaps.
Significant informational events in real markets, such as corporate restructurings, mergers, and economic crises, often precipitate abrupt changes or jumps in the prices of underlying assets. For example, during the 2008 global financial crisis, many financial institutions witnessed drastic stock price declines due to market panic. Additionally, recent political instability in certain countries has caused substantial fluctuations in asset prices. These phenomena underscore that the price process of underlying assets includes both continuous and discontinuous components. To model the dynamics of such discontinuous uncertain systems, Liu [29] introduced the concept of an uncertain renewal process in 2008. Yao [30] further developed an uncertain calculus framework for this process, formulating an uncertain differential equation with jumps and providing conditions for the uniqueness of its solution along with stability theorems. Yu [31] applied this framework to propose a stock model with jumps for uncertain financial markets, deriving pricing formulas for European call and put options that account for jump risk. Ji and Zhou [32] expanded this model to incorporate both positive and negative jumps and verified European option pricing formulas within this expanded context. Yu and Ning [33] constructed an interest rate model by incorporating uncertain differential equations with jumps. Similarly, Ji and Zhou [34] developed an exchange rate model using uncertain differential equations with jumps. Based on this exchange rate model, they calculated the uncertainty distribution of the exchange rate and derived a pricing formula for European currency options applicable to this model.
The preceding analysis highlights the prominence of two principal mathematical frameworks in financial market analysis: the probability theory, which addresses stochastic phenomena, and the uncertainty theory, which deals with uncertain phenomena. Liu [14] has posited that all real-world entities can be conceptualized as numerical sequences, such as observed data, historical records, or samples. If these sequences conform to the principles of the probability theory, they are classified as random; conversely, if they adhere to the tenets of the uncertainty theory, they are deemed uncertain. Consequently, when tackling financial issues, it is imperative to ascertain whether the real-world scenario is random or uncertain. Subsequently, numerous scholars have delved into this area of research. In the context of stock price modeling, Liu and Liu [35] employed an uncertain stock model to represent Alibaba’s stock price, suggesting that market noise was more aptly described as an uncertain variable rather than a random one. Similarly, Liu and Liu [36] modeled the stock price of PetroChina, further substantiating the efficacy of uncertain models in a stock market analysis. Within the futures market, Mehrdoust et al. [23] and Zhang and Gao [37] utilized uncertain differential equations with time-varying volatility factors and uncertain time series models, respectively, to analyze crude oil prices. Both studies demonstrated that uncertain models offered greater adaptability compared to conventional random models in a futures market analysis. In the realms of currency and interest rate markets, Ye and Liu [38] examined the USD-to-CNY exchange rate using an uncertain currency model. Meanwhile, Yang and Ke [22] developed an uncertain interest rate model for the Shanghai Interbank Offered Rate (SHIBOR). These studies, from a residual analysis perspective, indicated that noise in both currency and interest rate markets should be modeled as uncertain variables rather than random variables. Additionally, Liu and Qin [39] conducted a comparative study on the arrival times of passengers at Beijing’s online car-hailing platform, employing both stochastic and uncertain renewal processes. The findings underscored that queuing systems in the real world exhibited uncertainty rather than randomness.
By reviewing the existing literature, we find that in the field of uncertain finance, most scholars focus on option pricing under various circumstances. In contrast, the application of uncertainty theory in credit risk assessment is rarely studied, highlighting a significant gap that urgently needs to be explored in depth. Therefore, this paper aims to investigate the measurement of credit risk within the framework of the uncertainty theory. The specific objectives are as follows: to describe the firm’s asset value process using an uncertain differential equation with jumps and construct a structural credit risk model incorporating jumps; to derive formulas for credit spreads and Credit Default Swap (CDS) pricing based on this model; and to employ numerical analysis methods to examine the impact of model parameters, such as volatility and jump amplitude, on default uncertainty, credit spreads, and CDS prices. The practical applications of this model are considerable. In the banking industry, for example, the model can be instrumental in evaluating the credit risk profiles of borrowers, identifying high-risk clients, and developing targeted risk management strategies. For bond investors, the model provides a mechanism for assessing the creditworthiness of issuers and optimizing the risk–return balance in their investment portfolios. In the credit derivatives market, the model presents a solid framework for derivative pricing and risk management, aiding market participants in recognizing potential risks and ensuring the security of transactions.
The structure of this paper is as follows: Section 2 outlines the methodology, laying the groundwork for the research approach and methods throughout the paper. Section 3 primarily introduces the fundamental definitions, theorems, and operational principles of the uncertainty theory, which are employed in the subsequent sections. In Section 4, we apply uncertainty theory to simulate the dynamic changes in a company’s asset value using a model with uncertain differential equations that incorporate jumps and derive the company’s default uncertainty. Building on the research presented, Section 5 further develops pricing formulas for corporate zero-coupon bonds, methods for assessing credit spreads, and pricing models for CDS. Finally, Section 6 concludes the paper. The research framework of this paper is clearly presented in Figure 1, while Table 2 provides a detailed list of the symbols used in this paper along with their explanations.
Figure 1.
Pictorial representation of the proposed work.
Table 2.
Nomenclature.
2. Methodology
This research aims to propose a novel structural credit risk assessment model under the uncertainty theory framework, which comprehensively considers the phenomenon of jumps in corporate asset value. By employing uncertain differential equations with jumps to describe the process of change in corporate asset value, the study examines the impact of asset value volatility, jump magnitude, and jump frequency on corporate default uncertainty.
2.1. Corporate Asset Value Process
The corporate asset value process is described by the following uncertain differential equation with jumps:
In this context, represents the logarithmic return rate of the asset value process, denotes the volatility rate, and signifies the magnitude of jumps. represents the canonical Liu process, and is an uncertain renewal process characterized by intervals , and and are independent.
2.2. Derivation of Key Metrics
(1) Default uncertainty. Let T represent the maturity date of the company’s bonds, and K denote the face value of these bonds. Then, the default uncertainty of the company at time T is
(2) Zero-coupon bonds pricing. The valuation of the company’s zero-coupon bonds at time 0 is
where
The same applies to (3) and (4).
(3) Credit spread. The value of the credit spread is
(4) CDS pricing. Multi-period payment scenario: the price of CDS is
Single-period payment scenario: the price of CDS is
2.3. Numerical Analysis
Employing numerical analysis methods, we investigated the trends in corporate default uncertainty as parameters of the asset value process changed, as well as the patterns in the pricing of zero-coupon bonds and CDS as the asset value jump’s magnitude parameter varied.
3. Preliminaries
In financial decision-making, the credibility of event occurrence significantly influences decision-making processes. In 2007, Liu introduced the uncertainty theory, which provides a rational framework for handling confidence levels. This theory was further refined in 2010, resulting in the establishment of a comprehensive axiomatic mathematical system. Unlike the probability theory, the uncertainty theory is characterized by distinct axioms and calculation methods. This subsection systematically introduces a series of core concepts, including uncertain processes, renewal processes, and uncertain differential equations. This foundational theoretical knowledge is essential for thoroughly understanding and grasping the subsequent analyses.
Let be an uncertainty space with an uncertain measure , and be a -algebra over universal set . The uncertain measure is a set function that satisfies the axioms of normality, self-duality, countable subadditivity, and product measure. An uncertain variable is a measurable function from an uncertainty space to the set of real numbers.
Definition 1
([14]). The uncertainty distribution of an uncertain variable ξ is defined by
Definition 2
([14]). Let ξ be an uncertain variable with uncertainty distribution Φ. Then, the expected value of ξ is defined by
An uncertain process is a sequence of uncertain variables indexed by time and space. In this paper, we use two most important uncertain processes: the canonical Liu process and the renewal process.
Definition 3
([14]). An uncertain process is called a canonical Liu process if
- (i)
- and almost all sample paths are Lipschitz-continuous;
- (ii)
- has stationary and independent increments;
- (iii)
- is a normal uncertain variable with expected value 0 and variance , and the uncertainty distribution is
In the description of jumps in asset value processes, the renewal process plays a significant role. It not only simulates the continuous occurrence sequence of uncertain events that affect asset price fluctuations but also accurately captures the distribution patterns of time intervals between these events. This characteristic makes the renewal process an important tool for understanding market dynamics, assessing jump risks, and constructing asset pricing models that align with real-world scenarios. The definition of the uncertain renewal process is as follows:
Definition 4
([14]). An uncertain process is called an uncertain renewal process if
where are independent and identically distributed, positive, uncertain variables, for , and .
If have the same uncertainty distribution function , then the uncertainty distribution of is
where denotes the greatest integer less than or equal to x.
Definition 5
([15]). Let be an uncertain process and be a canonical Liu process. For any partition of closed interval with , the mesh is defined as
Then, the uncertain integral of with respect to is
Definition 6
([12]). Let be an uncertain process and be a renewal process. For any partition of closed interval with , the mesh is defined as
Then, the uncertain integral of with respect to is
Next, we introduce an uncertain differential with respect to both and .
Definition 7
([16]). Let be a canonical Liu process, a renewal process, and an uncertain process; if there exist uncertain processes such that
for any , then is said to have an uncertain differential
And if and h are some given functions, then
is called an uncertain differential equation with jumps.
For example, let , and γ be real numbers; we use the following uncertain differential equation with jumps in the rest of this paper
It is easy to verify that this equation has a solution
4. A Structural Credit Risk Model with Jumps
In real markets, the arrival of significant information (such as corporate restructuring, mergers, economic crises, etc.) can cause jumps in the price of the underlying asset. Therefore, the price of the underlying asset consists of both continuous and jump components. In the framework of probability theory, it is often assumed that the distribution function of a company’s asset value process follows a log-normal distribution, which satisfies the following stochastic differential equation [6]:
where represents the standard Brownian motion. In this paper, we utilize the standard Liu process to describe the continuous component of the asset value dynamics and adopt a renewal process to characterize its jump component. This implies that the continuous part of the company’s asset value process follows an uncertain log-normal distribution, while the number and magnitude of jumps are described by n and the variable in the renewal process.
First, let us present some necessary market assumptions.
- (i)
- The market is frictionless, with no transaction costs or taxes.
- (ii)
- The claim of creditors has priority over that of equity holders.
- (iii)
- The default behavior of listed companies can only occur on the bond maturity date.
- (iv)
- The process of the company’s asset value is described by the following model (4).
Let be the bond price, and the company value price. Then, we propose an uncertain company value model as follows
where r is the riskless interest rate, is the drift coefficient, and is the diffusion coefficient. denotes an uncertain renewal process characterized by intervals , where these intervals are independently distributed and utilized to describe the discontinuous jump component. The jump size , with , acts as a metric to measure the instantaneous impact of jump events on asset value. Specifically, the uncertain renewal process records the time intervals between jumps through these mutually independent intervals . The parameter indicates that upon the occurrence of a jump, the enterprise’s asset value will instantaneously decrease by a proportion of (alternatively, an increase if takes a negative value). and are independent. It is easy to verify the company value process in uncertain markets is
Next, we utilize the properties of uncertain Liu processes and renewal processes to derive the formulas for a company’s default uncertainty, stock value, and bond value under the model (4).
4.1. Default Uncertainty
The structured model of credit risk primarily focuses on the asset value of a company. In this model, Merton views the net asset value as a call option on the company’s assets, which are jointly owned by creditors and shareholders and consist of zero-coupon discount bonds and stocks. It is assumed that default can only occur on the first repayment date of the company’s bonds. Since asset values are presumed to be an observable process, the possibility of default can be predicted more accurately as the repayment date approaches. Within the framework of uncertainty theory, akin to the concept of “default probability” in probabilistic frameworks, this paper refers to this possibility of default as “default uncertainty”.
Specifically, let the maturity date of the company’s bonds be denoted by T, and let K represent the face value of the bonds. The payoffs to the company’s creditors and shareholders at time T are as follows: If , the company defaults, and the creditor receives K while the shareholder receives 0. Conversely, if , the company does not default, and the creditor receives K while the shareholder receives .
Lemma 1
([32]). Under the uncertain company value model (4), assume that is an uncertain renewal process with independent and identically distributed, uncertain interarrivals whose uncertainty distribution is and and are independent. Then, the uncertainty distribution function of is
Utilizing the option pricing principles under the uncertainty theory proposed by Liu [14], Theorem 1 about a company’s default uncertainty is derived.
Theorem 1
Under the uncertain company value model (4), let T denote the maturity date of the company’s bonds, and K represent the face value of those bonds. Assuming that the company will not default prior to the bond maturity date T, the company’s default uncertainty is defined as
Proof.
Based on the analysis above, the company defaults when . Using the uncertain distribution function of obtained from Lemma 1, we can easily obtain that
□
4.2. Example Analysis
We assume that in the renewal process describing the jump component of a company’s asset value, follows an uncertain log-normal distribution with mean and volatility for any , and the uncertainty distribution is
Under this assumption, it can be deduced from the above theorems that the company’s default uncertainty is
where and are uncertain normal distribution functions, as shown in Equations (3) and (8), respectively, and
Example 1
Let us assume the value of a company asset at time 0 is , the mean is , the volatility is , and , the face value of enterprise bonds are , enterprise bonds’ maturity is , and the mean and volatility of the jump process are and ; then, the company default uncertainty is 0.000187.
Subsequently, we explore the influence of jump size, as well as the volatility and logarithmic returns of the company’s asset value, on default uncertainty . This investigation isolates the effects of these variables by holding all other parameters constant. The outcomes of this analysis are graphically presented in Figure 2, Figure 3 and Figure 4.
Figure 2.
The variation in with respect to .
Figure 3.
The variation in with respect to .
Figure 4.
The variation in with respect to .
Figure 2 clearly demonstrates that as the magnitude of negative jumps increases, the default uncertainty also rises, whereas with the increase in the magnitude of positive jumps, the default uncertainty decreases. Notably, when approaches 1, the default uncertainty surges sharply to a higher level. This phenomenon suggests that an increase in the magnitude of negative jumps leads to more frequent and severe fluctuations in a company’s asset value, significantly enhancing the firm’s financial uncertainty and risks, and consequently elevating the default risk. When nears 1, the uncertainty in the financial market environment peaks, potentially resulting in a rapid decline in the company’s asset value and a substantial increase in the likelihood of default.
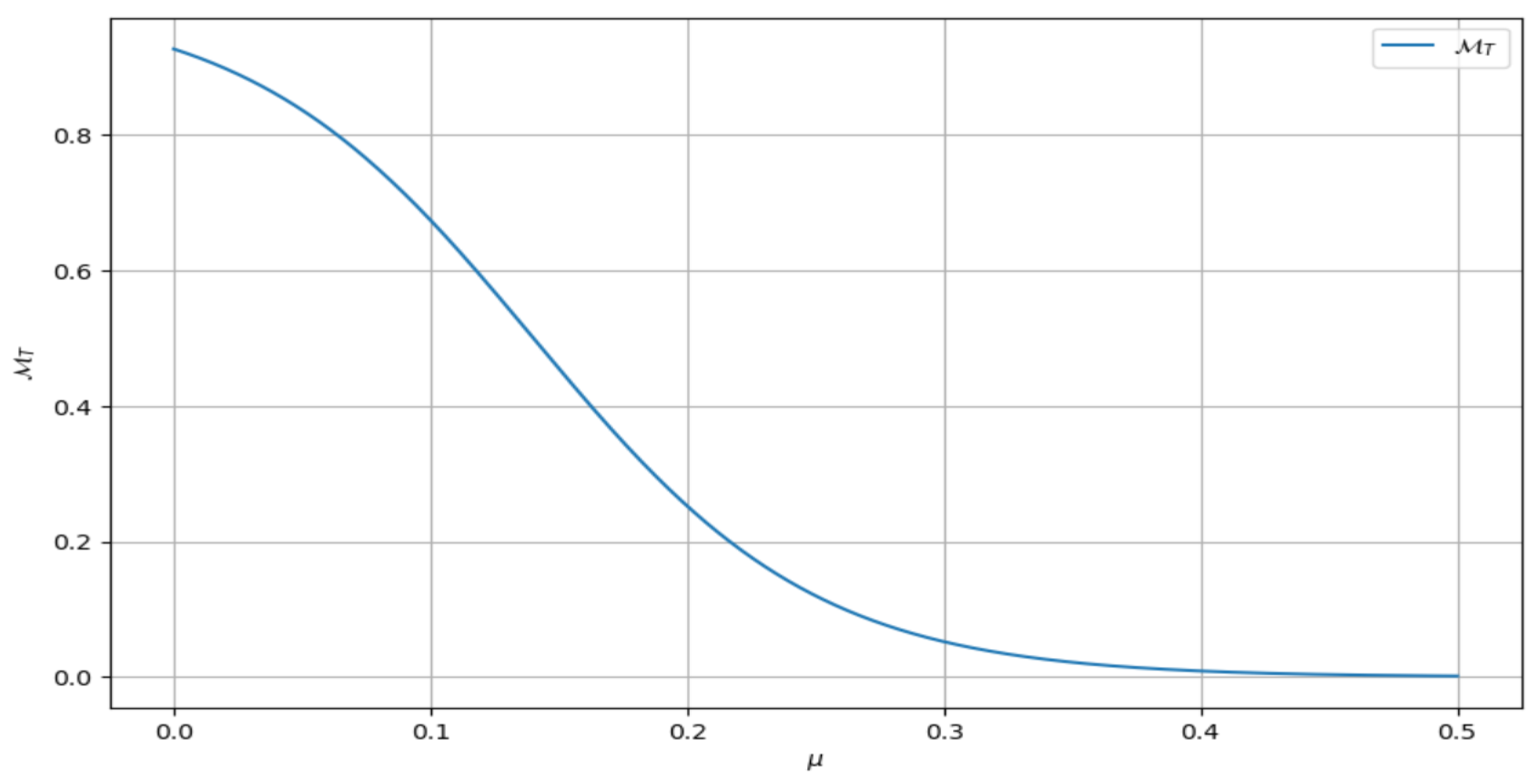
Figure 3 demonstrates that as the volatility of a company’s asset value increases, default uncertainty also rises, especially at higher volatility levels. This reflects the increased uncertainty and risk associated with high volatility, which may lead to a significant decline in the company’s asset value and subsequently affect its ability to repay debt. Moreover, high volatility may undermine investor confidence, increase financing costs, and even trigger a downgrade in credit ratings, thereby further exacerbating the risk of default.
Figure 4 illustrates a negative correlation between the logarithmic return on corporate asset value and corporate default uncertainty, indicating that as the logarithmic return on asset value increases, the uncertainty of corporate default significantly decreases. This suggests that companies with higher asset returns tend to have stronger financial robustness, thereby reducing the risk of default.
The structured credit risk model developed integrates the dual characteristics of uncertainty theory and jump mechanisms, thereby providing new tools and perspectives for risk management and bond pricing. In terms of risk management, the model can calculate the uncertainty of default, optimize the allocation of credit portfolios, and dynamically adjust risk limits, thereby effectively reducing the overall credit risk of financial institutions. In bond pricing, the model can be used to estimate bond risk premiums and credit spreads, providing a scientific basis for pricing credit derivatives such as CDS. This helps investors better hedge against credit risks. The subsequent sections delve into the implications of this model for corporate zero-coupon bonds pricing, credit spread determination, and CDS pricing.
5. Credit Derivatives Pricing
In this section, we build upon the structured credit risk model discussed previously and follow the theoretical framework of the Merton model to delve into the pricing of zero-coupon bonds and CDS under conditions of uncertainty. The specific research approach is illustrated in Figure 5.
Figure 5.
The research approach of this section.
5.1. Corporate Zero-Coupon Bonds
Zero-coupon bonds, an essential financial instrument within the financial markets, have a pricing mechanism that is directly linked to investors’ returns and risk exposure. Moreover, it plays a critical role in evaluating corporate credit conditions and market risks. In this subsection, we discuss zero-coupon bonds under uncertain environments based on the Merton model’s principles, establishing a foundation for the forthcoming discussion on credit spreads and CDS pricing.
Let be the value of the zero-coupon bonds issued by the company at time t. Set the default threshold to D. If , the company’s bond value is , where represents the recovery rate. Contrarily, if , the company zero-coupon bonds value is K. In other words, at the maturity date T of the company bond, the bond value of the company satisfies the following condition:
Utilizing the corporate default uncertainty derived from Theorem 1, we can calculate the value of the corporate zero-coupon bonds at time 0 as
where
5.2. Corporate Bond Credit Spread
In the context of the bond market, the credit spread is a vital gauge of credit risk for corporate bonds, allowing us to assess underlying credit risks by monitoring its changes over time. Importantly, the size of the credit spread directly reflects the risk–return profile of corporate bonds: a larger spread implies a higher risk associated with the bond, but it also suggests the potential for higher returns.
Denote by the credit spread at moment t for a defaulted bond with maturity T; then, we can prove the following pricing formula for the company’s bond credit spread in uncertain markets.
Theorem 2
Presume that the dynamics of the company’s asset value are given by (4); the value of company bond credit spread at time 0 is
where
Proof.
First, using the bond value Formula (11), we can calculate the bond yield as
The credit spread represents the difference between the yield of a defaulted bond and the equivalent yield of a corresponding non-defaulted bond. Therefore,
□
Example 2
Assume an initial asset value , a drift rate , and a volatility , a risk-free interest rate , a default threshold , and the maturity time of the bond . The interarrival times of the renewal process are assumed to follow a log-normal distribution characterized by a mean and a volatility . The accompanying figure illustrates the variation in corporate credit spread as a function of the parameter η.
Figure 6 illustrates the relationship between corporate credit spread and the magnitude of jumps in the asset value process. For positive jumps (where the asset value increases, ), the credit spread exhibits relative stability and remains at a lower level as the magnitude of the jump increases. This phenomenon can be attributed to the confidence-enhancing effect of positive jumps, which reduces the market’s expectation of corporate default risk, thereby helping to maintain a lower credit spread. Specifically, a positive jump in asset value may be associated with improvements in corporate profitability, the optimization of capital structure, or the enhancement of market competitiveness. These factors all contribute to upgrading the credit status of the firm and mitigating investors’ concerns regarding the uncertainty of future cash flows. Conversely, in the case of negative jumps (where the asset value decreases, ), the trend in credit spreads shows a significant upward trajectory. As the magnitude of the jump increases, the credit spread rises markedly, reflecting an increased expectation of corporate default risk in the market. Negative jumps may reveal increased financial pressure, deteriorating operational conditions, or a decline in market competitiveness for the firm, issues that heighten the likelihood of default and thus trigger a higher demand for credit risk compensation from investors. To compensate for the potential default risk, investors require a higher risk premium, which directly leads to an expansion of the credit spread.
Figure 6.
The variation in with respect to .
Therefore, the magnitude of corporate asset value jumps significantly impacts credit spreads. Positive jumps, by bolstering market confidence and reducing expectations of default risk, help to maintain lower credit spreads; whereas negative jumps, by increasing market concern and raising expectations of default risk, lead to a notable increase in credit spreads.
5.3. Credit Default Swap Pricing
Credit default swaps, as a cornerstone of the credit derivatives market, have become a pivotal instrument in global financial risk management since their inception in the United States in 2004. This prominence is largely due to their unique risk transfer mechanism. The essence of this financial derivative lies in its ability to provide an effective means for contract buyers to hedge against and manage the credit risk associated with specific reference entities. In doing so, CDS contribute to the stability and security of investment portfolios by mitigating the impact of potential credit events.
Assume a CDS contract with a maturity date T, an underlying asset with a face value K, a CDS buyer with a payment rate , a payment time , and represents the time difference between adjacent payment periods. Since the Merton model assumes that a company can only default at maturity T, the premium is paid throughout the entire period.
In this case, the expected cash outflow for the seller of a CDS depends on whether a default occurs, making it a contingent liability, namely,
the present value after discounting is
Obviously, the expected cash outflow for the seller of a CDS can be viewed as a European put option with the underlying value of the company and an exercise price of K.
The total expected cash inflow for the seller of the CDS is
the present value after discounting is
where is the time interval for the CDS buyers to pay the premium, is the premium paid by the CDS buyers at time t, and is the risk-free discount factor.
Given that the Merton model assumes a complete financial market, the present value of cash inflows for the CDS seller should be equal to the present value of cash outflows.
Then, we can obtain the following theorem regarding the price of CDS.
Theorem 3
Under the aforementioned assumptions regarding the financial market, the price of CDS ω is
Proof.
As can be seen from the above analysis,
Let ; then, the above integral can be converted into
Then, the price of CDS is
□
To facilitate the numerical analysis, we consider a single-period payment scenario for CDS, where the determination of corporate default and premium payment occurs solely at time T. Under this model assumption, default events are considered to occur only at the end of the period, which aids in directly calculating the present value of premiums and the expected present value of payments. This approach allows for a more straightforward computation of the CDS pricing model, where the present value of the premium equals the expected present value of the payment, expressed as
In this context, represents the premium paid, K denotes the face value of the bond, R signifies the recovery rate post-default, and indicates the net payment received by the protection buyer from the protection seller upon the occurrence of a default. D represents the default threshold. Then, we obtain
where
Example 3
Assuming an initial asset value , a drift rate , and a volatility , the face value of the corporate bonds is set at , with a maturity time , a risk-free interest rate , default threshold , and recovery rate . The interarrival times of the renewal process are assumed to follow a log-normal distribution characterized by a mean and a volatility . The accompanying figure depicts the variation in the CDS premium ω as it relates to the parameter η.
Figure 7 illustrates a positive relationship between CDS premiums and the magnitude of jumps in the asset value process. Specifically, as the negative jump magnitude (i.e., a decrease in asset value) increases, CDS premiums also rise, reflecting an elevated market assessment of corporate default risk and a demand for a higher risk premium. The nonlinear upward trend of the curve indicates that the rate of increase in CDS premiums accelerates with larger negative jump magnitudes, which may imply that the market is more sensitive to credit risk when faced with substantial declines in asset value. Conversely, in the case of positive jumps (i.e., an increase in asset value), the impact on CDS premiums is relatively minor, likely because an increase in asset value reduces the default risk of the corporation, thereby diminishing the market’s demand for CDS protection.
Figure 7.
The variation in with respect to .
Credit spreads reflect the market’s assessment of the credit risk associated with debt issuers. An expansion in credit spreads indicates an elevated perception of credit risk, prompting investors to adopt more cautious strategies. This risk aversion typically manifests in reduced allocations to high-risk assets, as investors demand higher risk premiums in the face of increased default uncertainty. CDS provide a quantitative measure of credit risk. Market participants can gauge the dynamics of the systemic risk through observable changes in CDS spreads. Investors can leverage these metrics to proactively adjust the composition of their portfolios. For instance, when credit spreads exceed historical thresholds, asset managers may rebalance their holdings by reducing exposure to lower-rated bonds while increasing positions in higher-rated bonds or safe-haven assets such as government bonds.
6. Conclusions
This paper explored the measurement of credit risk within the framework of the uncertainty theory. In our study, we assumed that the company’s asset value followed an uncertain differential equation with jumps, from which we derived formulas for corporate default uncertainty, zero-coupon bond prices, credit spreads, and the pricing of CDS. The uncertainty theory provides investors with a novel mathematical tool for measuring credit risk, thereby enhancing their understanding of market uncertainties and offering a solid theoretical foundation for the development of flexible and diversified investment strategies. Through a numerical analysis, we discovered that jump variations in the asset value process significantly impacted these key credit indicators. Consequently, when conducting corporate credit risk assessments and pricing credit derivatives, it is essential to fully consider and incorporate the factor of asset value jumps to ensure the accuracy of the assessments and the effectiveness of the pricing models.
The uncertainty theory, initially proposed by Professor Liu of Tsinghua University in 2007 and refined in 2009, represents a relatively novel mathematical framework. Despite its broad application across various domains, current parameter estimation methods for uncertain differential equations are primarily applicable to scenarios without jumps such as those of Yang and Liu [40]. There is a lack of precise methods for estimating jump parameters in uncertain differential equations with jumps. Presently, research on asset pricing under the uncertainty theory with jumps is mostly conducted through numerical examples, as shown in references [31,32,33,34]. On the other hand, in the realm of uncertain finance, academic research has predominantly focused on pricing financial products such as options and futures, while the measurement of credit risk has received relatively less attention. When conducting empirical research on corporate credit risk, it is generally difficult to obtain direct data on corporate asset values. Therefore, the relevant parameters must be estimated based on the stock price data of publicly listed companies. However, in the field of uncertain finance, there is a relative scarcity of research on the mapping relationship between stock value and corporate value. Consequently, the primary focus of this paper was to theoretically extend the traditional Merton structural credit risk model using the uncertainty theory. Due to these limitations, we are currently unable to conduct empirical comparative studies. Potential future research directions may include the following: from one perspective, extending -path method [40] to uncertain differential equations with jumps to estimate their jump parameters; from another perspective, employing machine learning methods to study the parameter mapping relationship between corporate stock value and asset value under uncertainty theory, thereby estimating the jump parameters in corporate asset values.
Author Contributions
Methodology, H.H.; writing—original draft preparation, H.H. and M.J.; writing—review and editing, Y.N. and S.W.; funding acquisition, H.H. All authors have read and agreed to the published version of the manuscript.
Funding
This work was supported by Shandong Natural Science Foundation (No. ZR2019BG015, No. ZR2022MG045), the Youth Innovation Science and Technology Support Program of Universities in Shandong Province (No. 2021KJ082), Shandong Provincial Higher Education Science and Technology Plan Project (No. J18KA236), and Shandong Youth University of Political Science Doctoral Fundation (No. XXPY21025).
Data Availability Statement
The original contributions presented in this study are included in the article. Further inquiries can be directed to the corresponding author.
Conflicts of Interest
The authors declare no conflicts of interest.
References
- Black, F.; Scholes, M. The pricing of options and corporate liabilities. J. Political Econ. 1973, 3, 637–654. [Google Scholar] [CrossRef]
- Merton, R.C. On the pricing of corporate debt: The risk structure of interest rates. J. Financ. 1974, 29, 449–470. [Google Scholar]
- Crouhy, M.; Galai, D.; Mark, R. A comparative analysis of current credit risk models. J. Financ. 2000, 24, 59–117. [Google Scholar] [CrossRef]
- Wang, X.C.; Xu, K. Credit risk evaluation of real estate industry based on GA-GARCH-KMV model. J. Risk Anal. Crisis Response 2023, 13, 288–300. [Google Scholar] [CrossRef]
- Erdinc, A.; Alper, A.H.; Ahmet, S.; Frank, J.F. Extending the Merton model with applications to credit value adjustment. Ann. Oper. Res. 2023, 326, 27–65. [Google Scholar]
- Huang, H.; Ning, Y.F.; Chen, X.M. A Structural Credit Risk Model Driven by the Lévy Process under Knightian Uncertainty. Symmetry 2022, 14, 1041. [Google Scholar] [CrossRef]
- Pasricha, P.; Selvamuthu, D.; Tardelli, P. Structural credit risk models with stochastic default barriers and jump clustering using Hawkes jump-diffusion processes. Opsearch 2024, 61, 1–21. [Google Scholar] [CrossRef]
- Meera, A.; Kartikeya, B. Efficacies of artificial neural networks ushering improvement in the prediction of extant credit risk models. Cogent Econ. Financ. 2023, 11, 2210916. [Google Scholar]
- Li, J.; Xu, C.; Feng, B.; Zhao, H. Credit risk prediction model for listed companies based on CNN-LSTM and attention mechanism. Electronics 2023, 12, 1643. [Google Scholar] [CrossRef]
- Kensuke, K.; Nobuhiro, N. PDE-based Bayesian inference of CEV dynamics for credit risk in stock prices. Asia-Pac. Financ. Mark. 2023, 31, 389–421. [Google Scholar]
- Hua, S.; Zhang, C.; Yang, G. An FTwNB Shield: A Credit Risk Assessment Model for Data Uncertainty and Privacy Protection. Mathematics 2024, 12, 1659. [Google Scholar] [CrossRef]
- Yu, T.; Huang, W.; Tang, X.; Zheng, D. A hybrid unsupervised machine learning model with spectral clustering and semi-supervised support vector machine for credit risk assessment. PLoS ONE 2025, 20, e0316557. [Google Scholar] [CrossRef] [PubMed]
- Sotiropoulos, N.D.; Koronakos, G.; Solanakis, V.S. Evolving Transparent Credit Risk Models: A Symbolic Regression Approach Using Genetic Programming. Electronics 2024, 13, 4324. [Google Scholar] [CrossRef]
- Liu, B. Uncertainty Theory, 5th ed.; Springer: Berlin/Heidelberg, Germany, 2024. [Google Scholar]
- Liu, B. Uncertainty Theory, 2nd ed.; Springer: Berlin/Heidelberg, Germany, 2007. [Google Scholar]
- Liu, B. Some research problem in uncertainty theory. J. Uncertain Syst. 2009, 3, 3–10. [Google Scholar]
- Chen, X. American option pricing formula for uncertain financial market. Eur. J. Oper. Res. 2011, 8, 32–37. [Google Scholar]
- Huang, H.; Ning, Y.F. Risk Neutral Pricing Method of Options Based on Uncertainty Theory. Symmetry 2021, 13, 2285. [Google Scholar] [CrossRef]
- Shokrollahi, F. Equity warrants pricing formula for uncertain financial market. Math. Comput. Appl. 2022, 27, 18. [Google Scholar] [CrossRef]
- Gao, R.; Liu, K.; Li, Z.; Lang, L. American barrier option pricing formulas for currency model in uncertain environment. J. Syst. Sci. Complex. 2022, 35, 283–312. [Google Scholar] [CrossRef]
- Yang, M.; Gao, Y. Pricing formulas of binary options in uncertain financial markets. AIMS Math. 2023, 8, 23336–23351. [Google Scholar] [CrossRef]
- Yang, X.; Ke, H. Uncertain interest rate model for Shanghai interbank offered rate and pricing of American swaption. Fuzzy Optim. Decis. Mak. 2023, 22, 447–462. [Google Scholar] [CrossRef]
- Mehrdoust, F.; Noorani, I.; Xu, W. Uncertain energy model for electricity and gas futures with application in spark-spread option price. Fuzzy Optim. Decis. Mak. 2023, 22, 123–148. [Google Scholar] [CrossRef]
- Peng, J.; Yao, K. A new option pricing model for stocks in uncertainty markets. Int. J. Oper. Res. 2011, 8, 18–26. [Google Scholar]
- Sun, Y.; Su, T. Mean-reverting stock model with floating interest rate in uncertain environment. Fuzzy Optim. Decis. Mak. 2017, 16, 235–255. [Google Scholar] [CrossRef]
- Dai, L.; Fu, Z.; Huang, Z. Option pricing formulas for uncertain financial market based on the exponential Ornstein-Uhlenbeck model. J. Intell. Manuf. 2017, 38, 597–604. [Google Scholar] [CrossRef]
- Hassanzadeh, S.; Mehrdoust, F. Valuation of European option under uncertain volatility model. Soft Comput. 2018, 22, 4153–4163. [Google Scholar] [CrossRef]
- Wu, L.; Zhuang, Y. A new credit derivatives pricing model under uncertainty process. Syst. Sci. Control Eng. 2018, 6, 477–481. [Google Scholar] [CrossRef]
- Liu, B. Fuzzy process, hybrid process and uncertain process. J. Uncertain Syst. 2008, 2, 3–16. [Google Scholar]
- Yao, K. Uncertain Renewal Process, 2nd ed.; Springer: Berlin/Heidelberg, Germany, 2021. [Google Scholar]
- Yu, X. A stock model with jumps for uncertain markets. Int. J. Uncertain. Fuzziness Knowl.-Based Syst. 2012, 20, 421–432. [Google Scholar] [CrossRef]
- Ji, X.; Zhou, J. Option pricing for an uncertain stock model with jumps. Soft Comput. 2015, 19, 3323–3329. [Google Scholar] [CrossRef]
- Yu, S.; Ning, Y. An interest-rate model with jumps for uncertain financial markets. Physica A 2019, 52, 121424. [Google Scholar] [CrossRef]
- Ji, X.; Zhou, J. A currency exchange rate model with jumps in uncertain environment. Soft Comput. 2017, 21, 5507–5514. [Google Scholar] [CrossRef]
- Liu, Y.; Liu, B. Residual analysis and parameter estimation of uncertain diferential equations. Fuzzy Optim. Decis. Mak. 2022, 21, 513–530. [Google Scholar] [CrossRef]
- Liu, Y.; Liu, B. A modified uncertain maximum likelihood estimation with applications in uncertain statistics. Commun. Stat.-Theory Methods 2023, 53, 6649–6670. [Google Scholar] [CrossRef]
- Zhang, Y.; Gao, J. Nonparametric uncertain time series models: Theory and application in Brent crude oil spot price analysis. Fuzzy Optim. Decis. Mak. 2024, 23, 239–252. [Google Scholar] [CrossRef]
- Ye, T.; Liu, B. Uncertain hypothesis test for uncertain diferential equations. Fuzzy Optim. Decis. Mak. 2023, 22, 195–211. [Google Scholar] [CrossRef]
- Liu, Y.; Qin, Z.F.; Li, X. Are the queueing systems in practice random or uncertain? Evidence from online car hailing data in Beijing. Fuzzy Optim. Decis. Mak. 2024, 23, 497–511. [Google Scholar] [CrossRef]
- Yang, X.; Liu, Y.; Park, G. Parameter estimation of uncertain differential equation with application to financial market. Chaos Solitons Fractals 2020, 139, 110026. [Google Scholar] [CrossRef]
Disclaimer/Publisher’s Note: The statements, opinions and data contained in all publications are solely those of the individual author(s) and contributor(s) and not of MDPI and/or the editor(s). MDPI and/or the editor(s) disclaim responsibility for any injury to people or property resulting from any ideas, methods, instructions or products referred to in the content. |
© 2025 by the authors. Licensee MDPI, Basel, Switzerland. This article is an open access article distributed under the terms and conditions of the Creative Commons Attribution (CC BY) license (https://creativecommons.org/licenses/by/4.0/).






