A Multi-Camera System-Based Relative Pose Estimation and Virtual–Physical Collision Detection Methods for the Underground Anchor Digging Equipment
Abstract
1. Introduction
- (1)
- A visual relative pose estimation method of anchor digging equipment based on multi-camera cooperation is proposed. By combining multi-camera and multi-target, the camera’s field of view is guaranteed to fully cover the moving range of the target during the alternate operation of the roadheader and the anchor drilling machine to avoid the blind spot of the visual angle, and the relative pose of anchor digging equipment is calculated by combining with EPNP algorithm. Experiments show that the relative positioning error is within 20 mm and the angle error is less than 1.002 degrees, meeting the accuracy requirements for underground mine operations.
- (2)
- A digital twin system for the roadheader and anchor drilling machine cooperating is constructed. Hybrid hierarchical bounding box trees are built, with AABB for upper nodes to enhance detection speed and convex polyhedron bounding boxes for lower leaf nodes to ensure accuracy. The SAT and GJK algorithms are combined to efficiently detect potential collisions. Experiments show that the position error in the X-axis is less than 1.160 mm and the maximum Y-axis deviation is less than 0.957 mm in both virtual and physical spaces. Data transmission has a minimal delay, enabling synchronized movement and timely collision warnings.
2. Task Description
3. Method
3.1. Multi-Camera Cooperative Relative Pose Estimation Method for the Roadheader and the Anchor Drilling Machine
3.1.1. Design of Infrared LED Target with Different ID Markers
3.1.2. Design of Relative Pose Measurement and Collision Detection System Between the Roadheader and the Anchor Drilling Machine with Multi-Camera Coordination
3.1.3. Spot Center Extraction
3.1.4. Pose Solution Based on EPNP
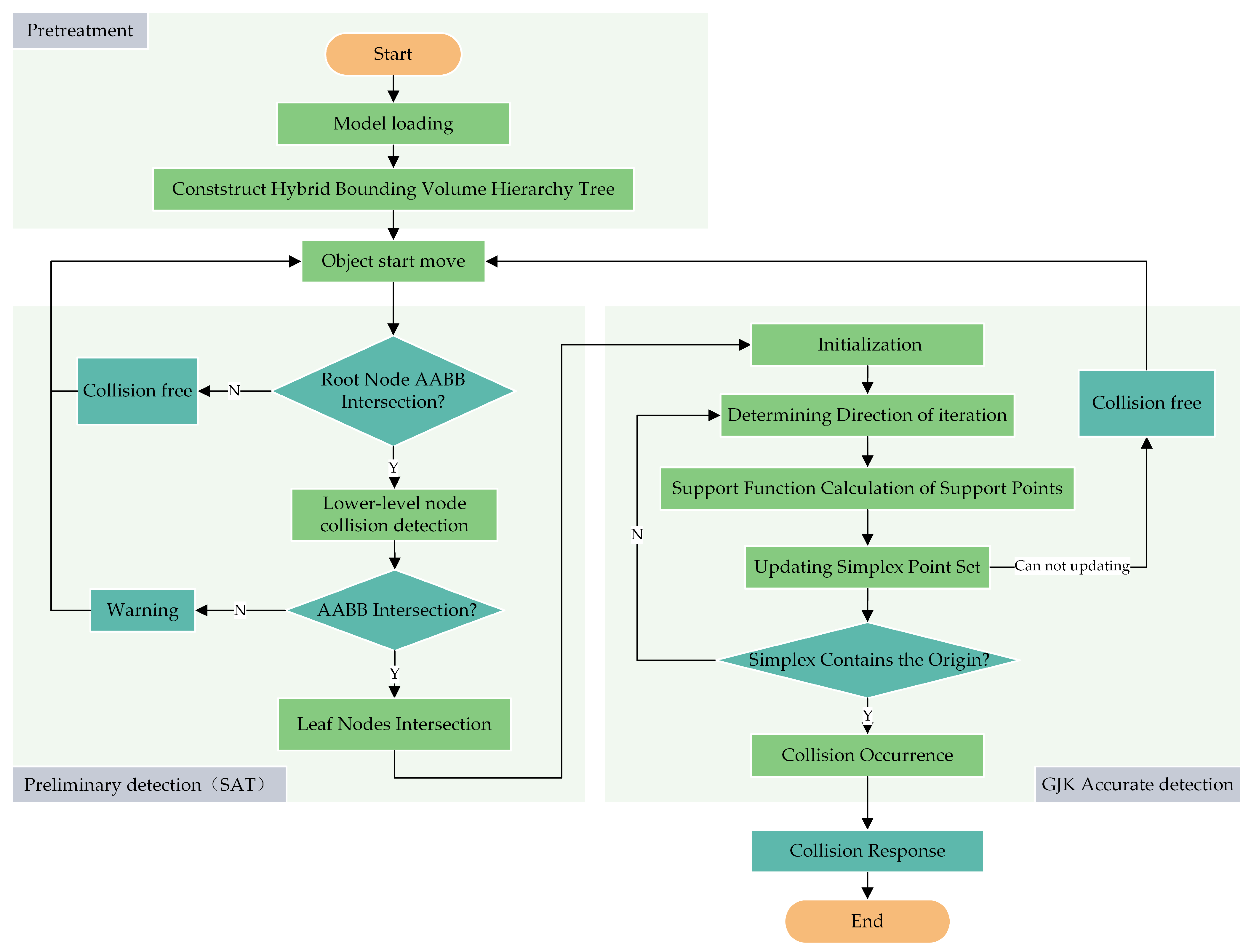
3.2. Collision Detection Methods for the Roadheader and the Anchor Drilling Machine
3.2.1. The Construction Flowchart of Digital Twin of Underground Coal Mine Working Face
3.2.2. The Creation of the Hybrid Hierarchical Bounding Box Tree of the Roadheader and the Anchor Drilling Machine
3.2.3. Collision Detection of the Roadheader and the Anchor Drilling Machine Based on GJK and SAT
4. Experiment
4.1. The Experimental Platform of Multi-Camera Cooperative Relative Pose Estimation and Collision Detection System for the Roadheader and the Anchor Drilling Machine
4.2. Experimental Verification
4.2.1. Multiple Cameras Collaborative Visual Positioning Method Accuracy Verification
4.2.2. Experimental Verification of Collision Detection
5. Conclusions
Author Contributions
Funding
Data Availability Statement
Conflicts of Interest
References
- Zhironkina, O.; Zhironkin, S. Technological and intellectual transition to mining 4.0: A review. Energies 2023, 16, 1427. [Google Scholar] [CrossRef]
- Lv, J.; Shi, P.; Wan, Z.; Cheng, J.; Xing, K.; Wang, M.; Gou, H. Research on a real-time monitoring method for the three-dimensional straightness of a scraper conveyor based on binocular vision. Mathematics 2022, 10, 3545. [Google Scholar] [CrossRef]
- Zhou, L. Research status and trend analysis of coal mine electro-mechanical equipment maintenance under the background of smart mine construction. In Advanced Intelligent Technologies for Industry: Proceedings of 2nd International Conference on Advanced Intelligent Technologies (ICAIT 2021), 15–17 October 2021; Springer Nature: Singapore, 2022; pp. 263–272. [Google Scholar]
- Xie, J.; Li, S.; Wang, X. A digital smart product service system and a case study of the mining industry: MSPSS. Adv. Eng. Inform. 2022, 53, 101694. [Google Scholar] [CrossRef]
- Zhang, D.; Liu, S.; Li, S.; Liang, H.; Zhu, Q.; Niu, X. Compensation control for roadheader’s pitch and yaw position pose deviation based on cutting boom motion. Tunn. Undergr. Space Technol. 2024, 150, 105839. [Google Scholar]
- Deshmukh, S.; Raina, A.K.; Murthy, V.M.S.R.; Trivedi, R.; Vajre, R. Roadheader—A comprehensive review. Tunn. Undergr. Space Technol. 2020, 95, 103148. [Google Scholar] [CrossRef]
- Qu, Y.; Cheng, X.; Zhang, M.; Fu, S.; Wu, M. Path Correction of the Boom Road-Header in Coal Mining Based on State Estimation. Math. Probl. Eng. 2019, 2019, 5351474. [Google Scholar] [CrossRef]
- Wang, J.; Huang, Z. The recent technological development of intelligent mining in China. Engineering 2017, 3, 439–444. [Google Scholar] [CrossRef]
- Cai, M.; Li, P.; Tan, W.; Ren, F. Key engineering technologies to achieve green, intelligent, and sustainable development of deep metal mines in China. Engineering 2021, 7, 1513–1517. [Google Scholar] [CrossRef]
- Zhou, Y.; Li, Q.; Chu, L.; Ma, Y.; Zhang, J. A measurement system based on internal cooperation of cameras in binocular vision. Meas. Sci. Technol. 2020, 31, 065002. [Google Scholar] [CrossRef]
- Chen, H.; Chen, Q.; Yang, X.; Wang, X.; Chen, H. Omni-directional attitude detection of advanced hydraulic support relative to roadway based on visual measurement principle. Opt. Laser Technol. 2024, 179, 111329. [Google Scholar] [CrossRef]
- Chen, Y.; Zhou, F.; Zhou, M.; Zhang, W.; Li, X. Pose measurement approach based on two-stage binocular vision for docking large components. Meas. Sci. Technol. 2020, 31, 125002. [Google Scholar] [CrossRef]
- Du, Y.; Tong, M.; Liu, T.; Dong, H. Visual measurement system for roadheaders pose detection in mines. Opt. Eng. 2016, 55, 104107. [Google Scholar] [CrossRef]
- Hao, X.; Zhang, Y.; Yang, X.; Zhang, J.; Wen, R.; Wu, Z.; Jia, H. Research on the Body Positioning Method of Bolting Robots Based on Monocular Vision. Appl. Sci. 2023, 13, 10183. [Google Scholar] [CrossRef]
- Yu, R.; Fang, X.; Hu, C.; Yang, X.; Zhang, X.; Zhang, C.; Yang, W.; Mao, Q.; Wan, J. Research on positioning method of coal mine mining equipment based on monocular vision. Energies 2022, 15, 8068. [Google Scholar] [CrossRef]
- Hu, Y.; Hugonot, J.; Fua, P.; Salzmann, M. Segmentation-driven 6d object pose estimation. In Proceedings of the IEEE/CVF Conference on Computer Vision and Pattern Recognition, Long Beach, CA, USA, 16–20 June 2019. [Google Scholar]
- Yu, Q.; Xu, G.; Zhang, L.; Shi, J. A consistently fast and accurate algorithm for estimating camera pose from point correspondences. Measurement 2021, 172, 108914. [Google Scholar] [CrossRef]
- Lepetit, V.; Moreno-Noguer, F.; Fua, P. EPnP: An accurate O(n) solution to the PnP problem. Int. J. Comput. Vis. 2009, 81, 155–166. [Google Scholar] [CrossRef]
- Gong, X.; Lv, Y.; Xu, X.; Wang, Y.; Li, M. Pose Estimation of Omnidirectional Camera with Improved EPnP Algorithm. Sensors 2021, 21, 4008. [Google Scholar] [CrossRef]
- Wang, G.; Zhao, G.; Ren, H. Analysis on key technologies of intelligent coal mine and intelligent mining. J. China Coal Soc. 2019, 44, 123–135. [Google Scholar] [CrossRef]
- Moldovan, C.; Ulrich, S.; Köster, V.; Tiemann, J.; Lewandowski, A. Advancing digital twin-based collision avoidance: A comprehensive analysis of Communication Networks for Safety-Critical Applications in Industry 4.0. Sensors 2024, 24, 1405. [Google Scholar] [CrossRef] [PubMed]
- Shoukat, M.U.; Yan, L.; Yan, Y.; Zhang, F.; Zhai, Y.; Han, P.; Nawaz, S.A.; Raza, M.A.; Akbar, M.W.; Hussain, A. Autonomous driving test system under hybrid reality: The role of digital twin technology. Internet Things 2024, 27, 101301. [Google Scholar] [CrossRef]
- Shen, H.; Xie, J.; Li, J.; Wang, X.; Cai, N. Collision detection of virtual powered support groups under complex floors. IEEE Trans. Instrum. Meas. 2021, 70, 1–13. [Google Scholar] [CrossRef]
- Tao, F.; Liu, W.; Liu, J.; Liu, X.; Liu, Q.; Qu, T.; Hu, T.; Zhang, Z.; Xiang, F.; Xu, W.; et al. Digital twin and its potential application exploration. Jisuanji Jicheng Zhizao Xitong/Comput. Integr. Manuf. Syst. CIMS 2018, 24, 1–18. [Google Scholar]
- Xie, J.; Liu, S.; Wang, X. Framework for a closed-loop cooperative human Cyber-Physical System for the mining industry driven by VR and AR: MHCPS. Comput. Ind. Eng. 2022, 168, 108050. [Google Scholar] [CrossRef]
- van den Bergen, G. Efficient collision detection of complex deformable models using AABB trees. J. Graph. Tools 1997, 2, 1–13. [Google Scholar] [CrossRef]
- Hu, S.; Yu, L. Optimization of collision detection algorithm based on OBB. In Proceedings of the 2010 International Conference on Measuring Technology and Mechatronics Automation, Changsha, China, 13–14 March 2010; IEEE: Piscataway, NJ, USA, 2010; Volume 2. [Google Scholar]
- Dimitrov, D.; Knauer, C.; Kriegel, K.; Rote, G. On the bounding boxes obtained by principal component analysis. In Proceedings of the 22nd European Workshop on Computational Geometry, Delphi, Greece, 27–29 March 2006. [Google Scholar]
- van den Bergen, G. A fast and robust GJK implementation for collision detection of convex objects. J. Graph. Tools 1999, 4, 7–25. [Google Scholar] [CrossRef]
- Descantes, Y.; Tricoire, F.; Richard, P. Classical contact detection algorithms for 3D DEM simulations: Drawbacks and solutions. Comput. Geotech. 2019, 114, 103134. [Google Scholar] [CrossRef]
- Wu, D.; Yu, Z.; Adili, A.; Zhao, F. A Self-Collision Detection Algorithm of a Dual-Manipulator System Based on GJK and Deep Learning. Sensors 2023, 23, 523. [Google Scholar] [CrossRef]
- Wang, H.; Zhang, X.; Zhou, L.; Lu, X.; Wang, C. Intersection detection algorithm based on hybrid bounding box for geological modeling with faults. IEEE Access 2020, 8, 29538–29546. [Google Scholar] [CrossRef]
- Dong, L.; Xiao, Y.; Li, Y.; Shi, R. A Collision Detection Algorithm Based on Sphere and EBB Mixed Hierarchical Bounding Boxes. IEEE Access 2024, 12, 62719–62729. [Google Scholar] [CrossRef]
- Gan, B.; Dong, Q. An improved optimal algorithm for collision detection of hybrid hierarchical bounding box. Evol. Intell. 2022, 15, 2515–2527. [Google Scholar] [CrossRef]
- Tao, F.; Xiao, B.; Qi, Q.; Cheng, J.; Ji, P. Digital twin modeling. J. Manuf. Syst. 2022, 64, 372–389. [Google Scholar] [CrossRef]
- Zhang, H.; Qi, Q.; Tao, F. A multi-scale modeling method for digital twin shop-floor. J. Manuf. Syst. 2022, 62, 417–428. [Google Scholar] [CrossRef]
- Liu, M.; Fang, S.; Dong, H.; Xu, C. Review of digital twin about concepts, technologies, and industrial applications. J. Manuf. Syst. 2021, 58, 346–361. [Google Scholar] [CrossRef]
- Hao, F.; Su, J.; Shi, J.; Zhu, C.; Song, J.; Hu, Y. Conic Tangents Based High Precision Extraction Method of Concentric Circle Centers and Its Application in Camera Parameters Calibration. Sci. Rep. 2021, 11, 20686. [Google Scholar] [CrossRef]
- Montanari, M.; Petrinic, N.; Barbieri, E. Improving the GJK algorithm for faster and more reliable distance queries between convex objects. ACM Trans. Graph. (TOG) 2017, 36, 30. [Google Scholar] [CrossRef]




















| Group | First Group | Second Group | Third Group | |||
|---|---|---|---|---|---|---|
| Measured Values | True Value | Measured Values | True Value | Measured Values | True Value | |
| x/mm | 109. 321 | 111.931 | 158.136 | 160.137 | −110.689 | −97.687 |
| 135.059 | 129.029 | 142.585 | 123.355 | −111.972 | −117.367 | |
| 129.721 | 125.821 | −101.094 | −91.031 | −112.881 | −125.252 | |
| 119.633 | 113.767 | −118.097 | −110.797 | −128.542 | −143.456 | |
| 107.641 | 101.347 | −131.501 | −124.571 | −122.585 | −141.357 | |
| y/mm | 2745.514 | 2739.514 | 2746.012 | 544.254 | −1140.696 | −1131.764 |
| 2621.617 | 2628.167 | 2312.584 | 549.324 | −778.539 | −789.243 | |
| 2315.933 | 2308.905 | 1359.825 | 566.188 | −498.643 | −504.287 | |
| 1979.701 | 1976.101 | 610.782 | 565.855 | −84.068 | −90.982 | |
| 1669.567 | 1660.337 | 201.289 | 565.018 | 245.666 | 255.626 | |
| z/mm | 547.072 | 545.820 | 545.571 | 544.254 | 569.996 | 567.185 |
| 547.341 | 547.138 | 550.398 | 549.324 | 570.259 | 573.093 | |
| 547.623 | 549.620 | 560.267 | 566.188 | 571.486 | 573.572 | |
| 550.304 | 552.313 | 559.378 | 565.855 | 573.497 | 572.423 | |
| 550.591 | 554.594 | 559.189 | 565.018 | 573.044 | 566.017 | |
| yaw angle /(°) | −5.897 | −4.873 | −5.857 | −6.063 | −2.152 | −2.091 |
| 6.091 | 4.910 | 5.901 | 6.067 | 3.918 | 3.367 | |
| 6.473 | 5.431 | 5.327 | 5.457 | 2.917 | 2.937 | |
| −6.459 | −5.452 | −5.483 | −6.022 | 4.256 | 3.254 | |
| 6.269 | 5.293 | 5.398 | 5.304 | 4.637 | 3.679 | |
| roll angle /(°) | −0.183 | −0.034 | −0.074 | −0.029 | 0.289 | 0.219 |
| −0.360 | −0.180 | −0.155 | −0.130 | 0.488 | 0.491 | |
| −0.505 | −0.35 | −0.258 | −0.216 | −0.763 | −0.459 | |
| −0.087 | −0.053 | −0.092 | −0.033 | −0.624 | −0.560 | |
| −0.371 | −0.264 | −0.361 | −0.252 | 0.449 | 0.531 | |
| roll angle /(°) | 0.479 | 0.695 | 0.471 | 0.494 | 0.058 | −0.125 |
| 0.358 | 0.377 | 0.356 | 0.533 | −0.129 | 0.206 | |
| 0.464 | 0.305 | 0.326 | 0.555 | −0.153 | 0.583 | |
| 0.440 | 0.331 | 0.342 | 0.528 | 0.436 | 0.136 | |
| −0.135 | −0.103 | −0.152 | 0.136 | 0.098 | 0.784 | |
| Group | Real Coordinates | Virtual Coordinates | X-Error | Y-Error | ||
|---|---|---|---|---|---|---|
| x/mm | y/mm | x/mm | y/mm | x/mm | y/mm | |
| First group | 16.483 | 2893.436 | 16.477 | 2893.438 | 0.006 | −0.002 |
| 24.041 | 4711.024 | 24.039 | 4711.048 | 0.002 | −0.024 | |
| 24.217 | 6371.716 | 24.703 | 6372.002 | 0.486 | −0.978 | |
| 10.472 | 8326.735 | 9.427 | 8327.694 | 1.045 | −0.959 | |
| 41.730 | 10,476.759 | 41.692 | 10,476.760 | 0.038 | 0.001 | |
| Second group | 652.881 | 2383.371 | 652.698 | 2383.729 | 0.183 | −0.358 |
| 644.630 | 4161.002 | 644.661 | 4161.077 | −0.031 | −0.075 | |
| 644.332 | 6746.417 | 644.471 | 6746.510 | −0.139 | −0.093 | |
| 680.130 | 8430.979 | 680.024 | 8431.161 | 0.106 | −0.182 | |
| 722.313 | 10,749.080 | 722.188 | 10,749.330 | 0.125 | −0.250 | |
| Third group | 697.733 | 2304.968 | 697.904 | 2305.233 | −0.171 | −0.265 |
| 790.581 | 3629.658 | 790.517 | 3629.604 | 0.064 | 0.054 | |
| 929.552 | 4619.373 | 929.103 | 4619.261 | 0.449 | 0.112 | |
| 1065.121 | 5694.736 | 1064.705 | 5694.863 | 0.416 | −0.127 | |
| 1094.911 | 6703.915 | 1095.212 | 6704.024 | −0.301 | −0.109 | |
| Fourth group | 550.978 | 11,706.741 | 551.211 | 11,706.800 | −0.233 | −0.059 |
| 663.450 | 10,782.965 | 663.628 | 10,783.045 | −0.178 | −0.304 | |
| 811.588 | 9770.113 | 811.421 | 9770.349 | 0.167 | −0.068 | |
| 1064.291 | 8520.875 | 1064.290 | 8520.580 | 0.001 | 0.295 | |
| 1379.579 | 7462.933 | 1379.710 | 7463.006 | −0.131 | −0.073 | |
| Category | Time/ms | ||||
|---|---|---|---|---|---|
| Frame 1 | Frame 2 | Frame 3 | Frame 4 | Frame 5 | |
| rendering | 1.13 | 1.11 | 1.25 | 1.85 | 1.32 |
| scripts | 0.21 | 0.27 | 0.52 | 0.72 | 0.15 |
| UI | 0.01 | 0.01 | 0.01 | 0.01 | 0.01 |
| Others | 1.83 | 1.79 | 2.01 | 2.75 | 1.98 |
| Total | 5.18 | 5.18 | 5.79 | 6.33 | 5.46 |
Disclaimer/Publisher’s Note: The statements, opinions and data contained in all publications are solely those of the individual author(s) and contributor(s) and not of MDPI and/or the editor(s). MDPI and/or the editor(s) disclaim responsibility for any injury to people or property resulting from any ideas, methods, instructions or products referred to in the content. |
© 2025 by the authors. Licensee MDPI, Basel, Switzerland. This article is an open access article distributed under the terms and conditions of the Creative Commons Attribution (CC BY) license (https://creativecommons.org/licenses/by/4.0/).
Share and Cite
Yang, W.; Ji, Y.; Zhang, X.; Zhao, D.; Ren, Z.; Wang, Z.; Tian, S.; Du, Y.; Zhu, L.; Jiang, J. A Multi-Camera System-Based Relative Pose Estimation and Virtual–Physical Collision Detection Methods for the Underground Anchor Digging Equipment. Mathematics 2025, 13, 559. https://doi.org/10.3390/math13040559
Yang W, Ji Y, Zhang X, Zhao D, Ren Z, Wang Z, Tian S, Du Y, Zhu L, Jiang J. A Multi-Camera System-Based Relative Pose Estimation and Virtual–Physical Collision Detection Methods for the Underground Anchor Digging Equipment. Mathematics. 2025; 13(4):559. https://doi.org/10.3390/math13040559
Chicago/Turabian StyleYang, Wenjuan, Yang Ji, Xuhui Zhang, Dian Zhao, Zhiteng Ren, Zeyao Wang, Sihao Tian, Yuyang Du, Le Zhu, and Jie Jiang. 2025. "A Multi-Camera System-Based Relative Pose Estimation and Virtual–Physical Collision Detection Methods for the Underground Anchor Digging Equipment" Mathematics 13, no. 4: 559. https://doi.org/10.3390/math13040559
APA StyleYang, W., Ji, Y., Zhang, X., Zhao, D., Ren, Z., Wang, Z., Tian, S., Du, Y., Zhu, L., & Jiang, J. (2025). A Multi-Camera System-Based Relative Pose Estimation and Virtual–Physical Collision Detection Methods for the Underground Anchor Digging Equipment. Mathematics, 13(4), 559. https://doi.org/10.3390/math13040559

