Abstract
This paper focuses on a class of fractional-order systems with state delays and studies the design problem of the finite-time bounded tracking controller. The error system method in preview control theory is first used. By taking fractional-order derivatives of the state equations and error signals, a fractional-order error system is constructed. This transforms the tracking problem of the original system into an input–output finite=time stability problem of the error system. Based on the output equation of the original system and the error signal, an output equation for the error system is constructed, and a memory-based output feedback controller is designed by means of this equation. Using the input–output finite-time stability theory and linear matrix inequality (LMI) techniques, the output feedback gain matrix of the error system is derived by constructing a fractional-order Lyapunov–Krasovskii function. Then, a fractional-order integral of the input to the error system is performed to derive a finite-time bounded tracking controller for the original system. Finally, numerical simulations demonstrate the effectiveness of the proposed method.
Keywords:
fractional-order systems with state time-delays; finite-time bounded tracking; output feedback; linear matrix inequality MSC:
93C05
1. Introduction
The study of precise models is key to accurately understanding the laws of operation of phenomena and, subsequently, predicting and transforming the world. In both nature and engineering practice, it has been observed that many control systems exhibit non-locality and long memory characteristics, which are difficult to describe accurately using traditional integer-order differential equations [1,2]. Fractional-order calculus provides a new tool that can more accurately capture and simulate the behavior of these systems [3,4]. Furthermore, due to measurement errors, component aging, and other factors, systems inevitably exhibit time-delay characteristics during the modeling process [5,6]. Therefore, studying fractional-order systems with time delays is of significant theoretical importance and practical value.
As a key research branch of time-delay fractional-order systems, the tracking control problem focuses on how to design a tracking controller that enables the system output to follow the reference signal [7,8,9]. To date, many research studies have been performed on this problem. For example, adaptive tracking control [10], tracking control based on the internal model principle [11], and sliding mode tracking control [12]. However, it is worth mentioning that current research on the tracking control of time-delay fractional-order systems mainly focuses on the system’s behavior over an infinite time interval. That is, it characterizes the steady-state performance of the system, but does not reflect the transient performance of the system. In many practical engineering problems, the primary concern is the system’s behavior within a fixed time interval, with the aim of ensuring that the system’s output stays within the domain defined by the reference signal over a finite period. For instance, it is desired that a robot moves along a planned path within a given time span. In response to this, the concept of finite-time bounded tracking control has been proposed in the academic community, and studies have been conducted on various types of systems [13,14,15]. In [13], based on the theory of partial state stability and finite-time boundedness, a design method of finite-time bounded tracking controllers for discrete linear time systems is presented. In [14], the concept of finite-time bounded tracking for discrete-time systems is extended to continuous-time delay systems, and the finite-time bounded tracking control problem for these systems is studied. In [15], a state feedback approach is used to design a finite-time bounded tracking controller for linear fractional-order systems without delays.
Compared to fractional-order systems without delays, the finite-time bounded tracking control problem for delayed fractional-order systems is more challenging. One of the main reasons is that the presence of time delays causes the system to be described by fractional-order differential-difference equations, which have infinite-dimensional characteristics [16]. This paper investigates the finite-time bounded tracking control problem for a class of delayed fractional-order systems. The key motivation of our work is to address the challenges posed by delayed fractional-order systems, which frequently arise in various real-world applications such as engineering, biology, and economics [5,6]. These systems exhibit memory and hereditary properties, making them more complex to analyze and control than integer-order systems. Extending the concept of finite-time bounded tracking control to delayed fractional-order systems enables more effective handling of time-delay effects and fractional dynamics within a finite-time framework. Thus, this provides a solid theoretical foundation and method for the application of finite-time bounded tracking control in time-delay fractional-order systems. In this paper, by utilizing the error system method from preview control theory, the finite-time bounded tracking problem is transformed into an input–output finite-time stability problem. Then, the output equation is constructed, and an output feedback controller for the error system is designed using this equation. By designing a fractional-order Lyapunov–Krasovskii function for the closed-loop error system and applying linear matrix inequality (LMI) methods, the output feedback controller for the error system is derived. Subsequently, sufficient conditions and the corresponding controller are derived to achieve finite-time bounded tracking of the original system’s output with respect to the reference signal. The main contributions of this paper are as follows:
- (a)
- The concept of finite-time bounded tracking control is first extended to delayed fractional-order systems, and a finite-time bounded tracking controller is designed for them. This expansion enriches the theoretical system of fractional-order systems and offers new control possibilities.
- (b)
- Considering the difficulty in measuring system states, an output feedback method is adopted. The output equation is modified to utilize both output and error signal information, and a memory output feedback controller is designed.
- (c)
- To deal with state time-delay in fractional-order systems, a fractional-order Lyapunov–Krasovskii function is constructed. By leveraging the relationship between Caputo and Riemann–Liouville fractional-order derivatives, the controller’s existence conditions are deduced.
The research plan of this article is as follows: Some basic notions and properties for fractional calculus will be reviewed in Section 2. Section 3 will propose the problem of finite-time bounded tracking control for time-delay fractional-order systems, and give some basic assumptions. To design the finite-time bounded tracking controller for such systems, a fractional error system will be constructed, and by designing a fractional-order Lyapunov–Krasovskii function for the error system and applying LMI methods, the output feedback controller will be derived in Section 4. Section 5 will demonstrate the effectiveness of the proposed method through numerical simulations. Conclusions will be drawn in Section 6.
Notations:
The notations in this paper are standard. For any matrix , and denote an n-dimensional matrix and an matrix, respectively. is the identity matrix. indicates that is positive definite (semi-definite), and denotes the transpositions of . The symbol in a matrix indicates symmetric entries.
2. Preliminaries
This section introduces the basic definitions and properties of fractional calculus required in this paper. Because the Riemann–Liouville derivative is well-suited to mathematical analysis due to its intrinsic properties and widespread use in modeling dynamic systems with memory effects, and the Caputo derivative is particularly useful in control applications as it allows the initial conditions to be expressed in terms of integer-order derivatives, which are more physically interpretable [2], this article adopts Riemann–Liouville and Caputo fractional-order derivatives. Without loss of generality, it is assumed in this paper that the lower limits of fractional integrals and derivatives are zero.
Definition 1
([17], Left Riemann–Liouville (R-L) Fractional Integral). Let the function be integrable, and
be any given positive real number. The left Riemann–Liouville fractional integral of order
is defined as
where represents the -order integral operator in the interval , .
Based on Definition 1, the following definitions of the Riemann–Liouville fractional derivative and the Caputo fractional derivative can be obtained.
Definition 2
([17], Left Riemann–Liouville Fractional Derivative). Let the function be integrable, , and n be the smallest integer greater than
, i.e.,
. The left Riemann–Liouville fractional derivative of order
is defined as
where is the integer-order derivative operator.
Definition 3
([17], Left Caputo Fractional Derivative). Let the function be differentiable, , and n be the smallest integer greater than
, i.e.,
. The left Caputo fractional derivative of order
is defined as
Remark 1.
From Definitions 2 and 3, it can be seen that the -order left Riemann–Liouville fractional derivative of
is essentially obtained by first performing an
-order integral on
, followed by an
-order derivative. In contrast, the
-order left Caputo fractional derivative is obtained by first taking the
-order derivative, followed by an
-order integral. Furthermore, in general, the left Riemann–Liouville fractional derivative and the left Caputo fractional derivative are not equivalent. The relationship between them is given by
where , but under the condition , they are equivalent [17].
For simplicity, we abbreviate as , as , and as .
In the process of designing the controller, we need to use the following lemmas.
Lemma 1
([18]). Let , and let
be a continuously differentiable function. For , we have
where and .
Lemma 2
([19]). Suppose is a non-negative continuous function. Then, for any , we have
where is the upper bound of .
Lemma 3
([20]). Let , , and be an -order differentiable function. The composite formula for the fractional integral and the Caputo-type fractional derivative of the same order is given by
Lemma 4
(Schur’s Complement [21]). Consider the matrix , where and are both symmetric and invertible. The following three inequalities are equivalent:
- (1)
- ;
- (2)
- ;
- (3)
- .
3. Problem Statement and Basic Assumptions
Consider the following linear fractional-order system with state delays:
where ; is the state variable, is the control input, is the disturbance, and is the output; is the state delay; , , , , and are constant matrices; and is the initial function of the state vector.
Remark 2.
The model (1) represents a time-delay fractional-order system, which is widely used to describe processes with memory and hereditary properties, such as those in a viscoelastic mechanical system [22] and power system [6]. The inclusion of a time delay reflects the practical phenomenon where system states depend not only on the current input but also on past states. The condition arises because fractional-order derivatives with orders in this range are particularly effective for modeling such memory-dependent behaviors [5,6].
Let be the reference signal of the system (1), and let for , where represents the initial function. Additionally, denote the error signal as the difference between and the output signal , namely,
Extend to the interval while maintaining . Then, the initial condition of the error signal can be obtained as , .
The reference signal and the disturbance signal of system (1) satisfy the following basic assumptions.
Assumption 1.
Suppose the reference signal is a piecewise continuously differentiable function and satisfies
where
is a given positive definite matrix, and
is a given positive constant.
Assumption 2.
Suppose the disturbance signal is a piecewise continuously differentiable function and satisfies
where
is a given positive definite matrix, and
is a given positive constant.
We extend the definition of finite-time bounded tracking in reference [15] to linear time-delay fractional order systems (1). Thus, the following definition is obtained.
Definition 4.
Given scalars , , , and matrices and , under zero initial conditions (i.e., , when, if for all and , we have , then the delayed fractional-order system (1) achieves finite-time bounded tracking of the reference signal with respect to .
The purpose of this paper is to design an output feedback controller for the fractional-order linear system (1), such that the output of the closed-loop system achieves finite-time bounded tracking of the reference signal with respect to .
4. Controller Design
To design the tracking controller for system (1), we first construct an error system that includes the error signal.
Take the -order Caputo fractional derivative of both sides of Equation (2), and based on the output equation of system (1), we obtain
Next, taking on both sides of the state equation of system (1), we obtain
Introduce a new state vector in the form of
Thus, combining Equations (3) and (4), we obtain the following:
where
System (5) is the desired error system.
From the output equation of system (1), we know that is measurable, and the reference signal is known. Therefore, can also be obtained online. To fully utilize this information, we introduce the following observation equation for the error system (5):
where .
Then, for system (5) and its observation Equation (6), we design the following memory-based output feedback controller:
where and are matrices to be determined. Under the action of controller (7), the closed-loop system
is obtained.
In the following, we solve for the output feedback gain matrices and in system (8) and obtain the following theorem.
Theorem 1.
Under Assumptions 1 and 2, if there are positive definite matrices and
such that
and
where , then system (8) can achieve finite-time bounded tracking of the reference signal with respect to , where and .
Proof of Theorem 1.
Using positive definite matrices and , which satisfy the matrix inequalities (9) and (10), we construct the following fractional Lyapunov–Krasovskii function:
taking the derivative of in (11) along the trajectory of system (8). Based on the definition of the Riemann–Liouville fractional derivative, as well as the relationship between the Caputo fractional derivative and the Riemann–Liouville fractional derivative, we obtain
Since , when , we have
Applying Lemma 1 to Equation (12) and incorporating (13) and system (8), we obtain
Letting , then the right side of Equation (14) can be written as a quadratic form in terms of , that is,
If (9) holds, then combing (15), we have
According to the zero initial condition, we know
Integrating both sides of (16) from 0 to , and incorporating (17), we obtain
Then, we estimate the upper bound of . Since and , we have
For the first term of (19), according to Assumption 1, has only the first kind of discontinuity at most, and thus is a bounded function. Additionally, the function with respect to retains its sign on the interval , so by the mean value theorem for integrals [23], there exists such that
Therefore, we obtain
Thus, we have
Furthermore, according to Assumption 1, we have
Similarly, under the conditions of Assumption 2, the second term on the right side of (19) satisfies
By combining Equations (19)–(21), we obtain
Substituting Equation (22) into Equation (18), we obtain an upper bound for as
Given that
and , along with Equation (23), we can conclude that
Since , applying Lemma 2 to (24), we obtain
On the other hand, . According to (10) and (25), when , we obtain
which completes the proof of Theorem 1. □
Note that the matrix inequality (9) in Theorem 1 contains the terms and , where , , and are all unknown. This means the matrix inequality (9) is not an LMI. In order to facilitate the solution of , , and , we need to convert the matrix inequality in Theorem 1 into an LMI. Then, we obtain Theorem 2.
Theorem 2.
Under Assumptions 1 and 2, there are appropriate matrices , , , and , such that
and
then system (8) can achieve finite-time bounded tracking of the reference signal with respect to , where the output feedback gain matrices are and .
Proof of Theorem 2.
It is sufficient to prove that the conditions of Theorem 1 are equivalent to the conditions of this theorem.
By multiplying the matrix on both sides of (9), we obtain
When letting , , , and in (28), then we have (26).
Furthermore, by multiplying on both sides of (10), we can obtain
Since and , (29) can be written as
According to Lemma 2, (30) can be equivalently transformed into (27).
Under , , and , it is obtained that
and
In addition, the matrix is of full rank, so the matrix exits. When multiplying on both sides of (31) and (32), it follows that and . This completes the proof. □
Finally, by solving for from the control input of system (8), we can obtain the control input for system (1). To clarify the controller structure, we appropriately block the output feedback gain matrices and , yielding
where , , , and . In addition, based on , , , and , we can derive that
and
As a result, it is acquired that
By performing (33) with -order integration from 0 to on both sides, and applying Lemma 3, we obtain
Considering the zero initial condition, we have
Based on Theorem 2 and the above analysis, we can derive Theorem 3.
Theorem 3.
If Assumption 1 and Assumption 2 hold, and there are appropriate matrices , , , and such that Equations (26) and (27) hold, then the control input for system (1) can be taken as Equation (34). Under (34), the output of system (1) can achieve finite-time bounded tracking of the reference signal with respect to .
Remark 3.
This paper studies the fractional-order model of the control system for the case and
. Since, in this case, the left Riemann–Liouville fractional derivative is equivalent to the left Caputo fractional derivative, the controller designed in this paper is applicable to fractional-order models under both definitions.
Remark 4.
The merit of our finite-time bounded tracking controller lies in its ability to guarantee the output within a given threshold of the desired tracking signal in a finite time. This characteristic is particularly advantageous for systems requiring precise and time-critical operations, as it ensures both stability and a rapid response. Additionally, finite-time control methods often exhibit a better transient performance compared to asymptotic control approaches, making them suitable for practical applications where time efficiency and bounded-state behavior are essential [13,14]. The effectiveness of the controller will be demonstrated through numerical simulations.
5. Numerical Simulation
Consider the fractional-order linear system (1), where
with initial conditions .
Let , , , and . The controller is designed for two different reference signals and disturbance signals, followed by numerical simulations.
(a) The reference signal is taken as
The weight matrix is chosen as , and then we can obtain
The disturbance signal is taken as
Let the weight matrix . After calculation, we obtain
At this point, and .
Based on Theorem 3, by applying the LMI toolbox in MATLAB to solve the LMI conditions (26) and (27), the matrix variables , , and are obtained. Furthermore, from and , the gain matrix is computed as
At this point, according to Equation (34), the controller has the following form:
where
By adopting the Adams–Bashforth–Moulton algorithm [20], and MATLAB (R2023a, MathWorks, Natick, MA, USA) software, we obtain the following figures.
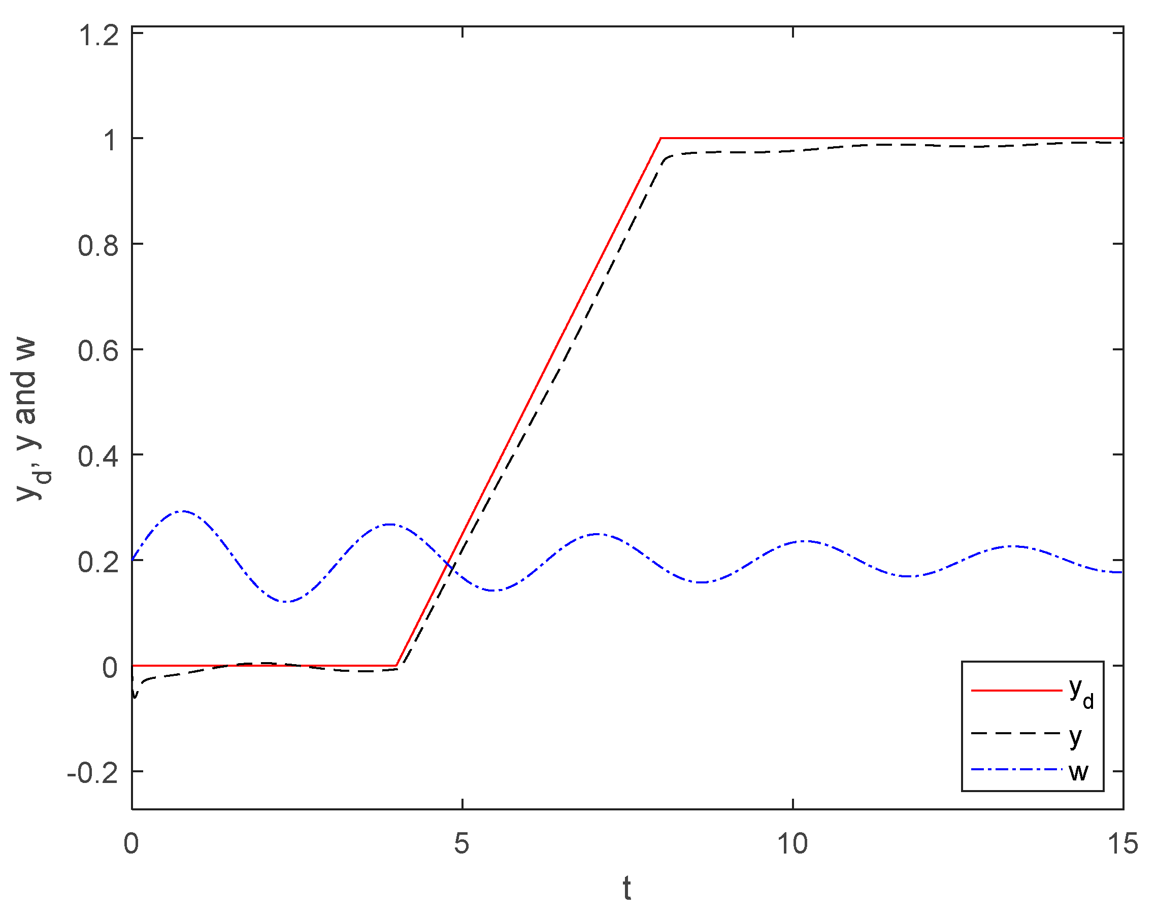
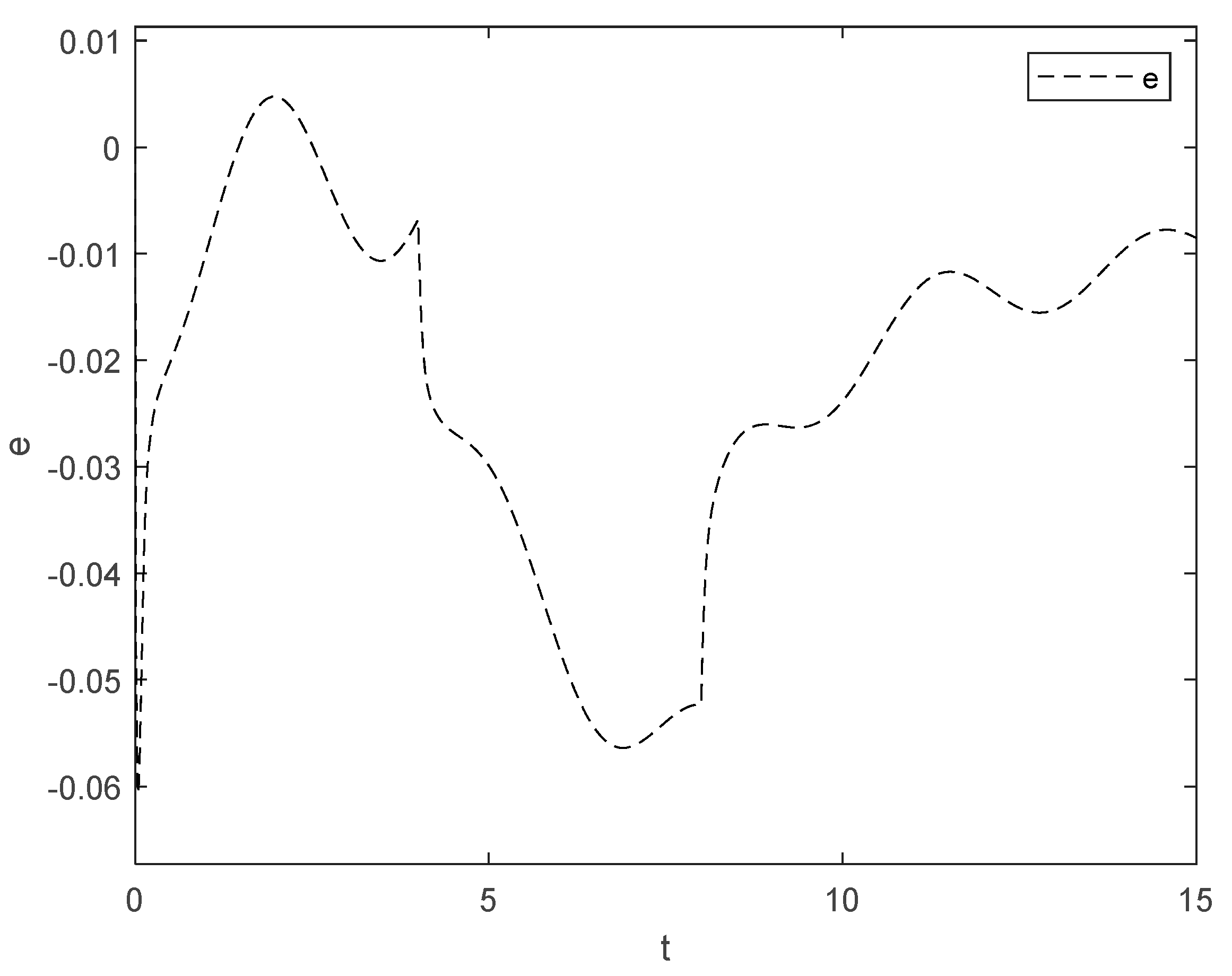
From Figure 1, it can be seen that under the action of the designed controller, the closed-loop output signal of system (1) always stays within the given domain of the reference signal over the specified time interval. Additionally, from Figure 2 and Figure 3, it is evident that within the time interval , the error signal also remains within the given bounds. This indicates that, under the action of the designed controller, the output of system (1) achieves finite-time bounded tracking of the target signal with respect to . Figure 4 shows the input of the system, and it can be observed from the figure that the input is bounded.
Figure 1.
The output response of the closed−loop system with the reference signal (35).
Figure 2.
The tracking error of the system with the reference signal (35).
Figure 3.
The trajectory of the system with the reference signal (35).
Figure 4.
The input of the system with the reference signal (35).
(b) The reference signal is taken as
At this point, we have . The weight matrix is chosen as , and then we can obtain
The disturbance signal is taken as
Let the weight matrix . After calculation, we obtain
At this point, and .
Similarly, by applying the LMI toolbox in MATLAB to solve the LMI conditions (26), (27), the matrix variables , , and are obtained. Furthermore, from and , the gain matrix is computed as
Furthermore, based on Equation (34), we can obtain the form of control function as follows
where
By adopting the Adams–Bashforth–Moulton algorithm, and MATLAB software, we obtain the following figures.
Figure 5 and Figure 6, respectively, depict the output response curve and the tracking error curve of system (1) when the reference the signal is given by Equation (36).
Figure 5.
The output response of the closed−loop system with the reference signal (36).
Figure 6.
The tracking error of the system with the reference signal (36).
As shown in Figure 7, the closed-loop system has also achieved finite-time bounded tracking of the target signal with respect to . From Figure 8, it can be seen that the input of the system is bounded.
Figure 7.
The trajectory of the system with the reference signal (36).
Figure 8.
The input of the system with the reference signal (36).
6. Conclusions
This paper studies the design problem of the finite-time bounded output feedback tracking controller for linear time-delay fractional-order systems. The method of the error system in preview control theory is adopted to derive the fractional-order error system, thus transforming the tracking control problem of the original system into the input–output finite-time stability control problem of the error system. Then, the output equation is modified, and a memory output feedback controller is designed by utilizing the modified output equation. Combining the research method of input–output finite-time stability with the linear matrix inequality technique, the design method of the output feedback controller gain matrix characterized by linear matrix inequalities is presented. Numerical simulations demonstrate the effectiveness of the proposed controller.
Author Contributions
Methodology, Writing—Original Draft, J.W.; Methodology, Software, Writing—Review and Editing, H.X.; Formal Analysis, T.L., W.H., T.X. and X.L. All authors have read and agreed to the published version of the manuscript.
Funding
This work was supported by National Natural Science Foundation of China under Grant 34252301417, the Interdisciplinary Research Project for Young Teachers of the University of Science and Technology Beijing (Fundamental Research Funds for the Central Universities) under Grant FRF-IDRY-20-027, the Gansu Province Natural Science Foundation under Grant 24JRRA185, the High-level Talent Research Start-up Project of the Chongqing Technology and Business University under Grant 2356029, and the Science and Technology Research Program of the Chongqing Municipal Education Commission under Grant KJQN202400832.
Data Availability Statement
The original contributions presented in this study are included in the article. Further inquiries can be directed to the corresponding author.
Conflicts of Interest
The authors declare no conflicts of interest.
References
- Podlubny, I. Fractional Differential Equation; Academic Press: San Diego, CA, USA, 1999. [Google Scholar]
- Caponettp, R.; Dongola, G.; Fortuna, L.; Petráš, I. Fractional Order Systems: Modeling and Control Applications; World Scientific: Singapore, 2010. [Google Scholar]
- Kothari, K.; Metha, U.; Prasad, R. Fractional-order system modeling and its applications. J. Eng. Sci. Technol. Rev. 2019, 12, 1–10. [Google Scholar] [CrossRef]
- Debbouche, N.; Ouannas, A.; Batiha, I.M.; Grassi, G. Chaotic dynamics in a novel COVID-19 pandemic model described by commensurate and incommensurate fractional-order derivatives. Nonlinear Dyn. 2021, 109, 33–45. [Google Scholar] [CrossRef] [PubMed]
- Birs, I.; Muresan, C.; Nascu, I.; Lonescu, C. A survey of recent advances in fractional order control for time delay systems. IEEE Access 2019, 7, 30951–30965. [Google Scholar] [CrossRef]
- Yu, Z.; Sun, Y.; Dai, X. Stability and stabilization of the fractional-order power system with time delay. IEEE Trans. Circuits Syst. II Express Briefs 2021, 68, 3446–3450. [Google Scholar] [CrossRef]
- Mahmoudabadi, P.; Tavakoli-Kakhki, M. Robust tracking control for nonlinear fractional order delayed systems: Modified repetitive control approach. Asian J. Control 2024, 26, 1808–1819. [Google Scholar] [CrossRef]
- Mahmoudabadi, P.; Tavakoli-Kakhki, M. Fuzzy observer–based disturbance rejection control for nonlinear fractional-order systems with time-varying delay. J Vib. Control 2022, 28, 2145–2154. [Google Scholar] [CrossRef]
- Huang, S.; Wang, J.; Xiong, L.; Liu, J.; Li, P.; Wang, Z. Distributed predefined-time fractional-order sliding mode control for power system with prescribed tracking performance. IEEE Trans. Power Syst. 2021, 37, 2233–2246. [Google Scholar] [CrossRef]
- Rouhani, S.H.; Abbaszadeh, E.; Sepestanaki, M.A.; Mobayen, S.; Su, C.L.; Nemati, A. Adaptive finite-time tracking control of fractional microgrids against time-delay attacks. IEEE Trans. Ind. Appl. 2023, 60, 2153–2164. [Google Scholar] [CrossRef]
- Muresan, C.I.; Birs, I.; De Keyser, R. An alternative design approach for fractional order internal model controllers for time delay systems. J. Adv. Res. 2021, 31, 177–189. [Google Scholar] [CrossRef] [PubMed]
- Zhou, X.; Li, X. Trajectory tracking control for electro-optical tracking system using ESO based fractional-order sliding mode control. IEEE Access 2021, 9, 45891–45902. [Google Scholar] [CrossRef]
- Liao, F.; Wu, Y.; Yu, X.; Deng, J. Finite-time bounded tracking control for linear discrete-time systems. Math. Probl. Eng. 2018, 2018, 7017135. [Google Scholar] [CrossRef]
- Liao, F.; Wu, Y. Finite-time bounded tracking control for linear continuous-time delay systems. Control Decis. 2019, 34, 2095–2104. [Google Scholar]
- Xie, H.; Liao, F.; Chen, Y.; Zhang, X.; Li, M.; Deng, J. Finite-time bounded tracking control for fractional-order systems. IEEE Access 2021, 9, 11014–11023. [Google Scholar] [CrossRef]
- Wang, S.; He, S.; Yousefpour, A.; Yousefpour, A.; Jahanshahi, H.; Repnik, R.; Perc, M. Chaos and complexity in a fractional-order financial system with time delays. Chaos Solitons Fractals 2020, 131, 109521. [Google Scholar] [CrossRef]
- Kilbas, A.A.; Srivastava, H.M.; Trujillo, J.J. Theory and Applications of Fractional Differential Equations; Elsevier: New York, NY, USA, 2006. [Google Scholar]
- Duarte-Mermoud, M.A.; Aguila-Camacho, N.; Gallegos, J.A.; Castro-Linares, R. Using general quadratic Lyapunov functions to prove Lyapunov uniform stability for fractional order systems. Commun. Nonlinear Sci. Numer. Simul. 2015, 22, 650–659. [Google Scholar] [CrossRef]
- Lichang, Y. Study on Finite-Time Stability and Control of Fractional Differential Systems with Delay. Ph.D. Thesis, Anhui University, Hefei, China, 2019; p. 25. [Google Scholar]
- Diethelm, K. The Analysis of Fractional Differential Equations: An Application-oriented Exposition Using Differential Operators of Caputo Type; Springer: Berlin/Heidelberg, Germany, 2011. [Google Scholar]
- Li, Y. Robust Control: Linear Matrix Inequality Method; Tsinghua University Press: Beijing, China, 2002. [Google Scholar]
- Balochian, S.; Rajaee, N. Fractional-order optimal control of fractional-order linear vibration systems with time delay. Int. J. Syst. Dyn. Appl. 2018, 7, 72–93. [Google Scholar] [CrossRef]
- Zorich, V.A. Mathematical Analysis I; Springer: New York, NY, USA, 2004. [Google Scholar]
Disclaimer/Publisher’s Note: The statements, opinions and data contained in all publications are solely those of the individual author(s) and contributor(s) and not of MDPI and/or the editor(s). MDPI and/or the editor(s) disclaim responsibility for any injury to people or property resulting from any ideas, methods, instructions or products referred to in the content. |
© 2025 by the authors. Licensee MDPI, Basel, Switzerland. This article is an open access article distributed under the terms and conditions of the Creative Commons Attribution (CC BY) license (https://creativecommons.org/licenses/by/4.0/).







