Variant Poisson Item Count Technique with Non-Compliance †
Abstract
1. Introduction
2. Variant Poisson Item Count Techniques with Non-Compliance
2.1. Survey Design
2.2. Point Estimate
2.3. Confidence Interval Estimate
3. Hypothesis Testing
3.1. Hypothesis Testing of Sensitive Proportion
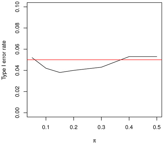
3.2. Hypothesis Testing of Non-Compliance Parameter
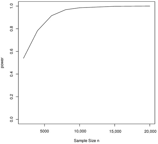
4. Simulation Studies
4.1. Parameter and Confidence Interval Estimates
4.2. Hypothesis Testing
5. Real Data Analysis
6. Discussion
Author Contributions
Funding
Data Availability Statement
Acknowledgments
Conflicts of Interest
Appendix A. Derivations of Formulas for E[Y(i)] (i=1,2) and MOME (i.e., )
- (a)
- When a respondent does not comply with the design (i.e., ), the corresponding value for must be 0 (i.e., ).
- (b)
- When a respondent complies with the design (i.e., ), = 0 if the respondents does not satisfy the sensitive (i.e., ) nor non-sensitive () items; otherwise. That is, = .
- Combining (a) and (b), we have = . Similarly, we have = . Hence, = X + ().
Appendix B. Derivations of E and M Steps for the EM Algorithm
References
- van der Heijden, P.G.M.; van Gils, G.; Boutes, J.; Hox, J.J. A Comparison of Randomized Response, Computer-Assisted Self-Interview, and Face-to-Face Direct Questioning Eliciting Sensitive Information in the Context of Welfare and Unemployment Benefit. Soc. Methods Res. 2000, 4, 505–537. [Google Scholar] [CrossRef]
- Warner, S.L. Randomized response: A survey technique for eliminating evasive answer bias. J. Am. Stat. Assoc. 1965, 60, 63–69. [Google Scholar] [CrossRef] [PubMed]
- Yu, J.W.; Tian, G.L.; Tang, M.L. Two new models for survey sampling with sensitive characteristic: Design and analysis. Metrika 2008, 67, 251–263. [Google Scholar] [CrossRef]
- Miller, J.D. A New Survey Technique for Studying Deviant Behavior. Ph.D. Thesis, The George Washington University, Washington, DC, USA, 1984. [Google Scholar]
- Raghavarao, D.; Federer, W.T. Block total response as an alternative to the randomized response method in surveys. J. R. Stat. Soc. B 1979, 41, 40–45. [Google Scholar] [CrossRef]
- Imširević, E. Sensitive Questions in Surveys: The Ceiling and Floor Effects of the Item Count Technique. Master’s Thesis, Johannes Kepler University Linz, Linz, Austria, 2024. [Google Scholar]
- Wu, Q.; Tang, M.L. Non-randomized response model for sensitive survey with noncompliance. Stat. Methods Med. Res. 2016, 25, 2827–2839. [Google Scholar] [CrossRef] [PubMed]
- Böckenholt, U.; Van der Heijden, P.G.M. Item randomized-response models for measuring noncompliance: Risk-return perceptions, social influences, and self-protective responses. Psychometrika 2007, 72, 245–262. [Google Scholar] [CrossRef]
- Cruyff, M.J.L.F.; van der Hout, A.; van der Heijden, P.G.M.; Böckenholt, U. Log-Linear Randomized-Response Models Taking Self-Protective Response Behavior Into Account. Sociol. Methods Res. 2007, 36, 266–282. [Google Scholar] [CrossRef]
- Tian, G.L.; Tang, M.L.; Wu, Q.; Liu, Y. Poisson and negative binomial item count techniques for surveys with sensitive question. Stat. Methods Med. Res. 2017, 26, 931–947. [Google Scholar] [CrossRef] [PubMed]
- Wu, Q.; Tang, M.L.; Fung, W.H.; Tian, G.L. Poisson item count techniques with noncompliance. Stat. Med. 2020, 39, 4480–4498. [Google Scholar] [CrossRef] [PubMed]
- Self, S.G.; Liang, K.Y. Asymptotic properties of the maximum likelihood estimators and likelihood ratio tests under nonstandard conditions. J. Am. Stat. Assoc. 1987, 82, 605–610. [Google Scholar] [CrossRef]
- Feng, Z.D.; McCulloch, C.E. Statistical inference using maximum likelihood estimation and the generalized likelihood ratio when the true parameter is on the boundary of the parameter space. Stat. Probab. Lett. 1992, 13, 325–332. [Google Scholar] [CrossRef][Green Version]
- Jansakul, N.; Hinde, J.P. Score tests for zero-inflated Poisson models. Comput. Stat. Data Anal. 2002, 40, 75–96. [Google Scholar] [CrossRef]
- Joe, H.; Zhu, R. Generalized Poisson distribution: The property of mixture of Poisson and comparison with negative binomial distribution. Biom. J. 2002, 47, 219–229. [Google Scholar] [CrossRef] [PubMed]
- Li, S.D.; Xie, L.; Wu, K.; Lu, J.; Kang, M.; Shen, H. The Changing Patterns and Correlates of Adolescent Substance Use in China’s Special Administrative Region of Macau. Int. J. Environ. Res. Public Health 2022, 19, 7988. [Google Scholar] [CrossRef] [PubMed]
- Nawi, A.M.; Ismail, R.; Ibrahim, F.; Hassan, M.R.A.; Amit, N.; Ibrahim, N.; Shafurdin, N.S.; Manaf, M.R. Risk and protective factors of drug abuse among adolescents: A systematic review. BMC Public Health 2021, 21, 2088. [Google Scholar] [CrossRef] [PubMed]
- Qiu, S.F.; Lei, J.; Poon, W.Y.; Tang, M.L.; Wong, R.S.F.; Tao, J.R. Sample size determination for interval estimation of the prevalence of a sensitive attribute under non-randomized response models. Br. J. Math. Stat. Psychol. 2024, 77, 508–531. [Google Scholar] [CrossRef] [PubMed]



| Width of CI | ||||
|---|---|---|---|---|
| 0.0879 | 0.3904 | 1.9935 | 0.2823 (92.6%) | |
| 0.1246 | 0.3604 | 1.9961 | 0.3087 (94.6%) | |
| 0.2031 | 0.3447 | 2.0026 | 0.3495 (97.5%) | |
| 0.3018 | 0.3168 | 2.0053 | 0.3757 (95.9%) | |
| 0.4021 | 0.3097 | 2.0038 | 0.3848 (96.4%) | |
| Width of CI | ||||
|---|---|---|---|---|
| 0.0705 | 0.4559 | 1.9967 | 0.2084 (93.9%) | |
| 0.1099 | 0.4381 | 1.9976 | 0.2323 (96.5%) | |
| 0.2029 | 0.4236 | 2.0002 | 0.2671 (95.6%) | |
| 0.3011 | 0.4119 | 1.9988 | 0.2796 (95.1%) | |
| 0.4017 | 0.4071 | 2.0013 | 0.2814 (95.0%) | |
| Group 1 | |||
|---|---|---|---|
| Observed Answers | Frequency | Observed Answers | Frequency |
| 0 | 7 | 0 | 15 |
| 1 | 32 | 1 | 37 |
| 2 | 52 | 2 | 55 |
| 3 | 48 | 3 | 43 |
| 4 | 24 | 4 | 26 |
| 5 | 19 | 5 | 7 |
| 6 | 10 | 6 | 4 |
| 7 | 2 | ||
| 9 | 1 | ||
| C.I. for | ||||
|---|---|---|---|---|
| Direct Questioning | 0.0057 | Not applicable | Not applicable | (0, 0.0169) |
| VPICT | 0.193 | 2.077 | 0.404 | (0, 0.7256) |
Disclaimer/Publisher’s Note: The statements, opinions and data contained in all publications are solely those of the individual author(s) and contributor(s) and not of MDPI and/or the editor(s). MDPI and/or the editor(s) disclaim responsibility for any injury to people or property resulting from any ideas, methods, instructions or products referred to in the content. |
© 2025 by the authors. Licensee MDPI, Basel, Switzerland. This article is an open access article distributed under the terms and conditions of the Creative Commons Attribution (CC BY) license (https://creativecommons.org/licenses/by/4.0/).
Share and Cite
Tang, M.-L.; Wu, Q.; Chow, D.H.-S.; Tian, G.-L. Variant Poisson Item Count Technique with Non-Compliance. Mathematics 2025, 13, 2973. https://doi.org/10.3390/math13182973
Tang M-L, Wu Q, Chow DH-S, Tian G-L. Variant Poisson Item Count Technique with Non-Compliance. Mathematics. 2025; 13(18):2973. https://doi.org/10.3390/math13182973
Chicago/Turabian StyleTang, Man-Lai, Qin Wu, Daisy Hoi-Sze Chow, and Guo-Liang Tian. 2025. "Variant Poisson Item Count Technique with Non-Compliance" Mathematics 13, no. 18: 2973. https://doi.org/10.3390/math13182973
APA StyleTang, M.-L., Wu, Q., Chow, D. H.-S., & Tian, G.-L. (2025). Variant Poisson Item Count Technique with Non-Compliance. Mathematics, 13(18), 2973. https://doi.org/10.3390/math13182973

