Abstract
This study develops a three-state Markov framework to estimate the transition rates between normal, preclinical screen-detectable phase (PCDP), and clinical breast cancer using simulated data. Two exponential models are explored: a five-mode transition model and a six-mode transition model, the latter incorporating exact cancer case timings. Each model is analyzed both with and without covariates to evaluate their influence on breast cancer progression. Parameters are estimated utilizing maximum likelihood estimation and Bayesian models with Gibbs sampling to ensure robustness and methodological rigor. Additionally, a nonhomogeneous model based on the Weibull distribution is introduced to account for time-varying transition rates, providing a more dynamic perspective on disease progression. While the analysis is conducted with simulated data, the framework is adaptable to real-world datasets, offering valuable insights for refining screening policies and optimizing inter-screening intervals.
MSC:
60J28; 62F15
1. Introduction
Breast cancer continues to be a significant and widespread health issue for women. In the United States, approximately 13% of women are expected to receive a diagnosis of invasive breast cancer during their lifetime, highlighting its profound public health implications [1]. In 2024, it is projected that there will be around 310,720 new cases of invasive breast cancer and 56,500 cases of ductal carcinoma in situ (DCIS), with an estimated 42,250 women anticipated to lose their lives to the disease [1]. Although breast cancer mortality rates have decreased by 44% since 1989, saving approximately 517,900 lives [1,2], it remains the second leading cause of cancer-related deaths in women, following lung cancer [1,2]. The incidence of breast cancer is rising, particularly in women under 50, with an annual increase of 1.4% reported in this group over the past decade [3]. These trends emphasize the importance of sustained research efforts, advancements in early detection strategies, and increased public awareness to alleviate the disease’s impact. In the Netherlands, the lifetime risk of developing breast cancer is estimated to be between 10% and 11% [4].
The progression of breast cancer can be described through three distinct states: normal, preclinical screen-detectable phase (PCDP), and clinical phase. The timely identification of breast cancer during the PCDP significantly improves treatment outcomes, which has led to the widespread implementation of mammography-based screening programs aimed at identifying the PCDP as early as possible to enhance survival rates. However, the efficiency of screening programs is significantly influenced by the rate at which cancer progresses from the normal state to the precancerous disease phase (PCDP) and subsequently from the PCDP to the clinical phase. Estimating transition rates is essential [5,6]. A high transition rate from the PCDP to the clinical phase indicates that tumor progression is rapid, highlighting the need for screening program organizers to consider reducing the interval between screenings to maximize the program’s impact [6].
Accurately modeling breast cancer progression is crucial for developing effective screening strategies. Markov models are widely utilized in this domain as they estimate transition rates and sojourn times, offering valuable insights into the natural history of the disease. Markov processes offer versatile applications in cancer research, aiding in modeling progression, optimizing treatments, and analyzing complex datasets. Newton et al. [7] employ a Markov chain model to predict metastatic pathways in breast cancer patients, revealing that the first metastatic site plays a critical role in shaping survival outcomes and subsequent progression. Their classification of organ systems as “spreaders” or “sponges” provides novel insights for treatment strategies. Gopalappa et al. [8] adapte Markov models to low- and middle-income countries (LMICs), creating a two-step process to evaluate the cost-effectiveness of cancer screening programs for breast, cervical, and colorectal cancers. This approach addresses the lack of longitudinal data in LMICs, making it valuable for public health planning.
In Bayesian frameworks, Azad and Alyami [9] utilize Markov Chain Monte Carlo (MCMC) methods to identify biomarkers associated with lapatinib resistance in breast cancer. They focused on disruptions in the TGF-β pathway, highlighting critical genes driving resistance. Similarly, Teng et al. [10] develop a Bayesian Dynamic Cox model, using Markov processes to improve survival predictions by integrating time-varying covariates and enhancing predictive accuracy.
For treatment optimization, Imani et al. [11] design a Markov Decision Process (MDP) framework to tailor breast cancer treatment plans based on patient-specific factors like age and health history. This model evaluates trade-offs between quality-adjusted life years (QALYs) and treatment costs. Hsu et al. [12] propose a two-stage sampling-based Markov regression model for studying multistate disease progression, effectively supporting personalized cancer screening strategies. Chen et al. [13] apply Hidden Markov Models (HMMs) to detect early warning signals in breast cancer progression, enabling timely interventions by identifying critical pre-transition states. Wang et al. [14] integrate genomic data using scalable Birth–Death MCMC methods to uncover gene networks linked to breast cancer subtypes, showcasing Markov processes’ utility in multi-omic research.
These studies collectively highlight Markov processes’ adaptability in cancer research, offering precise tools for disease modeling, personalized interventions, and genomic analyses. However, many existing models oversimplify disease progression by assuming constant transition rates and focusing on broad transitions, which limits their ability to capture the complexities of screening outcomes and the influence of individual risk factors.
This study addresses these challenges by developing a comprehensive framework for constructing a three-state Markov model. By employing both exponential and Weibull distributions, this framework accounts for constant and time-varying transition rates, enabling a more flexible and accurate representation of disease progression. It incorporates five- and six-transition mode models to enhance granularity and precision. The five-transition mode framework categorizes outcomes such as remaining cancer-free, developing interval cancer, or progressing to advanced stages, bridging the gap between simplified and comprehensive models. The six-transition mode framework further integrates exact cancer case timings, capturing the nuanced dimensions of progression often overlooked in previous work. These models support both covariate-specific and non-covariate analyses, providing adaptability for diverse datasets. Parameters are estimated using maximum likelihood estimation (MLE) and Bayesian models with Gibbs sampling, ensuring robust and comparative insights. Although based on hypothetical data, this framework is adaptable to real-world datasets, offering potential applications for evaluating and optimizing screening policies, including inter-screening intervals, across varied conditions.
For example, Chen et al. [15] utilize three- and five-state Markov models to estimate sojourn times without relying on interval cancer data, addressing challenges in settings with incomplete registries. While their work demonstrates the feasibility of simple models, it assumes constant transition rates and lacks the integration of covariates or detailed progression pathways. Building on this foundation, this study introduces the five-transition mode framework, which enriches analysis by categorizing outcomes and providing a more nuanced understanding of disease progression. Similarly, Hsieh et al. [5] advance the field by employing nonhomogeneous Markov models with Weibull and piecewise exponential distributions to capture time-varying transition rates. They incorporated covariates like BMI and age at first pregnancy, highlighting the importance of individual-specific factors. However, their models do not define explicit transition pathways or account for exact cancer case timings. Extending their work, this study introduces a six-transition mode framework that captures missed screenings, interval cancers, and precise timing data, improving granularity and applicability for real-world screening programs.
In contrast, Wu et al. [6] take a different approach by addressing heterogeneity using a Bayesian random-effects Markov model. Their work effectively captures variations in family-based hierarchical datasets, making it valuable for analyzing clustered data. However, their focus on hierarchical populations and the assumption of constant transition rates limit its generalizability. Moreover, their model does not define detailed transition pathways. Expanding on these concepts, this study generalizes the approach by [6] to broader screening population by integrating Weibull distributions for time-varying rates and establishing five- and six-transition mode frameworks. These innovations enhance the flexibility and relevance of the model for optimizing screening policies and addressing diverse scenarios.
In addition to advancing the methodological landscape, this study also contributes to biostatistics education. The five- and six-transition mode frameworks within the three-state Markov model serve as practical tools for teaching advanced statistical modeling in health research. By demonstrating the application of time-varying rates, covariate integration, and Bayesian estimation techniques, this study bridges theory and practice, offering value as both a research tool and an educational resource.
This framework not only provides a comprehensive approach to modeling breast cancer progression but also ensures practical applicability in evaluating and optimizing screening policies under diverse conditions. Its dual utility, as a research and educational tool, underscores its relevance for advancing public health and biostatistics.
2. Foundation
2.1. Exponential Distribution and Weibull Distribution
The exponential and Weibull distribution are widely applied in survival analysis. Exponential models are suitable when the hazard rate is considered to remain constant over time. In modeling the breast cancer evolution, however, this may not be realistic. In this case, the Weibull distribution is more appropriate in that it may be used to model the incidence of breast cancer progression with increasing hazard risk over time, and therefore, it is more realistic. The Weibull distribution is the only distribution that incorporates proportionality with acceleration, enabling the estimation of both the extension of survival time and the relative event rates. The Weibull distribution is distinguished from others by its capacity to evaluate the extension of survival time, which is especially critical in clinical settings [16].
The Weibull distribution is characterized by two parameters, and . The pdf, cdf, hazard function, cumulative hazard function, and survival function for Weibull distribution are, respectively,
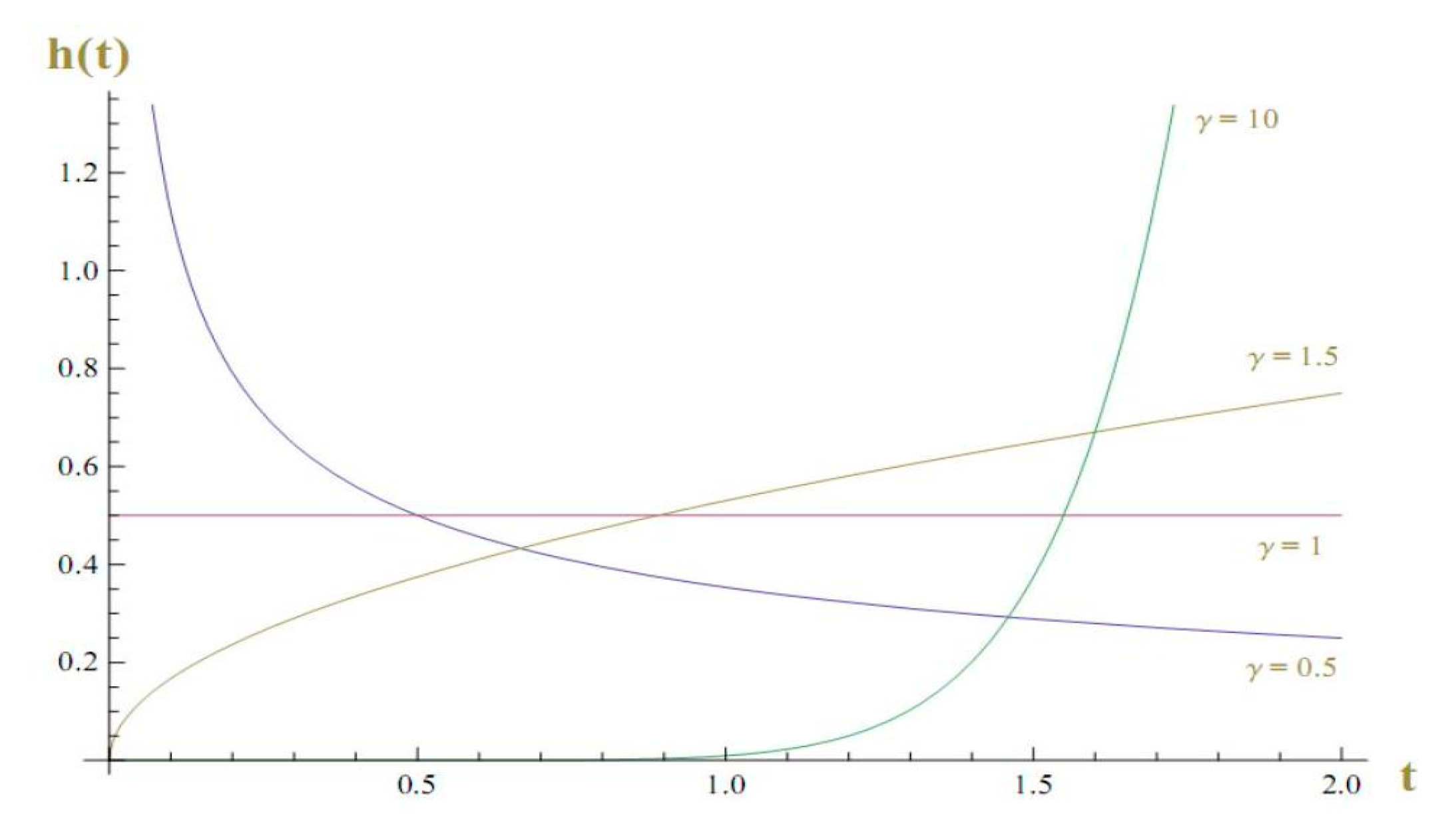
where , represent the shape and the scale parameter. The relationship between the value of and survivial time with is shown in Figure 1, which presents the hazard rates of the Weibull distribution for When , the hazard rate escalates over time. When , the hazard rate diminishes as increases. When , we have a fixed hazard rate as time increases, and this is the case of the exponential distribution.
Figure 1.
Weibull hazard functions with different shape parameters.
Thus, the conditional probability of given is
P(θ|y) denotes the posterior distribution, incorporating both prior beliefs and sample data. The denominator is typically not calculated as it does not depend on the parameter θ. In the literature on Bayesian statistics, the proportionality symbol ∝ is frequently employed, and Bayes’ theorem is typically expressed as follows:
Bayes’ theorem indicates that the posterior probability distribution for θ, given the data y, is proportional to the product of the likelihood of θ given y and the prior distribution before observing the data y [17].
Bayesian inference can be conceptualized through three distinct processes [18]:
- A proper model should be set up. To do this, we need to specify the quantities of interest, the prior distribution for unknown parameters and likelihood function.
- We must compute and analyze the posterior distribution.
- We must access the fit of the posterior distribution.
2.2. Continuous-Time Markov Processes
A Markov chain is a form of Markovian stochastic process characterized by a discrete state space and discrete time intervals. If the time is continuous, then we refer to the process as a Markov process [19]. Since the evolution of breast cancer occurs in continuous time, understanding the basic concepts of continuous-time Markov processes is necessary.
Suppose that the system can exist in one of discrete states, , then the rate of departure, denoted by , is defined as
If the system continuously stays in one state between transitions, then
which is the probability of transitioning from state to state in the time interval Δt. Let be the probability of finding the system in at time . The time-dependent system state probabilities for may be acquired by the resolution of the Kolmogorov forward equations in the following matrix form:
which can be written as
where ,
and
An -state Markov process is defined as follows. Let be the random variable that describes the state of the process at time . Suppose the process is in state at time . For an -state Markov process, can take on the values .
The matrix is expressed as
Here, the transition rates for the -state Markov process, , are defined by
2.3. Survival Analysis
Survival analysis examines data represented as durations from a specified “time origin” to the occurrence of a defined event or “endpoint” [20]. In medical research, time measurement typically begins with an individual’s enrollment in an experimental study, such as a clinical trial aimed at comparing the effectiveness of multiple treatments [20]. In this study, the time origin may be defined as an individual’s birth.
The purpose is to develop the model of the risk of progression at time . Suppose the risk of progression depends on covariates . Then, the proportional hazard model delineates the hazard for individual as follows [21].
where represents the vector of covariate for subject ; is a coefficient vector, and denotes the baseline hazard function.
3. Model Formulation
3.1. Model Specification
Following the idea of Cox and Miller [22] and Hsieh et al. [5], I use a three-state Markov process as follows to model the natural progression of breast cancer. Let the be a random variable with state space , where is the disease state of an individual at age ,
The transition rates for the three-state Markov process are defined as follows:
A general form of the three-state continuous-time Markov process model is depicted as follows:
The transition rates (transition intensities) from state 1 to state 2, and from state 2 to state 3 are denoted by , respectively. The matrix is then
Note that the zero in the matrix indicates that no instantaneous transitions from one state to another state are allowed.
3.1.1. A Three-State Markov Model with Exponential Distribution
Let V denote the age at transition from state 1 to state 2, which is a random variable characterized by an exponential distribution with parameter . Let W represent the time interval between the occurrence of state 2 and the occurrence of state 3, which is modeled as a random variable following an exponential distribution with a specified parameter . Assume and are independent.
In symbols, we have
The hazard functions for and are
Thus, the transition rates from state 1 to 2 and from state 2 to 3 are constantly and , respectively, over time.
The corresponding probability density functions are
If there are covariates, then the parameters are
where and represent baseline transition rates when the values of three covariates are all zero. , , and refer to three different covariates such as age at first full-term pregnancy (AP) is older than twenty-five years old for individual, BMI, and age at menarche (MF) is earlier than thirteen years old for individual.
3.1.2. Likelihood Function
Suppose each individual will attend two scheduled screenings at time and , where and are the ages of that individual at the first and second screening.
Assume that the screening program consists of five transition modes, as Table 1 shows:
Table 1.
Five transition modes.
Because this study only focuses on the natural evolution of breast cancer, if someone is in state 2 or state 3 at the first screening, then that person is treated for breast cancer and removed from the study thereafter due to the effect of the therapy.
The transition probabilities can be found by integrating the joint PDF (probability density function) of and over the regions shown in Figure 2. Note that the sum of the five probabilities is 1.
Figure 2.
Random variables and the five transition modes.
3.2. Exponential Model with Five Transition Modes
3.2.1. The Case Without Covariates
Let and denote the age of individual during the initial screening and the subsequent screening, respectively. The probabilities of subject being at mode 1 to mode 5 at time , are, respectively,
Note that each individual can only be in one of the five transition modes as defined. The state of individual has distribution
We consider if individual belongs to mode , and otherwise.
Suppose individuals attend the study. Thus, the likelihood is
3.2.2. The Case with Covariates
Individual characteristics, such as a delayed onset of first full-term pregnancy, obesity, and early menarche, may also influence transitions. To account for the effect of these covariates on and , we use a proportional hazard model that treats parameters inthe exponential distributions as functions of individual-specific fixed effects [5]. Hence, the instantaneous transition rates with three covariates for individual are
where and represent baseline transition rates when three covariates are zero; denotes obesity, and is early age at menarche, respectively, for individual and are defined as follows: if age at first full-term pregnancy (AP) is older than twenty-five years old for individual , 0 otherwise; if BMI is greater than twenty-three for individual , 0 otherwise; if age at menarche (MF) is earlier than thirteen years old for individual , 0 otherwise.
The ’s represent the regression coefficients corresponding to , and .
Let and denote the age of individual at the first screening and the second screening, respectively. The probabilities for individual being at mode 1 to 5 can be modified based on models in Section 3.2.1 by incorporating the covariates.
Suppose individuals attend the study. Then, the likelihood is
where if individual belongs to mode , and otherwise.
3.3. Exponential Model with Six Transition Modes
3.3.1. The Case Without Covariates
Let be the age of an individual at which breast cancer has been detected. In this case, the time to the occurence of state 3 is exactly known. Note that if an individual is in state 2 or 3 at the first screening, then that person is removed from the study. Therefore, the only way to observe an exact time is for . If we consider this case as transition mode 6, the probability of an individual being at mode 6 is
The probability for transition mode 6 can be illustrated by Figure 3.
Figure 3.
Random variables and transition mode 6.
Then, the total likelihood function is, given individuals that fall into mode 6,
where if individual belongs to mode , and otherwise, and represents the age of individual at which breast cancer has been detected, .
3.3.2. The Case with Covariates
Following the exponential model with five transition modes with covariates and the above case, we can derive the total likelihood function as follows:
where
where if individual belongs to mode , and otherwise, and represents the age of individual at which brease cancer has been detected.
4. Parameter Estimation
4.1. Data
Table 2 shows the hypothetical data of a sample screening project.
Table 2.
Hypothetical data of a sample screening project.
Thia dataset consists of 24 different individuals' ages in months, their transition states at the first and second screening, and values of the three covariates. The data for the first 22 individuals are used for the models with five transition modes. Since individual with ID 23 and ID 24 belong to the sixth mode, meaning that they attended the first screening but were diagnosed with breast cancer before the scheduled second screening, the data for the last two individuals will only be used for analyzing the models with six transition modes. Using the following data, we can estimate the parameters and analyze the results.
4.2. Maximum Likelihood Estimation (MLE)
We can estimate parameters by the maximum likelihood estimation method. Since our sample is relatively small, Wolfram Mathematica [23] is suitable to estimate the parameters. The estimates of the standard errors (SE) are calculated by the observed Fisher information matrix, which is shown as follows.
Let be a random sample and let be a parameter vector. The corresponding log likelihood function is denoted as , then the observed Fisher information matrix of sample size is given by a matrix with the -th entry defined as
Then, the diagonal entries are the estimated variances of the parameters after taking the inverse of the observed Fisher matrix.
For example, after specifying the log likelihood function, , we can obtain the observed Fisher information matrix,
The exponential model with five transition modes without covariates gives estimates of as and 0.00835896 (, respectively. The monthly incidence of PCDP is approximately 1 per thousand, while the monthly transition rate from PCDP to the clinical phase is about 0.008, corresponding to a mean sojourn time of 125 months, or roughly 10.5 years.
The exponential model with six transition modes without covariates gives estimates of as and , respectively. The results indicate that when interval cancer cases are included in the model, the monthly incidence of PCDP remains approximately 1 per thousand, while the monthly transition rate from PCDP to cancer is about 0.035, implying a mean sojourn time of 29 months (around 2 and a half years).
The results of model selection for the exponential model with six transition modes, based on likelihood ratio tests, are presented in Table 3. This allows for a comparison of model fit and the identification of the optimal model. The likelihood ratio test is based on the following concept. Two models can be compared using a likelihood ratio test. For example, if we aim to compare model 1 (the model lacking covariates) with model 2 (the model with single covariate X1 (AP) on both transitions), we first assume that model 2 is correct and we want to test whether the regression coefficients are all zero. The null and alternative hypotheses are
Table 3.
Results of model selection based on the likelihood ratio tests.
Next, we can calculate the test statistic by
where and are the maximum of the likelihood function under and under , respectively.
The test statistic follows the asymptotically distribution with degrees of freedom, where k is determined by subtracting the number of free parameters in the null model from the number of free parameters in the alternative model.
From Table 3, we can compute the test statistic between model 1 and model 2 to be 25.324, which is much larger than . Using table, we can read the p -value, which is less than 0.001, indicating that it is unlikely that the finding would occur by chance. Following the same idea, we have the following findings:
(1) With one covariate, the effect of (AP) and on both transitions are statistically significant, whereas the effect of on both transitions is not statistically significant as compared with the model without covariates. When we compare the models emphasizing both transitions (model 2,3,4) with the corresponding models which only address single transition (model 5–10), model 6, the one that addresses the effect of X2 (BMI) on state 1 to state , model 8, the one that addresses the effect of , and model (BMI) on state 2 to state are of statiatical significance, indicating that X2(BMI) might be an influential covariate for both transitions, and X1 (AP) may serve as a significant covariate in the transition from state 1 to state 2.
(2) In models incorporating two covariates, we can see that when the covariate X3(MF) is added to model 2 or model 3, no significant difference can be observed, compared with model 2 or model 3. This would imply that on both transitions lacks statistical significance. When both and are included in the model, model 11 and model 17 exhibit no differences.
(3) After including all three covariates into the models, no statistically significant difference was observed between model 18 and model 11, which includes only two covariates X1 (AP) and X2 (BMI) on both transitions.
Table 4 presents the parameter estimates and standard errors for the model incorporating two covariates, X1 (AP) and X2 (BMI), within the exponential framework featuring six transition modes. From Table 4, we can find that, when all the predictor variables are zero, the estimates of the baseline transition rates and are 0.000164 and 0.09172, respectively. The findings demonstrate that incorporating precise cancer cases into the model yields a monthly transition rate from normal to PCDP of approximately 0.000164, while the transition rate from PCDP to breast cancer is about 0.092, suggesting a mean sojourn time of 10 months. The signs of and are positive, indicating that the monthly incidence rate of PCDP increases to 0.000612 when , and the monthly incidence rate of PCDP increases to 0.000677 if . As a result, we may conclude that late age at first full-term pregnancy and BMI considerablely affect the transition rate from normal to PCDP. The relative risk of developing PCDP for individuals over 25 years at their first full-term pregnancy with a BMI greater than 23 is approximately 14 times higher than for those under 25 years with a normal BMI at their first full-term pregnancy. In addition, we notice that the estimates of and are negative, implying that the rate of transition from state 2 to state 3 decreases if or . However, all the regression coefficients have relatively large standard errors. The results are not consistent with the findings from Wu et al. [6] and other major research papers on this topic, and this might be due to the hypothetical data.
Table 4.
Results of exponential model with covariates with six transition modes using MLE.
4.3. Bayesian Model
A Bayesian model can be used to estimate the parameters in our three-state Markov process.
4.3.1. Gibbs Sampling
The Gibbs sampler is an iterative Markov Chain Monte Carlo (MCMC) method employed to generate samples from the joint posterior distribution. The algorithm can be extended through the subsequent steps [24]: Let be a vector of parameters to be estimated. First, specify initial value for as
Next, we will use a set of full conditional distributions to simulate the joint posterior distribution. For , where is the number of iterations, repeat the following three steps:
- Set ;
- For , update from , where is the data;
- Set .
Ntzoufras [24] demonstrated that the Metropolis–Hastings algorithm converges to its equilibrium distribution regardless of the proposal distribution employed. Since Gibbs sampling is a special case of the Metropolis–Hastings algorithm, we can be sure that steady state distribution can be achieved if we use the Gibbs sampling method in this study.
4.3.2. WinBUGS
WinBUGS [25,26] is a free statistical software designed for Bayesian modeling through Gibbs sampling. Using WinBUGS requires specifying the model structure, data, and initial values for the parameters of interest [24]. Upon the successful completion of the aforementioned steps, graphical and numerical summaries of the samples should be accessible, encompassing statistics, density curves, trace plots, coda, and other relevant parameters.
In accordance with Wu et al. [6], WinBUGS will be utilized to estimate the posterior distributions and conduct the analysis. Each model utilizes 60,000 samples, following a burn-in period of 10,000 iterations.
4.3.3. Test of Convergence
Due to the inability to definitively assert that a chain has converged based on the obtained plots and statistics, it is necessary to conduct convergence tests. This study conducted convergence tests for all outputs using CODA [27] through R [28].
CODA provides tools for analyzing and diagnosing outputs from MCMC simulations. Once outputs are generated using WinBUGS, CODA in R can be applied to evaluate convergence using the four diagnostic methods introduced by Geweke, Gelman and Rubin, Raftery and Lewis, and Heidelberger and Welch. This study will utilize the Geweke diagnostic.
The Geweke diagnostic employs a Z-test to compare the means from two separate subsamples of the overall MCMC output [24]. According to the method, “If the means at the beginning and the end of the total MCMC output are rejected, convergence of the chain cannot be assumed” [24]. The Z-statistic follows an asymptotic normal distribution, and convergence is indicated when |Z| < 2, signifying no significant differences between the means of the initial and final subsets of iterations.
4.3.4. Exponential Model with Five Transition Modes
The case without covariates: Recall that we have defined the state of individual as a random variable, since each individual can only belong to one of the five transition modes, then
where are specified in Section 3.2.1.
Utilizing a Bayesian model for parameter estimation necessitates the specification of the prior distribution for the parameters. Wu et al. [6] chose as a proper non-informative prior for the transition rates. For regression coefficients (), they used normal distribution with mean zero and precision in their research. To achieve realistic prior distributions for transition rates, we need to make a reasonable guess about the mean and standard deviation of the transition rates. For instance, we believe that the average age of all women when they transition to PCDP is approximately between 840 months old (70 years) and 1100 months old (about 90 years) with a large variance. Notably, 360 months (30 years) seems too low, and 1800 months (150 years) seems high. This makes intuitive sense because most women will never reach PCDP, and just a few of them will have PCDP at early age.
Figure 4 presents estimates related to the age at which PCDP may develop, represented by the probability density function of an inverse gamma distribution with a scale parameter of 0.0001 and a shape parameter of 10. The age at which PCDP develops is inversely proportional to . Therefore, it is reasonable to assume that the transition rate from state 1 to state 2 (normal to PCDP), , follows a gamma distribution characterized by a scale parameter of 10,000 and a shape parameter of 10. Similarly, the prior for the transition rate from state 2 to state 3 (PCDP to the clinical phase) can be established.
Figure 4.
Our belief of distribution of age at which PCDP is developed.
Figure 5 and Figure 6 show the gamma distributions which reflect our beliefs about the transition rate from normal to PCDP and from PCDP to clinical phase, respectively.
Figure 5.
Prior distribution for transition rate from normal to PCDP.
Figure 6.
Prior distribution for transition rate from PCDP to clinical phase.
Prior distributions for and are, respectively,
The WinBUGS code, results, etc., for this case are shown in Appendix A.
The Geweke diagnostics are shown as follows. The posterior expected values of for and are 0.8055 and 0.8520, respectively. Since all values of are within 2, we can conclude that convergence has been reached for both and .
In models incorporating covariates, a standard non-informative prior is employed for the regression coefficients. In the absence of prior information regarding the values of the regression coefficients, we adopt a normal distribution with a mean of zero and a precision of 0.0001 as an appropriate prior to represent our beliefs about each regression coefficient.

In symbols, we have
Prior distributions for the baseline transition rates and are, respectively,
The WinBUGS code, results, iteration history, and kernel densities for parameter estimates for this case are shown in Appendix B.
Using the Geweke diagnostics, since all values of are within 2, we can conclude that convergence is achieved for all the parameters. The iteration history can also indicate convergence.

4.3.5. Exponential Model with Six Transition Modes
For the individual in the sixth mode, since the time to the occurrence of breast cancer is exact, we know that (1) the PCDP must occur after ; (2) PCDP transits to breasr cancer between age and . Taking the limit as gives the likelihood for this part as follows,
where denotes the age at which an individual receives a diagnosis of breast cancer. In our dataset, values for individual ID 23 and individual ID 24 are considered as their values.
To model the case with six transition modes with covariates, we adopt the same idea as the above case. We only need to incorporate the three covariates into the model by defining and as
4.3.6. Results
For the exponential model with five transition modes without covariates, in general, the results are moderately consistent with what we obtain with maximum likelihood estimation. The posterior mean of parameter is about 0.000985, which is very close to the maximum likelihood estimate (0.000977179). The posterior mean of parameter is 0.009873, which is nearly equivalent to the maximum likelihood estimate for , and the confidence interval for covers the maximum likelihood estimate for . When three covariates on both transitions are included in the model with five transition modes, the estimates for transition rates change slightly.
4.3.7. Model Selection and Validation
In accordance with Spiegelhalter et al. [26], model selection utilizes the Deviance Information Criterion (DIC), representing a balance between data fit and model complexity. The model’s fit to the data are assessed using deviance.
The effective number of parameters, denoted as , quantifies model complexity. It is calculated as the difference between the posterior mean of the deviance and the deviance assessed at the posterior mean of the parameters. The variable can be represented by the following equation.
The Deviance Information Criterion (DIC) is expressed as the sum of the posterior mean of deviance, denoted as , and the effective number of parameters, represented as , as follows:
Enhancing the parameter count could lead to a better fit by lowering the posterior mean of deviance; however, doing so can increase . Consequentially, the DIC might stay the same.
The model that exhibits the lowest DIC is typically regarded as the most appropriately fitted, as it demonstrates stronger support from the data. Spiegelhalter et al. [26] propose that when the DIC difference between a model and the one with the lowest DIC value is within two, both models may be regarded as equally effective. Monitoring DIC in WinBUGS is possible once convergence has been achieved.
Table 5 presents the models and their DICs when the model with five transition modes is considered. It is observed that the DIC value of model 6 is 134.605 and that of models , and 16 are 134.769, 136.137, 136.161, 134.846, 136.013, and 136.294, respectively. As the DIC differences between those models and model 6 are less than 2, we could consider model , and 16 as equally well fitted. As a result, this finding is consistent with the conclusion we made when MLE is used. Since the model with and X 2 (BMI) on both transitions can be treated as the best model among all the proposed models, we can analyze the results with this model, which is shown in Table 6. We can find that the estimates of the baseline transition rates and are 0.000698 and 0.01058, respectively, if all the predictor variables are zero.
Table 5.
Results of model selection based on DIC.
Table 6.
Results of exponential model with two covariates X1(AP) and X2(BMI) with five transition modes using WinBUGS.
The results imply that in the model, the monthly incidence of PCDP is approximately 698 per million, which is four times what we obtained with MLE. The monthly transition rate from PCDP to breast cancer is approximately 0.01058, implying a mean sojourn time of 94 months (7 and a half years), which is longer than what we obtained with MLE. Individuals over 25 years of age at their first full-term pregnancy are approximately 1.6 times more likely to develop PCDP. Individuals with a BMI of more than 23 are approximately twice as likely to develop PCDP. Statistics indicate that AP and BMI significantly influence the transition rate from normal to PCDP. Individuals over 25 years old during their first full-term pregnancy, with a body mass index (BMI) greater than 23, may be approximately 3.3 times more likely to be represented in the PCDP compared to those under 25 at their first full-term pregnancy with a normal BMI. If X2(BMI) = 1, the transition rate from stage 2 to state 3 decreases, contradicting the findings of Wu et al. (2008). In addition, we have observed that the confidence intervals for all the regression coefficients cover the value zero, implying that the values of , and might be zero, thus making the covariates ineffective for estimating corresponding transition rates.
5. A Nonhomogeneous Three-State Markov Model with Weibull Distribution
In this study, we mainly carry out analysis based on the assumption of constant hazard rate over time. In modeling the breast cancer evolution, however, a Weibull distribution is more appropriate in that it may be used to model the incidence of breast cancer progression with increasing hazard risk over time, and therefore, it is more realistic.
Let the random variable V, representing the age at transition from state 1 to state 2, adhere to a Weibull distribution characterized by the scale parameter and the shape parameter . Assume that the random variable W, representing the period between the occurrence of condition 2 and the occurrence of state 3, adheres to a Weibull distribution characterized by a scale parameter and a shape parameter .
In symbols, we have
The hazard functions for and are
Thus, the baseline transition rate and at age are defined as
Hence, the instantaneous transition rates with three covariates at time are
We have discussed in detail modeling with exponential distribution in this study. For the case under the assumption of Weibull distribution, we will only show the general formulation of the model with five transition modes without covariates. Let and denote the age of individual at the first screen and the second screen, respectively. The probabilities for individual being at mode 1 to 5 are, respectively,
Since each individual can only be in one of the five transition modes, the transition mode of a subject has distribution
We consider if individual belongs to mode , and otherwise.
Suppose individuals attend the study. Thus, the likelihood for this case is
Parameters may be calculated using maximum likelihood estimation and the Bayesian technique examined in this work. Nevertheless, WinBUGS may be an unsuitable option for this scenario due to its constraints regarding models that entail complex integrations. Applying Gibbs sampling using python, we estimate that mean is 0.001002 (SE = 0.000001) and mean is 2.498013 (SE = 0.006448). Mean is estimated to be 0.010006 (SE = 0.000014) and mean is 2.503705 (SE = 0.006468). The results were obtained after 60,000 iterations and 10,000 interactions as burn-in. Please refer to Appendix B for the trace plot and the density curves.
6. Conclusions
The principal objective of this work is to predict the natural development of breast cancer by evaluating the transition rates among different phases of the illness. To do this, we present a three-state Markov model to predict the transition rates from a normal state to preclinical detectable phase (PCDP) and from PCDP to clinical breast cancer, leveraging hypothetical data. Assuming constant transition rates, we examine two exponential models: one with five transition paths and another with six. For each model, we examine scenarios with and without the incorporation of factors that may affect the course of breast cancer. Parameter estimation is conducted by maximum likelihood estimation (MLE) and Bayesian modeling with Gibbs sampling. Furthermore, we construct a nonhomogeneous model utilizing the Weibull distribution to tackle scenarios with time-varying transition rates.
Our findings using simulated data indicate that the monthly preclinical incidence rate is approximately 0.001, while the transition rate from PCDP to breast cancer ranges between 0.008 and 0.040, depending on the estimation method used. The observed transition rates are important for the design of breast cancer screening programs. According to this simulation study, a monthly preclinical incidence rate of 0.001 indicates that the population with a higher baseline risk should be prioritized in the early detection stage. More efforts are needed to prevent late-stage detection. Transition rates from PCDP to breast cancer, ranging between 0.008 and 0.040, however, highlight significant variability based on individual factors and estimation methods. For clinical practice, these findings emphasize the need for dynamic screening intervals. For instance, individuals with higher progression rates may benefit from shorter intervals, reducing the probability of late-stage detection. These insights facilitate the development of personalized screening protocols, which enhance early detection outcomes and optimize the utilization of healthcare resources. Including covariates in the model significantly alters the transition rate estimates, particularly for the progression from PCDP to breast cancer. Although the estimates for models with covariates are less reliable due to large standard errors, they provide valuable insights into the influence of these factors. Model selection using the likelihood ratio test and the Deviance Information Criterion (DIC) suggests that the optimal model excludes the covariate about early age at menarche from both transitions, implying that this factor may not significantly impact the transition rates.
To apply the proposed framework in clinical settings, the process may involve the following steps. Initially, research hospitals can collect longitudinal screening data, including key covariates such as BMI and age at first full-term pregnancy, as well as progression timelines, to implement the proposed framework in clinical contexts. Next, the data can be preprocessed by standardizing, cleaning, and mapping the outcomes to defined transition modes. This framework incorporates covariates and time-varying rates using exponential or Weibull models, with parameters estimated by the proposed method in this study. In order to guarantee robustness, validation is implemented through metrics such as the Deviance Information Criterion (DIC) and likelihood ratio tests, as well as sensitivity analyses. Finally, the findings can be used to inform clinical decisions, such as optimizing resource allocation, identifying high-risk subgroups, and modifying screening intervals. This bridges the gap between theoretical insights and practical applications in cancer detection and care.
This study identifies three key limitations that present opportunities for future research. First, the assumption of a Markov model with constant transition rates may oversimplify the complexities of breast cancer progression; future studies could explore models with more dynamic transition structures, such as time-varying or context-dependent rates. Second, although this paper provides the framework to facilitate breast cancer screening, the use of simulation in this study limits the ability to validate the realism of the results. Future work could incorporate real-world datasets to enhance the accuracy and applicability of the findings. Future work can focus on applying the framework to large-scale datasets from breast cancer screening programs. Collaborations with clinical institutions would enable the evaluation of the model’s robustness and adaptability in estimating transition rates based on real patient populations and outcomes in various countries. Third, individuals who attend the first screening at state 1 but do not participate in subsequent screenings are excluded from the analysis, which restricts the completeness of the data. Future studies could address this gap by developing models that account for individuals who drop out of the screening process, potentially providing a more comprehensive understanding of disease progression and screening behaviors.
Funding
This research received no external funding.
Data Availability Statement
Data is available upon request.
Acknowledgments
During the preparation of this manuscript/study, the author(s) used ChatGPT for the purposes of proofread. The authors have reviewed and edited the output and take full responsibility for the content of this publication. I am deeply grateful to Steve Rigdon for his invaluable guidance and support throughout this paper.
Conflicts of Interest
The authors declare no conflict of interest.
Appendix A
The WinBUGS Code


Appendix B
The WinBUGS Code



Kernel densities for parameter estimates:

Iteration history:

Kernel densities for parameter estimates:

References
- American Cancer Society. How Common Is Breast Cancer? 2024. Available online: https://www.cancer.org/cancer/types/breast-cancer/about/how-common-is-breast-cancer.html (accessed on 20 December 2024).
- Pressroom. Breast Cancer Facts and Figures 2024. 2024. Available online: https://pressroom.cancer.org/breastcancerfactsandfigures2024 (accessed on 20 December 2024).
- NY Post. Breast Cancer Rising Among Younger Women: New Report. Available online: https://nypost.com/2024/10/01/lifestyle/breast-cancer-rising-among-younger-women-new-report/ (accessed on 1 October 2024).
- Visser, O.; Coebergh, J.; Van-Dijck, J.; Siesling, S. Incidence of Cancer in the Netherlands 1998; Association of Comprehensive Cancer Centres: Utrecht, The Netherlands, 2002. [Google Scholar]
- Hsieh, H.; Chen, H.; Change, S. Assessing Chronic Disease Progression Using Nonhomogeneous Exponential Regression Markov Models: An Illustration Using a Selective Breast Cancer Screening in Taiwan. Stat. Med. 2002, 21, 3369–3382. [Google Scholar] [CrossRef]
- Wu, H.; Chang, S.; Chen, H. A Bayesian Random-Effects Markov Model for Tumor Progression in Women with a Family History of Breast Cancer. Biometrics 2008, 64, 1231–1237. [Google Scholar]
- Newton, P.K.; Mason, J.; Venkatappa, N.; Jochelson, M.S.; Hurt, B.; Nieva, J.; Comen, E.; Norton, L.; Kuhn, P. Spatiotemporal progression of metastatic breast cancer: A Markov chain model highlighting the role of early metastatic sites. Npj Breast Cancer 2015, 1, 15018. [Google Scholar] [CrossRef]
- Gopalappa, C.; Guo, J.; Meckoni, P.; Munkhbat, B.; Pretorius, C.; Lauer, J.; Ilbawi, A.; Bertram, M. A two-step Markov processes approach for parameterization of cancer state-transition models for low- and middle-income countries. Med. Decis. Mak. 2018, 38, 520–530. [Google Scholar] [CrossRef]
- Azad, A.K.M.; Alyami, S.A. Discovering novel cancer biomarkers in acquired lapatinib resistance using Bayesian methods. Brief. Bioinform. 2021, 22, bbab137. [Google Scholar] [CrossRef] [PubMed]
- Teng, L.; Luo, D.; Yu, K. A Dynamic Bayesian Model for Breast Cancer Survival Prediction. J. Comput. Oncol. 2023, 45, 150–167. [Google Scholar] [CrossRef] [PubMed]
- Imani, F.; Qiu, Z.; Yang, H. Markov Decision Process Modeling for Multi-stage Optimization of Intervention and Treatment Strategies in Breast Cancer. IEEE Trans. Biomed. Eng. 2020, 67, 5394–5403. [Google Scholar]
- Hsu, C.-Y.; Hsu, W.-F.; Yen, A.M.-F.; Chen, H.-H. Sampling-based Markov regression model for multistate disease progression: Applications to population-based cancer screening programs. Stat. Methods Med. Res. 2019, 29, 2198–2216. [Google Scholar] [CrossRef]
- Chen, P.; Liu, R.; Li, Y.; Chen, L. Detecting critical state before phase transition of complex biological systems by hidden Markov model. Bioinformatics 2016, 32, 2143–2150. [Google Scholar] [CrossRef] [PubMed]
- Wang, N.; Massam, H.; Gao, X.; Briollais, L. The scalable birth-death MCMC algorithm for mixed graphical model learning with application to genomic data integration. Ann. Appl. Stat. 2023, 17, 1958–1983. [Google Scholar] [CrossRef]
- Chen, H.; Kuo, H.; Yen, M.; Lai, M.; Tabar, L.; Duffy, S. Estimation of Sojourn Time in Chronic Disease Screening Without Data on Interval Cases. Biometrics 2000, 56, 167–172. [Google Scholar] [CrossRef] [PubMed]
- Carroll, K.J. On the use and utility of the Weibull model in the analysis of survival data. Control. Clin. Trials 2003, 24, 682–701. [Google Scholar] [CrossRef] [PubMed]
- Box, G.; Tiao, G. Bayesian Inference in Statistical Analysis; Wiley and Sons: Hoboken, NJ, USA, 1973; p. 10. [Google Scholar]
- Gelman, A. Bayesian Data Analysis, 2nd ed.; Texts in Statistical Science; Routledge: London, UK, 2003; pp. 1–3. [Google Scholar]
- Ramakumar, R. Engineering Reliability: Fundamentals and Applications; PrenticeHall, Inc.: Hoboken, NJ, USA, 1993; pp. 223–245. [Google Scholar]
- Collett, D. Modelling Survival Data in Medical Research; Chapman&Hal.: London, UK, 1994; p. 1. [Google Scholar]
- Santamaria, C.; Garcia-Mora, B.; Rubio, G.; Navarro, E. A Markov Model for Analyzing the Evolution of Bladder Carcinoma. Math. Comput. Model. 2009, 50, 726–732. [Google Scholar] [CrossRef]
- Cox, D.; Miller, H. The Theory of Stochastic Processes; Chapman & Hall: London, UK, 1965. [Google Scholar]
- Mathematica; Version 8.0; Wolfram Research, Inc.: Champaign, IL, USA, 2010.
- Ntzoufras, I. Bayesian Modeling Using WinBUGS; John Wiley&Sons, Inc: Hoboken, NJ, USA, 2009. [Google Scholar]
- Spiegelhalter, D.J.; Thomas, A.; Best, N.G.; Lunn, D. WinBUGS Version 1.4 User Manual; MRC Biostatistics Unit: Cambridge, UK, 2003. [Google Scholar]
- Spiegelhalter, D.; Best, N.; Carlin, B.; Linde, A. Bayesian Measures of Model Complexity and Fit. J. R. Stat. Soc. 2002, 64, 583–639. [Google Scholar] [CrossRef]
- Plummer, M.; Best, N.; Cowles, K.; Vines, K. CODA: Convergence Diagnosis and Output Analysis for MCMC. R News 2006, 6, 7–11. [Google Scholar]
- R Development Core Team. R: A Language and Environment for Statistical Computing, Reference Index Version 2.x.x. R Foundation for Statistical Computing, Vienna, Austria. 2005. ISBN 3-900051-07-0. Available online: http://www.R-project.org (accessed on 30 June 2011).
Disclaimer/Publisher’s Note: The statements, opinions and data contained in all publications are solely those of the individual author(s) and contributor(s) and not of MDPI and/or the editor(s). MDPI and/or the editor(s) disclaim responsibility for any injury to people or property resulting from any ideas, methods, instructions or products referred to in the content. |
© 2024 by the author. Licensee MDPI, Basel, Switzerland. This article is an open access article distributed under the terms and conditions of the Creative Commons Attribution (CC BY) license (https://creativecommons.org/licenses/by/4.0/).