Evolution of Wellbore Pressure During Hydraulic Fracturing in a Permeable Medium
Abstract
1. Introduction
2. Mathematical Model
3. Scaling
4. Compressibility-Toughness Scaling
5. Small Time and Large Time Asymptote, Solution Validation
6. Results
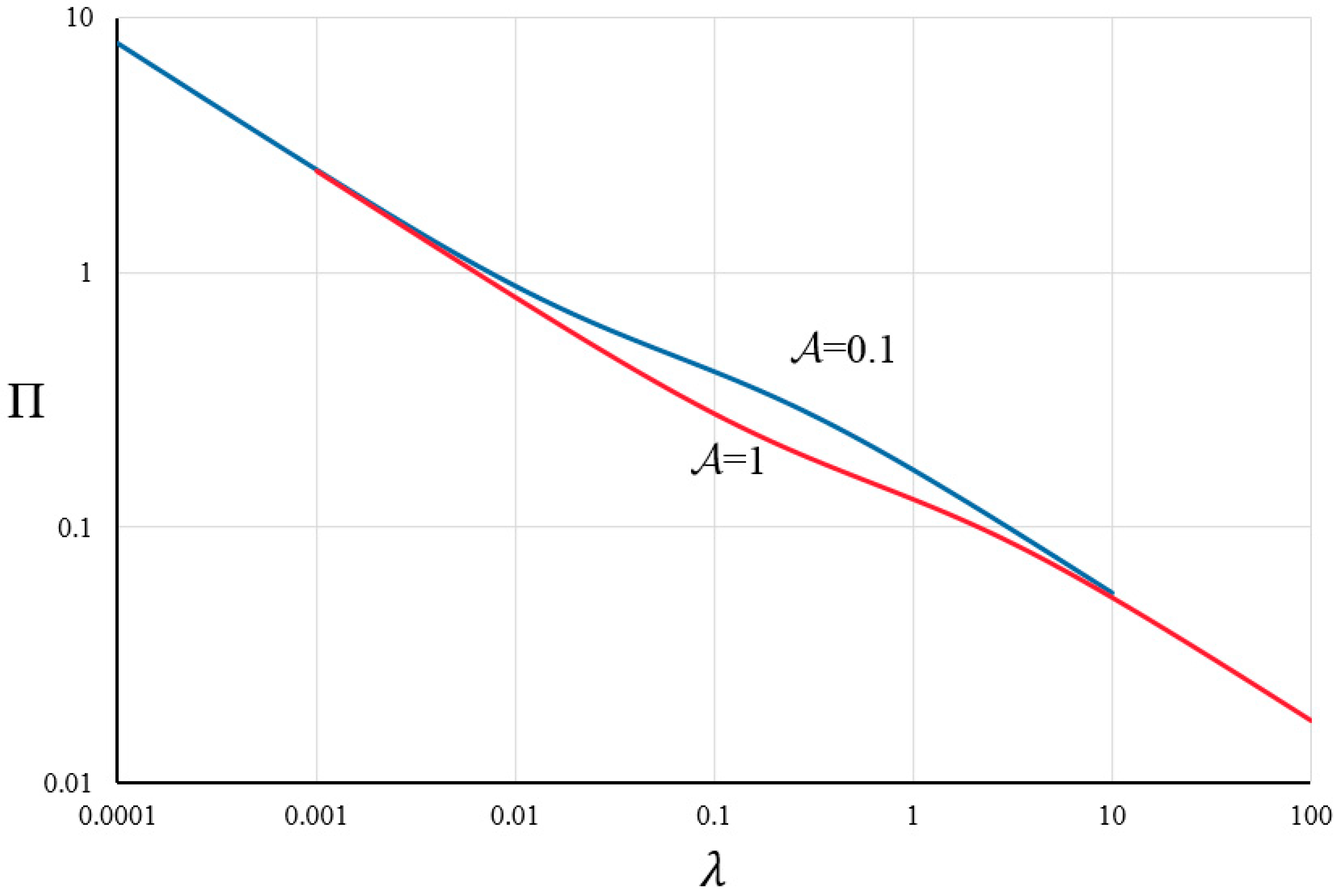
6.1. Effect of Initial Flaw Length on the Net Pressure
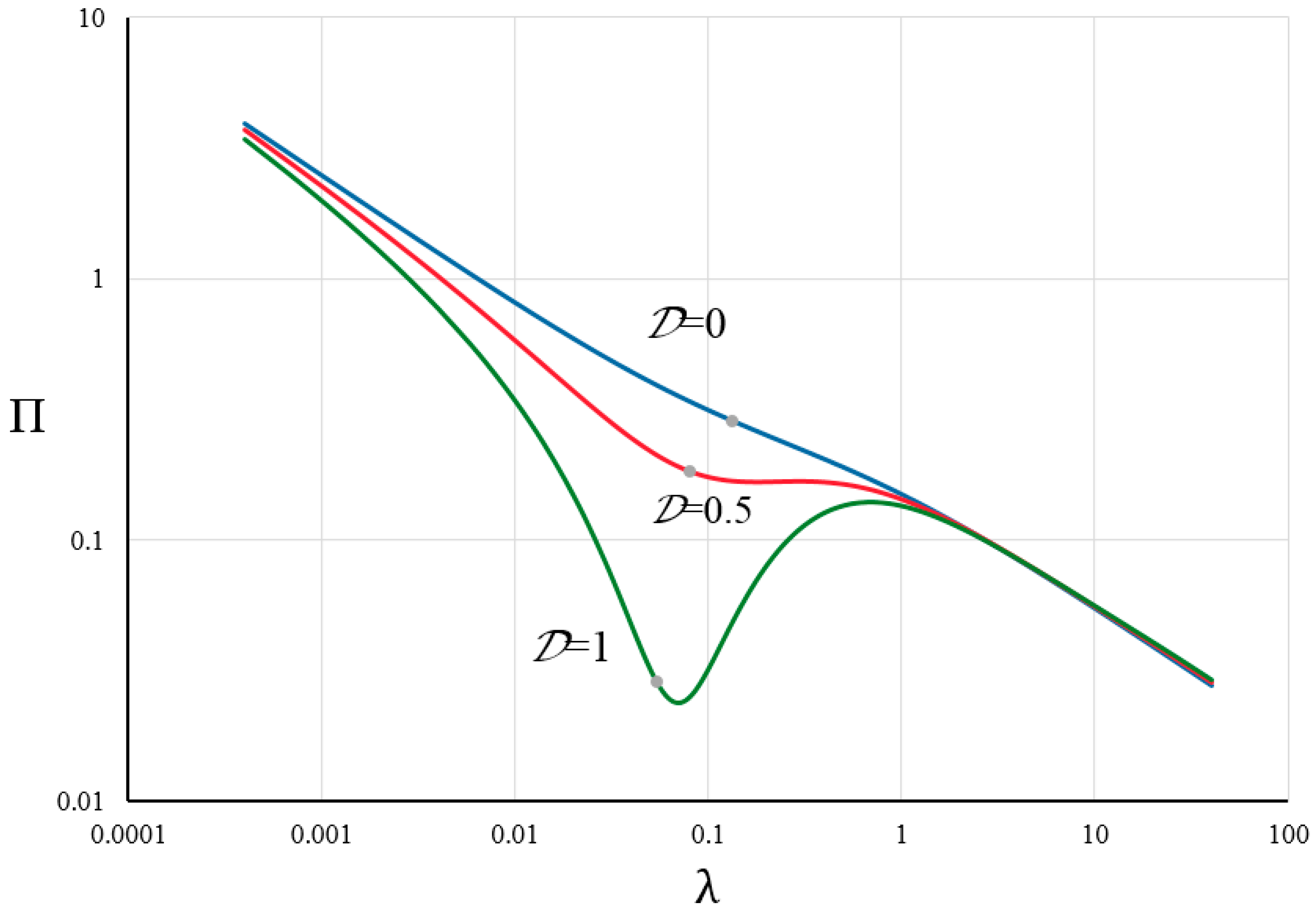
6.2. Effect of Dimensionless Leak-Off Coefficient on Net Pressure
6.3. Effect of Dimensionless Wellbore Radius on Net Pressure
6.4. Effect of Dimensionless Deviatoric Stress on the Net Pressure
6.5. Comparison of the Presented Model with the Haimson and Fairhurst Criterion
7. Conclusions
- In cases where the fracture is driven by an inviscid fluid and the injection system is compressible, the fracture initiation may be accompanied by instability. Instability occurs when the initial flaw length is small or the compressibility effects of the system are significant. In such a situation, although a high level of pressure is required to satisfy the conditions for crack propagation, immediately after initiation, there is a quick decrease in borehole pressure and a sudden jump in the crack length;
- If the compressibility effects of the injection system are negligible or if the initial flaw length is large, the pressure increases slowly until the conditions for crack propagation are met, after which, crack propagation begins in a stable manner;
- Under conditions where the medium is permeable, some of the injected fluid infiltrates into the medium from the crack surfaces. If the initial flaw length is large and the fracture initiation is stable, with the increase in the leak-off coefficient, more time is needed to reach conditions for crack propagation. If the length of the initial flaw is small and the initiation is unstable, a higher leak-off coefficient means a lower pressure drop in the crack and the crack jumps a smaller length;
- For , with a smaller dimensionless borehole radius, a higher level of net pressure is required to initiate fracturing;
- As the dimensionless deviatoric stress increases, cracks propagate more easily because a lower level of stress is required to initiate fracturing;
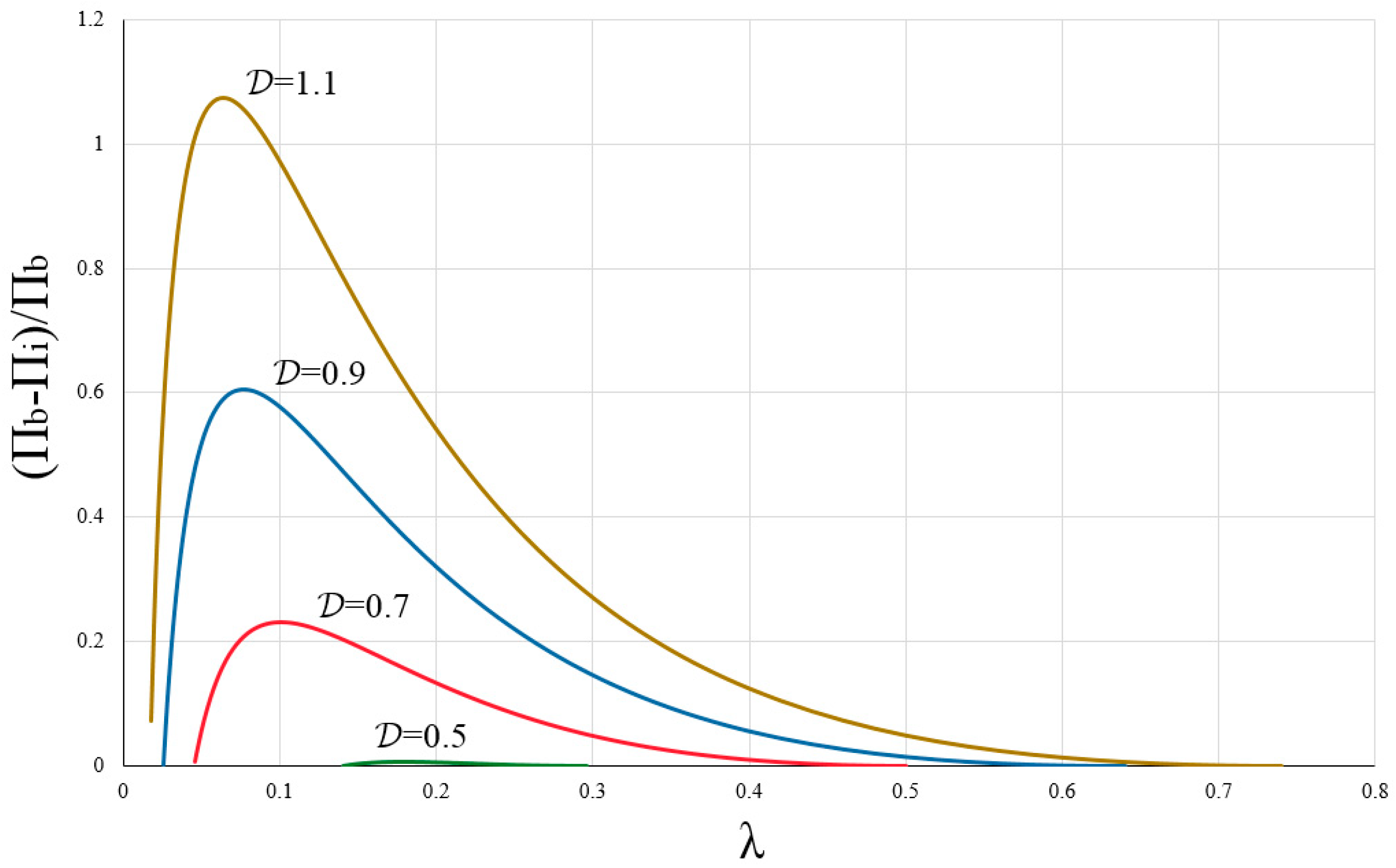
- For , pressure evolution versus time fluctuates. Consequently, the fracture initiation pressure becomes lower than the peak pressure. This is due to the effect of deviatoric stress on the stress distribution around the borehole;
- As the deviatoric stress increases, the difference between the initiation pressure and the peak pressure increases.
Funding
Data Availability Statement
Conflicts of Interest
References
- Economides, M.J.; Nolte, K.G. Reservoir Stimulation; Wiley: Hoboken, NJ, USA, 2000. [Google Scholar]
- Smith, M.B.; Montgomery, C. Hydraulic Fracturing, 1st ed.; CRC Press: Boca Raton, FL, USA, 2015. [Google Scholar]
- Haimson, B.C.; Cornet, F.H. ISRM Suggested Methods for rock stress estimation—Part 3: Hydraulic fracturing (HF) and/or hydraulic testing of pre-existing fractures (HTPF). Int. J. Rock Mech. Min. Sci. 2003, 40, 1011–1020. [Google Scholar] [CrossRef]
- Lhomme, T.; Detournay, E.; Jeffrey, R.G. Effect of fluid compressibility and borehole on the initiation and propagation of a tranverse hydraulic fracture. Strength Fract. Comp. 2005, 3, 149–162. [Google Scholar]
- Desroches, J.; Thiercelin, M. Modelling the propagation and closure of micro-hydraulic fractures. Int. J. Rock Mech. Min. Sci. Geomech. Abstr. 1993, 3, 1231–1234. [Google Scholar] [CrossRef]
- Tanikella, S.S.; Sigallon, M.C.; Dressaire, E. Dynamics of fluid-driven fractures in the viscous-dominated regime. Proc. R. Soc. A 2023, 479, 20220460. [Google Scholar] [CrossRef]
- Savitski, A.A.; Detournay, E. Propagation of a penny-shaped fluid-driven fracture in an impermeable rock: Asymptotic solutions. Int. J. Solids Struct. 2002, 39, 6311–6337. [Google Scholar] [CrossRef]
- Adachi, J.I.; Detournay, E. Plane strain propagation of a hydraulic fracture in a permeable rock. Eng. Fract. Mech. 2008, 75, 4666–4694. [Google Scholar] [CrossRef]
- Jin, X.; Shah, S.N.; Roegiers, J.C.; Hou, B. Breakdown Pressure Determination—A Fracture Mechanics Approach. In Proceedings of the SPE Annual Technical Conference and Exhibition, New Orleans, LA, USA, 30 September–2 October 2013; p. D011S006R006. [Google Scholar]
- Zeng, Y.; Jin, X.; Ding, S.; Zhang, B.; Bian, X.; Shah, S.; McLennan, J.; Roegiers, J.C. Breakdown pressure prediction with weight function method and experimental verification. Eng. Fract. Mech. 2019, 214, 62–78. [Google Scholar] [CrossRef]
- Detournay, E.; Carbonell, R. Fracture-Mechanics Analysis of the Breakdown Process in Minifracture or Leakoff Test. SPE Prod. Facil. 1997, 12, 195–199. [Google Scholar] [CrossRef]
- Fatahi, H.; Hossain, M.M.; Fallahzadeh, S.H.; Mostofi, M. Numerical simulation for the determination of hydraulic fracture initiation and breakdown pressure using distinct element method. J. Nat. Gas Eng. 2016, 33, 1219–1232. [Google Scholar] [CrossRef]
- Li, J.; Dong, S.; Hua, W.; Li, X.; Pan, X. Numerical investigation of hydraulic fracture propagation based on cohesive zone model in naturally fractured formations. Processes 2019, 7, 28. [Google Scholar] [CrossRef]
- Zhu, D.; Han, G.; Zou, H.; Cui, M.; Liang, C.; Yao, F. A review of the hydraulic fracturing in ductile reservoirs: Theory, simulation, and experiment. Processes 2022, 10, 2022. [Google Scholar] [CrossRef]
- Bunger, A.P.; Lakirouhani, A.; Detournay, E. Modelling the effect of injection system compressibility and viscous fluid flow on hydraulic fracture breakdown pressure. In Proceedings of the ISRM International Symposium on In-Situ Rock Stress, Beijing, China, 10–12 August 2010. [Google Scholar]
- Mokryakov, V. Analytical solution for propagation of hydraulic fracture with Barenblatt’s cohesive tip zone. Int. J. Fract. 2011, 169, 159–168. [Google Scholar] [CrossRef]
- Wang, H.; Marongiu-Porcu, M.; Economides, M.J. Poroelastic and poroplastic modeling of hydraulic fracturing in brittle and ductile formations. SPE Prod. Oper. 2016, 31, 47–59. [Google Scholar] [CrossRef]
- Jolfaei, S.; Lakirouhani, A. Initiation pressure and location of fracture initiation in elliptical wellbores. Geotech. Geol. Eng. 2023, 41, 4487–4506. [Google Scholar] [CrossRef]
- Jolfaei, S.; Lakirouhani, A. Impact of Wellbore Cross-Sectional Elongation on the Hydraulic Fracturing Breakdown Pressure and Fracture Initiation Direction. Processes 2024, 12, 848. [Google Scholar] [CrossRef]
- Nordgren, R.P. Propagation of a vertical hydraulic fracture. Soc. Pet. Eng. J. 1972, 12, 306–314. [Google Scholar] [CrossRef]
- Zheltov, A.K. Formation of vertical fractures by means of highly viscous liquid. In Proceedings of the World Petroleum Congress, Rome, Italy, 1–4 June 1955. [Google Scholar]
- Geertsma, J.; De Klerk, F. A rapid method of predicting width and extent of hydraulically induced fractures. J. Pet. Technol. 1969, 21, 1571–1581. [Google Scholar] [CrossRef]
- Sneddon, I.N. The distribution of stress in the neighbourhood of a crack in an elastic solid. Proc. R. Soc. Lond. A Math. Phys. Sci. 1946, 187, 229–260. [Google Scholar]
- Detournay, E. Propagation regimes of fluid-driven fractures in impermeable rocks. Int. J. Geomech. 2004, 4, 35–45. [Google Scholar] [CrossRef]
- Bunger, A.P.; Jeffrey, R.G.; Detournay, E. Application of scaling laws to laboratory-scale hydraulic fractures. In Proceedings of the ARMA US Rock Mechanics/Geomechanics Symposium, Anchorage, AL, USA, 8–11 June 2005. [Google Scholar]
- Garagash, D.I. Plane-strain propagation of a fluid-driven fracture during injection and shut-in: Asymptotics of large toughness. Eng. Fract. Mech. 2006, 73, 456–481. [Google Scholar] [CrossRef]
- Dontsov, E.V. Scaling laws for hydraulic fractures driven by a power-law fluid in homogeneous anisotropic rocks. Int. J. Numer. Anal. Methods Geomech. 2019, 43, 519–529. [Google Scholar] [CrossRef]
- Barenblatt, G.I. Scaling, Self-Similarity, and Intermediate Asymptotics: Dimensional Analysis and Intermediate Asymptotics; Cambridge University Press: Cambridge, UK, 1996. [Google Scholar]
- Howard, G.C.; Fast, C.R. Optimum fluid characteristics for fracture extension. In Drilling and Production Practice; OnePetro: Richardson, TX, USA, 1957. [Google Scholar]
- Lakirouhani, A.; Bunger, A.; Detournay, E. Modeling initiation of hydraulic fractures from a wellbore. In Proceedings of the ISRM International Symposium-Asian Rock Mechanics Symposium, Tehran, Iran, 13–16 November 2008. [Google Scholar]
- Lakirouhani, A.; Detournay, E.; Bunger, A.P. A reassessment of in situ stress determination by hydraulic fracturing. Geophys. J. Int. 2016, 205, 1859–1873. [Google Scholar] [CrossRef]
- Anderson, T.L.; Anderson, T.L. Fracture Mechanics: Fundamentals and Applications; CRC Press: Boca Raton, FL, USA, 2005. [Google Scholar]
- Lakirouhani, A.; Jolfaei, S. Hydraulic fracturing breakdown pressure and prediction of maximum horizontal in situ stress. Adv. Civ. Eng. 2023, 2023, 8180702. [Google Scholar] [CrossRef]
- Perkins, T.K.; Kern, L.R. Widths of hydraulic fractures. J. Pet. Technol. 1961, 13, 937–949. [Google Scholar] [CrossRef]
- Tada, H.; Paris, P.C.; Irwin, G.R. The Stress Analysis of Cracks Handbook; Del Research Corporation: Hellertown, PA, USA, 1973. [Google Scholar]
- Haimson, B.; Fairhurst, C. Initiation and extension of hydraulic fractures in rocks. Soc. Pet. Eng. J. 1967, 7, 310–318. [Google Scholar] [CrossRef]
- Lakirouhani, A.; Jolfaei, S. Assessment of Hydraulic Fracture Initiation Pressure Using Fracture Mechanics Criterion and Coupled Criterion with Emphasis on the Size Effect. Arab. J. Sci. Eng. 2024, 49, 5897–5908. [Google Scholar] [CrossRef]
















Disclaimer/Publisher’s Note: The statements, opinions and data contained in all publications are solely those of the individual author(s) and contributor(s) and not of MDPI and/or the editor(s). MDPI and/or the editor(s) disclaim responsibility for any injury to people or property resulting from any ideas, methods, instructions or products referred to in the content. |
© 2025 by the author. Licensee MDPI, Basel, Switzerland. This article is an open access article distributed under the terms and conditions of the Creative Commons Attribution (CC BY) license (https://creativecommons.org/licenses/by/4.0/).
Share and Cite
Lakirouhani, A. Evolution of Wellbore Pressure During Hydraulic Fracturing in a Permeable Medium. Mathematics 2025, 13, 135. https://doi.org/10.3390/math13010135
Lakirouhani A. Evolution of Wellbore Pressure During Hydraulic Fracturing in a Permeable Medium. Mathematics. 2025; 13(1):135. https://doi.org/10.3390/math13010135
Chicago/Turabian StyleLakirouhani, Ali. 2025. "Evolution of Wellbore Pressure During Hydraulic Fracturing in a Permeable Medium" Mathematics 13, no. 1: 135. https://doi.org/10.3390/math13010135
APA StyleLakirouhani, A. (2025). Evolution of Wellbore Pressure During Hydraulic Fracturing in a Permeable Medium. Mathematics, 13(1), 135. https://doi.org/10.3390/math13010135

