A Unified Approach for the Calculation of Different Sample-Based Measures with the Single Sampling Method
Abstract
1. Introduction
2. Methods
2.1. Basin Stability
2.2. Basin Entropy
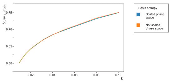
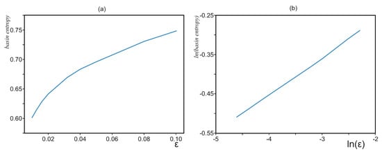
2.3. Estimating Basin Entropy with Sample-Based Methods
- Equal distribution with 25 points per box, with box length ;
- Equal distribution with 100 points per box, with box length ;
- Random sampling for 4,000,000 trials.
3. Trial-Based Basin Entropy for a Double Pendulum Model
4. Conclusions
Author Contributions
Funding
Data Availability Statement
Conflicts of Interest
References
- Towers, D.A.; Edwards, D.; Hamson, M. Guide to Mathematical Modelling; Bloomsbury Publishing: London, UK, 2020. [Google Scholar]
- Mesterton-Gibbons, M. A Concrete Approach to Mathematical Modelling; John Wiley & Sons: Hoboken, NJ, USA, 2011. [Google Scholar]
- Leonov, G.; Kuznetsov, N.; Kiseleva, M.; Solovyeva, E.; Zaretskiy, A. Hidden oscillations in mathematical model of drilling system actuated by induction motor with a wound rotor. Nonlinear Dyn. 2014, 77, 277–288. [Google Scholar] [CrossRef]
- Olt, J.; Liivapuu, O.; Maksarov, V.; Liyvapuu, A.; Tärgla, T. Mathematical modelling of cutting process system. In Engineering Mathematics I; Springer: Berlin/Heidelberg, Germany, 2016; pp. 173–186. [Google Scholar]
- Benić, Z.; Piljek, P.; Kotarski, D. Mathematical modelling of unmanned aerial vehicles with four rotors. Interdiscip. Descr. Complex Syst. Indecs 2016, 14, 88–100. [Google Scholar] [CrossRef]
- Avitabile, D.; Homer, M.; Champneys, A.; Jackson, J.; Robert, D. Mathematical modelling of the active hearing process in mosquitoes. J. R. Soc. Interface 2010, 7, 105–122. [Google Scholar] [CrossRef] [PubMed][Green Version]
- Kaplan, D.M.; Craver, C.F. The explanatory force of dynamical and mathematical models in neuroscience: A mechanistic perspective. Philos. Sci. 2011, 78, 601–627. [Google Scholar] [CrossRef]
- Fasano, A.; Hömberg, D.; Naumov, D. On a mathematical model for laser-induced thermotherapy. Appl. Math. Model. 2010, 34, 3831–3840. [Google Scholar] [CrossRef]
- Sun, Y.; Hao, M. Statistical analysis and optimization of process parameters in Ti6Al4V laser cladding using Nd: YAG laser. Opt. Lasers Eng. 2012, 50, 985–995. [Google Scholar] [CrossRef]
- Ladd, T.D.; Press, D.; De Greve, K.; McMahon, P.L.; Friess, B.; Schneider, C.; Kamp, M.; Höfling, S.; Forchel, A.; Yamamoto, Y. Pulsed nuclear pumping and spin diffusion in a single charged quantum dot. Phys. Rev. Lett. 2010, 105, 107401. [Google Scholar] [CrossRef]
- Koyano, Y.; Suematsu, N.J.; Kitahata, H. Rotational motion of a camphor disk in a circular region. Phys. Rev. E 2019, 99, 022211. [Google Scholar] [CrossRef] [PubMed]
- Beauchemin, C.A.; Handel, A. A review of mathematical models of influenza A infections within a host or cell culture: Lessons learned and challenges ahead. BMC Public Health 2011, 11, S7. [Google Scholar] [CrossRef]
- Huppert, A.; Katriel, G. Mathematical modelling and prediction in infectious disease epidemiology. Clin. Microbiol. Infect. 2013, 19, 999–1005. [Google Scholar] [CrossRef]
- Pustovetov, M.Y. A mathematical model of the three-phase induction motor in three-phase stator reference frame describing electromagnetic and electromechanical processes. In Proceedings of the 2016 Dynamics of Systems, Mechanisms and Machines (Dynamics), Omsk, Russia, 15–17 November 2016; pp. 1–5. [Google Scholar]
- Lyshevski, S.E. Electromechanical Systems, Electric Machines, and Applied Mechatronics; CRC Press: Boca Raton, FL, USA, 2018. [Google Scholar]
- Özgüven, C.; Özbakır, L.; Yavuz, Y. Mathematical models for job-shop scheduling problems with routing and process plan flexibility. Appl. Math. Model. 2010, 34, 1539–1548. [Google Scholar] [CrossRef]
- Mahdavi, I.; Aalaei, A.; Paydar, M.M.; Solimanpur, M. Designing a mathematical model for dynamic cellular manufacturing systems considering production planning and worker assignment. Comput. Math. Appl. 2010, 60, 1014–1025. [Google Scholar] [CrossRef]
- Wade, M.J.; Harmand, J.; Benyahia, B.; Bouchez, T.; Chaillou, S.; Cloez, B.; Godon, J.J.; Boudjemaa, B.M.; Rapaport, A.; Sari, T.; et al. Perspectives in mathematical modelling for microbial ecology. Ecol. Model. 2016, 321, 64–74. [Google Scholar] [CrossRef]
- pada Das, K.; Kundu, K.; Chattopadhyay, J. A predator–prey mathematical model with both the populations affected by diseases. Ecol. Complex. 2011, 8, 68–80. [Google Scholar] [CrossRef]
- Cui, Q.; Xu, C.; Ou, W.; Pang, Y.; Liu, Z.; Li, P.; Yao, L. Bifurcation Behavior and Hybrid Controller Design of a 2D Lotka–Volterra Commensal Symbiosis System Accompanying Delay. Mathematics 2023, 11, 4808. [Google Scholar] [CrossRef]
- Du, W.; Xiao, M.; Ding, J.; Yao, Y.; Wang, Z.; Yang, X. Fractional-order PD control at Hopf bifurcation in a delayed predator–prey system with trans-species infectious diseases. Math. Comput. Simul. 2023, 205, 414–438. [Google Scholar] [CrossRef]
- Naik, M.K.; Baishya, C.; Veeresha, P. A chaos control strategy for the fractional 3D Lotka–Volterra like attractor. Math. Comput. Simul. 2023, 211, 1–22. [Google Scholar] [CrossRef]
- Ou, W.; Xu, C.; Cui, Q.; Pang, Y.; Liu, Z.; Shen, J.; Baber, M.Z.; Farman, M.; Ahmad, S. Hopf bifurcation exploration and control technique in a predator-prey system incorporating delay. AIMS Math 2024, 9, 1622–1651. [Google Scholar] [CrossRef]
- Boers, N.; Marwan, N.; Barbosa, H.M.; Kurths, J. A deforestation-induced tipping point for the South American monsoon system. Sci. Rep. 2017, 7, 41489. [Google Scholar] [CrossRef]
- Rajagopal, K.; Jafari, S.; Pham, V.T.; Wei, Z.; Premraj, D.; Thamilmaran, K.; Karthikeyan, A. Antimonotonicity, bifurcation and multistability in the vallis model for El Niño. Int. J. Bifurc. Chaos 2019, 29, 1950032. [Google Scholar] [CrossRef]
- Feudel, U.; Pisarchik, A.N.; Showalter, K. Multistability and tipping: From mathematics and physics to climate and brain Minireview and preface to the focus issue. Chaos Interdiscip. J. Nonlinear Sci. 2018, 28, 033501. [Google Scholar] [CrossRef] [PubMed]
- Skardal, P.S.; Arenas, A. Abrupt desynchronization and extensive multistability in globally coupled oscillator simplexes. Phys. Rev. Lett. 2019, 122, 248301. [Google Scholar] [CrossRef] [PubMed]
- Farhan, A.K.; Ali, R.S.; Natiq, H.; Al-Saidi, N.M. A new S-box generation algorithm based on multistability behavior of a plasma perturbation model. IEEE Access 2019, 7, 124914–124924. [Google Scholar] [CrossRef]
- Lin, H.; Wang, C.; Tan, Y. Hidden extreme multistability with hyperchaos and transient chaos in a Hopfield neural network affected by electromagnetic radiation. Nonlinear Dyn. 2020, 99, 2369–2386. [Google Scholar] [CrossRef]
- Hellmann, F.; Schultz, P.; Jaros, P.; Levchenko, R.; Kapitaniak, T.; Kurths, J.; Maistrenko, Y. Network-induced multistability through lossy coupling and exotic solitary states. Nat. Commun. 2020, 11, 592. [Google Scholar] [CrossRef]
- Wang, N.; Zhang, G.; Kuznetsov, N.V.; Bao, H. Hidden attractors and multistability in a modified Chua's circuit. Commun. Nonlinear Sci. Numer. Simul. 2021, 92, 105494. [Google Scholar] [CrossRef]
- Zhu, R.; del Rio-Salgado, J.M.; Garcia-Ojalvo, J.; Elowitz, M.B. Synthetic multistability in mammalian cells. Science 2021, 375, eabg9765. [Google Scholar] [CrossRef] [PubMed]
- Fang, S.; Zhou, S.; Yurchenko, D.; Yang, T.; Liao, W.H. Multistability phenomenon in signal processing, energy harvesting, composite structures, and metamaterials: A review. Mech. Syst. Signal Process. 2022, 166, 108419. [Google Scholar] [CrossRef]
- Ngonghala, C.N.; Feudel, U.; Showalter, K. Extreme multistability in a chemical model system. Phys. Rev. E 2011, 83, 056206. [Google Scholar] [CrossRef]
- Hens, C.; Dana, S.K.; Feudel, U. Extreme multistability: Attractor manipulation and robustness. Chaos Interdiscip. J. Nonlinear Sci. 2015, 25, 053112. [Google Scholar] [CrossRef]
- Jaros, P.; Perlikowski, P.; Kapitaniak, T. Synchronization and multistability in the ring of modified Rössler oscillators. Eur. Phys. J. Spec. Top. 2015, 224, 1541–1552. [Google Scholar] [CrossRef]
- Li, C.; Sprott, J.C.; Hu, W.; Xu, Y. Infinite multistability in a self-reproducing chaotic system. Int. J. Bifurc. Chaos 2017, 27, 1750160. [Google Scholar] [CrossRef]
- Louodop, P.; Tchitnga, R.; Fagundes, F.F.; Kountchou, M.; Tamba, V.K.; Cerdeira, H.A. Extreme multistability in a Josephson-junction-based circuit. Phys. Rev. E 2019, 99, 042208. [Google Scholar] [CrossRef] [PubMed]
- Pisarchik, A.N.; Jaimes-Reátegui, R.; Rodríguez-Flores, C.; García-López, J.; Huerta-Cuéllar, G.; Martín-Pasquín, F. Secure chaotic communication based on extreme multistability. J. Frankl. Inst. 2021, 358, 2561–2575. [Google Scholar] [CrossRef]
- Doedel, E.J.; Champneys, A.R.; Dercole, F.; Fairgrieve, T.F.; Kuznetsov, Y.A.; Oldeman, B.; Paffenroth, R.; Sandstede, B.; Wang, X.; Zhang, C. AUTO-07P: Continuation and Bifurcation Software for Ordinary Differential Equations; Concordia University: Montreal, QC, Canada, 2007. [Google Scholar]
- Doedel, E.; Keller, H.B.; Kernevez, J.P. Numerical Analysis and Control of Bifurcation Problems (I): Bifurcation in Finite Dimensions. Int. J. Bifurc. Chaos 1991, 1, 493–520. [Google Scholar] [CrossRef]
- Dhooge, A.; Govaerts, W.; Kuznetsov, Y.A. MATCONT: A MATLAB package for numerical bifurcation analysis of ODEs. ACM Trans. Math. Softw. (TOMS) 2003, 29, 141–164. [Google Scholar] [CrossRef]
- Menck, P.J.; Heitzig, J.; Marwan, N.; Kurths, J. How basin stability complements the linear-stability paradigm. Nat. Phys. 2013, 9, 89–92. [Google Scholar] [CrossRef]
- Menck, P.J.; Heitzig, J.; Kurths, J.; Joachim Schellnhuber, H. How dead ends undermine power grid stability. Nat. Commun. 2014, 5, 3969. [Google Scholar] [CrossRef]
- Kerswell, R.R.; Pringle, C.C.T.; Willis, A.P. An optimization approach for analysing nonlinear stability with transition to turbulence in fluids as an exemplar. Rep. Prog. Phys. 2014, 77, 085901. [Google Scholar] [CrossRef]
- Ji, P.; Kurths, J. Basin Stability in Complex Oscillator Networks. In Nonlinear Dynamics of Electronic Systems; Mladenov, V.M., Ivanov, P.C., Eds.; Springer: Cham, Switzerland, 2014; pp. 211–218. [Google Scholar]
- Leng, S.; Lin, W.; Kurths, J. Basin stability in delayed dynamics. Sci. Rep. 2016, 6, 21449. [Google Scholar] [CrossRef]
- Brzeski, P.; Lazarek, M.; Kapitaniak, T.; Kurths, J.; Perlikowski, P. Basin stability approach for quantifying responses of multistable systems with parameters mismatch. Meccanica 2016, 51, 2713–2726. [Google Scholar] [CrossRef]
- Dudkowski, D.; Jafari, S.; Kapitaniak, T.; Kuznetsov, N.V.; Leonov, G.A.; Prasad, A. Hidden attractors in dynamical systems. Phys. Rep. 2016, 637, 1–50. [Google Scholar] [CrossRef]
- Pattanayak, D.; Mishra, A.; Dana, S.K.; Bairagi, N. Bistability in a tri-trophic food chain model: Basin stability perspective. Chaos Interdiscip. J. Nonlinear Sci. 2021, 31, 073124. [Google Scholar] [CrossRef] [PubMed]
- Brzeski, P.; Wojewoda, J.; Kapitaniak, T.; Kurths, J.; Perlikowski, P. Sample-based approach can outperform the classical dynamical analysis-experimental confirmation of the basin stability method. Sci. Rep. 2017, 7, 6121. [Google Scholar] [CrossRef] [PubMed]
- Daza, A.; Wagemakers, A.; Georgeot, B.; Guéry-Odelin, D.; Sanjuán, M.A.F. Basin entropy: A new tool to analyze uncertainty in dynamical systems. Sci. Rep. 2016, 6, 31416. [Google Scholar] [CrossRef]
- Brzeski, P.; Perlikowski, P. Sample-based methods of analysis for multistable dynamical systems. Arch. Comput. Methods Eng. 2019, 26, 1515–1545. [Google Scholar] [CrossRef]
- Chudzik, A.; Perlikowski, P.; Stefanski, A.; Kapitaniak, T. Multistability and rare attractors in van der pol–duffing oscillator. Int. J. Bifurc. Chaos 2011, 21, 1907–1912. [Google Scholar] [CrossRef]
- Alexander, J.; Yorke, J.A.; You, Z.; Kan, I. Riddled basins. Int. J. Bifurc. Chaos 1992, 2, 795–813. [Google Scholar] [CrossRef]
- Lai, Y.C.; Grebogi, C. Characterizing riddled fractal sets. Phys. Rev. E 1996, 53, 1371. [Google Scholar] [CrossRef]
- Dudkowski, D.; Grabski, J.; Wojewoda, J.; Perlikowski, P.; Maistrenko, Y.; Kapitaniak, T. Experimental multistable states for small network of coupled pendula. Sci. Rep. 2016, 6, 29833. [Google Scholar] [CrossRef]
- Strzalko, J.; Grabski, J.; Wojewoda, J.; Wiercigroch, M.; Kapitaniak, T. Synchronous rotation of the set of double pendula: Experimental observations. Chaos Interdiscip. J. Nonlinear Sci. 2012, 22, 047503. [Google Scholar] [CrossRef] [PubMed]













| Attractor | Number of Points | Basin Stability |
|---|---|---|
| Period 1 | 77,933 | 0.3896 |
| Period 7 | 28,634 | 0.1433 |
| Period 11 | 93,433 | 0.4671 |
| Attractor | Number of Trials | Basin Stability |
|---|---|---|
| 1:1 oscillations | 641,769 | 0.3208 |
| 1:1 rotations | 641,788 | 0.3208 |
| 1:2 rotations | 109,410 | 0.0547 |
| 2:3 rotations | 5978 | 0.0029 |
| 1:4 oscillations | 514,247 | 0.2571 |
| 1:5 oscillations | 32,401 | 0.0162 |
| 7:7 rotations | 8080 | 0.0040 |
| 9:9 rotations | 34,056 | 0.0170 |
| 8:8 rotations | 8313 | 0.0041 |
| other | 3958 | 0.0019 |
Disclaimer/Publisher’s Note: The statements, opinions and data contained in all publications are solely those of the individual author(s) and contributor(s) and not of MDPI and/or the editor(s). MDPI and/or the editor(s) disclaim responsibility for any injury to people or property resulting from any ideas, methods, instructions or products referred to in the content. |
© 2024 by the authors. Licensee MDPI, Basel, Switzerland. This article is an open access article distributed under the terms and conditions of the Creative Commons Attribution (CC BY) license (https://creativecommons.org/licenses/by/4.0/).
Share and Cite
Leszczynski, M.; Perlikowski, P.; Brzeski, P. A Unified Approach for the Calculation of Different Sample-Based Measures with the Single Sampling Method. Mathematics 2024, 12, 987. https://doi.org/10.3390/math12070987
Leszczynski M, Perlikowski P, Brzeski P. A Unified Approach for the Calculation of Different Sample-Based Measures with the Single Sampling Method. Mathematics. 2024; 12(7):987. https://doi.org/10.3390/math12070987
Chicago/Turabian StyleLeszczynski, Maciej, Przemyslaw Perlikowski, and Piotr Brzeski. 2024. "A Unified Approach for the Calculation of Different Sample-Based Measures with the Single Sampling Method" Mathematics 12, no. 7: 987. https://doi.org/10.3390/math12070987
APA StyleLeszczynski, M., Perlikowski, P., & Brzeski, P. (2024). A Unified Approach for the Calculation of Different Sample-Based Measures with the Single Sampling Method. Mathematics, 12(7), 987. https://doi.org/10.3390/math12070987

