Optimization of User Service Rate with Image Compression in Edge Computing-Based Vehicular Networks
Abstract
1. Introduction
2. Related Works
2.1. Object Detection Technology
2.2. Image Compression Technology
2.3. Mobile Edge Computing Technology
3. System Model
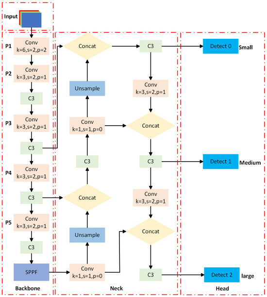
3.1. System Architecture
3.2. Ad Hoc MAC Protocol Performance Analysis Model
3.2.1. State Transition Probability
3.2.2. Number of Successful Service Users and Service Rate in the First Frame
4. Optimization Analysis
4.1. Optimization Problem
4.2. Optimization Analysis Based on JPEG Image Compression Technology
| Algorithm 1: User service rate maximization algorithm based on image compression in IoV |
Input: Input RGB image data image.jpg and the compression quality factor Q Output: Output compression limit , maximum user service rate % Detection and recognition of image target vehicle based on Yolo model Detect (image.jpg); Acc1 = results; % Save the detection accuracy results of the uncompressed image Q = 0; % Initializes the compression quality factor while() { compression (‘image.jpg’, Q); %Compressed image corresponding to Q value % Store the detection result under the corresponding Q value Acc Q = results(image.jpg); % Set the floating range of detection accuracy If(||) {Q++;} else {=Q; I = imfinfo (‘image.jpg’);% Read the image data under the compression limit S = I.FileSize; ;% The maximum user service rate is calculated } end } |
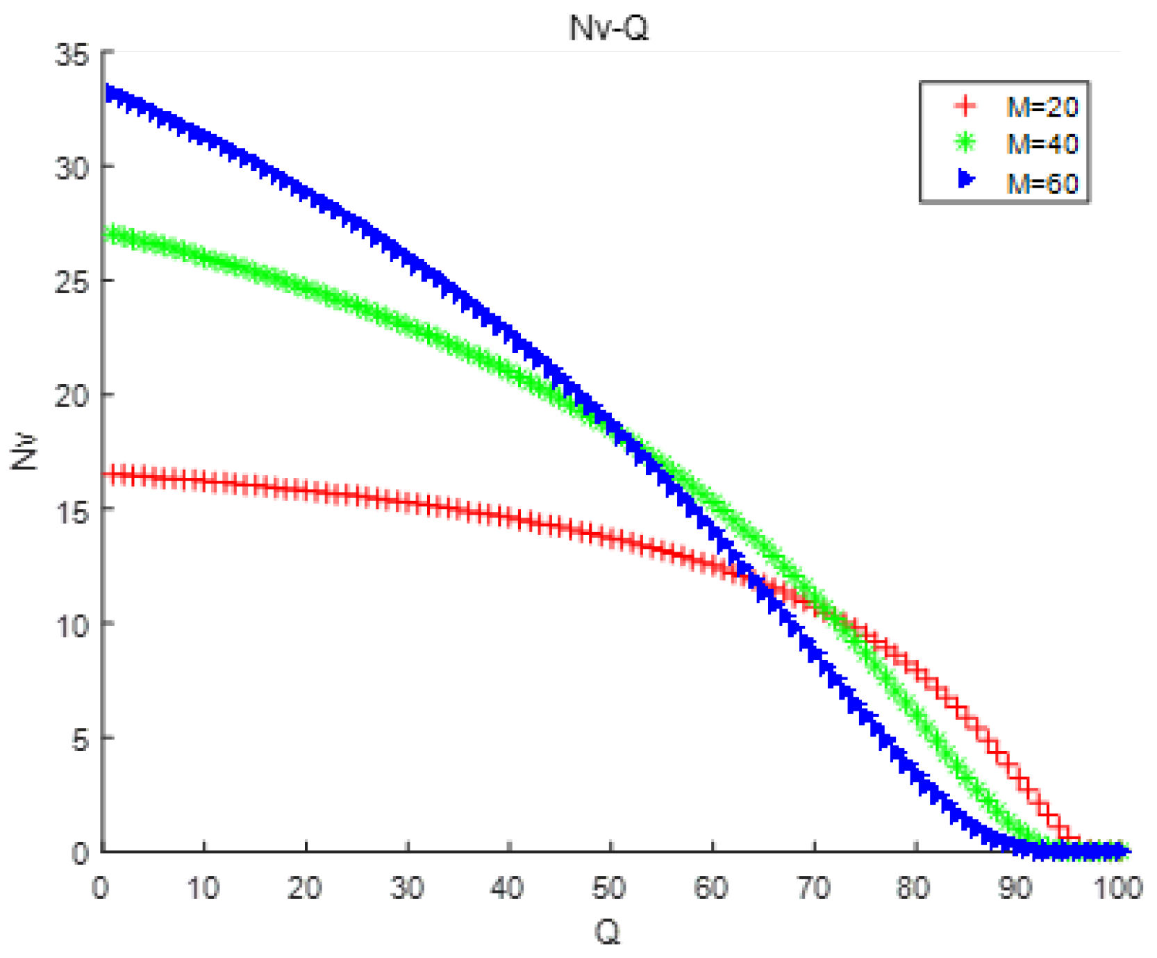
5. Simulation Results
6. Conclusions
Author Contributions
Funding
Data Availability Statement
Conflicts of Interest
References
- Ding, Z.; Xiang, J. Overview of intelligent vehicle infrastructure cooperative simulation technology for IoV and automatic driving. World Electr. Veh. J. 2021, 12, 222. [Google Scholar] [CrossRef]
- Yurtsever, E.; Lambert, J.; Carballo, A.; Takeda, K. A survey of autonomous driving: Common practices and emerging technologies. IEEE Access 2020, 8, 58443–58469. [Google Scholar] [CrossRef]
- Zineb, S.; Lyamine, G.; Kamel, B.; Rezki, A. IoV Data Processing Algorithms for Automatic Real-Time Object Detection-Literature Review. In Proceedings of the 2023 International Conference on Inventive Computation Technologies (ICICT), Lalitpur, Nepal, 26–28 April 2023. [Google Scholar]
- Liu, Z.; Cai, Y.; Wang, H.; Chen, L.; Gao, H.; Jia, Y.; Li, Y. Robust target recognition and tracking of self-driving cars with radar and camera information fusion under severe weather conditions. IEEE Trans. Intell. Transp. Syst. 2021, 23, 6640–6653. [Google Scholar] [CrossRef]
- Chettri, L.; Bera, R. A comprehensive survey on Internet of Things (IoT) toward 5G wireless systems. IEEE Internet Things J. 2019, 7, 16–32. [Google Scholar] [CrossRef]
- Gür, G.; Kalla, A.; De Alwis, C.; Pham, Q.V.; Ngo, K.H.; Liyanage, M.; Porambage, P. Integration of ICN and MEC in 5G and beyond networks: Mutual benefits, use cases, challenges, standardization, and future research. IEEE Open J. Commun. Soc. 2022, 3, 1382–1412. [Google Scholar] [CrossRef]
- Hui Ernest, T.Z.; Madhukumar, A.S. An Energy Efficiency Analysis of Computation Offloading in MEC-Enabled IoV Networks. In Proceedings of the 2023 IEEE 97th Vehicular Technology Conference (VTC2023-Spring), Florence, Italy, 20–23 June 2023. [Google Scholar]
- Bharadwaj, N.A.; Rao, C.S.; Gururaj, C. Optimized data compression through effective analysis of JPEG standard. In Proceedings of the 2021 International Conference on Emerging Smart Computing and Informatics (ESCI), Pune, India, 5–7 March 2021. [Google Scholar]
- Liu, J.; Zhang, R. Vehicle detection and ranging using two different focal length cameras. J. Sens. 2020, 2020, 4372847. [Google Scholar]
- Liang, X.; Du, X.; Wang, G.; Han, Z. A deep reinforcement learning network for traffic light cycle control. IEEE Trans. Veh. Technol. 2019, 68, 1243–1253. [Google Scholar] [CrossRef]
- Dai, C.; Liu, X.; Chen, W.; Lai, C.F. A low-latency object detection algorithm for the edge devices of IoV systems. IEEE Trans. Veh. Technol. 2020, 69, 11169–11178. [Google Scholar] [CrossRef]
- Diwan, T.; Anirudh, G.; Tembhurne, J.V. Object detection using YOLO: Challenges, architectural successors, datasets and applications. Multimed. Tools Appl. 2023, 82, 9243–9275. [Google Scholar] [CrossRef]
- Zhao, J.; Hao, S.; Dai, C.; Zhang, H.; Zhao, L.; Ji, Z.; Ganchev, I. Improved vision-based vehicle detection and classification by optimized YOLOv4. IEEE Access 2022, 10, 8590–8603. [Google Scholar] [CrossRef]
- Rahman, M.A.; Hamada, M.; Shin, J. The impact of state-of-the-art techniques for lossless still image compression. Electronics 2021, 10, 360. [Google Scholar] [CrossRef]
- Patwa, N.; Ahuja, N.; Somayazulu, S.; Tickoo, O.; Varadarajan, S.; Koolagudi, S. Semantic-preserving image compression. In Proceedings of the 2020 IEEE International Conference on Image Processing (ICIP), Abu Dhabi, United Arab Emirates, 25–28 October 2020. [Google Scholar]
- Jalilian, E.; Hofbauer, H.; Uhl, A. Iris Image Compression Using Deep Convolutional Neural Networks. Sensors 2022, 22, 2698. [Google Scholar] [CrossRef] [PubMed]
- Hou, L.; Gregory, M.A.; Li, S. A Survey of Multi-Access Edge Computing and Vehicular Networking. IEEE Access 2022, 10, 123436–123451. [Google Scholar] [CrossRef]
- Zeng, W.; Gao, Y.; Pan, F.; Yan, Y.; Yu, L.; Li, Z. Towards Real-time Object Detection on Edge Devices for Vehicle and Pedestrian Interaction Scenarios. In Proceedings of the 2022 41st Chinese Control Conference (CCC), Hefei, China, 25–27 July 2022. [Google Scholar]
- Lian, Y.; Qian, L.; Ding, L.; Yang, F.; Guan, Y. Semantic fusion infrastructure for unmanned vehicle system based on cooperative 5G MEC. In Proceedings of the 2020 IEEE/CIC International Conference on Communications in China (ICCC), Chongqing, China, 9–11 August 2020. [Google Scholar]
- Xiao, X.; Zhang, J.; Wang, W.; He, J.; Zhang, Q. Dnn-driven compressive offloading for edge-assisted semantic video segmentation. In Proceedings of the IEEE INFOCOM 2022-IEEE Conference on Computer Communications, London, UK, 2–5 May 2022. [Google Scholar]
- Wang, X.; Duan, X.; Sun, T. Service-based network as a platform: Research on a new information communication network architecture. Telecommun. Sci. 2023, 39, 20. [Google Scholar]
- Ma, M.; Liu, K.; Luo, X.; Zhang, T.; Liu, F. Review of MAC protocols for vehicular ad hoc networks. Sensors 2020, 20, 6709. [Google Scholar] [CrossRef]
- Xiao, W.; Wan, N.; Hong, A.; Chen, X. A fast JPEG image compression algorithm based on DCT. In Proceedings of the 2020 IEEE International Conference on Smart Cloud (SmartCloud), Washington, DC, USA, 6–8 November 2020. [Google Scholar]
- Dimililer, K. DCT-based medical image compression using machine learning. Signal Image Video Process. 2022, 16, 55–62. [Google Scholar] [CrossRef]
- Zhang, Y.; Guo, Z.; Wu, J.; Tian, Y.; Tang, H.; Guo, X. Real-time vehicle detection based on improved yolo v5. Sustainability 2022, 14, 12274. [Google Scholar] [CrossRef]















Disclaimer/Publisher’s Note: The statements, opinions and data contained in all publications are solely those of the individual author(s) and contributor(s) and not of MDPI and/or the editor(s). MDPI and/or the editor(s) disclaim responsibility for any injury to people or property resulting from any ideas, methods, instructions or products referred to in the content. |
© 2024 by the authors. Licensee MDPI, Basel, Switzerland. This article is an open access article distributed under the terms and conditions of the Creative Commons Attribution (CC BY) license (https://creativecommons.org/licenses/by/4.0/).
Share and Cite
Zhang, L.; Li, J.; Guan, W.; Lian, X. Optimization of User Service Rate with Image Compression in Edge Computing-Based Vehicular Networks. Mathematics 2024, 12, 558. https://doi.org/10.3390/math12040558
Zhang L, Li J, Guan W, Lian X. Optimization of User Service Rate with Image Compression in Edge Computing-Based Vehicular Networks. Mathematics. 2024; 12(4):558. https://doi.org/10.3390/math12040558
Chicago/Turabian StyleZhang, Liujing, Jin Li, Wenyang Guan, and Xiaoqin Lian. 2024. "Optimization of User Service Rate with Image Compression in Edge Computing-Based Vehicular Networks" Mathematics 12, no. 4: 558. https://doi.org/10.3390/math12040558
APA StyleZhang, L., Li, J., Guan, W., & Lian, X. (2024). Optimization of User Service Rate with Image Compression in Edge Computing-Based Vehicular Networks. Mathematics, 12(4), 558. https://doi.org/10.3390/math12040558

