Hyperparameter Tuning of Load-Forecasting Models Using Metaheuristic Optimization Algorithms—A Systematic Review
Abstract
1. Introduction
- Very short-term load forecasting (VSTLF): VSTLF is performed a few minutes to an hour ahead. The method is used for real-time prediction. If there is a fast variation in load profile, the method can be used in high-speed applications [11,12]. The method is utilized in energy prediction and operation and maintenance of power utility.
- Short-term load forecasting (STLF): Load prediction is based on 30 min to 2 weeks before using STLF. The utility industry uses this method for daily operations and scheduling the generation and transmission of electric power. If the prediction error is very small, it can save the utility industry from a deficit of generation capacity or wasting resources [13,14].
2. Research Scope
2.1. Research Gaps
2.2. Research Challenges
2.3. Research Contribution
- Hyperparameters of different machine-learning algorithms are discussed to provide insight into their importance and involvement in optimization.
- A comprehensive assessment of state-of-the-art articles, which include existing methods, time resolution, and evaluation matrices, is presented.
- A complete framework is given to the researchers for short-term load forecasting using optimization algorithms.
- A comparative study is presented on different decomposition methods and single deep-learning-based forecasting methods.
- The challenges faced by the industry while load forecasting are discussed briefly.
- A generalized approach is proposed using a metaheuristic algorithm.
- A brief taxonomy is on previous research articles, including their advantages, limitations, and contributions, is presented.
- A guideline has been proposed based on the research findings.
3. Methodology
- Searching through keywords: Google Scholar is a powerful tool to search for research articles using keywords. Some common keywords appear, such as “electricity demand forecasting”, “electricity load forecasting”, and “electricity prediction”. While searching for “electricity load forecasting” in everything, including abstract, title, and the rest of the content, then 49,000 results appear in the first search. To limit the search space, the “with the exact phrase” option is used from advanced search in Google Scholar. Then, the search results come down to 1040. Again, to limit the search space further, “metaheuristic”, “optimization”, “short-term”, and specific algorithm names such as “GA” and “DE” keywords have been used with electricity load forecasting separately. Another 230 articles were identified across different databases.
- Screening: The selected research papers found from key word searching are screened by giving emphasis on electric load forecasting or prediction using metaheuristic algorithms. The screening process was carried out through the title and abstract of 1085 articles. Around 880 articles were excluded as they did not meet the inclusion criteria.
- Extra article identification: While going through the selected papers found in Step 2, some extra articles are found from these through citation. These extra articles are also screened by following Step 2.
- Selection of appropriate articles: The articles found from Step 2 and Step 3 are carefully investigated for their objectives, methodologies, selected models, efficiencies etc. Results and future direction are also found in this step.
4. Factors Affecting Load Forecasting
4.1. Meteorological Factors
4.2. Calendar Factors
4.3. Economy Factors
4.4. Load Distribution
4.5. Lifestyle of Consumers
4.6. Miscellaneous
5. Advantages of Metaheuristic Approaches in Load Forecasting
6. Evaluation Criteria
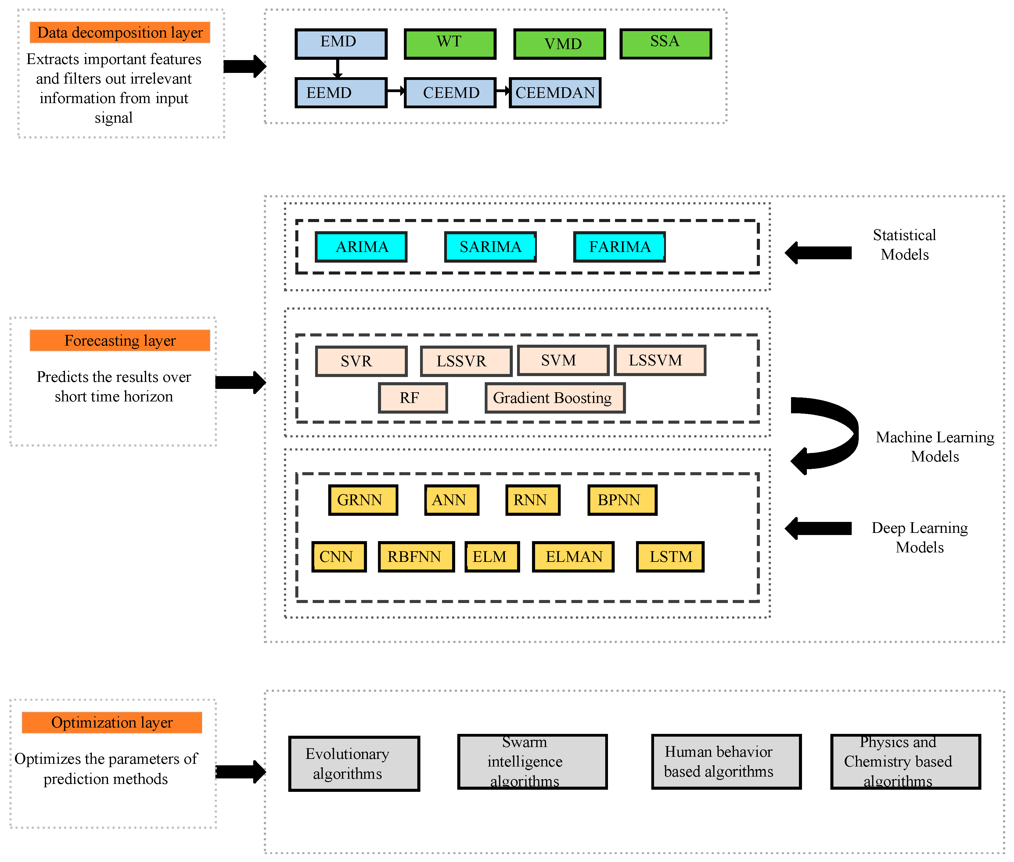
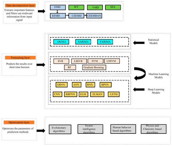
7. A Complete Framework of Load Forecasting Using Metaheuristic Algorithms
7.1. Data-Decomposition Layer
7.1.1. Wavelet Transform (WT)
7.1.2. Empirical Mode Decomposition (EMD) and Its Different Versions
Ensemble Empirical Mode Decomposition (EEMD)
Complete Ensemble Empirical Mode Decomposition (CEEMD)
Complete Ensemble Empirical Mode Decomposition with Adaptive Noise (CEEMDAN)
7.1.3. Variational Mode Decomposition (VMD)
7.1.4. Singular Spectrum Analysis (SSA)
7.2. Forecasting Layer
7.2.1. Statistical Model
7.2.2. Machine-Learning Model
Hyperparameters of Machine-Learning Models
Interdependencies Among Hyperparameters
- Learning rate and epochs
- 2.
- Batch size and learning rate
- 3.
- Number of neurons and layers
- 4.
- Dropout rate and network complexity
- 5.
- Spread parameter and number of neurons
- 6.
- Activation function and learning rate
7.3. Optimization Layer
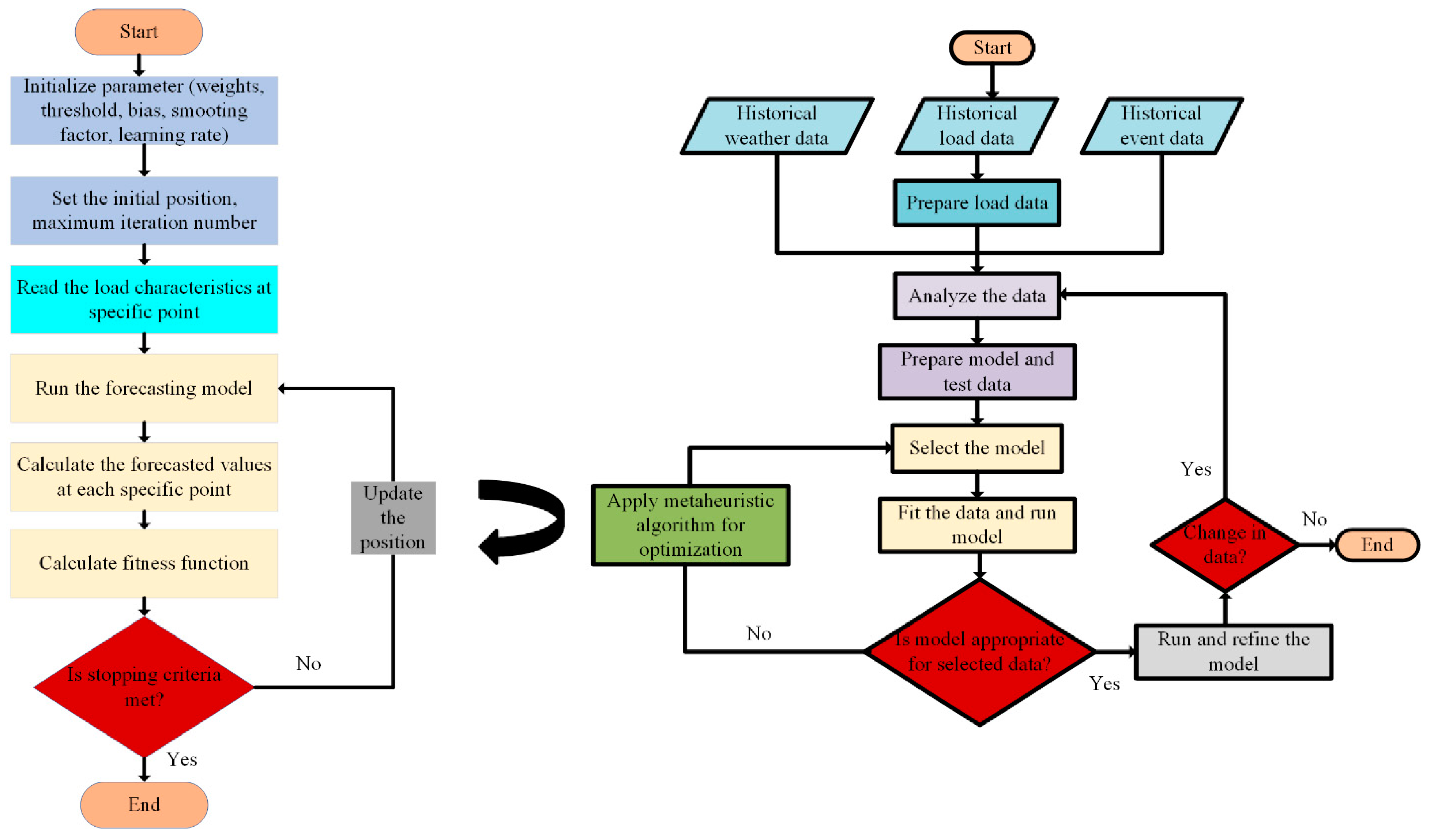
8. A Generalized Approach for Load-Forecasting Procedure
- Step 1: Collect historical load, weather, and event data from meters, data servers, etc.
- Step 2: Prepare the load data.
- Step 3: Analyze the load, weather, and event data.
- Step 4: Prepare the model for the selected dataset.
- Step 5: Choose an algorithm depending on time horizons and input parameters.
- Step 6: Check whether the algorithm is appropriate for the given dataset or not.
- Step 7: If not appropriate, then the hyperparameters are tuned using metaheuristic algorithms. In Step 7, the following steps are undertaken:
- 7.1. Parameters such as weights, threshold, bias, smoothing factor, and learning rate of forecasting methods need to be initialized.
- 7.2. Initial position and maximum number of iterations need to be set.
- 7.3. Read the load characteristics at a specific point.
- 7.4. Run the forecasting model and calculate the values at each specific point
- 7.5. Calculate the fitness function.
- 7.6. Check whether the stopping criteria are met. If yes, then go to Step 5.
- 7.7. If the stopping criteria are not met, then update the position and go to Step 7.4.
- Step 8: If the algorithm is appropriate, then refine the model.
- Step 9: Check whether there is any change in data or not.
- Step 10: If there is any change in data, then go to Step 3.
- Step 11: If there are no changes in data, then the model can be run for load forecasting.
9. An Overview of Short-Term Load Forecasting
10. Results
| Reference | Model | MAPE (%) | Reference | Model | MAPE (%) |
|---|---|---|---|---|---|
| [116] | EMD-SVR-PSO | 3.4323 | [143] | NN-DE | 0.7173 |
| EMD-SVR | 3.9898 | WT-CNN | 1.0808 | ||
| SVRPSO | 5.9826 | VMD-GRNN-GSA | 0.6722 | ||
| SVR | 6.0183 | [144] | EEMD-BPNN-FPA | 1.0731 | |
| [122] | CEEMD-LSSVM-WOA | 1.5602 | WT-BPNN | 1.7317 | |
| EEMD-LSSVM-WOA | 1.5724 | EEMD-BPNN | 1.2104 | ||
| EMD-LSSVM-WOA | 3.1486 | BPNN-CS | 1.6463 | ||
| LSSVM-WOA | 3.3885 | [145] | EEMD-SVM-WOA | 1.3249 | |
| LSSVM | 3.5215 | RBFNN | 3.6645 | ||
| [142] | LSTM | 1.1829 | ARIMA | 3.3396 | |
| VMD-LSTM | 0.8 | BPNN | 3.1382 | ||
| LSTM-WOA | 0.7615 | ||||
| VMD-LSTM-WOA | 0.6986 |
11. Review Findings and Recommendations
- The accuracy and reliability of a forecasting method depend on the input data series. Accessing datasets is a challenging task. Some of the studies have used historical datasets such as from AEMO, ENTSO-E, and NYISO, and some have used real datasets from the power grid. However, with the growth of penetration of renewable energy sources, the datasets are changing, and the developed model should be able to forecast these changes. To increase the robustness of STLF models, smart meter or social media data source provides an opportunity for new data sources. Machine-learning algorithms can be applied to identify the relevant data sources to develop forecasting models in the future.
- It has been found that the combined framework predicts results more accurately than individual ones. This is due to the hyperparameters tuning. Therefore, hyperparameters play a crucial role in increasing prediction accuracy. However, there is a lacking of exploring different metaheuristic algorithms for this parameter tuning. More algorithms should be explored, such as fruit-fly and flower pollination, differential evolution, etc., to check their efficacy in tuning hyperparameters correctly.
- The developed model should be universal as well as adaptive such as it should work on any datasets that are given as inputs. These models should adapt to any changes in the energy system conditions. However, it is difficult to assess the validity of a model based on a particular dataset. A comparison should be made with the other state-of-the-art methods on a particular dataset.
- Evaluation indices such as MAE, MAPE, MSE, and RMSE can be used to evaluate the prediction accuracy of the models.
- Meteorological factors such as temperature, wind speed, and humidity play an important part in the load dataset. Most of the literature ignores the weather information. Only a handful of them did weather forecasting. If weather information from the different meteorological bureaus can be found, then it would be useful to incorporate that information into weather data.
- Single predictive models are prone to premature convergence and trapping to local solutions. It is found in the literature that a hybrid or combined model can overcome these drawbacks. In addition to that, these hybrid models have shown improved performance efficiency and accuracy. Further research can focus on improving these hybrid models to incorporate more input features and other challenges faced by STLF.
- As mentioned earlier, most of the works are based on historical datasets. Very little work is carried out at the low-voltage distribution network level. In this case, the forecasting model will have to deal with very volatile datasets. Again, data privacy could be an issue as well.
- Another problem with the dataset is the quality issue, which involves missing data, measurement problems, etc. Prediction accuracy is impacted by data quality issues. Further studies can assist in developing models that can deal with missing data or measurement errors.
- The load data series can be of different time scales such as daily, weekly, etc.; these also include seasonal patterns. Future research should focus on developing models that can train datasets on multiple time scales.
- Artificial intelligence-based methods have been widely used in the existing literature rather than statistical models because of their data processing and feature extraction capabilities. Further studies can investigate advanced-level deep-learning methods to handle a large number of datasets that contain different input features.
- Load data contains nonlinear and nonstationary data series. Statistical models cannot handle the nonlinear and nonstationary behavior of these datasets. As a result, they assume that the input data are linear and stationary. Future research can explore the development of more flexible statistical models that can handle the nonlinearity of data.
- Real-time load forecasting becomes a necessity to increase the accuracy and timeliness of a forecasting model. Online learning algorithms can create a path for real-time data acquisition when it becomes available and adjust the forecasting result accordingly. Further studies can focus on developing learning algorithms that can work online.
- Most of the forecasting models act like black boxes which means they are difficult to interpret. However, interpretability is an important factor that can help the power industry to have an insight into the elements that drive the prediction and make decisions about resource allocation. Therefore, future research can explore the algorithms that are easier to interpret and understand.
- Electricity demand depends on consumer behavior, environment, etc. which can influence the prediction results. Therefore, it is important to incorporate this knowledge information into the forecasting model to improve the accuracy and diversity of the results. Further research can be undertaken to investigate the sophisticated models to integrate this information as input features.
- The Particle Swarm Optimization algorithm has gained popularity among all the other metaheuristic algorithms. The recent advancement in other algorithms should be explored, such as differential algorithms and generalized normal distribution optimization algorithms to have a fast convergence rate.
12. Conclusions
Author Contributions
Funding
Conflicts of Interest
Nomenclature
| SSA | Singular spectrum analysis | ENTSO-E | European Network of Transmission System Operators for Electricity |
| VSTLF | Very short-term load forecasting | ABC | Artificial bee colony |
| STLF | Short-term load forecasting | RFR | Random forest regression |
| MTLF | Medium-term load forecasting | GBRBM | Gauss–Bernoulli restricted Boltzmann’s machine |
| LTLF | Long-term load forecasting | PM | Persistence model |
| LSTM | Long short-term memory | FCRBM | Factored conditional restricted Boltzmann machine |
| AEMO | Australian energy market operator | GWDO | Genetic wind-driven optimization |
| MSE | Mean square error | MI-ANN | Mutual information-based artificial neural network |
| RMSE | Root mean square error | AFC-ANN | ANN-based accurate and fast converging |
| MAE | Mean absolute error | mRMR | Minimal redundancy maximal relevance |
| APE | Absolute percentage error | ISO-NE | Independent System Operator New England |
| MAPE | Mean absolute percentage error | GS | Grid Search |
| NRMSE | Normalized root mean square error | RNN | Ridgelet neural network |
| SVM | Support vector machines | ENN | Elman neural network |
| GRU | Gated recurrent units | MHNN | Modified hybrid neural network |
| CNN | Convolutional neural networks | BFA | Bacterial foraging algorithm |
| ELM | Ensemble learning machine | GSA | Gravitational search algorithm |
| Bi-LSTM | bidirectional LSTM | DA | Direction accuracy |
| MLP | Multilayer perceptron | STD | Standard deviation |
| SVR | Support vector regression | LSSVR | Least-squares support vector regression |
| MRFO | Manta ray foraging optimization | CEEMDAN | Complete ensemble empirical mode decomposition adaptive noise |
| LR | Linear Regression | SVRCQPSO | support vector regression with chaotic quantum particle swarm optimization |
| SCG | Scaled Conjugated Gradient | DEMD | Differential empirical mode decomposition |
| AE | Autoencoder | NYISO | New York Independent System Operator |
| R | Correlation coefficient | GEFCOM | Global Energy Forecasting Competition |
| GWO | Gray wolf optimization | SGHEPC | State Grid Handan Electric Power Company |
| ANN | Artificial neural network | WOA | Whale optimization algorithm |
| FPA | Flower Pollination | FTS | Fuzzy time series |
| RF | Random Forest | FOA | Fruit-fly optimization algorithm |
| MGF | Mean generating function | IDAS | Island data acquisition system |
| RSM | Response surface method | TS | Tabu search |
| MAD | Mean absolute deviation | ANYISO | American New York Independent System Operator |
| BPNN | Back-propagation neural network | CSA | Cuckoo search algorithm |
| EEMD | Ensemble empirical mode decomposition | SARIMA | Seasonal autoregressive integrated moving average |
| CV | Coefficient of variation | DBN | Deep belief network |
| VMD | Variational mode decomposition | LSSVM | Nonlinear least square support vector machine |
| WNN | Wavelet neural network | GRNN | Generalized regression neural network |
| GA | Genetic algorithm | PSO | Particle swarm optimization |
| SCA | Sine cosine algorithm |
References
- Lin, Y.; Luo, H.; Wang, D.; Guo, H.; Zhu, K. An ensemble model based on machine learning methods and data preprocessing for short-term electric load forecasting. Energies 2017, 10, 1186. [Google Scholar] [CrossRef]
- Nalcaci, G.; Özmen, A.; Weber, G.W. Long-term load forecasting: Models based on MARS, ANN and LR methods. Cent. Eur. J. Oper. Res. 2019, 27, 1033–1049. [Google Scholar] [CrossRef]
- Weron, R. Electricity price forecasting: A review of the state-of-the-art with a look into the future. Int. J. Forecast. 2014, 30, 1030–1081. [Google Scholar] [CrossRef]
- Badr, M.M.; Ibrahem, M.I.; Mahmoud, M.; Alasmary, W.; Fouda, M.M.; Almotairi, K.H.; Fadlullah, Z.M. Privacy-preserving federated-learning-based net-energy forecasting. In SoutheastCon 2022; IEEE: New York, NY, USA, 2022; pp. 133–139. [Google Scholar]
- Xia, M.; Shao, H.; Ma, X.; de Silva, C.W. A stacked GRU-RNN-based approach for predicting renewable energy and electricity load for smart grid operation. IEEE Trans. Ind. Inform. 2021, 17, 7050–7059. [Google Scholar] [CrossRef]
- Sevlian, R.; Rajagopal, R. A scaling law for short term load forecasting on varying levels of aggregation. Int. J. Electr. Power Energy Syst. 2018, 98, 350–361. [Google Scholar] [CrossRef]
- Zhang, W.; Chen, Q.; Yan, J.; Zhang, S.; Xu, J. A novel asynchronous deep reinforcement learning model with adaptive early forecasting method and reward incentive mechanism for short-term load forecasting. Energy 2021, 236, 121492. [Google Scholar] [CrossRef]
- Khuntia, S.R.; Rueda, J.L.; van Der Meijden, M.A. Forecasting the load of electrical power systems in mid-and long-term horizons: A review. IET Gener. Transm. Distrib. 2016, 10, 3971–3977. [Google Scholar] [CrossRef]
- Koprinska, I.; Rana, M.; Agelidis, V.G. Correlation and instance based feature selection for electricity load forecasting. Knowl. Based Syst. 2015, 82, 29–40. [Google Scholar] [CrossRef]
- Jiang, P.; Liu, F.; Song, Y. A hybrid forecasting model based on date-framework strategy and improved feature selection technology for short-term load forecasting. Energy 2017, 119, 694–709. [Google Scholar] [CrossRef]
- Groß, A.; Lenders, A.; Schwenker, F.; Braun, D.A.; Fischer, D. Comparison of short-term electrical load forecasting methods for different building types. Energy Inform. 2021, 4, 1–16. [Google Scholar] [CrossRef]
- Kim, J.; Moon, J.; Hwang, E.; Kang, P. Recurrent inception convolution neural network for multi short-term load forecasting. Energy Build. 2019, 194, 328–341. [Google Scholar] [CrossRef]
- Kathirgamanathan, A.; Patel, A.; Khwaja, A.S.; Venkatesh, B.; Anpalagan, A. Performance comparison of single and ensemble CNN, LSTM and traditional ANN models for short-term electricity load forecasting. J. Eng. 2022, 2022, 550–565. [Google Scholar] [CrossRef]
- Liao, Z.; Pan, H.; Huang, X.; Mo, R.; Fan, X.; Chen, H.; Liu, L.; Li, Y. Short-term load forecasting with dense average network. Expert Syst. Appl. 2021, 186, 115748. [Google Scholar] [CrossRef]
- Matrenin, P.; Safaraliev, M.; Dmitriev, S.; Kokin, S.; Ghulomzoda, A.; Mitrofanov, S. Medium-term load forecasting in isolated power systems based on ensemble machine learning models. Energy Rep. 2022, 8, 612–618. [Google Scholar] [CrossRef]
- Hammad, M.A.; Jereb, B.; Rosi, B.; Dragan, D. Methods and models for electric load forecasting: A comprehensive review. Logist. Sustain. Transp 2020, 11, 51–76. [Google Scholar] [CrossRef]
- Lindberg, K.; Seljom, P.; Madsen, H.; Fischer, D.; Korpås, M. Long-term electricity load forecasting: Current and future trends. Util. Policy 2019, 58, 102–119. [Google Scholar] [CrossRef]
- Habbak, H.; Mahmoud, M.; Metwally, K.; Fouda, M.M.; Ibrahem, M.I. Load forecasting techniques and their applications in smart grids. Energies 2023, 16, 1480. [Google Scholar] [CrossRef]
- Huang, Y.; Hasan, N.; Deng, C.; Bao, Y. Multivariate empirical mode decomposition based hybrid model for day-ahead peak load forecasting. Energy 2022, 239, 122245. [Google Scholar] [CrossRef]
- Zhou, M.; Jin, M. Holographic ensemble forecasting method for short-term power load. IEEE Trans. Smart Grid 2017, 10, 425–434. [Google Scholar] [CrossRef]
- Azeem, A.; Ismail, I.; Jameel, S.M.; Harindran, V.R. Electrical load forecasting models for different generation modalities: A review. IEEE Access 2021, 9, 142239–142263. [Google Scholar] [CrossRef]
- Kuster, C.; Rezgui, Y.; Mourshed, M. Electrical load forecasting models: A critical systematic review. Sustain. Cities Soc. 2017, 35, 257–270. [Google Scholar] [CrossRef]
- Hou, H.; Liu, C.; Wang, Q.; Wu, X.; Tang, J.; Shi, Y.; Xie, C. Review of load forecasting based on artificial intelligence methodologies, models, and challenges. Electr. Power Syst. Res. 2022, 210, 108067. [Google Scholar] [CrossRef]
- Akhtaruzzaman, M.; Hasan, M.K.; Kabir, S.R.; Abdullah, S.N.H.S.; Sadeq, M.J.; Hossain, E. HSIC bottleneck based distributed deep learning model for load forecasting in smart grid with a comprehensive survey. IEEE Access 2020, 8, 222977–223008. [Google Scholar] [CrossRef]
- Al Mamun, A.; Sohel, M.; Mohammad, N.; Sunny, M.S.H.; Dipta, D.R.; Hossain, E. A comprehensive review of the load forecasting techniques using single and hybrid predictive models. IEEE Access 2020, 8, 134911–134939. [Google Scholar] [CrossRef]
- Hiba, C.; Tarek, K.M.; Belkacem, C. Deep Neural Network Architectures for Electrical Load Forecasting: A Review. Facilities 2022, 2, 3. [Google Scholar]
- Kondaiah, V.; Saravanan, B.; Sanjeevikumar, P.; Khan, B. A review on short-term load forecasting models for micro-grid application. J. Eng. 2022, 2022, 665–689. [Google Scholar] [CrossRef]
- Aslam, S.; Herodotou, H.; Mohsin, S.M.; Javaid, N.; Ashraf, N.; Aslam, S. A survey on deep learning methods for power load and renewable energy forecasting in smart microgrids. Renew. Sustain. Energy Rev. 2021, 144, 110992. [Google Scholar] [CrossRef]
- Haben, S.; Arora, S.; Giasemidis, G.; Voss, M.; Greetham, D.V. Review of low voltage load forecasting: Methods, applications, and recommendations. Appl. Energy 2021, 304, 117798. [Google Scholar] [CrossRef]
- Ma, P.; Cui, S.; Chen, M.; Zhou, S.; Wang, K. Review of family-level short-term load forecasting and its application in household energy management system. Energies 2023, 16, 5809. [Google Scholar] [CrossRef]
- Sandler, M.; Howard, A.; Zhu, M.; Zhmoginov, A.; Chen, L.-C. Mobilenetv2: Inverted residuals and linear bottlenecks. In Proceedings of the IEEE Conference on Computer Vision and Pattern Recognition (CVPR), Salt Lake City, UT, USA, 18–22 June 2018; pp. 4510–4520. [Google Scholar]
- Tan, M.; Chen, B.; Pang, R.; Vasudevan, V.; Sandler, M.; Howard, A.; Le, Q.V. Mnasnet: Platform-aware neural architecture search for mobile. In Proceedings of the IEEE/CVF Conference on Computer Vision and Pattern Recognition (CVPR), Long Beach, CA, USA, 15–20 June 2019; pp. 2820–2828. [Google Scholar]
- Fida, K.; Abbasi, U.; Adnan, M.; Iqbal, S.; Gasim Mohamed, S.E. A comprehensive survey on load forecasting hybrid models: Navigating the Futuristic demand response patterns through experts and intelligent systems. Results Eng. 2024, 23, 102773. [Google Scholar] [CrossRef]
- Page, M.J.; McKenzie, J.E.; Bossuyt, P.M.; Boutron, I.; Hoffmann, T.C.; Mulrow, C.D.; Shamseer, L.; Tetzlaff, J.M.; Akl, E.A.; Brennan, S.E. The PRISMA 2020 statement: An updated guideline for reporting systematic reviews. BMJ 2021, 372. [Google Scholar]
- Tranfield, D.; Denyer, D.; Smart, P. Towards a methodology for developing evidence-informed management knowledge by means of systematic review. Br. J. Manag. 2003, 14, 207–222. [Google Scholar] [CrossRef]
- Khatoon, S.; Ibraheem; Singh, A.K.; Priti. Effects of various factors on electric load forecasting: An overview. In Proceedings of the 2014 6th IEEE Power India International Conference (PIICON), Delhi, India, 5–7 December 2014; pp. 1–5. [Google Scholar]
- Black, J.D.; Henson, W.L.W. Hierarchical Load Hindcasting Using Reanalysis Weather. IEEE Trans. Smart Grid 2014, 5, 447–455. [Google Scholar] [CrossRef]
- Patel, R.; Patel, M.R.; Patel, R.V. A review: Introduction and understanding of load forecasting. J. Appl. Sci. Comput 2019, 4, 1449–1457. [Google Scholar]
- Zheng, G.; Chen, S.; Fan, S. A power load forecasting method based on matching coefficient of meteorological factors and similar load modification. In Proceedings of the 2012 4th International Conference on Intelligent Human-Machine Systems and Cybernetics, Nanchang, China, 26–27 August 2012; pp. 216–219. [Google Scholar]
- Nagasaka, K.; Al Mamun, M. Long-term peak demand prediction of 9 Japanese power utilities using radial basis function networks. In Proceedings of the IEEE Power Engineering Society General Meeting, Denver, CO, USA, 6–10 June 2004; pp. 315–322. [Google Scholar]
- Fahad, M.U.; Arbab, N. Factor affecting short term load forecasting. J. Clean Energy Technol. 2014, 2, 305–309. [Google Scholar] [CrossRef]
- He, F.; Zhou, J.; Feng, Z.-k.; Liu, G.; Yang, Y. A hybrid short-term load forecasting model based on variational mode decomposition and long short-term memory networks considering relevant factors with Bayesian optimization algorithm. Appl. Energy 2019, 237, 103–116. [Google Scholar] [CrossRef]
- Hyde, O.; Hodnett, P. An adaptable automated procedure for short-term electricity load forecasting. IEEE Trans. Power Syst. 1997, 12, 84–94. [Google Scholar] [CrossRef]
- Papalexopoulos, A.D.; Hesterberg, T.C. A regression-based approach to short-term system load forecasting. IEEE Trans. Power Syst. 1990, 5, 1535–1547. [Google Scholar] [CrossRef]
- Al-Hamadi, H.; Soliman, S. Short-term electric load forecasting based on Kalman filtering algorithm with moving window weather and load model. Electr. Power Syst. Res. 2004, 68, 47–59. [Google Scholar] [CrossRef]
- Box, G.E.; Jenkins, G.M.; Reinsel, G.C.; Ljung, G.M. Time Series Analysis: Forecasting and Control; John Wiley & Sons: Hoboken, NJ, USA, 2015. [Google Scholar]
- Dai, Y.; Zhao, P. A hybrid load forecasting model based on support vector machine with intelligent methods for feature selection and parameter optimization. Appl. Energy 2020, 279, 115332. [Google Scholar] [CrossRef]
- Khairalla, M. Meta-Heuristic Search Optimization and its application to Time Series Forecasting Model. Intell. Syst. Appl. 2022, 16, 200142. [Google Scholar] [CrossRef]
- Ghaemi, Z.; Tran, T.T.D.; Smith, A.D. Comparing classical and metaheuristic methods to optimize multi-objective operation planning of district energy systems considering uncertainties. Appl. Energy 2022, 321, 119400. [Google Scholar] [CrossRef]
- Silveira, C.L.B.; Tabares, A.; Faria, L.T.; Franco, J.F. Mathematical optimization versus Metaheuristic techniques: A performance comparison for reconfiguration of distribution systems. Electr. Power Syst. Res. 2021, 196, 107272. [Google Scholar] [CrossRef]
- Yu, T.; Zhu, H. Hyper-parameter optimization: A review of algorithms and applications. arXiv 2020, arXiv:2003.05689. [Google Scholar]
- Xiao, L.; Shao, W.; Liang, T.; Wang, C. A combined model based on multiple seasonal patterns and modified firefly algorithm for electrical load forecasting. Appl. Energy 2016, 167, 135–153. [Google Scholar] [CrossRef]
- Xiao, L.; Shao, W.; Yu, M.; Ma, J.; Jin, C. Research and application of a combined model based on multi-objective optimization for electrical load forecasting. Energy 2017, 119, 1057–1074. [Google Scholar] [CrossRef]
- Liang, Y.; Niu, D.; Ye, M.; Hong, W.-C. Short-Term Load Forecasting Based on Wavelet Transform and Least Squares Support Vector Machine Optimized by Improved Cuckoo Search. Energies 2016, 9, 827. [Google Scholar] [CrossRef]
- Yang, Y.; Che, J.; Li, Y.; Zhao, Y.; Zhu, S. An incremental electric load forecasting model based on support vector regression. Energy 2016, 113, 796–808. [Google Scholar] [CrossRef]
- Fan, G.-F.; Peng, L.-L.; Hong, W.-C.; Sun, F. Electric load forecasting by the SVR model with differential empirical mode decomposition and auto regression. Neurocomputing 2016, 173, 958–970. [Google Scholar] [CrossRef]
- Li, C.; Li, S.; Liu, Y. A least squares support vector machine model optimized by moth-flame optimization algorithm for annual power load forecasting. Appl. Intell. 2016, 45, 1166–1178. [Google Scholar] [CrossRef]
- Kaur, A.; Nonnenmacher, L.; Coimbra, C.F.M. Net load forecasting for high renewable energy penetration grids. Energy 2016, 114, 1073–1084. [Google Scholar] [CrossRef]
- Koukaras, P.; Bezas, N.; Gkaidatzis, P.; Ioannidis, D.; Tzovaras, D.; Tjortjis, C. Introducing a novel approach in one-step ahead energy load forecasting. Sustain. Comput. Inform. Syst. 2021, 32, 100616. [Google Scholar] [CrossRef]
- Bianchi, F.M.; Santis, E.D.; Rizzi, A.; Sadeghian, A. Short-Term Electric Load Forecasting Using Echo State Networks and PCA Decomposition. IEEE Access 2015, 3, 1931–1943. [Google Scholar] [CrossRef]
- Niu, D.; Dai, S. A Short-Term Load Forecasting Model with a Modified Particle Swarm Optimization Algorithm and Least Squares Support Vector Machine Based on the Denoising Method of Empirical Mode Decomposition and Grey Relational Analysis. Energies 2017, 10, 408. [Google Scholar] [CrossRef]
- Chen, Y.; Hu, X.; Zhang, L. A review of ultra-short-term forecasting of wind power based on data decomposition-forecasting technology combination model. Energy Rep. 2022, 8, 14200–14219. [Google Scholar] [CrossRef]
- Lu, P.; Ye, L.; Zhao, Y.; Dai, B.; Pei, M.; Tang, Y. Review of meta-heuristic algorithms for wind power prediction: Methodologies, applications and challenges. Appl. Energy 2021, 301, 117446. [Google Scholar] [CrossRef]
- Bahrami, S.; Hooshmand, R.-A.; Parastegari, M. Short term electric load forecasting by wavelet transform and grey model improved by PSO (particle swarm optimization) algorithm. Energy 2014, 72, 434–442. [Google Scholar] [CrossRef]
- Huang, N.E.; Shen, Z.; Long, S.R.; Wu, M.C.; Shih, H.H.; Zheng, Q.; Yen, N.-C.; Tung, C.C.; Liu, H.H. The empirical mode decomposition and the Hilbert spectrum for nonlinear and non-stationary time series analysis. Proc. R. Soc. Lond. Ser. A Math. Phys. Eng. Sci. 1998, 454, 903–995. [Google Scholar] [CrossRef]
- An, X.; Jiang, D.; Zhao, M.; Liu, C. Short-term prediction of wind power using EMD and chaotic theory. Commun. Nonlinear Sci. Numer. Simul. 2012, 17, 1036–1042. [Google Scholar] [CrossRef]
- Wang, Y.; Guo, P.; Ma, N.; Liu, G. Robust Wavelet Transform Neural-Network-Based Short-Term Load Forecasting for Power Distribution Networks. Sustainability 2023, 15, 296. [Google Scholar] [CrossRef]
- Wu, Z.; Huang, N.E. Ensemble empirical mode decomposition: A noise-assisted data analysis method. Adv. Adapt. Data Anal. 2009, 1, 1–41. [Google Scholar] [CrossRef]
- Yuan, J.; Wang, L.; Qiu, Y.; Wang, J.; Zhang, H.; Liao, Y. Short-term electric load forecasting based on improved Extreme Learning Machine Mode. Energy Rep. 2021, 7, 1563–1573. [Google Scholar] [CrossRef]
- Yeh, J.-R.; Shieh, J.-S.; Huang, N.E. Complementary ensemble empirical mode decomposition: A novel noise enhanced data analysis method. Adv. Adapt. Data Anal. 2010, 2, 135–156. [Google Scholar] [CrossRef]
- Wang, D.; Yue, C.; ElAmraoui, A. Multi-step-ahead electricity load forecasting using a novel hybrid architecture with decomposition-based error correction strategy. Chaos Solitons Fractals 2021, 152, 111453. [Google Scholar] [CrossRef]
- Torres, M.E.; Colominas, M.A.; Schlotthauer, G.; Flandrin, P. A complete ensemble empirical mode decomposition with adaptive noise. In Proceedings of the 2011 IEEE International Conference on Acoustics, Speech and Signal Processing (ICASSP), Prague, Czech Republic, 22–27 May 2011; pp. 4144–4147. [Google Scholar]
- Hong, Y.; Wang, D.; Su, J.; Ren, M.; Xu, W.; Wei, Y.; Yang, Z. Short-Term Power Load Forecasting in Three Stages Based on CEEMDAN-TGA Model. Sustainability 2023, 15, 11123. [Google Scholar] [CrossRef]
- Dragomiretskiy, K.; Zosso, D. Variational Mode Decomposition. IEEE Trans. Signal Process. 2014, 62, 531–544. [Google Scholar] [CrossRef]
- Golyandina, N.; Nekrutkin, V.; Zhigljavsky, A.A. Analysis of Time Series Structure: SSA and Related Techniques; CRC press: Boca Raton, FL, USA, 2001. [Google Scholar]
- Stratigakos, A.; Bachoumis, A.; Vita, V.; Zafiropoulos, E. Short-Term Net Load Forecasting with Singular Spectrum Analysis and LSTM Neural Networks. Energies 2021, 14, 4107. [Google Scholar] [CrossRef]
- Hassani, H.; Thomakos, D. A review on singular spectrum analysis for economic and financial time series. Stat. Its Interface 2010, 3, 377–397. [Google Scholar] [CrossRef]
- Zhang, L.; Wen, J.; Li, Y.; Chen, J.; Ye, Y.; Fu, Y.; Livingood, W. A review of machine learning in building load prediction. Appl. Energy 2021, 285, 116452. [Google Scholar] [CrossRef]
- Gonsalves, T.; Upadhyay, J. Chapter Eight—Integrated deep learning for self-driving robotic cars. In Artificial Intelligence for Future Generation Robotics; Shaw, R.N., Ghosh, A., Balas, V.E., Bianchini, M., Eds.; Elsevier: Amsterdam, The Netherlands, 2021; pp. 93–118. [Google Scholar] [CrossRef]
- Hinton, G.E.; Osindero, S.; Teh, Y.-W. A fast learning algorithm for deep belief nets. Neural Comput. 2006, 18, 1527–1554. [Google Scholar] [CrossRef]
- Alvarez, J.M.; Salzmann, M. Learning the number of neurons in deep networks. Adv. Neural Inf. Process. Syst. 2016, 29, 2270–2278. [Google Scholar]
- Nair, V.; Hinton, G.E. Rectified linear units improve restricted boltzmann machines. In Proceedings of the 27th International Conference on Machine Learning, Haifa, Israel, 21–24 June 2010; pp. 807–814. [Google Scholar]
- Mercioni, M.A.; Holban, S. P-swish: Activation function with learnable parameters based on swish activation function in deep learning. In Proceedings of the 2020 International Symposium on Electronics and Telecommunications, Timisoara, Romania, 5–6 November 2020; IEEE: New York, NY, USA; pp. 1–4. [Google Scholar]
- Alzubaidi, L.; Zhang, J.; Humaidi, A.J.; Al-Dujaili, A.; Duan, Y.; Al-Shamma, O.; Santamaría, J.; Fadhel, M.A.; Al-Amidie, M.; Farhan, L. Review of deep learning: Concepts, CNN architectures, challenges, applications, future directions. J. Big Data 2021, 8, 53. [Google Scholar] [CrossRef]
- Shin, H.-C.; Roth, H.R.; Gao, M.; Lu, L.; Xu, Z.; Nogues, I.; Yao, J.; Mollura, D.; Summers, R.M. Deep convolutional neural networks for computer-aided detection: CNN architectures, dataset characteristics and transfer learning. IEEE Trans. Med. Imaging 2016, 35, 1285–1298. [Google Scholar] [CrossRef] [PubMed]
- Guo, C.; Liu, Y.-l.; Jiao, X. Study on the influence of variable stride scale change on image recognition in CNN. Multimed. Tools Appl. 2019, 78, 30027–30037. [Google Scholar] [CrossRef]
- Akhtar, N.; Ragavendran, U. Interpretation of intelligence in CNN-pooling processes: A methodological survey. Neural Comput. Appl. 2020, 32, 879–898. [Google Scholar] [CrossRef]
- Poernomo, A.; Kang, D.-K. Biased dropout and crossmap dropout: Learning towards effective dropout regularization in convolutional neural network. Neural Netw. 2018, 104, 60–67. [Google Scholar] [CrossRef]
- Zhang, Y.; Niu, J.; Na, S. A novel nonlinear function fitting model based on FOA and GRNN. Math. Probl. Eng. 2019, 2019, 2697317. [Google Scholar] [CrossRef]
- Karmakar, S.; Shrivastava, G.; Kowar, M.K. Impact of learning rate and momentum factor in the performance of back-propagation neural network to identify internal dynamics of chaotic motion. Kuwait J. Sci. 2014, 41, 151–174. [Google Scholar]
- Yildirim, H.; Özkale, M.R. The performance of ELM based ridge regression via the regularization parameters. Expert Syst. Appl. 2019, 134, 225–233. [Google Scholar] [CrossRef]
- Mirjalili, S. Evolutionary algorithms and neural networks. Stud. Comput. Intell. 2019, 780, 43–53. [Google Scholar]
- Holland, J.H. Adaptation in Natural and Artificial Systems: An Introductory Analysis with Applications to Biology, Control, and Artificial Intelligence; MIT press: Cambridge, MA, USA, 1992. [Google Scholar]
- Saremi, S.; Mirjalili, S.; Lewis, A. Grasshopper optimisation algorithm: Theory and application. Adv. Eng. Softw. 2017, 105, 30–47. [Google Scholar] [CrossRef]
- Nayak, P.C.; Prusty, R.C.; Panda, S. Grasshopper optimization algorithm optimized multistage controller for automatic generation control of a power system with FACTS devices. Prot. Control Mod. Power Syst. 2021, 6, 8. [Google Scholar] [CrossRef]
- Mirjalili, S.; Lewis, A. The whale optimization algorithm. Adv. Eng. Softw. 2016, 95, 51–67. [Google Scholar] [CrossRef]
- Karaboga, D.; Basturk, B. A powerful and efficient algorithm for numerical function optimization: Artificial bee colony (ABC) algorithm. J. Glob. Optim. 2007, 39, 459–471. [Google Scholar] [CrossRef]
- Yang, X.-S. A new metaheuristic bat-inspired algorithm. In Nature Inspired Cooperative Strategies for Optimization (NICSO 2010); Springer: Berlin/Heidelberg, Germany, 2010; pp. 65–74. [Google Scholar]
- Yang, X.-S.; Deb, S. Cuckoo search via Lévy flights. In Proceedings of the 2009 World Congress on Nature & Biologically Inspired Computing (NaBIC), Coimbatore, India, 9–11 December 2009; pp. 210–214. [Google Scholar]
- Kennedy, J.; Eberhart, R. Particle swarm optimization. In Proceedings of the ICNN’95-International Conference on Neural Networks, Perth, WA, Australia, 27 November–1 December 1995; pp. 1942–1948. [Google Scholar]
- Rashedi, E.; Nezamabadi-Pour, H.; Saryazdi, S. GSA: A gravitational search algorithm. Inf. Sci. 2009, 179, 2232–2248. [Google Scholar] [CrossRef]
- Mirjalili, S.; Mirjalili, S.M.; Lewis, A. Grey Wolf Optimizer. Adv. Eng. Softw. 2014, 69, 46–61. [Google Scholar] [CrossRef]
- Geem, Z.W.; Kim, J.H.; Loganathan, G.V. A new heuristic optimization algorithm: Harmony search. Simulation 2001, 76, 60–68. [Google Scholar] [CrossRef]
- Xing, B.; Gao, W.-J.; Xing, B.; Gao, W.-J. Fruit fly optimization algorithm. Innov. Comput. Intell. A Rough Guide 134 Clever Algorithms 2014, 62, 167–170. [Google Scholar]
- Ju, F.-Y.; Hong, W.-C. Application of seasonal SVR with chaotic gravitational search algorithm in electricity forecasting. Appl. Math. Model. 2013, 37, 9643–9651. [Google Scholar] [CrossRef]
- Ceperic, E.; Ceperic, V.; Baric, A. A Strategy for Short-Term Load Forecasting by Support Vector Regression Machines. IEEE Trans. Power Syst. 2013, 28, 4356–4364. [Google Scholar] [CrossRef]
- Reis, A.R.; Da Silva, A.A. Feature extraction via multiresolution analysis for short-term load forecasting. IEEE Trans. Power Syst. 2005, 20, 189–198. [Google Scholar]
- Amjady, N.; Keynia, F. Short-term load forecasting of power systems by combination of wavelet transform and neuro-evolutionary algorithm. Energy 2009, 34, 46–57. [Google Scholar] [CrossRef]
- Deihimi, A.; Showkati, H. Application of echo state networks in short-term electric load forecasting. Energy 2012, 39, 327–340. [Google Scholar] [CrossRef]
- Hu, Z.; Bao, Y.; Xiong, T. Comprehensive learning particle swarm optimization based memetic algorithm for model selection in short-term load forecasting using support vector regression. Appl. Soft Comput. 2014, 25, 15–25. [Google Scholar] [CrossRef]
- Geng, J.; Huang, M.-L.; Li, M.-W.; Hong, W.-C. Hybridization of seasonal chaotic cloud simulated annealing algorithm in a SVR-based load forecasting model. Neurocomputing 2015, 151, 1362–1373. [Google Scholar] [CrossRef]
- Lee, C.-W.; Lin, B.-Y. Application of Hybrid Quantum Tabu Search with Support Vector Regression (SVR) for Load Forecasting. Energies 2016, 9, 873. [Google Scholar] [CrossRef]
- Li, M.-W.; Geng, J.; Hong, W.-C.; Zhang, Y. Hybridizing chaotic and quantum mechanisms and fruit fly optimization algorithm with least squares support vector regression model in electric load forecasting. Energies 2018, 11, 2226. [Google Scholar] [CrossRef]
- Kavousi-Fard, A.; Samet, H.; Marzbani, F. A new hybrid Modified Firefly Algorithm and Support Vector Regression model for accurate Short Term Load Forecasting. Expert Syst. Appl. 2014, 41, 6047–6056. [Google Scholar] [CrossRef]
- Liu, N.; Tang, Q.; Zhang, J.; Fan, W.; Liu, J. A hybrid forecasting model with parameter optimization for short-term load forecasting of micro-grids. Appl. Energy 2014, 129, 336–345. [Google Scholar] [CrossRef]
- Wang, X.; Wang, Y. A hybrid model of EMD and PSO-SVR for short-term load forecasting in residential quarters. Math. Probl. Eng. 2016, 2016, 9895639. [Google Scholar] [CrossRef]
- Fan, G.-F.; Peng, L.-L.; Zhao, X.; Hong, W.-C. Applications of Hybrid EMD with PSO and GA for an SVR-Based Load Forecasting Model. Energies 2017, 10, 1713. [Google Scholar] [CrossRef]
- Chen, Y.; Yang, Y.; Liu, C.; Li, C.; Li, L. A hybrid application algorithm based on the support vector machine and artificial intelligence: An example of electric load forecasting. Appl. Math. Model. 2015, 39, 2617–2632. [Google Scholar] [CrossRef]
- Zhang, J.; Wei, Y.-M.; Li, D.; Tan, Z.; Zhou, J. Short term electricity load forecasting using a hybrid model. Energy 2018, 158, 774–781. [Google Scholar] [CrossRef]
- Li, W.-Q.; Chang, L. A combination model with variable weight optimization for short-term electrical load forecasting. Energy 2018, 164, 575–593. [Google Scholar] [CrossRef]
- Liu, Z.; Sun, W.; Zeng, J. A new short-term load forecasting method of power system based on EEMD and SS-PSO. Neural Comput. Appl. 2014, 24, 973–983. [Google Scholar] [CrossRef]
- Du, P.; Wang, J.; Yang, W.; Niu, T. Multi-step ahead forecasting in electrical power system using a hybrid forecasting system. Renew. Energy 2018, 122, 533–550. [Google Scholar] [CrossRef]
- Selakov, A.; Cvijetinović, D.; Milović, L.; Mellon, S.; Bekut, D. Hybrid PSO–SVM method for short-term load forecasting during periods with significant temperature variations in city of Burbank. Appl. Soft Comput. 2014, 16, 80–88. [Google Scholar] [CrossRef]
- Dai, S.; Niu, D.; Li, Y. Daily Peak Load Forecasting Based on Complete Ensemble Empirical Mode Decomposition with Adaptive Noise and Support Vector Machine Optimized by Modified Grey Wolf Optimization Algorithm. Energies 2018, 11, 163. [Google Scholar] [CrossRef]
- Wang, J.; Yang, W.; Du, P.; Li, Y. Research and application of a hybrid forecasting framework based on multi-objective optimization for electrical power system. Energy 2018, 148, 59–78. [Google Scholar] [CrossRef]
- Barman, M.; Choudhury, N.D.; Sutradhar, S. A regional hybrid GOA-SVM model based on similar day approach for short-term load forecasting in Assam, India. Energy 2018, 145, 710–720. [Google Scholar] [CrossRef]
- Zhang, X.; Wang, J.; Zhang, K. Short-term electric load forecasting based on singular spectrum analysis and support vector machine optimized by Cuckoo search algorithm. Electr. Power Syst. Res. 2017, 146, 270–285. [Google Scholar] [CrossRef]
- Li, S.; Kong, X.; Yue, L.; Liu, C.; Khan, M.A.; Yang, Z.; Zhang, H. Short-term electrical load forecasting using hybrid model of manta ray foraging optimization and support vector regression. J. Clean. Prod. 2023, 388, 135856. [Google Scholar] [CrossRef]
- Peng, L.-L.; Fan, G.-F.; Huang, M.-L.; Hong, W.-C. Hybridizing DEMD and Quantum PSO with SVR in Electric Load Forecasting. Energies 2016, 9, 221. [Google Scholar] [CrossRef]
- Huang, M.-L. Hybridization of chaotic quantum particle swarm optimization with SVR in electric demand forecasting. Energies 2016, 9, 426. [Google Scholar] [CrossRef]
- Lee, C.-W.; Lin, B.-Y. Applications of the chaotic quantum genetic algorithm with support vector regression in load forecasting. Energies 2017, 10, 1832. [Google Scholar] [CrossRef]
- Zeng, N.; Zhang, H.; Liu, W.; Liang, J.; Alsaadi, F.E. A switching delayed PSO optimized extreme learning machine for short-term load forecasting. Neurocomputing 2017, 240, 175–182. [Google Scholar] [CrossRef]
- Sun, W.; Ye, M. Short-Term Load Forecasting Based on Wavelet Transform and Least Squares Support Vector Machine Optimized by Fruit Fly Optimization Algorithm. J. Electr. Comput. Eng. 2015, 2015, 862185. [Google Scholar] [CrossRef][Green Version]
- Ghayekhloo, M.; Menhaj, M.; Ghofrani, M. A hybrid short-term load forecasting with a new data preprocessing framework. Electr. Power Syst. Res. 2015, 119, 138–148. [Google Scholar] [CrossRef]
- Awan, S.M.; Aslam, M.; Khan, Z.A.; Saeed, H. An efficient model based on artificial bee colony optimization algorithm with Neural Networks for electric load forecasting. Neural Comput. Appl. 2014, 25, 1967–1978. [Google Scholar] [CrossRef]
- Xiao, L.; Wang, J.; Hou, R.; Wu, J. A combined model based on data pre-analysis and weight coefficients optimization for electrical load forecasting. Energy 2015, 82, 524–549. [Google Scholar] [CrossRef]
- Xiao, L.; Shao, W.; Wang, C.; Zhang, K.; Lu, H. Research and application of a hybrid model based on multi-objective optimization for electrical load forecasting. Appl. Energy 2016, 180, 213–233. [Google Scholar] [CrossRef]
- Hu, R.; Wen, S.; Zeng, Z.; Huang, T. A short-term power load forecasting model based on the generalized regression neural network with decreasing step fruit fly optimization algorithm. Neurocomputing 2017, 221, 24–31. [Google Scholar] [CrossRef]
- Jiang, H.; Zhang, Y.; Muljadi, E.; Zhang, J.J.; Gao, D.W. A Short-Term and High-Resolution Distribution System Load Forecasting Approach Using Support Vector Regression with Hybrid Parameters Optimization. IEEE Trans. Smart Grid 2018, 9, 3341–3350. [Google Scholar] [CrossRef]
- Zhang, S.; Wang, J.; Guo, Z. Research on combined model based on multi-objective optimization and application in time series forecast. Soft Comput. 2019, 23, 11493–11521. [Google Scholar] [CrossRef]
- Bacanin, N.; Jovanovic, L.; Zivkovic, M.; Kandasamy, V.; Antonijevic, M.; Deveci, M.; Strumberger, I. Multivariate energy forecasting via metaheuristic tuned long-short term memory and gated recurrent unit neural networks. Inf. Sci. 2023, 642, 119122. [Google Scholar] [CrossRef]
- Zhuang, Z.; Zheng, X.; Chen, Z.; Jin, T. A reliable short-term power load forecasting method based on VMD-IWOA-LSTM algorithm. IEEJ Trans. Electr. Electron. Eng. 2022, 17, 1121–1132. [Google Scholar] [CrossRef]
- Heydari, A.; Majidi Nezhad, M.; Pirshayan, E.; Astiaso Garcia, D.; Keynia, F.; De Santoli, L. Short-term electricity price and load forecasting in isolated power grids based on composite neural network and gravitational search optimization algorithm. Appl. Energy 2020, 277, 115503. [Google Scholar] [CrossRef]
- Pan, L.; Feng, X.; Sang, F.; Li, L.; Leng, M.; Chen, X. An improved back propagation neural network based on complexity decomposition technology and modified flower pollination optimization for short-term load forecasting. Neural Comput. Appl. 2019, 31, 2679–2697. [Google Scholar] [CrossRef]
- Liu, T.; Jin, Y.; Gao, Y. A New Hybrid Approach for Short-Term Electric Load Forecasting Applying Support Vector Machine with Ensemble Empirical Mode Decomposition and Whale Optimization. Energies 2019, 12, 1520. [Google Scholar] [CrossRef]
- Electrical Demand, Generation by Type, Prices and Weather in Spain. Available online: https://www.kaggle.com/datasets/nicholasjhana/energy-consumption-generation-prices-and-weather (accessed on 21 January 2024).
- Yin, C.; Mao, S. Fractional multivariate grey Bernoulli model combined with improved grey wolf algorithm: Application in short-term power load forecasting. Energy 2023, 269, 126844. [Google Scholar] [CrossRef]
- Zulfiqar, M.; Kamran, M.; Rasheed, M.B.; Alquthami, T.; Milyani, A.H. A hybrid framework for short term load forecasting with a navel feature engineering and adaptive grasshopper optimization in smart grid. Appl. Energy 2023, 338, 120829. [Google Scholar] [CrossRef]
- Lu, Y.; Wang, G. A load forecasting model based on support vector regression with whale optimization algorithm. Multimed. Tools Appl. 2023, 82, 9939–9959. [Google Scholar] [CrossRef]
- Geng, G.; He, Y.; Zhang, J.; Qin, T.; Yang, B. Short-Term Power Load Forecasting Based on PSO-Optimized VMD-TCN-Attention Mechanism. Energies 2023, 16, 4616. [Google Scholar] [CrossRef]
- Gong, R.; Li, X. A Short-Term Load Forecasting Model Based on Crisscross Grey Wolf Optimizer and Dual-Stage Attention Mechanism. Energies 2023, 16, 2878. [Google Scholar] [CrossRef]
- Motwakel, A.; Alabdulkreem, E.; Gaddah, A.; Marzouk, R.; Salem, N.M.; Zamani, A.S.; Abdelmageed, A.A.; Eldesouki, M.I. Wild Horse Optimization with Deep Learning-Driven Short-Term Load Forecasting Scheme for Smart Grids. Sustainability 2023, 15, 1524. [Google Scholar] [CrossRef]
- Kiruthiga, D.; Manikandan, V. Levy flight-particle swarm optimization-assisted BiLSTM + dropout deep learning model for short-term load forecasting. Neural Comput. Appl. 2023, 35, 2679–2700. [Google Scholar] [CrossRef]
- Su, J.; Han, X.; Hong, Y. Short Term Power Load Forecasting Based on PSVMD-CGA Model. Sustainability 2023, 15, 2941. [Google Scholar] [CrossRef]
- Zhu, Z.; Zhou, M.; Hu, F.; Wang, S.; Ma, J.; Gao, B.; Bian, K.; Lai, W. A day-ahead industrial load forecasting model using load change rate features and combining FA-ELM and the AdaBoost algorithm. Energy Rep. 2023, 9, 971–981. [Google Scholar] [CrossRef]
- Fan, G.F.; Li, Y.; Zhang, X.Y.; Yeh, Y.H.; Hong, W.C. Short-term Load Forecasting Based on a Generalized Regression Neural network optimized by an improved sparrow search algorithm using the empirical wavelet decomposition method. Energy Sci. Eng. 2023, 11, 2444–2468. [Google Scholar] [CrossRef]
- Wang, N.; Li, Z. Short term power load forecasting based on BES-VMD and CNN-Bi-LSTM method with error correction. Front. Energy Res. 2023, 10, 1076529. [Google Scholar] [CrossRef]
- Huang, Y.; Huang, Z.; Yu, J.; Dai, X.; Li, Y. Short-term load forecasting based on IPSO-DBiLSTM network with variational mode decomposition and attention mechanism. Appl. Intell. 2023, 53, 12701–12718. [Google Scholar] [CrossRef]
- Zhang, S.; Zhang, N.; Zhang, Z.; Chen, Y. Electric Power Load Forecasting Method Based on a Support Vector Machine Optimized by the Improved Seagull Optimization Algorithm. Energies 2022, 15, 9197. [Google Scholar] [CrossRef]
- Zhao, X.; Shen, B.; Lin, L.; Liu, D.; Yan, M.; Li, G. Residential Electricity Load Forecasting Based on Fuzzy Cluster Analysis and LSSVM with Optimization by the Fireworks Algorithm. Sustainability 2022, 14, 1312. [Google Scholar] [CrossRef]
- Jiang, F.; Zhang, W.; Peng, Z. Multivariate Adaptive Step Fruit Fly Optimization Algorithm Optimized Generalized Regression Neural Network for Short-Term Power Load Forecasting. Front. Environ. Sci. 2022, 10, 873939. [Google Scholar] [CrossRef]
- Chen, Z.; Jin, T.; Zheng, X.; Liu, Y.; Zhuang, Z.; Mohamed, M.A. An innovative method-based CEEMDAN–IGWO–GRU hybrid algorithm for short-term load forecasting. Electr. Eng. 2022, 104, 3137–3156. [Google Scholar] [CrossRef]
- Li, C.; Guo, Q.; Shao, L.; Li, J.; Wu, H. Research on Short-Term Load Forecasting Based on Optimized GRU Neural Network. Electronics 2022, 11, 3834. [Google Scholar] [CrossRef]
- Liu, J.; Yin, Y. Power Load Forecasting Considering Climate Factors Based on IPSO-Elman Method in China. Energies 2022, 15, 1236. [Google Scholar] [CrossRef]
- Wang, G.; Wang, X.; Wang, Z.; Ma, C.; Song, Z. A VMD–CISSA–LSSVM Based Electricity Load Forecasting Model. Mathematics 2022, 10, 28. [Google Scholar]
- Xian, H.; Che, J. Multi-space collaboration framework based optimal model selection for power load forecasting. Appl. Energy 2022, 314, 118937. [Google Scholar] [CrossRef]
- Yuan, F.; Che, J. An ensemble multi-step M-RMLSSVR model based on VMD and two-group strategy for day-ahead short-term load forecasting. Knowl. Based Syst. 2022, 252, 109440. [Google Scholar] [CrossRef]
- Hafeez, G.; Khan, I.; Jan, S.; Shah, I.A.; Khan, F.A.; Derhab, A. A novel hybrid load forecasting framework with intelligent feature engineering and optimization algorithm in smart grid. Appl. Energy 2021, 299, 117178. [Google Scholar] [CrossRef]
- Shafiei Chafi, Z.; Afrakhte, H. Short-Term Load Forecasting Using Neural Network and Particle Swarm Optimization (PSO) Algorithm. Math. Probl. Eng. 2021, 2021, 5598267. [Google Scholar] [CrossRef]
- Zhou, M.; Hu, T.; Bian, K.; Lai, W.; Hu, F.; Hamrani, O.; Zhu, Z. Short-Term Electric Load Forecasting Based on Variational Mode Decomposition and Grey Wolf Optimization. Energies 2021, 14, 4890. [Google Scholar] [CrossRef]
- Peng, H.; Wen, W.-S.; Tseng, M.-L.; Li, L.-L. A cloud load forecasting model with nonlinear changes using whale optimization algorithm hybrid strategy. Soft Comput. 2021, 25, 10205–10220. [Google Scholar] [CrossRef]
- Bao-De, L.; Xin-Yang, Z.; Mei, Z.; Hui, L.; Guang-Qian, L. Improved genetic algorithm-based research on optimization of least square support vector machines: An application of load forecasting. Soft Comput. 2021, 25, 11997–12005. [Google Scholar] [CrossRef]
- Xian, H.; Che, J. A variable weight combined model based on time similarity and particle swarm optimization for short-term power load forecasting. IAENG Int. J. Comput. Sci. 2021, 48, 915–924. [Google Scholar]
- Aslam, S.; Ayub, N.; Farooq, U.; Alvi, M.J.; Albogamy, F.R.; Rukh, G.; Haider, S.I.; Azar, A.T.; Bukhsh, R. Towards Electric Price and Load Forecasting Using CNN-Based Ensembler in Smart Grid. Sustainability 2021, 13, 12653. [Google Scholar] [CrossRef]
- Wang, X.; Gao, X.; Wang, Z.; Ma, C.; Song, Z. A Combined Model Based on EOBL-CSSA-LSSVM for Power Load Forecasting. Symmetry 2021, 13, 1579. [Google Scholar] [CrossRef]
- Wu, X.; Wang, Y.; Bai, Y.; Zhu, Z.; Xia, A. Online short-term load forecasting methods using hybrids of single multiplicative neuron model, particle swarm optimization variants and nonlinear filters. Energy Rep. 2021, 7, 683–692. [Google Scholar] [CrossRef]
- Talaat, M.; Farahat, M.A.; Mansour, N.; Hatata, A.Y. Load forecasting based on grasshopper optimization and a multilayer feed-forward neural network using regressive approach. Energy 2020, 196, 117087. [Google Scholar] [CrossRef]
- Xie, K.; Yi, H.; Hu, G.; Li, L.; Fan, Z. Short-term power load forecasting based on Elman neural network with particle swarm optimization. Neurocomputing 2020, 416, 136–142. [Google Scholar] [CrossRef]
- Wu, F.; Cattani, C.; Song, W.; Zio, E. Fractional ARIMA with an improved cuckoo search optimization for the efficient Short-term power load forecasting. Alex. Eng. J. 2020, 59, 3111–3118. [Google Scholar] [CrossRef]
- Yang, Y.; Shang, Z.; Chen, Y.; Chen, Y. Multi-Objective Particle Swarm Optimization Algorithm for Multi-Step Electric Load Forecasting. Energies 2020, 13, 532. [Google Scholar] [CrossRef]
- Song, W.; Cattani, C.; Chi, C.-H. Multifractional Brownian motion and quantum-behaved particle swarm optimization for short term power load forecasting: An integrated approach. Energy 2020, 194, 116847. [Google Scholar] [CrossRef]
- Kong, X.; Li, C.; Zheng, F.; Wang, C. Improved Deep Belief Network for Short-Term Load Forecasting Considering Demand-Side Management. IEEE Trans. Power Syst. 2020, 35, 1531–1538. [Google Scholar] [CrossRef]
- Shang, Z.; He, Z.; Song, Y.; Yang, Y.; Li, L.; Chen, Y. A Novel Combined Model for Short-Term Electric Load Forecasting Based on Whale Optimization Algorithm. Neural Process. Lett. 2020, 52, 1207–1232. [Google Scholar] [CrossRef]
- Li, T.; Qian, Z.; He, T. Short-Term Load Forecasting with Improved CEEMDAN and GWO-Based Multiple Kernel ELM. Complexity 2020, 2020, 1209547. [Google Scholar] [CrossRef]
- Salami, M.; Sobhani, F.M.; Ghazizadeh, M.S. A hybrid short-term load forecasting model developed by factor and feature selection algorithms using improved grasshopper optimization algorithm and principal component analysis. Electr. Eng. 2020, 102, 437–460. [Google Scholar] [CrossRef]
- Lu, H.; Azimi, M.; Iseley, T. Short-term load forecasting of urban gas using a hybrid model based on improved fruit fly optimization algorithm and support vector machine. Energy Rep. 2019, 5, 666–677. [Google Scholar] [CrossRef]
- Bento, P.M.R.; Pombo, J.A.N.; Calado, M.R.A.; Mariano, S.J.P.S. Optimization of neural network with wavelet transform and improved data selection using bat algorithm for short-term load forecasting. Neurocomputing 2019, 358, 53–71. [Google Scholar] [CrossRef]
- Wang, R.; Wang, J.; Xu, Y. A novel combined model based on hybrid optimization algorithm for electrical load forecasting. Appl. Soft Comput. 2019, 82, 105548. [Google Scholar] [CrossRef]
- Ahmad, W.; Ayub, N.; Ali, T.; Irfan, M.; Awais, M.; Shiraz, M.; Glowacz, A. Towards Short Term Electricity Load Forecasting Using Improved Support Vector Machine and Extreme Learning Machine. Energies 2020, 13, 2907. [Google Scholar] [CrossRef]
- Yang, A.; Li, W.; Yang, X. Short-term electricity load forecasting based on feature selection and Least Squares Support Vector Machines. Knowl.-Based Syst. 2019, 163, 159–173. [Google Scholar] [CrossRef]
- Barman, M.; Dev Choudhury, N.B. Season specific approach for short-term load forecasting based on hybrid FA-SVM and similarity concept. Energy 2019, 174, 886–896. [Google Scholar] [CrossRef]
- Zhang, B.; Liu, W.; Li, S.; Wang, W.; Zou, H.; Dou, Z. Short-term load forecasting based on wavelet neural network with adaptive mutation bat optimization algorithm. IEEJ Trans. Electr. Electron. Eng. 2019, 14, 376–382. [Google Scholar] [CrossRef]
- Hong, W.-C.; Fan, G.-F. Hybrid Empirical Mode Decomposition with Support Vector Regression Model for Short Term Load Forecasting. Energies 2019, 12, 1093. [Google Scholar] [CrossRef]
- Xiong, Y. Study on Short-Term Micro-Grid Load Forecasting Based on IGA-PSO RBF Neural Network. Master’s Thesis, South China University of Technology, Guangzhou, China, 2016. [Google Scholar]
- Hong, T.; Pinson, P.; Fan, S.; Zareipour, H.; Troccoli, A.; Hyndman, R.J. Probabilistic energy forecasting: Global Energy Forecasting Competition 2014 and beyond. Int. J. Forecast. 2016, 32, 896–913. [Google Scholar] [CrossRef]
- Luy, M.; Ates, V.; Barisci, N.; Polat, H.; Cam, E. Short-Term Fuzzy Load Forecasting Model Using Genetic–Fuzzy and Ant Colony–Fuzzy Knowledge Base Optimization. Appl. Sci. 2018, 8, 864. [Google Scholar] [CrossRef]
- Ray, P.; Arya, S.R.; Nandkeolyar, S. Electric load forecasts by metaheuristic based back propagation approach. J. Green Eng. 2017, 7, 61–82. [Google Scholar] [CrossRef][Green Version]
- Hong, W.-C. Chaotic particle swarm optimization algorithm in a support vector regression electric load forecasting model. Energy Convers. Manag. 2009, 50, 105–117. [Google Scholar] [CrossRef]
- 2014 Global Energy Forecasting Competition. Available online: https://www.sciencedirect.com/science/article/abs/pii/S0169207016000133 (accessed on 6 February 2024).
- Available online: http://www.nyiso.com/public/markets_operations/index.jsp (accessed on 26 January 2024).
- Wang, J.; Zhu, W.; Zhang, W.; Sun, D. A trend fixed on firstly and seasonal adjustment model combined with the ε-SVR for short-term forecasting of electricity demand. Energy Policy 2009, 37, 4901–4909. [Google Scholar] [CrossRef]









| Ref. | Duration | DDL | ML | MH | HPT | HM | Contribution |
|---|---|---|---|---|---|---|---|
| [24] | 2018–2022 | X | √ | X | X | √ | It provides insight into methodologies and models based on artificial intelligence at different time series. Both deep-learning and machine-learning models are provided. |
| [25] | 2015–2020 | X | √ | X | X | X | Distributed deep-learning techniques with back and non-back-propagation have been discussed. It proposes the Hilbert–Schmidt Independence Criterion without back-propagation to obtain higher accuracy in load forecasting. |
| [26] | 2000–2020 | X | √ | √ | X | √ | It provides a comparative analysis of single and hybrid machine-learning algorithms, including their advantages, disadvantages, and functions. |
| [27] | 2015–2021 | X | √ | X | X | X | It provides insight only on deep-learning-based models. |
| [28] | 2003–2020 | X | √ | √ | X | √ | A review of analytical and approximation techniques has been discussed for load forecasting in a microgrid environment. |
| [29] | 2006–2020 | X | √ | X | X | X | It discusses different deep-learning models for renewable energy and load forecasting and discusses future trends in smart energy management systems. |
| [30] | 2004–2021 | X | √ | X | X | X | This article discusses different regression and machine-learning models for low-voltage distribution networks. It also provides insight into probabilistic forecasting. |
| [31] | 2013–2023 | √ | √ | X | X | √ | Different load-forecasting techniques have been examined for residential load forecasting and energy management. It also provides a recommendation for combining probabilistic methods with machine-learning models. |
| [33] | 2013–2023 | X | √ | √ | X | √ | Different algorithms of load forecasting, such as digital twin, data mining, federated learning, etc, are examined. It provides insight into choosing a viable load-forecasting model. |
| This work | 2014–2024 | √ | √ | √ | √ | √ | This review gives a roadmap for choosing a metaheuristic algorithm along with machine-learning models for hyperparameter optimization to improve the forecasting results. |
| Methods | Process | Advantages | Disadvantages |
|---|---|---|---|
| EMD | Decomposes the original signal into a series of IMFs |
|
|
| EEMD | Adds white Gaussian noise to the original signal |
|
|
| CEEMD | Adds positive and negative white noise |
|
|
| CEEMDAN | Adds adaptive white noise |
|
|
| Algorithms | Advantages | Disadvantages |
|---|---|---|
| ANN |
|
|
| CNN |
|
|
| RNN |
|
|
| LSTM |
|
|
| GRNN |
|
|
| BPNN |
|
|
| RBFNN |
|
|
| ELM |
|
|
| ELMAN |
|
|
| Algorithms | Hyperparameters |
|---|---|
| ANN |
|
| CNN |
|
| RNN |
|
| LSTM |
|
| GRNN |
|
| BPNN |
|
| RBFNN |
|
| ELM |
|
| ELMAN |
|
| Algorithms | Advantages | Disadvantages | Solving Capability of Simple Problem | Solving Capability of Complex Problems | Computational Time | Depends on Initial Solution |
|---|---|---|---|---|---|---|
| GA |
|
| Excellent | Poor | For larger datasets, requires huge computational time. | No |
| PSO |
|
| Excellent | Excellent | PSO requires much less time to converge than GA | No |
| FOA |
|
| Excellent | Poor | Simple computational process | Yes |
| ABC |
|
| Excellent | Excellent | Slow global convergence | No |
| CS |
|
| Excellent | Excellent | Slow convergence rate | No |
| GSA |
|
| Excellent | Poor | Less computation time | No |
| GWO |
|
| Excellent | Excellent | Slow convergence rate | No |
| GOA |
|
| Good | Excellent | Slow convergence rate | No |
| BA |
|
| Excellent | Excellent | Convergence becomes slower in later stages | No |
| WOA |
|
| Excellent | Excellent | Faster convergence rate | Yes |
| Reference | Year | Algorithm | Advantages | Limitations | Test Set | Input Resolution | Contribution | Compared Methods | Evaluation Indicators |
|---|---|---|---|---|---|---|---|---|---|
| [141] | 2023 | LSTM-BSA-SCA |
|
| Dataset from ENTSO-E [146] | Hourly | Solar, wind, weather, and load data have been considered. | LSTM-SCA, LSTM-ABC, LSTM-FA, LSTM-S | MSE, RMSE, MAE, R2 |
| [147] | 2023 | MFGBM-HIGWO |
|
| Dataset from Sichuan Province, China | The proposed method has a better nonlinear fitting, and the traditional GWO method is also improvised. | LSSVR, AdaBoost, RFS | MAPE, RMSE, MAE | |
| [128] | 2023 | SVR-MRFO |
|
| The classical SVR model only predicts point values that can be overcome by MRFO, as it shows error controllability and fast convergence. | PSO-SVR, PSO-BP, EMD-SVR-AR, DEMD-SVR-AR, AFCM, ARIMA, SVRCGSA, SSVRCGSA | MSE, RMSE, MAE, MAPE, RAE, R2, NMSE | ||
| [148] | 2023 | FE-AGO-LWSVR |
|
| Dataset from NSW, Victoria, Australia and CAISO, USA | Hourly | The proposed method improves precision, stability, and convergence rate. | NARX, DNN, GTB, RF | MAPE, MAE |
| [149] | 2023 | ECWOA-SVR |
|
| Load data from Singapore and load and price data from GEFCOM, 2014. | Half-hourly and hourly | SVR is combined with WOA to balance the exploration and exploitation of the algorithm. | SVR, WOA-SVR, PSO-SVR, BPNN | MSE, RMSE, MAE, MAPE, R2 |
| [150] | 2023 | PSO-VMD-TCN-Attention |
|
| Dataset from Panama case published on Kaggle. | Hourly | Manual adjustments of parameters required by VMD are overcome using PSO. | PSO-VMD-LSTM, PSO-VMD-GRU, LSTM, GRU, TCN | MSE, RMSE, MAE, MAPE |
| [151] | 2023 | CS-GWO-DA-BiGRU |
|
| Combination of feature and temporal attention mechanisms is used to form DA. | DA-BiGRU, PSO-DA-BiGRU, WOA-DA-BiGRU, CSO-DA-BiGRU | RMSE, MAE, SMAPE, R2 | ||
| [152] | 2023 | WHODL-STLFS |
|
| Dataset from FE and Dayton grid | Hourly | A three-stage process is proposed combining WHODL-STLFS, ALSTM and AAO. | FCRBM, AFC-ANN, Bi-level, MI-ANN, LSTM | MAPE |
| [153] | 2023 | Bi-LSTM + Dropout-LF-PSO |
|
| Dataset from Smart Grid Smart City, Australia. | Half-hourly | The proposed method has outperformed the other state-of-the-art methods in terms of forecasting accuracy. | LSTM, GRU, SVR, ARIMA | MAE, RMSE, MAPE |
| [154] | 2023 | PSVMD-SSA-CGA |
|
| Load data from Quanzhou, Fujian, China | Half-hourly | PSVMD is used to break down the load data into several quantities and CGA is used for forecasting. | CGA, GA-VMD-CGA, SSA-VMD-CGA | MAE, RMSE, MAPE, R2 |
| [155] | 2023 | LCR-AdaBoost-FA-ELM |
|
| Load data of furniture factory. | Hourly | A day-ahead load forecasting is proposed and FA combined with ELM can reduce prediction error. | SVR, ELM, FA-SVR, FA-ELM, AdaBoost-FA-SVR | MAE, RMSE, MAPE |
| [156] | 2023 | EWT-SSA-GRNN |
|
| Dataset from a city in southern Australia | Half-hourly | Problems associated with load forecasting, such as volatility uncertainty, can be solved by this method. | EWT-GRNN, GRNN, LSTM, SVR, CNN-RNN, RNN, VMD-GRNN, VDM-SSA-GFNN | MAE, RMSE, MAPE, MSE, R2 |
| [157] | 2023 | BES-VMD-CNN-Bi-LSTM-EC |
|
| Dataset from GEFCOM 2012 | Hourly | Prediction accuracy is increased by improving error correction, which considers short-term factors. | RF, SVM, LSTM, GRU, Bi-LSTM, CNN-LSTM, CNN-GRU, CNN-Bi-LSTM, O-VMD-CNN-LSTM, O-VMD-CNN-GRU, O-VMD-CNN-Bi-LSTM, BES-VMD-CNN-Bi-LSTM | MAPE, RMSE |
| [158] | 2023 | IPSO-DBiLSTM-VMD-attention mechanism |
|
| Dataset from Ninth Electrical Attribute Modeling Competition | The data are decomposed into different quantities by VMD, DBiLSTM is used for price representation of the data, and IPSO helps to avoid local optima and premature convergence. | GS-VMD-DBiLSTM-Attention, PSO-VMD-DBiLSTM-Attention, LSTM, Bi-LSTM, Bi-LSTM-Attention, DBiLSTM, TCN | MAE, RMSE, MAPE, R2 | |
| [159] | 2022 | ISOA-SVM |
|
| Load data from a power plant in eastern Slovakia | Half-hourly | Parameters of SVM are optimized by ISOA to improve the optimization performance and convergence rate. | SOA-SVM, SVM, BP | MAE, RMSE, MAPE, R2 |
| [160] | 2022 | FC-FWA-LSSVM |
|
| Residential data from China | Half-hourly | Fuzzy cluster analysis is used for feature extraction which can reduce the data redundancy and prediction error. | BPNN, LSSVM, FWA-LSSVM | RE, RMSE, MAPE, AAE |
| [161] | 2022 | MAFOA-GRNN |
|
| Dataset from Wuhan, China | Hourly | Several weather factors are considered here. | PSO-GRNN, FOA-GRNN, DSFOA-GRNN, BP, SVM, GRNN | NRMSE, MAE, MAPE |
| [19] | 2022 | MEMD-PSO-SVR |
|
| Dataset from NSW, Victoria, Australia | Half-hourly | To reduce the loss of an overestimated or underestimated power system, multi-dimensional input variables are considered. | SVR, BPNN, EEMD-SVR, EEMD-PSO-SVR, MEMD-SVR, MEMD-PSO-BPNN | RMSE, MAPE, R2, DA |
| [162] | 2022 | CEEMDAN-IGWO-GRU |
|
| Dataset from Singapore’s utility grid. | Half-hourly | CEEMDAN is used to suppress the load fluctuation, and GRU, which is optimized by IGWO, is used for the prediction of each component. | EEMD-GRU-MLR, PSO-VSM, GRU, CEEMDAN-GRU, IGWO-GRU, CIG, BP, ELM, DBN, SAE | MAE, MAPE, RMSE |
| [163] | 2022 | CEEMD-SSA-GRU |
|
| Load data of an industrial user’s factory | Problem with modal aliasing in historical data is solved, and the relationship between the time series characteristics of load data is explored. | GRU, SSA-GRU, EMD-SSA-GRU | MAE, RMSE, MAPE | |
| [164] | 2022 | IPSO-Elman |
|
| Dataset from two regions | 15 min | Various climate factors that affect load forecasting are considered here. | MAPE, RMSE, MAE | |
| [165] | 2022 | VMD-CISSA-LSSVM |
|
| Dataset from Shandong, China | Half-hourly | The proposed metaheuristic algorithm has avoided uneven initial population distribution and trapping into local minima. | Elman, ELM, LSSVM, GWO-ELM, PSO-Elman, SSA-LSSVM, CISSA-LSSVM, FA-CSSSA-ELM | MSE, MAE, MAPE |
| [142] | 2022 | VMD-IWOA-LSTM |
|
| Dataset from a power grid company | Half-hourly | The searching area of IWOA is enhanced using a nonlinear attenuation factor and random difference variation. | LSTM, VMD-LSTM, WOA-LSTM, VMD-WOA-LSTM | MAPE, MAE, RMSE |
| [166] | 2022 | MSC-PSO-SVR |
|
| Dataset from a county of Jiangxi and Germany. | The proposed method can adapt to the candidate size. | BPNN, LSTM, RNN, RF, XGBoost | MAE, MAPE, RMSE, STD | |
| [167] | 2022 | VMD-mRMR-tsPSO-LSSVR |
|
| Dataset from California | Hourly | A hybrid algorithm is proposed to enhance the diversity and can perform in extremely noisy environments with the help of PSO. | SVR, ANN, PSO-LSSVR, EMD-LSSVR, VMD-LSSVR, VMD-PSO-LSSVR | MAE, MAPE, MSE, RMSE, R2 |
| [168] | 2021 | FE-SVR-mFFO |
|
| Dataset from AEMO | Half-hourly | mFFO is used to select and tune hyperparameters of SVR, which will improve the convergence rate and prediction accuracy | EMD-SVRPSO, FS-TSFE-PSO, VMD-FFT-IOSVR, DCP-SVM-WO | MAPE, MSE, RMSE, R, WI |
| [169] | 2021 | NN-PSO |
|
| Dataset from Iran’s power grid | PSO is used to tune the parameters for NN, and NN uses the back-propagation method for load forecasting. | MAPE, MAE, MSE | ||
| [170] | 2021 | VMD-GWO-SVR |
|
| Dataset from the power grid of Oslo and surrounding regions. | Hourly | The proposed method separates the important information from load data and, therefore, predicts the trend in load change. | SVR, VMD-SVR, GWO-SVR | MAE, MAPE, MSE, R2 |
| [171] | 2021 | HWOA-ELM |
|
| Datasets from real-world measurements | Trapping into local optima and poor convergence rate is solved by the proposed method. | WOA-ELM, BSA-ELM, CSO-ELM, GWO-ELM | RMSE, MAPE, R2 | |
| [172] | 2021 | IGA-LS-SVM |
|
| Dataset from Yunnan province. | Temperature, meteorological factors, holidays, and other factors affecting load forecasting are considered. | BP, LS-SVM | RMSE | |
| [173] | 2021 | SVR-LR-RF-PSO |
|
| Dataset from NSW, Australia | Half-hourly | A weighting factor is applied to three individual models. | SVR, LR RF | MAE, MAPE, RMSE, R2 |
| [174] | 2021 | CNN-CHIO |
|
| Dataset from ISO-NE | Classifiers are used to extract the features from the dataset, and CHIO is used to tune the parameters. | SVM, RF, LR, LDA | MAPE, RMSE, MSE, MAE | |
| [175] | 2021 | EOBL-CSSA-LSSVM |
|
| Dataset from South-eastern grid, Australia | Half-hourly | VMD can reduce the noise effect, whereas metaheuristic algorithms can improve prediction accuracy. | Elman, PSO-ESN, SA-LSSVM, CAWOA-ELM, FA-CSSA-ELM | RMSE, MAPE, MAE, MSE |
| [176] | 2021 | SMN-PSO |
|
| Dataset from AEMO, Australia | Half-hourly | Different PSO variants are considered here. | EMD-DBN | RMSE, MAPE, MAE, MSE |
| [143] | 2020 | VMD-NNGSA-GRNNGSA |
|
| Dataset from PJM and Spanish electricity market. | A combinational forecasting algorithm is proposed, which can select the best inputs and outperform other state-of-the-art methods. | RBF, GRNN, NN-DE, WT-CNN | RMSE, MAE, MAPE, TIC | |
| [177] | 2020 | MFFNN-GOA |
|
| Dataset from the Youth power station, Salhiya | Hourly | Temperature and other factors affecting the load data are considered. | MFFNN, MFFNN-GA, MFFNN-GWO | RMSE, MAE, MAPE |
| [178] | 2020 | PSO-ENN |
|
| Dataset from Eastern Slovakia | Half-hourly | The learning rate of ENN can be found dynamically by PSO | ENN, GRNN, BPNN | RMSE, MAPE |
| [179] | 2020 | ICS-FARIMA |
|
| Dataset from EIRGIRD, Ireland | ICS is used for parameter optimization of the forecasting algorithm. | RBF, RNN, FARIMA | MAPE, MAE | |
| [180] | 2020 | ELM-RNN-SVM-MOPSO |
|
| Datasets from NSW, Queensland, and Victoria, Australia | Half-hourly | A multi-step forecasting algorithm is proposed where MOPSO is used for optimizing the weighting coefficients. | ELM, RNN, SVM | MAPE, MAE, RMSE |
| [181] | 2020 | QPSO-mFBM |
|
| Dataset from Eastern Slovakia | Half-hourly | QPSO avoids trapping into local optima by searching for a global solution. | FBM, PSO-mFBM, RNN | Max, mean, median, std. deviation |
| [182] | 2020 | GBRBM-GA |
|
| Dataset from Tianjin power station, China | 15 min | Demand-side management is considered | PM, ARIMA, ANN, SVR | MAPE, RMSE |
| [47] | 2020 | SVM-IPSO |
|
| Dataset from the Singapore power market | Half-hourly | Real-time electricity price is considered. | mRMR-GA-LSTM, BPNN, mRMR-BPNN | MAPE, MAE, RMSE, IA |
| [183] | 2020 | LSSVM-ELM-GRNN-WOA |
|
| Dataset from NSW, Australia | Half-hourly | WOA is proposed to optimize the weighting coefficients of the combined model. | ARIMA, BP, GRNN | AE, MAE, RMSE, NMSE, MAPE |
| [184] | 2020 | ICEEMDAN-GWO-MKELM |
|
| Dataset for NSW, TAS, Queensland, Victoria, SA from AEMO | Half-hourly | GWO is used to optimize the parameters of the kernel for ELM. | ICEEMDAN-ANN, ICEEMDAN-DBN, ICEEMDAN-ELM, ICEEMDAN-KELM, ICEEMDAN-RF, ICEEMDAN-SVR | MAE, MAPE, RMSE |
| [185] | 2020 | EMD-IGOA-PCA-ARIMA-IFPA-NN-WT |
|
| Dataset from Iran’s electricity market | IGOA is used to select the best features and IFPA is used for optimization of weighting coefficients. | ARIMA, ADEBPNN, IEMDAW, TSOGA | MAPE, MAE, RMSE | |
| [186] | 2019 | CF-SA-FFOA-SVM |
|
| Gas data from PetroChina Kunlun Gas Ltd. | The proposed algorithm considers the influence of temperature types. | PSO-SVM, BPNN, GM, ARIMA | MAPE, RMSE, MSE | |
| [187] | 2019 | FNN-SCG-IBA-DWT |
|
| Dataset from Portuguese National Electricity Transmission Grid and New England, USA | 15 min and hourly | IBA is used for parameter selection over two optimization layers. | Elman-NN, RBF-NN, SVM, MRMRMS-RBF, MRMRMS-MLP, MRMRMS-WNN | MAPE, RMSE, MAE |
| [188] | 2019 | LMD-GSA-PSO-WNN, LMD-GSA-PSO-SVM, LMD-GSA-PSO-BPNN |
|
| Dataset from Queensland, Australia | Half-hourly | Approximation of actual values can be done by the proposed method, which can be applied to a smart grid. | LMD-GSA-BPNN, GSA-PSO-BPNN, LMD-PSO-BPNN, LMD-GSA-WNN, LMD-PSO-WNN | MAE, MAPE, RMSE, R2, DA |
| [189] | 2019 | ELM-GA and SVM-GS |
|
| Dataset from ISO-NE | Deep-learning methods are used to optimize the parameters. | LG, LM, LDA, ELM, SVM | RMSE, MAPE | |
| [190] | 2019 | AS-GCLSSVM |
|
| Dataset from NSW, Vitoria, Queensland. | Half-hourly | The parameters of LSSVM are optimized by GWO and CV. | RS-LSSVM, PS-LSSVM, AS-LSSVM, PS-GCLSSVM, AS-GCLSSVM, RF-ANN | MAPE, MAE, R2 |
| [144] | 2019 | EEMD-CSFPA-BPNN |
|
| Dataset from AEMO and IESO | Half-hourly and hourly | CSFPA enhances the forecasting performance and helps to create initial population and switch probability. | Cuckoo-BPNN, EEMD-BPNN, WT-BPNN | MAE, RMSE, MAPE |
| [145] | 2019 | EEMD-WOA-SVM |
|
| Dataset from NSW and Queensland | Half-hourly | A hybrid model is proposed, which consists of data preprocessing, parameter optimization, and load forecasting. | BPNN, RBFNN, ARIMA, EMD-PSO-BPNN, EMD-CSO-WNN, EMD-WOA-SVM | MAE, MAPE, RMSE, WI, ENS, ELM |
| [191] | 2019 | FA-SVM-SSSC |
|
| Dataset from SLDC, Assam | hourly | Seasonal variables are considered, and FA-SVM, which is season-specific, is proposed. | MAPE | |
| [192] | 2019 | AMBA-WNN |
|
| Dataset from a city in China | AMBA overcomes the problems of slow convergence and trapping into local minima. | WNN, PSO-WNN, AMPSO-WNN | MAE, MAPE, RMSE | |
| [193] | 2019 | H-EMD-SVRPSO |
|
| Dataset from NSW, Australia | Half-hourly | The data series can be filtered, and future tendencies can be forecasted by SVRPSO. | SVR, SVRPSO, PSO-BP, SVR-GA, EMD-SVR-AR, EMD-PSO-GA-SVR | MAE, MAPE, RMSE, R |
| [119] | 2018 | IEMD-ARIMA-WNN-FOA |
|
| Dataset from AEMO and NYISO | Half-hourly | Fitting the nonlinear component into load data is done by WNN, which is optimized by FOA. | ENN, SVM, ELM, WTNNEA, WGMIPSO | MAPE, MAE, MPE, RMSE |
| [122] | 2018 | CEEMD-LSSVM-WOA |
|
| Load data from NSW, Australia, Singapore | Half-hourly | Wind speed, electric load, and price are considered. | GRNN, BPNN, WOA-LSSVM, EMD-WOA-LSSVM | AE, MAE, MSE, MAPE, DA |
| [113] | 2018 | LSSVR-CQFOA |
|
| Dataset from IDAS 2014 [194] and GEFCOM 2014 [195] | Hourly | FOA can avoid local minima by implementing a chaotic global perturbation strategy | LSSVR-CQPSO, LSSVR-CQTS, LSSVR-CQGA, LSSVR-CQBA, LSSVR-FOA, LSSVR-QFOA | RMSE, MAE |
| [120] | 2018 | EEMD-ARIMA-CPSO |
|
| Dataset from Shanxi, China | Half-hourly | Computational speed and prediction accuracy are improved by CPSO. | ARMA, ARIMA, EMD-ARIMA | RMSE, MAE, MAPE |
| [124] | 2018 | CEEMDAN-MGWO-SVM |
|
| Dataset from Hebei Province, China | The parameters of SVM are optimized by MGWO which will enhance the global search ability. | EEMD-MGWO-SVM, MGWO-SVM, GWO-SVM, SVM, BPNN | RE, MAPE, R22 | |
| [196] | 2018 | GA-FL and AC-FL |
|
| Dataset from National Load Dispatch Center | Hourly | GA-FL and AC-FL can deal with knowledge complexity. | MAPE | |
| [126] | 2018 | GOA-SVM |
|
| Dataset from SLDC, Assam, India | Regional climate factors that impact the load data are considered here. | GA-SVM, PSO-SVM | MAPE | |
| [197] | 2017 | ANN-GA, ANN-PSO, ANN-CSA, ANN-BA |
|
| Dataset from Xintai power plant, China | Hourly | ANN is trained by a back-propagation-based metaheuristic method. | Percentage of error | |
| [131] | 2017 | SVR-CQGA |
|
| Dataset from Taiwan’s regional electricity company [198] and GEFCOM 2014 [199]. | hourly | Search space is enlarged by integrating cat function and quantum mechanics. | SVR-QGA, SVR-CQTS, SVR-QTS, SVRCQPSO, SVRQPSO | MAPE, MSE, RMSE, MAE |
| [117] | 2017 | EMD-PSO-GA-SVR |
|
| Dataset from NYISO, USA, and NSW, Australia | hourly | The hybrid model shows a generalized capability in load forecasting while dealing with different types of data. | SVR, SVRPSO, SVR-GA, AFCM | MAPE, RMSE, MAE |
| [127] | 2017 | CSA-SSA-SVM |
|
| Dataset of NSW, Australia | Half-hourly, hourly | CS algorithm can train non-noisy datasets to construct an SVM model. | SVM, CS-SVM, SSA-SVM, SARIMA, BPNN | MAE, MSE, MAPE |
| [132] | 2017 | SDPSO-ELM |
|
| Dataset from Fujian province, China | The proposed method can avoid overtraining problems and unnecessary nodes. | RBFNN | MAPE, MAE | |
| [130] | 2016 | SVRCQPSO |
|
| Dataset from four regions of Taiwan [198], GEFCOM 2014 [199]. | Hourly | A hybrid model is proposed with a chaotic mapping function and quantum metaheuristic algorithm. | ARIMA, BPNN, SVRPSO, SVRCPSO, SVRQPSO, SVRCGA | MAPE |
| [129] | 2016 | DEMD-QPSO-SVR-AR |
|
| Dataset from NSW, Australia, and NYISO, USA | Half-hourly | To optimize the parameters of SVR, QPSO is used. | ARIMA, BP-ANN, GA-ANN, EMD-SVR-AR, | MAE, RMSE, MAPE |
| [116] | 2016 | EMD-SVRPSO |
|
| Dataset from SGHEPC, China | A hybrid model is proposed for the residential dataset. | EMD-SVR, PSO-SVR, SVR | RMSE, MAE, MAPE, VAPE | |
| [112] | 2016 | SVR-CQTS |
|
| Dataset from Taiwan’s regional electricity company [130,198]. | To improve the forecasting accuracy, quantum mechanics is applied with Tabu Search to enhance the tabu memory. | SVR-QTS, SVRCQPSO, SVRQPSO, SVR-CPSO, SVRPSO | MAPE | |
| [111] | 2015 | SSVR-CCSA |
|
| Dataset from Northeast China and NYISO, USA [200] | monthly | Premature convergence can be avoided by cat mapping function and cyclic effects can be adjusted through seasonal mechanism. | ARIMA, SSVR-SA, BPNN, SVR-SA, SVR-CSA | MAPE |
| [123] | 2014 | PSO-SVM |
|
| Dataset from Burbank Utility, USA | Hourly | Temperature sensitivity is considered here. | Classical method | MAPE |
| [115] | 2014 | EMD-EKF-KELM-PSO |
|
| Residential and commercial load data of Zhejiang Province, China | Hourly | A hybrid method with parameter optimization is proposed by designing offline optimization and online forecasting. | KELM | MAPE |
| [105] | 2013 | SSVR-CGSA |
|
| Dataset from Northeast China [201]. | Monthly | The proposed methods can handle non-historical climate change datasets. | ARIMA, SVR-CGA | MAPE |
Disclaimer/Publisher’s Note: The statements, opinions and data contained in all publications are solely those of the individual author(s) and contributor(s) and not of MDPI and/or the editor(s). MDPI and/or the editor(s) disclaim responsibility for any injury to people or property resulting from any ideas, methods, instructions or products referred to in the content. |
© 2024 by the authors. Licensee MDPI, Basel, Switzerland. This article is an open access article distributed under the terms and conditions of the Creative Commons Attribution (CC BY) license (https://creativecommons.org/licenses/by/4.0/).
Share and Cite
Mumtahina, U.; Alahakoon, S.; Wolfs, P. Hyperparameter Tuning of Load-Forecasting Models Using Metaheuristic Optimization Algorithms—A Systematic Review. Mathematics 2024, 12, 3353. https://doi.org/10.3390/math12213353
Mumtahina U, Alahakoon S, Wolfs P. Hyperparameter Tuning of Load-Forecasting Models Using Metaheuristic Optimization Algorithms—A Systematic Review. Mathematics. 2024; 12(21):3353. https://doi.org/10.3390/math12213353
Chicago/Turabian StyleMumtahina, Umme, Sanath Alahakoon, and Peter Wolfs. 2024. "Hyperparameter Tuning of Load-Forecasting Models Using Metaheuristic Optimization Algorithms—A Systematic Review" Mathematics 12, no. 21: 3353. https://doi.org/10.3390/math12213353
APA StyleMumtahina, U., Alahakoon, S., & Wolfs, P. (2024). Hyperparameter Tuning of Load-Forecasting Models Using Metaheuristic Optimization Algorithms—A Systematic Review. Mathematics, 12(21), 3353. https://doi.org/10.3390/math12213353

