Modelling of Reliability Indicators of a Mining Plant
Abstract
1. Introduction
- -
- Creation of Effective Algorithms: Developing algorithms to assess the reliability of mine hoisting installations is essential for understanding the factors influencing their performance. These algorithms can help in identifying vulnerabilities, predicting potential failures, and optimizing maintenance strategies to improve overall reliability and controllability;
- -
- Development of Mathematical Model: Creating a mathematical model of a mine hoisting plant allows for a detailed analysis of its reliability as a complex technical system. By considering the different levels of diagnostics for plant elements, researchers can gain insights into the interdependencies within the system and identify critical components that impact overall reliability;
- -
- Calculation of Reliability: By calculating the reliability of the mine hoisting plant based on its structural scheme, researchers can determine the probability of failure-free operation for individual elements and the plant as a whole. This quantitative analysis provides valuable information for decision-making and prioritizing maintenance efforts;
- -
- Development of Generalized Reliability Model: Building a generalized model of reliability for mine hoisting plants involves analyzing the cause-and-effect relationships among system components. By understanding these relationships through mathematical analysis, researchers can develop effective strategies to enhance plant reliability and optimize operational performance;
- -
- Reliability Assessment with Statistical Information: Leveraging statistical data on failures and utilizing technical diagnostics systems enable researchers to assess and manage the reliability of mine hoisting plants effectively. By incorporating real-world data into reliability assessments, operators can make informed decisions to prevent downtime, reduce costs, and ensure safe operation.
2. Research Methods
- Method of rationing: This method involves establishing time, labor, and cost standards for specific repair works, which are then used to allocate resources accordingly;
- Regression models: Regression equations are developed to establish relationships between repair costs and various parameters such as task complexity, equipment characteristics, and other relevant factors. This method helps in predicting and optimizing repair costs based on specific variables;
- Expert judgment method: This approach relies on the insights and expertise of experienced specialists in the field of mine hoisting plant repair to make informed calculations and decisions regarding resource allocation.
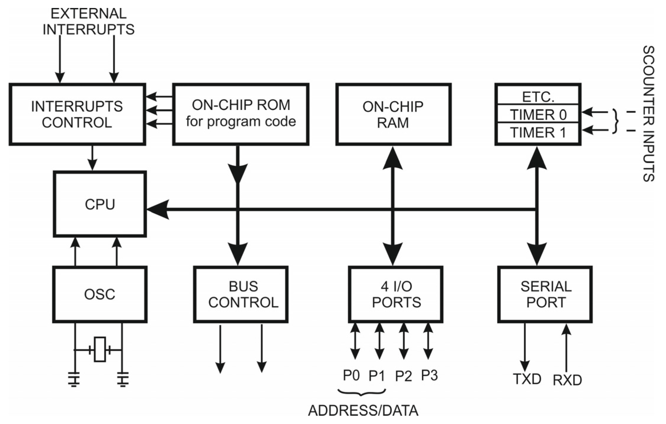
3. Mathematical Model of Reliability of Mining Equipment
3.1. Investigation of Reliability Indicators
- (a)
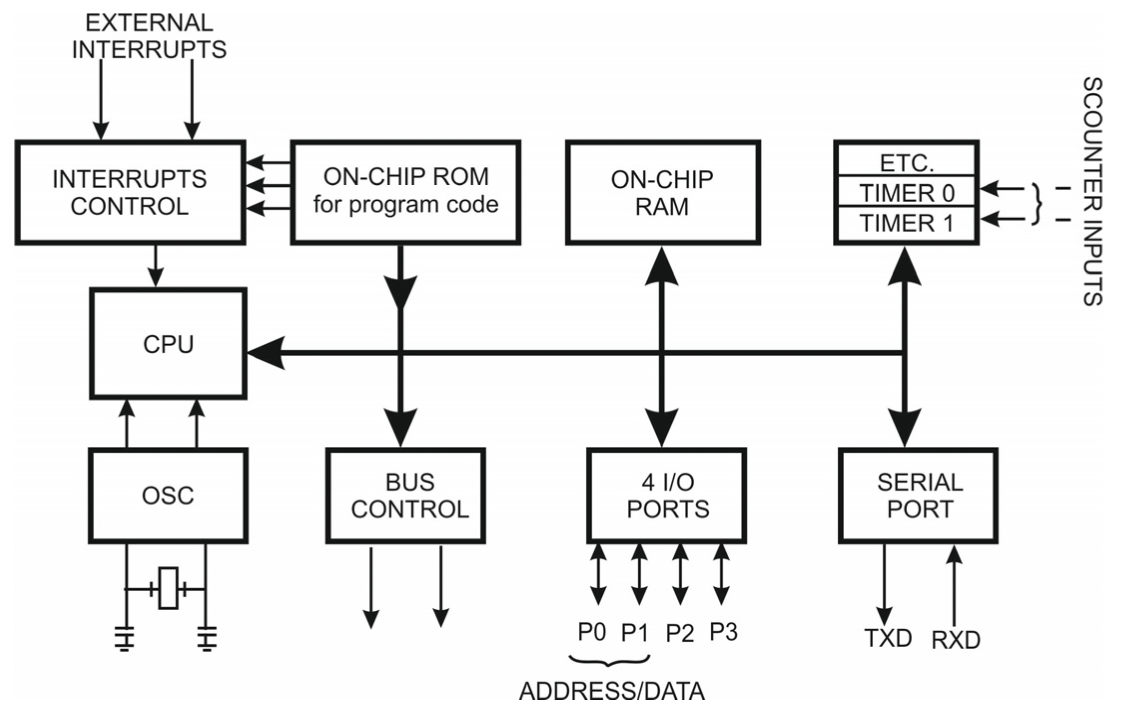
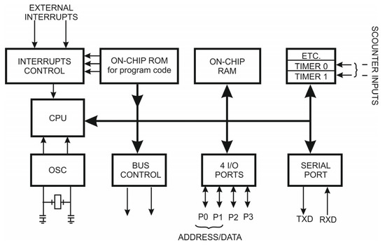
- Development of the electronic unit. The electronic unit interfaces with an IBM PC type computer and shall:
- at the command of the controlling computer, convert voltage in the range from −2.5 to +2.5 V at the input into 12-bit binary code at the output, by eight or more channels;
- store the measurement result in the buffer RAM;
- transfer the measurement results to the controlling computer.
- (b)
- Development of a program package. The program package consists of:
- a firmware to control the operation of the electronic unit;
- subroutines for organizing communication between the control computer and the measuring unit.
- converts the input voltage (from −2.5 to +2.5 V) into a 12-bit binary code at the command of the controlling computer;
- saves the received code in the buffer RAM with the capacity of 2048 bytes;
- transmits the measurement result to the controlling computer;
- supports RS-232-C serial data transmission interface for interaction with the controlling computer.
- make a series (1024) of measurements at small (hundreds of microseconds) fixed time intervals;
- have as many analog inputs as possible to connect measurement data sources and switch them by signal from the controlling computer;
- each analog input must be equipped with an amplifier with adjustable gain.
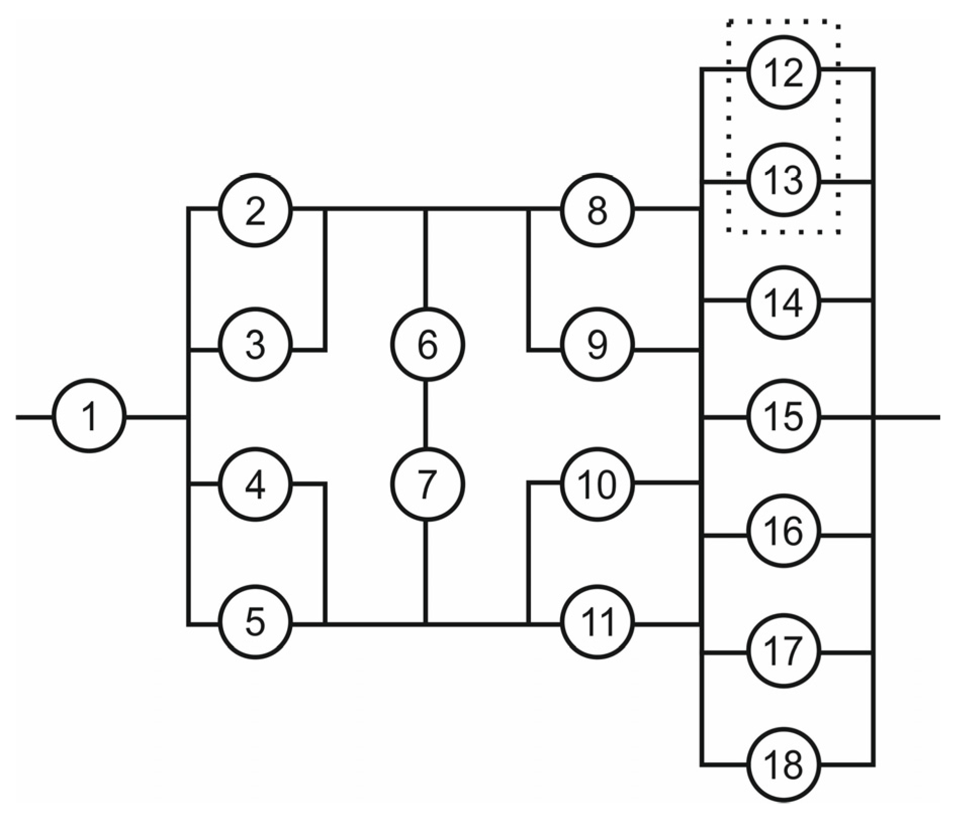
3.2. Modelling the Probability of Failure-Free Operation of a Mine Hoisting Plant
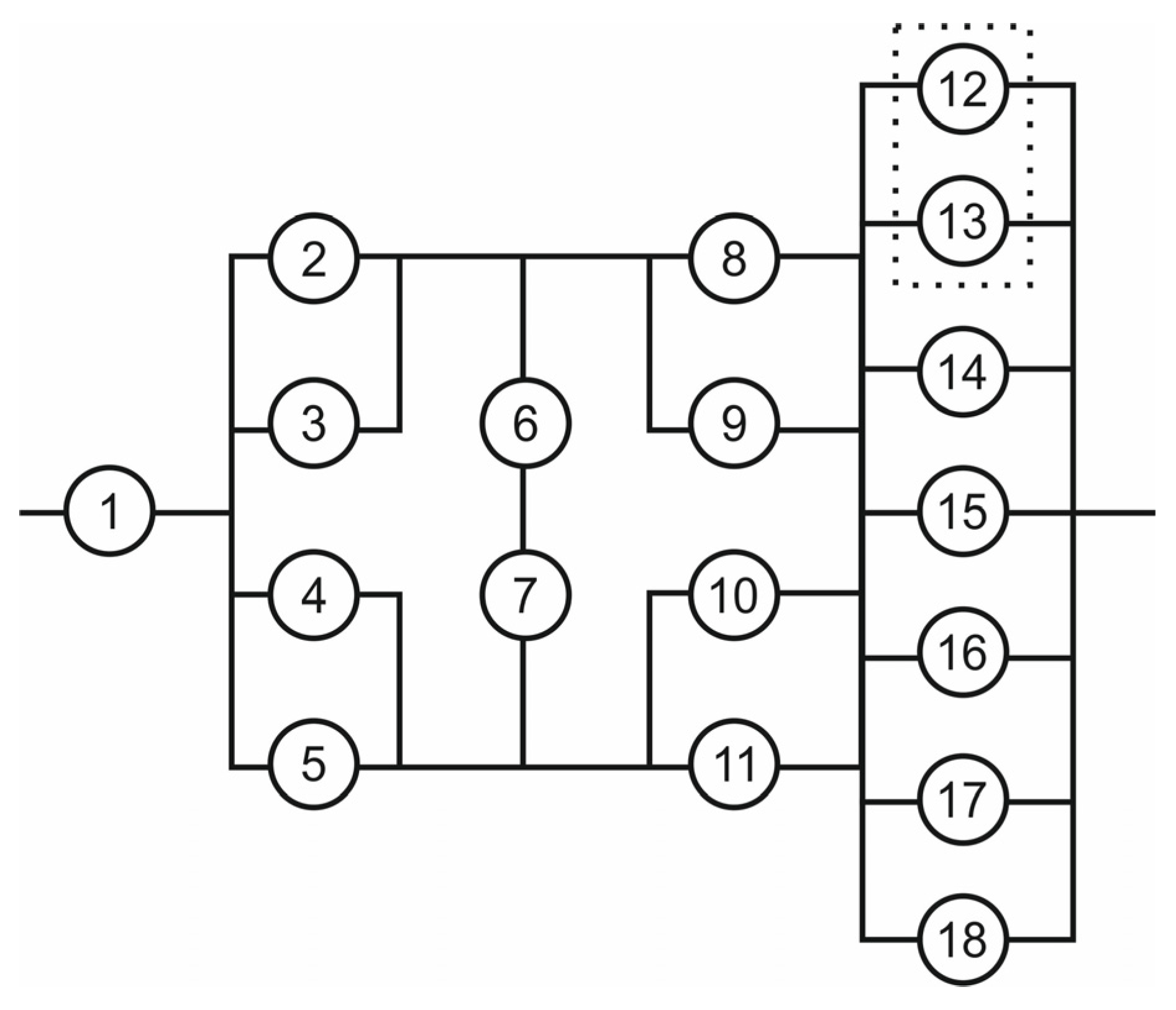
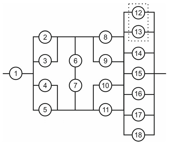
- add element 16, we get the “2 out of 5” system:
- add element 17, we get the “2 out of 6” system:
- add element 18, we get the “2 out of 7” system:
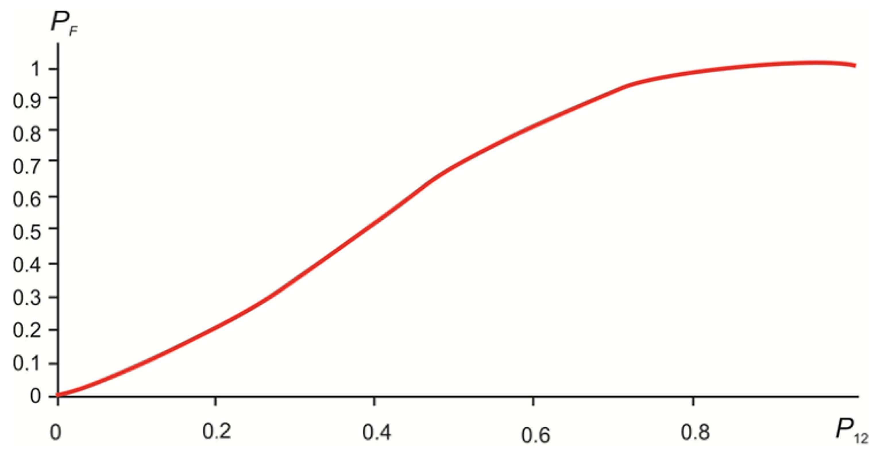
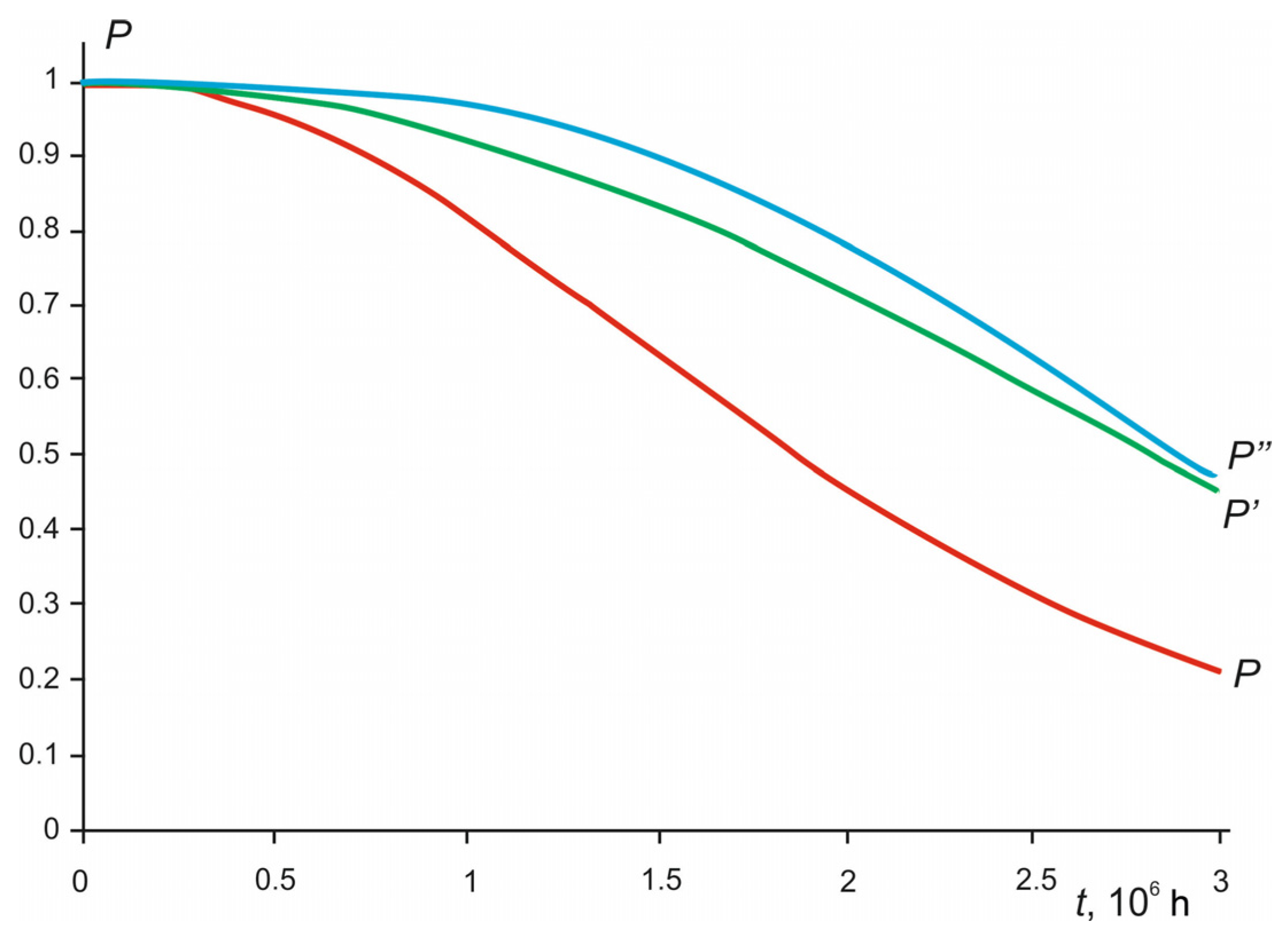
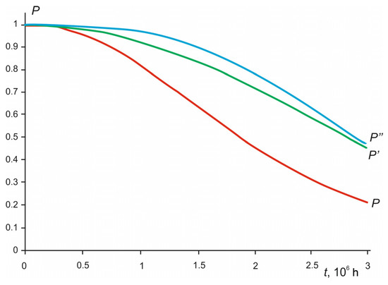
- Figure 8 shows the dependence of the probability of failure-free operation of the system (curve P). The graph shows that 50%—operating time of the original system is 1.9 × 106 h.
- To increase the reliability and increase the 50%—running time of the system by 1.5 times (up to 2.85 × 106 h), two methods are proposed:
- (a)
- Improved reliability of elements 12, 13, 14 and 15 and reduction in their failures from 0.5 to 0.322 × 10−6 h−1;
- (b)
- loaded redundancy of main elements 12, 13, 14 and 15 with identical redundant elements 16, 17 and 18 (Figure 11).
- The analysis of the dependences of the probability of failure-free operation of the system on time (operating time) shows that the second way of increasing the reliability of the system (structural redundancy) is preferable to the first one because, in the period of operating time up to 2.85 × 106 h, the probability of failure-free operation of the system at structural redundancy (curve P″) is higher than at increasing the reliability of elements (curve P″).
3.3. Improving the Reliability of Lifting Systems
3.4. Optimizations of Time to Eliminate Failures
3.5. Modelling the Optimal Number of Spare Parts
4. Discussion
5. Conclusions
Author Contributions
Funding
Data Availability Statement
Conflicts of Interest
References
- Dhillon, B.S. Mining Equipment Reliability, Maintainability, and Safety; Springer: London, UK, 2008. [Google Scholar]
- Carlo, F.D. Reliability and Maintainability in Operations Management; Massimiliano, S., Ed.; InTech: London, UK, 2013. [Google Scholar]
- Abramovich, B.N.; Bogdanov, I.A. Improving the efficiency of autonomous electrical complexes of oil and gas enterprises. J. Min. Inst. 2021, 249, 408–416. [Google Scholar] [CrossRef]
- Kumar, U.; Klefsjo, B. Reliability analysis of hydraulic systems of LHD machines using the power law process model. Reliab. Eng. Syst. Saf. 1992, 35, 217–224. [Google Scholar] [CrossRef]
- Troy, D. The Importance of Efficient Mining Equipment. Available online: https://industrytoday.com/importance-efficient-mining-equipment/ (accessed on 12 February 2023).
- Amy, H. What Is Equipment Reliability and How Do You Improve It? Available online: https://nonstopreliability.com/equipment-reliability/ (accessed on 15 October 2020).
- Meshkov, A.A.; Kazanin, O.I.; Sidorenko, A.A. Improving the efficiency of the technology and organisation of the longwall face move during the intensive flat-lying coal seams mining at the kuzbass mines. J. Min. Inst. 2021, 249, 342–350. [Google Scholar] [CrossRef]
- Nazarychev, A.N.; Dyachenok, G.V.; Sychev, Y.A. A reliability study of the traction drive system in haul trucks based on failure analysis of their functional parts. J. Min. Inst. 2023, 261, 363–373. [Google Scholar]
- Norris, G. The True Cost of Unplanned Equipment Downtime. Available online: https://www.forconstructionpros.com/equipment-management/article/21104195/the-true-cost-of-unplanned-equipment-downtime (accessed on 3 December 2019).
- Kumar, U. Reliability Analysis of Load-Haul-Dump Machines. Ph.D. Thesis, Lulea Tekniska Universitet, Lulea, Sweden, 1990. [Google Scholar]
- Provencher, M. A Guide to Predictive Maintenance for the Smart Mine. Available online: https://www.mining.com/a-guide-to-predictive-maintenance-for-the-smart-mine/ (accessed on 16 April 2020).
- Sellathamby, C.; Moore, B.; Slupsky, S. Increased Productivity by Condition-Based Maintenance Using Wireless Strain Measurement System. In Proceedings of the Canadian Institute of Mining (CIM) MEMO Conference, Sudbury, ON, Canada, 24–27 October 2010. [Google Scholar]
- Glazunov, V.V.; Burlutsky, S.B.; Shuvalova, R.A.; Zhdanov, S.V. Improving the reliability of 3D modelling of a landslide slope based on engineering geophysics data. J. Min. Inst. 2022, 257, 771–782. [Google Scholar] [CrossRef]
- Koteleva, N.; Korolev, N. A Diagnostic Curve for Online Fault Detection in AC Drives. Energies 2024, 17, 1234. [Google Scholar] [CrossRef]
- Vasilyeva, N.; Golyshevskaia, U.; Sniatkova, A. Modeling and Improving the Efficiency of Crushing Equipment. Symmetry 2023, 15, 1343. [Google Scholar] [CrossRef]
- Zakharchenko, A.I.; Leusenko, Y.A. A comprehensive approach to solution of the problem of improving the quality of mine equipment. Ugol’Ukr (Ukr. SSR) 1980, 7, 16–17. [Google Scholar]
- Viray, F.L. Coal Mine Productivity Assessment as Influenced by Equipment Reliability and Availability; ProQuest Dissertations Publishing: Ann Arbor, MI, USA, 1982; p. 338. [Google Scholar]
- Nevskaya, M.A.; Raikhlin, S.M.; Vinogradova, V.V.; Belyaev, V.V.; Khaikin, M.M. A Study of Factors Affecting National Energy Efficiency. Energies 2023, 16, 5170. [Google Scholar] [CrossRef]
- Zhukovskiy, Y.; Buldysko, A.; Revin, I. Induction Motor Bearing Fault Diagnosis Based on Singular Value Decomposition of the Stator Current. Energies 2023, 16, 3303. [Google Scholar] [CrossRef]
- Stanek, E.; Venkata, S. Mine power system reliability. IEEE Trans. Ind. Appl. 1988, 24, 827–838. [Google Scholar] [CrossRef]
- Collins, E.W. Safety evaluation of coal mine power systems. In Proceedings of the Annual Reliability and Maintainability Symposium, Philadelphia, PA, USA, 27 January 1987; Sandia National Labs.: Albuquerque, NM, USA, 1987. [Google Scholar]
- Samanta, B.; Sarkar, B.; Mukherjee, S.K. Reliability assessment of hydraulic shovel system using fault trees. Min. Technol. Trans. Inst. Min. Metall. Sect. A 2002, 111, 129–135. [Google Scholar] [CrossRef]
- Kunshin, A.; Dvoynikov, M.; Timashev, E.; Starikov, V. Development of Monitoring and Forecasting Technology Energy Efficiency of Well Drilling Using Mechanical Specific Energy. Energies 2022, 15, 7408. [Google Scholar] [CrossRef]
- Abdollahpour, P.; Tabatabaee Moradi, S.S.; Leusheva, E.; Morenov, V. A Numerical Study on the Application of Stress Cage Technology. Energies 2022, 15, 5439. [Google Scholar] [CrossRef]
- Coetzee, J.L. The role of NHPP models in the practical analysis of maintenance failure data. Reliab. Eng. Syst. Saf. 1997, 56, 161–168. [Google Scholar] [CrossRef]
- Roy, S.K.; Bhattacharyya, M.M.; Naikan, V.N. Maintainability and reliability analysis of a fleet of shovels. Min. Technol. Trans. Inst. Min. Metall. Sect. A 2001, 110, 163–171. [Google Scholar] [CrossRef]
- Ilyushina, A.N.; Pershin, I.M.; Trushnikov, V.E.; Novozhilov, I.M.; Pervukhin, D.A.; Tukeyev, D.L. Design of Induction Equipment Complex using the Theory of Distributed Parameter Systems. In Proceedings of the 2023 5th International Conference on Control in Technical Systems CTS 2023, Saint Petersburg, Russia, 26–28 September 2023; pp. 79–82. [Google Scholar] [CrossRef]
- Skamyin, A.N.; Dobush, I.V.; Gurevich, I.A. Influence of nonlinear load on the measurement of harmonic impedance of the power supply system. In Proceedings of the 2023 5th International Youth Conference on Radio Electronics, Electrical and Power Engineering, REEPE 2023, Moscow, Russia, 16–18 March 2023. [Google Scholar] [CrossRef]
- Hall, R.A.; Daneshmend, L.K. Reliability Modelling of Surface Mining Equipment: Data Gathering and Analysis Methodologies. Int. J. Surf. Min. 2003, 17, 139–155. [Google Scholar] [CrossRef]
- Ascher, H.; Feingold, H. Repairable Systems Reliability: Modeling, Inference, Misconceptions and Their Causes; Marcel Dekker, Inc.: New York, NY, USA, 1984. [Google Scholar]
- Malozyomov, B.V.; Martyushev, N.V.; Sorokova, S.N.; Efremenkov, E.A.; Qi, M. Mathematical Modeling of Mechanical Forces and Power Balance in Electromechanical Energy Converter. Mathematics 2023, 11, 2394. [Google Scholar] [CrossRef]
- Rahimdel, M.J.; Ghodrati, B. Reliability analysis of the compressed air supplying system in underground mines. Sci. Rep. 2023, 13, 6836. [Google Scholar] [CrossRef]
- Efremenkov, E.A.; Qi, M. Mathematical Modeling the Performance of an Electric Vehicle Considering Various Driving Cycles. Mathematics 2023, 11, 2586. [Google Scholar] [CrossRef]
- Klyuev, R.V.; Karlina, A.I. Improvement of Hybrid Electrode Material Synthesis for Energy Accumulators Based on Carbon Nanotubes and Porous Structures. Micromachines 2023, 14, 1288. [Google Scholar] [CrossRef] [PubMed]
- Rao, K.R.; Prasad, P.V. Graphical methods for reliability of repairable equipment and maintenance planning. In Proceedings of the Annual Symposium on Reliability and Maintainability (RAMS), Philadelphia, PA, USA, 22–25 January 2001; pp. 123–128. [Google Scholar]
- Kumar, R.; Vardhan, A.; Kishorilal, D.B.; Kumar, A. Reliability analysis of a hydraulic shovel used in open pit coal mines. J. Mines Met. Fuels 2018, 66, 472–477. [Google Scholar]
- Sinha, R.S.; Mukhopadhyay, A.K. Reliability centred maintenance of cone crusher: A case study. Int. J. Syst. Assur. Eng. Manag. 2015, 6, 32–35. [Google Scholar] [CrossRef]
- Ruijters, E.; Stoelinga, M. Fault Tree Analysis: A survey of the state-of-the-art in modelling, analysis and tools. Comput. Sci. Rev. 2015, 15–16, 29–62. [Google Scholar] [CrossRef]
- Yong, B.; Qiang, B. Subsea Engineering Handbook; Gulf Professional Publishing: Oxford, UK, 2018. [Google Scholar]
- Singh, R. Pipeline Integrity Handbook; Gulf Professional Publishing: Oxford, UK, 2017. [Google Scholar]
- Gharahasanlou, A.N.; Mokhtarei, A.; Khodayarei, A.; Ataei, M. Fault tree analysis of failure cause of crushing plant and mixing bed hall at Khoy cement factory in Iran. Case Stud. Eng. Fail. Anal. 2014, 2, 33–38. [Google Scholar] [CrossRef]
- Kang, J.; Sun, L.; Soares, C.G. Fault Tree Analysis of floating offshore wind turbines. Renew. Energy 2019, 133, 1455–1467. [Google Scholar] [CrossRef]
- Tuncay, D.; Nuray, D. Reliability analysis of a dragline using fault tree analysis. Bilimsel Madencilik Derg. 2017, 56, 55–64. [Google Scholar] [CrossRef]
- Patil, R.B.; AMhamane, D.; Kothavale, P.B.; SKothavale, B. Fault Tree Analysis: A Case Study from Machine Tool Industry. In Proceedings of the An International Conference on Tribology, TRIBOINDIA-2018, Mumbai, India, 13–15 December 2018. [Google Scholar]
- Iyomi, E.P.; Ogunmilua, O.O.; Guimaraes, I.M. Managing the Integrity of Mine Cage Conveyance. Int. J. Eng. Res. Technol. (IJERT) 2021, 10, 743–747. [Google Scholar]
- Relkar, A.S. Risk Analysis of Equipment Failure through Failure Mode and Effect Analysis and Fault Tree Analysis. J. Fail. Anal. Prev. 2021, 21, 793–805. [Google Scholar] [CrossRef]
- Li, S.; Yang, Z.; Tian, H.; Chen, C.; Zhu, Y.; Deng, F.; Lu, S. Failure Analysis for Hydraulic System of Heavy-Duty Machine. Appl. Sci. 2021, 11, 1249. [Google Scholar] [CrossRef]
- Jiang, G.-J.; Li, Z.-Y.; Qiao, G.; Chen, H.-X.; Li, H.-B.; Sun, H.-H. Reliability Analysis of Dynamic Fault Tree Based on BinaryDecision Diagrams for Explosive Vehicle. Math. Probl. Eng. 2021, 2021, 5559475. [Google Scholar] [CrossRef]
- Kabir, S. An overview of fault tree analysis and its application in model based dependability analysis. Expert Syst. Appl. 2017, 77, 114–135. [Google Scholar] [CrossRef]
- Tynchenko, V.S.; Bukhtoyarov, V.V.; Wu, X.; Tyncheko, Y.A.; Kukartsev, V.A. Overview of Methods for Enhanced Oil Recovery from Conventional and Unconventional Reservoirs. Energies 2023, 16, 4907. [Google Scholar] [CrossRef]
- Malozyomov, B.V.; Martyushev, N.V.; Voitovich, E.V.; Kononenko, R.V.; Konyukhov, V.Y.; Tynchenko, V.; Kukartsev, V.A.; Tynchenko, Y.A. Designing the Optimal Configuration of a Small Power System for Autonomous Power Supply of Weather Station Equipment. Energies 2023, 16, 5046. [Google Scholar] [CrossRef]
- Malozyomov, B.V.; Martyushev, N.V.; Konyukhov, V.Y.; Oparina, T.A.; Zagorodnii, N.A.; Efremenkov, E.A.; Qi, M. Mathematical Analysis of the Reliability of Modern Trolleybuses and Electric Buses. Mathematics 2023, 11, 3260. [Google Scholar] [CrossRef]
- Efremenkov, E.A.; Valuev, D.V.; Qi, M. Review Models and Methods for Determining and Predicting the Reliability of Technical Systems and Transport. Mathematics 2023, 11, 3317. [Google Scholar] [CrossRef]
- Zuo, X.; Yu, X.R.; Yue, Y.L.; Yin, F.; Zhu, C.L. Reliability Study of Parameter Uncertainty Based on Time-Varying Failure Rates with an Application to Subsea Oil and Gas Production Emergency Shutdown Systems. Processes 2021, 9, 2214. [Google Scholar] [CrossRef]
- Kumar, N.S.; Choudhary, R.P.; Murthy, C. Reliability based analysis of probability density function and failure rate of the shovel-dumper system in a surface coal mine. Model. Earth Syst. Environ. 2020, 7, 1727–1738. [Google Scholar] [CrossRef]
- Balaraju, J.; Raj, M.G.; Murthy, C. Estimation of reliability-based maintenance time intervals of Load-Haul Dumper in an underground coal mine. J. Min. Environ. 2018, 9, 761–771. [Google Scholar]
- Barabady, J.; Kumar, U. Reliability analysis of mining equipment: A case study of a crushing plant at Jajarm Bauxite Mine in Iran. Reliab. Eng. Syst. Saf. 2008, 93, 647–653. [Google Scholar] [CrossRef]
- Taherı, M.; Bazzazı, A.A. Reliability Analysis of Loader Equipment: A Case Study of a Galcheshmeh. J. Undergr. Resour. 2016, 37–46. Available online: https://dergipark.org.tr/en/pub/mtb/issue/32053/354893 (accessed on 3 March 2022).
- Bala, R.J.; Govinda, R.; Murthy, C. Reliability analysis and failure rate evaluation of load haul dump machines using Weibull. Math. Model. Eng. Probl. 2018, 5, 116–122. [Google Scholar] [CrossRef]
- Waghmode, L.Y.; Patil, R.B. Reliability analysis and life cycle cost optimisation: A case study from Indian industry. Int. J. Qual. Reliab. Manag. 2016, 33, 414–429. [Google Scholar] [CrossRef]
- Hoseinie, S.H.; Ataei, M.; Khalokakaie, R.; Ghodrati, B.; Kumar, U. Reliability analysis of the cable system of drum shearer using the power law process model. Int. J. Min. Reclam. Environ. 2012, 26, 309–323. [Google Scholar] [CrossRef]
- Mouli, C.; Chamarthi, S.; Chandra, G.; Kumar, V. Reliability Modeling and Performance Analysis of Dumper Systems in Mining by KME Method. Int. J. Curr. Eng. Technol. 2014, SP2, 255–258. [Google Scholar]
- Roche-Carrier, N.L.; Ngoma, G.D.; Kocaefe, Y.; Erchiqui, F. Reliability analysis of underground rock bolters using the renewal process, the non-homogeneous Poisson process and the Bayesian approach. Int. J. Qual. Reliab. Manag. 2019, 37, 223–242. [Google Scholar] [CrossRef]
- Sorokova, S.N.; Efremenkov, E.A.; Valuev, D.V.; Qi, M. Stochastic Models and Processing Probabilistic Data for Solving the Problem of Improving the Electric Freight Transport Reliability. Mathematics 2023, 11, 4836. [Google Scholar] [CrossRef]
- Martyushev, N.V.; Malozyomov, B.V.; Kukartsev, V.V.; Gozbenko, V.E. Determination of the Reliability of Urban Electric Transport Running Autonomously through Diagnostic Parameters. World Electr. Veh. J. 2023, 14, 334. [Google Scholar] [CrossRef]
- Boychuk, I.P.; Grinek, A.V.; Kondratiev, S.I. A Methodological Approach to the Simulation of a Ship’s Electric Power System. Energies 2023, 16, 8101. [Google Scholar] [CrossRef]
- Filina, O.A.; Panfilova, T.A. Increasing the Efficiency of Diagnostics in the Brush-Commutator Assembly of a Direct Current Electric Motor. Energies 2024, 17, 17. [Google Scholar] [CrossRef]
- Yi, X.J.; Chen, Y.F.; Hou, P. Fault diagnosis of rolling element bearing using Naïve Bayes classifier. Vibroeng. Procedia 2017, 14, 64–69. [Google Scholar] [CrossRef]
- Lu, Y. Decision tree methods: Applications for classification and prediction. Shanghai Arch. Psychiatry 2015, 27, 130. [Google Scholar]
- Rokach, L.; Maimon, O. Data Mining with Decision Trees, 2nd ed.; World Scientific Publishing Co. Pte. Ltd.: Singapore, 2015. [Google Scholar]
- Du, C.-J.; Sun, D.-W. (Eds.) Object Classification Methods. In Computer Vision Technology for Food Quality Evaluation; Elsevier Inc.: Amsterdam, The Netherlands; Academic Press: Cambridge, MA, USA, 2008; pp. 57–80. [Google Scholar]
- Gong, Y.-S.; Li, Y. Motor Fault Diagnosis Based on Decision Tree-Bayesian Network Model. In Advances in Electronic Commerce, Web Application and Communication; Jin, D., Lin, S., Eds.; Springer: Warsaw, Poland, 2012; pp. 165–170. [Google Scholar]
- Hildreth, J.; Dewitt, S. Logistic Regression for Early Warning of Economic Failure. In Proceedings of the 52nd ASC Annual International Conference Proceedings, Provo, UT, USA, 13–16 April 2016. [Google Scholar]
- Bhattacharjee, P.; Dey, V.; Mandal, U.K. Risk assessment by failure mode and effects analysis (FMEA) using an interval number based logistic regression model. Saf. Sci. 2020, 132, 104967. [Google Scholar] [CrossRef]
- Ku, J.-H. A Study on Prediction Model of Equipment Failure Through Analysis of Big Data Based on RHadoop. Wirel. Pers. Commun. 2018, 98, 3163–3176. [Google Scholar] [CrossRef]
- Efremenkov, E.A.; Valuev, D.V.; Qi, M. Analysis of a Predictive Mathematical Model of Weather Changes Based on Neural Networks. Mathematics 2024, 12, 480. [Google Scholar] [CrossRef]
- Konyukhov, V.Y.; Oparina, T.A.; Sevryugina, N.S.; Gozbenko, V.E.; Kondratiev, V.V. Determination of the Performance Characteristics of a Traction Battery in an Electric Vehicle. World Electr. Veh. J. 2024, 15, 64. [Google Scholar] [CrossRef]
- Abdelhadi, A. Heuristic Approach to schedule preventive maintenance operations using K-Means methodology. Int. J. Mech. Eng. Technol. 2017, 8, 300–307. [Google Scholar]
- Riantama, R.N.; Prasanto, A.D.; Kurniati, N.; Anggrahini, D. Examining Equipment Condition Monitoring for Predictive Maintenance, A case of typical Process Industry. In Proceedings of the 5th NA International Conference on Industrial Engineering and Operations Management, Detroit, MI, USA, 10–14 August 2020. [Google Scholar]
- Valuev, D.V.; Qi, M. Mathematical Modelling of Traction Equipment Parameters of Electric Cargo Trucks. Mathematics 2024, 12, 577. [Google Scholar] [CrossRef]
- Pryalukhin, A.F.; Filina, O.A.; Konyukhov, V.Y.; Makarov, A.A. Improvement of Operational Reliability of Units and Elements of Dump Trucks Taking into Account the Least Reliable Elements of the System. World Electr. Veh. J. 2024, 15, 365. [Google Scholar] [CrossRef]












| Baud Rate, Baud | Maximum Length of Shielded Cable, m | Maximum Length of Unshielded Cable, m |
|---|---|---|
| 100 | 1524 | 914.4 |
| 300 | 1524 | 914.4 |
| 1200 | 914.4 | 914.4 |
| 2400 | 304.8 | 152.4 |
| 4800 | 304.8 | 76.2 |
| 9600 | 76.2 | 76.2 |
| 1 | 2 | 3 | 4 | 5 | |
|---|---|---|---|---|---|
| 35 | + | ||||
| 34 | |||||
| 33 | + | ||||
| 32 | + | ||||
| 31 | |||||
| 30 | + | + | + | ||
| 29 | + | ||||
| 28 | |||||
| 27 | |||||
| 26 | + | ||||
| 25 | + | ||||
| 24 | |||||
| 23 | + | ||||
| 22 | |||||
| 21 | + | ||||
| 20 | + | ||||
| 19 | + | ||||
| 18 | + | ||||
| 17 | + | ||||
| 16 | + | + | |||
| 15 | |||||
| 14 | + | ||||
| 13 | |||||
| 12 | + | + | |||
| 11 | + | ||||
| 10 | + | ||||
| 9 | + | + | |||
| 8 | + | + | |||
| 7 | + | + | + | ||
| 6 | + | ||||
| 5 | + | ||||
| 4 | + | ||||
| 3 | + | ||||
| 2 | + | ||||
| 1 | + |
| Element | λi, 10−6 h−1 | Operating Time t, 106 h | |||||||
|---|---|---|---|---|---|---|---|---|---|
| 0.5 | 1.0 | 1.5 | 2.0 | 2.5 | 3.0 | 1.9 | 2.85 | ||
| 1 | 0.001 | 0.9995 | 0.9990 | 0.9985 | 0.9980 | 0.9975 | 0.9970 | 0.9981 | 0.9972 |
| 2–5 | 0.1 | 0.9512 | 0.9048 | 0.8607 | 0.8187 | 0.7788 | 0.7408 | 0.8270 | 0.7520 |
| 6, 7 | 0.01 | 0.9950 | 0.9900 | 0.9851 | 0.9802 | 0.9753 | 0.9704 | 0.9812 | 0.9719 |
| 8–11 | 0.2 | 0.9048 | 0.8187 | 0.7408 | 0.6703 | 0.6065 | 0.5488 | 0.6839 | 0.5655 |
| 12–15 | 0.5 | 0.7788 | 0.6065 | 0.4724 | 0.3679 | 0.3865 | 0.2231 | 0.3867 | 0.2405 |
| A, B | - | 0.9986 | 0.9911 | 0.9822 | 0.9995 | 0.9612 | 0.9412 | 0.9815 | 0.9402 |
| C | - | 0.9896 | 0.9912 | 0.9801 | 0.9805 | 0.9688 | 0.9511 | 0.9704 | 0.9458 |
| D, E | - | 0.9899 | 0.9589 | 0.9304 | 0.8724 | 0.8512 | 0.8001 | 0.8992 | 0.8987 |
| F | - | 0.9701 | 0.8304 | 0.7501 | 0.4801 | 0.3314 | 0.3112 | 0.4006 | 0.2259 |
| G | - | 0.9931 | 0.9906 | 0.9912 | 0.9995 | 0.9802 | 0.9604 | 0.9906 | 0.9324 |
| P | - | 0.9602 | 0.8213 | 0.6352 | 0.4607 | 0.3172 | 0.2233 | 0.5112 | 0.2697 |
| 12′–15′ | 0.322 | 0.8602 | 0.7162 | 0.6169 | 0.5368 | 0.5501 | 0.4102 | 0.5566 | 0.4005 |
| F′ | - | 0.9909 | 0.9304 | 0.8397 | 0.7325 | 0.6112 | 0.5004 | 0.7288 | 0.4999 |
| P′ | - | 0.9832 | 0.9204 | 0.8270 | 0.7112 | 0.6001 | 0.4514 | 0.7488 | 0.5172 |
| 16–18 | 0.5 | 0.7788 | 0.6065 | 0.4724 | 0.3679 | 0.2865 | 0.2231 | 0.3867 | 0.2405 |
| F″ | - | 0.9993 | 0.9828 | 0.9173 | 0.7954 | 0.6423 | 0.4858 | 0.8233 | 0.5311 |
| P″ | - | 0.9912 | 0.9708 | 0.9034 | 0.7795 | 0.6226 | 0.4641 | 0.8079 | 0.5081 |
Disclaimer/Publisher’s Note: The statements, opinions and data contained in all publications are solely those of the individual author(s) and contributor(s) and not of MDPI and/or the editor(s). MDPI and/or the editor(s) disclaim responsibility for any injury to people or property resulting from any ideas, methods, instructions or products referred to in the content. |
© 2024 by the authors. Licensee MDPI, Basel, Switzerland. This article is an open access article distributed under the terms and conditions of the Creative Commons Attribution (CC BY) license (https://creativecommons.org/licenses/by/4.0/).
Share and Cite
Malozyomov, B.V.; Martyushev, N.V.; Babyr, N.V.; Pogrebnoy, A.V.; Efremenkov, E.A.; Valuev, D.V.; Boltrushevich, A.E. Modelling of Reliability Indicators of a Mining Plant. Mathematics 2024, 12, 2842. https://doi.org/10.3390/math12182842
Malozyomov BV, Martyushev NV, Babyr NV, Pogrebnoy AV, Efremenkov EA, Valuev DV, Boltrushevich AE. Modelling of Reliability Indicators of a Mining Plant. Mathematics. 2024; 12(18):2842. https://doi.org/10.3390/math12182842
Chicago/Turabian StyleMalozyomov, Boris V., Nikita V. Martyushev, Nikita V. Babyr, Alexander V. Pogrebnoy, Egor A. Efremenkov, Denis V. Valuev, and Aleksandr E. Boltrushevich. 2024. "Modelling of Reliability Indicators of a Mining Plant" Mathematics 12, no. 18: 2842. https://doi.org/10.3390/math12182842
APA StyleMalozyomov, B. V., Martyushev, N. V., Babyr, N. V., Pogrebnoy, A. V., Efremenkov, E. A., Valuev, D. V., & Boltrushevich, A. E. (2024). Modelling of Reliability Indicators of a Mining Plant. Mathematics, 12(18), 2842. https://doi.org/10.3390/math12182842

