Hole Appearance Constraint Method in 2D Structural Topology Optimization
Abstract
1. Introduction
2. Implementation of Topology Optimization
2.1. The Topological Optimization Model
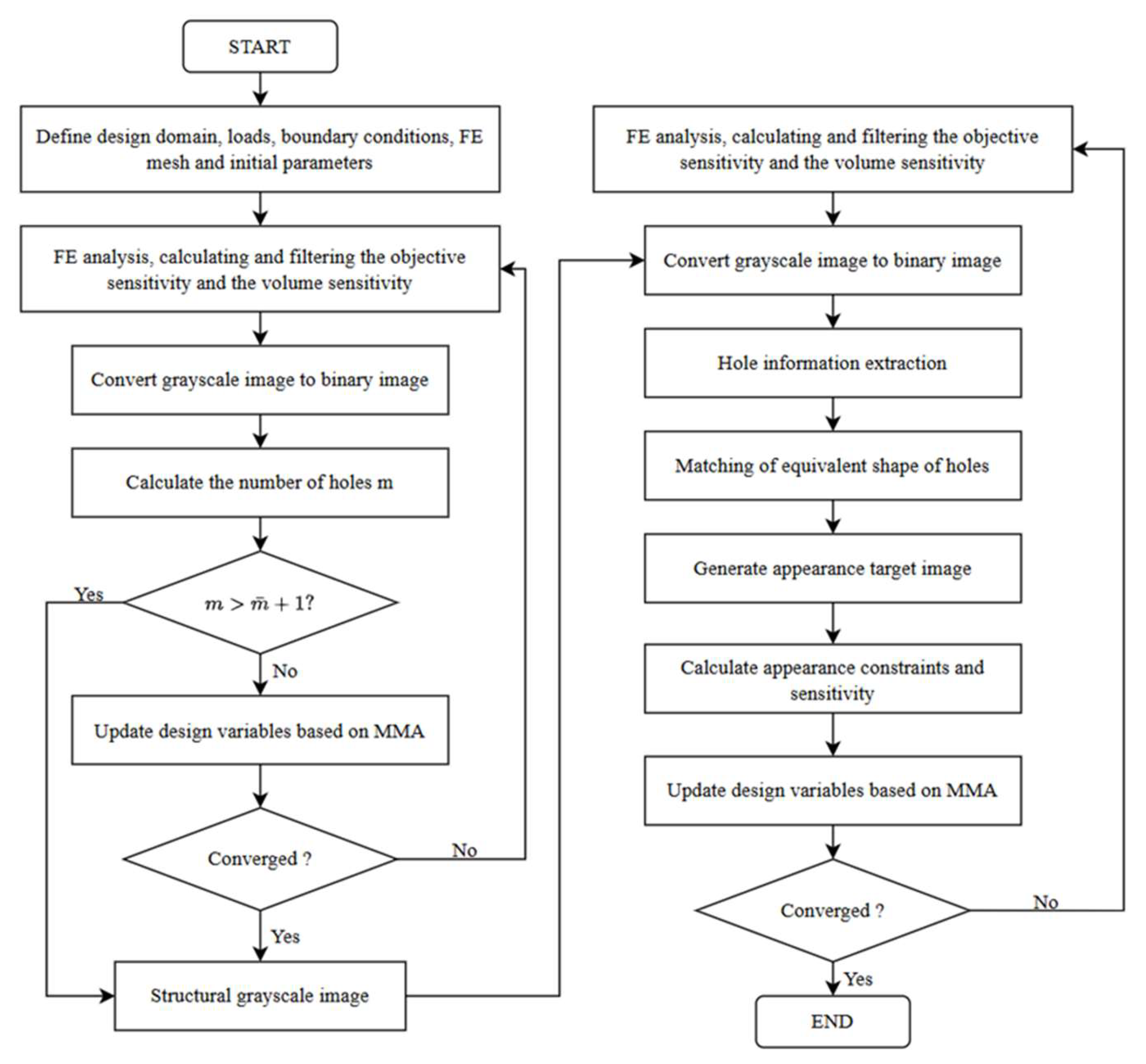
2.2. Workflow
3. Hole Extraction and Feature Shape Measurement Algorithm
3.1. Extraction of Hole Shape Information
3.2. Calculating the Area and Centroid of Holes
3.3. Calculating the Elongation of Holes
3.4. Best Equivalent Shape Matching
3.4.1. Measurement Method for Shape Similarity of Equivalent Shapes
- Rectangularity Measurement
- Isosceles Triangle Measurement
- Ellipticity Measurement
3.4.2. Method for Calculating Equivalent Shapes
- The centroids of the two shapes should coincide;
- The areas of the two shapes should be identical;
- The two shapes should possess equivalent aspect ratios;
- The two shapes should have the maximum possible overlapping area.
| Algorithm 1: Algorithm to obtain the MES of a hole. |
|
4. Hole Number Control
5. Appearance Target Image and Minimum Scale between Holes Control
5.1. Generate Appearance Target Image
- Obtain the grayscale image, as depicted in Figure 10a, using classical topology optimization methods.
- Process the obtained image through binarization to achieve Figure 10b.
- Fill the redundant holes. At this point, we defined .
- After determining the MES for all holes, obtain the results depicted in Figure 10c.
- Map the MES onto the binary image to obtain the appearance target image, as shown in Figure 10d, where interference between holes becomes apparent.
- Before performing hole shrinking on interfering holes, expand the holes in the appearance target image by k pixels using morphological dilation operations to generate an interference assessment map, as illustrated in Figure 10e. This step aims to prevent the holes being too close to or touching each other.
- Identify all interfering holes based on the interference assessment map and replace the equivalent shapes of interfering holes in the appearance target image with their original hole shapes. Use morphological erosion operations to reduce the size of the holes by one pixel. This process results in an updated appearance target image shown in Figure 10f.
5.2. Appearance Constraints
6. Results and Discussion
6.1. Example 1
6.2. Example 2
6.3. Example 3
7. Conclusions
Author Contributions
Funding
Data Availability Statement
Conflicts of Interest
References
- Bendsøe, M.P.; Kikuchi, N. Generating Optimal Topologies in Structural Design Using a Homogenization Method. Comput. Methods Appl. Mech. Eng. 1988, 71, 197–224. [Google Scholar] [CrossRef]
- Sigmund, O.; Maute, K. Topology Optimization Approaches: A Comparative Review. Struct. Multidiscip. Optim. 2013, 48, 1031–1055. [Google Scholar] [CrossRef]
- Sobieszczanski-Sobieski, J.; Haftka, R.T. Multidisciplinary Aerospace Design Optimization: Survey of Recent Developments. Struct. Optim. 1997, 14, 1–23. [Google Scholar] [CrossRef]
- Eschenauer, H.A.; Olhoff, N. Topology Optimization of Continuum Structures: A Review. Appl. Mech. Rev. 2001, 54, 331–390. [Google Scholar] [CrossRef]
- Bendsøe, M.P. Topology Optimization—Broadening the Areas of Application. In Proc. 1. Konferenz für Angewandte Optimierung; FE-Design: Karlsruhe, Germany, 2006. [Google Scholar]
- Nomura, T.; Nishiwaki, S.; Sato, K.; Hirayama, K. Topology Optimization for the Design of Periodic Microstructures Composed of Electromagnetic Materials. Finite Elem. Anal. Des. 2009, 45, 210–226. [Google Scholar] [CrossRef]
- Zhang, J.; Zhang, W.H.; Zhu, J.H.; Xia, L. Integrated Layout Design of Multi-Component Systems Using XFEM and Analytical Sensitivity Analysis. Comput. Methods Appl. Mech. Eng. 2012, 245–246, 75–89. [Google Scholar] [CrossRef]
- Zhou, L.; Gao, T.; Zhang, W. Hole Control Methods in Feature-Driven Topology Optimization. Comput. Methods Appl. Mech. Eng. 2023, 417, 116447. [Google Scholar] [CrossRef]
- Zhang, W.; Zhong, W.; Guo, X. Explicit Layout Control in Optimal Design of Structural Systems with Multiple Embedding Components. Comput. Methods Appl. Mech. Eng. 2015, 290, 290–313. [Google Scholar] [CrossRef]
- Yan, X.; Chen, J.; Hua, H.; Zhang, Y.; Huang, X. Smooth Topological Design of Structures with Minimum Length Scale and Chamfer/Round Controls. Comput. Methods Appl. Mech. Eng. 2021, 383, 113939. [Google Scholar] [CrossRef]
- Clausen, A.; Aage, N.; Sigmund, O. Topology Optimization with Flexible Void Area. Struct. Multidiscip. Optim. 2014, 50, 927–943. [Google Scholar] [CrossRef]
- Johnson, T.E.; Gaynor, A.T. Three-Dimensional Projection-Based Topology Optimization for Prescribed-Angle Self-Supporting Additively Manufactured Structures. Addit. Manuf. 2018, 24, 667–686. [Google Scholar] [CrossRef]
- Kruth, J.; Mercelis, P.; Van Vaerenbergh, J.; Froyen, L.; Rombouts, M. Binding Mechanisms in Selective Laser Sintering and Selective Laser Melting. Rapid Prototyp. J. 2005, 11, 26–36. [Google Scholar] [CrossRef]
- Xia, L.; Breitkopf, P. Design of Materials Using Topology Optimization and Energy-Based Homogenization Approach in Matlab. Struct. Multidiscip. Optim. 2015, 52, 1229–1241. [Google Scholar] [CrossRef]
- Guest, J.K.; Prévost, J.H.; Belytschko, T. Achieving Minimum Length Scale in Topology Optimization Using Nodal Design Variables and Projection Functions. Int. J. Numer. Methods Eng. 2004, 61, 238–254. [Google Scholar] [CrossRef]
- Guest, J.K. Imposing Maximum Length Scale in Topology Optimization. Struct. Multidiscip. Optim. 2009, 37, 463–473. [Google Scholar] [CrossRef]
- Guo, X.; Zhang, W.; Zhong, W. Explicit Feature Control in Structural Topology Optimization via Level Set Method. Comput. Methods Appl. Mech. Eng. 2014, 272, 354–378. [Google Scholar] [CrossRef]
- Xia, Q.; Shi, T. Constraints of Distance from Boundary to Skeleton: For the Control of Length Scale in Level Set Based Structural Topology Optimization. Comput. Methods Appl. Mech. Eng. 2015, 295, 525–542. [Google Scholar] [CrossRef]
- Zhao, Z.-L.; Zhou, S.; Cai, K.; Min Xie, Y. A Direct Approach to Controlling the Topology in Structural Optimization. Comput. Struct. 2020, 227, 106141. [Google Scholar] [CrossRef]
- Han, H.; Guo, Y.; Chen, S.; Liu, Z. Topological Constraints in 2D Structural Topology Optimization. Struct. Multidiscip. Optim. 2021, 63, 39–58. [Google Scholar] [CrossRef]
- Liang, Y.; Yan, X.; Cheng, G. Explicit Control of 2D and 3D Structural Complexity by Discrete Variable Topology Optimization Method. Comput. Methods Appl. Mech. Eng. 2022, 389, 114302. [Google Scholar] [CrossRef]
- Zuo, T.; Wang, C.; Han, H.; Wang, Q.; Liu, Z. Explicit 2D Topological Control Using SIMP and MMA in Structural Topology Optimization. Struct. Multidiscip. Optim. 2022, 65, 293. [Google Scholar] [CrossRef]
- Rosen, D.W.; Grosse, I.R. A Feature Based Shape Optimization Technique for the Configuration and Parametric Design of Flat Plates. Eng. Comput. 1992, 8, 81–91. [Google Scholar] [CrossRef]
- Lin, C.-Y.; Lin, S.-H. Artificial Neural Network Based Hole Image Interpretation Techniques for Integrated Topology and Shape Optimization. Comput. Methods Appl. Mech. Eng. 2005, 194, 3817–3837. [Google Scholar] [CrossRef]
- Lin, C.; Chou, Y. Automated Structural Optimization System for Integrated Topology and Shape Optimization. J. Chin. Inst. Eng. 2008, 31, 745–756. [Google Scholar] [CrossRef]
- Chou, Y.-H.; Lin, C.-Y. Improved Image Interpreting and Modeling Technique for Automated Structural Optimization System. Struct. Multidiscip. Optim. 2010, 40, 215–226. [Google Scholar] [CrossRef]
- Wein, F.; Dunning, P.D.; Norato, J.A. A Review on Feature-Mapping Methods for Structural Optimization. Struct. Multidiscip. Optim. 2020, 62, 1597–1638. [Google Scholar] [CrossRef]
- Mei, Y.; Wang, X.; Cheng, G. A Feature-Based Topological Optimization for Structure Design. Adv. Eng. Softw. 2008, 39, 71–87. [Google Scholar] [CrossRef]
- Zhang, W.; Zhou, J.; Zhu, Y.; Guo, X. Structural Complexity Control in Topology Optimization via Moving Morphable Component (MMC) Approach. Struct. Multidiscip. Optim. 2017, 56, 535–552. [Google Scholar] [CrossRef]
- Zhang, W.; Chen, J.; Zhu, X.; Zhou, J.; Xue, D.; Lei, X.; Guo, X. Explicit Three Dimensional Topology Optimization via Moving Morphable Void (MMV) Approach. Comput. Methods Appl. Mech. Eng. 2017, 322, 590–614. [Google Scholar] [CrossRef]
- Martínez, J.; Dumas, J.; Lefebvre, S.; Wei, L.-Y. Structure and Appearance Optimization for Controllable Shape Design. ACM Trans. Graph. 2015, 34, 229:1–229:11. [Google Scholar] [CrossRef]
- Navez, T.; Schmidt, M.-P.; Sigmund, O.; Pedersen, C.B.W. Topology Optimization Guided by a Geometrical Pattern Library. Struct. Multidiscip. Optim. 2022, 65, 108. [Google Scholar] [CrossRef]
- Sun, Z.; Fang, H.; Deng, M.; Chen, A.; Yue, P.; Di, L. Regular Shape Similarity Index: A Novel Index for Accurate Extraction of Regular Objects From Remote Sensing Images. IEEE Trans. Geosci. Remote Sens. 2015, 53, 3737–3748. [Google Scholar] [CrossRef]
- Kwinta, A.; Gniadek, J. The Description of Parcel Geometry and Its Application in Terms of Land Consolidation Planning. Comput. Electron. Agric. 2017, 136, 117–124. [Google Scholar] [CrossRef]
- Svanberg, K. The Method of Moving Asymptotes—A New Method for Structural Optimization. Int. J. Numer. Methods Eng. 1987, 24, 359–373. [Google Scholar] [CrossRef]
- Wang, Q.; Han, H.; Wang, C.; Liu, Z. Topological Control for 2D Minimum Compliance Topology Optimization Using SIMP Method. Struct. Multidiscip. Optim. 2022, 65, 38. [Google Scholar] [CrossRef]
- Freeman, H.; Shapira, R. Determining the Minimum-Area Encasing Rectangle for an Arbitrary Closed Curve. Commun. ACM 1975, 18, 409–413. [Google Scholar] [CrossRef]
- Kwinta, A.; Bac-Bronowicz, J. Simplification of 2D Shapes with Equivalent Rectangles. Adv. Geod. Geoinf. 2022, 71, e14. [Google Scholar] [CrossRef]
- Bendsøe, M.P.; Sigmund, O. Material Interpolation Schemes in Topology Optimization. Arch. Appl. Mech. 1999, 69, 635–654. [Google Scholar] [CrossRef]




















Disclaimer/Publisher’s Note: The statements, opinions and data contained in all publications are solely those of the individual author(s) and contributor(s) and not of MDPI and/or the editor(s). MDPI and/or the editor(s) disclaim responsibility for any injury to people or property resulting from any ideas, methods, instructions or products referred to in the content. |
© 2024 by the authors. Licensee MDPI, Basel, Switzerland. This article is an open access article distributed under the terms and conditions of the Creative Commons Attribution (CC BY) license (https://creativecommons.org/licenses/by/4.0/).
Share and Cite
Zhu, L.; Zuo, T.; Wang, C.; Wang, Q.; Yu, Z.; Liu, Z. Hole Appearance Constraint Method in 2D Structural Topology Optimization. Mathematics 2024, 12, 2645. https://doi.org/10.3390/math12172645
Zhu L, Zuo T, Wang C, Wang Q, Yu Z, Liu Z. Hole Appearance Constraint Method in 2D Structural Topology Optimization. Mathematics. 2024; 12(17):2645. https://doi.org/10.3390/math12172645
Chicago/Turabian StyleZhu, Lei, Tongxing Zuo, Chong Wang, Qianglong Wang, Zhengdong Yu, and Zhenyu Liu. 2024. "Hole Appearance Constraint Method in 2D Structural Topology Optimization" Mathematics 12, no. 17: 2645. https://doi.org/10.3390/math12172645
APA StyleZhu, L., Zuo, T., Wang, C., Wang, Q., Yu, Z., & Liu, Z. (2024). Hole Appearance Constraint Method in 2D Structural Topology Optimization. Mathematics, 12(17), 2645. https://doi.org/10.3390/math12172645

