A Sustainable Inventory Model with Advertisement Effort for Imperfect Quality Items under Learning in Fuzzy Monsoon Demand
Abstract
1. Introduction
1.1. Historical Development of the Inventory Model
1.2. Historical Development of the Inventory Model through Fuzzy Set Theory
1.3. Inventory Model with Fuzzy Environment under Imperfect Items
1.4. Inventory Model with Fuzzy Environment under Recent Advantage Strategy
1.5. Research Gap and Proposed Work
1.6. Novelty and Highlights of the Proposed Work
- (i)
- We divided the proposed model into three parts based on real-time fuzzy parts of the demand rate.
- (ii)
- After the formulation and solution method, we presented the numerical example for the validation of the proposed work.
- (iii)
- We calculated the total inventory cost separately in the crisp environment, cloudy fuzzy, monsoon fuzzy environment, and learning in monsoon fuzzy environment and compared it.
- (iv)
- The carbon emission cost and screening cost are incorporated in each model.
- (v)
- The impact of learning on the total fuzzy cost in a monsoon fuzzy environment is presented in the sensitivity analysis part.
- (vi)
- The effect of the lower and upper deviation of the monsoon demand rate on the total fuzzy cost is shown in the sensitivity analysis part.
- (vii)
- The impact of carrying cost and set-up cost per unit item is presented in the sensitivity analysis part.
- (viii)
- The impact of learning is shown in the proposed model.
- (ix)
- The application, future work limitations, and uniqueness of the proposed model are revealed in the proposed model.
- (x)
- Practical implications and future scope are included for the decision-maker.
- (xi)
- Social implications of our proposed study are explained for the business players.
- (xii)
- Originality of our present study is presented.
1.7. Uniqueness of the Proposed Model
- (i)
- The seller provides the demanded imperfect lot size to the buyer.
- (ii)
- The buyer inspects the whole received lot with a constant screening rate and includes the inspection cost for this task.
- (iii)
- During transportation, large amounts of carbon units are emitted from the burning of petrol and diesel and the carbon emission cost is incorporated for the controlling of carbon emissions.
- (iv)
- Due to transportation, the buyer included the transportation cost.
- (v)
- The carbon emission cost, inspection cost, and transportation cost are incorporated in this proposed model where crisp, cloudy, monsoon, and learning in monsoon fuzzy environments are considered.
- (vi)
- In the application of this proposed model, the decision-maker (DM) has to select the monsoon pattern fuzzy environment model every time to manage the proposed ordering policy model.
- (vii)
- Practical implications and future scope are included for the decision-maker, business players, as well as practitioners.
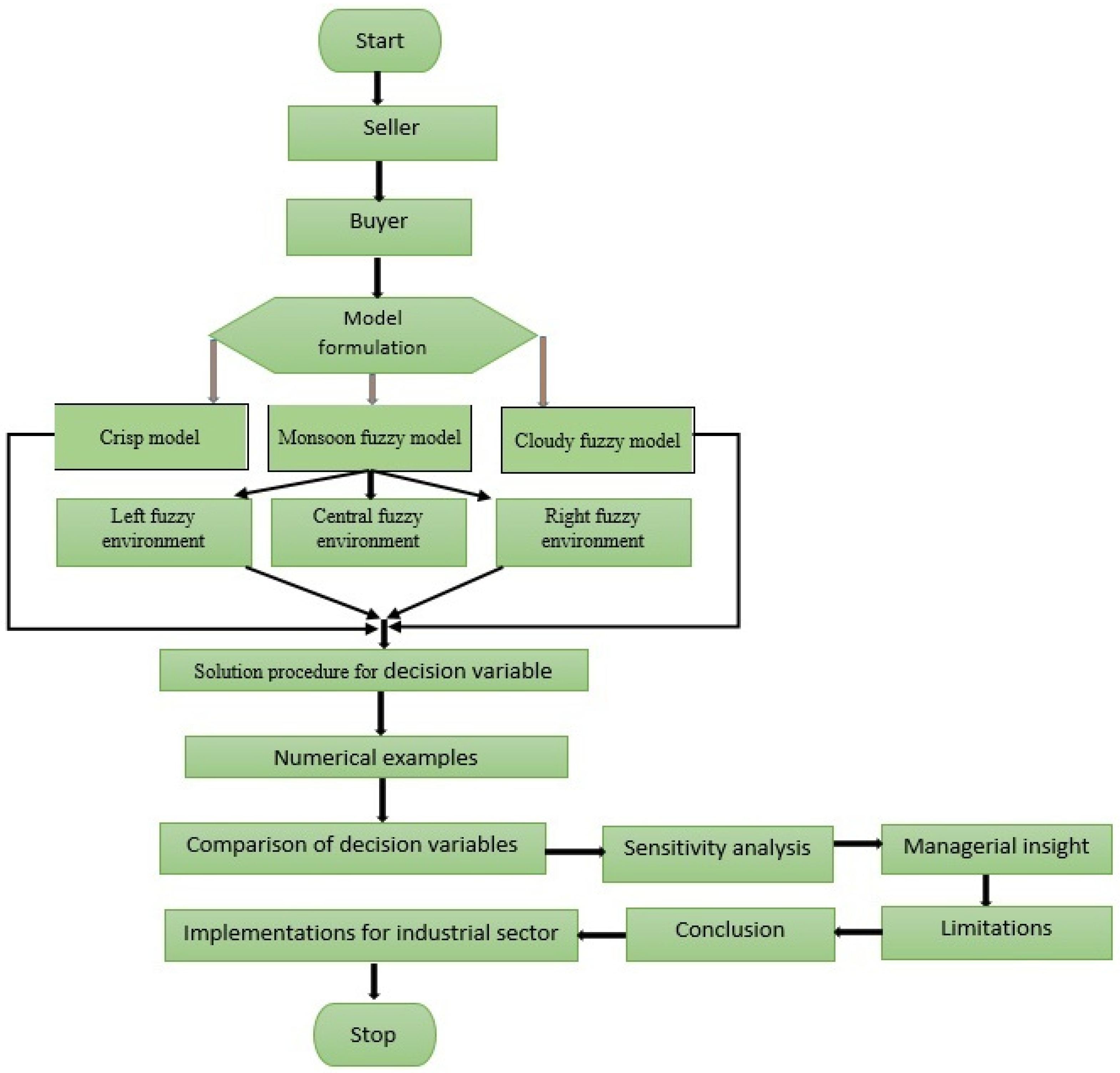
1.8. Outlook of the Methodology of the Proposed Model through a Flow Chart
1.9. Some Basic Definitions Related to the Fuzzy Environment
1.9.1. Normalized General Triangular Fuzzy Number (NGTFN)
1.9.2. Cloudy Normalized Triangular Fuzzy Number (CNTFN)
1.9.3. Monsoon Fuzzy Environment
1.9.4. Tunnel Type Curve (Bundle Type)
2. Assumptions and Notations
2.1. Assumptions
- ➢
- The time-horizon is divided infinitely in weeks.
- ➢
- The buyer’s replenishments are immediate.
- ➢
- In this proposed model, we assume that the demand rate of the item varies according to the real-time imprecise (fuzzy) number (taken as fuzzy monsoon), and the monsoon environment over the demand of the product is defined as (De and Mahata [47]).
- ➢
- The rate of demand for items is considered in a crisp, monsoon, and cloudy fuzzy environment.
- ➢
- The seller provides the demanded lots to the buyer and each lot has some percentage of defective items as per the agreement between the seller and buyer regarding the quality of the lot where the percentage defective items follow the probability density function (PDF).
- ➢
- The buyer inspects the total received lot from the seller and includes the screening cost.
- ➢
- The carrying cost and ordering cost are the functions of shipment.
- ➢
- The learning effect involves the carrying cost, where are fixed holding costs whereas is the variable part which depends on the shipment () and learning parameters (), as well as the ordering cost, , where are fixed ordering costs whereas is the variable part which depends on the shipment () and learning parameters () (Jayaswal et al. [74]).
- ➢
- It is assumed that carbon units are emitted due to transportation and holding of the inventory items.
- ➢
- The carbon taxation policies and carbon emission cost are considered in this proposed study for controlling the carbon units (Kumar et al. [64]).
- ➢
- The buyer includes the preservation cost for the preservation of items from environmental pollution.
- ➢
- The buyer includes the advertisement cost for advertising the product for more sales.
- ➢
- The waste management cost is also included (Alamri et al. [75]).
- ➢
- The shortages are not considered.
2.2. Notations
3. Formulation of the Proposed Model
3.1. Left Monsoon Cloud Model
3.2. Central Monsoon Model
3.3. Right Monsoon Cloud Model
3.4. Solution Procedure for the Proposed Model
3.5. Objective Function () under Learning in a Monsoon Fuzzy Environment
3.6. Formulation of Proposed Model under Cloudy Fuzzy Environment
4. Numerical Example
5. Sensitivity Analysis
6. Managerial Insight and Observation
- ➢
- From Table 5, if the value of the learning rate varies from 0.21 to 0.26 then the cycle time, lot size, and total inventory cost vary up to 0.23 and after that, it remains constant. When the learning rate increases then cycle length and order quantity increase, whereas total inventory cost decreases.
- ➢
- From Table 6, if the value of the shipment varies from 1 to 6 then the cycle time, lot size, and total inventory cost vary up to 5 and after that, it remains constant. When the shipment increases then cycle length, order quantity, and total inventory cost decrease up to 5.
- ➢
- From Table 7, if the value of the percentage defective varies from 1% to 3% then the cycle time increases but the lot size and total inventory cost decrease. Decision-makers should be aware of the percentage of defective when a lot has some defective items.
- ➢
- From Table 8, if the value of the purchasing cost increases then the cycle time decreases, but the lot size and total inventory cost increase. The seller, buyer, and decision-makers should be clear about the purchasing cost of the item because it is a more effective inventory input.
- ➢
- From Table 9, if the value of the fixed holding cost increases then the cycle time and lot size decrease, whereas the total inventory cost increases. The seller, buyer, and decision-makers should be clear about storing the item because the fixed holding cost involves the warehouses.
- ➢
- From Table 10, if the value of the fixed ordering cost increases, then the cycle time, lot size, and total inventory cost increase. The seller, buyer, and decision-makers should be clear about the ordering cost of the item because the fixed ordering cost involves the shipments.
- ➢
- From Table 11, if the value of the carbon emission cost increases, then the cycle time and lot size remain unchanged, whereas the total inventory cost increases. The seller, buyer, and decision-makers should be aware of the carbon emission cost of the item because the carbon emission cost involves the lot size and storage of items.
- ➢
- From Table 12, if the value of the preservation cost increases, then the cycle time and lot size remain unchanged, whereas the total inventory cost increases. The seller, buyer, and decision-makers should be aware of the preservation cost of the item because the preservation cost involves the lot size and storage of items during the preservation of the product.
- ➢
- From Table 13, if the value of the waste management cost increases, then the cycle time and lot size remain unchanged, whereas the total inventory cost increases. The seller, buyer, and decision-makers should be aware of the waste management cost of the item because the waste management cost involves waste products during the inspection of the product.
- ➢
- From Table 14, if the value of the advertisement cost increases then the cycle time and lot size remain unchanged, whereas the total inventory cost increases. The seller, buyer, and decision-makers should be aware of the advertisement cost of the item because the advertisement cost increases the selling of a new product during the inspection of the product.
- ➢
- From Table 15, if the value of the left monsoon fuzzy input increases, then the cycle time increases, whereas the lot size and the total inventory cost decrease. The seller, buyer, and decision-makers should be aware of the left monsoon fuzzy input of the item because the left monsoon fuzzy input involves the monsoon fuzzy environment.
- ➢
- From Table 16, if the value of the right monsoon fuzzy input increases then the cycle time increases, whereas the lot size and the total inventory cost decrease. The seller, buyer, and decision-makers should be aware of the right monsoon fuzzy input of the item because the right monsoon fuzzy input involves the monsoon fuzzy environment.
7. Conclusions and Future Work
7.1. Limitations of the Proposed Model
- ➢
- This model is good for seasonal products, and it is not beneficial for non-seasonal items.
- ➢
- If the delivered lot has some defective items, then our proposed study manages the order quantity.
- ➢
- When new seasonal products need to be sold in the new market then this study is very helpful.
- ➢
- This study is only applicable to the ordering policy model, but not to the loop/multi-supply chain model.
- ➢
- This model will work well when all inventory input parameters should be according to the proposed model.
- ➢
- The slope of learning (l = 0.03) and shipment (N = 5) should be according to the model.
7.2. Practical Application of Our Proposed Model
7.3. Uniqueness of Our Proposed Model
7.4. Social Application of Our Proposed Model
7.5. Originality of Our Present Study
Author Contributions
Funding
Data Availability Statement
Conflicts of Interest
References
- Harris, F. Operations and Cost (Factory Management Series); A.W. Shaw Co.: Chicago, IL, USA, 1915; pp. 48–52. [Google Scholar]
- Hanssmann, F. Operations Research in Production and Inventory Control; John Wiley and Sons, Inc.: New York, NY, USA; London, UK, 1962; p. 254. [Google Scholar]
- Hadley, G.; Whitin, T.M. Analysis of Inventory Systems; Prentice Hall: Englewood Cliffs, NJ, USA, 1963. [Google Scholar]
- Ghare, P.M.; Schrader, G.P. A model for exponentially decaying inventory. J. Ind. Eng. 1963, 14, 238–243. [Google Scholar]
- Hariga, M.A. Optimal EOQ models for deteriorating items with time-varying demand. J. Oper. Res. Soc. 1996, 47, 1228–1246. [Google Scholar] [CrossRef]
- Haneveld, W.K.; Teunter, R.H. Effects of discounting and demand rate variability on the EOQ. Int. J. Prod. Econ. 1998, 54, 173–192. [Google Scholar] [CrossRef]
- Zadeh, L.A. Fuzzy sets. Inf. Control 1965, 8, 338–356. [Google Scholar] [CrossRef]
- Bellman, R.E.; Zadeh, L.A. Decision making in a fuzzy environment. Manag. Sci. 1970, 17, B141–B164. [Google Scholar] [CrossRef]
- Lee, H.M.; Yao, J.S. Economic order quantity in fuzzy sense for inventory without backorder model. Fuzzy Sets Syst. 1999, 105, 13–31. [Google Scholar] [CrossRef]
- Bjork, K.M. An analytical solution to a fuzzy economic order quantity problem. Int. J. Approx. Reason. 2009, 50, 485–493. [Google Scholar] [CrossRef]
- Mahata, G.C. A production-inventory model with imperfect production process and partial backlogging under learning considerations in fuzzy random environments. J. Intell. Manuf. 2015, 28, 883–897. [Google Scholar] [CrossRef]
- Kazemi, N.; Shekarian, E.; Cárdenas-Barrón, L.E.; Olugu, E.U. Incorporating human learning into a fuzzy EOQ inventory model with backorders. Comput. Ind. Eng. 2015, 87, 540–542. [Google Scholar] [CrossRef]
- Kazemi, N.; Olugu, E.U.; Salwa Hanim, A.-R.; Ghazilla, R.A.B.R. Development of a fuzzy economic order quantity model for imperfect quality items using the learning effect on fuzzy parameters. J. Intell. Fuzzy Syst. 2015, 28, 2377–2389. [Google Scholar] [CrossRef]
- Kazemi, N.; Olugu, E.U.; Salwa Hanim, A.-R.; Ghazilla, R.A.B.R. A fuzzy EOQ model with backorders and forgetting effect on fuzzy parameters: An empirical study. Comput. Ind. Eng. 2016, 96, 140–148. [Google Scholar] [CrossRef]
- Yager, R.R. A procedure for ordering fuzzy subsets of the unit interval. Inf. Sci. 1981, 24, 143–161. [Google Scholar] [CrossRef]
- Jaggi, C.K.; Yadavalli, V.S.S.; Sharma, A.; Tiwari, S. A fuzzy EOQ model with allowable shortage under different trade credit terms. Appl. Math. Inf. Sci. 2016, 10, 785–805. [Google Scholar] [CrossRef]
- Jain, S.; Tiwari, S.; Cardenas Barron, L.E.; Shaikh, A.A.; Singh, S.R. A fuzzy imperfect production and repair inventory model with time dependent demand, production and repair rates under inflationary conditions. RAIRO-Oper. Res. 2018, 52, 217–239. [Google Scholar] [CrossRef]
- Shaikh, A.A.; Bhunia, A.K.; Cardenas Barron, L.E.; Sahoo, L.; Tiwari, S. A fuzzy inventory model for a deteriorating item with variable demand, permissible delay in payments and partial backlogging with shortage follows inventory (SFI) policy. Int. J. Fuzzy Syst. 2018, 20, 1606–1623. [Google Scholar] [CrossRef]
- De, S.K.; Mahata, G. Decision of a fuzzy inventory with fuzzy backorder model under cloudy fuzzy demand rate. Int. J. Appl. Comput. Math. 2017, 3, 2593–2609. [Google Scholar] [CrossRef]
- Barman, H.; Pervin, M.; Roy, S.K.; Weber, G.W. Back-ordered inventory model with inflation in a cloudy fuzzy environment. J. Ind. Manag. Optim. 2021, 17, 1913–1941. [Google Scholar] [CrossRef]
- De, S.K.; Beg, I. Triangular dense fuzzy sets and new defuzzification methods. J. Intell. Fuzzy Syst. 2016, 31, 469–477. [Google Scholar] [CrossRef]
- Karmakar, S.; De, S.K.; Goswami, A. A pollution-sensitive dense fuzzy economic production quantity model with cycle time dependent production rate. Int. J. Clean. Prod. 2017, 154, 139–150. [Google Scholar] [CrossRef]
- De, S.K. Triangular dense fuzzy lock sets. Soft Comput. 2017, 22, 7243–7254. [Google Scholar] [CrossRef]
- Atanassov, K.T. Intuitionistic fuzzy sets. Fuzzy Sets Syst. 1986, 20, 87–96. [Google Scholar] [CrossRef]
- Bhunia, A.K.; Maiti, M. Deterministic inventory models for variable production. J. Oper. Res. Soc. 1997, 48, 221–224. [Google Scholar] [CrossRef]
- Balkhi, Z.T.; Benkherouf, L. A production lot size inventory model for deteriorating and arbitrary production demand rates. Eur. Oper. Res. 1998, 31, 52–60. [Google Scholar] [CrossRef]
- Abad, P.L. Optimal lot-size for a perishable good under conditions of finite production and partial backordering and lost sale. CAIE 2000, 38, 457–465. [Google Scholar] [CrossRef]
- Mandal, M.; Maiti, M. Inventory of damageable items with variable replenishment and stock-dependent demand. Asia-Pac. J. Oper. 2000, 17, 41–54. [Google Scholar]
- Roy, A.; Kar, S.; Maiti, M. A volume flexible production policy for randomly deteriorating item with trended demand and shortages. Int. J. Prod. Econ. 2010, 128, 188–199. [Google Scholar] [CrossRef]
- Das, D.; Roy, A.; Kar, S. Improving production policy for a deteriorating item under permissible delay in payments with stock-dependent demand rate. Comp. Math. Appl. 2010, 60, 1973–1985. [Google Scholar] [CrossRef]
- Das, D.; Roy, A.; Kar, S. Optimal payment time for a retailer under permitted delay of payment by the wholesaler with dynamic demand and hybrid number cost parameters. Opsearch 2011, 46, 171–196. [Google Scholar] [CrossRef]
- Das, D.; Roy, A.; Kar, S. A volume flexible economic production lot-sizing problem with imperfect quality and random machine failure in fuzzy-stochastic environment. Comp. Math. Appl. 2011, 61, 2388–2400. [Google Scholar] [CrossRef]
- Das, D.; Kar, M.B.; Roy, A.; Kar, S. Two-warehouse production model for deteriorating inventory items with stock dependent demand under inflation over a random planning horizon. Cent. Eur. J. Oper. 2012, 20, 251–280. [Google Scholar] [CrossRef]
- Guiffrida, A.L.; Nagi, R. Fuzzy set theory applications in production management research: A literature survey. J. Intell. Manuf. 1998, 9, 39–56. [Google Scholar] [CrossRef]
- Mula, J.; Poler, R.; Garcia-Sabater, J.; Lario, F.C. Models for production planning under uncertainty: A review. Int. J. Prod. Econ. 2006, 103, 271–285. [Google Scholar] [CrossRef]
- Aissaoui, N.; Haouari, M.; Hassini, E. Supplier selection and order lot sizing modeling: A review. COR 2007, 34, 3516–3540. [Google Scholar] [CrossRef]
- Ko, M.; Tiwari, A.; Mehnen, J. A review of soft computing applications in supply chain management. Appl. Soft Comput. 2010, 10, 661–674. [Google Scholar] [CrossRef]
- Khan, M.; Jaber, M.; Guiffrida, A.; Zolfaghari, S. A review of the extensions of a modified EOQ model for imperfect quality items. Int. J. Prod. Econ. 2011, 132, 1–12. [Google Scholar] [CrossRef]
- Wong, B.K.; Lai, V.S. A survey of the application of fuzzy set theory in production and operations management: 1998–2009. Int. J. Prod. Econ. 2011, 129, 157–168. [Google Scholar] [CrossRef]
- Bakker, M.; Riezebos, J.; Teunter, R.H. Review of inventory systems with deterioration since 2001. Eur. J. Oper. Res. 2012, 221, 275–284. [Google Scholar] [CrossRef]
- Aloulou, M.A.; Dolgui, A.; Kovalyov, M.Y. A bibliography of non-deterministic lot-sizing models. Int. J. Prod. Res. 2014, 52, 2293–2310. [Google Scholar] [CrossRef]
- Andriolo, A.; Battini, D.; Grubbström, R.W.; Persona, A.; Sgarbossa, F. A century of evolution from Harris’s basic lot size model: Survey and research agenda. Int. J. Prod. Econ. 2014, 155, 16–38. [Google Scholar] [CrossRef]
- Janssen, L.; Claus, T.; Sauer, J. Literature review of deteriorating inventory models by key topics from 2012 to 2015. Int. J. Prod. Econ. 2016, 182, 86–112. [Google Scholar] [CrossRef]
- Shekarian, E.; Kazemi, N.; Abdul-Rashid, S.H.; Olugu, E.U. Fuzzy inventory models: A comprehensive review. Appl. Soft Comput. 2017, 55, 588–621. [Google Scholar] [CrossRef]
- Lakshmi, M.D.; Pandian, P. A review of inventory models in fuzzy environment. Int. J. Pure Appl. Math. 2018, 119, 113–123. [Google Scholar]
- Karmakar, S.; De, S.K.; Goswami, A. A Study of an EOQ Model Under Cloudy Fuzzy Demand Rate. In Proceedings of the Mathematics and Computing: 4th International Conference, ICMC 2018, Varanasi, India, 9–11 January 2018. [Google Scholar]
- De, S.K.; Mahata, G.C. A cloudy fuzzy economic order quantity model for imperfect-quality items with allowable proportionate discounts. J. Ind. Eng. Int. 2019, 15, 571–583. [Google Scholar] [CrossRef]
- Shah, H.; Patel, M. An EOQ model for deteriorating items when demand is cloud fuzzy. Int. J. Logist. Syst. Manag. 2021, 42, 140–152. [Google Scholar] [CrossRef]
- Salameh, M.; Jaber, M.Y. Economic production quantity model for items with imperfect quality. Int. J. Prod. Econ. 2000, 64, 59–64. [Google Scholar] [CrossRef]
- Jayaswal, M.K.; Mittal, M.; Alamri, O.A.; Khan, F.A. Learning EOQ Model with Trade-Credit Financing Policy for Imperfect Quality Items under Cloudy Fuzzy Environment. Mathematics 2022, 10, 246. [Google Scholar] [CrossRef]
- Maiti, A.K. Cloudy fuzzy inventory model under imperfect production process with demand dependent production rate. J. Manag. Anal. 2021, 8, 741–763. [Google Scholar] [CrossRef]
- Rajput, N.; Pandey, R.K.; Chauhan, A. Fuzzy optimization of a Production Model with CNTFN Demand Rate under Trade-Credit Policy. IJMOR 2022, 21, 200–220. [Google Scholar] [CrossRef]
- Rajput, N.; Chauhan, A.; Pandey, R.K. Optimisation of finite economic production quantity model under cloudy normalised triangular fuzzy number. IJOR 2022, 43, 168–187. [Google Scholar] [CrossRef]
- Maity, S.; De, S.K.; Mondal, S.P. A Study of a Backorder EOQ Model for Cloud-Type Intuitionistic Dense Fuzzy Demand Rate. Int. J. Fuzzy Syst. 2020, 22, 201–211. [Google Scholar] [CrossRef]
- Chakraborty, A.; Pal, S.; Mondal, S.P. Nonlinear pentagonal intuitionistic fuzzy number and its application in EPQ model under learning and forgetting. Complex Intell. Syst. 2022, 8, 1307–1322. [Google Scholar] [CrossRef]
- Swethaa, S.; Felix, A. Haar and Yager’s Ranking Methods for Intuitionistic Dense Fuzzy Set. J. Phys. Conf. Ser. 2022, 2267, 012065. [Google Scholar] [CrossRef]
- Maity, S.; Chakraborty, A.; De, S.K.; Pal, M. A study of an EOQ model of green items with the effect of carbon emission under pentagonal intuitionistic dense fuzzy environment. Soft Comput. 2023, 27, 15033–15055. [Google Scholar] [CrossRef]
- Garg, H.; Ansha. Arithmetic Operations on Generalized Parabolic Fuzzy Numbers and Its Application. Proc. Natl. Acad. Sci. India Sect. A Phys. Sci. 2016, 88, 15–26. [Google Scholar] [CrossRef]
- Faritha Asma, A.; Priya, G. Optimizing Triangular Parabolic Fuzzy EOQ Model with Shortage Using Nearest Interval Approximation. Int. J. Future Revolut. Comput. Sci. Commun. Eng. 2017, 3, 92–96. [Google Scholar]
- Maity, S.; De, S.K.; Pal, M.; Mondal, S.P. A Study of an EOQ Model of Growing Items with Parabolic Dense Fuzzy Lock Demand Rate. Appl. Syst. Innov. 2021, 4, 81. [Google Scholar] [CrossRef]
- Maity, S.; Chakraborty, A.; De, S.K.; Mondal, S.P.; Alam, S. A comprehensive study of a backlogging EOQ model with nonlinear heptagonal dense fuzzy environment. RAIRO-Oper. Res. 2020, 54, 267–286. [Google Scholar] [CrossRef]
- Shah, N.; Patel, M.; Shah, P. A New Defuzzification Method for Cost Analysis of Economic Order Quantity under Cloud Pentagonal Fuzzy Demand. IJFSA 2022, 11, 1–17. [Google Scholar] [CrossRef]
- Hemalatha, S.; Annadurai, K. Optimization of a Fuzzy Inventory Model with Pentagonal Fuzzy Numbers. Int. J. Math Comput. Sci. 2023, 11, 3277–3287. [Google Scholar] [CrossRef]
- Kumar, S.; Sarkar, B.; Kumar, A. Fuzzy reverse logistics inventory model of smart items with two warehouses of a retailer considering carbon emissions. RAIRO-Oper. Res. 2021, 55, 2285–2307. [Google Scholar] [CrossRef]
- Ruidas, S.; Seikh, M.R.; Nayak, P.K. A production-repairing inventory model considering demand and the proportion of defective items as rough intervals. Oper. Res. 2022, 22, 2803–2829. [Google Scholar] [CrossRef]
- Ruidas, S.; Rahaman Seikh, M.; Nayak, P.K.; Pal, M. Interval valued EOQ model with two types of defective items. J. Stat. Manag. Syst. 2018, 21, 1059–1082. [Google Scholar] [CrossRef]
- Ruidas, S.; Seikh, M.R.; Nayak, P.K. A production inventory model for high-tech products involving two production runs and a product variation. J. Ind. Manag. Optim. 2023, 19, 2178. [Google Scholar]
- Shah, N.H.; Patel, M.B.; Shah, P.H. Inventory policies under fuzzy and cloud fuzzy environment. Int. J. Inf. Decis. Sci. 2022, 14, 356–370. [Google Scholar]
- Halim, K.A.; Giri, B.C.; Chaudhuri, K.S. Fuzzy economic order quantity model for perishable items with stochastic demand, partial backlogging and fuzzy deterioration rate. Int. J. Oper. Res. 2008, 3, 77–96. [Google Scholar] [CrossRef]
- De, S.K.; Beg, I. Triangular dense fuzzy neutrosophic sets. Neutrosophic Sets Syst. 2016, 13, 24–37. [Google Scholar]
- Jayaswal, M.K.; Mittal, M.; Sangal, I.; Yadav, R. EPQ model with learning effect for imperfect quality items under trade-credit financing. Yugosl. J. Oper. Res. 2021, 31, 235–247. [Google Scholar]
- Padiyar, S.S.; Bhagat, N.; Singh, S.R.; Punetha, N.; Dem, H. Production policy for an integrated inventory system under cloudy fuzzy environment. Int. J. Appl. Decis. Sci. 2023, 16, 255–299. [Google Scholar]
- Garg, H.; Sugapriya, C.; Kuppulakshmi, V.; Nagarajan, D. Optimization of fuzzy inventory lot-size with scrap and defective items under inspection policy. Soft Comput. 2023, 27, 1–20. [Google Scholar] [CrossRef]
- Jayaswal, M.K.; Mittal, M. Learning-based inventory model for deteriorating imperfect quality items under inflation. Int. J. Manag. Pract. 2022, 15, 429–444. [Google Scholar] [CrossRef]
- Alamri, O.A. Sustainable supply chain model for defective growing items (fishery) with trade credit policy and fuzzy learning effect. Axioms 2023, 12, 436. [Google Scholar] [CrossRef]
- Wright, T.P. Factors affecting the cost of airplanes. J. Aeronaut. Sci. 1936, 3, 122–128. [Google Scholar] [CrossRef]













































| Author Name | EOQ Model | General Fuzzy Environment | Carbon Emissions | Monsoon Fuzzy Environment | Cloudy Fuzzy Environment | Learning in a Fuzzy Environment |
|---|---|---|---|---|---|---|
| Harris [1] | √ | |||||
| Hariga [5] | √ | |||||
| Lee and Yao [9] | √ | √ | ||||
| Bjork [10] | √ | √ | ||||
| Kazemi et al. [12,13,14] | √ | √ | ||||
| Jaggi et al. [16] | √ | √ | ||||
| Shaikh et al. [18] | √ | √ | ||||
| De and Mahata [47] | √ | √ | ||||
| Shah and Patel [48] | √ | √ | ||||
| Jayaswal et al. [50] | √ | √ | ||||
| Kumar et al. [64] | √ | √ | √ | |||
| Ruidas et al. [65] | √ | |||||
| Ruidas et al. [66] | √ | |||||
| Halim et al. [69] | √ | √ | ||||
| Proposed model | √ | √ | √ | √ | √ | √ |
| Decision Variables | Right Monsoon Fuzzy Environment | Central Monsoon Fuzzy Environment | Right Monsoon Fuzzy Environment |
|---|---|---|---|
| 2.678 | |||
| 2.852 | |||
| 2.98 | |||
| 20.563 | |||
| 35.873 | |||
| 41.45 | |||
| 188.4 | |||
| 265.45 | |||
| 298.43 |
| Model | (Weeks) | (Units) | Total Inventory Cost under Different Fuzzy Environments ($) | Cloud Index |
|---|---|---|---|---|
| Crisp | 2.852 | 35.873 | 265.45 | - |
| General fuzzy | 2.893 | 35.945 | 267.68 | - |
| Cloudy fuzzy | 7.564 | 41.649 | 278.95 | 0.389 |
| Fuzzy monsoon | 2.6984 | 28.170 | 250.76 | 0.498 |
| Learning in monsoon parameters | 2.9864 | 45.343 | 198.67 | 0.298 |
| Cycle Time T (Weeks) | Cloudy Fuzzy | Crisp Model | Fuzzy Monsoon | Learning in a Monsoon Fuzzy Environment | ||||
|---|---|---|---|---|---|---|---|---|
| 1 | 17.07 | 241.60 | 35.13 | 261.00 | 19.455 | 251.07 | 46.15 | 199.23 |
| 2 | 19.12 | 243.03 | 37.90 | 263.00 | 21.21 | 254.51 | 46.56 | 201.34 |
| 3 | 25.11 | 249.16 | 38.23 | 269.05 | 29.07 | 258.13 | 48.14 | 209.45 |
| 4 | 29.08 | 251.45 | 45.23 | 273.23 | 32.23 | 262.15 | 51.09 | 213.07 |
| 5 | 33.11 | 258.23 | 48.23 | 279.15 | 35.08 | 268.07 | 54.10 | 228.14 |
| 6 | 35.09 | 268.91 | 53.23 | 283.17 | 38.13 | 271.09 | 57.18 | 223.19 |
| 7 | 38.17 | 271.16 | 58.23 | 285.16 | 41.04 | 274.13 | 59.12 | 228.09 |
| 8 | 41.14 | 278.09 | 61.23 | 289.17 | 45.07 | 278.17 | 61.11 | 234.78 |
| 9 | 45.45 | 285.13 | 64.23 | 291.19 | 49.09 | 281.19 | 64.19 | 238.46 |
| 10 | 49.34 | 291.07 | 69.23 | 296.21 | 53.26 | 285.20 | 66.12 | 243.47 |
| Learning Rate (l) | (Weeks) | Lot Size (Units) | Total Inventory Cost In $ |
|---|---|---|---|
| 0.21 | 2.852 | 35.873 | 265.45 |
| 0.22 | 2.893 | 35.945 | 267.68 |
| 0.23 | 2.986 | 45.343 | 198.67 |
| 0.24 | 2.986 | 45.343 | 198.67 |
| 0.25 | 2.986 | 45.343 | 198.67 |
| 0.26 | 2.986 | 45.343 | 198.67 |
| Shipments (N) | (Weeks) | Lot Size (Units) | Total Inventory Cost In $ |
|---|---|---|---|
| 1 | 3.4543 | 59.873 | 305.90 |
| 2 | 3.3480 | 52.945 | 289.76. |
| 3 | 3.1064 | 49.897 | 276.08 |
| 4 | 2.0093 | 47.343 | 218.60 |
| 5 | 2.9864 | 45.343 | 198.67 |
| 6 | 2.9864 | 45.343 | 198.67 |
| (Weeks) | Lot Size (Units) | Total Inventory Cost In $ | |
|---|---|---|---|
| 0.01 | 2.434 | 63.235 | 268.90 |
| 0.02 | 2.558 | 58.543 | 218.76. |
| 0.03 | 2.986 | 45.343 | 198.67 |
| Purchasing Cost | (Weeks) | Lot Size (Units) | Total Inventory Cost In $ |
|---|---|---|---|
| 10 | 2.9864 | 45.343 | 198.67 |
| 15 | 2.8563 | 64.564 | 218.09 |
| 20 | 2.8054 | 78.873 | 229.67 |
| Fixed Holding Cost | (Weeks) | Lot Size (Units) | Total Inventory Cost In $ |
|---|---|---|---|
| 5 | 2.986 | 45.343 | 198.67 |
| 10 | 2.874 | 43.853 | 209.09 |
| 15 | 2.785 | 40.643 | 225.67 |
| Fixed Ordering Cost | (Weeks) | Lot Size (Units) | Total Inventory Cost In $ |
|---|---|---|---|
| 150 | 2.986 | 45.343 | 198.67 |
| 200 | 3.985 | 96.985 | 297.07 |
| 250 | 4.975 | 130.098 | 315.75 |
| Carbon Emission Cost | (Weeks) | Lot Size (Units) | Total Inventory Cost In $ |
|---|---|---|---|
| 2.986 | 45.343 | 198.67 | |
| 0.08 | 2.986 | 45.343 | 207.08 |
| 0.09 | 2.986 | 45.343 | 215.56 |
| Preservation Cost | (Weeks) | Lot Size (Units) | Total Inventory Cost In $ |
|---|---|---|---|
| 2.986 | 45.343 | 198.67 | |
| 0.60 | 2.986 | 45.343 | 201.04 |
| 0.70 | 2.986 | 45.343 | 202.44 |
| Waste Management Cost | (Weeks) | Lot Size (Units) | Total Inventory Cost In $ |
|---|---|---|---|
| 2.986 | 45.343 | 198.67 | |
| 0.09 | 2.986 | 45.343 | 207.08 |
| 0.10 | 2.986 | 45.343 | 209.23 |
| Advertisement Cost | (Weeks) | Lot Size (Units) | Total Inventory Cost In $ |
|---|---|---|---|
| 2.986 | 45.343 | 198.67 | |
| 0.05 | 2.986 | 45.343 | 199.08 |
| 0.06 | 2.986 | 45.343 | 206.21 |
| Left Monsoon Fuzzy Input | (Weeks) | Lot Size (Units) | Total Inventory Cost In $ |
|---|---|---|---|
| 2.9860 | 45.343 | 198.09 | |
| 0.9 | 2.9906 | 45.310 | 197.08 |
| 1.0 | 2.9932 | 45.305 | 192.05 |
| Right Monsoon Fuzzy Input | (Weeks) | Lot Size (Units) | Total Inventory Cost In $ |
|---|---|---|---|
| 2.9860 | 45.343 | 198.09 | |
| 0.4 | 2.9912 | 45.337 | 196.05 |
| 0.6 | 2.9917 | 45.309 | 195.04 |
Disclaimer/Publisher’s Note: The statements, opinions and data contained in all publications are solely those of the individual author(s) and contributor(s) and not of MDPI and/or the editor(s). MDPI and/or the editor(s) disclaim responsibility for any injury to people or property resulting from any ideas, methods, instructions or products referred to in the content. |
© 2024 by the authors. Licensee MDPI, Basel, Switzerland. This article is an open access article distributed under the terms and conditions of the Creative Commons Attribution (CC BY) license (https://creativecommons.org/licenses/by/4.0/).
Share and Cite
Alamri, O.A.; Lamba, N.K.; Jayaswal, M.K.; Mittal, M. A Sustainable Inventory Model with Advertisement Effort for Imperfect Quality Items under Learning in Fuzzy Monsoon Demand. Mathematics 2024, 12, 2432. https://doi.org/10.3390/math12152432
Alamri OA, Lamba NK, Jayaswal MK, Mittal M. A Sustainable Inventory Model with Advertisement Effort for Imperfect Quality Items under Learning in Fuzzy Monsoon Demand. Mathematics. 2024; 12(15):2432. https://doi.org/10.3390/math12152432
Chicago/Turabian StyleAlamri, Osama Abdulaziz, Navneet Kumar Lamba, Mahesh Kumar Jayaswal, and Mandeep Mittal. 2024. "A Sustainable Inventory Model with Advertisement Effort for Imperfect Quality Items under Learning in Fuzzy Monsoon Demand" Mathematics 12, no. 15: 2432. https://doi.org/10.3390/math12152432
APA StyleAlamri, O. A., Lamba, N. K., Jayaswal, M. K., & Mittal, M. (2024). A Sustainable Inventory Model with Advertisement Effort for Imperfect Quality Items under Learning in Fuzzy Monsoon Demand. Mathematics, 12(15), 2432. https://doi.org/10.3390/math12152432

