Abstract
Aiming at the problems of the Tyrannosaurus optimization algorithm, of poor search accuracy, insufficient global search capability, and ease of falling into local optimality, a dynamic hierarchical improved Tyrannosaurus optimization algorithm (DHTROA) with hybrid topology structure is proposed. Initially, a chaotic opposition-based learning approach is selected to start the population, ensuring a more uniform distribution of prey across the solution area and boosting population diversity; later, a dynamic hybrid bi-population strategy is introduced to divide the initial population into an ‘advantaged group’ and a ‘disadvantaged group’ to improve the efficiency of individual information exchange. Finally, the ‘advantaged group’ and ‘disadvantaged group’ are hunted synchronously; for the ‘advantaged group’, the position update is carried out using the cellular ring topology strategy, and for the ‘disadvantaged group’, the original algorithm is run in accordance with the main loop process. For the problem of the constant running rate of the Tyrannosaurus in the original algorithm, an adaptive running rate strategy is proposed, which enhances the ability of global optimization, and at the same time, the shortcomings of the original algorithm’s ‘failure’ strategy are improved in order to enhance the original algorithm to jump out of extrema. DHTROA was tested for performance with nine optimization algorithms in different dimensions of the CEC2017 test function. The efficiency of these enhancements was confirmed through the Wilcoxon rank sum test and Friedman test, while DHTROA was utilized for six engineering optimization challenges of differing complexities. The experimental results show that DHTROA has improved greatly in convergence speed, optimality search accuracy, global search ability, and stability, and the excellent engineering optimization performance also proves the excellent robustness of DHTROA.
Keywords:
Tyrannosaurus optimization algorithm; chaotic opposition-based learning; dynamic hybrid bi-population strategy; cellular ring topology strategy; engineering optimization issues MSC:
68T20
1. Introduction
As human society advances swiftly, the magnitude and intricacy of optimization issues grow, necessitating the urgent development of more universal and effective algorithms to address these difficulties [1,2,3]. The extensive application of meta-heuristic algorithms in intricate scientific and engineering challenges is attributed to their broad applicability and high computational efficiency, and the ability to scale problems [4,5,6]. Group intelligence optimization algorithms, influenced by the smart actions of biological groups, have garnered interest from numerous academics [7,8,9]. For example, Pigeon-inspired Optimization (PIO) was proposed based on the autonomous homing behavior of domestic pigeons [10]; Beluga Whale Optimization (BWO) was inspired by the daily life behaviors of beluga whales [11]; the Crayfish Optimization algorithm (COA) simulates crayfish summering, competitive, and foraging behaviors [12]; the Whale Optimization Algorithm (WOA) is based on the humpback whale’s bubble net hunting strategy [13]; the Butterfly Optimization Algorithm (BOA) is influenced by the natural behavior of butterfly predation [14]; the optimization algorithm (GJO) for golden jackals mimics their cooperative hunting behavior [15], and that for sand cat swarms mimics the predatory behavior of sand cats (SCSO) in nature [16]. Algorithms for optimization of population intelligence fundamentally rely on repeated use of a stochastic search algorithm, exchanging heuristic data in successive iterations, with the key distinction being their ability to strike a balance between exploration (overall search potential) and exploitation (specific search potential near-optimal solutions) [17,18,19]. Presently, algorithms for optimizing population intelligence are extensively employed in management, economics, industrial engineering, and AI, owing to their ability to globally search and effectively resolve optimization challenges [20,21,22].
Yet, based on the ‘no free lunch’ concept, it is impossible for a singular population intelligence optimization algorithm to address every optimization issue [23]. Every algorithm for optimizing population intelligence comes with its own set of limitations and constraints, leading numerous academics to suggest enhancements to these foundational algorithms [24,25,26]. These algorithms can compensate for the shortcomings of the original algorithms by integrating new strategies or the advantages of other algorithms to achieve better optimization results. For example, Hu et al. suggested an enhanced Jellyfish Optimization Algorithm (EJS) with multiple strategies, and its exceptional efficacy was confirmed through various test functions and practical engineering uses [27]; Li and others suggested a superior dung beetle optimization algorithm (EDBO) suitable for engineering uses, and its efficiency was assessed with the CEC2017 function set, revealing EDBO’s robust optimization stability and precision [28]; Zheng and colleagues suggested an advanced multi-strategy African Vulture Optimization Algorithm (EAVOA), which was utilized in multi-layered perceptual classification experiments using XOR and cancer data, demonstrating its superiority over alternative approaches [29]; Jiang and colleagues suggested an enhanced multi-strategy Flamingo Search Algorithm (IFSA), with experimental confirmation of its superior convergence precision and detection ability [30]; Liu and colleagues suggested an algorithm for quilt swarming that merges a multi-strategy approach with hybrid Harris optimization (MSHHOTSA), and confirmed through experiments that MSHHOTSA outperforms BOA, GWO, MVO, HHO, TSA, ASO, and WOA in terms of local convergence, overall exploration capability, resilience, and broad applicability [31]; Song and others introduced an adaptive particle swarm optimization algorithm (APSO/DU) with multiple strategies, opting for an actual MSV portfolio optimization challenge. The findings indicated that the APSO/DU algorithm excels in convergence precision and speed, successfully identifying the stock portfolio with minimal risk while maintaining equivalent returns [32].
Engineering design problems are solved by digitizing each process, establishing a mathematical model with constraints and objective functions, and solving the actual problems using population intelligence optimization algorithms. The application of population-based intelligent optimization in engineering design problems not only reduces costs and consumption, but also greatly affects social and economic benefits. For example, Li et al. proposed a modified equilibrium optimization algorithm (MEO), which was shown to have good optimization efficiency and application space by solving seven engineering design problems of different complexity [33]; Yao et al. proposed an Enhanced Snake Optimization (ESO) algorithm, which was used to solve four real-world engineering design problems, and the optimization results were compared with 13 other state-of-the-art algorithms to verify the effectiveness of the improvements and the superiority of the engineering application [34]; Zhu et al. proposed a quantum computing-based dung beetle optimization algorithm (QHDBO) and compared QHDBO with six other swarm intelligence algorithms in engineering applications. The results showed that QHDBO has better optimization results [23].
The Tyrannosaurus Rex Optimization Algorithm (TROA) is a new type of swarm intelligence optimization algorithm proposed by Sahu et al. in 2023, which performs population position updating by simulating the Tyrannosaurus rex hunting process. While TROA boasts benefits such as straightforward design, straightforward implementation, and rapid convergence, it is not without its flaws, including reduced efficiency, susceptibility to local optimums, lack of stability, and the challenge in harmonizing global and local search capacities in addressing intricate optimization issues [35]. Consequently, enhancing TROA is essential.
In order to explore better methods for solving engineering design optimization problems and to explore the application space of TROA, this paper proposes a Dynamic Hierarchical Improved Tyrannosaurus Rex Optimization Algorithm (DHTROA) with a hybrid topology structure. Firstly, a chaotic opposition-based learning strategy is chosen to initialize the population, so that the prey individuals are more evenly distributed in the solution space, and the population diversity is enhanced; later, a dynamic hybrid bi-population strategy is introduced to divide the initial population into an ‘advantaged group’ and a ‘disadvantaged group’ to improve the efficiency of individual information exchange. Finally, the ‘advantaged group’ and ‘disadvantaged group’ are hunted synchronously; for the ‘advantaged group’, the position update is carried out using the cellular ring topology strategy, and for the ‘disadvantaged group’, the original algorithm is run in accordance with the main loop process. For the problem of the constant running rate of the Tyrannosaurus in the original algorithm, an adaptive running rate strategy is proposed, which enhances the ability of global optimization, and at the same time, the shortcomings of the original algorithm’s ‘failure’ strategy are improved in order to enhance the original algorithm to jump out of extrema. The performance of DHTROA is compared with that of PIO, BWO, COA, WOA, BOA, SCSO, GJO, TROA, and the Sine Cosine Algorithm (SCA) [36] on the CEC2017 test function, and the results show that DHTROA provides a significant increase in solution speed and optimization accuracy; furthermore, the Wilcoxon rank sum test, the time complexity, and the Friedman test verify that the differences between the algorithms are not accidental. DHTROA is used to solve six engineering optimization problems of different complexity, and the optimization results show that the DHTROA algorithm achieves better results in solving the actual optimization problems, and improves the algorithm’s convergence accuracy and computational efficiency. The use of DHTROA to solve engineering optimization problems can, on the one hand, expand the application field of DHTROA and provide references for researchers in the direction of optimization and application; on the other hand, it can provide effective theoretical methods and ideas for solving engineering optimization problems, and then provide feasible bases for solving real engineering problems.
2. Tyrannosaurus Optimization Algorithm
TROA performs population position updating by simulating the hunting process of Tyrannosaurus rex. It mainly consists of three stages, which are population initialization, hunting and chasing, and prey selection, through which the optimal solution is finally selected.
2.1. Initialization
As with all heuristic algorithms, TROA begins by generating an initial population by means of randomization, where the position of each prey corresponds to a solution to the optimization problem, and the expression for the stochastic totality can be represented by Equation (1).
where np is the population number; dim is the dimension of the search space; ub and lb are the upper and lower bounds of the search space, respectively; Li denotes the location of the i-th prey, Li = [l1, l2, ……, ln], n is the dimension, and Li is generated randomly within the upper and lower bounds.
2.2. Hunting and Chasing
When Tyrannosaurus rex sees its nearest prey, it attempts to hunt. The position of Tyrannosaurus rex when hunting is updated as shown in Equation (2).
where Er is the estimated value of reaching the prey, i.e., when Tyrannosaurus rex starts to hunt, the prey starts to run away and Tyrannosaurus rex hunts the prey by updating its own position, Er = rand × (1 − (t/Maxinter)). The position update of Tyrannosaurus rex while chasing the prey is shown in Equation (3).
where sr is the hunting success rate, between [0.1, 1]; when the success rate is 0, it means that the hunting fails, and the position of the corresponding prey must be updated; target is the minimum distance of the prey from to the Tyrannosaurus rex; tr is the running speed of the Tyrannosaurus rex, between [0, 1]; and pr is the running speed of the prey, between [0, 1].
2.3. Selection
The process of prey selection by the Tyrannosaurus rex depends on the current position and the previous moment position of the target prey, and the comparative fitness function is shown in Equation (4).
where f(X) is the fitness function of the initial random prey position and f(Xnew) is the fitness function of the updated prey. From Equation (4), it can be seen that if the Tyrannosaurus rex fails to hunt (f(X) > f(Xnew)), the prey position will become 0.
3. Dynamic Hierarchical Tyrannosaurus Optimization Algorithm
TROA stands out from other population intelligent optimization algorithms due to its straightforward architecture, straightforward execution, and rapid convergence. However, it is hindered by drawbacks such as reduced efficiency, susceptibility to local optimums, instability, and challenges in harmonizing global and local search capacities in addressing intricate optimization issues. As a remedy for these shortcomings, this document suggests five enhancement tactics, detailed in the ensuing brief overview.
3.1. Initialization of Chaotic Opposition-Based Learning
The use of pseudo-random sequences to initialize the population leads to an uneven distribution of prey locations, which reduces population diversity and causes the algorithm to converge prematurely. Currently, chaotic mapping is often used to generate chaotic sequences to enhance the population diversity of meta-heuristic algorithms [37]. Furthermore, Tizhoosh suggested a method for opposition-based learning, emphasizing that the likelihood of the opposition-based solution nearing the optimal one exceeds 50% [38]. Hence, this study employs chaotic mapping and opposition-based learning techniques to finalize the initialization of the population.
Firstly, Pwlcm segmented chaotic mapping is used to initialize the population. Since Pwlcm has a uniform density function over its defined interval, the distribution of l is almost flat at a specific m-value. This random and traversing nature of chaotic sequences facilitates the distribution of Tyrannosaurus rex individuals throughout the solution space, enhancing population diversity. The Pwlcm mapping formula is shown in Equation (5).
where m is the control parameter of the mapping, , in this study m = 0.35; l(t) is the pseudo-randomly generated iteration value, .
Figure 1 shows the distribution of the Pwlcm chaos mapping values in 5000 dimensions. When the m-value is 0.35, the PWLCM is very uniformly distributed in the space.
Figure 1.
Distribution of PWLCM chaotic mapping values in 5000 dimensions. (a) Pwlcm chaotic mapping diagram. (b) Pwlcm number of chaotic value distributions.
Secondly, the chaotic sequence is mapped to the solution space to obtain the chaotic initialized population, which undergoes opposition-based learning, and the opposition-based learning formula is shown in Equation (6).
where k is a random vector of size 1 × d that follows a normal distribution.
Ultimately, the initial group is combined with the opposition-based group, the fitness metric is determined, and the most suitable N individuals are selected as the initial population.
3.2. Dynamic Hybrid Bi-Population Strategy
Since the Tyrannosaurus optimization algorithm is prone to falling into local optimal solutions when solving complex multi-peak problems, a Tyrannosaurus optimization algorithm with dynamic population division is designed. Compared with the algorithm having fixed population division, dynamic stochastic reorganization can avoid excessively restricting the freedom of individuals and improve the efficiency of individual information exchange. Therefore, the present improvement is based on chaotic opposition-based learning to initialize the population bounded by the median value of the ascending order of fitness values. Those with smaller values of fitness are ‘advantaged individuals’, and those with larger values of fitness are ‘disadvantaged individuals’, forming a hybrid model of an ‘advantaged group’ and a ‘disadvantaged group’.
3.3. Adaptive Running Rate
The running rate tr of the original algorithm is constant while the Tyrannosaurus is chasing its prey, which will lead to the search range being too narrow, resulting in insufficient exploration of the search space by the Tyrannosaurus and causing defects such as insufficient search accuracy. Therefore, in this study, the running rate tr of the Tyrannosaurus is altered on the basis of Equation (3), and the altered tr is shown in Equation (7).
where , , t is the current number of iterations, and T is the maximum number of iterations.
Equation (7) reveals that the Tyrannosaurus, during its initial hunting phase, approaches its prey at a leisurely pace to prevent startling the prey, and as it nears the prey in the advanced stage, it must swiftly pursue the prey with a considerable stride. Within the DHTROA framework, it is clear that the algorithm must thoroughly investigate the solution domain using a brief step in the initial phase and strive to find the best solution with a longer step in the final phase to prevent overlooking it.
3.4. Improvement of Hunting ‘Failure’
From Equation (2), the original TROA adopts a random variant of the update strategy for the current position when the hunt fails. However, this approach has the problem of slow convergence, ease of falling into a local optimum, and the lack of effective other solutions, or the guidance of the previous generation of better solutions. Therefore, this paper adopts an enhanced hunting ‘failure’ formula to enhance the ability of the algorithm to jump out of the local optimum. The enhanced hunting ‘failure’ formula is shown in Equation (8).
where denotes the current individual, the best individuals of the current iteration, r1 is a random number between (0, 1), and R denotes a random number of −1 or 1.
3.5. Cellular Ring Topology
The optimum-guided cellular ring structure topology makes it possible to jump out of local optima. The shape of a honeybee hive is hexagonal. Bees will construct hexagonal hives using beeswax; this shape makes the most efficient use of space, allowing the hives to be close together in all directions and fully explore the solution space. When each solution is in a neighboring space within a honeycomb annular region, information is allowed to be shared, and when a better value is taken by the previous generation, the information propagates instantly to all solutions, rapidly attracting the entire population to a similar search space. However, when all solutions converge to a neighborhood of the optimal solution, the algorithm is prone to rapid local convergence.
For this reason, this paper proposes a cellular ring topology strategy guided by the optimum value and away from the worst solution. The information of adding the worst solution is to deliberately slow down the convergence of the algorithm so that the algorithm can fully search the solution space and reduce the possibility of premature convergence of the algorithm. Firstly, the worst and optimal solutions are obtained from neighboring cellular rings during the iterative process, which aims to attract the next generation of individuals to the vicinity of the optimal value, and then the loops are updated according to the following optimal-value-guided loop formulation.
This updating strategy ensures that in each generation, the worse individuals in the population will move closer to the better ones, while not aggregating quickly enough to reduce the likelihood of reaching a local optimum, avoiding as much as possible convergence to a locally optimal solution.
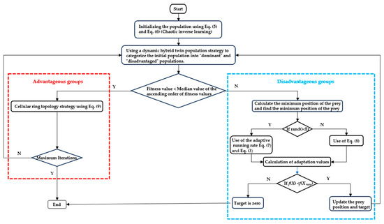
3.6. DHTROA Algorithm Implementation Steps
The specific steps of DHTROA are as follows:
Step 1: Set the parameters for the algorithm, including the population size N, the search range’s upper and lower limits ub and lb, and the upper limit of iterations Tmax.
Step 2: Initialize the population using the chaotic opposition-based learning formulation of Equations (5) and (6).
Step 3: Use the dynamic hybrid bi-population strategy to divide the initial population into ‘advantaged’ and ‘disadvantaged’ groups, and synchronize the hunting of the ‘advantaged’ and ‘disadvantaged’ populations.
Step 4: For the ‘advantaged group’, the cellular ring topology strategy of Equation (9) is first used to update the location; secondly, if the ‘advantaged group’ reaches the maximum number of iterations, we obtain the result; otherwise, skip to Step 3. For the ‘disadvantaged group’, first calculate the fitness value of the ‘disadvantaged group’, If rand() < Er, use Equations (7) and (3) to update; otherwise, use Equation (8) to update. Then calculate the fitness value of the new ‘disadvantaged group’; if f(X) < f(Xnew), then update the prey position and target, skip to Step 3. Otherwise, the target is 0, and end the run.
The complete DHTROA process is shown in Figure 2.
Figure 2.
The DHTROA process.
3.7. Time Complexity Statistics
Time complexity is one of the criteria used to test the performance of algorithms. In this paper, we use ‘O’ to analyze the time complexity of TROA and DHTROA [39]. Let the size of the population in the algorithm be N, the maximum number of iterations be T, and the dimension of the search space be D. The time needed to evaluate the fitness of each population is O(N), the time needed to select the optimal individual is O(N), and the time needed to update the individual is O(N × D). So, the time complexity of the original TROA is O(N × T × D).
Compared to TROA, DHTROA adds five strategies. Each individual update takes a time of O(N × D), chaotic opposition-based learning approach takes a time of O(N), hunting for ‘failed’ improvements takes a time of O(N/2 × D), and the cellular ring topology strategy takes a time of O(N/2 × D). Meanwhile, the dynamic hybrid bi- population strategy and the adaptive run rate strategy can be well incorporated into DHTROA. Since the time complexity of these strategies is lower than that of the original individual update, there is no additional increase in the overall time complexity of the algorithm. Therefore, DHTROA retains only the highest order items, so the time complexity of DHTROA is O(N × T × D).
In summary, DHTROA adds five strategies, but they do not increase the complexity of DHTROA.
4. Experimental Results and Discussion
4.1. Experimental Design
In engineering optimization, most of the problems encountered are continuous optimization problems, i.e., functional optimization problems, which represent different optimization problems with a wide range of functions, including single-peak to multi-peak functions, low-dimensional to high-dimensional functions, and a number of case-specific optimization problems. The CEC2017 test function set was used in this study. Every function within the test set undergoes rotation and shifting, thereby complicating the optimization process of the algorithm. The primary components of CEC2017 are 30 test functions; however, F2’s instability led to the suspension of all experiments on it. There are 30 test functions in CEC2017, which are: single-peak functions (F1–F3), simple multi-peak functions (F4–F10), hybrid functions (F11–F20), and combined functions (F21–F30) [40]. The CEC2017 test functions are more complex compared to the standard test functions, and the CEC2017 functions are more difficult to solve with the algorithms with the increase in dimensions. However, due to the instability of F2, no experiments were performed on it. The experiment analyzes and compares the performance of the optimization results of DHTROA with nine well-known optimization algorithms, namely TROA, PIO, BWO, COA, SCA, WOA, SCSO, GJO, and BOA. In this paper, the simulation environment was a Windows 11 64 bit operating system, in which the memory is 16 GB and the CPU is a 12th Gen Intel(R) Core (TM) i7-12700H 2.70 GHz, and the experiment was carried out using the simulation software. To maintain the impartiality of the experimental outcomes, each algorithm’s experimental settings were held constant, meaning the population count N = 30, no more than 500 iterations, and every algorithm operates independently on each function for 30 runs. Furthermore, the parameters for each algorithm were chosen from the relevant scholarly works.
4.2. Results and Analysis
To confirm DHTROA’s efficacy across various dimensions, the test function employed three distinct dimensions for an in-depth examination, i.e., 30, 50, and 100. The outcomes of the experiments in these dimensions are presented in Table 1, Table 2 and Table 3. Evaluation indices include the average, standard deviation, and the ideal value. The average value intuitively reflects the outcome of optimizing functions for each algorithm, and a lower average value suggests greater convergence precision in the algorithm. The standard deviation indicates the extent of variation in the refined data, while a smaller standard deviation denotes greater algorithm stability [41,42,43].
Table 1.
CEC2017 test results for 30 dimensions.
Table 2.
CEC2017 test results for 50 dimensions.
Table 3.
CEC2017 test results for 100 dimensions.
From Table 1, it can be seen that DHTROA outperforms the other nine algorithms compared in terms of mean and optimal values obtained in the CEC2017 test functions in the 30-dimensional test. For single-peak functions F1 and F3, DHTROA achieves the best evaluation index on function F1, and the variance on F3 is slightly lower than that of SCSO. For multi-peak functions F4–F10, DHTROA obtains the best evaluation index on function F4, and the variance on functions F5–F10 is slightly inferior to that of BWO, SCSO, or SCA, but it is still in the leading position, and is better than that of TROA. For the hybrid functions F11–F20, DHTROA outperforms the other compared algorithms in the evaluation metrics on functions F11–F15, F18, and F19, and ranks third in the value of standard deviation on functions F16 and F17, and fifth in the standard deviation on function F20. For the composite functions F21–F30, DHTROA achieves the optimal evaluation metrics on functions F25 and F27–F30; the standard deviation of PIO is better than that of DHTROA, and DHTROA is ranked third in functions F21 and F23, DHTROA is ranked last in function F22, DHTROA is ranked second in function F23, and DHTROA is better than TROA in function F26, but is inferior to the other eight compared algorithms.
Table 2 illustrates that DHTROA’s optimal results in the CEC2017 test functions surpass those of the other nine algorithms in all 50-dimensional evaluations. In the case of single-peak functions F1 and F3, DHTROA outperforms function F3 with a marginally reduced variance in F1 compared to BWO. Conversely, for multi-peak functions F4–F10, DHTROA outperforms function F4 in evaluation indexing, with function F5–F10’s variance being marginally less than BWO or COA’s, yet it remains at the forefront and surpasses TROA’s. For hybrid functions F11–F20, DHTROA excels over other algorithms in evaluation metrics for functions F11, F13–F15, and F17–F19, and is second in standard deviation values for functions F12, third for function F16’s standard deviation, and last for function F20’s standard deviation. For composite functions F21–F30, DHTROA is first in standard deviation values for functions F23, F25, F26, and F28–F30. In function F21, the standard deviation of GJO is better than the standard deviation of DHTROA; in function F22, the standard deviation of BWO is superior to that of DHTROA; in function F24, the mean of DHTROA is ranked second; and in function F27, the standard deviation of DHTROA is ranked second, which is inferior to the PIO algorithm.
As shown in Table 3, DHTROA exhibits excellent performance in the CEC2017 test functions in the 100-dimensional tests. For the single-peak functions F1 and F3, DHTROA’s variance on function F1 is inferior to BWO’s, the mean and variance on F3 are lower than GJO’s, and the optimal value is better than that of the comparison algorithms. For the multiple-peak functions F4–F10, DHTROA obtains the best evaluating indexes in function F4, and its variance on functions F5–F10 is slightly inferior to that of BWO, SCSO, or COA, but better than that of TROA. For hybrid functions F11–F20, except for functions F12 and F20, the evaluation indexes of DHTROA are better than those of other comparative algorithms. On composite functions F21–F30, the mean and optimal values of DHTROA are better than those of the comparative algorithms, which are very competitive.
In summary, the evaluation indices of DHTROA for solving CEC2017 test functions of different dimensions clearly show that, regardless of being a single-peak function, multi-peak function, hybrid function, or composite function, the optimization results of the improved algorithm DHTROA can achieve excellent mean and optimal values every time, demonstrating strong solving ability and robustness. This fully reflects that DHTROA exhibits superior performance in solving different dimensions of the CEC2017 function set.
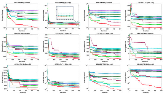
For a more accurate representation of the algorithm’s efficiency in optimization, this document displays the convergence trajectories and box diagrams for ten different algorithms addressing the CEC2017 test function across various dimensions. Figure 3 displays the convergence trajectories of ten different optimization methods used to resolve the 30-dimensional CEC2017 test function. As is evident from Figure 3, DHTROA outperforms the other algorithms in terms of convergence speed across 29 test functions. When initiating the algorithm’s iteration process, DHTROA maintains the lowest iteration count with equivalent precision, signifying enhanced quality in the initial chaotic opposition-based learning population, thereby broadening its diversity and hastening convergence rates. From the convergence curves of F8, F10, F20–F22, F24, and F28, it can be seen that DHTROA, although not leading in convergence speed in the middle of the iteration, accelerates significantly in the late iteration, surpassing the other comparative algorithms. This indicates that the improvement in the adaptive running rate is very successful, with small step sizes in the early stage used to fully explore the solution space and large step sizes in the late stage needed to quickly search for an optimum in the solution space that combines the ability of both global and local searches. From the convergence curves of F1, F4–F6, F9, F12–F16, F18, F19, F23, F26, and F30, it can be seen that, compared with the comparison algorithms, the convergence speed of DHTROA is faster and the convergence accuracy is higher, which is attributed to the enhancement of the hunting ‘failure’ formula and the dynamic hybrid bi-population strategy. The enhanced hunting ‘failure’ formula enhances the ability of the original algorithm to jump out of the extreme value, and enhances the global search ability with the guidance of the effective and optimal solutions, while the dynamic hybrid bi-population strategy ensures each iteration is dynamically adjusted, which improves the efficiency of the individual information exchange and enhances the efficiency of the global search. From the convergence curves of F3, F7, F11, F17, F25, F27, and F29, it can be seen that the convergence curves of DHTROA in the early stage are similar to those of the comparison algorithms. However, it can stably jump out of the local optimum, which fully demonstrates that the honeycomb ring topology can help poorer individuals in the population approach better ones without aggregating rapidly, thus avoiding convergence to the local optimum solution.

Figure 3.
Convergence curves of 10 algorithms on CEC2017-30Dim.
Figure 4 shows that DHTROA surpasses nine other algorithms in addressing the 50-dimensional CEC2017 test function, demonstrating efficient convergence and optimization capabilities. Figure 5 illustrates that DHTROA achieves superior outcomes across all 100-dimensional CEC2017 test functions, signifying its strong competitiveness in handling complex, high-dimensional test functions.

Figure 4.
Convergence curves of 10 algorithms on CEC2017-50Dim.

Figure 5.
Convergence curves of 10 algorithms on CEC2017-100Dim.
Based on the data presented in Figure 6, Figure 7 and Figure 8, observations reveal that DHTROA, in contrast to other comparison algorithms, exhibits more constricted box sizes across various aspects of the CEC2017 test function, including the lower and lower edges, as well as the median. This indicates minimal variation among all optimal values and enhanced search precision, implying quicker convergence, reduced intervals between optimal solutions in each generation, and notable stability and superiority.

Figure 6.
Boxplots of 10 algorithms on CEC2017-30Dim.

Figure 7.
Boxplots of 10 algorithms on CEC2017-50Dim.

Figure 8.
Boxplots of 10 algorithms on CEC2017-100Dim.
To summarize, DHTROA yielded favorable results in various evaluation measures. The algorithm’s superiority in improving performance, its proficiency in dealing with complex problems, and its superb optimization-seeking ability have been demonstrated.
4.3. Statistical Test
The average values obtained by each of the above algorithms in optimizing the CEC2017 function test set were used as evaluation metrics, and the Wilcoxon rank sum test [44] and Friedman’s statistical test [45] were conducted to verify the statistical superiority of DHTROA from different perspectives.
4.3.1. Wilcoxon Rank Sum Test
To assess DHTROA’s efficiency in seeking optimality, it is essential to use the Wilcoxon rank sum test to confirm if DHTROA offers a statistically notable edge in improvement compared to other algorithms. Outcomes from nine different algorithms, executed 30 times on each of the 29 test functions, are used as examples. Findings from the Wilcoxon rank sum test across various dimensions are displayed in Table 4, Table 5 and Table 6.
Table 4.
CEC2017 D = 30 Wilcoxon rank sum test.
Table 5.
CEC2017 D = 50 Wilcoxon rank sum test.
Table 6.
CEC2017 D = 100 Wilcoxon rank sum test.
Table 4, Table 5 and Table 6 indicate that when DHTROA outperforms the comparison algorithm, the p-value is less than 0.05; conversely, if DHTROA’s performance matches the comparison algorithm, it is noted as NaN in the dataset; and if DHTROA’s performance falls short of the comparison algorithm, the p-value is 0.05 or higher, highlighted in bold. Symbols ‘+/=/−’ signify DHTROA’s performance as being superior, equivalent, or inferior to that of the comparison algorithm.
As can be seen from Table 4, Table 5 and Table 6, most of the p-values of DHTROA are much less than 0.05 in the test functions of different dimensions of CEC2017. Therefore, DHTROA outperforms the comparison algorithms, which verifies that there is a significant difference between the DHTROA algorithm and the other algorithms.
4.3.2. Friedman Test
For a deeper analysis of the algorithms’ performance disparities, their outcomes were subjected to the Friedman test. The Friedman test, a non-parametric evaluation to determine if various aggregate distributions significantly differ through rank realization, operates on the premise that multiple paired samples originate from multiple aggregate distributions without any notable differences. The outcomes of the Friedman tests for the aforementioned ten algorithms are listed in Table 7.
Table 7.
Friedman test in different dimensions.
From Table 7, it can be seen that DHTROA has a smaller rank mean than the other comparative algorithms and is ranked first. Meanwhile, TROA has the highest rank mean and is ranked last, which proves the effectiveness of the improvement and verifies the excellence of DHTROA in dealing with the CEC2017 problem.
5. Engineering Optimization Problems
Addressing engineering design problems presents difficulties because of their complex goal-oriented functions and a variety of restrictions. Through the application of the DHTROA algorithm, six distinct engineering design hurdles are addressed, each differing in intricacy and the quantity of design factors and limitations. With the rise in the quantity of design factors and limitations, the intricacy of the engineering challenge escalates, encompassing six engineering issues from elementary to complex, with their complexity fluctuating from 2 to 7 design variables and 3 to 11 constraints. Take, for instance, the three-bar truss [46], tension/compression spring [47], pressure vessel [48], and welded beam design issues [49], each with two, three, and four design factors, respectively. In contrast, the gearbox problem’s speed reducer design issue is part of the intricate constrained optimization challenge, encompassing numerous constraints and various design elements, leading to a high level of computational intricacy in this complex engineering issue, with extensive testing of the algorithm’s efficiency and speed [33].
5.1. Three-Bar Truss Design Problem
The three-bar truss design problem is to adjust the cross-sectional areas (x1 and x2) to minimize the volume of the three-bar truss under the constraint of the stress (σ) that each truss member can withstand. The problem has two parameters and three constraints, and its mathematical model is as follows:
Dimension:
Objective function:
Restrictive functions:
Domain of variables:
The constants were L = 100 cm, P = 2 KN/cm2, and σ = 2 KM/cm2.
Table 8 displays the best outcomes achieved by the ten algorithms, including the values of related decision variables, with convergence curves illustrated in Figure 9. Observations from Table 8 and Figure 9 reveal DHTROA as the top performer in accuracy for the three-bar truss design issue, with WOA and GJO being marginally less effective. DHTROA’s optimal setting is (0.787966661765593, 0.410267359754543), with the smallest volume being 263.897363928806.
Table 8.
Three-bar truss design issues.
Figure 9.
Convergence curve of the three-bar truss design problem.
5.2. Tension/Compression Spring Design
The primary goal in designing tension/compression springs is to reduce their weight. The problem has three decision variables and four constraints and is mathematically modeled as follows:
Dimension:
Objective function:
Restrictive functions:
Domain of variables:
Based on Table 9 and Figure 10, it is evident that DHTROA’s optimal value surpasses that of other algorithms, and DHTROA obtains a smaller spring weight of 0.01272 compared to the other algorithms, indicating that DHTROA is better at finding the optimal value.
Table 9.
Tension/compression spring design issues.
Figure 10.
Convergence curve of tension/compression spring design.
5.3. Pressure Vessel Design Problem
Designing pressure vessels stands as a quintessential example in engineering. Optimizing this issue aims to reduce the overall production expense. This issue comprises four variables for decision-making and four limitations, with its mathematical framework outlined as follows:
Dimension:
Objective function:
Restrictive functions:
Domain of variables:
As can be seen in Table 10 and Figure 11, the minimum cost obtained by DHTROA was found to be 6483, which is much better than the results of the other algorithms, indicating that DHTROA has good applicability in solving the pressure vessel design problem.
Table 10.
Pressure vessel design issues.
Figure 11.
Convergence curve of pressure vessel design issues.
5.4. Welded Beam Design Problem
The goal behind the welded beam design issue is to reduce the production expense of the welded beam. Comprising four variables for decision-making and seven limitations, its mathematical representation is as follows:
Dimension:
Objective function:
Restrictive functions:
Domain of variables:
From Table 11 and Figure 12, it can be seen that DHTROA obtains the optimum solution for solving the welded beam problem. The minimum manufacturing cost of 1.7226 is obtained when DHTROA is optimized for the welded beam problem when the parameters are set to x1 = 0.2057, x2 = 3.4712, x3 = 9.0365, x4 = 0.20574. This shows that DHTROA also has a superior performance in solving real engineering problems.
Table 11.
Welded beam design issues.
Figure 12.
Convergence curve of welded beam design issues.
5.5. Cantilever Beam Design Problem
Designing a cantilever beam involves a structural engineering challenge focused on optimizing the beam’s weight [50], encompassing five variables for decision-making and a single constraint, and is mathematically represented in the following manner:
Dimension:
Objective function:
Restrictive functions:
Domain of variables:
Table 12 and Figure 13 reveal that DHTROA’s optimal value is the best among the nine algorithms compared, suggesting DHTROA’s proficiency in identifying the best value for the cantilever beam design issue.
Table 12.
Cantilever beam design issues.
Figure 13.
Convergence curve of cantilever beam design issues.
5.6. Speed Reducer Design Problem
The goal of optimizing the reducer issue is to reduce the gears’ weight and the shaft’s axial distortion, thus lowering the reducer’s own weight. This issue encompasses 7 variables for decision-making and 11 limitations. By resolving the gearbox’s 11 limitations, one can ascertain the values of pertinent design elements and the gearbox’s weight. Below is a depiction of the gearbox’s mathematical model:
Dimension:
Objective function:
Restrictive functions:
Domain of variables:
As can be seen from Table 13 and Figure 14, DHTROA handles the problem with the minimum weight of the reducer, which effectively saves the engineering design cost. The values of the seven core parameters required by DHTROA to handle the speed reducer problem are increased compared to those of the comparison algorithm, resulting in the optimization of the weight of the speed reducer.
Table 13.
Speed reducer design problem.
Figure 14.
Convergence curve of speed reducer design problem.
6. Conclusions
This document details the creation of an enhanced, dynamic hierarchical Tyrannosaurus optimization algorithm featuring a mixed topological framework. Initially, a chaotic opposition-based learning approach is selected to start the population, ensuring a more balanced distribution of prey in the solution area and boosting population variety. Subsequently, a mixed bi-population method is implemented to split the initial population into an ‘advantaged group’ and a ‘disadvantaged group’ for better individual information-sharing efficiency. Ultimately, the ‘advantaged group’ and ‘disadvantaged group’ are simultaneously pursued; the ‘advantaged group’ receives positional updates through the cellular ring topology method and the ‘disadvantaged group’ operates the original algorithm in line with the primary loop. To address the issue of Tyrannosaurus’ unchanging running rate in the initial algorithm, a flexible running rate approach is suggested, boosting global optimization capabilities, while simultaneously ameliorating the original algorithm’s ‘failure’ strategy flaws to improve its capacity to leap from extrema.
Multi-dimensional comparison experiments between DHTROA and nine other excellent algorithms on the CEC2017 test function set, using mean, variance, and optimal value as evaluation metrics, were carried out. The results show that DHTROA possesses good optimality-finding ability and robustness in complex problems of different dimensions.
An analysis was conducted on the convergence trajectories and box plots of the ten optimization techniques applied to the CEC2017 test functions across various dimensions. The outcomes thoroughly validate the efficacy of the enhancements, and the findings from Wilcoxon’s rank sum test and Friedman’s test affirm DHTROA’s statistical dominance.
The DHTROA algorithm, applied to six engineering optimization challenges of diverse complexities, was numerically proven to surpass its counterparts in accuracy and convergence speed, underscoring its effectiveness in addressing engineering design issues. Future research will delve deeper into DHTROA, focusing on its application in complex, high-dimensional constrained optimization challenges and multi-objective optimization issues.
Author Contributions
S.Z. writing manuscripts, charting, data collection, literature retrieval; H.S. document retrieval, data collection, data analysis; B.W. document retrieval, charting; C.M. data collection, data analysis; Q.L. research ideas, experimental design and data analysis are provided. All authors have read and agreed to the published version of the manuscript.
Funding
Here we need to thank the following organizations for their strong support “Natural Science Foundation of Jilin Province-General Project, automotive brake piston parts riveting assembly inspection key technology research and equipment development” (20220201043GX).
Data Availability Statement
Data are contained within the article.
Acknowledgments
The authors would like to thank the members of the project team for their dedication and efforts, and the teachers and schools for their help.
Conflicts of Interest
The authors declare no conflicts of interest.
References
- Wang, S.; Jia, H.; Abualigah, L.; Liu, Q.; Zheng, R. An improved hybrid aquila optimizer and harris hawks algorithm for solving industrial engineering optimization problems. Processes 2021, 9, 1551. [Google Scholar] [CrossRef]
- Kalananda, V.K.R.A.; Komanapalli, V.L.N. A combinatorial social group whale optimization algorithm for numerical and engineering optimization problems. Appl. Soft Comput. 2020, 99, 106903. [Google Scholar] [CrossRef]
- Kamboj, V.K.; Nandi, A.; Bhadoria, A.; Sehgal, S. An intensify Harris Hawks optimizer for numerical and engineering optimization problems. Appl. Soft Comput. 2019, 89, 106018. [Google Scholar] [CrossRef]
- Kaveh, M.; Mesgari, M.S. Application of meta-heuristic algorithms for training neural networks and deep learning architectures: A comprehensive review. Neural Process. Lett. 2022, 55, 4519–4622. [Google Scholar] [CrossRef] [PubMed]
- Afzal, A.; Buradi, A.; Jilte, R.; Shaik, S.; Kaladgi, A.R.; Arıcı, M.; Lee, C.T.; Nižetić, S. Optimizing the thermal performance of solar energy devices using meta-heuristic algorithms: A critical review. Renew. Sustain. Energy Rev. 2023, 173, 112903. [Google Scholar] [CrossRef]
- Sallam, K.M.; Agrawal, P.; Hadi, A.A.; Mohamed, A.K. Evaluating the performance of meta-heuristic algorithms on CEC 2021 benchmark problems. Neural Comput. Appl. 2022, 35, 1493–1517. [Google Scholar]
- Qian, L.; Chen, Z.; Huang, Y.; Stanford, R.J. Employing categorical boosting (CatBoost) and meta-heuristic algorithms for predicting the urban gas consumption. Urban Clim. 2023, 51, 101647. [Google Scholar] [CrossRef]
- Beiranvand, B.; Ashofteh, P.S. A systematic review of optimization of dams reservoir operation using the me-ta-heuristic algorithms. Water Resour. Manag. 2023, 37, 3457–3526. [Google Scholar] [CrossRef]
- Seyedmohammadi, J.; Zeinadini, A.; Navidi, M.N.; McDowell, R.W. A new robust hybrid model based on support vector machine and firefly meta-heuristic algorithm to predict pistachio yields and select effective soil variables. Ecol. Inform. 2023, 74, 102002. [Google Scholar] [CrossRef]
- Duan, H.; Qiao, P. Pigeon-inspired optimization: a new swarm intelligence optimizer for air robot path plan-ning. Int. J. Intell. Comput. Cybern. 2014, 7, 24–37. [Google Scholar] [CrossRef]
- Zhong, C.; Li, G.; Meng, Z. Beluga whale optimization: A novel nature-inspired metaheuristic algo-rithm. Knowl. Based Syst. 2022, 251, 109215. [Google Scholar] [CrossRef]
- Jia, H.; Rao, H.; Wen, C.; Mirjalili, S. Crayfish optimization algorithm. Artif. Intell. Rev. 2023, 56, 1919–1979. [Google Scholar] [CrossRef]
- Mirjalili, S.; Lewis, A. The whale optimization algorithm. Adv. Eng. Softw. 2016, 95, 51–67. [Google Scholar] [CrossRef]
- Arora, S.; Singh, S. Butterfly optimization algorithm: a novel approach for global optimization. Soft Comput. 2018, 23, 715–734. [Google Scholar] [CrossRef]
- Chopra, N.; Ansari, M.M. Golden jackal optimization: A novel nature-inspired optimizer for engineering applica-tions. Expert Syst. Appl. 2022, 198, 116924. [Google Scholar] [CrossRef]
- Seyyedabbasi, A.; Kiani, F. Sand Cat swarm optimization: A nature-inspired algorithm to solve global optimization problems. Eng. Comput. 2022, 39, 2627–2651. [Google Scholar] [CrossRef]
- Wang, G.-Y.; Cheng, D.-D.; Xia, D.-Y.; Jiang, H.-H. Swarm intelligence research: From bio-inspired single-population swarm intelligence to human-machine hybrid swarm intelligence. Mach. Intell. Res. 2023, 20, 121–144. [Google Scholar] [CrossRef]
- Rahimi, I.; Gandomi, A.H.; Chen, F.; Mezura-Montes, E. A review on constraint handling techniques for popula-tion-based algorithms: From single-objective to multi-objective optimization. Arch. Comput. Methods Eng. 2023, 30, 2181–2209. [Google Scholar] [CrossRef]
- Tang, J.; Liu, G.; Pan, Q. A review on representative swarm intelligence algorithms for solving optimization problems: Applications and trends. IEEE/CAA J. Autom. Sin. 2021, 8, 1627–1643. [Google Scholar] [CrossRef]
- Zhuang, X.; Wang, W.; Su, Y.; Yan, B.; Li, Y.; Li, L.; Hao, Y. Multi-objective optimization of reservoir development strategy with hybrid artificial intelligence method. Expert Syst. Appl. 2024, 241, 122707. [Google Scholar] [CrossRef]
- Shaamala, A.; Yigitcanlar, T.; Nili, A.; Nyandega, D. Algorithmic Green Infrastructure Optimisation: Review of Artificial Intelligence Driven Approaches for Tackling Climate Change. Sustain. Cities Soc. 2024, 101, 105182. [Google Scholar] [CrossRef]
- Zhang, Z.; Zhu, H.; Xie, M. Differential privacy may have a potential optimization effect on some swarm intelligence algorithms besides privacy-preserving. Inf. Sci. 2024, 654, 119870. [Google Scholar] [CrossRef]
- Zhu, F.; Li, G.; Tang, H.; Li, Y.; Lv, X.; Wang, X. Dung beetle optimization algorithm based on quantum computing and multi-strategy fusion for solving engineering problems. Expert Syst. Appl. 2024, 236, 121219. [Google Scholar] [CrossRef]
- Zhang, H.; Zhang, R. A multi-strategy enhanced dung beetle optimization algorithm and its application in engineering. Preprints 2024, 2024020368. [Google Scholar] [CrossRef]
- Wang, H.; Tang, J.; Pan, Q. MSI-HHO: Multi-Strategy Improved HHO Algorithm for Global Optimiza-tion. Mathematics 2024, 12, 415. [Google Scholar] [CrossRef]
- Qin, S.; Zeng, H.; Sun, W.; Wu, J.; Yang, J. Multi-Strategy Improved Particle Swarm Optimization Algorithm and Gazelle Optimization Algorithm and Application. Electronics 2024, 13, 1580. [Google Scholar] [CrossRef]
- Hu, G.; Wang, J.; Li, M.; Hussien, A.G.; Abbas, M. EJS: Multi-Strategy Enhanced Jellyfish Search Algorithm for Engineering Applications. Mathematics 2023, 11, 851. [Google Scholar] [CrossRef]
- Li, Q.; Shi, H.; Zhao, W.; Ma, C. Enhanced Dung Beetle Optimization Algorithm for Practical Engineering Optimization. Mathematics 2024, 12, 1084. [Google Scholar] [CrossRef]
- Zheng, R.; Hussien, A.G.; Qaddoura, R.; Jia, H.; Abualigah, L.; Wang, S.; Saber, A. A multi-strategy enhanced African vultures optimization algorithm for global optimization problems. J. Comput. Des. Eng. 2023, 10, 329–356. [Google Scholar] [CrossRef]
- Jiang, S.; Shang, J.; Guo, J.; Zhang, Y. Multi-Strategy Improved Flamingo Search Algorithm for Global Optimization. Appl. Sci. 2023, 13, 5612. [Google Scholar] [CrossRef]
- Liu, G.; Guo, Z.; Liu, W.; Cao, B.; Chai, S.; Wang, C. MSHHOTSA: A variant of tunicate swarm algorithm combining multi-strategy mechanism and hybrid Harris optimization. PLoS ONE 2023, 18, e0290117. [Google Scholar] [CrossRef] [PubMed]
- Song, Y.; Liu, Y.; Chen, H.; Deng, W. A Multi-Strategy Adaptive Particle Swarm Optimization Algorithm for Solving Optimization Problem. Electronics 2023, 12, 491. [Google Scholar] [CrossRef]
- Li, Y.; Liang, X.; Liu, J.; Zhou, H. Solving engineering optimisation problems based on improved balanced optimiser algorithm. Comput. Integr. Manuf. Syst. 2023, 1–34. [Google Scholar] [CrossRef]
- Yao, L.; Yuan, P.; Tsai, C.-Y.; Zhang, T.; Lu, Y.; Ding, S. ESO: An enhanced snake optimizer for real-world engineering problems. Expert Syst. Appl. 2023, 230, 120594. [Google Scholar] [CrossRef]
- Sahu, V.S.D.M.; Samal, P.; Panigrahi, C.K. Tyrannosaurus optimization algorithm: A new nature-inspired meta-heuristic algorithm for solving optimal control problems. e-Prime 2023, 5, 100243. [Google Scholar] [CrossRef]
- Mirjalili, S. SCA: A Sine Cosine Algorithm for solving optimization problems. Knowl. Based Syst. 2016, 96, 120–133. [Google Scholar] [CrossRef]
- Tutueva, A.V.; Nepomuceno, E.G.; Karimov, A.I.; Andreev, V.S.; Butusov, D.N. Adaptive chaotic maps and their application to pseudo-random numbers generation. Chaos Solitons Fractals 2020, 133, 109615. [Google Scholar] [CrossRef]
- Tizhoosh, H.R. Opposition-based learning: a new scheme for machine intelligence. In Proceedings of the International Conference on Computational Intelligence for Modelling, Control and Automation and International Conference on Intelligent Agents, Web Technologies and Internet Commerce (CIMCA-IAWTIC′06), Vienna, Austria, 28–30 November 2005; Volume 1, pp. 695–701. [Google Scholar]
- Huang, Y.Y.; Pan, Q.K.; Huang, J.P.; Suganthan, P.N.; Gao, L. An improved iterated greedy algorithm for the dis-tributed assembly permutation flowshop scheduling problem. Comput. Ind. Eng. 2021, 152, 107021. [Google Scholar] [CrossRef]
- Wu, G.; Mallipeddi, R.; Suganthan, P.N. Problem Definitions and Evaluation Criteria for the CEC 2017 Competition on Constrained Real-Parameter Optimization; Technical Report; National University of Defense Technology: Changsha, China; Kyungpook National University: Daegu, Republic of Korea; Nanyang Technological University: Singapore, 2017. [Google Scholar]
- Salgotra, R.; Singh, U.; Saha, S. Improved cuckoo search with better search capabilities for solving CEC2017 benchmark problems. In Proceedings of the 2018 IEEE Congress on Evolutionary Computation (CEC), Rio de Janeiro, Brazil, 8–13 July 2018; pp. 1–7. [Google Scholar]
- Kreischer, V.; Magalhães, T.T.; Barbosa, H.J.C.; Krempser, E. Evaluation of bound constraints handling methods in differential evolution using the cec2017 benchmark. In Proceedings of the XIII Brazilian Congress on Computational Intelligence, Rio de Janeiro, Brazil, 30 October–1 November 2017. [Google Scholar]
- Cheng, R.; Li, M.; Tian, Y.; Zhang, X.; Yang, S.; Jin, Y.; Yao, X. Benchmark functions for CEC’2017 competition on evolutionary many-objective optimization. In Proceedings of the 2017 IEEE Congress on Evolutionary Computation (CEC), San Sebastián, Spain, 5–8 June 2017; pp. 1–20. [Google Scholar]
- Wilcoxon, F.; Katti, S.K.; Wilcox, R.A. Critical values and probability levels for the Wilcoxon rank sum test and the Wilcoxon signed rank test. Sel. Tables Math. Stat. 1970, 1, 171–259. [Google Scholar]
- Zimmerman, D.W.; Zumbo, B.D. Relative power of the Wilcoxon test, the Friedman test, and repeated-measures ANOVA on ranks. J. Exp. Educ. 1993, 62, 75–86. [Google Scholar] [CrossRef]
- Yildirim, A.E.; Karci, A. Application of three bar truss problem among engineering design optimization problems using artificial atom algorithm. In Proceedings of the 2018 International Conference on Artificial Intelligence and Data Processing (IDAP), Malatya, Turkey, 28–30 September 2018; pp. 1–5. [Google Scholar]
- Tzanetos, A.; Blondin, M. A qualitative systematic review of metaheuristics applied to tension/compression spring design problem: Current situation, recommendations, and research direction. Eng. Appl. Artif. Intell. 2023, 118, 105521. [Google Scholar] [CrossRef]
- Moss, D.R. Pressure Vessel Design Manual; Elsevier: Amsterdam, The Netherlands, 2004. [Google Scholar]
- Kamil, A.T.; Saleh, H.M.; Abd-Alla, I.H. A multi-swarm structure for particle swarm optimization: Solving the welded beam design problem. J. Physics: Conf. Ser. 2021, 1804, 012012. [Google Scholar] [CrossRef]
- Friswell, M.I.; Adhikari, S. Sensor shape design for piezoelectric cantilever beams to harvest vibration energy. J. Appl. Phys. 2010, 108, 014901. [Google Scholar] [CrossRef]
Disclaimer/Publisher’s Note: The statements, opinions and data contained in all publications are solely those of the individual author(s) and contributor(s) and not of MDPI and/or the editor(s). MDPI and/or the editor(s) disclaim responsibility for any injury to people or property resulting from any ideas, methods, instructions or products referred to in the content. |
© 2024 by the authors. Licensee MDPI, Basel, Switzerland. This article is an open access article distributed under the terms and conditions of the Creative Commons Attribution (CC BY) license (https://creativecommons.org/licenses/by/4.0/).