Optimizing Retaining Walls through Reinforcement Learning Approaches and Metaheuristic Techniques
Abstract
1. Introduction
2. Concrete Retaining Walls



2.1. Restrictions
2.2. Target Function
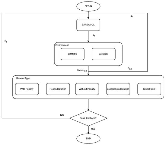
3. Techniques to Be Used
| Algorithm 1 General scheme of metaheuristics. |
|
4. Proposal: Discretization Schemes Selector
Discretization
| Algorithm 2 Discrete general scheme of metaheuristics. |
|
| Algorithm 3 Discretization algorithm. |
|
5. Experimental Results
- Inst. lists each of the studied walls in sequential order.
- Opt. displays the optimal value for each respective instance.
- Best indicates the best value achieved during the execution.
- Shape identifies the top-performing algorithm that reached the best value.
- Fitness denotes the fitness or efficiency value of the best algorithm.
- The remaining columns represent the design parameters.
5.1. Distribution Analysis
5.2. Statistical Test
6. Conclusions
Author Contributions
Funding
Data Availability Statement
Conflicts of Interest
Abbreviations
| Acronyms Part 1 | |
| MH | Metaheuristics |
| FEM | Finite Element Model |
| SCA | Sine-Cosine Algorithm |
| WOA | Whale Optimization Algorithm |
| GWO | Gray Wolf Optimization |
| MINLP | Mixed-Integer Non-Linear Programming |
| Static thrust exerted by the fill [T/m] | |
| Existing soil density [T/m3]. | |
| Height of the wall [m]. | |
| Static thrust coefficient. | |
| Wall width, corresponding to 1 [m]. | |
| Seismic thrust exerted by the backfill [T/m]. | |
| Existing soil density [T/m3]. | |
| Height of wall [m]. | |
| Seismic thrust coefficient. | |
| Moment calculated at point A [T · m]. | |
| Static moment generated by the ground at point A [T · m]. | |
| Seismic moment generated by the ground at point A [T · m]. | |
| Moment generated by the self-weight at point A [T · m]. | |
| Distance from the centroid of the prismatic section of the wall to point A [m]. | |
| Eigenweight of the prismatic section of the wall [T]. | |
| Distance from the centroid of the triangular section of the wall to point A [m]. | |
| Eigenweight of the triangular section of the wall [T]. | |
| Total moment at point A [T · m]. | |
| Moment calculated at point A [T · m]. | |
| Moment generated by self-weight at point A [T · m]. | |
| Design moment [T · m]. | |
| Moment majorization factor. | |
| Design axial load [T]. | |
| Own weight of the wall [T]. | |
| Dimensionless calculation factor. | |
| Reduction factor for flexocompression equal to 0.83. | |
| Reduction of the characteristic strength of concrete equal to 0.85. | |
| Characteristic resistance of concrete to compression [T/m2]. | |
| Width of the wall, corresponding to 1 [m]. | |
| Width of the base of the wall without covering [m]. | |
| Dimensionless shear factor in the structure. | |
| Calculation ratio for the steel area. | |
| Dimensionless calculation factor. | |
| Width of the base of the wall without covering [m]. | |
| Overturning resisting moment [T · m]. | |
| Self-weight of soil on bottom [T]. | |
| Distance from the centroid of Ns to point B [m]. | |
| Dead weight of the wall wedge and the soil above it [T]. | |
| Distance from the centroid of Nm to point B [m]. | |
| Self weight of the prismatic section of the wall [T]. | |
| Distance from the centroid of N1 to point B [m]. | |
| Self weight of the wall foundation [T]. | |
| Distance from the centroid of Nf to point B [m]. | |
| Moment resisting overturning [T]. | |
| Self-weight of the soil on the bottom [T]. | |
| Distance from the centroid of Ns to point B [m]. | |
| Overturning seismic safety factor. | |
| Rollover static safety factor. | |
| Slip requesting force [T]. | |
| Slip resistant forces [T]. | |
| Seismic slip safety factor. | |
| Total length of foundation [m]. | |
| Section of the foundation supported on the ground [m]. | |
| Eccentricity of forces [m]. | |
| Acronyms Part 2 | |
| Effective stress applied to the foundation soil. | |
| Design moment of reinforcement reinforcement [T · m]. | |
| Design moment of longitudinal reinforcement [T · m]. | |
| Maximum foundation flight [m]. | |
| Width of wall base [m]. | |
| Self-weight of the wall [T]. | |
| Design moment of transverse reinforcement [T · m]. | |
| Design stress [T]. | |
| Corresponding design moment (Mdl or Mdt) [T · m]. | |
| Effective shoe height (height without cover) [m]. | |
| Required steel area [cm2]. | |
| Yield stress of steel [T/cm2]. | |
| Minimum amount of steel required [cm2]. | |
| Longitudinal or cross-sectional area of the footing, as appropriate [cm2]. | |
| Design cut request [T]. | |
| Shear strength of concrete section [T]. | |
| Concrete modification factor. For normal concrete, = 1. | |
| Calculation limit dimensionless factor, equal to 0.3047 for the case of analysis. | |
| Total cost of retaining wall [CLP]. | |
| Cost of one cubic meter of concrete [CLP/m3]. | |
| Total volume of concrete used [m3]. | |
| Cost of one kilogram of steel [CLP/kg]. | |
| Total kilograms of steel used [kg]. | |
| Total carbon dioxide emissions [T]. | |
| Tons of carbon emitted per cubic meter of concrete [T/m3]. | |
| Total volume of concrete used [m3]. | |
| Tons of carbon emitted per kilogram of steel [T/kg]. | |
| Total kilograms of steel used [kg]. | |
| Total between the sum of cost and emissions. | |
| BSS | Binarization Schemes Selector |
| QL | Q-Learning |
| Average of individuals in dimension | |
| Value of the -th individual in dimension | |
| Number of individuals in the population | |
| Size of the dimension of the individuals | |
| Determination of the diversity state | |
| Maximum value of the diversity state found | |
| MH | Metahuristics |
| RPD | Relative Percentage Deviation |
References
- Mergos, P.E.; Mantoglou, F. Optimum design of reinforced concrete retaining walls with the flower pollination algorithm. Struct. Multidiscip. Optim. 2020, 61, 575–585. [Google Scholar] [CrossRef]
- Choi, J.H. Strategy for reducing carbon dioxide emissions from maintenance and rehabilitation of highway pavement. J. Clean. Prod. 2019, 209, 88–100. [Google Scholar] [CrossRef]
- Barandica, J.M.; Fernández-Sánchez, G.; Berzosa, Á.; Delgado, J.A.; Acosta, F.J. Applying life cycle thinking to reduce greenhouse gas emissions from road projects. J. Clean. Prod. 2013, 57, 79–91. [Google Scholar] [CrossRef]
- Lee, K.H.; Kim, H.J.; Kwon, S.H.; Kim, M.J. The program development for environmental quality level and evaluation of carbon dioxide emission in construction works. LHI J. Land Hous. Urban Aff. 2012, 3, 399–406. [Google Scholar] [CrossRef]
- Pons, J.J.; Penadés-Plà, V.; Yepes, V.; Martí, J.V. Life cycle assessment of earth-retaining walls: An environmental comparison. J. Clean. Prod. 2018, 192, 411–420. [Google Scholar] [CrossRef]
- Eleftheriadis, S.; Duffour, P.; Greening, P.; James, J.; Stephenson, B.; Mumovic, D. Investigating relationships between cost and CO2 emissions in reinforced concrete structures using a BIM-based design optimisation approach. Energy Build. 2018, 166, 330–346. [Google Scholar] [CrossRef]
- Jelušič, P.; Žlender, B. Optimal design of pad footing based on MINLP optimization. Soils Found. 2018, 58, 277–289. [Google Scholar] [CrossRef]
- Chen, J.; Cho, Y.K. CrackEmbed: Point feature embedding for crack segmentation from disaster site point clouds with anomaly detection. Adv. Eng. Inform. 2022, 52, 101550. [Google Scholar] [CrossRef]
- Zhou, Q.; Qu, Z.; Wang, S.Y.; Bao, K.H. A Method of Potentially Promising Network for Crack Detection With Enhanced Convolution and Dynamic Feature Fusion. IEEE Trans. Intell. Transp. Syst. 2022, 23, 18736–18745. [Google Scholar] [CrossRef]
- Wang, W.; Su, C. Automatic Classification of Reinforced Concrete Bridge Defects Using the Hybrid Network. Arab. J. Sci. Eng. 2022, 47, 5187–5197. [Google Scholar] [CrossRef]
- Duan, R.; Deng, H.; Tian, M.; Deng, Y.; Lin, J. SODA: Site Object Detection dAtaset for Deep Learning in Construction. arXiv 2022, arXiv:2202.09554. [Google Scholar]
- Greeshma, A.; Edayadiyil, J.B. Automated progress monitoring of construction projects using Machine learning and image processing approach. Mater. Today Proc. 2022, 65, 554–563. [Google Scholar]
- Sharma, S.; Saha, A.K.; Lohar, G. Optimization of weight and cost of cantilever retaining wall by a hybrid metaheuristic algorithm. Eng. Comput. 2022, 38, 2897–2923. [Google Scholar] [CrossRef]
- García, J.; Yepes, V.; Martí, J.V. A hybrid k-means cuckoo search algorithm applied to the counterfort retaining walls problem. Mathematics 2020, 8, 555. [Google Scholar] [CrossRef]
- Kaveh, A.; Biabani Hamedani, K.; Zaerreza, A. A set theoretical shuffled shepherd optimization algorithm for optimal design of cantilever retaining wall structures. Eng. Comput. 2021, 37, 3265–3282. [Google Scholar] [CrossRef]
- Mann, H.B.; Whitney, D.R. On a test of whether one of two random variables is stochastically larger than the other. Ann. Math. Stat. 1947, 18, 50–60. [Google Scholar] [CrossRef]
- Belarbi, A. ACI 318-14. Building Code Requirements for Structural Concrete; American Concrete Institute: Farmington Hills, MI, USA, 2014. [Google Scholar]
- de Carreteras, M. Manual de Carreteras; Ministerio de Obras Publicas, Dirección de Vialidad: Santiago, Chile, 2015; Volume 3, Instrucciones y criterios de diseño.
- Díaz López, E.; Martínez Prieto, A.; Gálvez Lio, D. Una implementación de la meta-heuristica “Optimización en Mallas Variables” en la arquitectura CUDA. Rev. Cuba. Cienc. Inform. 2016, 10, 42–56. [Google Scholar]
- Blum, C.; Roli, A. Metaheuristics in combinatorial optimization: Overview and conceptual comparison. ACM Comput. Surv. (CSUR) 2003, 35, 268–308. [Google Scholar] [CrossRef]
- Talbi, E.G. Metaheuristics: From Design to Implementation; John Wiley & Sons: Hoboken, NJ, USA, 2009; Volume 74. [Google Scholar]
- Mirjalili, S.; Lewis, A. The whale optimization algorithm. Adv. Eng. Softw. 2016, 95, 51–67. [Google Scholar] [CrossRef]
- Mirjalili, S. SCA: A sine cosine algorithm for solving optimization problems. Knowl.-Based Syst. 2016, 96, 120–133. [Google Scholar] [CrossRef]
- Mirjalili, S.; Mirjalili, S.M.; Lewis, A. Grey wolf optimizer. Adv. Eng. Softw. 2014, 69, 46–61. [Google Scholar] [CrossRef]
- Crawford, B.; Soto, R.; Lemus-Romani, J.; Becerra-Rozas, M.; Lanza-Gutiérrez, J.M.; Caballé, N.; Castillo, M.; Tapia, D.; Cisternas-Caneo, F.; García, J.; et al. Q-learnheuristics: Towards data-driven balanced metaheuristics. Mathematics 2021, 9, 1839. [Google Scholar] [CrossRef]
- Lemus-Romani, J.; Becerra-Rozas, M.; Crawford, B.; Soto, R.; Cisternas-Caneo, F.; Vega, E.; Castillo, M.; Tapia, D.; Astorga, G.; Palma, W.; et al. A novel learning-based binarization scheme selector for swarm algorithms solving combinatorial problems. Mathematics 2021, 9, 2887. [Google Scholar] [CrossRef]
- Becerra-Rozas, M.; Lemus-Romani, J.; Cisternas-Caneo, F.; Crawford, B.; Soto, R.; García, J. Swarm-Inspired Computing to Solve Binary Optimization Problems: A Backward Q-Learning Binarization Scheme Selector. Mathematics 2022, 10, 4776. [Google Scholar] [CrossRef]
- Becerra-Rozas, M.; Cisternas-Caneo, F.; Crawford, B.; Soto, R.; García, J.; Astorga, G.; Palma, W. Embedded Learning Approaches in the Whale Optimizer to Solve Coverage Combinatorial Problems. Mathematics 2022, 10, 4529. [Google Scholar] [CrossRef]
- Watkins, C.J.; Dayan, P. Q-learning. Mach. Learn. 1992, 8, 279–292. [Google Scholar] [CrossRef]
- Sutton, R.S.; Barto, A.G. Reinforcement Learning: An Introduction; MIT Press: Cambridge, MA, USA, 2018. [Google Scholar]
- Xu, Y.; Pi, D. A reinforcement learning-based communication topology in particle swarm optimization. Neural Comput. Appl. 2019, 32, 10007–10032. [Google Scholar] [CrossRef]
- Nareyek, A. Choosing search heuristics by non-stationary reinforcement learning. In Metaheuristics: Computer Decision-Making; Springer: Berlin/Heidelberg, Germany, 2003; pp. 523–544. [Google Scholar]
- Salleh, M.N.M.; Hussain, K.; Cheng, S.; Shi, Y.; Muhammad, A.; Ullah, G.; Naseem, R. Exploration and exploitation measurement in swarm-based metaheuristic algorithms: An empirical analysis. In Proceedings of the International Conference on Soft Computing and Data Mining, Johor, Malaysia, 6–8 February 2018; Springer: Berlin/Heidelberg, Germany, 2018; pp. 24–32. [Google Scholar]
- Cheng, S.; Shi, Y.; Qin, Q.; Zhang, Q.; Bai, R. Population Diversity Maintenance In Brain Storm Optimization Algorithm. J. Artif. Intell. Soft Comput. Res. 2014, 4, 83–97. [Google Scholar] [CrossRef]
- Hussain, K.; Zhu, W.; Salleh, M.N.M. Long-term memory Harris’ hawk optimization for high dimensional and optimal power flow problems. IEEE Access 2019, 7, 147596–147616. [Google Scholar] [CrossRef]
- Morales-Castañeda, B.; Zaldivar, D.; Cuevas, E.; Fausto, F.; Rodríguez, A. A better balance in metaheuristic algorithms: Does it exist? Swarm Evol. Comput. 2020, 54, 100671. [Google Scholar] [CrossRef]
- Crawford, B.; Soto, R.; Astorga, G.; García, J.; Castro, C.; Paredes, F. Putting continuous metaheuristics to work in binary search spaces. Complexity 2017, 2017, 8404231. [Google Scholar] [CrossRef]
- Becerra-Rozas, M.; Lemus-Romani, J.; Cisternas-Caneo, F.; Crawford, B.; Soto, R.; Astorga, G.; Castro, C.; García, J. Continuous Metaheuristics for Binary Optimization Problems: An Updated Systematic Literature Review. Mathematics 2022, 11, 129. [Google Scholar] [CrossRef]






| Variables | Unit | Lower Limit | Upper Limit | Step Size | Possibilities |
|---|---|---|---|---|---|
| Concrete strength | Mpa | 25 | 40 | 5 | 4 |
| Steel tensil strength | Mpa | 280 | 420 | 140 | 2 |
| Width of crowning | m | 0.15 | 0.95 | 0.01 | 81 |
| Base width of the wall | m | 0.3 | 1.5 | 0.01 | 121 |
| Thickness of the footing | m | 0.45 | 2.0 | 0.01 | 156 |
| Density of the structural fill | T/m3 | 1.6 | 2.0 | 0.1 | 5 |
| Name | Reward Types |
|---|---|
| V1 | V-Shaped 1 |
| V2 | V-Shaped 2 |
| V3 | V-Shaped 3 |
| V4 | V-Shaped 4 |
| S1 | S-Shaped 1 |
| S2 | S-Shaped 2 |
| S3 | S-Shaped 3 |
| S4 | S-Shaped 4 |
| SA1 | With Penalty |
| SA2 | Without Penalty |
| SA3 | Global Best |
| SA4 | Root Adaption |
| SA5 | Scalating Adaption |
| QL1 | With Penalty |
| QL2 | Without Penalty |
| QL3 | Global Best |
| QL4 | Root Adaption |
| QL5 | Scalating Adaption |
| S1 | S2 | S3 | S4 | ||||||||||
|---|---|---|---|---|---|---|---|---|---|---|---|---|---|
| Inst. | Opt. | Best | Avg | RPD | Best | Avg | RPD | Best | Avg | RPD | Best | Avg | RPD |
| RW300-C | 163,992.326 | 175,838.59 | 211,292.33 | 7.22 | 175,789.67 | 208,441.35 | 7.19 | 188,006.95 | 212,453.03 | 14.64 | 185,972.17 | 213,282.1 | 13.4 |
| RW350-C | 189,534.031 | 211,784.64 | 242,392.1 | 11.74 | 201,487.94 | 238,310.07 | 6.31 | 205,963.63 | 244,063.3 | 8.67 | 218,007.71 | 244,153.67 | 15.02 |
| RW400-C | 214,696.284 | 230,025.46 | 276,532.81 | 7.14 | 234,785.38 | 271,573.64 | 9.36 | 219,450.0 | 275,144.37 | 2.21 | 232,555.67 | 277,516.98 | 8.32 |
| RW450-C | 241,096.482 | 271,731.17 | 308,495.8 | 12.71 | 256,797.33 | 300,754.16 | 6.51 | 270,398.19 | 312,252.76 | 12.15 | 247,671.69 | 306,537.35 | 2.73 |
| RW500-C | 268,526.177 | 288,376.68 | 342,484.67 | 7.39 | 288,202.48 | 339,862.91 | 7.33 | 279,819.15 | 345,778.52 | 4.21 | 297,405.15 | 344,343.23 | 10.75 |
| RW550-C | 307,536.973 | 324,915.35 | 382,092.86 | 5.65 | 322,283.21 | 387,920.24 | 4.79 | 335,427.48 | 385,877.51 | 9.07 | 322,738.02 | 370,679.41 | 4.94 |
| RW600-C | 364,409.78 | 381,612.64 | 452,607.89 | 4.72 | 390,461.48 | 449,828.17 | 7.15 | 377,871.72 | 436,150.53 | 3.69 | 401,195.04 | 441,721.15 | 10.09 |
| RW650-C | 430,400.866 | 477,518.43 | 515,174.31 | 10.95 | 454,549.52 | 506,895.1 | 5.61 | 456,260.58 | 507,368.7 | 6.01 | 468,411.9 | 519,895.88 | 8.83 |
| RW700-C | 507,127.151 | 547,343.21 | 602,471.76 | 7.93 | 549,909.57 | 607,197.41 | 8.44 | 530,085.84 | 591,365.14 | 4.53 | 534,199.25 | 598,294.59 | 5.34 |
| RW750-C | 593,353.31 | 629,727.79 | 698,312.62 | 6.13 | 636,981.05 | 691,752.62 | 7.35 | 628,828.29 | 696,128.32 | 5.98 | 632,268.83 | 691,309.72 | 6.56 |
| RW800-C | 687,763.656 | 747,469.72 | 798,036.46 | 8.68 | 729,504.48 | 802,675.33 | 6.07 | 726,214.24 | 797,384.47 | 5.59 | 717,889.37 | 791,121.94 | 4.38 |
| 389,667.61 | 439,081.24 | 8.21 | 385,522.92 | 436,837.36 | 6.92 | 383,484.19 | 436,724.24 | 6.98 | 387,119.53 | 436,259.64 | 8.21 | ||
| RW300-E | 612.204 | 641.96 | 753.69 | 4.86 | 656.77 | 763.8 | 7.28 | 631.33 | 763.38 | 3.12 | 639.91 | 766.05 | 4.53 |
| RW350-E | 708.081 | 756.27 | 882.66 | 6.81 | 808.12 | 909.04 | 14.13 | 778.03 | 891.86 | 9.88 | 762.6 | 871.11 | 7.7 |
| RW400-E | 802.088 | 849.79 | 990.06 | 5.95 | 883.34 | 1018.04 | 10.13 | 852.56 | 984.43 | 6.29 | 860.6 | 998.35 | 7.29 |
| RW450-E | 902.195 | 977.07 | 1121.36 | 8.3 | 1048.25 | 1147.36 | 16.19 | 912.78 | 1102.61 | 1.17 | 981.13 | 1099.76 | 8.75 |
| RW500-E | 1007.376 | 1036.58 | 1230.59 | 2.9 | 1103.16 | 1240.43 | 9.51 | 1085.86 | 1244.08 | 7.79 | 1103.02 | 1239.52 | 9.49 |
| RW550-E | 1122.621 | 1197.02 | 1363.12 | 6.63 | 1190.49 | 1374.09 | 6.05 | 1271.84 | 1369.23 | 13.29 | 1241.01 | 1383.01 | 10.55 |
| RW600-E | 1304.802 | 1389.11 | 1602.36 | 6.46 | 1391.43 | 1619.91 | 6.64 | 1376.69 | 1623.79 | 5.51 | 1483.51 | 1603.14 | 13.7 |
| RW650-E | 1545.005 | 1654.33 | 1854.43 | 7.08 | 1672.47 | 1837.53 | 8.25 | 1588.32 | 1833.09 | 2.8 | 1636.44 | 1824.26 | 5.92 |
| RW700-E | 1794.782 | 1955.23 | 2138.56 | 8.94 | 1885.35 | 2126.44 | 5.05 | 1918.4 | 2159.01 | 6.89 | 1846.2 | 2145.73 | 2.86 |
| RW750-E | 2099.338 | 2338.08 | 2516.84 | 11.37 | 2243.24 | 2479.23 | 6.85 | 2228.69 | 2466.35 | 6.16 | 2326.47 | 2522.93 | 10.82 |
| RW800-E | 2443.014 | 2491.57 | 2816.65 | 1.99 | 2616.19 | 2849.18 | 7.09 | 2697.48 | 2872.4 | 10.42 | 2565.34 | 2859.6 | 5.01 |
| 1389.73 | 1570.03 | 6.48 | 1408.98 | 1578.64 | 8.83 | 1394.73 | 1573.66 | 6.67 | 1404.2 | 1573.95 | 7.87 | ||
| RW300-C+E | 164,604.53 | 185,539.96 | 214,019.57 | 12.72 | 179,481.45 | 208,019.2 | 9.04 | 179,206.6 | 213,775.7 | 8.87 | 172,436.99 | 210,863.58 | 4.76 |
| RW350-C+E | 190,242.112 | 199,602.67 | 244,365.08 | 4.92 | 203,491.26 | 246,884.7 | 6.96 | 219,538.11 | 246,767.27 | 15.4 | 202,238.98 | 248,453.56 | 6.31 |
| RW400-C+E | 215,498.372 | 232,137.79 | 280,602.84 | 7.72 | 230,658.08 | 273,676.46 | 7.03 | 247,064.05 | 274,698.16 | 14.65 | 241,930.5 | 283,040.63 | 12.27 |
| RW450-C+E | 241,998.678 | 272,140.43 | 312,344.84 | 12.46 | 266,323.07 | 309,147.94 | 10.05 | 282,508.4 | 307,997.32 | 16.74 | 259,877.32 | 306,812.62 | 7.39 |
| RW500-C+E | 269,533.553 | 300,055.55 | 342,565.29 | 11.32 | 295,864.13 | 335,482.28 | 9.77 | 297,761.9 | 345,023.04 | 10.47 | 282,150.29 | 344,841.59 | 4.68 |
| RW550-C+E | 308,696.291 | 341,354.54 | 392,273.06 | 10.58 | 340,443.21 | 390,449.89 | 10.28 | 328,562.36 | 386,558.52 | 6.44 | 337,135.95 | 389,219.89 | 9.21 |
| RW600-C+E | 365,784.894 | 382,089.49 | 445,844.69 | 4.46 | 390,360.72 | 451,336.16 | 6.72 | 392,607.8 | 451,473.09 | 7.33 | 396,949.96 | 447,302.6 | 8.52 |
| RW650-C+E | 432,031.377 | 459,594.11 | 514,964.67 | 6.38 | 466,505.36 | 517,304.52 | 7.98 | 479,176.62 | 532,639.0 | 10.91 | 464,753.64 | 516,490.98 | 7.57 |
| RW700-C+E | 508,928.933 | 532,789.38 | 590,952.6 | 4.69 | 550,408.06 | 609,037.86 | 8.15 | 528,020.86 | 602,847.0 | 3.75 | 513,662.21 | 609,215.53 | 0.93 |
| RW750-C+E | 595,461.955 | 644,986.79 | 710,876.08 | 8.32 | 622,985.91 | 695,917.34 | 4.62 | 619,227.4 | 683,463.27 | 3.99 | 622,615.54 | 700,706.2 | 4.56 |
| RW800-C+E | 690,374.634 | 722,411.98 | 789,371.57 | 4.64 | 730,441.36 | 789,492.83 | 5.8 | 727,830.26 | 795,986.71 | 5.43 | 744,199.77 | 794,967.2 | 7.8 |
| 388,427.52 | 439,834.57 | 8.02 | 388,814.78 | 438,795.38 | 7.85 | 391,045.85 | 440,111.73 | 9.45 | 385,268.29 | 441,083.13 | 6.73 | ||
| V1 | V2 | V3 | V4 | ||||||||||
|---|---|---|---|---|---|---|---|---|---|---|---|---|---|
| Inst. | Opt. | Best | Avg | RPD | Best | Avg | RPD | Best | Avg | RPD | Best | Avg | RPD |
| RW300-C | 163,992.326 | 182,558.0 | 250,774.4 | 11.32 | 180,561.07 | 244,698.22 | 10.1 | 180,277.56 | 255,746.94 | 9.93 | 197,594.94 | 255,313.99 | 20.49 |
| RW350-C | 189,534.031 | 235,483.99 | 289,786.83 | 24.24 | 236,058.47 | 296,464.92 | 24.55 | 214,982.26 | 283,628.58 | 13.43 | 214,535.82 | 294,068.78 | 13.19 |
| RW400-C | 214,696.284 | 256,441.43 | 311,691.32 | 19.44 | 243,710.67 | 318,303.28 | 13.51 | 267,778.96 | 332,668.32 | 24.72 | 239,710.27 | 328,589.26 | 11.65 |
| RW450-C | 241,096.482 | 269,111.65 | 373,108.99 | 11.62 | 294,022.51 | 359,189.16 | 21.95 | 280,855.89 | 388,628.93 | 16.49 | 292,597.93 | 379,517.3 | 21.36 |
| RW500-C | 268,526.177 | 327,984.08 | 410,488.65 | 22.14 | 298,902.86 | 411,098.33 | 11.31 | 291,171.59 | 403,594.99 | 8.43 | 332,901.71 | 411,212.61 | 23.97 |
| RW550-C | 307,536.973 | 371,451.6 | 459,106.72 | 20.78 | 341,735.03 | 427,316.78 | 11.12 | 351,092.89 | 453,093.61 | 14.16 | 349,801.0 | 448,319.8 | 13.74 |
| RW600-C | 364,409.78 | 432,595.44 | 508,425.9 | 18.71 | 404,496.27 | 500,401.85 | 11.0 | 415,212.59 | 501,977.08 | 13.94 | 412,811.66 | 531,849.77 | 13.28 |
| RW650-C | 430,400.866 | 451,496.13 | 581,702.33 | 4.9 | 454,861.21 | 596,746.32 | 5.68 | 462,874.92 | 588,805.31 | 7.55 | 454,683.35 | 564,397.16 | 5.64 |
| RW700-C | 507,127.151 | 566,328.17 | 680,987.16 | 11.67 | 546,341.0 | 663,127.9 | 7.73 | 566,174.43 | 688,008.95 | 11.64 | 538,815.13 | 664,311.96 | 6.25 |
| RW750-C | 593,353.31 | 674,866.42 | 772,500.43 | 13.74 | 671,254.82 | 810,994.06 | 13.13 | 677,228.39 | 778,620.07 | 14.14 | 664,697.49 | 760,457.32 | 12.02 |
| RW800-C | 687,763.656 | 753,558.36 | 854,181.21 | 9.57 | 757,749.41 | 907,114.91 | 10.18 | 743,863.99 | 864,887.58 | 8.16 | 797,794.43 | 899,780.3 | 16.0 |
| 411,079.57 | 499,341.27 | 15.28 | 402,699.39 | 503,223.25 | 12.75 | 404,683.04 | 503,605.49 | 12.96 | 408,722.16 | 503,438.02 | 14.33 | ||
| RW300-E | 612.204 | 659.58 | 909.38 | 7.74 | 664.98 | 912.97 | 8.62 | 698.73 | 845.7 | 14.13 | 658.28 | 871.39 | 7.53 |
| RW350-E | 708.081 | 767.18 | 1061.7 | 8.35 | 752.24 | 1058.21 | 6.24 | 821.34 | 1064.88 | 16.0 | 757.65 | 1034.95 | 7.0 |
| RW400-E | 802.088 | 927.22 | 1199.83 | 15.6 | 893.96 | 1167.7 | 11.45 | 902.39 | 1143.52 | 12.51 | 887.53 | 1165.03 | 10.65 |
| RW450-E | 902.195 | 1003.83 | 1296.7 | 11.27 | 1045.85 | 1294.51 | 15.92 | 949.46 | 1284.35 | 5.24 | 1067.5 | 1329.86 | 18.32 |
| RW500-E | 1007.376 | 1170.35 | 1440.91 | 16.18 | 1141.76 | 1452.99 | 13.34 | 1140.6 | 1438.13 | 13.22 | 1123.48 | 1453.63 | 11.53 |
| RW550-E | 1122.621 | 1212.53 | 1613.66 | 8.01 | 1267.82 | 1546.48 | 12.93 | 1264.08 | 1575.83 | 12.6 | 1285.56 | 1626.73 | 14.51 |
| RW600-E | 1304.802 | 1517.0 | 1784.2 | 16.26 | 1346.81 | 1881.45 | 3.22 | 1416.88 | 1803.34 | 8.59 | 1476.89 | 1780.07 | 13.19 |
| RW650-E | 1545.005 | 1754.9 | 2118.18 | 13.59 | 1691.75 | 2142.13 | 9.5 | 1768.66 | 2130.36 | 14.48 | 1703.67 | 2032.29 | 10.27 |
| RW700-E | 1794.782 | 2078.11 | 2441.01 | 15.79 | 1935.22 | 2417.61 | 7.82 | 2046.04 | 2490.55 | 14.0 | 2012.62 | 2431.03 | 12.14 |
| RW750-E | 2099.338 | 2235.15 | 2817.56 | 6.47 | 2281.91 | 2719.19 | 8.7 | 2306.18 | 2753.93 | 9.85 | 2463.03 | 2741.43 | 17.32 |
| RW800-E | 2443.014 | 2763.26 | 3247.36 | 13.11 | 2791.38 | 3192.71 | 14.26 | 2730.05 | 3244.01 | 11.75 | 2627.68 | 3137.4 | 7.56 |
| 1462.65 | 1811.86 | 12.03 | 1437.61 | 1798.72 | 10.18 | 1458.58 | 1797.69 | 12.03 | 1460.35 | 1782.16 | 11.82 | ||
| RW300-C+E | 164,604.53 | 189,414.91 | 256,656.74 | 15.07 | 212,808.88 | 258,560.11 | 29.28 | 197,941.42 | 265,472.25 | 20.25 | 191,681.13 | 255,487.66 | 16.45 |
| RW350-C+E | 190,242.112 | 226,684.74 | 289,406.05 | 19.16 | 205,267.83 | 292,174.09 | 7.9 | 227,189.95 | 296,419.26 | 19.42 | 215,111.35 | 298,268.07 | 13.07 |
| RW400-C+E | 215,498.372 | 249,648.6 | 320,535.05 | 15.85 | 256,337.8 | 332,853.23 | 18.95 | 247,634.93 | 309,550.68 | 14.91 | 251,690.95 | 325,641.74 | 16.79 |
| RW450-C+E | 241,998.678 | 266,795.28 | 368,021.74 | 10.25 | 263,973.35 | 371,100.48 | 9.08 | 275,476.78 | 359,906.58 | 13.83 | 292,449.06 | 365,729.58 | 20.85 |
| RW500-C+E | 269,533.553 | 319,208.41 | 396,647.42 | 18.43 | 316,227.72 | 422,102.42 | 17.32 | 305,604.13 | 412,775.82 | 13.38 | 300,555.16 | 397,084.1 | 11.51 |
| RW550-C+E | 308,696.291 | 345,813.94 | 434,424.21 | 12.02 | 338,561.16 | 439,581.9 | 9.67 | 346,528.45 | 436,983.83 | 12.26 | 375,283.31 | 460,338.62 | 21.57 |
| RW600-C+E | 365,784.894 | 391,172.58 | 511,973.28 | 6.94 | 407,135.87 | 521,235.07 | 11.3 | 397,012.72 | 487,463.91 | 8.54 | 389,349.99 | 513,181.4 | 6.44 |
| RW650-C+E | 432,031.377 | 500,484.16 | 576,125.09 | 15.84 | 473,065.76 | 587,658.71 | 9.5 | 459,287.25 | 592,636.18 | 6.31 | 511,205.87 | 587,279.57 | 18.33 |
| RW700-C+E | 508,928.933 | 570,302.85 | 685,760.21 | 12.06 | 563,174.88 | 684,648.85 | 10.66 | 538,618.15 | 687,472.3 | 5.83 | 568,892.82 | 693,412.7 | 11.78 |
| RW750-C+E | 595,461.955 | 676,216.3 | 773,236.37 | 13.56 | 635,506.85 | 770,898.22 | 6.73 | 651,205.08 | 782,023.88 | 9.36 | 638,043.63 | 775,221.47 | 7.15 |
| RW800-C+E | 690,374.634 | 766,429.86 | 887,074.98 | 11.02 | 743,847.17 | 866,593.73 | 7.75 | 775,324.71 | 907,251.95 | 12.3 | 740,457.9 | 903,472.02 | 7.25 |
| 409,288.33 | 499,987.38 | 13.65 | 401,446.12 | 504,309.71 | 12.56 | 401,983.96 | 503,450.6 | 12.4 | 406,792.83 | 506,828.81 | 13.74 | ||
| SA1 | SA2 | SA3 | SA4 | SA5 | ||||||||||||
|---|---|---|---|---|---|---|---|---|---|---|---|---|---|---|---|---|
| Inst. | Opt. | Best | Avg | RPD | Best | Avg | RPD | Best | Avg | RPD | Best | Avg | RPD | Best | Avg | RPD |
| RW300-C | 163,992.326 | 175,196.07 | 240,291.06 | 6.83 | 190,461.88 | 240,768.21 | 16.14 | 192,583.95 | 256,177.38 | 17.43 | 196,839.18 | 255,401.78 | 20.03 | 216,562.33 | 264,100.1 | 32.06 |
| RW350-C | 189,534.031 | 203,087.74 | 281,263.13 | 7.15 | 212,870.8 | 280,268.45 | 12.31 | 210,817.52 | 285,790.58 | 11.23 | 210,340.34 | 278,309.36 | 10.98 | 204,914.73 | 284,691.97 | 8.12 |
| RW400-C | 214,696.284 | 258,788.8 | 333,047.04 | 20.54 | 242,036.31 | 310,250.08 | 12.73 | 263,222.46 | 332,463.94 | 22.6 | 245,698.67 | 318,591.49 | 14.44 | 235,369.05 | 331,751.44 | 9.63 |
| RW450-C | 241,096.482 | 246,740.28 | 360,069.11 | 2.34 | 286,128.55 | 369,184.84 | 18.68 | 267,031.65 | 354,429.31 | 10.76 | 290,538.95 | 370,155.53 | 20.51 | 278,411.61 | 368,804.08 | 15.48 |
| RW500-C | 268,526.177 | 311,349.28 | 395,127.49 | 15.95 | 333,135.41 | 420,370.16 | 24.06 | 321,064.4 | 405,607.81 | 19.57 | 323,016.44 | 401,123.74 | 20.29 | 313,862.48 | 404,380.5 | 16.88 |
| RW550-C | 307,536.973 | 336,252.03 | 445,129.77 | 9.34 | 346,365.66 | 440,180.83 | 12.63 | 355,482.59 | 434,091.04 | 15.59 | 361,102.91 | 463,967.68 | 17.42 | 389,536.95 | 473,340.33 | 26.66 |
| RW600-C | 364,409.78 | 401,095.99 | 499,661.3 | 10.07 | 405,588.71 | 515,558.07 | 11.3 | 441,602.08 | 530,358.24 | 21.18 | 422,909.9 | 510,678.08 | 16.05 | 404,582.25 | 512,612.77 | 11.02 |
| RW650-C | 430,400.866 | 458,804.21 | 582,967.98 | 6.6 | 488,836.68 | 592,609.35 | 13.58 | 492,186.98 | 576,837.93 | 14.36 | 454,978.62 | 581,907.37 | 5.71 | 485,257.62 | 608,371.4 | 12.75 |
| RW700-C | 507,127.151 | 575,813.19 | 684,980.88 | 13.54 | 554,050.72 | 685,077.06 | 9.25 | 574,657.66 | 692,581.64 | 13.32 | 567,477.69 | 676,364.38 | 11.9 | 544,574.66 | 684,794.22 | 7.38 |
| RW750-C | 593,353.31 | 651,806.07 | 775,414.42 | 9.85 | 611,414.67 | 786,125.19 | 3.04 | 645,845.55 | 760,061.05 | 8.85 | 628,166.6 | 791,136.95 | 5.87 | 650,375.1 | 782,284.09 | 9.61 |
| RW800-C | 687,763.656 | 764,159.62 | 885,664.16 | 11.11 | 719,035.64 | 875,590.27 | 4.55 | 710,899.7 | 870,215.39 | 3.36 | 744,944.09 | 882,911.76 | 8.31 | 752,379.95 | 909,523.9 | 9.4 |
| 398,463.03 | 498,510.58 | 10.3 | 399,084.09 | 501,452.96 | 12.57 | 406,854.05 | 499,874.03 | 14.39 | 404,183.04 | 502,777.1 | 13.77 | 406,893.34 | 511,332.25 | 14.45 | ||
| RW300-E | 612.204 | 688.89 | 915.82 | 12.53 | 735.37 | 862.73 | 20.12 | 649.31 | 917.41 | 6.06 | 672.89 | 882.63 | 9.91 | 714.16 | 907.08 | 16.65 |
| RW350-E | 708.081 | 814.36 | 1040.69 | 15.01 | 790.0 | 997.42 | 11.57 | 846.06 | 1014.44 | 19.49 | 846.63 | 1067.25 | 19.57 | 797.17 | 1062.57 | 12.58 |
| RW400-E | 802.088 | 874.66 | 1189.78 | 9.05 | 951.48 | 1146.8 | 18.63 | 885.43 | 1153.58 | 10.39 | 874.08 | 1156.67 | 8.98 | 895.13 | 1100.51 | 11.6 |
| RW450-E | 902.195 | 995.35 | 1310.04 | 10.33 | 958.01 | 1326.01 | 6.19 | 1090.58 | 1379.05 | 20.88 | 1072.61 | 1291.07 | 18.89 | 1004.47 | 1317.17 | 11.34 |
| RW500-E | 1007.376 | 1170.04 | 1458.72 | 16.15 | 1071.45 | 1412.96 | 6.36 | 1128.23 | 1429.47 | 12.0 | 1100.51 | 1352.45 | 9.25 | 1116.47 | 1400.13 | 10.83 |
| RW550-E | 1122.621 | 1217.65 | 1531.16 | 8.46 | 1206.12 | 1648.46 | 7.44 | 1286.32 | 1614.5 | 14.58 | 1236.62 | 1648.38 | 10.15 | 1248.95 | 1619.21 | 11.25 |
| RW600-E | 1304.802 | 1548.61 | 1869.69 | 18.69 | 1543.35 | 1890.14 | 18.28 | 1384.1 | 1854.52 | 6.08 | 1426.58 | 1812.32 | 9.33 | 1578.99 | 1838.44 | 21.01 |
| RW650-E | 1545.005 | 1751.98 | 2099.14 | 13.4 | 1754.98 | 2101.96 | 13.59 | 1797.42 | 2145.75 | 16.34 | 1669.69 | 2098.52 | 8.07 | 1765.0 | 2048.71 | 14.24 |
| RW700-E | 1794.782 | 2008.91 | 2415.51 | 11.93 | 1949.43 | 2409.81 | 8.62 | 1903.72 | 2439.5 | 6.07 | 2070.63 | 2538.31 | 15.37 | 2209.43 | 2428.17 | 23.1 |
| RW750-E | 2099.338 | 2334.47 | 2776.93 | 11.2 | 2319.57 | 2728.25 | 10.49 | 2350.17 | 2823.53 | 11.95 | 2274.59 | 2760.26 | 8.35 | 2426.48 | 2794.82 | 15.58 |
| RW800-E | 2443.014 | 2581.15 | 3093.66 | 5.65 | 2614.9 | 3183.37 | 7.04 | 2753.82 | 3185.19 | 12.72 | 2768.04 | 3206.42 | 13.3 | 2687.92 | 3195.96 | 10.02 |
| 1453.28 | 1791.01 | 12.04 | 1444.97 | 1791.63 | 11.67 | 1461.38 | 1814.27 | 12.41 | 1455.72 | 1801.3 | 11.92 | 1494.92 | 1792.07 | 14.38 | ||
| RW300-C+E | 164,604.53 | 197,103.77 | 254,652.15 | 19.74 | 164,604.53 | 251,794.23 | 0.0 | 200,235.29 | 243,330.92 | 21.65 | 192,397.52 | 244,942.0 | 16.88 | 198,983.16 | 263,415.37 | 20.89 |
| RW350-C+E | 190,242.112 | 205,742.77 | 295,777.2 | 8.15 | 229,743.06 | 285,923.85 | 20.76 | 221,939.8 | 292,721.98 | 16.66 | 215,602.98 | 295,647.97 | 13.33 | 235,526.35 | 295,891.04 | 23.8 |
| RW400-C+E | 215,498.372 | 247,338.81 | 324,435.82 | 14.78 | 223,604.65 | 335,216.13 | 3.76 | 233,300.25 | 316,385.12 | 8.26 | 274,532.12 | 321,902.05 | 27.39 | 261,487.63 | 331,584.94 | 21.34 |
| RW450-C+E | 241,998.678 | 256,669.92 | 372,503.2 | 6.06 | 263,918.15 | 378,251.78 | 9.06 | 284,180.87 | 381,454.14 | 17.43 | 270,973.96 | 360,798.33 | 11.97 | 277,313.67 | 369,895.78 | 14.59 |
| RW500-C+E | 269,533.553 | 287,771.69 | 398,587.27 | 6.77 | 318,733.92 | 402,187.03 | 18.25 | 304,260.04 | 396,166.19 | 12.88 | 329,154.77 | 406,779.27 | 22.12 | 303,022.33 | 401,482.1 | 12.42 |
| RW550-C+E | 308,696.291 | 348,667.99 | 447,725.75 | 12.95 | 331,104.97 | 456,668.02 | 7.26 | 340,195.47 | 450,174.08 | 10.2 | 348,179.54 | 442,063.23 | 12.79 | 355,412.73 | 449,238.6 | 15.13 |
| RW600-C+E | 365,784.894 | 439,355.55 | 504,231.19 | 20.11 | 420,512.59 | 501,087.63 | 14.96 | 438,608.77 | 499,684.3 | 19.91 | 412,736.13 | 503,312.77 | 12.84 | 381,018.45 | 512,924.1 | 4.16 |
| RW650-C+E | 432,031.377 | 494,343.87 | 593,056.91 | 14.42 | 478,256.47 | 592,585.29 | 10.7 | 484,001.98 | 599,800.75 | 12.03 | 481,665.55 | 581,066.43 | 11.49 | 462,419.8 | 577,629.07 | 7.03 |
| RW700-C+E | 508,928.933 | 573,299.69 | 673,059.0 | 12.65 | 567,096.46 | 682,061.35 | 11.43 | 587,805.05 | 674,570.95 | 15.5 | 565,677.47 | 673,489.21 | 11.15 | 578,495.41 | 681,417.61 | 13.67 |
| RW750-C+E | 595,461.955 | 664,560.38 | 793,803.33 | 11.6 | 685,914.43 | 782,065.86 | 15.19 | 653,984.87 | 765,896.12 | 9.83 | 641,280.95 | 786,801.82 | 7.69 | 680,615.86 | 787,048.52 | 14.3 |
| RW800-C+E | 690,374.634 | 778,611.38 | 884,246.73 | 12.78 | 733,278.57 | 875,246.18 | 6.21 | 749,760.94 | 881,804.84 | 8.6 | 785,722.86 | 878,414.05 | 13.81 | 754,160.86 | 863,339.01 | 9.24 |
| 408,496.89 | 503,825.32 | 12.73 | 401,524.35 | 503,917.03 | 10.69 | 408,933.94 | 500,180.85 | 13.9 | 410,720.35 | 499,565.19 | 14.68 | 408,041.48 | 503,078.74 | 14.23 | ||
| SA1 | SA2 | SA3 | SA4 | SA5 | ||||||||||||
|---|---|---|---|---|---|---|---|---|---|---|---|---|---|---|---|---|
| Inst. | Opt. | Best | Avg | RPD | Best | Avg | RPD | Best | Avg | RPD | Best | Avg | RPD | Best | Avg | RPD |
| RW300-C | 163,992.326 | 174,401.85 | 207,029.1 | 6.35 | 167,693.67 | 206,464.53 | 2.26 | 177,799.48 | 203,958.3 | 8.42 | 176,090.82 | 210,441.84 | 7.38 | 172,075.6 | 207,216.98 | 4.93 |
| RW350-C | 189,534.031 | 215,236.86 | 247,721.69 | 13.56 | 207,641.36 | 241,905.55 | 9.55 | 197,658.72 | 244,658.14 | 4.29 | 201,255.16 | 244,411.26 | 6.18 | 198,809.45 | 248,571.28 | 4.89 |
| RW400-C | 214,696.284 | 233,655.98 | 277,485.21 | 8.83 | 237,279.59 | 274,184.6 | 10.52 | 243,725.11 | 279,525.08 | 13.52 | 247,387.97 | 279,426.94 | 15.23 | 220,850.79 | 274,863.6 | 2.87 |
| RW450-C | 241,096.482 | 254,615.8 | 304,331.36 | 5.61 | 266,160.75 | 311,813.82 | 10.4 | 255,681.45 | 302,243.06 | 6.05 | 258,985.05 | 304,964.45 | 7.42 | 246,412.94 | 305,338.33 | 2.21 |
| RW500-C | 268,526.177 | 289,994.65 | 330,993.01 | 7.99 | 309,115.38 | 347,294.56 | 15.12 | 315,287.02 | 347,787.85 | 17.41 | 291,863.8 | 330,424.63 | 8.69 | 286,939.71 | 341,076.69 | 6.86 |
| RW550-C | 307,536.973 | 320,202.08 | 380,843.12 | 4.12 | 325,913.34 | 379,485.88 | 5.98 | 337,056.39 | 380,688.05 | 9.6 | 329,631.25 | 389,187.29 | 7.18 | 336,706.88 | 386,894.3 | 9.49 |
| RW600-C | 364,409.78 | 409,154.41 | 462,149.01 | 12.28 | 397,224.77 | 453,183.43 | 9.0 | 395,937.23 | 444,542.84 | 8.65 | 413,376.31 | 454,884.63 | 13.44 | 404,343.26 | 449,467.23 | 10.96 |
| RW650-C | 430,400.866 | 454,719.22 | 525,030.05 | 5.65 | 481,048.56 | 530,789.22 | 11.77 | 472,013.02 | 528,236.95 | 9.67 | 476,062.98 | 525,748.47 | 10.61 | 482,424.65 | 532,537.15 | 12.09 |
| RW700-C | 507,127.151 | 531,392.11 | 620,977.14 | 4.78 | 524,947.85 | 615,962.48 | 3.51 | 551,926.18 | 610,816.7 | 8.83 | 548,174.2 | 617,980.64 | 8.09 | 534,076.8 | 619,482.1 | 5.31 |
| RW750-C | 593,353.31 | 626,565.97 | 710,680.86 | 5.6 | 619,245.39 | 702,241.1 | 4.36 | 619,168.27 | 707,639.74 | 4.35 | 615,416.51 | 703,534.96 | 3.72 | 619,412.94 | 712,491.68 | 4.39 |
| RW800-C | 687,763.656 | 730,742.66 | 819,292.53 | 6.25 | 765,546.44 | 829,570.55 | 11.31 | 735,548.58 | 810,045.45 | 6.95 | 739,563.3 | 821,056.54 | 7.53 | 728,891.84 | 811,673.87 | 5.98 |
| 385,516.51 | 444,230.28 | 7.37 | 391,074.28 | 444,808.7 | 8.53 | 391,072.86 | 441,831.11 | 8.89 | 390,709.76 | 443,823.79 | 8.68 | 384,631.35 | 444,510.29 | 6.36 | ||
| RW300-E | 612.204 | 663.98 | 760.41 | 8.46 | 644.76 | 772.53 | 5.32 | 630.17 | 756.58 | 2.93 | 623.88 | 761.46 | 1.91 | 637.36 | 763.04 | 4.11 |
| RW350-E | 708.081 | 759.42 | 883.15 | 7.25 | 736.14 | 856.49 | 3.96 | 743.98 | 884.01 | 5.07 | 766.93 | 882.5 | 8.31 | 742.38 | 860.32 | 4.84 |
| RW400-E | 802.088 | 872.46 | 990.58 | 8.77 | 848.82 | 999.5 | 5.83 | 820.3 | 993.31 | 2.27 | 823.17 | 1008.7 | 2.63 | 867.04 | 988.42 | 8.1 |
| RW450-E | 902.195 | 947.01 | 1098.09 | 4.97 | 951.08 | 1101.75 | 5.42 | 935.97 | 1099.21 | 3.74 | 995.66 | 1119.5 | 10.36 | 943.81 | 1097.13 | 4.61 |
| RW500-E | 1007.376 | 1043.18 | 1241.94 | 3.55 | 1080.83 | 1237.65 | 7.29 | 1072.62 | 1215.82 | 6.48 | 1119.17 | 1264.68 | 11.1 | 1059.68 | 1224.23 | 5.19 |
| RW550-E | 1122.621 | 1144.32 | 1384.74 | 1.93 | 1221.65 | 1368.57 | 8.82 | 1238.14 | 1367.13 | 10.29 | 1197.19 | 1390.5 | 6.64 | 1185.22 | 1392.82 | 5.58 |
| RW600-E | 1304.802 | 1419.08 | 1616.32 | 8.76 | 1373.27 | 1599.68 | 5.25 | 1391.69 | 1594.11 | 6.66 | 1394.72 | 1614.18 | 6.89 | 1406.36 | 1600.15 | 7.78 |
| RW650-E | 1545.005 | 1665.69 | 1887.99 | 7.81 | 1651.93 | 1861.29 | 6.92 | 1604.84 | 1874.46 | 3.87 | 1673.72 | 1884.58 | 8.33 | 1675.24 | 1904.6 | 8.43 |
| RW700-E | 1794.782 | 1962.45 | 2214.69 | 9.34 | 1982.95 | 2214.33 | 10.48 | 1954.1 | 2174.09 | 8.88 | 1902.16 | 2191.95 | 5.98 | 1945.27 | 2209.72 | 8.38 |
| RW750-E | 2099.338 | 2264.7 | 2571.84 | 7.88 | 2292.04 | 2575.99 | 9.18 | 2212.81 | 2539.55 | 5.41 | 2221.2 | 2521.84 | 5.8 | 2250.96 | 2552.38 | 7.22 |
| RW800-E | 2443.014 | 2663.93 | 2953.13 | 9.04 | 2722.65 | 2937.81 | 11.45 | 2823.38 | 3046.43 | 15.57 | 2605.43 | 2923.0 | 6.65 | 2629.9 | 2913.56 | 7.65 |
| 1400.57 | 1600.26 | 7.07 | 1409.65 | 1593.24 | 7.27 | 1402.55 | 1594.97 | 6.47 | 1393.02 | 1596.63 | 6.78 | 1394.84 | 1591.49 | 6.54 | ||
| RW300-C+E | 164,604.53 | 168,658.98 | 212,727.19 | 2.46 | 176,444.67 | 205,058.94 | 7.19 | 173,056.52 | 214,816.59 | 5.13 | 182,264.77 | 209,180.81 | 10.73 | 183,163.86 | 217,919.74 | 11.28 |
| RW350-C+E | 190,242.112 | 208,636.51 | 250,315.97 | 9.67 | 201,523.94 | 243,996.67 | 5.93 | 196,473.6 | 248,565.95 | 3.28 | 201,849.61 | 240,120.29 | 6.1 | 209,651.55 | 248,083.69 | 10.2 |
| RW400-C+E | 215,498.372 | 236,614.01 | 275,954.32 | 9.8 | 239,632.13 | 277,064.09 | 11.2 | 224,193.97 | 265,672.91 | 4.04 | 229,261.36 | 271,977.58 | 6.39 | 244,633.69 | 283,644.99 | 13.52 |
| RW450-C+E | 241,998.678 | 270,957.25 | 310,023.22 | 11.97 | 257,290.6 | 306,282.91 | 6.32 | 280,742.96 | 320,823.27 | 16.01 | 256,252.7 | 311,883.58 | 5.89 | 261,084.72 | 313,347.59 | 7.89 |
| RW500-C+E | 269,533.553 | 308,085.44 | 342,097.22 | 14.3 | 293,506.55 | 348,175.63 | 8.89 | 281,713.39 | 343,204.09 | 4.52 | 296,651.36 | 346,621.13 | 10.06 | 282,994.86 | 331,343.68 | 4.99 |
| RW550-C+E | 308,696.291 | 342,032.54 | 392,228.11 | 10.8 | 329,122.6 | 375,492.42 | 6.62 | 335,151.94 | 388,785.13 | 8.57 | 337,425.85 | 382,851.06 | 9.31 | 325,039.5 | 382,216.95 | 5.29 |
| RW600-C+E | 365,784.894 | 377,921.76 | 443,097.53 | 3.32 | 402,061.9 | 464,050.7 | 9.92 | 386,279.94 | 443,721.28 | 5.6 | 392,853.36 | 446,311.8 | 7.4 | 390,294.82 | 457,974.88 | 6.7 |
| RW650-C+E | 432,031.377 | 469,187.01 | 525,056.83 | 8.6 | 464,313.64 | 526,829.5 | 7.47 | 464,800.5 | 525,976.15 | 7.58 | 463,004.0 | 519,128.6 | 7.17 | 473,514.3 | 533,492.6 | 9.6 |
| RW700-C+E | 508,928.933 | 558,249.29 | 613,632.89 | 9.69 | 567,040.8 | 612,672.63 | 11.42 | 543,066.2 | 622,176.4 | 6.71 | 546,718.92 | 613,544.22 | 7.43 | 554,975.79 | 611,984.05 | 9.05 |
| RW750-C+E | 595,461.955 | 654,041.06 | 710,449.31 | 9.84 | 647,750.72 | 726,656.72 | 8.78 | 645,172.05 | 713,194.58 | 8.35 | 629,497.71 | 722,580.29 | 5.72 | 646,497.24 | 717,550.24 | 8.57 |
| RW800-C+E | 690,374.634 | 746,445.96 | 821,317.48 | 8.12 | 758,672.75 | 821,534.7 | 9.89 | 728,552.96 | 812,729.46 | 5.53 | 738,894.47 | 821,098.05 | 7.03 | 740,506.94 | 826,309.19 | 7.26 |
| 394,620.89 | 445,172.73 | 8.96 | 394,305.48 | 446,164.99 | 8.51 | 387,200.37 | 445,424.16 | 6.85 | 388,606.74 | 444,117.95 | 7.57 | 392,032.48 | 447,624.33 | 8.58 | ||
| SA1 | SA2 | SA3 | SA4 | SA5 | ||||||||||||
|---|---|---|---|---|---|---|---|---|---|---|---|---|---|---|---|---|
| Inst. | Opt. | Best | Avg | RPD | Best | Avg | RPD | Best | Avg | RPD | Best | Avg | RPD | Best | Avg | RPD |
| RW300-C | 163,992.326 | 177,137.67 | 224,260.78 | 8.02 | 180,792.13 | 220,153.89 | 10.24 | 182,743.3 | 219,209.54 | 11.43 | 177,206.82 | 234,269.03 | 8.06 | 182,686.29 | 241,289.47 | 11.4 |
| RW350-C | 189,534.031 | 208,138.12 | 264,710.41 | 9.82 | 202,664.92 | 269,416.08 | 6.93 | 201,953.08 | 262,367.93 | 6.55 | 207,615.0 | 269,509.83 | 9.54 | 213,815.68 | 264,199.64 | 12.81 |
| RW400-C | 214,696.284 | 225,119.78 | 291,785.74 | 4.85 | 240,342.74 | 304,398.82 | 11.95 | 232,461.48 | 300,241.53 | 8.27 | 246,457.28 | 296,371.99 | 14.79 | 233,717.84 | 302,323.41 | 8.86 |
| RW450-C | 241,096.482 | 278,095.59 | 323,782.93 | 15.35 | 269,654.9 | 342,157.21 | 11.85 | 252,396.03 | 332,456.51 | 4.69 | 271,024.1 | 334,596.22 | 12.41 | 281,990.47 | 339,022.7 | 16.96 |
| RW500-C | 268,526.177 | 288,284.59 | 368,227.63 | 7.36 | 273,124.46 | 370,022.32 | 1.71 | 297,248.48 | 362,742.78 | 10.7 | 281,004.63 | 363,934.9 | 4.65 | 305,071.97 | 373,895.89 | 13.61 |
| RW550-C | 307,536.973 | 338,844.89 | 392,264.2 | 10.18 | 323,906.32 | 416,680.35 | 5.32 | 333,697.21 | 404,026.04 | 8.51 | 343,922.52 | 410,328.48 | 11.83 | 313,331.75 | 404,645.32 | 1.88 |
| RW600-C | 364,409.78 | 373,922.98 | 479,795.73 | 2.61 | 401,552.2 | 474,158.07 | 10.19 | 403,437.77 | 462,371.55 | 10.71 | 387,705.3 | 479,860.42 | 6.39 | 407,833.99 | 475,558.99 | 11.92 |
| RW650-C | 430,400.866 | 464,199.96 | 541,047.14 | 7.85 | 478,302.01 | 545,685.64 | 11.13 | 484,950.95 | 547,191.46 | 12.67 | 460,644.89 | 531,631.54 | 7.03 | 462,758.53 | 545,869.92 | 7.52 |
| RW700-C | 507,127.151 | 524,925.0 | 615,145.01 | 3.51 | 550,871.52 | 620,348.25 | 8.63 | 540,526.5 | 617,313.87 | 6.59 | 546,543.27 | 629,484.51 | 7.77 | 549,550.4 | 615,424.43 | 8.37 |
| RW750-C | 593,353.31 | 638,144.22 | 729,317.37 | 7.55 | 633,964.23 | 713,740.48 | 6.84 | 603,561.86 | 724,955.72 | 1.72 | 602,775.81 | 715,782.64 | 1.59 | 635,394.83 | 730,607.54 | 7.09 |
| RW800-C | 687,763.656 | 743,476.16 | 827,808.92 | 8.1 | 758,914.12 | 840,577.68 | 10.35 | 731,345.26 | 826,673.89 | 6.34 | 768,513.66 | 835,314.43 | 11.74 | 752,583.06 | 853,668.89 | 9.42 |
| 387,299.0 | 459,831.44 | 7.75 | 392,189.96 | 465,212.62 | 8.65 | 387,665.63 | 459,959.17 | 8.02 | 390,310.3 | 463,734.91 | 8.71 | 394,430.44 | 467,864.2 | 9.99 | ||
| RW300-E | 612.204 | 640.94 | 796.13 | 4.69 | 710.79 | 815.84 | 16.1 | 659.82 | 829.18 | 7.78 | 673.18 | 814.48 | 9.96 | 668.83 | 820.84 | 9.25 |
| RW350-E | 708.081 | 787.69 | 931.19 | 11.24 | 778.37 | 936.24 | 9.93 | 797.53 | 972.38 | 12.63 | 768.86 | 958.7 | 8.58 | 761.78 | 934.74 | 7.58 |
| RW400-E | 802.088 | 837.28 | 1044.97 | 4.39 | 854.25 | 1097.08 | 6.5 | 828.13 | 1082.06 | 3.25 | 877.33 | 1102.57 | 9.38 | 818.45 | 1038.65 | 2.04 |
| RW450-E | 902.195 | 952.68 | 1167.46 | 5.6 | 926.25 | 1181.68 | 2.67 | 1003.99 | 1142.18 | 11.28 | 942.58 | 1204.58 | 4.48 | 922.21 | 1241.86 | 2.22 |
| RW500-E | 1007.376 | 1057.46 | 1333.02 | 4.97 | 1119.65 | 1287.35 | 11.15 | 1111.76 | 1273.86 | 10.36 | 1103.8 | 1330.23 | 9.57 | 1060.32 | 1300.37 | 5.26 |
| RW550-E | 1122.621 | 1171.26 | 1412.38 | 4.33 | 1241.98 | 1543.5 | 10.63 | 1194.15 | 1502.52 | 6.37 | 1204.02 | 1449.21 | 7.25 | 1256.45 | 1449.66 | 11.92 |
| RW600-E | 1304.802 | 1479.84 | 1705.17 | 13.41 | 1422.84 | 1709.0 | 9.05 | 1440.0 | 1693.05 | 10.36 | 1422.57 | 1742.77 | 9.03 | 1416.34 | 1665.51 | 8.55 |
| RW650-E | 1545.005 | 1673.44 | 1980.37 | 8.31 | 1657.88 | 1909.21 | 7.31 | 1712.47 | 2022.58 | 10.84 | 1760.84 | 1985.75 | 13.97 | 1710.21 | 1947.59 | 10.69 |
| RW700-E | 1794.782 | 2009.14 | 2256.78 | 11.94 | 1840.68 | 2215.83 | 2.56 | 1962.28 | 2304.68 | 9.33 | 1978.56 | 2249.0 | 10.24 | 2003.18 | 2266.59 | 11.61 |
| RW750-E | 2099.338 | 2277.72 | 2671.58 | 8.5 | 2323.97 | 2620.33 | 10.7 | 2300.57 | 2612.05 | 9.59 | 2300.95 | 2604.42 | 9.6 | 2236.35 | 2586.29 | 6.53 |
| RW800-E | 2443.014 | 2515.07 | 3020.55 | 2.95 | 2641.07 | 3107.25 | 8.11 | 2558.83 | 3070.18 | 4.74 | 2776.85 | 3050.21 | 13.66 | 2553.02 | 2943.3 | 4.5 |
| 1400.23 | 1665.42 | 7.3 | 1410.7 | 1674.85 | 8.61 | 1415.41 | 1682.25 | 8.78 | 1437.23 | 1681.08 | 9.61 | 1400.65 | 1654.13 | 7.29 | ||
| RW300-C+E | 164,604.53 | 191,743.67 | 226,511.74 | 16.49 | 181,596.71 | 230,891.6 | 10.32 | 180,976.64 | 234,010.52 | 9.95 | 195,423.7 | 231,432.35 | 18.72 | 175,920.48 | 237,062.88 | 6.87 |
| RW350-C+E | 190,242.112 | 222,804.94 | 273,797.72 | 17.12 | 218,336.27 | 258,386.31 | 14.77 | 211,417.37 | 257,122.1 | 11.13 | 205,444.15 | 267,836.18 | 7.99 | 214,776.6 | 255,807.43 | 12.9 |
| RW400-C+E | 215,498.372 | 240,584.89 | 297,668.72 | 11.64 | 244,314.74 | 295,141.6 | 13.37 | 243,681.08 | 297,702.5 | 13.08 | 244,374.07 | 304,452.39 | 13.4 | 235,532.13 | 292,965.37 | 9.3 |
| RW450-C+E | 241,998.678 | 260,571.64 | 319,689.99 | 7.67 | 275,969.78 | 351,627.98 | 14.04 | 270,337.65 | 324,947.75 | 11.71 | 266,661.81 | 329,405.83 | 10.19 | 282,489.65 | 333,755.77 | 16.73 |
| RW500-C+E | 269,533.553 | 294,207.44 | 362,719.28 | 9.15 | 292,405.83 | 382,757.22 | 8.49 | 308,064.16 | 368,159.31 | 14.3 | 287,093.28 | 354,839.89 | 6.51 | 304,824.33 | 385,826.92 | 13.09 |
| RW550-C+E | 308,696.291 | 338,155.87 | 407,161.79 | 9.54 | 332,058.08 | 397,247.0 | 7.57 | 347,456.95 | 403,418.66 | 12.56 | 345,919.22 | 409,010.58 | 12.06 | 350,825.92 | 411,122.26 | 13.65 |
| RW600-C+E | 365,784.894 | 394,037.68 | 474,484.14 | 7.72 | 392,325.69 | 466,762.67 | 7.26 | 396,665.15 | 473,394.71 | 8.44 | 371,338.58 | 464,602.41 | 1.52 | 395,092.17 | 466,928.06 | 8.01 |
| RW650-C+E | 432,031.377 | 465,552.5 | 537,368.9 | 7.76 | 463,945.52 | 559,430.69 | 7.39 | 450,055.53 | 540,802.93 | 4.17 | 489,920.9 | 544,086.45 | 13.4 | 453,510.51 | 536,280.48 | 4.97 |
| RW700-C+E | 508,928.933 | 539,416.34 | 611,180.39 | 5.99 | 539,475.72 | 656,532.65 | 6.0 | 550,291.12 | 637,226.63 | 8.13 | 547,315.59 | 648,959.9 | 7.54 | 528,800.69 | 625,629.17 | 3.9 |
| RW750-C+E | 595,461.955 | 631,156.69 | 725,192.7 | 5.99 | 658,561.1 | 716,445.05 | 10.6 | 664,568.92 | 723,674.37 | 11.61 | 646,749.89 | 734,467.67 | 8.61 | 618,807.48 | 722,541.13 | 3.92 |
| RW800-C+E | 690,374.634 | 727,997.55 | 831,451.81 | 5.45 | 750,169.78 | 836,083.2 | 8.66 | 727,071.28 | 820,679.47 | 5.32 | 733,179.58 | 843,869.81 | 6.2 | 731,795.7 | 834,718.22 | 6.0 |
| 391,475.38 | 460,657.02 | 9.5 | 395,378.11 | 468,300.54 | 9.86 | 395,507.8 | 461,921.72 | 10.04 | 393,947.34 | 466,633.04 | 9.65 | 390,215.97 | 463,876.15 | 9.03 | ||
| QL1 | QL2 | QL3 | QL4 | QL5 | ||||||||||||
|---|---|---|---|---|---|---|---|---|---|---|---|---|---|---|---|---|
| Inst. | Opt. | Best | Avg | RPD | Best | Avg | RPD | Best | Avg | RPD | Best | Avg | RPD | Best | Avg | RPD |
| RW300-C | 163,992.326 | 197,892.79 | 257,638.59 | 20.67 | 206,934.24 | 250,757.28 | 26.19 | 203,568.86 | 259,082.85 | 24.13 | 172,736.65 | 246,105.69 | 5.33 | 177,495.95 | 249,255.49 | 8.23 |
| RW350-C | 189,534.031 | 217,737.04 | 283,106.81 | 14.88 | 220,049.1 | 297,439.17 | 16.1 | 204,505.07 | 278,060.04 | 7.9 | 235,434.81 | 284,381.8 | 24.22 | 220,907.56 | 282,927.24 | 16.55 |
| RW400-C | 214,696.284 | 223,424.83 | 322,090.81 | 4.07 | 232,013.55 | 314,385.08 | 8.07 | 244,249.75 | 335,600.85 | 13.77 | 261,056.46 | 331,349.56 | 21.59 | 239,791.93 | 328,211.09 | 11.69 |
| RW450-C | 241,096.482 | 262,957.21 | 360,952.11 | 9.07 | 272,207.68 | 360,699.95 | 12.9 | 299,063.03 | 385,244.17 | 24.04 | 284,841.37 | 350,877.47 | 18.14 | 306,208.81 | 362,661.94 | 27.01 |
| RW500-C | 268,526.177 | 329,483.68 | 405,237.1 | 22.7 | 303,501.72 | 412,561.15 | 13.03 | 325,572.9 | 397,863.76 | 21.24 | 287,946.31 | 397,195.24 | 7.23 | 325,128.92 | 404,403.3 | 21.08 |
| RW550-C | 307,536.973 | 344,772.37 | 457,779.42 | 12.11 | 358,873.14 | 451,495.97 | 16.69 | 359,432.96 | 447,394.56 | 16.87 | 350,131.68 | 445,150.53 | 13.85 | 358,348.11 | 458,279.49 | 16.52 |
| RW600-C | 364,409.78 | 396,926.79 | 506,912.79 | 8.92 | 396,683.7 | 522,148.78 | 8.86 | 391,759.26 | 504,070.17 | 7.51 | 424,489.24 | 518,622.63 | 16.49 | 425,651.66 | 513,125.41 | 16.81 |
| RW650-C | 430,400.866 | 519,592.66 | 588,642.14 | 20.72 | 493,303.76 | 596,264.8 | 14.61 | 475,749.49 | 583,199.11 | 10.54 | 480,635.17 | 579,539.01 | 11.67 | 456,432.52 | 574,790.37 | 6.05 |
| RW700-C | 507,127.151 | 548,096.45 | 668,941.43 | 8.08 | 558,827.52 | 667,943.89 | 10.19 | 577,373.47 | 692,838.03 | 13.85 | 568,190.05 | 671,328.82 | 12.04 | 562,920.67 | 689,582.48 | 11.0 |
| RW750-C | 593,353.31 | 695,346.84 | 794,320.97 | 17.19 | 637,025.4 | 773,971.02 | 7.36 | 649,041.8 | 777,650.2 | 9.39 | 653,562.37 | 770,229.26 | 10.15 | 655,015.04 | 776,344.95 | 10.39 |
| RW800-C | 687,763.656 | 746,206.77 | 908,642.62 | 8.5 | 741,355.73 | 870,059.87 | 7.79 | 754,644.88 | 890,950.53 | 9.72 | 755,281.03 | 897,244.36 | 9.82 | 779,030.16 | 884,149.4 | 13.27 |
| 407,494.31 | 504,933.16 | 13.36 | 401,888.69 | 501,611.54 | 12.89 | 407,723.77 | 504,723.12 | 14.45 | 406,755.01 | 499,274.94 | 13.68 | 409,721.03 | 502,157.38 | 14.42 | ||
| RW300-E | 612.204 | 651.3 | 910.98 | 6.39 | 723.88 | 878.64 | 18.24 | 747.7 | 954.87 | 22.13 | 665.48 | 919.97 | 8.7 | 638.55 | 876.09 | 4.3 |
| RW350-E | 708.081 | 826.31 | 1025.29 | 16.7 | 775.07 | 1079.81 | 9.46 | 788.2 | 1055.87 | 11.31 | 850.66 | 1043.48 | 20.14 | 792.36 | 1036.66 | 11.9 |
| RW400-E | 802.088 | 934.37 | 1173.44 | 16.49 | 929.92 | 1147.64 | 15.94 | 994.44 | 1202.56 | 23.98 | 936.8 | 1186.46 | 16.8 | 870.25 | 1218.5 | 8.5 |
| RW450-E | 902.195 | 1066.1 | 1345.53 | 18.17 | 963.6 | 1318.08 | 6.81 | 970.66 | 1283.31 | 7.59 | 1055.42 | 1358.65 | 16.98 | 1007.98 | 1317.88 | 11.73 |
| RW500-E | 1007.376 | 1087.77 | 1482.4 | 7.98 | 1115.68 | 1494.89 | 10.75 | 1048.32 | 1422.36 | 4.06 | 1171.28 | 1420.02 | 16.27 | 1175.56 | 1443.05 | 16.7 |
| RW550-E | 1122.621 | 1327.25 | 1627.9 | 18.23 | 1176.47 | 1625.49 | 4.8 | 1202.67 | 1657.65 | 7.13 | 1351.81 | 1598.86 | 20.42 | 1194.37 | 1535.23 | 6.39 |
| RW600-E | 1304.802 | 1445.11 | 1812.71 | 10.75 | 1491.64 | 1852.81 | 14.32 | 1519.54 | 1833.87 | 16.46 | 1414.77 | 1843.88 | 8.43 | 1488.03 | 1850.23 | 14.04 |
| RW650-E | 1545.005 | 1653.79 | 2072.22 | 7.04 | 1810.77 | 2123.03 | 17.2 | 1655.41 | 2078.2 | 7.15 | 1768.8 | 2164.97 | 14.49 | 1707.91 | 2187.33 | 10.54 |
| RW700-E | 1794.782 | 1983.98 | 2408.77 | 10.54 | 1984.53 | 2458.17 | 10.57 | 2021.71 | 2394.12 | 12.64 | 1989.86 | 2449.14 | 10.87 | 2100.89 | 2411.72 | 17.06 |
| RW750-E | 2099.338 | 2449.23 | 2859.24 | 16.67 | 2175.81 | 2753.22 | 3.64 | 2375.99 | 2697.55 | 13.18 | 2338.62 | 2735.78 | 11.4 | 2495.79 | 2800.35 | 18.88 |
| RW800-E | 2443.014 | 2610.96 | 3175.52 | 6.87 | 2638.71 | 3241.34 | 8.01 | 2627.71 | 3143.76 | 7.56 | 2748.99 | 3135.94 | 12.52 | 2743.37 | 3198.12 | 12.29 |
| 1457.83 | 1808.55 | 12.35 | 1435.1 | 1815.74 | 10.89 | 1450.21 | 1793.1 | 12.11 | 1481.14 | 1805.2 | 14.27 | 1474.1 | 1806.83 | 12.03 | ||
| RW300-C+E | 164,604.53 | 185,796.05 | 243,809.71 | 12.87 | 202,162.53 | 243,757.6 | 22.82 | 183,278.96 | 260,952.12 | 11.35 | 183,137.41 | 255,109.24 | 11.26 | 183,496.26 | 250,417.07 | 11.48 |
| RW350-C+E | 190,242.112 | 212,734.69 | 274,328.31 | 11.82 | 199,602.67 | 289,577.45 | 4.92 | 209,225.59 | 282,636.96 | 9.98 | 226,184.6 | 285,846.74 | 18.89 | 211,233.18 | 301,547.46 | 11.03 |
| RW400-C+E | 215,498.372 | 255,409.44 | 328,338.0 | 18.52 | 259,207.31 | 332,639.78 | 20.28 | 266,267.21 | 326,303.42 | 23.56 | 246,328.62 | 321,452.6 | 14.31 | 228,861.37 | 317,274.1 | 6.2 |
| RW450-C+E | 241,998.678 | 293,601.11 | 378,530.34 | 21.32 | 290,544.7 | 361,951.9 | 20.06 | 267,252.84 | 351,208.7 | 10.44 | 283,005.24 | 359,741.31 | 16.94 | 271,356.09 | 368,247.58 | 12.13 |
| RW500-C+E | 269,533.553 | 326,651.82 | 399,949.35 | 21.19 | 348,778.15 | 424,617.96 | 29.4 | 317,728.91 | 394,358.37 | 17.88 | 305,303.79 | 393,611.82 | 13.27 | 294,511.1 | 396,863.42 | 9.27 |
| RW550-C+E | 308,696.291 | 355,227.94 | 436,084.62 | 15.07 | 367,449.96 | 454,832.35 | 19.03 | 343,368.19 | 455,531.22 | 11.23 | 347,258.97 | 440,703.81 | 12.49 | 357,505.5 | 457,301.15 | 15.81 |
| RW600-C+E | 365,784.894 | 393,744.02 | 503,790.36 | 7.64 | 401,591.38 | 496,164.09 | 9.79 | 448,987.03 | 529,621.12 | 22.75 | 386,989.19 | 505,689.04 | 5.8 | 419,763.84 | 535,334.0 | 14.76 |
| RW650-C+E | 432,031.377 | 510,668.26 | 600,033.77 | 18.2 | 483,963.46 | 586,909.4 | 12.02 | 488,789.99 | 574,895.06 | 13.14 | 473,926.61 | 579,769.97 | 9.7 | 488,983.79 | 578,679.85 | 13.18 |
| RW700-C+E | 508,928.933 | 585,704.28 | 689,313.24 | 15.09 | 545,300.46 | 679,389.03 | 7.15 | 572,869.47 | 668,470.81 | 12.56 | 548,274.64 | 680,069.01 | 7.73 | 552,305.67 | 678,685.23 | 8.52 |
| RW750-C+E | 595,461.955 | 619,243.47 | 758,516.92 | 3.99 | 633,591.06 | 776,961.42 | 6.4 | 646,726.63 | 772,444.18 | 8.61 | 672,807.9 | 792,451.82 | 12.99 | 660,934.61 | 785,924.37 | 11.0 |
| RW800-C+E | 690,374.634 | 763,266.05 | 877,440.83 | 10.56 | 737,978.01 | 894,599.76 | 6.9 | 741,107.15 | 899,987.75 | 7.35 | 762,147.16 | 859,215.5 | 10.4 | 743,333.62 | 879,484.62 | 7.67 |
| 409,277.01 | 499,103.22 | 14.21 | 406,379.06 | 503,763.7 | 14.43 | 407,782.0 | 501,491.79 | 13.53 | 403,214.92 | 497,605.53 | 12.16 | 401,116.82 | 504,523.53 | 11.0 | ||
| QL1 | QL2 | QL3 | QL4 | QL5 | ||||||||||||
|---|---|---|---|---|---|---|---|---|---|---|---|---|---|---|---|---|
| Inst. | Opt. | Best | Avg | RPD | Best | Avg | RPD | Best | Avg | RPD | Best | Avg | RPD | Best | Avg | RPD |
| RW300-C | 163,992.326 | 179,177.48 | 209,734.64 | 9.26 | 173,509.5 | 203,596.77 | 5.8 | 170,706.86 | 207,633.81 | 4.09 | 185,312.43 | 213,852.83 | 13.0 | 163,992.33 | 205,627.47 | 0.0 |
| RW350-C | 189,534.031 | 205,752.81 | 241,320.7 | 8.56 | 203,569.89 | 238,574.78 | 7.41 | 211,172.74 | 242,262.91 | 11.42 | 213,805.06 | 246,293.15 | 12.81 | 209,309.7 | 246,491.78 | 10.43 |
| RW400-C | 214,696.284 | 227,324.11 | 276,268.73 | 5.88 | 227,531.0 | 283,235.62 | 5.98 | 223,522.86 | 275,191.01 | 4.11 | 245,809.55 | 273,823.44 | 14.49 | 225,086.49 | 278,784.69 | 4.84 |
| RW450-C | 241,096.482 | 264,259.18 | 302,763.29 | 9.61 | 264,773.19 | 317,063.15 | 9.82 | 261,357.87 | 307,262.55 | 8.4 | 258,086.05 | 302,749.37 | 7.05 | 250,145.73 | 299,479.43 | 3.75 |
| RW500-C | 268,526.177 | 304,701.79 | 343,712.18 | 13.47 | 298,170.23 | 344,511.81 | 11.04 | 298,629.9 | 344,978.57 | 11.21 | 273,665.15 | 344,935.49 | 1.91 | 287,240.58 | 339,252.49 | 6.97 |
| RW550-C | 307,536.973 | 332,096.06 | 375,328.34 | 7.99 | 323,977.91 | 378,769.29 | 5.35 | 315,787.31 | 376,502.94 | 2.68 | 340,849.45 | 390,008.5 | 10.83 | 325,698.68 | 383,431.79 | 5.91 |
| RW600-C | 364,409.78 | 372,143.69 | 440,450.72 | 2.12 | 398,219.72 | 448,192.85 | 9.28 | 392,734.46 | 457,851.82 | 7.77 | 378,012.35 | 449,357.08 | 3.73 | 396,509.26 | 447,343.62 | 8.81 |
| RW650-C | 430,400.866 | 458,835.67 | 523,675.6 | 6.61 | 457,330.96 | 530,599.28 | 6.26 | 462,444.22 | 537,511.2 | 7.45 | 465,973.89 | 521,804.69 | 8.27 | 455,764.04 | 519,138.09 | 5.89 |
| RW700-C | 507,127.151 | 530,806.81 | 608,609.13 | 4.67 | 540,729.04 | 619,650.83 | 6.63 | 533,396.7 | 624,480.25 | 5.18 | 542,663.49 | 608,858.11 | 7.01 | 566,906.53 | 625,117.17 | 11.79 |
| RW750-C | 593,353.31 | 669,062.95 | 721,546.44 | 12.76 | 640,694.98 | 710,998.3 | 7.98 | 621,468.68 | 713,327.48 | 4.74 | 630,088.45 | 710,117.84 | 6.19 | 644,004.67 | 720,258.11 | 8.54 |
| RW800-C | 687,763.656 | 731,559.18 | 821,138.33 | 6.37 | 741,347.04 | 811,804.51 | 7.79 | 741,720.21 | 833,808.12 | 7.85 | 739,752.64 | 823,544.81 | 7.56 | 736,943.23 | 823,397.66 | 7.15 |
| 388,701.79 | 442,231.65 | 7.94 | 388,168.5 | 444,272.47 | 7.58 | 384,812.89 | 447,346.42 | 6.81 | 388,547.14 | 444,122.3 | 8.44 | 387,418.29 | 444,392.94 | 6.73 | ||
| RW300-E | 612.204 | 681.66 | 770.1 | 11.35 | 651.95 | 747.04 | 6.49 | 651.75 | 753.22 | 6.46 | 626.13 | 766.51 | 2.27 | 665.47 | 763.41 | 8.7 |
| RW350-E | 708.081 | 755.94 | 886.8 | 6.76 | 777.37 | 877.05 | 9.79 | 771.3 | 897.6 | 8.93 | 743.82 | 876.41 | 5.05 | 761.48 | 881.68 | 7.54 |
| RW400-E | 802.088 | 892.45 | 998.25 | 11.27 | 824.23 | 999.57 | 2.76 | 870.41 | 985.51 | 8.52 | 835.8 | 1012.89 | 4.2 | 853.19 | 975.38 | 6.37 |
| RW450-E | 902.195 | 956.45 | 1112.15 | 6.01 | 911.56 | 1099.19 | 1.04 | 941.79 | 1122.56 | 4.39 | 951.14 | 1113.93 | 5.43 | 961.24 | 1114.9 | 6.54 |
| RW500-E | 1007.376 | 1048.32 | 1270.49 | 4.06 | 1044.44 | 1238.39 | 3.68 | 1076.63 | 1233.77 | 6.87 | 1055.8 | 1247.12 | 4.81 | 1105.15 | 1245.1 | 9.71 |
| RW550-E | 1122.621 | 1230.99 | 1401.38 | 9.65 | 1227.75 | 1400.52 | 9.36 | 1210.35 | 1382.88 | 7.81 | 1170.27 | 1352.35 | 4.24 | 1189.31 | 1381.38 | 5.94 |
| RW600-E | 1304.802 | 1433.3 | 1584.19 | 9.85 | 1443.55 | 1584.51 | 10.63 | 1466.49 | 1649.07 | 12.39 | 1364.98 | 1576.17 | 4.61 | 1401.96 | 1632.68 | 7.45 |
| RW650-E | 1545.005 | 1651.73 | 1899.73 | 6.91 | 1674.59 | 1890.45 | 8.39 | 1681.7 | 1897.8 | 8.85 | 1714.19 | 1895.53 | 10.95 | 1665.06 | 1869.05 | 7.77 |
| RW700-E | 1794.782 | 1905.46 | 2178.49 | 6.17 | 1893.02 | 2183.6 | 5.47 | 1950.12 | 2182.28 | 8.65 | 1858.8 | 2161.97 | 3.57 | 1969.88 | 2171.85 | 9.76 |
| RW750-E | 2099.338 | 2249.11 | 2547.13 | 7.13 | 2236.64 | 2555.99 | 6.54 | 2294.51 | 2553.94 | 9.3 | 2301.72 | 2599.84 | 9.64 | 2310.63 | 2562.96 | 10.06 |
| RW800-E | 2443.014 | 2610.63 | 2945.13 | 6.86 | 2669.1 | 2954.83 | 9.25 | 2565.6 | 2948.68 | 5.02 | 2641.95 | 2973.11 | 8.14 | 2631.57 | 2958.9 | 7.72 |
| 1401.46 | 1599.44 | 7.82 | 1395.84 | 1593.74 | 6.67 | 1407.33 | 1600.66 | 7.93 | 1387.69 | 1597.8 | 5.72 | 1410.45 | 1596.12 | 7.96 | ||
| RW300-C+E | 164,604.53 | 192,163.04 | 217,195.43 | 16.74 | 180,503.12 | 208,418.99 | 9.66 | 175,837.81 | 210,338.41 | 6.82 | 184,342.08 | 211,341.16 | 11.99 | 180,867.27 | 208,979.87 | 9.88 |
| RW350-C+E | 190,242.112 | 205,706.7 | 244,438.78 | 8.13 | 198,685.25 | 235,924.1 | 4.44 | 212,783.52 | 245,577.84 | 11.85 | 204,786.43 | 246,370.21 | 7.65 | 212,304.11 | 243,465.48 | 11.6 |
| RW400-C+E | 215,498.372 | 233,881.15 | 278,527.63 | 8.53 | 232,257.03 | 272,418.78 | 7.78 | 240,999.43 | 282,502.8 | 11.83 | 235,011.55 | 273,551.43 | 9.05 | 239,611.42 | 279,434.38 | 11.19 |
| RW450-C+E | 241,998.678 | 269,162.46 | 309,912.24 | 11.22 | 251,926.58 | 313,113.95 | 4.1 | 262,562.55 | 310,494.65 | 8.5 | 250,607.99 | 313,224.14 | 3.56 | 266,679.25 | 316,270.77 | 10.2 |
| RW500-C+E | 269,533.553 | 290,900.58 | 345,075.04 | 7.93 | 293,399.22 | 341,136.74 | 8.85 | 284,434.62 | 329,608.51 | 5.53 | 281,154.2 | 334,725.13 | 4.31 | 290,972.35 | 346,654.16 | 7.95 |
| RW550-C+E | 308,696.291 | 324,837.6 | 378,041.39 | 5.23 | 333,413.4 | 388,181.0 | 8.01 | 342,165.68 | 386,204.37 | 10.84 | 339,325.66 | 390,623.98 | 9.92 | 345,612.72 | 386,947.89 | 11.96 |
| RW600-C+E | 365,784.894 | 392,542.47 | 448,391.81 | 7.32 | 408,737.83 | 446,852.2 | 11.74 | 390,921.15 | 450,464.34 | 6.87 | 400,027.15 | 447,415.89 | 9.36 | 397,653.18 | 445,113.56 | 8.71 |
| RW650-C+E | 432,031.377 | 453,990.37 | 521,024.94 | 5.08 | 462,994.09 | 520,041.75 | 7.17 | 451,717.44 | 521,551.42 | 4.56 | 447,965.11 | 523,135.28 | 3.69 | 458,944.13 | 533,686.33 | 6.23 |
| RW700-C+E | 508,928.933 | 541,769.0 | 628,241.11 | 6.45 | 537,410.91 | 622,687.44 | 5.6 | 551,167.05 | 626,569.19 | 8.3 | 543,383.44 | 613,361.01 | 6.77 | 563,812.97 | 614,530.51 | 10.78 |
| RW750-C+E | 595,461.955 | 667,404.79 | 716,299.26 | 12.08 | 630,451.77 | 718,923.87 | 5.88 | 638,116.46 | 702,900.44 | 7.16 | 621,906.63 | 717,452.25 | 4.44 | 635,051.81 | 706,863.81 | 6.65 |
| RW800-C+E | 690,374.634 | 740,820.65 | 813,583.22 | 7.31 | 730,350.91 | 820,324.92 | 5.79 | 738,857.26 | 826,262.18 | 7.02 | 747,392.85 | 827,572.44 | 8.26 | 746,636.42 | 831,011.81 | 8.15 |
| 392,107.16 | 445,520.99 | 8.73 | 387,284.56 | 444,365.79 | 7.18 | 389,960.27 | 444,770.38 | 8.12 | 386,900.28 | 445,342.99 | 7.18 | 394,376.88 | 446,632.6 | 9.39 | ||
| QL1 | QL2 | QL3 | QL4 | QL5 | ||||||||||||
|---|---|---|---|---|---|---|---|---|---|---|---|---|---|---|---|---|
| Inst. | Opt. | Best | Avg | RPD | Best | Avg | RPD | Best | Avg | RPD | Best | Avg | RPD | Best | Avg | RPD |
| RW300-C | 163,992.326 | 188,225.91 | 248,806.82 | 14.78 | 195,606.76 | 236,316.91 | 19.28 | 184,526.82 | 223,465.47 | 12.52 | 183,603.67 | 229,561.85 | 11.96 | 177,677.74 | 230,346.92 | 8.35 |
| RW350-C | 189,534.031 | 217,879.52 | 257,241.39 | 14.96 | 216,835.07 | 256,504.85 | 14.4 | 205,495.03 | 261,925.48 | 8.42 | 211,586.52 | 266,579.83 | 11.64 | 215,455.42 | 277,412.0 | 13.68 |
| RW400-C | 214,696.284 | 235,792.62 | 279,424.7 | 9.83 | 230,798.16 | 295,828.39 | 7.5 | 235,671.72 | 287,764.41 | 9.77 | 242,036.31 | 291,843.42 | 12.73 | 239,067.96 | 295,594.1 | 11.35 |
| RW450-C | 241,096.482 | 266,759.5 | 328,945.35 | 10.64 | 271,344.08 | 349,763.96 | 12.55 | 250,013.86 | 331,926.05 | 3.7 | 269,800.8 | 336,849.14 | 11.91 | 259,670.35 | 322,917.8 | 7.7 |
| RW500-C | 268,526.177 | 281,939.86 | 372,031.88 | 5.0 | 302,788.88 | 355,070.33 | 12.76 | 294,629.87 | 362,128.18 | 9.72 | 301,693.73 | 368,002.89 | 12.35 | 290,550.45 | 362,554.5 | 8.2 |
| RW550-C | 307,536.973 | 349,715.87 | 418,383.02 | 13.72 | 329,285.89 | 394,564.02 | 7.07 | 325,982.9 | 400,606.42 | 6.0 | 335,261.5 | 401,572.64 | 9.02 | 326,635.26 | 412,105.97 | 6.21 |
| RW600-C | 364,409.78 | 393,011.66 | 468,298.77 | 7.85 | 404,226.59 | 471,480.97 | 10.93 | 407,253.36 | 466,503.2 | 11.76 | 418,274.55 | 482,988.21 | 14.78 | 426,792.95 | 490,546.86 | 17.12 |
| RW650-C | 430,400.866 | 468,004.2 | 537,036.27 | 8.74 | 483,925.17 | 559,743.39 | 12.44 | 480,992.54 | 543,497.99 | 11.75 | 455,179.93 | 543,497.21 | 5.76 | 466,139.62 | 521,064.32 | 8.3 |
| RW700-C | 507,127.151 | 558,644.81 | 644,791.06 | 10.16 | 558,153.57 | 629,733.8 | 10.06 | 543,519.45 | 617,948.04 | 7.18 | 526,938.59 | 619,240.21 | 3.91 | 548,814.34 | 630,356.1 | 8.22 |
| RW750-C | 593,353.31 | 642,805.71 | 736,044.64 | 8.33 | 610,013.64 | 710,919.85 | 2.81 | 632,854.68 | 716,246.25 | 6.66 | 627,942.79 | 710,817.92 | 5.83 | 627,750.72 | 737,856.51 | 5.8 |
| RW800-C | 687,763.656 | 733,356.26 | 837,946.92 | 6.63 | 738,021.36 | 836,901.23 | 7.31 | 762,410.42 | 834,888.46 | 10.85 | 723,901.08 | 810,431.78 | 5.25 | 745,269.57 | 838,912.62 | 8.36 |
| 394,194.17 | 466,268.26 | 10.06 | 394,636.29 | 463,347.97 | 10.65 | 393,031.88 | 458,809.09 | 8.94 | 390,565.41 | 460,125.92 | 9.56 | 393,074.94 | 465,424.34 | 9.39 | ||
| RW300-E | 612.204 | 632.53 | 787.52 | 3.32 | 627.73 | 850.08 | 2.54 | 662.77 | 824.1 | 8.26 | 685.78 | 810.94 | 12.02 | 690.43 | 829.65 | 12.78 |
| RW350-E | 708.081 | 775.24 | 966.1 | 9.48 | 729.99 | 916.66 | 3.09 | 771.07 | 935.3 | 8.9 | 758.6 | 935.43 | 7.13 | 779.8 | 942.15 | 10.13 |
| RW400-E | 802.088 | 881.25 | 1079.31 | 9.87 | 902.64 | 1064.21 | 12.54 | 858.14 | 1083.06 | 6.99 | 848.1 | 1088.94 | 5.74 | 880.95 | 1105.65 | 9.83 |
| RW450-E | 902.195 | 955.88 | 1163.21 | 5.95 | 981.23 | 1175.83 | 8.76 | 928.3 | 1220.16 | 2.89 | 1021.44 | 1176.07 | 13.22 | 1023.98 | 1192.25 | 13.5 |
| RW500-E | 1007.376 | 1115.7 | 1362.59 | 10.75 | 1133.5 | 1294.33 | 12.52 | 1066.27 | 1317.42 | 5.85 | 1114.7 | 1317.07 | 10.65 | 1071.88 | 1280.84 | 6.4 |
| RW550-E | 1122.621 | 1224.69 | 1492.48 | 9.09 | 1318.46 | 1495.19 | 17.44 | 1185.07 | 1505.19 | 5.56 | 1269.96 | 1512.38 | 13.12 | 1235.49 | 1520.3 | 10.05 |
| RW600-E | 1304.802 | 1451.05 | 1684.81 | 11.21 | 1440.04 | 1778.89 | 10.36 | 1409.39 | 1714.9 | 8.02 | 1461.23 | 1694.36 | 11.99 | 1477.48 | 1754.3 | 13.23 |
| RW650-E | 1545.005 | 1643.72 | 1958.12 | 6.39 | 1690.66 | 1941.53 | 9.43 | 1626.11 | 1969.11 | 5.25 | 1665.74 | 1963.95 | 7.81 | 1607.77 | 1972.57 | 4.06 |
| RW700-E | 1794.782 | 1947.43 | 2242.84 | 8.51 | 1960.46 | 2267.06 | 9.23 | 1929.02 | 2236.78 | 7.48 | 1895.92 | 2280.29 | 5.64 | 1878.92 | 2248.89 | 4.69 |
| RW750-E | 2099.338 | 2316.53 | 2580.85 | 10.35 | 2237.08 | 2591.88 | 6.56 | 2190.47 | 2579.14 | 4.34 | 2305.45 | 2623.37 | 9.82 | 2204.14 | 2579.3 | 4.99 |
| RW800-E | 2443.014 | 2654.95 | 2964.9 | 8.68 | 2783.78 | 3032.84 | 13.95 | 2572.41 | 2965.77 | 5.3 | 2607.03 | 3060.59 | 6.71 | 2557.59 | 2981.4 | 4.69 |
| 1418.09 | 1662.07 | 8.51 | 1436.87 | 1673.5 | 9.67 | 1381.73 | 1668.27 | 6.26 | 1421.27 | 1678.49 | 9.44 | 1400.77 | 1673.39 | 8.58 | ||
| RW300-C+E | 164,604.53 | 178,117.75 | 218,093.56 | 8.21 | 174,480.66 | 218,954.42 | 6.0 | 178,552.1 | 228,386.25 | 8.47 | 175,423.38 | 227,357.91 | 6.57 | 177,436.63 | 217,508.53 | 7.8 |
| RW350-C+E | 190,242.112 | 211,036.84 | 265,385.47 | 10.93 | 202,716.35 | 254,733.66 | 6.56 | 225,144.99 | 278,282.7 | 18.35 | 208,876.32 | 263,848.8 | 9.79 | 208,058.71 | 255,324.14 | 9.37 |
| RW400-C+E | 215,498.372 | 233,635.68 | 300,872.86 | 8.42 | 252,481.47 | 302,436.59 | 17.16 | 232,996.34 | 305,644.45 | 8.12 | 246,074.32 | 313,417.21 | 14.19 | 232,666.38 | 302,175.97 | 7.97 |
| RW450-C+E | 241,998.678 | 252,589.42 | 342,970.47 | 4.38 | 273,417.79 | 334,499.99 | 12.98 | 269,754.56 | 340,325.28 | 11.47 | 270,090.54 | 328,724.7 | 11.61 | 255,095.97 | 333,278.29 | 5.41 |
| RW500-C+E | 269,533.553 | 312,593.43 | 361,128.9 | 15.98 | 300,549.66 | 372,079.4 | 11.51 | 282,690.22 | 379,290.8 | 4.88 | 285,100.9 | 368,225.15 | 5.78 | 301,263.97 | 370,004.36 | 11.77 |
| RW550-C+E | 308,696.291 | 321,599.14 | 401,669.81 | 4.18 | 335,613.38 | 414,082.42 | 8.72 | 346,142.33 | 410,142.05 | 12.13 | 344,482.35 | 413,813.22 | 11.59 | 353,362.3 | 410,923.12 | 14.47 |
| RW600-C+E | 365,784.894 | 380,615.59 | 472,031.82 | 4.05 | 413,513.62 | 483,327.05 | 13.05 | 406,735.23 | 478,947.71 | 11.2 | 413,275.63 | 491,019.25 | 12.98 | 400,832.43 | 475,439.54 | 9.58 |
| RW650-C+E | 432,031.377 | 462,077.04 | 537,604.78 | 6.95 | 460,609.49 | 541,804.88 | 6.61 | 466,736.14 | 542,475.14 | 8.03 | 465,974.21 | 528,471.46 | 7.86 | 463,620.51 | 552,228.91 | 7.31 |
| RW700-C+E | 508,928.933 | 546,000.95 | 637,165.32 | 7.28 | 549,446.46 | 616,198.15 | 7.96 | 541,173.79 | 640,621.23 | 6.34 | 559,246.37 | 639,752.38 | 9.89 | 561,079.68 | 636,865.36 | 10.25 |
| RW750-C+E | 595,461.955 | 642,054.47 | 728,172.58 | 7.82 | 647,973.23 | 714,062.88 | 8.82 | 663,569.76 | 732,790.77 | 11.44 | 627,776.99 | 729,641.43 | 5.43 | 674,321.71 | 745,833.69 | 13.24 |
| RW800-C+E | 690,374.634 | 735,470.14 | 832,503.27 | 6.53 | 730,552.55 | 820,013.4 | 5.82 | 746,408.39 | 861,105.24 | 8.12 | 742,962.6 | 847,258.14 | 7.62 | 768,856.17 | 852,352.07 | 11.37 |
| 388,708.22 | 463,418.08 | 7.7 | 394,668.61 | 461,108.44 | 9.56 | 396,354.9 | 472,546.51 | 9.87 | 394,480.33 | 468,320.88 | 9.39 | 399,690.41 | 468,357.63 | 9.87 | ||
| Lower Limit | Upper Limit | Mean | Standard Deviation | |
|---|---|---|---|---|
| S | 0.93 | 16.74 | 7.68 | 3.15 |
| V | 3.22 | 29.28 | 12.84 | 4.81 |
| QL | 3.64 | 29.4 | 13.21 | 5.43 |
| SARSA | 0 | 27.39 | 12.59 | 5.38 |
| [0, 7.5[ | [7.5, 15[ | [15, 22.5[ | [22.5, + | |
|---|---|---|---|---|
| S1 | 19 | 14 | 0 | 0 |
| S2 | 20 | 12 | 1 | 0 |
| S3 | 19 | 12 | 2 | 0 |
| S4 | 16 | 16 | 1 | 0 |
| V1 | 3 | 16 | 13 | 1 |
| V2 | 4 | 23 | 4 | 2 |
| V3 | 3 | 25 | 4 | 1 |
| V4 | 6 | 16 | 10 | 1 |
| QL1 | 5 | 13 | 14 | 1 |
| QL2 | 8 | 14 | 8 | 3 |
| QL3 | 4 | 19 | 5 | 5 |
| QL4 | 3 | 19 | 10 | 1 |
| QL5 | 4 | 20 | 8 | 1 |
| SA1 | 7 | 19 | 7 | 0 |
| SA2 | 10 | 14 | 8 | 1 |
| SA3 | 4 | 16 | 12 | 1 |
| SA4 | 2 | 20 | 10 | 1 |
| SA5 | 3 | 18 | 8 | 4 |
| Inst. | Opt. | Best | Shape | Concrete | Steel | Crowning | Base | Footing |
|---|---|---|---|---|---|---|---|---|
| RW300-C | 163,992.326 | 172,736.65 | QL4 | 25 | 2.8 | 0.17 | 0.35 | 0.45 |
| RW350-C | 189,534.031 | 201,487.94 | S2 | 25 | 2.8 | 0.16 | 0.37 | 0.45 |
| RW400-C | 214,696.284 | 219,450. | S3 | 25 | 2.8 | 0.17 | 0.31 | 0.45 |
| RW450-C | 241,096.482 | 246,740.28 | SA1 | 25 | 2.8 | 0.17 | 0.31 | 0.45 |
| RW500-C | 268,526.177 | 279,819.15 | S3 | 25 | 2.8 | 0.15 | 0.31 | 0.47 |
| RW550-C | 307,536.973 | 322,283.21 | S2 | 25 | 2.8 | 0.16 | 0.3 | 0.5 |
| RW600-C | 364,409.78 | 377,871.72 | S3 | 25 | 4.2 | 0.17 | 0.3 | 0.54 |
| RW650-C | 430,400.866 | 451,496.13 | V1 | 30 | 2.8 | 0.15 | 0.32 | 0.57 |
| RW700-C | 507,127.151 | 530,085.84 | S3 | 25 | 2.8 | 0.24 | 0.34 | 0.65 |
| RW750-C | 593,353.31 | 611,414.67 | SA2 | 30 | 2.8 | 0.18 | 0.35 | 0.67 |
| RW800-C | 687,763.656 | 710,899.7 | SA3 | 30 | 2.8 | 0.16 | 0.39 | 0.74 |
| RW300-E | 612.204 | 631.33 | S3 | 25 | 4.2 | 0.18 | 0.3 | 0.45 |
| RW350-E | 708.081 | 752.24 | V2 | 25 | 2.8 | 0.15 | 0.38 | 0.45 |
| RW400-E | 802.088 | 849.79 | S1 | 30 | 4.2 | 0.2 | 0.32 | 0.45 |
| RW450-E | 902.195 | 912.78 | S3 | 25 | 2.8 | 0.15 | 0.31 | 0.45 |
| RW500-E | 1007.376 | 1036.58 | S1 | 25 | 2.8 | 0.15 | 0.32 | 0.46 |
| RW550-E | 1122.621 | 1176.47 | QL2 | 30 | 2.8 | 0.2 | 0.31 | 0.46 |
| RW600-E | 1304.802 | 1346.81 | V2 | 30 | 2.8 | 0.16 | 0.32 | 0.5 |
| RW650-E | 1545.005 | 1588.32 | S3 | 30 | 2.8 | 0.15 | 0.35 | 0.55 |
| RW700-E | 1794.782 | 1846.2 | S4 | 30 | 2.8 | 0.16 | 0.35 | 0.6 |
| RW750-E | 2099.338 | 2175.81 | QL2 | 40 | 2.8 | 0.16 | 0.3 | 0.59 |
| RW800-E | 2443.014 | 2491.57 | S1 | 30 | 2.8 | 0.19 | 0.36 | 0.72 |
| RW300-C+E | 164,604.53 | 164,604.53 | SA2 | 25 | 2.8 | 0.15 | 0.3 | 0.45 |
| RW350-C+E | 190,242.112 | 199,602.67 | S1 | 25 | 2.8 | 0.15 | 0.3 | 0.49 |
| RW400-C+E | 215,498.372 | 223,604.65 | SA2 | 25 | 2.8 | 0.15 | 0.3 | 0.48 |
| RW450-C+E | 241,998.678 | 256,669.92 | SA1 | 25 | 2.8 | 0.15 | 0.3 | 0.49 |
| RW500-C+E | 269,533.553 | 282,150.29 | S4 | 25 | 2.8 | 0.15 | 0.3 | 0.48 |
| RW550-C+E | 308,696.291 | 328,562.36 | S3 | 25 | 2.8 | 0.2 | 0.35 | 0.47 |
| RW600-C+E | 365,784.894 | 381,018.45 | SA5 | 25 | 2.8 | 0.17 | 0.32 | 0.54 |
| RW650-C+E | 432,031.377 | 459,287.25 | V3 | 25 | 4.2 | 0.17 | 0.35 | 0.61 |
| RW700-C+E | 508,928.933 | 513,662.21 | S4 | 25 | 2.8 | 0.17 | 0.33 | 0.65 |
| RW750-C+E | 595,461.955 | 619,227.4 | S3 | 30 | 2.8 | 0.16 | 0.38 | 0.67 |
| RW800-C+E | 690,374.634 | 722,411.98 | S1 | 30 | 4.2 | 0.21 | 0.4 | 0.72 |
| S1 | S2 | S3 | S4 | V1 | V2 | V3 | V4 | SA1 | SA2 | SA3 | SA4 | SA5 | QL1 | QL2 | QL3 | QL4 | QL5 | |
|---|---|---|---|---|---|---|---|---|---|---|---|---|---|---|---|---|---|---|
| S1 | - | ≥0.05 | ≥0.05 | ≥0.05 | 0.00 | 0.00 | 0.00 | 0.00 | 0.00 | 0.00 | 0.00 | 0.00 | 0.00 | 0.00 | 0.00 | 0.00 | 0.00 | 0.00 |
| S2 | ≥0.05 | - | ≥0.05 | ≥0.05 | 0.00 | 0.00 | 0.00 | 0.00 | 0.00 | 0.00 | 0.00 | 0.00 | 0.00 | 0.00 | 0.00 | 0.00 | 0.00 | 0.00 |
| S3 | ≥0.05 | ≥0.05 | - | ≥0.05 | 0.00 | 0.00 | 0.00 | 0.00 | 0.00 | 0.00 | 0.00 | 0.00 | 0.00 | 0.00 | 0.00 | 0.00 | 0.00 | 0.00 |
| S4 | ≥0.05 | ≥0.05 | ≥0.05 | - | 0.00 | 0.00 | 0.00 | 0.00 | 0.00 | 0.00 | 0.00 | 0.00 | 0.00 | 0.00 | 0.00 | 0.00 | 0.00 | 0.00 |
| V1 | ≥0.05 | ≥0.05 | ≥0.05 | ≥0.05 | - | ≥0.05 | ≥0.05 | ≥0.05 | ≥0.05 | ≥0.05 | ≥0.05 | ≥0.05 | ≥0.05 | ≥0.05 | ≥0.05 | ≥0.05 | ≥0.05 | ≥0.05 |
| V2 | ≥0.05 | ≥0.05 | ≥0.05 | ≥0.05 | ≥0.05 | - | ≥0.05 | ≥0.05 | ≥0.05 | ≥0.05 | ≥0.05 | ≥0.05 | ≥0.05 | ≥0.05 | ≥0.05 | ≥0.05 | ≥0.05 | ≥0.05 |
| V3 | ≥0.05 | ≥0.05 | ≥0.05 | ≥0.05 | ≥0.05 | ≥0.05 | - | ≥0.05 | ≥0.05 | ≥0.05 | ≥0.05 | ≥0.05 | ≥0.05 | ≥0.05 | ≥0.05 | ≥0.05 | ≥0.05 | ≥0.05 |
| V4 | ≥0.05 | ≥0.05 | ≥0.05 | ≥0.05 | ≥0.05 | ≥0.05 | ≥0.05 | - | ≥0.05 | ≥0.05 | ≥0.05 | ≥0.05 | ≥0.05 | ≥0.05 | ≥0.05 | ≥0.05 | ≥0.05 | ≥0.05 |
| SA1 | ≥0.05 | ≥0.05 | ≥0.05 | ≥0.05 | ≥0.05 | ≥0.05 | ≥0.05 | ≥0.05 | - | ≥0.05 | ≥0.05 | ≥0.05 | ≥0.05 | ≥0.05 | ≥0.05 | ≥0.05 | ≥0.05 | ≥0.05 |
| SA2 | ≥0.05 | ≥0.05 | ≥0.05 | ≥0.05 | ≥0.05 | ≥0.05 | ≥0.05 | ≥0.05 | ≥0.05 | - | ≥0.05 | ≥0.05 | ≥0.05 | ≥0.05 | ≥0.05 | ≥0.05 | ≥0.05 | ≥0.05 |
| SA3 | ≥0.05 | ≥0.05 | ≥0.05 | ≥0.05 | ≥0.05 | ≥0.05 | ≥0.05 | ≥0.05 | ≥0.05 | ≥0.05 | - | ≥0.05 | ≥0.05 | ≥0.05 | ≥0.05 | ≥0.05 | ≥0.05 | ≥0.05 |
| SA4 | ≥0.05 | ≥0.05 | ≥0.05 | ≥0.05 | ≥0.05 | ≥0.05 | ≥0.05 | ≥0.05 | ≥0.05 | ≥0.05 | ≥0.05 | - | ≥0.05 | ≥0.05 | ≥0.05 | ≥0.05 | ≥0.05 | ≥0.05 |
| SA5 | ≥0.05 | ≥0.05 | ≥0.05 | ≥0.05 | ≥0.05 | ≥0.05 | ≥0.05 | ≥0.05 | ≥0.05 | ≥0.05 | ≥0.05 | ≥0.05 | - | ≥0.05 | ≥0.05 | ≥0.05 | ≥0.05 | ≥0.05 |
| QL1 | ≥0.05 | ≥0.05 | ≥0.05 | ≥0.05 | ≥0.05 | ≥0.05 | ≥0.05 | ≥0.05 | ≥0.05 | ≥0.05 | ≥0.05 | ≥0.05 | ≥0.05 | - | ≥0.05 | ≥0.05 | ≥0.05 | ≥0.05 |
| QL2 | ≥0.05 | ≥0.05 | ≥0.05 | ≥0.05 | ≥0.05 | ≥0.05 | ≥0.05 | ≥0.05 | ≥0.05 | ≥0.05 | ≥0.05 | ≥0.05 | ≥0.05 | ≥0.05 | - | ≥0.05 | ≥0.05 | ≥0.05 |
| QL3 | ≥0.05 | ≥0.05 | ≥0.05 | ≥0.05 | ≥0.05 | ≥0.05 | ≥0.05 | ≥0.05 | ≥0.05 | ≥0.05 | ≥0.05 | ≥0.05 | ≥0.05 | ≥0.05 | ≥0.05 | - | ≥0.05 | ≥0.05 |
| QL4 | ≥0.05 | ≥0.05 | ≥0.05 | ≥0.05 | ≥0.05 | ≥0.05 | ≥0.05 | ≥0.05 | ≥0.05 | ≥0.05 | ≥0.05 | ≥0.05 | ≥0.05 | ≥0.05 | ≥0.05 | ≥0.05 | - | ≥0.05 |
| QL5 | ≥0.05 | ≥0.05 | ≥0.05 | ≥0.05 | ≥0.05 | ≥0.05 | ≥0.05 | ≥0.05 | ≥0.05 | ≥0.05 | ≥0.05 | ≥0.05 | ≥0.05 | ≥0.05 | ≥0.05 | ≥0.05 | ≥0.05 | - |
| S1 | S2 | S3 | S4 | V1 | V2 | V3 | V4 | SA1 | SA2 | SA3 | SA4 | SA5 | QL1 | QL2 | QL3 | QL4 | QL5 | |
|---|---|---|---|---|---|---|---|---|---|---|---|---|---|---|---|---|---|---|
| S1 | - | ≥0.05 | ≥0.05 | ≥0.05 | 0.00 | 0.00 | 0.00 | 0.00 | 0.00 | 0.00 | 0.00 | 0.00 | 0.00 | 0.00 | 0.00 | 0.00 | 0.00 | 0.00 |
| S2 | ≥0.05 | - | ≥0.05 | ≥0.05 | 0.00 | 0.00 | 0.00 | 0.00 | 0.00 | 0.00 | 0.00 | 0.00 | 0.00 | 0.00 | 0.00 | 0.00 | 0.00 | 0.00 |
| S3 | ≥0.05 | ≥0.05 | - | ≥0.05 | 0.00 | 0.00 | 0.00 | 0.00 | 0.00 | 0.00 | 0.00 | 0.00 | 0.00 | 0.00 | 0.00 | 0.00 | 0.00 | 0.00 |
| S4 | ≥0.05 | ≥0.05 | ≥0.05 | - | 0.00 | 0.00 | 0.00 | 0.00 | 0.00 | 0.00 | 0.00 | 0.00 | 0.00 | 0.00 | 0.00 | 0.00 | 0.00 | 0.00 |
| V1 | ≥0.05 | ≥0.05 | ≥0.05 | ≥0.05 | - | ≥0.05 | ≥0.05 | ≥0.05 | ≥0.05 | ≥0.05 | ≥0.05 | ≥0.05 | ≥0.05 | ≥0.05 | ≥0.05 | ≥0.05 | ≥0.05 | ≥0.05 |
| V2 | ≥0.05 | ≥0.05 | ≥0.05 | ≥0.05 | ≥0.05 | - | ≥0.05 | ≥0.05 | ≥0.05 | ≥0.05 | ≥0.05 | ≥0.05 | ≥0.05 | ≥0.05 | ≥0.05 | ≥0.05 | ≥0.05 | ≥0.05 |
| V3 | ≥0.05 | ≥0.05 | ≥0.05 | ≥0.05 | ≥0.05 | ≥0.05 | - | ≥0.05 | ≥0.05 | ≥0.05 | ≥0.05 | ≥0.05 | ≥0.05 | ≥0.05 | ≥0.05 | ≥0.05 | ≥0.05 | ≥0.05 |
| V4 | ≥0.05 | ≥0.05 | ≥0.05 | ≥0.05 | ≥0.05 | ≥0.05 | ≥0.05 | - | ≥0.05 | ≥0.05 | ≥0.05 | ≥0.05 | ≥0.05 | ≥0.05 | ≥0.05 | ≥0.05 | ≥0.05 | ≥0.05 |
| SA1 | ≥0.05 | ≥0.05 | ≥0.05 | ≥0.05 | ≥0.05 | ≥0.05 | ≥0.05 | ≥0.05 | - | ≥0.05 | ≥0.05 | ≥0.05 | ≥0.05 | ≥0.05 | ≥0.05 | ≥0.05 | ≥0.05 | ≥0.05 |
| SA2 | ≥0.05 | ≥0.05 | ≥0.05 | ≥0.05 | ≥0.05 | ≥0.05 | ≥0.05 | ≥0.05 | ≥0.05 | - | ≥0.05 | ≥0.05 | ≥0.05 | ≥0.05 | ≥0.05 | ≥0.05 | ≥0.05 | ≥0.05 |
| SA3 | ≥0.05 | ≥0.05 | ≥0.05 | ≥0.05 | ≥0.05 | ≥0.05 | ≥0.05 | ≥0.05 | ≥0.05 | ≥0.05 | - | ≥0.05 | ≥0.05 | ≥0.05 | ≥0.05 | ≥0.05 | ≥0.05 | ≥0.05 |
| SA4 | ≥0.05 | ≥0.05 | ≥0.05 | ≥0.05 | ≥0.05 | ≥0.05 | ≥0.05 | ≥0.05 | ≥0.05 | ≥0.05 | ≥0.05 | - | ≥0.05 | ≥0.05 | ≥0.05 | ≥0.05 | ≥0.05 | ≥0.05 |
| SA5 | ≥0.05 | ≥0.05 | ≥0.05 | ≥0.05 | ≥0.05 | ≥0.05 | ≥0.05 | ≥0.05 | ≥0.05 | ≥0.05 | ≥0.05 | ≥0.05 | - | ≥0.05 | ≥0.05 | ≥0.05 | ≥0.05 | ≥0.05 |
| QL1 | ≥0.05 | ≥0.05 | ≥0.05 | ≥0.05 | ≥0.05 | ≥0.05 | ≥0.05 | ≥0.05 | ≥0.05 | ≥0.05 | ≥0.05 | ≥0.05 | ≥0.05 | - | ≥0.05 | ≥0.05 | ≥0.05 | ≥0.05 |
| QL2 | ≥0.05 | ≥0.05 | ≥0.05 | ≥0.05 | ≥0.05 | ≥0.05 | ≥0.05 | ≥0.05 | ≥0.05 | ≥0.05 | ≥0.05 | ≥0.05 | ≥0.05 | ≥0.05 | - | ≥0.05 | ≥0.05 | ≥0.05 |
| QL3 | ≥0.05 | ≥0.05 | ≥0.05 | ≥0.05 | ≥0.05 | ≥0.05 | ≥0.05 | ≥0.05 | ≥0.05 | ≥0.05 | ≥0.05 | ≥0.05 | ≥0.05 | ≥0.05 | ≥0.05 | - | ≥0.05 | ≥0.05 |
| QL4 | ≥0.05 | ≥0.05 | ≥0.05 | ≥0.05 | ≥0.05 | ≥0.05 | ≥0.05 | ≥0.05 | ≥0.05 | ≥0.05 | ≥0.05 | ≥0.05 | ≥0.05 | ≥0.05 | ≥0.05 | ≥0.05 | - | ≥0.05 |
| QL5 | ≥0.05 | ≥0.05 | ≥0.05 | ≥0.05 | ≥0.05 | ≥0.05 | ≥0.05 | ≥0.05 | ≥0.05 | ≥0.05 | ≥0.05 | ≥0.05 | ≥0.05 | ≥0.05 | ≥0.05 | ≥0.05 | ≥0.05 | - |
| S1 | S2 | S3 | S4 | V1 | V2 | V3 | V4 | SA1 | SA2 | SA3 | SA4 | SA5 | QL1 | QL2 | QL3 | QL4 | QL5 | |
|---|---|---|---|---|---|---|---|---|---|---|---|---|---|---|---|---|---|---|
| S1 | - | ≥0.05 | ≥0.05 | ≥0.05 | 0.00 | 0.00 | 0.00 | 0.00 | 0.00 | 0.00 | 0.00 | 0.00 | 0.00 | 0.00 | 0.00 | 0.00 | 0.00 | 0.00 |
| S2 | ≥0.05 | - | ≥0.05 | ≥0.05 | 0.00 | 0.00 | 0.00 | 0.00 | 0.00 | 0.00 | 0.00 | 0.00 | 0.00 | 0.00 | 0.00 | 0.00 | 0.00 | 0.00 |
| S3 | ≥0.05 | ≥0.05 | - | ≥0.05 | 0.00 | 0.00 | 0.00 | 0.00 | 0.00 | 0.00 | 0.00 | 0.00 | 0.00 | 0.00 | 0.00 | 0.00 | 0.00 | 0.00 |
| S4 | ≥0.05 | ≥0.05 | ≥0.05 | - | 0.00 | 0.00 | 0.00 | 0.00 | 0.00 | 0.00 | 0.00 | 0.00 | 0.00 | 0.00 | 0.00 | 0.00 | 0.00 | 0.00 |
| V1 | ≥0.05 | ≥0.05 | ≥0.05 | ≥0.05 | - | ≥0.05 | ≥0.05 | ≥0.05 | ≥0.05 | ≥0.05 | ≥0.05 | ≥0.05 | ≥0.05 | ≥0.05 | ≥0.05 | ≥0.05 | ≥0.05 | ≥0.05 |
| V2 | ≥0.05 | ≥0.05 | ≥0.05 | ≥0.05 | ≥0.05 | - | ≥0.05 | ≥0.05 | ≥0.05 | ≥0.05 | ≥0.05 | ≥0.05 | ≥0.05 | ≥0.05 | ≥0.05 | ≥0.05 | ≥0.05 | ≥0.05 |
| V3 | ≥0.05 | ≥0.05 | ≥0.05 | ≥0.05 | ≥0.05 | ≥0.05 | - | ≥0.05 | ≥0.05 | ≥0.05 | ≥0.05 | ≥0.05 | ≥0.05 | ≥0.05 | ≥0.05 | ≥0.05 | ≥0.05 | ≥0.05 |
| V4 | ≥0.05 | ≥0.05 | ≥0.05 | ≥0.05 | ≥0.05 | ≥0.05 | ≥0.05 | - | ≥0.05 | ≥0.05 | ≥0.05 | ≥0.05 | ≥0.05 | ≥0.05 | ≥0.05 | ≥0.05 | ≥0.05 | ≥0.05 |
| SA1 | ≥0.05 | ≥0.05 | ≥0.05 | ≥0.05 | ≥0.05 | ≥0.05 | ≥0.05 | ≥0.05 | - | ≥0.05 | ≥0.05 | ≥0.05 | ≥0.05 | ≥0.05 | ≥0.05 | ≥0.05 | ≥0.05 | ≥0.05 |
| SA2 | ≥0.05 | ≥0.05 | ≥0.05 | ≥0.05 | ≥0.05 | ≥0.05 | ≥0.05 | ≥0.05 | ≥0.05 | - | ≥0.05 | ≥0.05 | ≥0.05 | ≥0.05 | ≥0.05 | ≥0.05 | ≥0.05 | ≥0.05 |
| SA3 | ≥0.05 | ≥0.05 | ≥0.05 | ≥0.05 | ≥0.05 | ≥0.05 | ≥0.05 | ≥0.05 | ≥0.05 | ≥0.05 | - | ≥0.05 | ≥0.05 | ≥0.05 | ≥0.05 | ≥0.05 | ≥0.05 | ≥0.05 |
| SA4 | ≥0.05 | ≥0.05 | ≥0.05 | ≥0.05 | ≥0.05 | ≥0.05 | ≥0.05 | ≥0.05 | ≥0.05 | ≥0.05 | ≥0.05 | - | ≥0.05 | ≥0.05 | ≥0.05 | ≥0.05 | ≥0.05 | ≥0.05 |
| SA5 | ≥0.05 | ≥0.05 | ≥0.05 | ≥0.05 | ≥0.05 | ≥0.05 | ≥0.05 | ≥0.05 | ≥0.05 | ≥0.05 | ≥0.05 | ≥0.05 | - | ≥0.05 | ≥0.05 | ≥0.05 | ≥0.05 | ≥0.05 |
| QL1 | ≥0.05 | ≥0.05 | ≥0.05 | ≥0.05 | ≥0.05 | ≥0.05 | ≥0.05 | ≥0.05 | ≥0.05 | ≥0.05 | ≥0.05 | ≥0.05 | ≥0.05 | - | ≥0.05 | ≥0.05 | ≥0.05 | ≥0.05 |
| QL2 | ≥0.05 | ≥0.05 | ≥0.05 | ≥0.05 | ≥0.05 | ≥0.05 | ≥0.05 | ≥0.05 | ≥0.05 | ≥0.05 | ≥0.05 | ≥0.05 | ≥0.05 | ≥0.05 | - | ≥0.05 | ≥0.05 | ≥0.05 |
| QL3 | ≥0.05 | ≥0.05 | ≥0.05 | ≥0.05 | ≥0.05 | ≥0.05 | ≥0.05 | ≥0.05 | ≥0.05 | ≥0.05 | ≥0.05 | ≥0.05 | ≥0.05 | ≥0.05 | ≥0.05 | - | ≥0.05 | ≥0.05 |
| QL4 | ≥0.05 | ≥0.05 | ≥0.05 | ≥0.05 | ≥0.05 | ≥0.05 | ≥0.05 | ≥0.05 | ≥0.05 | ≥0.05 | ≥0.05 | ≥0.05 | ≥0.05 | ≥0.05 | ≥0.05 | ≥0.05 | - | ≥0.05 |
| QL5 | ≥0.05 | ≥0.05 | ≥0.05 | ≥0.05 | ≥0.05 | ≥0.05 | ≥0.05 | ≥0.05 | ≥0.05 | ≥0.05 | ≥0.05 | ≥0.05 | ≥0.05 | ≥0.05 | ≥0.05 | ≥0.05 | ≥0.05 | - |
Disclaimer/Publisher’s Note: The statements, opinions and data contained in all publications are solely those of the individual author(s) and contributor(s) and not of MDPI and/or the editor(s). MDPI and/or the editor(s) disclaim responsibility for any injury to people or property resulting from any ideas, methods, instructions or products referred to in the content. |
© 2023 by the authors. Licensee MDPI, Basel, Switzerland. This article is an open access article distributed under the terms and conditions of the Creative Commons Attribution (CC BY) license (https://creativecommons.org/licenses/by/4.0/).
Share and Cite
Lemus-Romani, J.; Ossandón, D.; Sepúlveda, R.; Carrasco-Astudillo, N.; Yepes, V.; García, J. Optimizing Retaining Walls through Reinforcement Learning Approaches and Metaheuristic Techniques. Mathematics 2023, 11, 2104. https://doi.org/10.3390/math11092104
Lemus-Romani J, Ossandón D, Sepúlveda R, Carrasco-Astudillo N, Yepes V, García J. Optimizing Retaining Walls through Reinforcement Learning Approaches and Metaheuristic Techniques. Mathematics. 2023; 11(9):2104. https://doi.org/10.3390/math11092104
Chicago/Turabian StyleLemus-Romani, José, Diego Ossandón, Rocío Sepúlveda, Nicolás Carrasco-Astudillo, Victor Yepes, and José García. 2023. "Optimizing Retaining Walls through Reinforcement Learning Approaches and Metaheuristic Techniques" Mathematics 11, no. 9: 2104. https://doi.org/10.3390/math11092104
APA StyleLemus-Romani, J., Ossandón, D., Sepúlveda, R., Carrasco-Astudillo, N., Yepes, V., & García, J. (2023). Optimizing Retaining Walls through Reinforcement Learning Approaches and Metaheuristic Techniques. Mathematics, 11(9), 2104. https://doi.org/10.3390/math11092104

