Echo State Network-Based Adaptive Event-Triggered Control for Stochastic Nonaffine Systems with Actuator Hysteresis
Abstract
1. Introduction
2. Preliminaries
2.1. Problem Formulation
2.2. Echo State Network
3. Event-Triggered Adaptive Controller Design
Design of Event-Triggered Controller
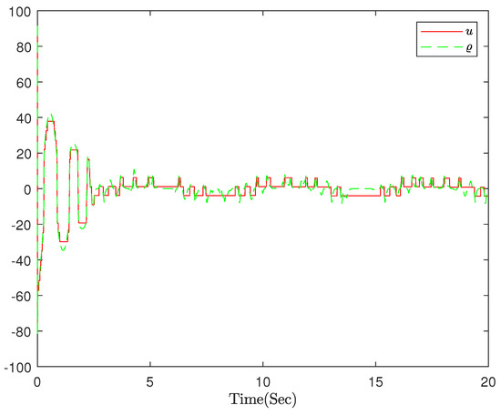
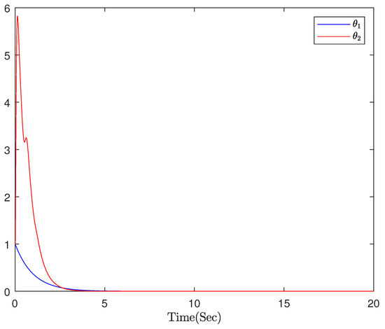
4. Simulation Results
5. Conclusions
Author Contributions
Funding
Conflicts of Interest
References
- Hespanha, J.P. Linear Systems Theory; Princeton University Press: Princeton, NJ, USA, 2018. [Google Scholar]
- Vander, V.; Wallace, E.T. Multiple-Input Describing Functions and Nonlinear System Design; McGraw Hill: New York, NY, USA, 1968. [Google Scholar]
- Chen, M.; Wang, H.; Liu, X.; Hayat, T.; Alsaadi, F.E. Adaptive finite-time dynamic surface tracking control of nonaffine nonlinear systems with dead zone. Neurocomputing 2019, 366, 66–73. [Google Scholar] [CrossRef]
- Ge, S.S.; Zhang, J. Neural-network control of nonaffine nonlinear system with zero dynamics by state and output feedback. IEEE Trans. Neural Netw. 2003, 10, 900–918. [Google Scholar]
- Kanellakopoulos, I.; Kokotovic, P.V.; Morse, A.S. Systematic design of adaptive controllers for feedback linearizable systems. In Proceedings of the 1991 American Control Conference, Boston, MA, USA, 26–28 June 1991; pp. 649–654. [Google Scholar]
- Mokhtari, M.; Chara, K.; Golea, N. Adaptive Neural Network Control for a Simple Pendulum Using Backstepping with Uncertainties. Int. J. Adv. Sci. Technol. (IJAST) 2014, 10, 81–94. [Google Scholar] [CrossRef]
- Pan, Z.; Basar, T. Adaptive controller design for tracking and disturbance attenuation in parametric strict-feedback nonlinear systems. IEEE Trans. Autom. Control. 1998, 43, 1066–1083. [Google Scholar] [CrossRef]
- Swaroop, D.; Hedrick, J.K.; Yip, P.P.; Gerdes, J.C. Dynamic surface control for a class of nonlinear systems. IEEE Trans. Autom. Control. 2000, 45, 1893–1899. [Google Scholar] [CrossRef]
- Tao, G.; Kokotovic, P.V. Adaptive control of plants with unknown hystereses. IEEE Trans. Autom. Control. 1995, 40, 200–212. [Google Scholar] [CrossRef]
- Su, C.Y.; Stepanenko, Y.; Svoboda, J.; Leung, T.P. Robust adaptive control of a class of nonlinear systems with unknown backlash-like hysteresis. IEEE Trans. Autom. Control. 2000, 45, 2427–2432. [Google Scholar] [CrossRef]
- Zhou, J.; Wen, C.; Zhang, Y. Adaptive backstepping control of a class of uncertain nonlinear systems with unknown backlash-like hysteresis. IEEE Trans. Autom. Control. 2004, 49, 1751–1759. [Google Scholar] [CrossRef]
- Zhang, T.; Xia, M.; Yi, Y. Adaptive neural dynamic surface control of strict-feedback nonlinear systems with full state constraints and unmodeled dynamics. Automatica 2017, 81, 232–239. [Google Scholar] [CrossRef]
- Liu, Z.; Lai, G.; Zhang, Y.; Chen, C.L.P. Adaptive neural output feedback control of output-constrained nonlinear systems with unknown output nonlinearity. IEEE Trans. Neural Netw. Learn. Syst. 2015, 26, 1789–1802. [Google Scholar]
- Sun, K.; Mou, S.; Qiu, J.; Wang, T.; Gao, H. Adaptive fuzzy control for nontriangular structural stochastic switched nonlinear systems with full state constraints. IEEE Trans. Fuzzy Syst. 2018, 27, 1587–1601. [Google Scholar] [CrossRef]
- Wu, Y.; Zhang, G.; Wu, L.B. Finite-Time Adaptive Fuzzy Switching Event-Triggered Control for Nonaffine Stochastic Systems. IEEE Trans. Fuzzy Syst. 2022, 30, 5261–5275. [Google Scholar] [CrossRef]
- Zhang, H.; Xi, R.; Wang, Y.; Sun, S.; Sun, J. Event-triggered adaptive tracking control for random systems with coexisting parametric uncertainties and severe nonlinearities. IEEE Trans. Autom. Control. 2021, 67, 2011–2018. [Google Scholar] [CrossRef]
- Gupta, R.A.; Chow, M.Y. Overview of networked control systems. Netw. Control. Syst. 2008, 1–23. [Google Scholar]
- Caiazzo, B.; Lui, D.G.; Petrillo, A.; Santini, S. Distributed Robust Finite-Time PID Control for the Leader-Following Consensus of Uncertain Multi-Agent Systems with Communication Delay. In Proceedings of the 2021 29th Mediterranean Conference on Control and Automation (MED), PUGLIA, Italy, 15 July 2021; pp. 759–764. [Google Scholar]
- Wang, J.; Liu, Z.; Zhang, Y.; Chen, C.P.; Lai, G. Adaptive neural control of a class of stochastic nonlinear uncertain systems with guaranteed transient performance. IEEE Trans. Cybern. 2019, 50, 2971–2981. [Google Scholar] [CrossRef] [PubMed]
- Garcia, E.; Antsaklis, P.J. Model-Based Event-Triggered Control with Time-Varying Network Delays. In Proceedings of the 2011 50th IEEE Conference on Decision and Control and European Control Conference, Orlando, FL, USA, 12–15 December 2011; pp. 1650–1655. [Google Scholar]
- Tabuada, P. Event-triggered real-time scheduling of stabilizing control tasks. IEEE Trans. Autom. Control. 2007, 52, 1680–1685. [Google Scholar] [CrossRef]
- Li, Y.X.; Hu, X.Y.; Ahn, C.K.; Hou, Z.S.; Kang, H.H. Event-based adaptive neural asymptotic tracking control for networked nonlinear stochastic systems. IEEE Trans. Netw. Sci. Eng. 2022, 9, 2290–2300. [Google Scholar] [CrossRef]
- Wei, J.; Hu, Y.; Sun, M. Adaptive iterative learning control for a class of nonlinear time-varying systems with unknown delays and input dead-zone. IEEE/CAA J. Autom. Sin. 2014, 1, 302–314. [Google Scholar]
- Sun, M.; Wu, T.; Chen, L.; Zhang, G. Neural AILC for error tracking against arbitrary initial shifts. IEEE Trans. Neural Netw. Learn. Syst. 2017, 29, 2705–2716. [Google Scholar] [CrossRef]
- Ku, C.C.; Lee, K.Y. Diagonal recurrent neural networks for dynamic systems control. IEEE Trans. Neural Netw. 1995, 6, 144–156. [Google Scholar]
- Wang, H.; Liu, K.; Liu, X.; Chen, B.; Lin, C. Neural-based adaptive output-feedback control for a class of nonstrict-feedback stochastic nonlinear systems. IEEE Trans. Cybern. 2014, 45, 1977–1987. [Google Scholar] [CrossRef] [PubMed]
- Sui, S.; Chen, C.P.; Tong, S. Fuzzy adaptive finite-time control design for nontriangular stochastic nonlinear systems. IEEE Trans. Fuzzy Syst. 2018, 27, 172–184. [Google Scholar] [CrossRef]
- Jaeger, H.; Lukoševičius, M.; Popovici, D. Optimization and applications of echo state networks with leaky-integrator neurons. IEEE Trans. Neural Netw. 2007, 20, 335–352. [Google Scholar] [CrossRef]
- Funahashi, K.I.; Nakamura, Y. Approximation of dynamical systems by continuous time recurrent neural networks. Neural Netw. 1993, 6, 801–806. [Google Scholar] [CrossRef]
- Chen, Q.; Shi, H.; Sun, M. Echo state network-based backstepping adaptive iterative learning control for strict-feedback systems: An error-tracking approach. IEEE Trans. Cybern. 2019, 50, 3009–3022. [Google Scholar] [CrossRef]
- Luo, S.; Li, S.; Tajaddodianfar, F.; Hu, J. Anti-Oscillation and Chaos Control of the Fractional-Order Brushless DC Motor System via Adaptive Echo State Networks: An Error-Tracking Approach; Elsevier: Amsterdam, The Netherlands, 2018; pp. 6435–6453. [Google Scholar]
- Ren, B.; San, P.P.; Ge, S.S.; Lee, T.H. Adaptive dynamic surface control for a class of strict-feedback nonlinear systems with unknown backlash-like hysteresis. In Proceedings of the 2009 American Control Conference, St. Louis, MI, USA, 10–12 June 2009; pp. 4482–4487. [Google Scholar]
- Wu, L.B.; Park, J.H.; Zhao, N.N. Robust adaptive fault-tolerant tracking control for nonaffine stochastic nonlinear systems with full-state constraints. IEEE Trans. Cybern. 2019, 50, 3793–3805. [Google Scholar] [CrossRef]
- Li, Y.; Li, Y.X.; Tong, S. Event-based finite-time control for nonlinear multi-agent systems with asymptotic tracking. IEEE Trans. Autom. Control. 2022, 3793–3805. [Google Scholar] [CrossRef]
- Ouyang, X.Y.; Wu, L.B.; Zhao, N.N.; Gao, C. Event-triggered adaptive prescribed performance control for a class of pure-feedback stochastic nonlinear systems with input saturation constraints. Int. J. Syst. Sci. 2020, 51, 2238–2257. [Google Scholar] [CrossRef]
- Sun, Y.; Chen, B.; Lin, C.; Wang, H.; Zhou, S. Adaptive neural control for a class of stochastic nonlinear systems by backstepping approach. Inf. Sci. 2016, 369, 748–764. [Google Scholar] [CrossRef]





Disclaimer/Publisher’s Note: The statements, opinions and data contained in all publications are solely those of the individual author(s) and contributor(s) and not of MDPI and/or the editor(s). MDPI and/or the editor(s) disclaim responsibility for any injury to people or property resulting from any ideas, methods, instructions or products referred to in the content. |
© 2023 by the authors. Licensee MDPI, Basel, Switzerland. This article is an open access article distributed under the terms and conditions of the Creative Commons Attribution (CC BY) license (https://creativecommons.org/licenses/by/4.0/).
Share and Cite
Lun, S.; Qin, Z.; Lu, X.; Li, M.; Tao, T. Echo State Network-Based Adaptive Event-Triggered Control for Stochastic Nonaffine Systems with Actuator Hysteresis. Mathematics 2023, 11, 1884. https://doi.org/10.3390/math11081884
Lun S, Qin Z, Lu X, Li M, Tao T. Echo State Network-Based Adaptive Event-Triggered Control for Stochastic Nonaffine Systems with Actuator Hysteresis. Mathematics. 2023; 11(8):1884. https://doi.org/10.3390/math11081884
Chicago/Turabian StyleLun, Shuxian, Zhenkai Qin, Xiaodong Lu, Ming Li, and Tianping Tao. 2023. "Echo State Network-Based Adaptive Event-Triggered Control for Stochastic Nonaffine Systems with Actuator Hysteresis" Mathematics 11, no. 8: 1884. https://doi.org/10.3390/math11081884
APA StyleLun, S., Qin, Z., Lu, X., Li, M., & Tao, T. (2023). Echo State Network-Based Adaptive Event-Triggered Control for Stochastic Nonaffine Systems with Actuator Hysteresis. Mathematics, 11(8), 1884. https://doi.org/10.3390/math11081884
