Lung Nodule CT Image Segmentation Model Based on Multiscale Dense Residual Neural Network
Abstract
1. Introduction
2. Models and Methods
2.1. U-Net
2.2. ResNet
2.3. DenseNet
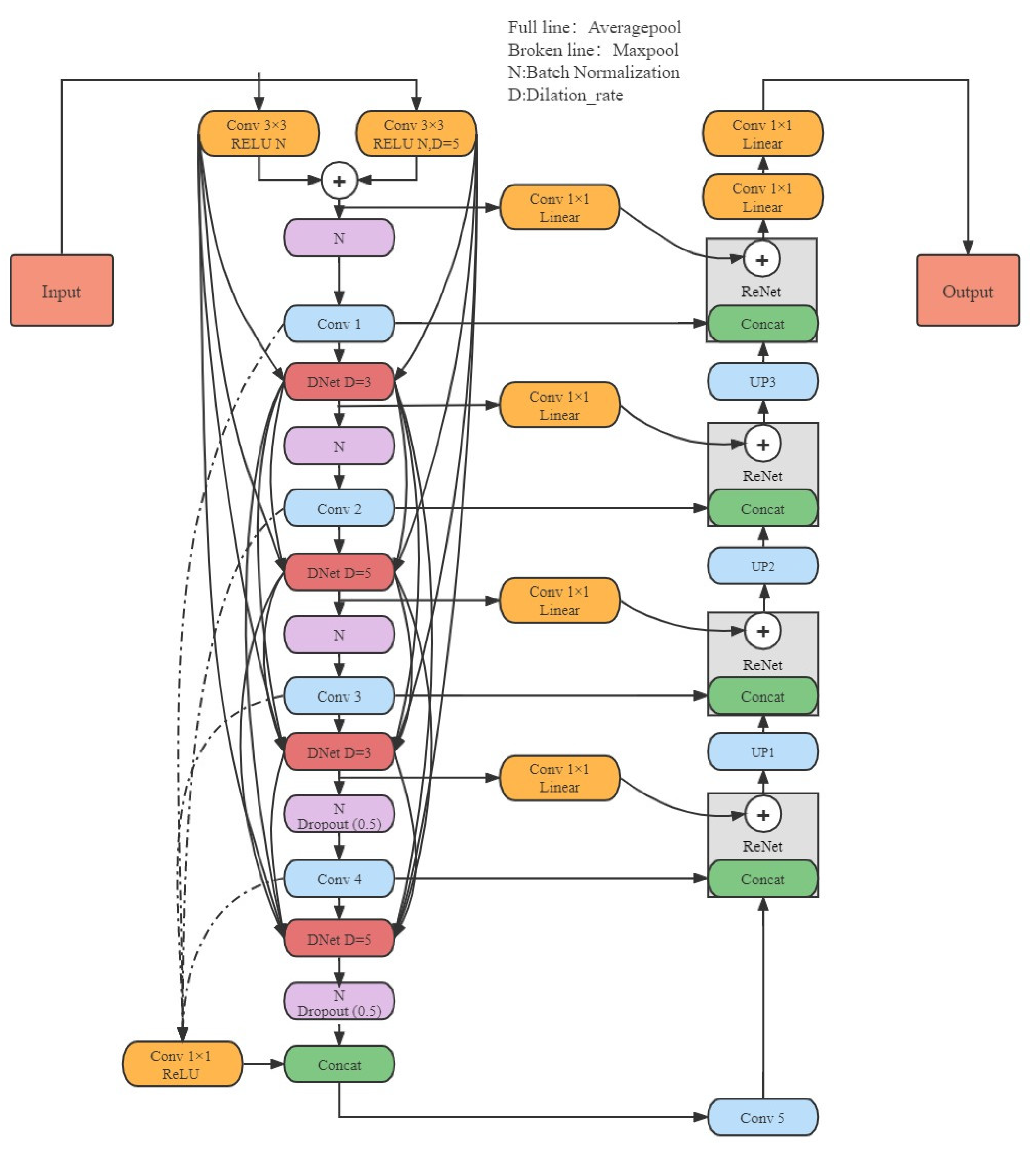
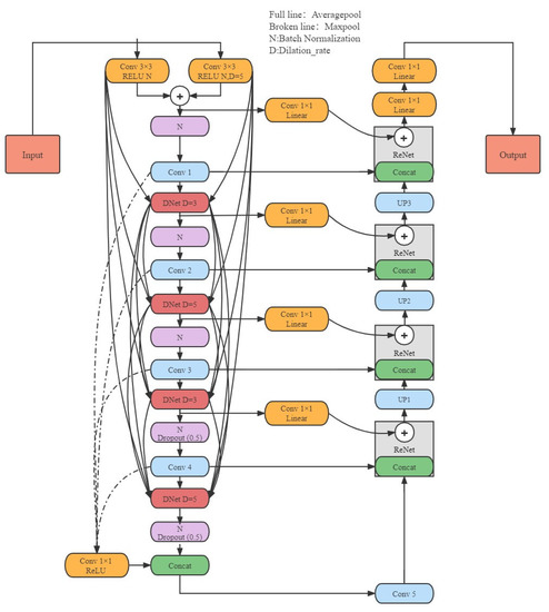
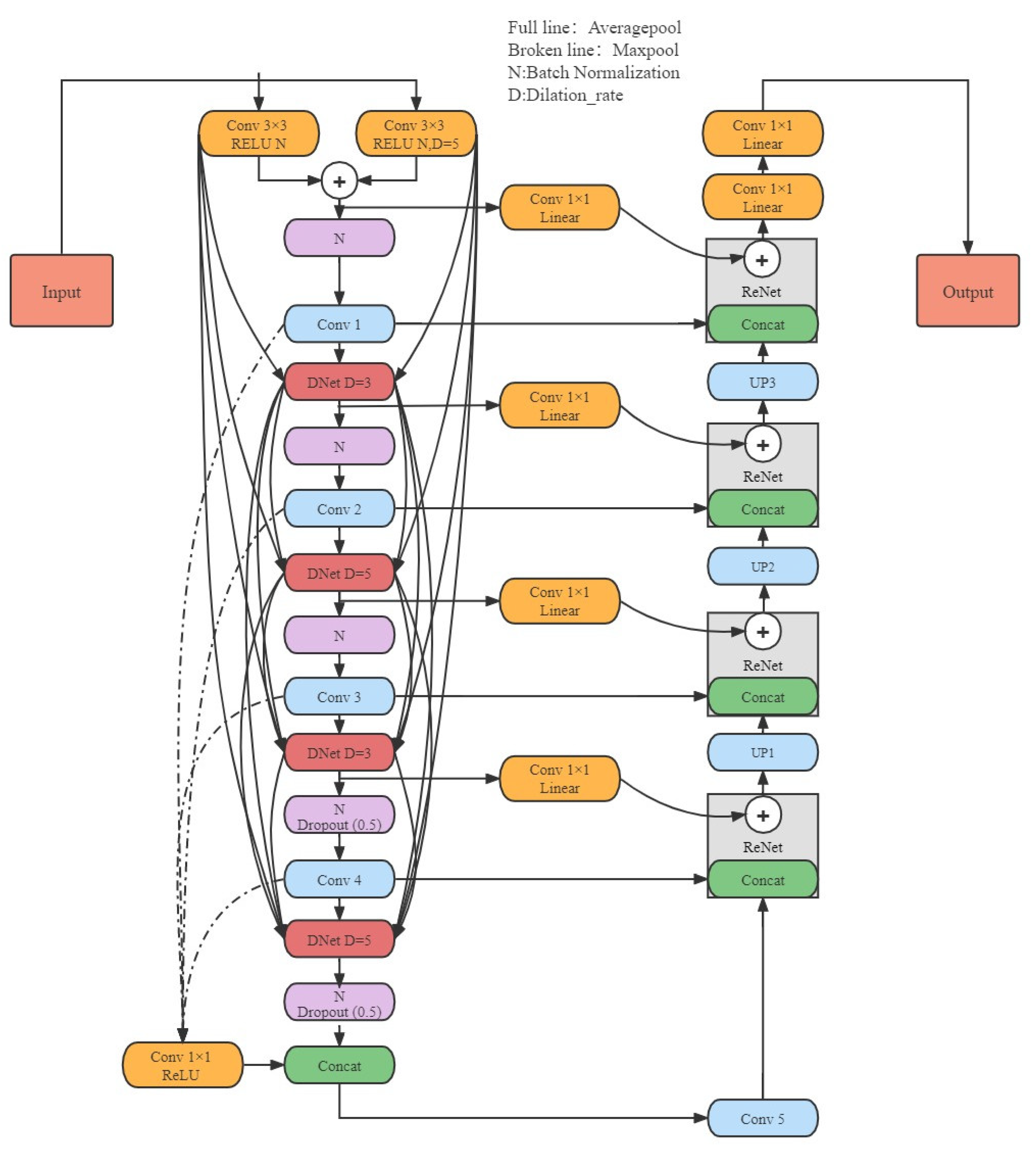
2.4. Network Structure
3. Experiment
3.1. Introduction to Dataset
3.2. Data Preprocessing
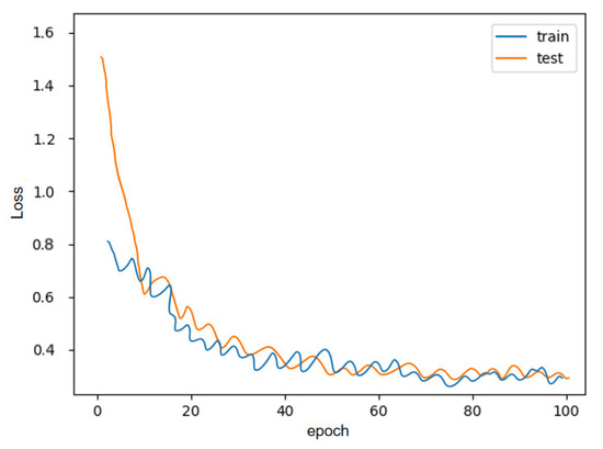
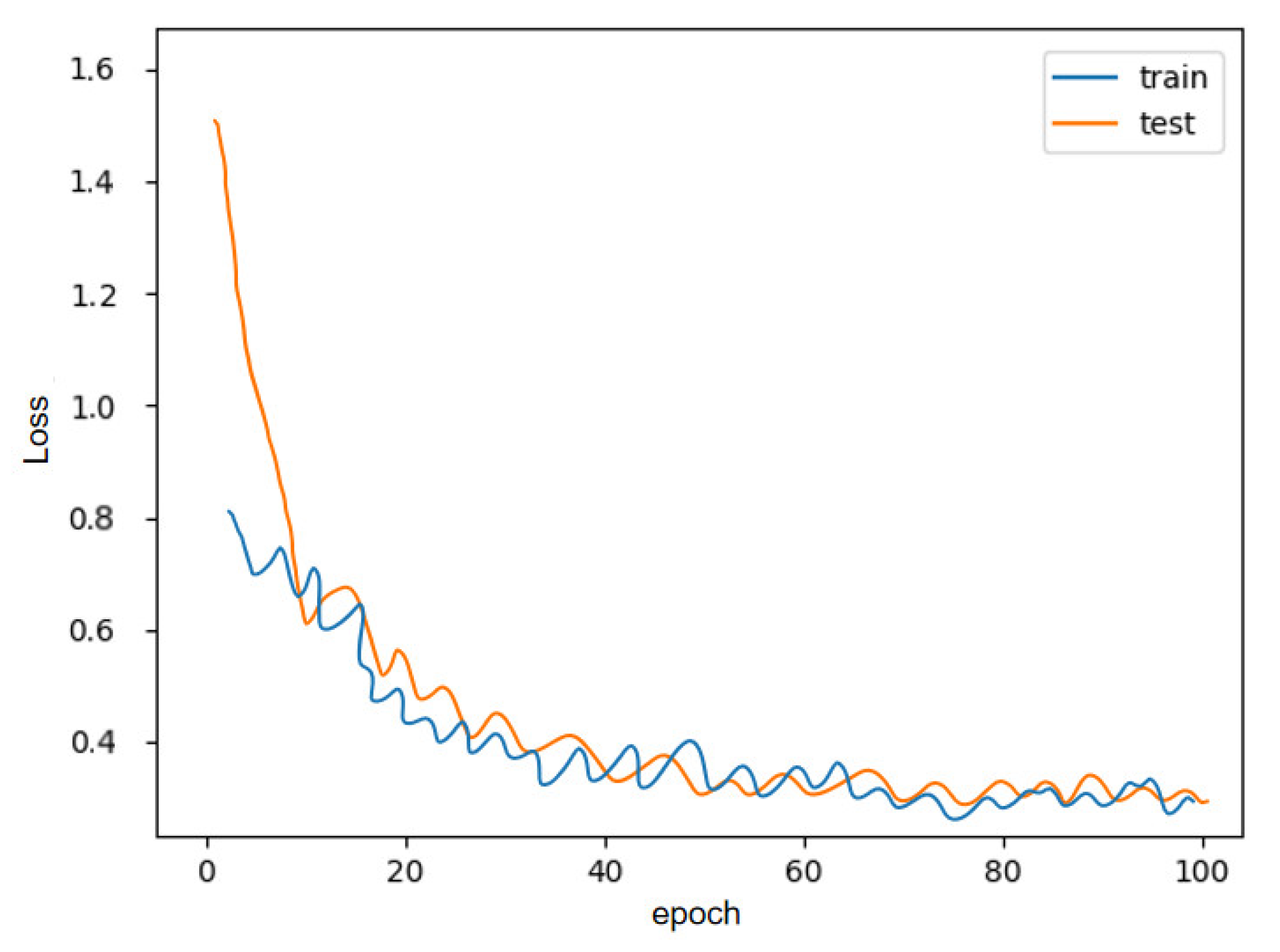
3.3. Model Training
3.4. Evaluation Index
- Dice Coefficient (DC) loss
- 2.
- Sensitivity (SE)
- 3.
- Mean Intersection over Union (MIOU)
3.5. Contrast Experiment
4. Experimental Result
5. Discussion
Author Contributions
Funding
Institutional Review Board Statement
Informed Consent Statement
Data Availability Statement
Acknowledgments
Conflicts of Interest
References
- Sung, H.; Ferlay, J.; Siegel, R.L.; Laversanne, M.; Soerjomataram, I.; Jemal, A.; Bray, F. Global cancer statistics 2020: GLOBOCAN estimates of incidence and mortality worldwide for 36 cancers in 185 countries. CA Cancer J. Clin. 2021, 71, 209–249. [Google Scholar] [CrossRef]
- Gurcan, M.N.; Sahiner, B.; Petrick, N.; Chan, H.P.; Kazerooni, E.A.; Cascade, P.N.; Hadjiiski, L. Lung nodule detection on thoracic computed tomography images: Preliminary evaluation of a computer-aided diagnosis system. Med. Phys. 2002, 29, 2552–2558. [Google Scholar] [CrossRef]
- Lopez Torres, E.; Fiorina, E.; Pennazio, F.; Peroni, C.; Saletta, M.; Camarlinghi, N.; Fantacci, M.E.; Cerello, P. Large scale validation of the M5L lung CAD on heterogeneous CT datasets. Med. Phys. 2015, 42, 1477–1489. [Google Scholar] [CrossRef] [PubMed]
- Kostis, W.J.; Reeves, A.P.; Yankelevitz, D.F.; Henschke, C.I. Three-dimensional segmentation and growth-rate estimation of small pulmonary nodules in helical CT images. IEEE Trans. Med. Imaging 2003, 22, 1259–1274. [Google Scholar] [CrossRef]
- Kubota, T.; Jerebko, A.K.; Dewan, M.; Salganicoff, M.; Krishnan, A. Segmentation of pulmonary nodules of various densities with morphological approaches and convexity models. Med. Image Anal. 2011, 15, 133–154. [Google Scholar] [CrossRef]
- Liu, H.; Zhang, C.M.; Su, Z.Y.; Wang, K.; Deng, K. Research on a pulmonary nodule segmentation method combining fast self-adaptive FCM and classification. Comput. Math. Methods Med. 2015, 2015, 185726. [Google Scholar] [CrossRef] [PubMed]
- Liu, H.; Geng, F.; Guo, Q.; Zhang, C.; Zhang, C. A fast weak-supervised pulmonary nodule segmentation method based on modified self-adaptive FCM algorithm. Soft Comput. 2018, 22, 3983–3995. [Google Scholar] [CrossRef]
- Li, X.; Li, B.; Liu, F.; Yin, H.; Zhou, F. Segmentation of pulmonary nodules using a GMM fuzzy C-means algorithm. IEEE Access 2020, 8, 37541–37556. [Google Scholar] [CrossRef]
- Nithila, E.E.; Kumar, S.S. Segmentation of lung nodule in CT data using active contour model and Fuzzy C-mean clustering. Alex. Eng. J. 2016, 55, 2583–2588. [Google Scholar] [CrossRef]
- Farhangi, M.M.; Frigui, H.; Seow, A.; Amini, A.A. 3-d active contour segmentation based on sparse linear combination of training shapes (scots). IEEE Trans. Med. Imaging 2017, 36, 2239–2249. [Google Scholar] [CrossRef]
- Wang, J.; Engelmann, R.; Li, Q. Segmentation of pulmonary nodules in three-dimensional CT images by use of a spiral-scanning technique. Med. Phys. 2007, 34, 4678–4689. [Google Scholar] [CrossRef] [PubMed]
- Gonçalves, L.; Novo, J.; Campilho, A. Hessian based approaches for 3D lung nodule segmentation. Expert Syst. Appl. 2016, 61, 1–15. [Google Scholar] [CrossRef]
- Aresta, G.; Jacobs, C.; Araújo, T.; Cunha, A.; Ramos, I.; van Ginneken, B.; Campilho, A. iW-Net: An automatic and minimalistic interactive lung nodule segmentation deep network. Sci. Rep. 2019, 9, 11591. [Google Scholar] [CrossRef] [PubMed]
- Cernazanu-Glavan, C.; Holban, S. Segmentation of bone structure in X-ray images using convolutional neural network. Adv. Electr. Comput. Eng. 2013, 13, 87–94. [Google Scholar] [CrossRef]
- Wang, W.; Feng, R.; Chen, J.; Lu, Y.; Chen, T.; Yu, H.; Chen, D.; Wu, J. Nodule-plus R-CNN and deep self-paced active learning for 3D instance segmentation of pulmonary nodules. IEEE Access 2019, 7, 128796–128805. [Google Scholar] [CrossRef]
- Long, J.; Shelhamer, E.; Darrell, T. Fully convolutional networks for semantic segmentation. In Proceedings of the IEEE Conference on Computer Vision and Pattern Recognition, Boston, MA, USA, 12 June 2015; pp. 3431–3440. [Google Scholar]
- Liu, H.; Cao, H.; Song, E.; Ma, G.; Xu, X.; Jin, R.; Jin, Y.; Hung, C.C. A cascaded dual-pathway residual network for lung nodule segmentation in CT images. Phys. Med. 2019, 63, 112–121. [Google Scholar] [CrossRef]
- Ronneberger, O.; Fischer, P.; Brox, T. U-Net: Convolutional networks for biomedical image segmentation. In Proceedings of the Medical Image Computing and Computer Assisted Intervention, Munich, Germany, 5–9 October 2015; pp. 234–241. [Google Scholar]
- Nikolov, S.; Blackwell, S.; Zverovitch, A.; Mendes, R.; Livne, M.; De Fauw, J.; Patel, Y.; Meyer, C.; Askham, H.; Romera-Paredes, B.; et al. Deep learning to achieve clinically applicable segmentation of head and neck anatomy for radiotherapy. arXiv 2018, 180904430. [Google Scholar]
- Tong, G.; Li, Y.; Chen, H.; Zhang, Q.; Jiang, H. Improved U-NET network for pulmonary nodules segmentation. Optik 2018, 174, 460–469. [Google Scholar] [CrossRef]
- Chen, H.; Lu, W.; Chen, M.; Zhou, L.; Timmerman, R.; Tu, D.; Nedzi, L.; Wardak, Z.; Jiang, S.; Zhen, X.; et al. A recursive ensemble organ segmentation (reos) framework: Application in brain radiotherapy. Phys. Med. Biol. 2019, 64, 025015. [Google Scholar] [CrossRef]
- Man, Y.; Huang, Y.; Feng, J.; Li, X.; Wu, F. Deep q learning driven ct pancreas segmentation with geometry-aware u-Net. IEEE Trans. Med. Imaging 2019, 38, 1971–1980. [Google Scholar] [CrossRef]
- Lu, L.; Jian, L.; Luo, J.; Xiao, B. Pancreatic segmentation via ringed residual u-Net. IEEE Access 2019, 7, 172871–172878. [Google Scholar] [CrossRef]
- Amorim, P.H.; de Moraes, T.F.; da Silva, J.V.; Pedrini, H. Lung nodule segmentation based on convolutional neural networks using multi-orientation and patchwise mechanisms. In Proceedings of the VipIMAGE 2019: VII ECCOMAS Thematic Conference on Computational Vision and Medical Image Processing, Porto, Portugal, 16–18 October 2019; Springer International Publishing: Berlin/Heidelberg, Germany, 2019; pp. 286–295. [Google Scholar]
- Zhang, T.; Zhao, J.; Luo, J.; Qiang, Y. Deep belief network for lung nodules diagnosed in CT imaging. Int. J. Perform. Eng. 2017, 13, 1358. [Google Scholar] [CrossRef]
- Suji, R.J.; Bhadouria, S.S.; Dhar, J.; Godfrey, W.W. Optical flow methods for lung nodule segmentation on LIDC-IDRI images. J. Digit. Imaging 2020, 33, 1306–1324. [Google Scholar] [CrossRef] [PubMed]
- He, K.; Zhang, X.; Ren, S.; Sun, J. Deep residual learning for image recognition. In Proceedings of the IEEE Conference on Computer Vision and Pattern Recognition, Las Vegas, NV, USA, 27–30 June 2016; pp. 770–778. [Google Scholar]
- Huang, G.; Liu, Z.; Van Der Maaten, L.; Weinberger, K.Q. Densely connected convolutional networks. In Proceedings of the IEEE Conference on Computer Vision and Pattern Recognition, Honolulu, HI, USA, 21–26 July 2017; pp. 4700–4708. [Google Scholar]
- Wang, Z.H.; Liu, Z.; Song, Y.Q.; Zhu, Y. Densely connected deep u-Net for abdominal multi-organ segmentation. In Proceedings of the 2019 IEEE International Conference on Image Processing (ICIP), Taipei, Taiwan, 22–25 September 2019; pp. 1415–1419. [Google Scholar]
- Armato, S.G., III; McLennan, G.; Bidaut, L.; McNitt-Gray, M.F.; Meyer, C.R.; Reeves, A.P.; Zhao, B.; Aberle, D.R.; Henschke, C.I.; Hoffman, E.A.; et al. The lung image database consortium (LIDC) and image database resource initiative (IDRI): A completed reference database of lung nodules on CT scans. Med. Phys. 2011, 38, 915–931. [Google Scholar] [CrossRef] [PubMed]
- Gulli, A.; Pal, S. Deep Learning with Keras; Packt Publishing Ltd.: Birmingham, UK, 2017. [Google Scholar]
- Abadi, M.; Barham, P.; Chen, J.; Chen, Z.; Davis, A.; Dean, J.; Devin, M.; Ghemawat, S.; Irving, G.; Isard, M.; et al. Tensorflow: A system for large-scale machine learning. In Proceedings of the Osdi, Savannah, GA, USA, 2–4 November 2016; Volume 16, pp. 265–283. [Google Scholar]










| Collection Statistics | Updated 21 March 2012 |
|---|---|
| Data size | 124 GB |
| Image type | CT, DX, CR |
| Picture number | 244,527 |
| Number of patients | 1010 |
| Number of series | 1018 CT 290 CR/DX |
| Number of studies | 1308 |
| Model | DC | MIOU | SE | Accuracy |
|---|---|---|---|---|
| FCN | 65.77% | 53.69% | 71.23% | 94.13% |
| SegNet | 82.31% | 74.29% | 84.81% | 96.24% |
| U-Net | 80.31% | 73.08% | 80.56% | 95.23% |
| ResNet | 87.91% | 82.12% | 81.34% | 95.97% |
| U-Net++ | 90.87% | 85.90% | 90.23% | 96.63% |
| DenseNet | 88.21% | 81.26% | 85.76% | 96.69% |
| MDRU-Net | 92.37% | 92.13% | 91.77% | 97.68% |
Disclaimer/Publisher’s Note: The statements, opinions and data contained in all publications are solely those of the individual author(s) and contributor(s) and not of MDPI and/or the editor(s). MDPI and/or the editor(s) disclaim responsibility for any injury to people or property resulting from any ideas, methods, instructions or products referred to in the content. |
© 2023 by the authors. Licensee MDPI, Basel, Switzerland. This article is an open access article distributed under the terms and conditions of the Creative Commons Attribution (CC BY) license (https://creativecommons.org/licenses/by/4.0/).
Share and Cite
Zhang, X.; Kong, S.; Han, Y.; Xie, B.; Liu, C. Lung Nodule CT Image Segmentation Model Based on Multiscale Dense Residual Neural Network. Mathematics 2023, 11, 1363. https://doi.org/10.3390/math11061363
Zhang X, Kong S, Han Y, Xie B, Liu C. Lung Nodule CT Image Segmentation Model Based on Multiscale Dense Residual Neural Network. Mathematics. 2023; 11(6):1363. https://doi.org/10.3390/math11061363
Chicago/Turabian StyleZhang, Xinying, Shanshan Kong, Yang Han, Baoshan Xie, and Chunfeng Liu. 2023. "Lung Nodule CT Image Segmentation Model Based on Multiscale Dense Residual Neural Network" Mathematics 11, no. 6: 1363. https://doi.org/10.3390/math11061363
APA StyleZhang, X., Kong, S., Han, Y., Xie, B., & Liu, C. (2023). Lung Nodule CT Image Segmentation Model Based on Multiscale Dense Residual Neural Network. Mathematics, 11(6), 1363. https://doi.org/10.3390/math11061363
