Vehicle Routing Optimization with Cross-Docking Based on an Artificial Immune System in Logistics Management
Abstract
1. Introduction
2. Related Works
- Somatic Hypermutation Simulation Function:
- IgM mode: Inverse mutation is used in the IgM mode. In the sequence s, randomly selected two positions, i and j. Inverse the sequence of cells between the i and j positions in the neighbor of s. It should be noted if |i − j| < 2 it cannot be mutated;
- IgG mode: Pairwise mutation is used in the IgG mode. In the sequence s, randomly selected two positions, i and j. Swap these two cells in the neighbor of s;
- IgA mode: Insertion mutation is used in the IgA mode. In the sequence s, randomly selected two positions, i and j. Insert the cell i to the position j in the neighbor of s;
- IgE mode: Both the swap and insertion mutations are used in the IgE mode. In the sequence s, randomly selected two positions, i and j. A new sequence s’ is provided by swapping i and j. Then, in the sequence, s’ randomly selected i’ and j’ to be a cell and a position, respectively. Inserting cell i at position j in the neighbor of s’.
- Affinity Maturation Simulation Function
- 3.
- Elimination Simulation Function
3. VRPCD Formulation
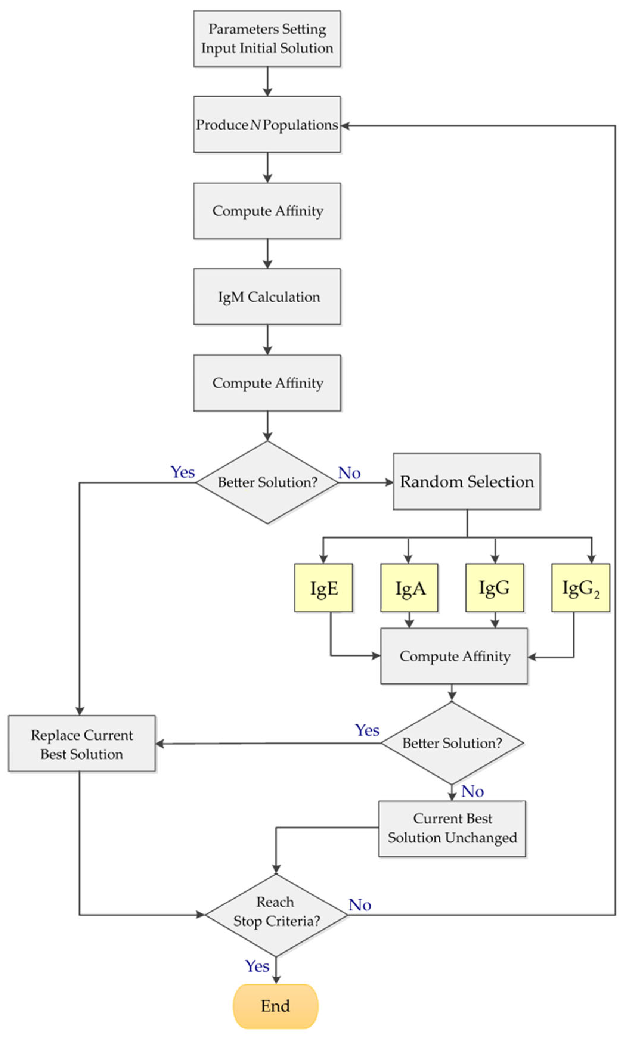
4. Proposed sAIS Algorithm
4.1. Clustering Method
4.2. AIS Procedure
- Antigen: the antigen mimics the equations of the VRPCD model, which represent the formulas for the objection function and constraint functions;
- Antibody: The antibody is the candidate solution for the VRPCD model. The strings of solutions refer to the visiting sequence of suppliers or customers. The antibodies are feasible sets of models for the problem;
- Cell: the cell represents the ID of suppliers or customers;
- Population size: the number of antibodies (feasible solutions of the VRPCD model) that are used per iteration;
- Number of clones for each cell: number of times antibodies are reproduced per iteration;
- Stopping criterion: the sAIS optimization procedure will not be terminated until the maximum number of iterations is reached.
- Somatic Recombination
- 2.
- Somatic Hypermutation
- IgM mode: In the vehicle’s route of sequence s, randomly select two suppliers or customers, i and j. Inverse the sequence of suppliers or customers between i and j as shown in Figure 6. It is noted that if |i − j| < 2 it is not allowed to be mutated;
- IgG mode: In the vehicle’s route of sequence s, randomly select two suppliers or customers, i and j. Swap these two suppliers or customers in the neighbor of s;
- IgA mode: In the vehicle’s route of sequence s, randomly select two suppliers or customers, i and j. Insert the suppliers or customers i to the sequence’s jth position in the neighbor of s as shown in Figure 7;
- IgG2 mode: In the vehicle’s route of sequence s, let i1, i2, j1, and j2 be randomly selected as four suppliers or customers in the sequence. Swap i1 to j1 and i2 to j2 in the neighbor of s as shown in Figure 8;
- IgE mode: Both the IgG mode and the IgA mode are applied in this mutation. In the vehicle’s route of sequence s, randomly select two suppliers or customers, i and j. A new sequence s’ is provided by swapping i and j. Then, in the sequence s’ randomly selected i’ and j’ will be suppliers and customers, respectively, and have a position in the sequence. Inserting the suppliers or customers i to the sequence position j in the neighbor of s’;
- 3.
- Affinity Maturation
- 4.
- Elimination Process
- 5.
- Escape Criterion
| Algorithm 1: The proposed sAIS algorithm. |
|
5. Computational Experiments
5.1. Preliminary Tests
5.2. Experiment Results
6. Conclusions and Future Research
Author Contributions
Funding
Data Availability Statement
Conflicts of Interest
Appendix A



References
- Khanh, Q.V.; Hoai, N.V.; Manh, L.D.; Le, A.N.; Jeon, G. Wireless communication technologies for IoT in 5G: Vision, applications, and challenges. Wirel. Commun. Mob. Comput. 2022, 2022, 3229294. [Google Scholar] [CrossRef]
- Kamruzzaman, M.M. Key technologies, applications and trends of Internet of Things for energy-efficient 6G wireless communication in smart cities. Energies 2022, 15, 5608. [Google Scholar] [CrossRef]
- Qadir, Z.; Le, K.N.; Saeed, N.; Munawar, H.S. Towards 6G Internet of Things: Recent advances, use cases, and open challenges. ICT Express 2022, In press. [Google Scholar] [CrossRef]
- Kulwiec, R. Crossdocking as a supply chain strategy. Association for Manufacturing Excellence. 2004. Available online: https://www.ame.org/sites/default/files/target_articles/04-20-3-Crossdocking.pdf (accessed on 23 January 2023).
- Stępień, M.; Łęgowik-Świącik, S.; Skibińska, W.; Turek, I. Identification and measurement of logistics cost parameters in the company. Transp. Res. Procedia 2016, 16, 490–497. [Google Scholar] [CrossRef]
- Laporte, G. Fifty years of vehicle routing. Transp. Sci. 2009, 43, 408–416. [Google Scholar] [CrossRef]
- He, M.; Shen, J.; Wu, X.; Luo, J. Logistics space: A literature review from the sustainability perspective. Sustainability 2018, 10, 2815. [Google Scholar] [CrossRef]
- Astachova, I.F.; Zolotukhin, A.E.; Kurklinskaya, E.Y.; Belyaeva, N.V. The application of artificial immune system to solve recognition problems. J. Phys. Conf. Ser. 2019, 1203, 012036. [Google Scholar] [CrossRef]
- Wang, D.; Liang, Y.; Dong, H.; Tan, C.; Xiao, Z.; Liu, S. Innate immune memory and its application to artificial immune systems. J. Supercomput. 2022, 78, 11680–11701. [Google Scholar] [CrossRef]
- Silva, G.C.; Dasgupta, D. A survey of recent works in artificial immune systems. In Handbook on Computational Intelligence; Angelov, P.P., Ed.; World Scientific Publishing Co Pte Ltd.: Singapore, 2016; pp. 547–586. [Google Scholar] [CrossRef]
- Park, H.; Choi, J.E.; Kim, D.; Hong, S.J. Artificial immune system for fault detection and classification of semiconductor equipment. Electronics 2021, 10, 944. [Google Scholar] [CrossRef]
- Miralvand, M.; Rasoolzadeh, S.; Majidi, M. Proposing a features preprocessing method based on artificial immune and minimum classification errors methods. J. Appl. Res. Technol. 2015, 13, 106–112. [Google Scholar] [CrossRef]
- Ma, J.; Gao, L.; Shi, G. An Improved Immune Clonal Selection Algorithm and Its Applications for VRP. In Proceedings of the 2009 IEEE International Conference on Automation and Logistics, Shenyang, China, 5–7 August 2009. [Google Scholar] [CrossRef]
- Arabani, A.R.B.; Ghomi, S.M.T.F.; Zandieh, M. Meta-heuristics implementation for scheduling of trucks in a cross-docking system with temporary storage. Expert Syst. Appl. 2011, 38, 1964–1979. [Google Scholar] [CrossRef]
- Arabani, A.R.B.; Zandieh, M.; Ghomi, S.M.T.F. Multi-objective genetic-based algorithms for a cross-docking scheduling problem. Appl. Soft Comput. 2011, 11, 4954–4970. [Google Scholar] [CrossRef]
- Arabani, A.R.B.; Zandieh, M.; Ghomi, S.M.T.F. A cross-docking scheduling problem with sub-population multi-objective algorithms. Int. J. Adv. Manuf. Technol. 2012, 58, 741–761. [Google Scholar] [CrossRef]
- Lee, Y.H.; Jung, J.W.; Lee, K.M. Vehicle routing scheduling for cross-docking in the supply chain. Comput. Ind. Eng. 2006, 51, 247–256. [Google Scholar] [CrossRef]
- Gunawan, A.; Widjaja, A.T.; Vansteenwegen, P.; Yu, V.F. A matheuristic algorithm for the vehicle routing problem with cross-docking. Appl. Soft Comput. 2021, 103, 107163. [Google Scholar] [CrossRef]
- Dantzig, G.B.; Ramser, J.H. The truck dispatching problem. Manage. Sci. 1959, 6, 80–91. [Google Scholar] [CrossRef]
- Vidal, T.; Crainic, T.G.; Gendreau, M.; Prins, C. Heuristics for multi-attribute vehicle routing problems: A survey and synthesis. Eur. J. Oper. Res. 2013, 231, 1–21. [Google Scholar] [CrossRef]
- Hertrich, C.; Hungerländer, P.; Truden, C. Sweep algorithms for the capacitated vehicle routing problem with structured time windows. In Operations Research Proceedings 2018; Springer: Cham, Switzerland, 2019; pp. 127–133. [Google Scholar] [CrossRef]
- Agárdi, A.; Kovács, L.; Bányai, T. Ontology support for vehicle routing problem. Appl. Sci. 2022, 12, 12299. [Google Scholar] [CrossRef]
- Kamruzzaman, M.M. Hybrid modified ant system with sweep algorithm and path relinking for the capacitated vehicle routing problem. Heliyon 2021, 7, e08029. [Google Scholar] [CrossRef]
- Borčinová, Z. Kernel search for the capacitated vehicle routing problem. Appl. Sci. 2022, 12, 11421. [Google Scholar] [CrossRef]
- Laporte, G.; Nobert, Y.; Desrochers, M. Optimal routing under capacity and distance restrictions. Oper. Res. 1984, 43, 1050–1073. [Google Scholar] [CrossRef]
- Mosheiov, G. Vehicle routing with pick-up and delivery: Tour partitioning heuristics. Comput. Ind. Eng. 1998, 34, 669–684. [Google Scholar] [CrossRef]
- Baker, B.M.; Ayechew, M.A. A genetic algorithm for the vehicle routing problem. Comput. Oper. Res. 2003, 30, 787–800. [Google Scholar] [CrossRef]
- Osman, I.H. Metastrategy simulated annealing and tabu search algorithms for the vehicle routing problem. Ann. Oper. Res. 1993, 41, 421–451. [Google Scholar] [CrossRef]
- Taillard, É. Parallel iterative search methods for vehicle routing problems. Networks 1993, 23, 661–673. [Google Scholar] [CrossRef]
- Gendreau, M.; Hertz, A.; Laporte, G. A Tabu search heuristic for the vehicle routing problem. Manage. Sci. 1994, 40, 1276–1290. [Google Scholar] [CrossRef]
- Taillard, É.; Badeau, P.; Gendreau, M.; Guertin, F.; Potvin, J.-Y. A tabu search heuristic for the vehicle routing problem with soft time windows. Transp. Sci. 1997, 31, 101–195. [Google Scholar] [CrossRef]
- Bell, J.E.; McMullen, P.R. Ant colony optimization techniques for the vehicle routing problem. Adv. Eng. Inform. 2004, 18, 41–48. [Google Scholar] [CrossRef]
- Wu, H.; Gao, Y.; Wang, W.; Zhang, Z. A hybrid ant colony algorithm based on multiple strategies for the vehicle routing problem with time windows. Complex Intell. Syst. 2021, 1–18. [Google Scholar] [CrossRef]
- Ky Phuc, P.N.; Phuong Thao, N.L. Ant colony optimization for multiple pickup and multiple delivery vehicle routing problem with time window and heterogeneous fleets. Logistics 2021, 5, 28. [Google Scholar] [CrossRef]
- Lo, S.-C. A particle swarm optimization approach to solve the vehicle routing problem with cross-docking and carbon emissions reduction in logistics management. Logistics 2022, 6, 62. [Google Scholar] [CrossRef]
- Lo, S.-C.; Shih, Y.-C. A genetic algorithm with quantum random number generator for solving the pollution-routing problem in sustainable logistics management. Sustainability 2021, 13, 8381. [Google Scholar] [CrossRef]
- Jerne, N.K. Towards a network theory of the immune system. Ann. Immunol. 1974, 125C, 373–389. [Google Scholar]
- Farmer, J.D.; Packard, N.H.; Perelson, A.S. The immune system, adaption, and machine learning. Physica. D. 1986, 22, 187–204. [Google Scholar] [CrossRef]
- Kephart, J.O. A biologically inspired immune system for computers. In Artificial Life IV: The Fourth International Workshop on the Synthesis and Simulation of Living Systems; Brooks, R.A., Maes, P., Eds.; The MIT Press: Cambridge, MA, USA, 1994; pp. 130–139. [Google Scholar] [CrossRef]
- Hunt, J.; Timmis, J.; Cooke, E.; Neal, M.; King, C. Jisys: The envelopment of an artificial immune system for real world applications. In Artificial Immune Systems and Their Applications; Dasgupta, D., Ed.; Springer: Berlin/Heidelberg, Germany, 1999; pp. 157–186. [Google Scholar] [CrossRef]
- Mrowczynska, B.; Ciesla, M.; Krol, A.; Sladkowski, A. Application of artificial intelligence in prediction of road freight transportation. Promet—TrafficTransp. 2017, 29, 363–370. [Google Scholar] [CrossRef]
- Mabrouk, E.; Raslan, Y.; Hedar, A.-R. Immune system programming: A machine learning approach based on artificial immune systems enhanced by local search. Electronics 2022, 11, 982. [Google Scholar] [CrossRef]
- Cutello, V.; Nicosia, G. An immunological approach to combinatorial optimization problems. In Advances in Artificial Intelligence—IBERAMIA 2002; Garijo, F.J., Riquelme, J.C., Toro, M., Eds.; Lecture Notes in Computer Science book series; Springer: Berlin/Heidelberg, Germany, 2002; Volume 2527, pp. 361–370. [Google Scholar] [CrossRef]
- Parham, P. The Immune System, 4th ed.; Garland Science Publishing: New York, NY, USA, 2014; ISBN 978-08153443667. [Google Scholar]
- Kim, Y.; Lee, H.; Park, K.; Park, S.; Lim, J.-H.; So, M.K.; Woo, H.-M.; Ko, H.; Lee, J.-M.; Lim, S.H.; et al. Selection and characterization of monoclonal antibodies targeting middle east respiratory syndrome coronavirus through a human synthetic fab phage display library panning. Antibodies 2019, 8, 42. [Google Scholar] [CrossRef]
- Yadav, D.; Agarwal, S.; Pancham, P.; Jindal, D.; Agarwal, V.; Dubey, P.K.; Jha, S.K.; Mani, S.; Dey, A.; Jha, N.K.; et al. Probing the immune system dynamics of the COVID-19 disease for vaccine designing and drug repurposing using bioinformatics tools. Immuno 2022, 2, 344–371. [Google Scholar] [CrossRef]
- Engin, O.; Döyen, A. A new approach to solve hybrid flow shop scheduling problems by artificial immune system. Future Gener. Comput. Syst. 2004, 20, 1083–1095. [Google Scholar] [CrossRef]
- Chung, T.-P.; Liao, C.-J. An immunoglobulin-based artificial immune system for solving the hybrid flow shop problem. Appl. Soft Comput. 2013, 13, 3729–3736. [Google Scholar] [CrossRef]
- Pan, S.; Manabe, N.; Yamaguchi, Y. 3D structures of IgA, IgM, and components. Int. J. Mol. Sci. 2021, 22, 12776. [Google Scholar] [CrossRef] [PubMed]
- de Sousa-Pereira, P.; Woof, J.M. IgA: Structure, function, and developability. Antibodies 2019, 8, 57. [Google Scholar] [CrossRef] [PubMed]











| No. Instances | GA | sAIS | AIR | ||
|---|---|---|---|---|---|
| Average Cost | Average Time (s) | Average Cost | Average Time (s) | ||
| 1P1 | 1683.22 | 604.5 | 1563.57 | 120.64 | 7.11% |
| 2P1 | 1831.25 | 624 | 1671.51 | 111.38 | 8.72% |
| 3P1 | 2075.44 | 624 | 1971.64 | 108.68 | 5.00% |
| 4P1 | 1446.27 | 604.5 | 1439.02 | 126.73 | 0.50% |
| 5P1 | 1515.79 | 624 | 1508.69 | 116.22 | 0.47% |
| 6P1 | 1895.14 | 624 | 1819.36 | 112.09 | 4.00% |
| 7P1 | 1790.83 | 643.5 | 1580.49 | 123.12 | 11.75% |
| 8P1 | 1826.89 | 624 | 1659.31 | 104.11 | 9.17% |
| 9P1 | 2429.49 | 624 | 1651.10 | 111.32 | 32.04% |
| 10P1 | 1735.36 | 624 | 1488.57 | 103.91 | 14.22% |
| 11P1 | 1859.02 | 643.5 | 1651.24 | 136.64 | 11.18% |
| 12P1 | 2244.29 | 624 | 2031.68 | 136.61 | 9.47% |
| 13P1 | 1604.56 | 624 | 1538.53 | 138.81 | 4.12% |
| 14P1 | 1853.96 | 643.5 | 1680.49 | 140.23 | 9.36% |
| 15P1 | 2091.15 | 663 | 1971.21 | 131.98 | 5.74% |
| 16P1 | 1393.43 | 702 | 1363.70 | 170.57 | 2.13% |
| 17P1 | 1487.11 | 663 | 1457.43 | 143.20 | 2.00% |
| 18P1 | 1972.85 | 624 | 1799.52 | 137.73 | 8.79% |
| 19P1 | 1120.58 | 624 | 1076.95 | 179.50 | 3.89% |
| 20P1 | 1181.41 | 643.5 | 1170.37 | 164.43 | 0.93% |
| 21P1 | 1641.65 | 624 | 1519.44 | 135.39 | 7.44% |
| 22P1 | 1243.36 | 624 | 1132.10 | 176.54 | 8.95% |
| 23P1 | 1246.59 | 663 | 1221.70 | 157.51 | 2.00% |
| 24P1 | 1685.82 | 663 | 1550.75 | 137.61 | 8.01% |
| 25P1 | 1035.99 | 643.5 | 1021.97 | 172.06 | 1.35% |
| 26P1 | 1132.80 | 663 | 1116.50 | 170.57 | 1.44% |
| 27P1 | 1721.06 | 643.5 | 1460.14 | 137.45 | 15.16% |
| 28P1 | 1242.39 | 624 | 1202.44 | 183.15 | 3.22% |
| 29P1 | 1338.65 | 663 | 1284.38 | 163.36 | 4.05% |
| 30P1 | 1747.52 | 643.5 | 1616.69 | 138.48 | 7.49% |
| 31P1 | 991.99 | 663 | 960.42 | 112.47 | 3.18% |
| 32P1 | 1291.67 | 663 | 1202.92 | 113.12 | 6.87% |
| 33P1 | 1721.57 | 663 | 1626.53 | 100.73 | 5.52% |
| 34P1 | 971.77 | 663 | 956.98 | 117.75 | 1.52% |
| 35P1 | 1180.81 | 624 | 1140.58 | 101.94 | 3.41% |
| 36P1 | 1746.42 | 624 | 1554.76 | 101.45 | 10.97% |
| 37P1 | 1070.18 | 604.5 | 944.67 | 109.23 | 11.73% |
| 38P1 | 1274.88 | 624 | 1143.66 | 119.46 | 10.29% |
| 39P1 | 1767.73 | 624 | 1553.02 | 115.70 | 12.15% |
| 40P1 | 1090.22 | 643.5 | 1001.72 | 123.07 | 8.12% |
| 41P1 | 1276.28 | 624 | 1212.92 | 101.59 | 4.96% |
| 42P1 | 1679.75 | 624 | 1640.76 | 121.74 | 2.32% |
| 43P1 | 1153.37 | 624 | 975.59 | 123.60 | 15.41% |
| 44P1 | 1356.32 | 643.5 | 1166.58 | 111.69 | 13.99% |
| 45P1 | 1723.25 | 624 | 1573.59 | 104.94 | 8.68% |
| 46P1 | 1195.50 | 624 | 1083.37 | 103.39 | 9.38% |
| 47P1 | 1373.71 | 643.5 | 1233.93 | 100.70 | 10.18% |
| 48P1 | 1697.67 | 663 | 1618.59 | 114.34 | 4.66% |
| 49P1 | 1286.97 | 702 | 1264.74 | 113.89 | 1.73% |
| 50P1 | 1278.76 | 663 | 1264.71 | 101.67 | 1.10% |
| 51P1 | 1741.72 | 643.5 | 1662.47 | 140.89 | 4.55% |
| 52P1 | 1314.23 | 663 | 1154.11 | 138.25 | 12.18% |
| 53P1 | 1451.27 | 624 | 1305.02 | 132.65 | 10.08% |
| 54P1 | 1952.70 | 624 | 1742.00 | 124.55 | 10.79% |
| 55P1 | 1308.87 | 624 | 1192.67 | 137.26 | 8.88% |
| 56P1 | 1418.42 | 643.5 | 1333.62 | 136.96 | 5.98% |
| 57P1 | 1888.41 | 624 | 1792.38 | 132.35 | 5.09% |
| 58P1 | 1344.08 | 624 | 1153.09 | 139.39 | 14.21% |
| 59P1 | 1371.34 | 663 | 1311.74 | 140.85 | 4.35% |
| 60P1 | 1822.68 | 663 | 1760.34 | 136.58 | 3.42% |
| Avg. AIR | 639.275 | 129.37 | 7.26% | ||
| Std. of AIR | 0.0521 | ||||
| Max. AIR | 32.04% | ||||
| Min. AIR | 0.47% | ||||
Disclaimer/Publisher’s Note: The statements, opinions and data contained in all publications are solely those of the individual author(s) and contributor(s) and not of MDPI and/or the editor(s). MDPI and/or the editor(s) disclaim responsibility for any injury to people or property resulting from any ideas, methods, instructions or products referred to in the content. |
© 2023 by the authors. Licensee MDPI, Basel, Switzerland. This article is an open access article distributed under the terms and conditions of the Creative Commons Attribution (CC BY) license (https://creativecommons.org/licenses/by/4.0/).
Share and Cite
Lo, S.-C.; Chuang, Y.-L. Vehicle Routing Optimization with Cross-Docking Based on an Artificial Immune System in Logistics Management. Mathematics 2023, 11, 811. https://doi.org/10.3390/math11040811
Lo S-C, Chuang Y-L. Vehicle Routing Optimization with Cross-Docking Based on an Artificial Immune System in Logistics Management. Mathematics. 2023; 11(4):811. https://doi.org/10.3390/math11040811
Chicago/Turabian StyleLo, Shih-Che, and Ying-Lin Chuang. 2023. "Vehicle Routing Optimization with Cross-Docking Based on an Artificial Immune System in Logistics Management" Mathematics 11, no. 4: 811. https://doi.org/10.3390/math11040811
APA StyleLo, S.-C., & Chuang, Y.-L. (2023). Vehicle Routing Optimization with Cross-Docking Based on an Artificial Immune System in Logistics Management. Mathematics, 11(4), 811. https://doi.org/10.3390/math11040811

