Next Article in Journal
A New Method for Dynamical System Identification by Optimizing the Control Parameters of Legendre Multiwavelet Neural Network
Previous Article in Journal
A Microscopic Traffic Model Incorporating Vehicle Vibrations Due to Pavement Condition
Previous Article in Special Issue
Propagation Search Algorithm: A Physics-Based Optimizer for Engineering Applications
 
 
Font Type:
Arial Georgia Verdana
Font Size:
Aa Aa Aa
Line Spacing:
Column Width:
Background:
Article

Optimizing Multi-Layer Perovskite Solar Cell Dynamic Models with Hysteresis Consideration Using Artificial Rabbits Optimization

by
Ahmed Saeed Abdelrazek Bayoumi
1,
Ragab A. El-Sehiemy
2,*,
Mahmoud Badawy
3,4,
Mostafa Elhosseini
5,4,
Mansourah Aljohani
5 and
Amlak Abaza
2
1
Physics and Engineering Mathematics Department, Faculty of Engineering, Kafrelsheikh University, Kafrelsheikh 33516, Egypt
2
Electrical Engineering Department, Faculty of Engineering, Kafrelsheikh University, Kafrelsheikh 33516, Egypt
3
Department of Computer Science and Informatics, Applied College, Taibah University, Al-Madinah Al-Munawarah 41461, Saudi Arabia
4
Department of Computers and Control Systems Engineering, Faculty of Engineering, Mansoura University, Mansoura 35516, Egypt
5
College of Computer Science and Engineering, Taibah University, Yanbu 46421, Saudi Arabia
*
Author to whom correspondence should be addressed.
Mathematics 2023, 11(24), 4912; https://doi.org/10.3390/math11244912
Submission received: 31 October 2023 / Revised: 26 November 2023 / Accepted: 7 December 2023 / Published: 9 December 2023
(This article belongs to the Special Issue Metaheuristic Algorithms)

Abstract

:
Perovskite solar cells (PSCs) exhibit hysteresis in their J-V characteristics, complicating the identification of appropriate electrical models and the determination of the maximum power point. Given the rising prominence of PSCs due to their potential for superior performance, there is a pressing need to address this challenge. Existing solutions in the literature have not fully addressed the hysteresis issue, especially in the context of dynamic modeling. To bridge this gap, this study introduces Artificial Rabbits Optimization (ARO) as an innovative method for optimizing the parameters of an enhanced PSC dynamic model. The proposed model is constructed based on experimental J-V data sets of PSCs, ensuring that it accounts for the hysteresis characteristics observed in both forward and backward scans. The study conducted a rigorous statistical analysis to validate the Modified Two-Diode Model performance with that of the Energy Balance (MTDM_E) optimized using the innovative ARO algorithm. The performance metric utilized for validation was the Root mean square error (RMSE), a widely recognized degree of the differences between values predicted by a model and the values observed. The statistical analysis encompassed 30 independent runs to ensure the robustness and reliability of the results. The summary statistics for the MTDM_E model under the ARO algorithm demonstrated a minimum RMSE of 4.84E−04, a maximum of 6.44E−04, and a mean RMSE of 5.14E−04. The median RMSE was reported as 5.07E−04, with a standard deviation of 3.17E−05, indicating a consistent and tight clustering of results around the mean, which suggests a high level of precision in the model’s performance. Validated using root mean square error (RMSE) across 30 runs, the ARO algorithm showcased superior precision in parameter determination for the MTDM_E model, with a mean RMSE of 5.14E−04, outperforming other algorithms like GWO, PSO, SCA, and SSA. This affirms ARO’s robustness in optimizing solar cell models.

1. Introduction

Energy is fundamental to powering essential facets of modern life, from computing and transportation to advanced medical equipment. The global imperative is to ensure a reliable and cost-effective energy supply. Solutions to the energy challenge encompass the development of low-power consumption devices [1,2,3] that replace older counterparts while introducing novel functionalities [4,5,6], optimization of conventional power sources to reduce losses and enhance power flow [7], and the advancement and refinement of renewable energy sources such as wind energy [8], and solar energy [9].
Solar energy harnesses the sun’s radiant heat and light to generate electricity, facilitate solar architecture, and produce thermal energy [10]. As a prominent renewable energy source, solar energy systems are categorized into active or passive solar based on their energy capture, distribution, and conversion mechanisms. Passive solar techniques involve building orientation toward the sun, selecting materials with favorable light dispersion or thermal mass properties, and designing spaces for natural air circulation [11]. In contrast, active solar techniques, which include concentrated solar power, photovoltaic systems, and solar water heating, are employed to capture energy directly.
Since 2009, perovskite materials have garnered significant attention [12]. These direct band-gap semiconductor compounds, characterized by long carrier diffusion lengths, high absorbance, and elevated open circuit voltage, are apt for photovoltaic generation. Consequently, perovskite solar cells (PSCs) are emerging as a promising avenue for enhanced solar energy performance [13]. However, a notable limitation of PSCs is the hysteresis observed in their J-V characteristics, which complicates electrical modeling and the determination of the maximum power point [14,15]. This makes parameter estimation challenging and motivates this work to propose a novel and advanced electrical model to PSCs side by side to an efficient technique to find its parameters.
Initial electrical modeling efforts for PSCs drew from research on silicon solar cells, specifically the single-diode model (SDM) [16], which accounts for diffusion and recombination in the emitter’s quasi-neutral regions and majority zones. This was followed by the double-diode model (DDM) [17], elucidating recombination in the space charge region in addition to the SDM functions. More recently, the three-diode model (TDM) was introduced, factoring in imperfections in zone recombination, losses, and grain boundaries [18]. Advanced models for multicrystalline silicon solar cells, such as the modified DDM and TDM, have also been proposed.
Addressing modeling challenges often involves mathematical (numerical and analytical) or computer vision techniques. However, metaheuristic algorithms have gained traction in recent years due to their efficiency, reduced computational demands, and expedited processing compared to deterministic algorithms [19]. Owing to their implementation simplicity, reproducibility, and robustness, meta-heuristic optimization methods stand out as potent tools for accurately determining PSC model parameters. Broadly, these algorithms can be classified into evolutionary algorithms (EA) [20,21] and swarm-based techniques [22]. These algorithms have proven to be more versatile and effective in addressing engineering challenges than conventional optimization methods [23], as subsequently discussed.
Several strategies have been proposed for parameter identification in PV models. These include the improved Hunger Games Search (IHGS) algorithm integrating a quantum rotation gate method [24] and arithmetic optimization algorithm-based parameterization of the PV double-diode model [25]. In [26], the starling murmuration optimizer (SMO) is inspired by the amazing behaviors of starlings during their collective flight. The SMO algorithm can solve complex and engineering optimization problems effectively and efficiently; a differential evolution algorithm known as the quantum-based avian navigation optimizer algorithm (QANA), which was motivated by exceptional precision navigating of migratory birds a long distance aerial paths [27], and the equilibrium optimizer for dynamic electrical models of PSCs [13]. Additionally, various optimization algorithms have been employed for parameter estimation across different energy systems, as detailed in the subsequent references [28,29].
Given the continuous advancements in optimization algorithms and the “no-free-lunch” theorem, which posits that no singular algorithm can address all optimization problems, researchers are continually innovating to tailor algorithms to specific challenges across domains. Artificial Rabbits Optimization (ARO) is inspired by natural rabbit survival strategies, such as detour foraging and random hiding [30]. Concurrently, the simulation of rabbit energy depletion facilitates the transition from detour foraging to random hiding.
In the intricate landscape of renewable energy research, particularly solar energy, achieving precise modeling of perovskite solar cells (PSCs) is of paramount importance. This study delineates a pioneering approach by introducing Artificial Rabbits Optimization (ARO) for the optimization of PSC dynamic models. Grounded in empirical evidence and bolstered by a rigorous comparative framework, the ARO emerges as a robust solution, adeptly addressing the inherent hysteresis challenges in PSCs and showcasing its preeminence over traditional methodologies. The main contribution points of this work are represented as follows:
  • The innovative ARO technique is inspired by the natural survival strategies of rabbits, offering a fresh perspective on optimization methodologies;
  • The paper presents an advanced and novel PSC dynamic model declaring the effect of the generation and recombination rates on the forward and reverse scan, which results in hysteresis optimized using ARO;
  • The model stands out in its fidelity, offering a representation that aligns closely with experimental J-V data sets;
  • A thorough comparison of the ARO algorithm with established optimizers underscores its superior performance;
  • The versatility of the introduced ARO methodology is evident. Its potential applicability extends beyond PSCs, making it a valuable tool across various domains;
  • The validation is solidified by benchmarking the approach against existing models and solution techniques prevalent in the literature.
The remaining text of this work has been assigned as follows: The Section 2 describes the improved PSC dynamic model. Section 3 goes over the ARO processes in specifics and the problem formulations regarding the objective function. Section 4 goes over the simulation results. Section 5 concludes with a summary of the final decisions and potential for extending this effort.

2. Theoretical Model

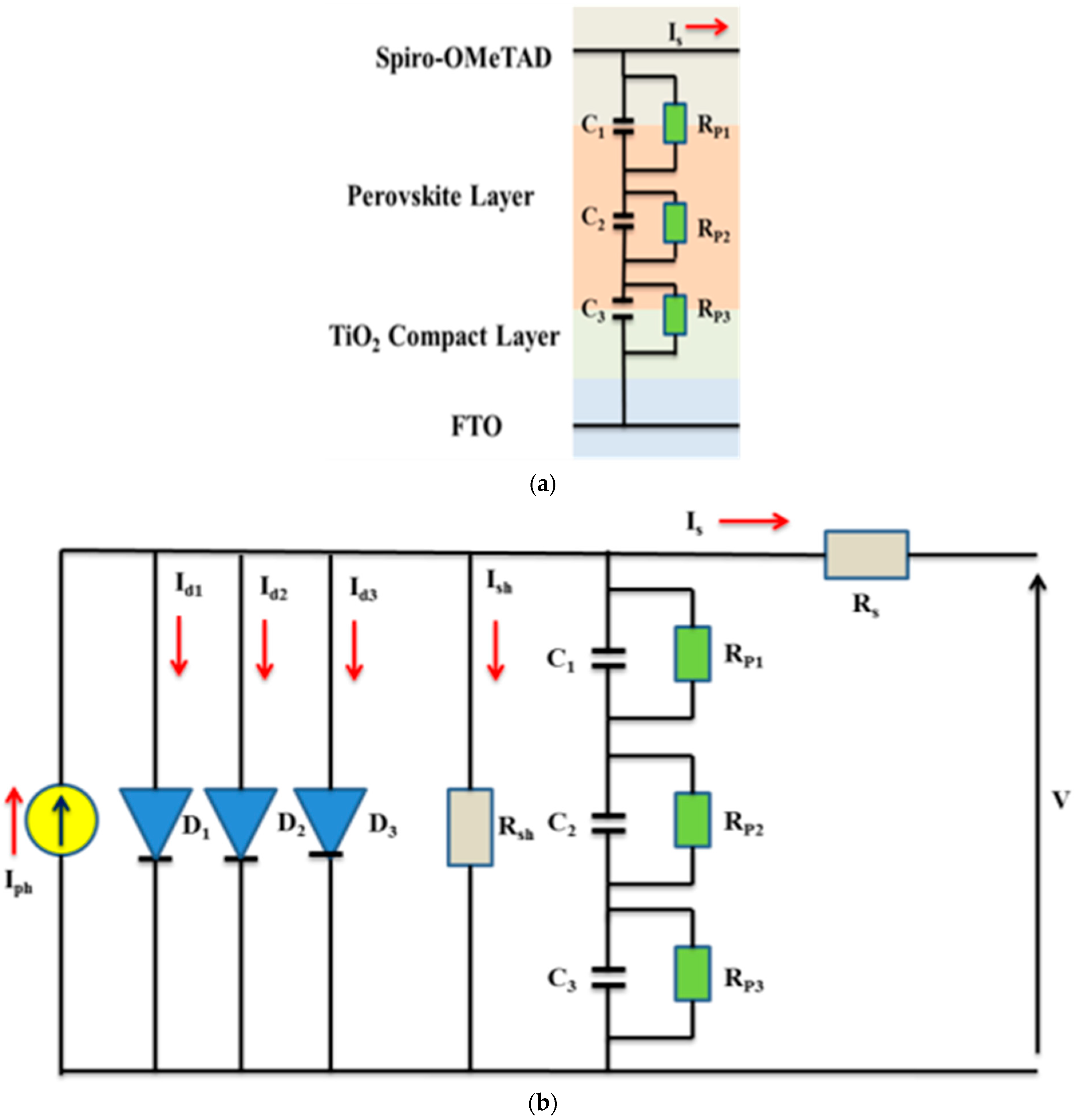
Perovskite solar cells (PSCs) are composed of three primary layers: Two transport layers, electron and hole transport layers, and an active layer, namely the intervening perovskite absorber. Within the perovskite layer, photons are absorbed, leading to the formation of electron–hole pairs. These pairs subsequently traverse through the transport layers. Notably, charge accumulation occurs at the interfaces of the perovskite with both the electron and hole transport layers. The perovskite layer’s non-uniformity is attributed to the rapid generation rate of electron–hole pairs, which surpasses their transfer rate through the respective transport layers.
Figure 1a shows that lumped R-C circuits indicate the charge buildup at interfaces. This accumulation of the charge at the corresponding interfaces causes hysteresis in PSCs, and it is also affected by the scan rate used to measure the J-V curves. Consequently, in PSC modeling, charge accumulation (Ceq) and scan rate are considered to be the hysteresis effect. As long as shunt resistances Rp1, Rp2, and Rp3 are all quite large, their effect can be ignored, as revealed in Figure 2. C3, C2, and C1 denote the charge accumulation at the interfaces of the perovskite/electron transportation layer, the perovskite layer, and the perovskite/hole transportation layer, respectively. The three capacitances are series connected, as revealed in Figure 1b.
Figure 2 depicts the general formulation of the TDM denoted by VVCTDM, which is the adjustment to take into consideration the effect of charge accumulations that are expressed in the following equation:
I s = I p h I s 1 exp q V t + R s . I s ( m 1 ) k T 1 I s 2 exp q V t + R s . I s ( m 2 ) k T 1 I s 3 exp q V t + R s . I s ( m 3 ) k T 1 V t + R s . I s R s h C e q d ( V + R s . I s ) d t
where the photo-generated current is represented by jph (A), Is1, Is2, and Is3, denote the reverse saturation current in the Ampere of diode 1, diode 2, and diode 3. The associated ideality factors for the diodes are defined by m1, m2, and m3, respectively. The series resistance is represented by Rs (Ω), the shunt resistance is represented by Rsh (Ω), the output voltage is represented by V (V), the Boltzmann’s constant is K (1.38065e−23 J/K), and the cell temperature is T (K0).
The different layer biases have a strong influence on the resulting capacitors; it has been proposed that the resulting capacitances ( C e q )   that are variable voltage-dependent and 1st, 2nd, and 3rd order equations that can be used to describe the current density and applied potential, as shown in Equations (2a–c) below [13].
C e q = a + b V + R S . I s
C e q = a + b ( V + R S . I s ) + c ( V + R S . I s ) 2
C e q = a + b ( V + R S . I s ) + c ( V + R S . I s ) 2 + d ( V + R S . I s ) 3
The advanced study of this model resulted in a better representation of this charge situation by the following exponential form in Equation (2d):
C e q = a e b ( V + R S . I s ) c e d ( V + R S . I s )
where the parameters a, b, c, and d are positive and selected based on the chosen model.
These two exponential terms might represent the effect of generation and recombination rates on the hysteresis caused by forward and reverse scans.

3. Parameter Estimation of PSCs and ARO

Artificial Rabbits Optimization (ARO) draws inspiration from the natural survival tactics of rabbits, including behaviors like detour foraging and random hiding. Simultaneously, the simulation of energy depletion in rabbits is replicated to facilitate a seamless transition from detour foraging to random hiding.

3.1. The Parameters of PSCs

The primary goal concerning the dynamic modeling of PSCs is to identify and extract the best values of the parameters of the electrical models. These parameters are optimized to ensure that the root mean square errors (RMSE) between the simulated model’s current and the observed voltage current is reduced to its lowest. The model in discussion has thirteen optimized parameters, with its objective function being represented by Equation (3).
f V t , j t , y = I p h k 1 . I s 1 exp q V t + R s . I s ( m 1 ) k T 1 k 2 . I s 2 exp q V t + R s . I s ( m 2 ) k T 1 k 3 . I s 3 exp q V t + R s . I s ( m 3 ) k T 1 V t + R s . I s R s h C e q d ( V + R s . I s ) d t I m e a s 2

3.2. Artificial Rabbits Optimization (ARO)

3.2.1. Detour Foraging (Exploration)

During their foraging activities, rabbits tend to focus on distant areas, often overlooking what is immediately available to them. They exhibit a behavior where they consume grass from regions other than their own in a random manner, termed “detour foraging.” In the context of ARO, it is posited that each rabbit in the swarm possesses a distinct territory with grass and burrows, and these rabbits randomly forage in the territories of their peers.
Owing to the detour foraging characteristic inherent in ARO, every individual searcher is inclined to adjust its position in relation to another randomly selected searcher from the swarm, incorporating a disturbance to its original position.
The aforementioned detour foraging model for rabbits is encapsulated in a mathematical representation as follows:
p i ( z + 1 ) = x j ( z ) + R . ( x i ( z ) x j ( z ) ) + r o u n d ( 0.5 . ( 0.05 + r 1 ) ) . n 1 , i , j = 1 , , n a n d i j
R = L . c
L = ( e e ( z 1 Z ) 2 ) . sin ( 2 π r 2 )
c ( k ) = 1 i f k = = g ( l ) 0 e l s e k = 1 , , d a n d l = 1 , , r 3 . d
g = r a n d p e r m ( d )
n 1 N ( 0 , 1 )
where ith rabbit’s candidate location at time z + 1 is zi (z + 1), ith rabbit’s location at time z is xi(z), size of a rabbit population is n, problem dimension is d, maximum iterations number is Z, ceiling function is ⌈⋅⌉, round indicates rounding to the nearest integer, randperm returns a random permutation of integers from 1 to d, r1, r2, and r3 are three random numbers in (0,1), movement pace as performing detour foraging represented by L, and n1 is subjected to standard normal distribution.
A mapping vector c can help an algorithm choose a random number of search individuals to modify in foraging behavior. Running operator R is used to simulate rabbit running behavior. Equation (1) states that search individuals carry out a random search for food based on their location. This behavior allows a rabbit to travel long distances from its specific area to other rabbits’ areas. This distinct foraging behavior of rabbits that visit other people’s nests instead of their own plays a significant role in exploration and ensures the ARO algorithm’s global search potential.

3.2.2. Random Hiding (Exploitation)

The d- burrows are generated along each dimension by Equation (10) in the vicinity of a rabbit. The hiding parameter is represented by H and is reduced in a linear manner from 1 to 1/T over the course of the iteration with a random perturbation. These burrows start out in a larger rabbit’s neighborhood, based on this parameter. As the number of iterations rises, the size of this neighborhood shrinks. The ith rabbit’s jth burrow is generated by:
b i , j = x i ( z ) + H . g . x i ( z ) , i = 1 , , n a n d j = 1 , , d
H = Z z + 1 Z . r 4
n 2 N ( 0 , 1 )
g ( k ) = 1 i f k = = j 0 e l s e k = 1 , , d
The following set of equations is proposed for modeling mathematically random hiding strategy:
p i ( z + 1 ) = x i ( z ) + R . ( r 4 . b i , r ( z ) x i ( z ) ) , i = 1 , , n
g r ( k ) = 1 i f k = = [ r 5 . d ] 0 e l s e k = 1 , , d
b i , r ( z ) = x i ( z ) + H . g r . x i ( z )
where bi,r represents a randomly chosen burrow to hide from its d burrows, and r4 and r5 are two random numbers in (0,1). Depending on Equation (14), ith search individual will try to change its location towards a selected random burrow from its d burrows.
When random hiding or one of detour foraging is completed, the location of the ith rabbit is changed:
x i ( z + 1 ) = x i ( z ) f ( x i ( z ) ) f ( p i ( z + 1 ) ) p i ( z + 1 ) f ( x i ( z ) ) f ( p i ( z + 1 ) )
If the fitness of ith rabbit’s applicant location is higher than the fitness of the existing location, the rabbit will leave the present location and remain at the candidate location produced by either Equation (4) or Equation (14).

3.2.3. Energy Decrease (The Transition from Exploration to Exploitation)

During the early phases of ARO, rabbits predominantly engage in detour foraging. However, as the iterations progress, they tend to hide randomly. This behavioral shift is influenced by the gradual depletion of a rabbit’s energy. As a result, an energy factor is introduced to emulate the transition from exploration to exploitation.
The specific definition of the ARO energy factor is elaborated upon further below:
A ( z ) = 4 ( 1 z Z ) ln ( 1 r )
where a random number between (0,1) is represented as r.
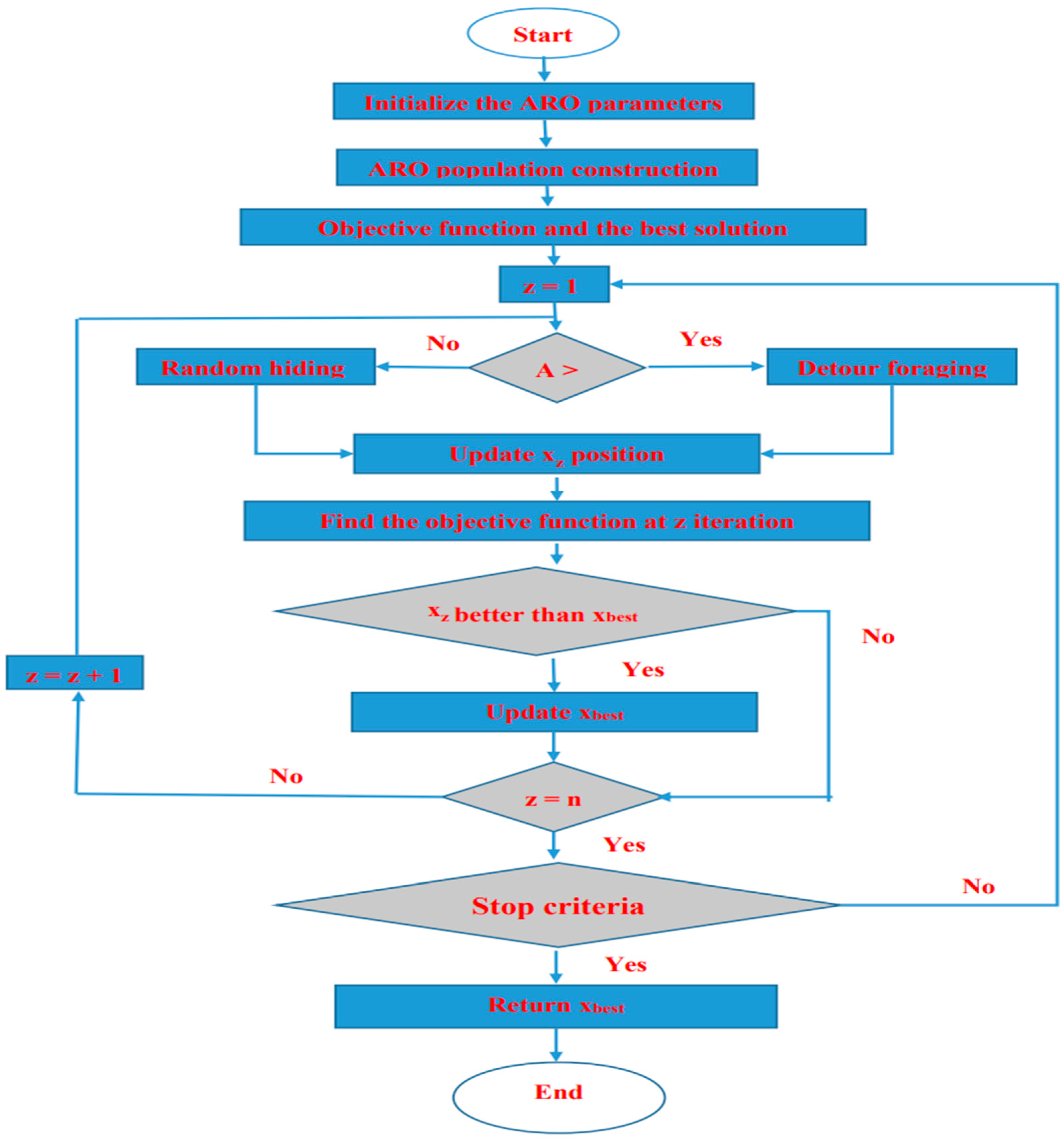
A substantial value of the energy factor indicates that the rabbits possess adequate energy and vitality to engage in detour foraging. Conversely, a diminished energy factor suggests that the rabbits exhibit reduced physical activity, necessitating a shift towards random hiding. A flowchart detailing the ARO process is presented in Figure 3.

4. Results and Discussion

This research has formulated an optimally estimated model, drawing from the experimental J-V dataset pertaining to PSCs. The hysteresis characteristic, encompassing both forward and backward scans, emerges as a significant aspect of PSCs for which the optimal model must duly account. Table 1 delineates the primary characteristics observed during the forward and backward scanning directions. As discerned from the table, the open circuit voltage stands at 0.96 for the forward scan, while it registers at 1.03 for the reverse scan. The efficiencies recorded for the forward and backward scans are 13.62% and 16.97%, respectively. The hysteresis index is determined to be 20%.
To derive an optimal model for PSCs, the proposed theoretical model is juxtaposed with the experimental dataset. This comparison aids in extracting the parameters of the proposed PSC model, aiming for the lowest root mean square error (RMSE). The ARO algorithm is employed to optimize four modified TDMs with a variable voltage capacitor (VVC) and the basic TDM (without VVC), considering the hysteresis characteristic. A comparative analysis among the five proposed models is undertaken to identify the most precise model. In Table 2, the optimal parameters of TDM are determined using the ARO algorithm for four models, as delineated in Equations (2a–d). The first model is termed MTDM_P1 and is based on Equation (2a). The second model, MTDM_P2, is derived from Equation (2b). The third model, MTDM_P3, is formulated using Equation (2c). Lastly, the fourth model, MTDM_E, is predicated on Equation (2d).
The simulation outcomes indicate that the MTDM_E model yields the optimal parameters with minimal RMSE in comparison to other models. To validate the precision and efficacy of the proposed models, a statistical evaluation was conducted over 30 runs. Table 3 presents the statistical metrics derived from the optimization of various PSC models. As evident from Table 3, the MTDM_E model exhibits the lowest RMSE, mean, and standard deviation values, recorded at 4.84E−4, 5.14E−04, and 3.17E−05, respectively. These statistical indicators collectively affirm that MTDM_E, followed by MTDM_P3, are the most representative models capturing the intrinsic characteristics of PSCs.
The estimated J-V curve alongside the measured curve is depicted in Figure 4a–d. Figure 4a shows that the basic TDM does not adequately simulate the hysteresis characteristics in both forward and backward directions. The most precise representation is observed in Figure 4d, succeeded by Figure 4c, corresponding to the MTDM_E and MTDM_P3 models, respectively. The power-voltage curves for both experimental and estimated models across the four distinct models are presented in Figure 5a–d. Consistent with previous observations, the MTDM_E model offers the most accurate portrayal of PSCs, closely followed by the MTDM_P3 model.
To elucidate the efficacy of the proposed ARO algorithm, it is benchmarked against four renowned optimizers: GWO [31], PSO [18], SCA [32], and SSA [33]. Table 4 and Table 5 present the optimal simulation parameters for the most precise models, MTDM_E and MTDM_P3, utilizing the ARO in comparison to the aforementioned four optimizers. The results distinctly highlight that the ARO achieves a lower RMSE, underscoring its superior capability in parameter extraction for the models. The convergence rates of ARO relative to GWO, PSO, SCA, and SSA for the MTDM_E and MTDM_P3 models are illustrated in Figure 6. The convergence patterns depicted in Figure 6 and Figure 7 reveal ARO’s proficiency in swiftly attaining the minimum RMSE in contrast to other optimizers, affirming ARO’s robustness and stability in reaching the optimal solution. Furthermore, to accentuate the superior performance and efficiency of ARO, a statistical analysis is conducted alongside the selected four optimizers for the MTDM_E and MTDM_P3 models. The outcomes of this statistical analysis, based on 30 iterations, are documented in Table 6 and Table 7. The derived statistical metrics from these 30 runs, as presented in Table 8 for both MTDM_E and MTDM_P3 models, further validate the preeminence of ARO over the other four competing algorithms.

5. Conclusions

In the domain of renewable energy, especially concerning the modeling of perovskite solar cells (PSCs), achieving an optimal model that accurately represents the inherent hysteresis characteristics remains a critical endeavor. This research has championed the Artificial Rabbits Optimization (ARO) as a pivotal tool for this objective. Utilizing experimental J-V datasets of PSCs, we formulated an optimal model, emphasizing the salient features of both forward and backward hysteresis scans intrinsic to PSCs. Our comparative analysis distinctly positions ARO’s superior efficacy against four renowned optimizers: GWO, PSO, SCA, and SSA. The empirical results underscore ARO’s unmatched performance, as manifested by its attainment of the lowest RMSE, indicating its enhanced prowess in parameter extraction for the models. Moreover, the convergence metrics showcase ARO’s agility in swiftly reaching the minimum RMSE, surpassing its contemporaries. ARO’s inherent robustness and stability are further validated, demonstrating its unwavering capability to consistently identify the optimal solution. An exhaustive statistical analysis further corroborates the efficiency and supremacy of ARO. The statistical metrics, derived from multiple simulation iterations, consistently highlight ARO’s dominance over its competitors. Building on the foundational success of ARO in this context, there are several avenues for future exploration. One promising direction is extending the application of ARO to other varieties of solar cells or alternative renewable energy sources to assess its adaptability. Additionally, probing potential refinements or hybrid combinations of ARO with other optimization techniques could unveil avenues for further efficiency gains. Real-time applications of ARO in dynamic environments, where parameters are in flux, also present an intriguing area of study. Lastly, a deeper dive into the scalability of ARO in larger, intricate systems could shed light on its boundaries and potential enhancement zones.

Author Contributions

Conceptualization, R.A.E.-S. and A.S.A.B.; methodology, A.A.; software, A.A. and A.S.A.B.; validation, R.A.E.-S., M.E. and M.E.; formal analysis, R.A.E.-S. and A.S.A.B.; investigation, A.A. and A.S.A.B.; resources, R.A.E.-S.; data curation, R.A.E.-S.; writing—original draft preparation, A.A. and A.S.A.B.; writing—review and editing, R.A.E.-S., M.B., M.E. and M.A.; visualization, A.S.A.B. and M.B.; supervision, R.A.E.-S.; project administration, M.E.; funding acquisition, M.A. All authors have read and agreed to the published version of the manuscript.

Funding

This research was funded by the Deputyship for Research and Innovation, Ministry of Education in Saudi Arabia, project number 445-9-660.

Data Availability Statement

Data are contained within the article.

Acknowledgments

The authors extend their appreciation to the Deputyship for Research and Innovation, Ministry of Education in Saudi Arabia, for funding this research work through project number 445-9-660.

Conflicts of Interest

The authors declare no conflict of interest.

References

  1. El-Banna, M.M.; Phillips, A.H.; Bayoumi, A.S.A. Ferromagnetic Silicene Superlattice Based Thermoelectric Flexible Renewable Energy Generator Device. IEEE Access 2021, 9, 103564–103572. [Google Scholar] [CrossRef]
  2. Li, Y.; Amado, M.; Hyart, T.; Mazur, G.P.; Robinson, J.W.A. Topological Valley Currents via Ballistic Edge Modes in Graphene Superlattices near the Primary Dirac Point. Commun. Phys. 2020, 3, 224. [Google Scholar] [CrossRef]
  3. Miháliková, I.; Friák, M.; Jirásková, Y.; Holec, D.; Koutná, N.; Šob, M. Impact of Nano-Scale Distribution of Atoms on Electronic and Magnetic Properties of Phases in Fe-Al Nanocomposites: An Ab Initio Study. Nanomaterials 2018, 8, 1059. [Google Scholar] [CrossRef]
  4. Meng, Y. Highly Stretchable Graphene Scrolls Transistors for Self-Powered Tribotronic Non-Mechanosensation Application. Nanomaterials 2023, 13, 528. [Google Scholar] [CrossRef]
  5. Socol, M.; Preda, N. Hybrid Nanocomposite Thin Films for Photovoltaic Applications: A Review. Nanomaterials 2021, 11, 1117. [Google Scholar] [CrossRef]
  6. Amărioarei, A.; Spencer, F.; Barad, G.; Gheorghe, A.M.; Iţcuş, C.; Tuşa, I.; Prelipcean, A.M.; Păun, A.; Păun, M.; Rodriguez-Paton, A.; et al. DNA-Guided Assembly for Fibril Proteins. Mathematics 2021, 9, 404. [Google Scholar] [CrossRef]
  7. Alghamdi, A.S. Optimal Power Flow of Hybrid Wind/Solar/Thermal Energy Integrated Power Systems Considering Costs and Emissions via a Novel and Efficient Search Optimization Algorithm. Appl. Sci. 2023, 13, 4760. [Google Scholar] [CrossRef]
  8. Qin, Q.; Cao, X.; Wang, N. Ball-Mill-Inspired Durable Triboelectric Nanogenerator for Wind Energy Collecting and Speed Monitoring. Nanomaterials 2023, 13, 939. [Google Scholar] [CrossRef]
  9. Aljohani, A.S.A.; El-Sehiemy, R.A.; Abaza, A. Effective PV Parameter Estimation Algorithm Based on Marine Predators Optimizer Considering Normal and Low Radiation Operating Conditions. Arab. J. Sci. Eng. 2021, 47, 3089–3104. [Google Scholar] [CrossRef]
  10. Klokov, A.V.; Tutunin, A.S.; Sharaborova, E.S.; Korshunov, A.A.; Loktionov, E.Y. Inverter Heat Pumps as a Variable Load for Off-Grid Solar-Powered Systems. Energies 2023, 16, 5987. [Google Scholar] [CrossRef]
  11. Stevanović, S. Optimization of Passive Solar Design Strategies: A Review. Renew. Sustain. Energy Rev. 2013, 25, 177–196. [Google Scholar] [CrossRef]
  12. Royo, R.; Sánchez, J.G.; Li, W.; Martinez-Ferrero, E.; Palomares, E.; Andreu, R.; Franco, S. Novel Spiro-Core Dopant-Free Hole Transporting Material for Planar Inverted Perovskite Solar Cells. Nanomaterials 2023, 13, 2042. [Google Scholar] [CrossRef] [PubMed]
  13. Abdelrazek, A.S.; El-Sehiemy, R.A.; Rezk, H.; Ghoniem, R.M.; Falaras, P.; Zaky, A.A. Dynamic Electrical Models of Perovskite Solar Cells Considering Hysteresis and Charge Accumulations Effects by Using Equilibrium Optimizer. IEEE Access 2022, 10, 104111–104122. [Google Scholar] [CrossRef]
  14. Snaith, H.J.; Abate, A.; Ball, J.M.; Eperon, G.E.; Leijtens, T.; Noel, N.K.; Stranks, S.D.; Wang, J.T.-W.; Wojciechowski, K.; Zhang, W. Anomalous Hysteresis in Perovskite Solar Cells. J. Phys. Chem. Lett. 2014, 5, 1511–1515. [Google Scholar] [CrossRef] [PubMed]
  15. Jena, A.K.; Kulkarni, A.; Ikegami, M.; Miyasaka, T. Steady State Performance, Photo-Induced Performance Degradation and Their Relation to Transient Hysteresis in Perovskite Solar Cells. J. Power Sources 2016, 309, 1–10. [Google Scholar] [CrossRef]
  16. Vellingiri, M.; Rawa, M.; Alghamdi, S.; Alhussainy, A.A.; Althobiti, A.S.; Calasan, M.; Micev, M.; Ali, Z.M.; Abdel Aleem, S.H.E. Non-Linear Analysis of Novel Equivalent Circuits of Single-Diode Solar Cell Models with Voltage-Dependent Resistance. Fractal Fract. 2023, 7, 95. [Google Scholar] [CrossRef]
  17. Rai, N.; Abbadi, A.; Hamidia, F.; Douifi, N.; Abdul Samad, B.; Yahya, K. Biogeography-Based Teaching Learning-Based Optimization Algorithm for Identifying One-Diode, Two-Diode and Three-Diode Models of Photovoltaic Cell and Module. Mathematics 2023, 11, 1861. [Google Scholar] [CrossRef]
  18. Khanna, V.; Das, B.K.; Bisht, D.; Singh, P.K. A Three Diode Model for Industrial Solar Cells and Estimation of Solar Cell Parameters Using PSO Algorithm. Renew. Energy 2015, 78, 105–113. [Google Scholar] [CrossRef]
  19. Faris, H.; Al-Zoubi, A.M.; Heidari, A.A.; Aljarah, I.; Mafarja, M.; Hassonah, M.A.; Fujita, H. An Intelligent System for Spam Detection and Identification of the Most Relevant Features Based on Evolutionary Random Weight Networks. Inf. Fusion 2019, 48, 67–83. [Google Scholar] [CrossRef]
  20. Slowik, A.; Kwasnicka, H. Evolutionary Algorithms and Their Applications to Engineering Problems. Neural Comput. Appl. 2020, 32, 12363–12379. [Google Scholar] [CrossRef]
  21. Ibarra-Nuño, C.; Rodríguez, A.; Alejo-Reyes, A.; Cuevas, E.; Ramirez, J.M.; Rosas-Caro, J.C.; Robles-Campos, H.R. Optimal Operation of the Voltage-Doubler Boost Converter through an Evolutionary Algorithm. Mathematics 2021, 9, 423. [Google Scholar] [CrossRef]
  22. Tang, J.; Liu, G.; Pan, Q. A Review on Representative Swarm Intelligence Algorithms for Solving Optimization Problems: Applications and Trends. IEEE/CAA J. Autom. Sin. 2021, 8, 1627–1643. [Google Scholar] [CrossRef]
  23. Chen, L.; Zhao, Y.; Ma, Y.; Zhao, B.; Feng, C. Improving Wild Horse Optimizer: Integrating Multistrategy for Robust Performance across Multiple Engineering Problems and Evaluation Benchmarks. Mathematics 2023, 11, 3861. [Google Scholar] [CrossRef]
  24. Xu, B.; Heidari, A.A.; Kuang, F.; Zhang, S.; Chen, H.; Cai, Z. Quantum Nelder-Mead Hunger Games Search for Optimizing Photovoltaic Solar Cells. Int. J. Energy Res. 2022, 46, 12417–12466. [Google Scholar] [CrossRef]
  25. Abbassi, A.; Ben Mehrez, R.; Touaiti, B.; Abualigah, L.; Touti, E. Parameterization of Photovoltaic Solar Cell Double-Diode Model Based on Improved Arithmetic Optimization Algorithm. Optik 2022, 253, 168600. [Google Scholar] [CrossRef]
  26. Zamani, H.; Nadimi-Shahraki, M.H.; Gandomi, A.H. Starling Murmuration Optimizer: A Novel Bio-Inspired Algorithm for Global and Engineering Optimization. Comput. Methods Appl. Mech. Eng. 2022, 392, 114616. [Google Scholar] [CrossRef]
  27. Zamani, H.; Nadimi-Shahraki, M.H.; Gandomi, A.H. QANA: Quantum-Based Avian Navigation Optimizer Algorithm. Eng. Appl. Artif. Intell. 2021, 104, 104314. [Google Scholar] [CrossRef]
  28. El-Fergany, A.A. Extracting Optimal Parameters of PEM Fuel Cells Using Salp Swarm Optimizer. Renew. Energy 2018, 119, 641–648. [Google Scholar] [CrossRef]
  29. Saxena, A.; Sharma, A.; Shekhawat, S. Parameter Extraction of Solar Cell Using Intelligent Grey Wolf Optimizer. Evol. Intell. 2022, 15, 167–183. [Google Scholar] [CrossRef]
  30. Wang, L.; Cao, Q.; Zhang, Z.; Mirjalili, S.; Zhao, W. Artificial Rabbits Optimization: A New Bio-Inspired Meta-Heuristic Algorithm for Solving Engineering Optimization Problems. Eng. Appl. Artif. Intell. 2022, 114, 105082. [Google Scholar] [CrossRef]
  31. Robandi, I. Photovoltaic Parameter Estimation Using Grey Wolf Optimization. In Proceedings of the 2017 3rd International Conference on Control, Automation and Robotics (ICCAR), Nagoya, Japan, 24–26 April 2017; pp. 593–597. [Google Scholar]
  32. Chen, H.; Jiao, S.; Asghar, A.; Wang, M.; Chen, X.; Zhao, X. An Opposition-Based Sine Cosine Approach with Local Search for Parameter Estimation of Photovoltaic Models. Energy Convers. Manag. 2019, 195, 927–942. [Google Scholar] [CrossRef]
  33. Abbassi, R.; Abbassi, A.; Asghar, A.; Mirjalili, S. An Efficient Salp Swarm-Inspired Algorithm for Parameters Identification of Photovoltaic Cell Models. Energy Convers. Manag. 2019, 179, 362–372. [Google Scholar] [CrossRef]
Figure 1. Dynamic modeling of PSCs with capacitors corresponding to charge accumulation. (a) Equivalent circuit and (b) general TDM.
Figure 1. Dynamic modeling of PSCs with capacitors corresponding to charge accumulation. (a) Equivalent circuit and (b) general TDM.
Mathematics 11 04912 g001
Figure 2. Simplified TDM considering charge accumulations effect for PSCs.
Figure 2. Simplified TDM considering charge accumulations effect for PSCs.
Mathematics 11 04912 g002
Figure 3. The ARO flowchart.
Figure 3. The ARO flowchart.
Mathematics 11 04912 g003
Figure 4. Experimental and estimated J-V curves for different PSCs’ models.
Figure 4. Experimental and estimated J-V curves for different PSCs’ models.
Mathematics 11 04912 g004
Figure 5. Experimental and estimated P-V curves for different PSCs’ models.
Figure 5. Experimental and estimated P-V curves for different PSCs’ models.
Mathematics 11 04912 g005
Figure 6. Convergence rates of PSCs for MTDM_E considering five different optimizers.
Figure 6. Convergence rates of PSCs for MTDM_E considering five different optimizers.
Mathematics 11 04912 g006
Figure 7. Convergence rates of PSCs for MTDM_P3 considering five different optimizers.
Figure 7. Convergence rates of PSCs for MTDM_P3 considering five different optimizers.
Mathematics 11 04912 g007
Table 1. The main characteristics of the tested Perovskite solar cells.
Table 1. The main characteristics of the tested Perovskite solar cells.
Direction of ScanSC Current Density, Jsc (mA/cm2)OC Voltage, Voc (V)Fill Factor, FFPCE (%)Index of Hysteresis
Forward23.790.960.613.6220%
Backward23.781.030.716.97
Table 2. Optimal extracted parameters of TDM and four different modified hysteresis models of PSCs via ARO algorithm.
Table 2. Optimal extracted parameters of TDM and four different modified hysteresis models of PSCs via ARO algorithm.
ParameterBoundaryEstimated Parameters
LowerUpperTDMMTDM_P1MTDM_P2MTDM_P3MTDM_E
Iph (A)1.0E−033.0E−032.364E−022.364E−022.352E−0223.5E−0323.6E−03
Is1 (A)1.0E−205.0E−059.981E−079.706E−075.820E−062.61E−064.65E−07
Is2 (A)1.0E−205.0E−059.933E−079.426E−079.910E−072.63E−065.23E−07
Is3 (A)1.0E−205.0E−059.980E−079.929E−079.262E−074.81E−078.67E−07
m11.07.04.50735584.568637785.767119276.74150433.8101073
m21.07.04.57384094.371336844.13601565.40967135.0123932
m31.07.04.57859894.536518365.884001683.81917664.8583545
Rsh107000235.8762306.306573381.432951337.17687280.64165
Rs1E−051.00.14768780.476183520.551757090.77735540.7914187
a1E−121-2.590E−051.281E−055.28E−050.0338228
b1E−123-3.386E−021.797E−021.04E−020.9413091
c1E−121--1.927E−022.92E−020.0370024
d1E−123---2.01E−030.1953177
RMSE 3.31E−037.70E−046.77E−045.03E−044.84E−04
Table 3. Statistical evaluation of TDM and different four modified models addressing perovskite solar cell hysteresis via ARO algorithm.
Table 3. Statistical evaluation of TDM and different four modified models addressing perovskite solar cell hysteresis via ARO algorithm.
MetricTDMMTDM_P1MTDM_P2MTDM_P3MTDM_E
Min.*10−4337.76.7754.84
Max. *10−43.338.568.38.826.44
Mean. *10−433.18.307.347.445.14
Variance *10−90.03770.4691.587.141.0
Median *10−433.18.407.317.65.07
STD. *10−66.1421.639.784.531.7
Table 4. Optimal extracted parameters of PSCs for MTDM_E by the proposed ARO and four optimizers.
Table 4. Optimal extracted parameters of PSCs for MTDM_E by the proposed ARO and four optimizers.
ParameterBoundaryEstimated Parameters
LowerUpperAROGWO [31]PSO [18]SCA [32]SSA [33]
Iph (A)1.0E−033.0 E−0323.6E−0323.6E−0323.6E−0322.0E−0323.6E−03
Is1 (A)1.0E−205.0E−054.65E−079.63E−071.00E−061.50E−207.08E−07
Is2 (A)1.0E−205.0E−055.23E−072.88E−091.00E−061.61E−207.56E−07
Is3 (A)1.0E−205.0E−058.67E−076.91E−071.26E−111.00E−069.19E−07
m11.07.03.8105.6257.0003.5884.327
m21.07.05.0124.8964.0112.7705.943
m31.07.04.8583.88874.0004.161
Rsh107000280.64266.858280.5744041.589292.071
Rs1E−051.00.79141870.8050.7720680.77083240.6316555
a1E−1210.03380.02450.05910.02170.593
b1E−1230.9411.06290.5781.67E−111.2166221
c1E−1210.0370.02850.06460.000280.5914
d1E−1230.19530.013221.00E−129.48E−121.2003
RMSE 4.84E−044.92E−045.09E−042.58E−037.76E−04
Table 5. Optimal extracted parameters PSCs using ARO for MTDM_P3 compared with four optimizers.
Table 5. Optimal extracted parameters PSCs using ARO for MTDM_P3 compared with four optimizers.
ParameterBoundaryEstimated Parameters
LowerUpperAROGWO [31]PSO [18]SCA [32]SSA [33]
Iph (A)1.0E−033.0 E−0323.5E−0323.5E−0323.5E−0323.5E−0323.5E−03
Is1 (A)1.0E−205.0E−052.61E−061.55E−081.00E−205.04E−207.48E−06
Is2 (A)1.0E−205.0E−052.63E−061.42E−064.35E−093.18E−202.19E−08
Is3 (A)1.0E−205.0E−054.81E−071.01E−061.00E−051.00E−054.22E−06
m11.07.06.7423.1767.0003.4936.589
m21.07.05.4105.6182.8007.0003.595
m31.07.03.8194.1455.4245.1364.774
Rsh107000337.177311.671426.0931963.074486.156
Rs1E−051.00.7770.8530.8790.2740.386
a1E−120.15.28E−057.25E−041.00E−121.66E−122.79E−03
b1E−120.11.04E−029.29E−041.00E−122.91E−025.61E−03
c1E−120.12.92E−023.63E−024.45E−025.24E−122.68E−02
d1E−120.12.01E−035.76E−031.00E−121.08E−121.00E−12
RMSE 5.03E−045.31E−045.13E−041.10E−038.02E−04
Table 6. Statistical performance of MTDM_E considering five different optimizers (30 runs).
Table 6. Statistical performance of MTDM_E considering five different optimizers (30 runs).
MetricAROGWO [31]PSO [18]SCA [32]SSA [33]
Min. *10−44.844.925.0925.87.76
Max. *10−46.4433.735.137.325.2
Mean *10−45.1411.414.235.115.1
Variance *10−91.0590967591.88
Median *10−45.078.7910.435.714.3
STD *10−40.3177.689.832.434.33
Table 7. Statistical performance of MTDM_P3 considering five different optimizers (30 runs).
Table 7. Statistical performance of MTDM_P3 considering five different optimizers (30 runs).
MetricAROGWO [31]PSO [18]SCA [32]SSA [33]
Min. *10−45.035.315.13118.02
Max. *10−30.8821.114.043.291.83
Mean *10−47.448.8611.122.19.56
Variance *10−97.1416.443571336.6
Median *10−47.608.699.7519.79.03
STD *10−40.8451.286.598.441.91
Table 8. Statistical robustness performance of MTDM_E and MTDM_P3 considered five different optimizers (30 runs).
Table 8. Statistical robustness performance of MTDM_E and MTDM_P3 considered five different optimizers (30 runs).
RunAROGWO [31]PSO [18]SCA [32]SSA [33]
MTDM_EMTDM_P3MTDM_EMTDM_P3MTDM_EMTDM_P3MTDM_EMTDM_P3MTDM_EMTDM_P3
10.0004890.0007590.0021600.0010600.0035100.0010200.0025800.0014500.0014200.000852
20.0004840.0006860.0006480.0011100.0010400.0008640.0034900.0032400.0014400.000848
30.0005380.0008100.0007390.0010200.0034600.0007950.0035900.0019200.0017800.000916
40.0005250.0007410.0010700.0005310.0008490.0009400.0035800.0021100.0011300.000925
50.0005180.0008820.0022900.0008620.0014800.0040400.0035400.0032900.0025200.000837
60.0005160.0007910.0005710.0009130.0006590.0008210.0037300.0011800.0014600.000966
70.0004940.0007600.0007470.0007910.0023000.0009970.0035200.0032200.0016200.000861
80.0005080.0007660.0006280.0007880.0010700.0022300.0035700.0032200.0012500.000920
90.0005290.0007540.0009160.0007760.0010400.0006100.0036500.0011000.0014700.000836
100.0005040.0007700.0009200.0006860.0006660.0008660.0036700.0032300.0018500.000822
110.0005110.0008060.0008240.0010500.0010900.0008140.0035000.0015300.0016400.000835
120.0005070.0008060.0023800.0008180.0033200.0009670.0035600.0017100.0018800.000889
130.0004970.0007440.0009560.0010200.0033600.0009340.0035300.0019800.0011300.000892
140.0005280.0008190.0009930.0009840.0006690.0012400.0035900.0012000.0018900.000883
150.0004880.0008230.0010500.0008680.0014700.0009970.0035900.0032100.0014800.001220
160.0004930.0006980.0004920.0008520.0010400.0011100.0035800.0014900.0013500.000867
170.0004870.0006940.0033700.0008450.0021000.0008660.0036600.0013200.0013300.000875
180.0005640.0007870.0006500.0009400.0033600.0005460.0035200.0032100.0008380.000885
190.0006440.0007220.0033600.0008690.0008350.0011700.0035100.0020900.0009740.000914
200.0004960.0007510.0008770.0010700.0010700.0021200.0036100.0032800.0020000.001030
210.0004900.0007250.0009090.0008310.0008500.0009830.0035700.0019600.0014100.001010
220.0004970.0007780.0008540.0008930.0006680.0008760.0035500.0032800.0012000.000984
230.0005030.0007230.0013000.0008810.0010400.0011400.0035900.0019500.0009240.001030
240.0005060.0005800.0008190.0008640.0010400.0010000.0035200.0032900.0018300.001010
250.0005150.0008060.0008810.0009670.0010400.0008630.0035000.0013600.0024700.000960
260.0005280.0007500.0006480.0007300.0010600.0009970.0035900.0013600.0014200.001180
270.0004900.0005110.0009000.0007480.0006680.0011500.0035600.0032100.0013200.000802
280.0005540.0008060.0006160.0010500.0006660.0011400.0027000.0014500.0013400.000928
290.0005300.0005030.0006800.0009250.0005090.0005130.0036000.0021500.0021600.001830
300.0004960.0007760.0008510.0008600.0006510.0008090.0035100.0014100.0007760.000870
Disclaimer/Publisher’s Note: The statements, opinions and data contained in all publications are solely those of the individual author(s) and contributor(s) and not of MDPI and/or the editor(s). MDPI and/or the editor(s) disclaim responsibility for any injury to people or property resulting from any ideas, methods, instructions or products referred to in the content.

Share and Cite

MDPI and ACS Style

Bayoumi, A.S.A.; El-Sehiemy, R.A.; Badawy, M.; Elhosseini, M.; Aljohani, M.; Abaza, A. Optimizing Multi-Layer Perovskite Solar Cell Dynamic Models with Hysteresis Consideration Using Artificial Rabbits Optimization. Mathematics 2023, 11, 4912. https://doi.org/10.3390/math11244912

AMA Style

Bayoumi ASA, El-Sehiemy RA, Badawy M, Elhosseini M, Aljohani M, Abaza A. Optimizing Multi-Layer Perovskite Solar Cell Dynamic Models with Hysteresis Consideration Using Artificial Rabbits Optimization. Mathematics. 2023; 11(24):4912. https://doi.org/10.3390/math11244912

Chicago/Turabian Style

Bayoumi, Ahmed Saeed Abdelrazek, Ragab A. El-Sehiemy, Mahmoud Badawy, Mostafa Elhosseini, Mansourah Aljohani, and Amlak Abaza. 2023. "Optimizing Multi-Layer Perovskite Solar Cell Dynamic Models with Hysteresis Consideration Using Artificial Rabbits Optimization" Mathematics 11, no. 24: 4912. https://doi.org/10.3390/math11244912

APA Style

Bayoumi, A. S. A., El-Sehiemy, R. A., Badawy, M., Elhosseini, M., Aljohani, M., & Abaza, A. (2023). Optimizing Multi-Layer Perovskite Solar Cell Dynamic Models with Hysteresis Consideration Using Artificial Rabbits Optimization. Mathematics, 11(24), 4912. https://doi.org/10.3390/math11244912

Note that from the first issue of 2016, this journal uses article numbers instead of page numbers. See further details here.

Article Metrics

Back to TopTop