Next Article in Journal
BLogic: A Bayesian Model Combination Approach in Logic Regression
Previous Article in Journal
Community Structure and Resilience of the City Logistics Networks in China
 
 
Font Type:
Arial Georgia Verdana
Font Size:
Aa Aa Aa
Line Spacing:
Column Width:
Background:
Article

Bifurcations and Exact Solutions of the Generalized Radhakrishnan–Kundu–Lakshmanan Equation with the Polynomial Law

1
College of Applied Mathmatics, Chengdu University of Information Technology, Chengdu 610225, China
2
School of Mathematical Science, University of Electronic Science and Technology of China, Chengdu 611731, China
*
Author to whom correspondence should be addressed.
Mathematics 2023, 11(20), 4351; https://doi.org/10.3390/math11204351
Submission received: 12 September 2023 / Revised: 11 October 2023 / Accepted: 16 October 2023 / Published: 19 October 2023
(This article belongs to the Section C1: Difference and Differential Equations)

Abstract

:
In this paper, we investigate the generalized Radhakrishnan–Kundu–Lakshmanan equation with polynomial law using the method of dynamical systems. By using traveling-wave transformation, the model can be converted into a singular integrable traveling-wave system. Then, we discuss the dynamical behavior of the associated regular system and we obtain bifurcations of the phase portraits of the traveling-wave system under different parameter conditions. Finally, under different parameter conditions, we obtain the exact periodic solutions, and the peakon, homoclinic and heteroclinic solutions.

1. Introduction

The Nonlinear Schrödinger (NLS) equation is the most well-known model to describe soliton dynamics through optical fibers. Analytical solutions in the form of solitary-wave solutions include bright-, dark-, kink-, anti-kink-, periodic-, peakon-, gray- and mixed-wave solutions, lump solutions and multi-wave solutions. Identifying these solutions is very important for transforming the information as signals, in terms of pulse propagation through optical fibers.
The Radhakrishnan–Kundu–Lakshmanan (RKL) equation is a generalized version of the NLS equation, and it governs soliton propagation dynamics through a polarization-preserving fiber. The RKL equation was first proposed in 1999 [1]. Many authors have researched the RKL equation using different integration methods, such as the Kudryashov method [2], the G /G-expansion method [3], the G / G 2 -expansion method [4] and the extended trial function scheme [5]. Arshed et al. [4] studied dispersive optical solitons by using the G / G 2 expansion and the sine-Gordon expansion method. Biswas et al. [5] extracted optical soliton solutions with the aid of an extended trial function scheme. Gaxiola and Biswas [6] applied the Laplace–-Adomian decomposition scheme to display numerical dispersive bright and dark optical solitons. Ghanbari et al. [7] obtained some new optical solitons by using a new generalized exponential rational function method. Ganji et al. [8] applied the exp-function method for solving equations containing highly nonlinear terms of generalized nonlinear RKL equations. Elsherbeny et al. [9] obtained various types of solutions by using the improved modified extended tanh-function method. Ghanbari et al. [10] investigated the conformable time-fractional RKL equation by using the generalized exponential rational function method. Garai et al. [11] obtained the solutions of RKL equations in terms of the Jacobi elliptic functions by using the traveling-wave ansatz. Tripathy et al. [12] investigated the time-fractional RKL equation with Kerr law nonlinearity, applying the modified Khater method, and obtained new optical solutions. Kaplan et al. [13] investigated the exact solutions of the fractional perturbed Radhakrishnan–Kundu–Lakshmanan model, applying the modified simple equation and exponential rational function techniques.
In 2022, Kudryashov [14] first gave the generalized Radhakrishnan–Kundu–Lakshmanan equation with the polynomial law of nonlinearity in the following form:
i x ( c 1 | q | n q + c 2 | q | 2 n q + c 3 | q | 3 n q + c 4 | q | 4 n q ) + b 1 | q | n q + b 2 | q | 2 n q + b 3 | q | 3 n q + b 4 | q | 4 n q + i q t + a q x x + i γ q x x x = 0 .
Here, the complex-valued function q ( x , t ) is the pulse pattern with the spatial variable x and the time variable t; a represents the coefficient of the group velocity dispersion term; γ is the coefficient of the third-order dispersion term; ( c 1 | q | n q + c 2 | q | 2 n q + c 3 | q | 3 n q + c 4 | q | 4 n q ) and b 1 | q | n q + b 2 | q | 2 n q + b 3 | q | 3 n q + b 4 | q | 4 n q are the polynomial law and n is a real number; and i is a pure imaginary unit, that is, i 2 = 1 . Clearly, Equation (1) depends on the 11-parameter group ( n , a , b 1 , b 2 , b 3 , b 4 , c 1 , c 2 , c 3 , c 4 , γ ) . The system is used for describing physical processes in nonlinear optics. In [14], a bright 1-soliton was obtained via the direct and special methods.
Equation (1) has also been studied by some other authors. Alshehri et al. [15] proved that the power law parameter n has a lower bound of 0 and an upper bound of 4 using the conservation laws. Samir et al. [16] obtained more solitons by using the improved tanh-function method for c 1 = c 3 = 0 and n = 1 .
In fact, restricted by the method, the solution of the case n = 1 has not been completely found. In addition, a natural question is what will the solution of Equation (1) be when 0 < n < 4 and n 1 ? Therefore, in this paper, we consider three cases— n = 1 , n = 1 2 , n = 1 3 —using the dynamical systems method.
The dynamical systems method was proposed by Li in [17]. It follows a “three-step method”: (1) it performs a transformation of the independent variable, such that the “singular system” becomes a “regular system”; (2) it discusses the dynamical behavior of the “regular system”; and (3) it uses the known dynamical behavior of the “regular system” to obtain the wave profiles determined by all the bounded solutions of the “singular system”. By using the dynamical systems method, we can obtain some different solutions, such as the peakon and periodic solutions. As mentioned in [17], a smooth solitary-wave solution of a partial differential system corresponds to the smooth homoclinic orbit of a traveling-wave equation. A smooth kink-wave solution corresponds to the smooth heteroclinic orbit of the traveling-wave equation. The periodic orbit of a traveling-wave system corresponds to the periodic traveling-wave solution of a partial differential equation. Therefore, compared to other methods, more solutions can be obtained via the dynamical systems method.
Assume that Equation (1) has traveling-wave solutions of this form:
q ( x , t ) = φ ( ξ ) e i ( κ x ω t ) , ξ = x v t ,
where v is the propagation speed of a wave, κ represents the soliton frequency and ω is the soliton wave number. Substituting the traveling-wave solutions into Equation (1) and separating the real and imaginary parts, we obtain the following real part equation:
( b 1 + c 1 κ ) φ n + 1 + ( b 2 + c 2 κ ) φ 2 n + 1 + ( b 3 + c 3 κ ) φ 3 n + 1 + ( b 4 + c 4 κ ) φ 4 n + 1 + ( a + 3 γ κ ) φ ( a κ 2 + γ κ 3 + ω ) φ = 0 ,
and the following imaginary part equation:
c 1 ( n + 1 ) φ n φ + c 2 ( 2 n + 1 ) φ 2 n φ + c 3 ( 3 n + 1 ) φ 3 n φ + c 4 ( 4 n + 1 ) φ 4 n φ ( 2 a κ + 3 γ κ 2 + v ) φ + γ φ = 0 ,
where the prime “ " denotes the derivative to ξ . Integrating Equation (4) once and letting the integral constant equal zero, we obtain
c 1 φ n + 1 + c 2 φ 2 n + 1 + c 3 φ 3 n + 1 + c 4 φ 4 n + 1 + γ φ ( 2 a κ + 3 γ κ 2 + v ) φ = 0 .
We can see that Equations (3) and (5) have the same structure. Therefore, we can obtain the following parametric relationship:
v = 4 γ κ 2 2 γ κ 3 2 γ κ + ω , a = γ ( 1 3 κ ) , b i = c i ( 1 κ ) , i = 1 , 2 , 3 , 4 .
Let φ = ϕ 1 2 n , and Equation (5) becomes
4 n 2 ( γ κ 2 2 γ κ 3 + ω ) ϕ 2 4 n 2 c 1 ϕ 5 2 4 n 2 c 2 ϕ 3 4 n 2 c 3 ϕ 7 2 4 n 2 c 4 ϕ 4 ( 1 2 n ) γ ( ϕ ) 2 2 n γ ϕ ϕ = 0 .
Assuming that c 1 = c 3 = 0 and l = γ κ 2 2 γ κ 3 + ω , Equation (7) is reduced to the following form:
4 n 2 l ϕ 2 4 n 2 c 2 ϕ 3 4 n 2 c 4 ϕ 4 ( 1 2 n ) γ ( ϕ ) 2 2 n γ ϕ ϕ = 0 .
Let ϕ = y , and then we can obtain ϕ = y = 4 n 2 l ϕ 2 4 n 2 c 2 ϕ 3 4 n 2 c 4 ϕ 4 ( 1 2 n ) γ y 2 2 n γ ϕ from Equation (8). Therefore, Equation (8) is equivalent to the following planar dynamical system:
d ϕ d ξ = y , d y d ξ = 4 n 2 l ϕ 2 4 n 2 c 2 ϕ 3 4 n 2 c 4 ϕ 4 ( 1 2 n ) γ y 2 2 n γ ϕ .
The term ( ϕ ) 2 in Equation (8) degenerates to zero for n = 1 2 . At this point, the term ϕ in the denominator of the second equation in system (9) can be eliminated.
To study the exact explicit solutions of system (1), we need to investigate the dynamical behavior of system (9) depending on the five-parameter group ( n , l , c 2 , c 4 , γ ) . Multiplying system (9) by an integrating factor 2 n γ ϕ 1 n 2 , we obtain that system (9) is integrable. That is to say, system (9) can be written as d ϕ d ξ = H y , d y d ξ = H ϕ with the first integral
H ( ϕ , y ) = n ϕ 1 n 2 ( γ y 2 4 n 2 l ϕ 2 + 4 n 2 c 2 n + 1 ϕ 3 + 4 n 2 c 4 2 n + 1 ϕ 4 ) .
Clearly, on the straight line ϕ = 0 , the right-hand side of the second equation of system (9) is discontinuous. System (9) is defined as a singular traveling-wave system of the first class by [17,18] with a singular straight line ϕ = 0 . In this paper, we study the dynamical behavior and the exact explicit parametric representations of all possible bounded traveling-wave solutions of Equation (1) in different parametric conditions by using the method of dynamical systems.
This paper is organized as follows. In Section 2, we discuss the bifurcations of phase portraits of system (9). In Section 3, we calculate all possible exact parametric representations of solutions of system (9). A summary is given in Section 4.

2. Bifurcations of Phase Portraits of System (9)

We first consider all possible portraits of system (9). Let d ζ = 1 2 n γ ϕ d ξ for 2 n γ ϕ 0 ; therefore, γ 0 , ϕ 0 . Then, we obtain the associated regular system of (9) as follows:
d ϕ d ζ = 2 n γ ϕ y , d y d ζ = 4 n 2 l ϕ 2 4 n 2 c 2 ϕ 3 4 n 2 c 4 ϕ 4 ( 1 2 n ) γ y 2 ,
System (11) has the same first integral as (10).
In the following, we denote that f ( ϕ ) = 4 n 2 l ϕ 2 4 n 2 c 2 ϕ 3 4 n 2 c 4 ϕ 4 . Then, its derivative is f ( ϕ ) = 8 n 2 l ϕ 12 n 2 c 2 ϕ 2 16 n 2 c 4 ϕ 3 . The equilibrium points E j ( ϕ j , 0 ) of system (11) satisfy f ( ϕ j ) = 0 . The quartic polynomial f ( ϕ ) = 4 n 2 ϕ 2 ( l c 2 ϕ c 4 ϕ 2 ) could have one, two or three zeros, under different parameter conditions, respectively.
Let M ( ϕ j , 0 ) be the coefficient matrix of the linearized system of (11) at the equilibrium point E j ( ϕ j , 0 ) . We have
J ( ϕ j , 0 ) = M ( ϕ j , 0 ) = 2 n γ ϕ j f ( ϕ j ) .
Using the theory of planar dynamical systems [18,19,20], for an equilibrium point of a planar integrable system, if J < 0 , then the equilibrium point is a saddle point; if J > 0 and ( T r a c e M ) 2 4 J < 0 ( > 0 ) , then it is a center point (a node point); if J = 0 and the Poincaré index of the equilibrium point is 0, then this equilibrium point is a cusp.
According to [15], the parameter n has the bounds, specifically, 0 < n < 4 . Following the rule, in this paper, we consider three cases, n = 1 , n = 1 2 , n = 1 3 , which correspond to the term ϕ 1 n 2 in the first integral being ϕ 1 , ϕ 0 and ϕ , respectively.

2.1. The Case of n = 1

We will discuss all possible phase portraits of system (11) for n = 1 in this section. In this case, system (11) can be reduced to
d ϕ d ζ = 2 γ ϕ y , d y d ζ = 4 l ϕ 2 4 c 2 ϕ 3 4 c 4 ϕ 4 + γ y 2 ,
where γ 0 . And system (12) has the first integral
H ( ϕ , y ) = γ y 2 4 l ϕ 2 + 2 c 2 ϕ 3 + 4 3 c 4 ϕ 4 ϕ = h .
Assuming that γ 0 , the number of equilibria in system (12) depends on the three-parameter group ( l , c 2 , c 4 ) . Based on the theory of planar dynamical systems, the number and the qualitative properties of equilibria in system (12) are given in Table 1. Further, we give the phase portraits of system (12), as shown in Figure 1, Figure 2, Figure 3, Figure 4 and Figure 5.
Specifically, corresponding to Case 1–Case 4 in Table 1, Figure 1 shows the phase portraits for l = 0 . For l 0 and c 2 c 4 = 0 , i.e., Case 5–Case 8, the phase portraits are shown in Figure 2. When l 0 , c 2 0 and c 4 0 , Figure 3, Figure 4 and Figure 5 show the phase portraits for c 2 2 + 4 c 4 l > 0 , c 2 2 + 4 c 4 l = 0 and c 2 2 + 4 c 4 l < 0 , respectively, which correspond to Case 9, Case 10 and Case 11.

2.2. The Case of n = 1 2

As mentioned earlier, the term ϕ in the denominator of the second equation in system (9) can be eliminated for n = 1 2 . Thus, system (9) becomes
d ϕ d ζ = γ y , d y d ζ = l ϕ c 2 ϕ 2 c 4 ϕ 3 ,
where γ 0 . And system (14) has the first integral
H ( ϕ , y ) = 1 2 γ y 2 1 2 l ϕ 2 + 1 3 c 2 ϕ 3 + 1 4 c 4 ϕ 4 = h .
Similar to the analysis of system (12), we can obtain the number and the qualitative properties of equilibria in system (14), as shown in Table 2. Compared to Table 1, the qualitative property of the origin E 1 ( 0 , 0 ) for Case 5–Case 11 in Table 2 is center or saddle, which is different from that in Table 1. And the phase portraits of system (14) are shown in Figure 6, Figure 7, Figure 8, Figure 9 and Figure 10, corresponding to Case 1–Case 11 in Table 2. The corresponding method is similar to that in Table 1 and Figure 1, Figure 2, Figure 3, Figure 4 and Figure 5.

2.3. The Case of n = 1 3

We will discuss all possible phase portraits of system (11) for n = 1 / 3 similar to n = 1 . In this case, system (11) can be reduced to
d ϕ d ζ = 2 3 γ ϕ y , d y d ζ = 4 9 l ϕ 2 4 9 c 2 ϕ 3 4 9 c 4 ϕ 4 1 3 γ y 2 ,
where γ 0 . And system (16) has the first integral
H ( ϕ , y ) = 1 3 γ y 2 ϕ 4 27 l ϕ 3 + 1 9 c 2 ϕ 4 + 4 45 c 4 ϕ 5 = h .
It can be obtained that the number and the qualitative properties of equilibria in system (16) are the same as those of system (12), as shown in Table 1. And the phase portraits of system (16) are shown in Figure 11, Figure 12, Figure 13, Figure 14 and Figure 15.

3. Exact Explicit Solutions of Equation (1)

In this section, we calculate the possible exact explicit parametric representations of the orbits given by Figure 1, Figure 2, Figure 3, Figure 4, Figure 5, Figure 6, Figure 7, Figure 8, Figure 9, Figure 10, Figure 11, Figure 12, Figure 13, Figure 14 and Figure 15 for different values of n.
For the convenience of later expression, we denote H ( ϕ j , y j ) = h j , j = 1 , 2 , , 8 .

3.1. The Case of n = 1

When n = 1 , from (13) we can obtain that y 2 = ϕ γ ( h + 4 l ϕ 2 c 2 ϕ 2 4 3 c 4 ϕ 3 ) . By integrating the first equation of system (9), we obtain
ξ = ϕ 0 ϕ γ ϕ ( h + 4 l ϕ 2 c 2 ϕ 2 4 3 c 4 ϕ 3 ) d ϕ .
In the following, from (18) we can obtain the exact explicit parametric representations of the orbits given by Figure 1, Figure 2, Figure 3, Figure 4 and Figure 5. Additionally, we notice that the phase portraits are symmetric about the y-axis in some cases, such as the phase portraits of (b) and (c) in Figure 1. For these symmetric phase portraits, we only calculate the exact solution expression for these orbits in one of the cases.
(I) For l = 0 , c 2 γ > 0 , c 4 = 0 .
In this case, the corresponding phase portrait is shown in Figure 1b. Corresponding to the closed-orbit family defined by H ( ϕ , y ) = h , h < 0 ( > 0 ) for c 2 < 0 ( > 0 ) , now (18) can be written as 2 c 2 γ ξ = 0 ϕ d ϕ ϕ ( h 2 c 2 ϕ 2 ) = 0 ϕ d ϕ ϕ ( ϕ b ϕ ) ( ϕ ϕ a ) , where ϕ a , b = ± h 2 c 2 and ϕ a < ϕ b . Thus, we obtain the periodic solution family
ϕ ( ξ ) = sn 2 ( Ω 1 ξ , k ) ϕ a ϕ b ( sn 2 ( Ω 1 ξ , k ) 1 ) ϕ b + ϕ a ,
where k 2 = ϕ b ϕ b ϕ a , Ω 1 = c 2 2 γ ( ϕ b ϕ a ) and sn ( · , k ) is a Jacobin elliptic function (see [21]).
(II) For l = 0 , c 2 = 0 , c 4 γ > 0 .
The phase portrait of this case is shown in Figure 1d. When c 4 < 0 , the energy h of the right closed-orbit family is less than zero, while the one of the left closed-orbit family is greater than zero. When c 4 > 0 , the sign for the energy of the right and left closed-orbit families is reversed. At this time, (18) becomes 4 c 4 3 γ ξ = ϕ 0 ϕ d ϕ ϕ ( ϕ a 3 ϕ 3 ) = ϕ 0 ϕ d ϕ ϕ ( ϕ a ϕ ) [ ( ϕ b 1 ) 2 + a 1 2 ] , where ϕ a = 3 h 4 c 4 3 , a 1 2 = 3 4 ϕ a 2 , b 1 = ϕ a 2 . When h < 0 , we take ϕ 0 = 0 ; when h > 0 , we take ϕ 0 = ϕ a . Thus, the periodic solution family can be represented as
ϕ ( ξ ) = ϕ a B ( 1 cn ( Ω 1 ξ , k ) ) A + B ± ( A B ) cn ( Ω 1 ξ , k ) ,
where A 2 = ( ϕ a b 1 ) 2 + a 1 2 , B 2 = b 1 2 + a 1 2 , k 2 = ϕ a 2 ( A B ) 2 4 A B , Ω 1 = 4 c 4 3 γ A B and cn ( · , k ) is a Jacobin elliptic function.
(III) When l = 0 , c 2 c 4 > 0 , c 2 γ > 0 .
(i) Corresponding to the closed-orbit families defined by H ( ϕ , y ) = h , h ( , h 2 ) ( 0 , + ) in Figure 1f, (18) can be transformed into 4 c 4 3 γ ξ = ϕ 0 ϕ d ϕ ϕ ( ϕ a ϕ ) [ ( ϕ b 1 ) 2 + a 1 2 ] and ϕ 0 = 0 ( ϕ a ) for h ( , h 2 ) ( h ( 0 , + ) ) , where ϕ a is the real root of 3 h 4 c 4 3 c 2 2 c 4 ϕ 2 ϕ 3 = 0 . Then, we can obtain the same expression as (20).
(ii) Corresponding to the closed-orbit families defined by H ( ϕ , y ) = h , h ( h 2 , 0 ) in Figure 1f, (18) can be written as 4 c 4 3 γ ξ = ϕ a ϕ d ϕ ϕ ( 3 h 4 c 4 3 c 2 2 c 4 ϕ 2 ϕ 3 ) = ϕ a ϕ d ϕ ϕ ( ϕ ϕ a ) ( ϕ b ϕ ) ( ϕ c ϕ ) . Here, ϕ a , ϕ b and ϕ c are all the real roots of 3 h 4 c 4 3 c 2 2 c 4 ϕ 2 ϕ 3 = 0 and ϕ a < ϕ b < 0 < ϕ c . We have the following periodic solution family:
ϕ ( ξ ) = sn 2 ( Ω 1 ξ , k ) ϕ c ( ϕ b ϕ a ) + ϕ a ( ϕ c ϕ b ) sn 2 ( Ω 1 ξ , k ) ( ϕ b ϕ a ) + ϕ c ϕ b ,
where k 2 = ϕ c ( ϕ b ϕ a ) ϕ a ( ϕ b ϕ c ) , Ω 1 = c 4 3 γ ϕ a ( ϕ b ϕ c ) .
(iii) According to the homoclinic orbit (the track line from one saddle point to the saddle point itself when two saddle points are combined into one saddle point) defined by H ( ϕ , y ) = 0 in Figure 1f, (18) can be reduced to 4 c 4 3 γ ξ = ϕ 0 d ϕ ϕ ϕ ( 3 c 2 2 c 4 ϕ ) . Thus, we obtain the following parametric representation of a solitary-wave solution:
ϕ ( ξ ) = 18 γ c 2 12 γ c 4 + 9 c 2 2 ξ 2 .
(IV) For l = 0 , c 2 c 4 > 0 , c 2 γ < 0 .
(i) The left closed-orbit family in Figure 1g corresponds to H ( ϕ , y ) = h , h ( h 2 , 0 ) ( h ( 0 , h 2 ) ) for c 2 < 0 ( c 2 > 0 ) . In this case, (18) can be written as 4 c 4 3 γ ξ = ϕ b ϕ d ϕ ϕ ( ϕ ϕ a ) ( ϕ ϕ b ) ( ϕ c ϕ ) . Here, ϕ a , ϕ b , ϕ c are three real roots of 3 h 4 c 4 + 3 c 2 2 c 4 ϕ 2 + ϕ 3 = 0 and ϕ a < ϕ b < 0 < ϕ c . Therefore, the following periodic solution family is obtained:
ϕ ( ξ ) = ϕ a ϕ b ( sn 2 ( Ω 1 ξ , k ) 1 ) sn 2 ( Ω 1 ξ , k ) ϕ b ϕ a ,
where k 2 = ϕ b ( ϕ c ϕ a ) ϕ a ( ϕ c ϕ b ) , Ω 1 = c 4 3 γ ϕ a ( ϕ c ϕ b ) .
(ii) The left homoclinic orbit in Figure 1g corresponds to H ( ϕ , y ) = h 2 . Now, (18) can be written as 4 c 4 3 γ ξ = ϕ 0 d ϕ ( ϕ ϕ a ) ϕ ( ϕ b ϕ ) . Here, ϕ a and ϕ b are two real roots of 3 h 4 c 4 + 3 c 2 2 c 4 ϕ 2 + ϕ 3 = 0 and ϕ a < 0 < ϕ b . Thus, we obtain the solitary-wave solution
ϕ ( ξ ) = 1 2 ϕ b [ sec ( 2 arctan ( ϕ b ϕ a ϕ a ϕ b ϕ a 2 tan ( π 2 c 4 3 γ ( ϕ a ϕ b ϕ a 2 ) ξ ) ) ) + 1 ] .
(V) When l γ < 0 , c 2 = 0 , c 4 = 0 .
Corresponding to the closed-orbit family defined by H ( ϕ , y ) = h , h ( , 0 ) ( 0 , + ) in Figure 2b, (18) can be reduced to 4 l γ ξ = ϕ 0 ϕ d ϕ ϕ ( h 4 l ϕ ) , where ϕ 0 = 0 ( = h 4 l ) for h ( 0 , + ) ( h ( , 0 ) ) . Thus, we obtain the periodic solution family
ϕ ( ξ ) = h 8 l ( 1 cos ( 4 l γ ξ ) ) .
(VI) For l γ > 0 , c 2 = 0 , l c 4 > 0 .
(i) In Figure 2c, the homoclinic orbit is defined by H ( ϕ , y ) = 0 . And (18) becomes 4 c 4 3 γ ξ = ϕ ϕ M d ϕ ϕ ϕ M 2 ϕ 2 , where ϕ M = 3 l c 4 . Thus, a solitary-wave solution can be obtained as follows:
ϕ ( ξ ) = 2 ϕ M e 4 c 4 3 γ ξ ϕ M 1 + e 2 4 c 4 3 γ ξ ϕ M .
(ii) The closed-orbit family passing the point ( 0 , 0 ) is defined by H ( ϕ , y ) = h , h ( , h 3 ) ( h 4 , + ) in Figure 2c. The same analysis as the one of l = 0 , c 2 = 0 , c 4 γ > 0 can yield (20).
(iii) Corresponding to the right closed-orbit family not passing the point ( 0 , 0 ) in Figure 2c, we have H ( ϕ , y ) = h , h ( 0 , h 4 ) . And (18) can be written as 4 c 4 3 γ ξ = ϕ b ϕ d ϕ ϕ ( ϕ ϕ a ) ( ϕ ϕ b ) ( ϕ c ϕ ) , where ϕ a , ϕ b and ϕ c satisfy 3 h 4 c 4 + 3 l c 4 ϕ ϕ 3 = 0 and ϕ a < 0 < ϕ b < ϕ c . Thus, we have the following periodic solution family:
ϕ ( ξ ) = ϕ b ϕ c sn 2 ( Ω 1 ξ , k ) ( ϕ b ϕ c ) + ϕ c ,
where k 2 = ϕ a ( ϕ b ϕ c ) ϕ c ( ϕ b ϕ a ) , Ω 1 = c 4 3 γ ϕ c ( ϕ b ϕ a ) .
(iv) Corresponding to the left closed-orbit family not passing the point ( 0 , 0 ) in Figure 2c, we have H ( ϕ , y ) = h , h ( h 3 , 0 ) . And (18) becomes 4 c 4 3 γ ξ = ϕ a ϕ d ϕ ϕ ( ϕ c ϕ ) ( ϕ b ϕ ) ( ϕ ϕ a ) , where ϕ a , ϕ b , ϕ c satisfy 3 h 4 c 4 + 3 l c 4 ϕ ϕ 3 = 0 , and ϕ a < ϕ b < 0 < ϕ c . Then, we obtain the periodic solution family in (21).
(VII) For l γ < 0 , c 2 = 0 , l c 4 > 0 .
(i) The right closed-orbit family passing the point ( 0 , 0 ) is defined by H ( ϕ , y ) = h , h ( 0 , h 4 ) in Figure 2d. Then, (18) becomes 4 c 4 3 γ ξ = 0 ϕ d ϕ ϕ ( ϕ ϕ a ) ( ϕ b ϕ ) ( ϕ c ϕ ) , where ϕ a , ϕ b and ϕ c satisfy 3 h 4 c 4 3 l c 4 ϕ + ϕ 3 = 0 and ϕ a < 0 < ϕ b < ϕ c . Thus, we have
ϕ ( ξ ) = sn 2 ( Ω 1 ξ , k ) ϕ a ϕ b ( sn 2 ( Ω 1 ξ , k ) 1 ) ϕ b + ϕ a ,
where k 2 = ϕ b ( ϕ c ϕ a ) ϕ c ( ϕ b ϕ a ) , Ω 1 = c 4 3 γ ϕ c ( ϕ b ϕ a ) .
(ii) Corresponding to the left closed-orbit family passing the point ( 0 , 0 ) in Figure 2d, it can be obtained that H ( ϕ , y ) = h , h ( h 3 , 0 ) . Then, (18) can be written as 4 c 4 3 γ ξ = ϕ b ϕ d ϕ ϕ ( ϕ ϕ a ) ( ϕ ϕ b ) ( ϕ c ϕ ) , where ϕ a , ϕ b and ϕ c satisfy 3 h 4 c 4 3 l c 4 ϕ + ϕ 3 = 0 and ϕ a < ϕ b < 0 < ϕ c . Therefore, we have the periodic solution family in (23).
(iii) The right homoclinic orbit is defined by H ( ϕ , y ) = h 4 in Figure 2d. Now, (18) becomes 4 c 4 3 γ ξ = 0 ϕ d ϕ ( ϕ b ϕ ) ϕ ( ϕ ϕ a ) , where ϕ a and ϕ b are the single root and double root of 3 h 4 c 4 3 l c 4 ϕ + ϕ 3 = 0 , respectively, and ϕ a < 0 < ϕ b . Thus, the solitary-wave solution is
ϕ ( ξ ) = 1 2 ϕ a [ sec ( 2 arctan ( ϕ b ϕ a ϕ b 2 ϕ a ϕ b tanh ( 1 c 4 3 γ ( ϕ b 2 ϕ a ϕ b ) ξ ) ) ) + 1 ] .
(iv) The left homoclinic orbit is defined by H ( ϕ , y ) = h 3 in Figure 2d. Now, (18) becomes 4 c 4 3 γ ξ = ϕ 0 d ϕ ( ϕ ϕ a ) ϕ ( ϕ b ϕ ) , where ϕ a and ϕ b are the double root and single root of 3 h 4 c 4 3 l c 4 ϕ + ϕ 3 = 0 , respectively, and ϕ a < 0 < ϕ b . Thus, the solitary-wave solution is represented as (24).
(VIII) For l γ < 0 , c 2 = 0 , l c 4 < 0 .
Corresponding to the closed-orbit family in Figure 2f, we can analyze l = 0 , c 2 = 0 , c 4 γ > 0 and obtain the same periodic solution family representation as (20).
(IX) For l c 2 > 0 , l γ > 0 , c 4 = 0 .
(i) Corresponding to the homoclinic orbit in Figure 2g, we have H ( ϕ , y ) = 0 . From (18), we have 2 c 2 γ ξ = ϕ ϕ M d ϕ ϕ ϕ M ϕ , where ϕ M = 2 l c 2 . Thus, a solitary solution can be represented as
ϕ ( ξ ) = ϕ M sech 2 ( l γ ξ ) .
(ii) Corresponding to the closed-orbit family outside the homoclinic orbit in Figure 2g, we have H ( ϕ , y ) = h , h ( 0 , h 5 ) . And (18) becomes 2 c 2 γ ξ = ϕ a ϕ d ϕ ϕ ( ϕ ϕ a ) ( ϕ b ϕ ) , where ϕ a , b = l ± l 2 + 1 2 h c 2 c 2 and 0 < ϕ a < ϕ b . Therefore, we have the following periodic solution family:
ϕ ( ξ ) = ϕ a dn 2 ( Ω 1 ξ , k ) ,
where k 2 = ϕ b ϕ a ϕ b , Ω 1 = c 2 2 γ ϕ b and dn ( · , k ) is a Jacobin elliptic function (see [21]).
(iii) Corresponding to the closed-orbit family inside the homoclinic orbit in Figure 2g, we have H ( ϕ , y ) = h , h ( , 0 ) . And (18) becomes 2 c 2 γ ξ = 0 ϕ d ϕ ϕ ( ϕ ϕ a ) ( ϕ b ϕ ) , where ϕ a , b = l ± l 2 + 1 2 h c 2 c 2 and ϕ a < 0 < ϕ b . Thus, we obtain the periodic solution family in (19).
(X) For l c 2 > 0 , l γ < 0 , c 4 = 0 .
(i) Corresponding to the right closed-orbit family passing the point ( 0 , 0 ) in Figure 2h, we have H ( ϕ , y ) = h , h ( 0 , h 5 ) . And (18) becomes 2 c 2 γ ξ = 0 ϕ d ϕ ϕ ( ϕ a ϕ ) ( ϕ b ϕ ) , where ϕ a , b = l ± l 2 + 1 2 h c 2 c 2 and 0 < ϕ a < ϕ b . Thus, we obtain the periodic solution family
ϕ ( ξ ) = ϕ a sn 2 ( Ω 1 ξ , k ) ,
where k 2 = ϕ a ϕ b , Ω 1 = c 2 2 γ ϕ b .
(ii) Corresponding to the left closed-orbit family passing the point ( 0 , 0 ) in Figure 2h, we have H ( ϕ , y ) = h , h ( , 0 ) . And from (18), we have 2 c 2 γ ξ = ϕ a ϕ d ϕ ϕ ( ϕ ϕ a ) ( ϕ b ϕ ) , where ϕ a , b = l ± l 2 + 1 2 h c 2 c 2 and ϕ a < 0 < ϕ b . Thus, the periodic solution family can be represented as
ϕ ( ξ ) = ϕ a cn 2 ( Ω 1 ξ , k ) ,
where k 2 = ϕ a ϕ a ϕ b , Ω 1 = c 2 2 γ ( ϕ b ϕ a ) .
(iii) Corresponding to the homoclinic orbit in Figure 2h, we have H ( ϕ , y ) = h 5 . And (18) becomes 2 c 2 γ ξ = 0 ϕ d ϕ ( ϕ a ϕ ) ϕ , where ϕ a = l c 2 > 0 . Then, a solitary-wave solution can be obtained as follows:
ϕ ( ξ ) = ϕ a ( e 2 c 2 γ ξ 1 ) 2 ( e 2 c 2 γ ξ + 1 ) 2 .
(XI) For l c 2 > 0 , l c 4 > 0 , l γ > 0 , Δ > 0 .
(i) Corresponding to the homoclinic orbit in Figure 3a, we have H ( ϕ , y ) = 0 . And (18) becomes 4 c 4 3 γ ξ = ϕ ϕ M d ϕ ϕ 3 l c 4 3 c 2 2 c 4 ϕ ϕ 2 , where ϕ M is the maximum real root of 3 l c 4 3 c 2 2 c 4 ϕ ϕ 2 = 0 . Thus, a solitary-wave solution is represented as
ϕ ( ξ ) = 3 c 2 c 4 + 2 3 l c 4 η ( η + 3 c 2 4 c 4 c 4 3 l ) 2 + 1 ,
where η = e 4 l γ ξ + ln ( 3 l c 4 1 ϕ 1 3 c 2 4 c 4 c 4 3 l ) .
(ii) Corresponding to the left closed-orbit family inside the homoclinic orbit in Figure 3a, we have H ( ϕ , y ) = h , h ( h 7 , 0 ) ( h ( 0 , h 6 ) ) for c 4 < 0 ( c 4 > 0 ) . And (18) becomes 4 c 4 3 γ ξ = ϕ a ϕ d ϕ ϕ ( ϕ ϕ a ) ( ϕ b ϕ ) ( ϕ c ϕ ) , where ϕ a , ϕ b and ϕ c are three roots of 3 h 4 c 4 + 3 l c 4 ϕ 3 c 2 2 c 4 ϕ 2 ϕ 3 = 0 , and ϕ a < ϕ b < 0 < ϕ c . Thus, a periodic solution family can be obtained as in (21).
(iii) Corresponding to the right closed-orbit family inside the homoclinic orbit in Figure 3a, we have H ( ϕ , y ) = h , h ( 0 , h 6 ) ( h ( h 7 , 0 ) ) for c 4 < 0 ( c 4 > 0 ) . And (18) becomes 4 c 4 3 γ ξ = ϕ b ϕ d ϕ ϕ ( ϕ ϕ a ) ( ϕ ϕ b ) ( ϕ c ϕ ) , where ϕ a , ϕ b and ϕ c satisfy 3 h 4 c 4 + 3 l c 4 ϕ 3 c 2 2 c 4 ϕ 2 ϕ 3 = 0 and ϕ a < 0 < ϕ b < ϕ c . Thus, we obtain the periodic solution representation as in (27).
(iv) Corresponding to the closed orbit outside the homoclinic orbit in Figure 3a, we have H ( ϕ , y ) = h , h ( , h 7 ) ( h 6 , + ) ( h ( , h 7 ) ( h 6 , + ) ) for c 4 < 0 ( c 4 > 0 ) . And (18) becomes 4 c 4 3 γ ξ = ϕ 0 ϕ d ϕ ϕ ( ϕ ϕ a ) [ ( ϕ b 1 2 ) + a 1 2 ] , where ϕ 0 = ϕ a ( ϕ 0 = 0 ) for h ( h 6 , + ) ( h ( , h 7 ) ) and ϕ a is a real root of 3 h 4 c 4 + 3 l c 4 ϕ 3 c 2 2 c 4 ϕ 2 ϕ 3 = 0 . Then, we can obtain the periodic solution family as in (20).
(XII) For l c 2 > 0 , l c 4 > 0 , l γ < 0 , Δ > 0 .
(i) Corresponding to the left closed-orbit family passing the point ( 0 , 0 ) in Figure 3b, we have H ( ϕ , y ) = h , h ( h 7 , 0 ) . Analyzing (i) in (IV), we obtain the same representation as (23).
(ii) Corresponding to the left homoclinic orbit in Figure 3b, we have H ( ϕ , y ) = h 7 . The solitary-wave solution defined in (24) can be obtained through the same analysis as (ii) in (IV).
(iii) Corresponding to the right closed-orbit family passing the point ( 0 , 0 ) in Figure 3b, we have H ( ϕ , y ) = h , h ( 0 , h 6 ) . Through the same analysis as (i) in (VII), (28) can be obtained.
(iv) Corresponding to the right homoclinic orbit in Figure 3b, we have H ( ϕ , y ) = h 6 , and (29) can be obtained through the same analysis as (iii) in (VII).
(XIII) For l c 2 > 0 , l c 4 < 0 , l γ > 0 , Δ > 0 .
(i) Corresponding to the homoclinic orbit in Figure 3c, we have H ( ϕ , y ) = h 7 . And (18) can be written as 4 c 4 3 γ ξ = ϕ a ϕ d ϕ ( ϕ b ϕ ) ϕ ( ϕ ϕ a ) , where ϕ a and ϕ b are the single root and double root of 3 h 4 c 4 3 l c 4 ϕ + 3 c 2 2 c 4 ϕ 2 + ϕ 3 = 0 , respectively, and 0 < ϕ a < ϕ b . Thus, we obtain the following periodic solution family:
ϕ ( ξ ) = 1 2 ϕ a [ sec ( 2 arctan ( ϕ b ϕ a ϕ b 2 ϕ a ϕ b tanh ( c 4 3 γ ( ϕ b 2 ϕ a ϕ b ) ξ ) ) ) + 1 ] .
(ii) Corresponding to the closed-orbit family in Figure 3c, we have H ( ϕ , y ) = h , h ( h 7 , h 6 ) . Now, (18) becomes 4 c 4 3 γ ξ = ϕ a ϕ d ϕ ϕ ( ϕ ϕ a ) ( ϕ b ϕ ) ( ϕ c ϕ ) , where ϕ a , ϕ b and ϕ c are all the real roots of 3 h 4 c 4 3 l c 4 ϕ + 3 c 2 2 c 4 ϕ 2 + ϕ 3 = 0 , and 0 < ϕ a < ϕ b < ϕ c . Thus, we have the following periodic solution family:
ϕ ( ξ ) = ϕ a ϕ b sn 2 ( Ω 1 ξ , k ) ( ϕ a ϕ b ) + ϕ b ,
where k 2 = ϕ c ( ϕ b ϕ a ) ϕ b ( ϕ c ϕ a ) , Ω 1 = c 4 3 γ ϕ b ( ϕ a ϕ c ) .
(XIV) For l c 2 > 0 , l c 4 < 0 , l γ < 0 , Δ > 0 .
(i) Corresponding to the closed-orbit family passing the point ( 0 , 0 ) in Figure 3d, we have H ( ϕ , y ) = h , h ( , 0 ) ( 0 , h 7 ) ( h 6 , + ) . The periodic solution family in (20) can be obtained via the same analysis as (II).
(ii) Corresponding to the homoclinic orbit in Figure 3d, we have H ( ϕ , y ) = h 6 . And (18) becomes 4 c 4 3 γ ξ = 0 ϕ d ϕ ( ϕ a ϕ ) ϕ ( ϕ b ϕ ) , where ϕ a and ϕ b are the double root and single root of 3 h 6 4 c 4 + 3 l c 4 ϕ 3 c 2 2 c 4 ϕ 2 ϕ 3 = 0 , and 0 < ϕ a < ϕ b . Thus, we obtain the following periodic solution family:
ϕ ( ξ ) = 1 2 ϕ b [ cos ( 2 arctan ( ϕ a ϕ b ϕ a ϕ b ϕ a 2 tanh ( c 4 3 γ ( ϕ a ϕ b ϕ a 2 ) ξ 1 ) ) ) + 1 ] .
(iii) Corresponding to the closed orbit enclosing the center E 7 in Figure 3d, we have H ( ϕ , y ) = h , h ( h 7 , h 6 ) . And (18) becomes 4 c 4 3 γ ξ = 0 ϕ d ϕ ϕ ( ϕ a ϕ ) ( ϕ b ϕ ) ( ϕ c ϕ ) , where ϕ a , ϕ b and ϕ c are all the real roots of 3 h 4 c 4 + 3 l c 4 ϕ 3 c 2 2 c 4 ϕ 2 ϕ 3 = 0 , and 0 < ϕ a < ϕ b < ϕ c . Thus, we obtain the following periodic solution family:
ϕ ( ξ ) = ϕ a ϕ c sn 2 ( Ω 1 ξ , k ) sn 2 ( Ω 1 ξ , k ) ϕ a + ϕ c ϕ a ,
where k 2 = ϕ a ( ϕ c ϕ b ) ϕ b ( ϕ c ϕ a ) , Ω 1 = c 4 3 γ ϕ b ( ϕ c ϕ a ) .
Corresponding to the closed-orbit-family passing point ( 0 , 0 ) in Figure 4b and Figure 5b, we can obtain the same periodic solution representation as (20).
Now, we calculate the exact explicit parametric representations of all the closed orbits and homoclinic orbits given in Figure 1, Figure 2, Figure 3, Figure 4 and Figure 5. Therefore, we have the following theorem.
Theorem 1. 
For n = 1 and parameters ( c 2 , c 4 , l , γ ) , the traveling-wave system (12) of the generalized Radhakrishnan–Kundu–Lakshmanan equation has the phase portraits shown in Figure 1, Figure 2, Figure 3, Figure 4 and Figure 5. The generalized Radhakrishnan–Kundu–Lakshmanan equation has the exact traveling-wave solutions of the form q ( x , t ) = φ ( ξ ) e i ( κ x ω t ) , ξ = x v t , where ϕ ( ξ ) is given by (19)–(39).

3.2. The Case of n = 1 2

When n = 1 2 , (15) yields that y 2 = 2 γ ( h + 1 2 l ϕ 2 1 3 c 2 ϕ 3 1 4 c 4 ϕ 4 ) . Then, from that first equation of system (9), we obtain
ξ = ϕ 0 ϕ γ 2 ( h + 1 2 l ϕ 2 1 3 c 2 ϕ 3 1 4 c 4 ϕ 4 ) d ϕ .
In this section, similar to the case of n = 1 , from (40) we can obtain the exact explicit parametric representations of some orbits given by Figure 6, Figure 7, Figure 8, Figure 9 and Figure 10.
(I) For l = 0 , c 2 = 0 , c 4 γ > 0 .
Corresponding to the closed-orbit family in Figure 6d, we have H ( ϕ , y ) = h , h ( , 0 ) . And (40) becomes c 4 2 γ ξ = ϕ b ϕ d ϕ ( ϕ a ϕ ) ( ϕ ϕ b ) [ ( ϕ b 1 ) 2 + a 1 2 ] , where ϕ a and ϕ b are the single root of 4 h c 4 ϕ 4 = 0 , and ϕ b < 0 < ϕ a , a 1 2 = 4 h c 4 , b 1 = 0 . Thus, we obtain the periodic solution family
ϕ ( ξ ) = ( ϕ a B + ϕ b A ) + ( ϕ b A ϕ a B ) cn ( Ω 1 ξ , k ) A + B + ( A B ) cn ( Ω 1 ξ , k ) ,
where A 2 = ( ϕ a b 1 ) 2 + a 1 2 , B 2 = ( ϕ b b 1 ) 2 + a 1 2 , k 2 = ( ϕ a ϕ b ) 2 ( A B ) 2 4 A B , Ω 1 = c 4 2 γ A B .
(II) For l = 0 , c 2 c 4 > 0 , c 2 γ > 0 .
(i) Considering the homoclinic orbit in Figure 6f defined by the level curve of H ( ϕ , y ) = 0 , (40) becomes c 4 2 γ ξ = ϕ 0 d ϕ ϕ ϕ ( 4 c 2 3 c 4 ϕ ) . Thus, we obtain the following peakon solution:
ϕ ( ξ ) = 12 c 2 γ 9 c 4 γ + 2 c 2 2 ξ 2 .
(ii) Corresponding to the closed-orbit family in Figure 6f, we have H ( ϕ , y ) = h , h ( , 0 ) ( 0 , h 2 ) . And (40) becomes c 4 2 γ ξ = ϕ b ϕ d ϕ ( ϕ a ϕ ) ( ϕ ϕ b ) [ ( ϕ b 1 ) 2 + a 1 2 ] , where ϕ a and ϕ b are both the single root of 4 h c 4 4 c 2 3 c 4 ϕ 3 ϕ 4 = 0 and ϕ b < ϕ a . Thus, we obtain the periodic solution in (41).
(III) For l γ < 0 , c 2 = 0 , c 4 = 0 .
Corresponding to the closed-orbit family in Figure 7b, we have H ( ϕ , y ) = h , h ( 0 , + ) . And (40) can be written as l γ ξ = ϕ 1 ϕ d ϕ ( ϕ ϕ 1 ) ( ϕ 2 ϕ ) , where ϕ 1 , 2 = ± 2 h l . Thus, we obtain the following solution family:
ϕ ( ξ ) = 1 2 [ ( ϕ 1 ϕ 2 ) cos ( l γ ξ ) + ϕ 2 + ϕ 1 ] .
(IV) For l γ > 0 , c 2 = 0 , l c 4 > 0 .
(i) Corresponding to the homoclinic orbit in Figure 7c defined by the level curve of H ( ϕ , y ) = 0 , (40) becomes c 4 2 γ ξ = ϕ ϕ M d ϕ ϕ 2 l c 4 ϕ 2 , where ϕ M = 2 l c 4 . Thus, we obtain the following solution:
ϕ ( ξ ) = 2 ϕ M e c 4 2 γ ξ ϕ M 1 + e 2 c 4 2 γ ξ ϕ M .
(ii) Corresponding to the right closed-orbit family in Figure 7c defined by H ( ϕ , y ) = h , h ( 0 , h 3 ) , (40) can be written as c 4 2 γ ξ = ϕ b ϕ d ϕ ( ϕ a 2 ϕ 2 ) ( ϕ 2 ϕ b 2 ) , where ϕ a , b 2 = 1 c 4 ( l ± l 2 + 4 h c 4 ) . Thus, we obtain the following periodic solution:
ϕ ( ξ ) = ϕ a dn ( Ω 2 ξ , k ) ,
where k 2 = 1 ϕ b 2 ϕ a 2 and Ω 2 = c 4 2 γ ϕ a .
(iii) Corresponding to the global closed-orbit family in Figure 7c enclosing the two homoclinic orbits, we have H ( ϕ , y ) = h , h ( , 0 ) , and (40) becomes c 4 2 γ ξ = 0 ϕ d ϕ ( ϕ a 2 ϕ 2 ) ( ϕ 2 ϕ b 2 ) . Thus, we obtain the following periodic solution:
ϕ ( ξ ) = ϕ a cn ( Δ 1 4 ξ , k ) ,
where k 2 = ϕ a 2 ϕ a 2 ϕ b 2 and Δ = l 2 c 4 2 + 4 h c 4 γ 2 .
(V) For l γ < 0 , c 2 = 0 , l c 4 > 0 .
(i) Corresponding to the heteroclinic orbits (a track from one saddle point to another) in Figure 7d defined by H ( ϕ , y ) = h 3 , (40) can be written as c 4 2 γ ξ = 0 ϕ d ϕ l c 4 ϕ 2 . Thus, we obtain the following solution:
ϕ ( ξ ) = ± l c 4 tanh ( c 4 2 γ ξ , k ) .
(ii) Corresponding to the closed-orbit family in Figure 7d, we have H ( ϕ , y ) = h , h ( h 3 , 0 ) , and (40) can be written as c 4 2 γ ξ = 0 ϕ d ϕ ( ϕ a 2 ϕ 2 ) ( ϕ b 2 ϕ 2 ) , where ϕ a , b 2 = 1 c 4 ( l ± l 2 + 4 h m c 4 ) . Thus, we obtain the following periodic solution:
ϕ ( ξ ) = ϕ b sn ( Ω 4 ξ , k ) ,
where k 2 = ϕ b 2 ϕ a 2 and Ω 4 = ϕ a c 4 2 γ .
(VI) For l γ < 0 , c 2 = 0 , l c 4 < 0 .
Corresponding to the closed orbit in Figure 7f, we have H ( ϕ , y ) = h , h > 0 . And (40) becomes c 4 2 γ ξ = ϕ b ϕ d ϕ ( ϕ a ϕ ) ( ϕ ϕ b ) [ ( ϕ b 1 ) 2 + a 1 2 ] , where ϕ a and ϕ b satisfy 4 h c 4 + 2 l c 4 ϕ 2 ϕ 4 = 0 , and ϕ b < 0 < ϕ a . Thus, we obtain the periodic solution in (41).
(VII) For l c 2 > 0 , l γ > 0 , c 4 = 0 .
(i) Corresponding to the homoclinic orbit in Figure 7g, we have H ( ϕ , y ) = 0 . And (40) becomes 2 c 2 3 γ ξ = ϕ ϕ M d ϕ ϕ ϕ M ϕ . Thus, we obtain the solution
ϕ ( ξ ) = 3 l 2 c 2 sech 2 ( 1 2 l γ ξ ) .
(ii) Corresponding to the closed-orbit family in Figure 7g defined by H ( ϕ , y ) = h , h ( 0 , h 5 ) , (40) can be written as 2 c 2 3 γ ξ = ϕ b ϕ d ϕ ( ϕ a ϕ ) ( ϕ b ϕ ) ( ϕ c ϕ ) . Thus, we obtain the following periodic solution:
ϕ ( ξ ) = ϕ c + ϕ b ϕ c dn 2 ( Ω 1 ξ , k ) ,
where k 2 = ϕ a ϕ b ϕ a ϕ c , Ω 1 = c 2 6 γ ( ϕ a ϕ c ) .
(VIII) For l c 2 > 0 , l γ < 0 , c 4 = 0 .
(i) Corresponding to the homoclinic orbit in Figure 7h defined by H ( ϕ , y ) = h 5 , (40) becomes 2 c 2 3 γ ξ = ϕ a ϕ d ϕ ( ϕ b ϕ ) ( ϕ ϕ a ) , where ϕ a and ϕ b satisfy 3 h 5 c 2 3 l 2 c 2 ϕ 2 + ϕ 3 = 0 , and ϕ a < ϕ b . Thus, we obtain the following solution:
ϕ ( ξ ) = ( e 2 c 2 3 γ ( ϕ b ϕ a ) ξ 1 ) 2 ( ϕ b ϕ a ) ( e 2 c 2 3 γ ( ϕ b ϕ a ) ξ + 1 ) 2 + ϕ a .
(ii) Corresponding to the closed-orbit family in Figure 7h, we have H ( ϕ , y ) = h , h ( h 1 , h 5 ) . And (40) can be written as 2 c 2 3 γ ξ = ϕ a ϕ d ϕ ( ϕ ϕ a ) ( ϕ b ϕ ) ( ϕ c ϕ ) , where ϕ a , ϕ b and ϕ c satisfy 3 h c 2 3 l 2 c 2 ϕ 2 + ϕ 3 = 0 , and ϕ a < 0 < ϕ b < ϕ c . Thus, we obtain the following periodic solution:
ϕ ( ξ ) = sn 2 ( Ω 1 ξ , k ) ( ϕ b ϕ a ) + ϕ a ,
where k 2 = ϕ b ϕ a ϕ c ϕ a , Ω 1 = c 2 6 γ ( ϕ a ϕ c ) .
(IX) For l c 2 > 0 , l c 4 > 0 , l γ > 0 , Δ > 0 .
(i) Corresponding to the homoclinic orbit in Figure 8a defined by H ( ϕ , y ) = 0 , (40) can be written as c 4 2 γ ξ = ϕ ϕ 1 d ϕ ϕ 2 l c 4 4 c 2 3 c 4 ϕ ϕ 2 , where ϕ 1 satisfies 2 l c 4 4 c 2 3 c 4 ϕ ϕ 2 = 0 . Thus, we obtain the following solution:
ϕ ( ξ ) = 4 c 2 3 c 4 + 2 2 l c 4 ( e 2 l c 4 t + 2 c 2 3 c 4 c 4 2 l ) ( e 2 l c 4 t + 2 c 2 3 c 4 c 4 2 l ) 2 + 1 ,
where t = c 4 2 γ ξ + c 4 2 l ln ( 2 l c 4 1 ϕ 1 2 c 2 3 c 4 c 4 2 l ) .
(ii) Corresponding to the closed-orbit family in Figure 8a, we have H ( ϕ , y ) = h , h ( 0 , h 6 ) , and (40) can be written as c 4 2 γ ξ = ϕ a ϕ d ϕ ( ϕ ϕ a ) ( ϕ b ϕ ) ( ϕ c ϕ ) ( ϕ d ϕ ) , where ϕ a , ϕ b , ϕ c and ϕ d satisfy 4 h c 4 + 2 l c 4 ϕ 2 4 c 2 3 c 4 ϕ 3 ϕ 4 = 0 , and ϕ a < ϕ b < ϕ c < ϕ d . Thus, we have the following periodic solution:
ϕ ( ξ ) = sn 2 ( Ω 1 ξ , k ) ( ϕ b ϕ a ) ϕ d + ϕ a ( ϕ d ϕ b ) sn 2 ( Ω 1 ξ , k ) ( ϕ b ϕ a ) + ( ϕ d ϕ b ) ,
where k 2 = ( ϕ d ϕ c ) ( ϕ b ϕ a ) ( ϕ d ϕ b ) ( ϕ c ϕ a ) , Ω 1 = c 4 8 γ ( ϕ c ϕ a ) ( ϕ d ϕ b ) .
(iii) Corresponding to the left closed-orbit family in Figure 8a, we have H ( ϕ , y ) = h , h ( h 6 , h 7 ) ( , 0 ) , and (40) becomes c 4 2 γ ξ = ϕ b ϕ d ϕ ( ϕ a ϕ ) ( ϕ ϕ b ) [ ( ϕ b 1 ) 2 + a 1 2 ] , where ϕ a and ϕ b satisfy 4 h c 4 + 2 l c 4 ϕ 2 4 c 2 3 c 4 ϕ 3 ϕ 4 = 0 , and ϕ b < ϕ a . Thus, we obtain the periodic solution in (41).
(X) For l c 2 > 0 , l c 4 > 0 , l γ < 0 , Δ > 0 .
(i) Corresponding to the homoclinic orbit in Figure 8b defined by H ( ϕ , y ) = h 6 , and (40) can be written as c 4 2 γ ξ = ϕ b ϕ d ϕ ( ϕ c ϕ ) ( ϕ ϕ a ) ( ϕ ϕ b ) , where ϕ a , ϕ b and ϕ c satisfy 4 h c 4 2 l c 4 ϕ 2 + 4 c 2 3 c 4 ϕ 3 + ϕ 4 = 0 , and ϕ a < ϕ b < 0 < ϕ c Thus, we obtain the following solution of system (14):
ϕ ( ξ ) = 1 2 ( η β ) 2 8 k [ 4 k ( η β + ϕ a + ϕ b ) + 2 ϕ c ( η β ) 2 ± 16 k 2 ( η β ) 2 + 32 k 2 η ( η β ) + 16 k 2 4 k + ( ϕ a ϕ b ) 2 ] ,
where η = e c 4 2 γ k ξ + β + 2 k ϕ c ϕ b , k = ( ϕ b ϕ c ) ( ϕ a ϕ c ) and β = ϕ a + ϕ b 2 ϕ c .
(ii) Corresponding to the closed-orbit family in Figure 8b, we have H ( ϕ , y ) = h , h ( h 1 , h 6 ) . And (40) becomes c 4 2 γ ξ = ϕ b ϕ d ϕ ( ϕ ϕ a ) ( ϕ ϕ b ) ( ϕ c ϕ ) ( ϕ d ϕ ) , where ϕ a , ϕ b , ϕ c and ϕ d satisfy 4 h c 4 2 l c 4 ϕ 2 + 4 c 2 3 c 4 ϕ 3 + ϕ 4 = 0 , and ϕ a < ϕ b < ϕ c < ϕ d Thus, we have the following solution:
ϕ ( ξ ) = sn 2 ( Ω 1 ξ , k ) ( ϕ c ϕ b ) ϕ a ϕ b ( ϕ c ϕ a ) sn 2 ( Ω 1 ξ , k ) ( ϕ c ϕ b ) + ϕ a ϕ c ,
where k 2 = ( ϕ c ϕ b ) ( ϕ d ϕ a ) ( ϕ d ϕ b ) ( ϕ c ϕ a ) , Ω 1 = c 4 8 γ ( ϕ c ϕ a ) ( ϕ d ϕ b ) .
(XI) When l c 2 > 0 , l c 4 < 0 , l γ > 0 , Δ > 0 .
(i) Corresponding to the homoclinic orbit in Figure 8c defined by H ( ϕ , y ) = h 7 , (40) can be written as c 4 2 γ ξ = ϕ b ϕ d ϕ ( ϕ c ϕ ) ( ϕ ϕ a ) ( ϕ ϕ b ) , where ϕ a , ϕ b and ϕ c satisfy 4 h c 4 2 l c 4 ϕ 2 + 4 c 2 3 c 4 ϕ 3 + ϕ 4 = 0 , and ϕ a < 0 < ϕ b < ϕ c . Thus, we obtain the solution in (55).
(ii) Corresponding to the closed-orbit family in Figure 8b, we have H ( ϕ , y ) = h , h ( h 7 , h 6 ) . And (40) becomes c 4 2 γ ξ = ϕ b ϕ d ϕ ( ϕ ϕ a ) ( ϕ ϕ b ) ( ϕ c ϕ ) ( ϕ d ϕ ) , where ϕ a , ϕ b , ϕ c and ϕ d satisfy 4 h c 4 2 l c 4 ϕ 2 + 4 c 2 3 c 4 ϕ 3 + ϕ 4 = 0 , and ϕ a < ϕ b < ϕ c < ϕ d . Thus, we obtain the solution in (56).
(XII) For l c 2 > 0 , l c 4 < 0 , l γ < 0 , Δ > 0 .
(i) Corresponding to the homoclinic orbit in Figure 8d defined by H ( ϕ , y ) = h 6 , (40) becomes c 4 2 γ ξ = ϕ a ϕ d ϕ ( ϕ b ϕ ) ( ϕ ϕ a ) ( ϕ c ϕ ) , where ϕ a , ϕ b and ϕ c satisfy 2 l c 4 4 c 2 3 c 4 ϕ ϕ 2 = 0 , and ϕ a < 0 < ϕ b < ϕ c . Thus, we obtain the following solution:
ϕ ( ξ ) = 1 2 ( η β ) 2 + 8 k [ 2 ϕ b ( η β ) 2 4 k ( η β ϕ a ϕ c ) ± 16 k 2 ( η β ) 2 + 32 k 2 η ( η β ) + 16 k 2 ( ϕ a ϕ c ) 2 4 k ] ,
where η = e c 4 2 γ k ξ + β + 2 k ϕ b ϕ a , k = ( ϕ b ϕ c ) ( ϕ a ϕ b ) and β = ϕ a ϕ c + 2 ϕ b .
(ii) Corresponding to the closed-orbit family in Figure 8d defined by H ( ϕ , y ) = h , h ( h 7 , h 6 ) , (40) can be written as c 4 2 γ ξ = ϕ a ϕ d ϕ ( ϕ ϕ a ) ( ϕ b ϕ ) ( ϕ c ϕ ) ( ϕ d ϕ ) , where ϕ a , ϕ b , ϕ c and ϕ d satisfy 4 h c 4 + 2 l c 4 ϕ 2 4 c 2 3 c 4 ϕ 3 ϕ 4 = 0 , and ϕ a < ϕ b < ϕ c < ϕ d . Thus, we obtain the periodic solution in (54).
(iii) Corresponding to the closed-orbit family in Figure 8d, we have H ( ϕ , y ) = h , h ( 0 , h 7 ) ( h 6 , + ) , and (40) becomes c 4 2 γ ξ = ϕ b ϕ d ϕ ( ϕ a ϕ ) ( ϕ ϕ b ) [ ( ϕ b 1 ) 2 + a 1 2 ] , where ϕ a and ϕ b satisfy 4 h c 4 + 2 l c 4 ϕ 2 4 c 2 3 c 4 ϕ 3 ϕ 4 = 0 , and ϕ b < ϕ a < 0 . Thus, we obtain the periodic solution in (41).
(XIII) For l c 2 > 0 , l c 4 < 0 , l γ < 0 , Δ = 0 .
Corresponding to the closed-orbit family in Figure 9b defined by H ( ϕ , y ) = h , h ( 0 , + ) , (40) can be written as c 4 2 γ ξ = ϕ b ϕ d ϕ ( ϕ a ϕ ) ( ϕ ϕ b ) [ ( ϕ b 1 ) 2 + a 1 2 ] , where ϕ a and ϕ b satisfy 4 h c 4 + 2 l c 4 ϕ 2 4 c 2 3 c 4 ϕ 3 ϕ 4 = 0 , and ϕ b < ϕ a < 0 . Thus, we obtain the periodic solution in (41).
Theorem 2. 
For n = 1 2 and parameters ( c 2 , c 4 , l , γ ) , traveling-wave system (14) of the generalized Radhakrishnan–Kundu–Lakshmanan equation has the phase portraits shown in Figure 6, Figure 7, Figure 8, Figure 9 and Figure 10. The generalized Radhakrishnan–Kundu–Lakshmanan equation has the exact traveling-wave solutions of the form q ( x , t ) = φ ( ξ ) e i ( κ x ω t ) , ξ = x v t , where ϕ ( ξ ) is given by (41)–(57).
Compared to n = 1 , there are some new forms of solutions for n = 1 2 , such as (45)–(48) and (55).

3.3. The Case of n = 1 3

When n = 1 3 , from (17) we can obtain that y 2 = 3 γ ϕ ( h + 4 27 l ϕ 3 1 9 c 2 ϕ 4 4 45 c 4 ϕ 5 ) . Then, from that first equation of system (9), we obtain
ξ = ϕ 0 ϕ γ ϕ 3 ( h + 4 27 l ϕ 3 1 9 c 2 ϕ 4 4 45 c 4 ϕ 5 ) d ϕ .
From (58), it is clear that the integral on the right side is not easy to give for h 0 because of the high degree of the denominator. In the following, we only consider the case of h = 0 .
(I) For l = 0 , c 2 c 4 > 0 , c 2 γ > 0 .
We consider the homoclinic orbit in Figure 11f defined by the level curve of H ( ϕ , y ) = 0 , and (58) can be written as 4 c 4 15 γ ξ = ϕ 0 d ϕ ϕ ϕ ( 5 c 2 4 c 4 ϕ ) . Thus, we obtain the following peakon solution:
ϕ ( ξ ) = 60 c 2 γ 48 c 4 γ + 5 c 2 2 ξ 2 .
(II) For l γ > 0 , c 2 = 0 , l c 4 > 0 .
Corresponding to the homoclinic orbit in Figure 12c defined by H ( ϕ , y ) = 0 , (58) can be written as 4 c 4 15 γ ξ = ϕ ϕ M d ϕ ϕ 5 l 3 c 4 ϕ 2 , where ϕ M = 5 l 3 c 4 . Thus, we obtain the following solution:
ϕ ( ξ ) = 2 ϕ M e ϕ M 4 c 4 15 γ ξ 1 + e 2 ϕ M 4 c 4 15 γ ξ .
(III) For l c 2 > 0 , l γ > 0 , c 4 = 0 .
Corresponding to the homoclinic orbit in Figure 12g defined by H ( ϕ , y ) = 0 , and (58) becomes c 2 3 γ ξ = ϕ ϕ M d ϕ ϕ ϕ M ϕ . Thus, we obtain the following solution:
ϕ ( ξ ) = 4 l 3 c 2 sech 2 ( 1 2 4 l 9 γ ξ ) .
(IV) For l c 2 > 0 , l c 4 > 0 , l γ > 0 , Δ > 0 .
Corresponding to the homoclinic orbit in Figure 13a defined by H ( ϕ , y ) = 0 , (58) can be written as 4 c 4 15 γ ξ = ϕ ϕ 1 d ϕ ϕ 5 l 3 c 4 5 c 2 4 c 4 ϕ ϕ 2 , where ϕ 1 satisfy 5 l 3 c 4 5 c 2 4 c 4 ϕ ϕ 2 = 0 . Thus, we obtain the following solution:
ϕ ( ξ ) = 2 5 l 3 c 4 q ( q + 5 c 2 8 c 4 3 c 4 5 l ) 2 + 1 ,
where q = e 4 l 9 γ ξ ( 5 l 3 c 4 1 ϕ 1 5 c 2 8 c 4 3 c 4 5 l ) .
Theorem 3. 
For n = 1 3 and parameters ( c 2 , c 4 , l , γ ) , traveling-wave system (16) of the generalized Radhakrishnan–Kundu–Lakshmanan equation has the phase portraits shown in Figure 11, Figure 12, Figure 13, Figure 14 and Figure 15. The generalized Radhakrishnan–Kundu–Lakshmanan equation has the exact traveling-wave solutions of the form q ( x , t ) = φ ( ξ ) e i ( κ x ω t ) , ξ = x v t , where ϕ ( ξ ) is given by (59)–(62).

4. Conclusions

This paper investigated the generalized Radhakrishnan–Kundu–Lakshmanan equation using the dynamical systems method. By using this method, we obtained the phase portraits and the exact traveling-wave solutions of the generalized Radhakrishnan–Kundu–Lakshmanan equation, such as peakon solutions, periodic solutions and homoclinic and heteroclinic solutions. According to [15], we know that the restriction of n is 0 < n < 4 . We only considered the three cases of n = 1 , n = 1 2 , n = 1 3 in this paper. For the other values of n, the dynamical systems method makes it difficult to calculate the exact solution because of the complexity of the integrand. Choosing appropriate methods to study these situations is the direction of future research. In addition, much more exploration is also required for various forms of nonlinearity of the aforementioned model.

Author Contributions

M.Y. conceptualization, methodology, writing—original draft preparation, software and editing; C.C. software, resources and editing; Q.Z. conceptualization, methodology, writing—review and editing, supervision. All authors have read and agreed to the published version of the manuscript.

Funding

This research was funded by the National Natural Science Foundation of China (12101090), Sichuan Natural Science Foundation (2023NSFSC0071 and 2023NSFSC1362), Sichuan Science and Technology Program (23ZYZYTS0425 and 2021ZYD0009), the General Projects of Local Science Technology Development Funds Guided by the Central Government (2022ZYD0005), the Key Project of Scientific Research and Innovation Team of Chengdu University of Information Technology (KYTD202226) and the Talent Introduction Program of Chengdu University of Information Technology (KYTZ202185).

Institutional Review Board Statement

Not applicable.

Informed Consent Statement

Not applicable.

Data Availability Statement

No data were used to support this study.

Conflicts of Interest

The authors declare no conflict of interest.

References

  1. Radhakrishnan, R.; Kundu, A.; Lakshmanan, M. Coupled nonlinear Schrödinger equations with cubic-quintic nonlinearity: Integrability and soliton interaction in non-Kerr media. Phys. Rev. E 1999, 60, 3314. [Google Scholar] [CrossRef] [PubMed]
  2. Kadkhoda, N.; Jafari, N. Kudryashov method for exact solutions of isothermal magnetostatic atmospheres. Iran. J. Numer. Anal. Optim. 2016, 6, 43–53. [Google Scholar]
  3. Salehpour, E.; Jafari, N.; Kadkhoda, N. Application of ( G G )-expansion method to nonlinear Lienard equation. Indian J. Sci. Tech. 2012, 5, 2554–2556. [Google Scholar] [CrossRef]
  4. Arshed, S.; Biswas, A.; Guggilla, P.; Alshomrani, A.S. Optical solitons for Radhakrishnan-Kundu-Lakshmanan equation with full nonlinearity. Phys. Lett. A 2020, 384, 126191. [Google Scholar] [CrossRef]
  5. Biswas, A.; Ekici, M.; Sonmezoglu, A.; Alshomrani, A.S. Optical solitons with Radhakrishnan-Kundu-Lakshmanan equation by extended trial function scheme. Optik 2018, 160, 415–427. [Google Scholar] [CrossRef]
  6. Gaxiola, O.G.; Biswas, A. Optical solitons with Radhakrishnan-Kundu-Lakshmanan equation by Laplace-Adomian decomposition method. Optik 2019, 179, 434–442. [Google Scholar] [CrossRef]
  7. Ghanbari, B.; Inc, M.; Yusuf, A.; Bayram, M. Exact optical solitons of Radhakrishnan-Kundu-Lakshmanan equation with Kerr law nonlinearity. Mod. Phys. Lett. B 2019, 33, 1950061. [Google Scholar] [CrossRef]
  8. Ganji, D.D.; Asgari, A.; Ganji, Z.Z. Exp-Function Based Solution of Nonlinear Radhakrishnan, Kundu and Laskshmanan (RKL) Equation. Acta Appl. Math. 2008, 104, 201–209. [Google Scholar] [CrossRef]
  9. Elsherbeny, A.M.; El-Barkouky, R.; Ahmed, H.M.; ElHassani, R.M.; Arnous, A.H. Optical solitons and another solutions for Radhakrishnan-Kundu-Laksmannan equation by using improved modified extended tanh-function method. Opt. Quant. Electron. 2021, 53, 1–15. [Google Scholar] [CrossRef]
  10. Ghanbari, B.; Gómez-Aguilar, J.F. The generalized exponential rational function method for Radhakrishnan-Kundu-Lakshmanan equation with conformable time derivative. Rev. Mex. Fís. 2019, 65, 503–518. [Google Scholar] [CrossRef]
  11. Garai, S.; Ghose-Choudhury, A. On the solution of the Generalized Radhakrishnan-Kundu-Lakshmanan equation. Optik 2021, 243, 167374. [Google Scholar] [CrossRef]
  12. Tripathy, A.; Sahoo, S. New optical behaviours of the time-fractional Radhakrishnan-Kundu-Lakshmanan model with Kerr law nonlinearity arise in optical fbers. Opt. Quantum Electron. 2022, 54, 232. [Google Scholar] [CrossRef]
  13. Kaplan, M.; Alqahtani, R.T. Exploration of New Solitons for the Fractional Perturbed Radhakrishnan–Kundu–Lakshmanan Model. Mathematics 2023, 11, 2562. [Google Scholar] [CrossRef]
  14. Kudryashov, N.A. Solitary waves of the generalized Radhakrishnan-Kundu-Lakshmanan equation with four powers of nonlinearity. Phys. Lett. A 2022, 448, 128327. [Google Scholar] [CrossRef]
  15. Alshehri, A.M.; Alshehri, H.M.; Alshreef, A.N.; Kara, A.H.; Biswas, A.; Yıldırım, Y. Conservation laws for dispersive optical solitons with Radhakrishnan–Kundu–Lakshmanan model having quadrupled power-law of self-phase modulation. Optik 2022, 267, 169715. [Google Scholar] [CrossRef]
  16. Samir, I.; Nofal, T.A.; Arnous, A.H.; Eldidamony, H.A. Traveling wave solutions for the Radhakrishnan–Kundu–Lakshmanan equation with a quadrupled nonlinearity law. Optik 2023, 276, 170683. [Google Scholar] [CrossRef]
  17. Li, J. Singular Nonlinear Traveling Wave Equations: Bifurcation and Exact Solutions; Science: Beijing, China, 2013. [Google Scholar]
  18. Li, J.; Chen, G. On a class of singular nonlinear traveling wave equations. Int. J. Bifurcat. Chaos 2007, 17, 4049–4065. [Google Scholar] [CrossRef]
  19. Fu, Y.; Li, J. Exact stationary-wave solutions in the standard model of the KerrNonlinear optical fber with the Bragg grating. J. Appl. Anal. Comput. 2017, 7, 1177–1184. [Google Scholar]
  20. Li, J.; Qiao, Z. Explicit soliton solutions of the Kaup-Kupershmidt equation through the dynamical system approach. J. Appl. Anal. Comput. 2011, 1, 243–250. [Google Scholar]
  21. Byrd, P.F.; Fridman, M.D. Handbook of Elliptic Integrals for Engineers and Scientists; Springer: Berlin/Heidelberg, Germany, 1971. [Google Scholar]
Figure 1. Bifurcations of phase portraits of system (12) for l = 0 . (a) l = 0 , c 2 = 0 , c 4 = 0 ; (b) l = 0 , c 2 γ > 0 ; ( c ) c 4 = 0 , l = 0 , c 2 γ < 0 , c 4 = 0 ; (d) l = 0 , c 2 = 0 , c 4 γ > 0 ; (e) l = 0 , c 2 = 0 , c 4 γ < 0 ; (f) l = 0 , c 2 c 4 > 0 , c 2 γ > 0 ; (g) l = 0 , c 2 c 4 > 0 , c 2 γ < 0 ; (h) l = 0 , c 2 c 4 < 0 , c 2 γ > 0 ; (i) l = 0 , c 2 c 4 < 0 , c 2 γ < 0 .
Figure 1. Bifurcations of phase portraits of system (12) for l = 0 . (a) l = 0 , c 2 = 0 , c 4 = 0 ; (b) l = 0 , c 2 γ > 0 ; ( c ) c 4 = 0 , l = 0 , c 2 γ < 0 , c 4 = 0 ; (d) l = 0 , c 2 = 0 , c 4 γ > 0 ; (e) l = 0 , c 2 = 0 , c 4 γ < 0 ; (f) l = 0 , c 2 c 4 > 0 , c 2 γ > 0 ; (g) l = 0 , c 2 c 4 > 0 , c 2 γ < 0 ; (h) l = 0 , c 2 c 4 < 0 , c 2 γ > 0 ; (i) l = 0 , c 2 c 4 < 0 , c 2 γ < 0 .
Mathematics 11 04351 g001
Figure 2. Bifurcations of phase portraits of system (12) for l 0 , c 2 c 4 = 0 . (a) l γ > 0 , c 2 = 0 , c 4 = 0 ; (b) l γ < 0 , c 2 = 0 , c 4 = 0 ; (c) l γ > 0 , c 2 = 0 , l c 4 > 0 ; (d) l γ < 0 , c 2 = 0 , l c 4 > 0 ; (e) l γ > 0 , c 2 = 0 , l c 4 < 0 ; (f) l γ > 0 , c 2 = 0 , l c 4 < 0 ; (g) l c 2 > 0 , l γ > 0 , c 4 = 0 ; (h) l c 2 > 0 , l γ < 0 , c 4 = 0 ; (i) l c 2 < 0 , l γ > 0 , c 4 = 0 ; (j) l c 2 < 0 , l γ < 0 , c 4 = 0 .
Figure 2. Bifurcations of phase portraits of system (12) for l 0 , c 2 c 4 = 0 . (a) l γ > 0 , c 2 = 0 , c 4 = 0 ; (b) l γ < 0 , c 2 = 0 , c 4 = 0 ; (c) l γ > 0 , c 2 = 0 , l c 4 > 0 ; (d) l γ < 0 , c 2 = 0 , l c 4 > 0 ; (e) l γ > 0 , c 2 = 0 , l c 4 < 0 ; (f) l γ > 0 , c 2 = 0 , l c 4 < 0 ; (g) l c 2 > 0 , l γ > 0 , c 4 = 0 ; (h) l c 2 > 0 , l γ < 0 , c 4 = 0 ; (i) l c 2 < 0 , l γ > 0 , c 4 = 0 ; (j) l c 2 < 0 , l γ < 0 , c 4 = 0 .
Mathematics 11 04351 g002
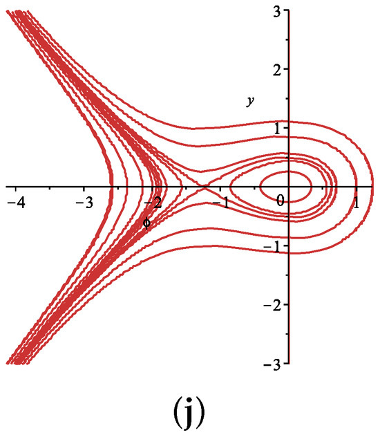
Figure 3. Bifurcations of phase portraits of system (12) for l 0 , c 2 0 , c 4 0 , c 2 2 + 4 c 4 l > 0 . (a) l c 2 > 0 , l c 4 > 0 , l γ > 0 ; (b) l c 2 > 0 , l c 4 > 0 , l γ < 0 ; (c) l c 2 > 0 , l c 4 < 0 , l γ > 0 ; (d) l c 2 > 0 , l c 4 < 0 , l γ < 0 ; (e) l c 2 < 0 , l c 4 < 0 , l γ < 0 ; (f) l c 2 < 0 , l c 4 < 0 , l γ > 0 ; (g) l c 2 < 0 , l c 4 > 0 , l γ < 0 ; (h) l c 2 < 0 , l c 4 > 0 , l γ > 0 .
Figure 3. Bifurcations of phase portraits of system (12) for l 0 , c 2 0 , c 4 0 , c 2 2 + 4 c 4 l > 0 . (a) l c 2 > 0 , l c 4 > 0 , l γ > 0 ; (b) l c 2 > 0 , l c 4 > 0 , l γ < 0 ; (c) l c 2 > 0 , l c 4 < 0 , l γ > 0 ; (d) l c 2 > 0 , l c 4 < 0 , l γ < 0 ; (e) l c 2 < 0 , l c 4 < 0 , l γ < 0 ; (f) l c 2 < 0 , l c 4 < 0 , l γ > 0 ; (g) l c 2 < 0 , l c 4 > 0 , l γ < 0 ; (h) l c 2 < 0 , l c 4 > 0 , l γ > 0 .
Mathematics 11 04351 g003
Figure 4. Bifurcations of phase portraits of system (12) for l 0 , c 2 0 , c 4 0 , c 2 2 + 4 c 4 l = 0 . (a) l c 2 > 0 , l c 4 < 0 , l γ > 0 ; (b) l c 2 > 0 , l c 4 < 0 , l γ < 0 ; (c) l c 2 < 0 , l c 4 < 0 , l γ < 0 ; (d) l c 2 < 0 , l c 4 < 0 , l γ > 0 .
Figure 4. Bifurcations of phase portraits of system (12) for l 0 , c 2 0 , c 4 0 , c 2 2 + 4 c 4 l = 0 . (a) l c 2 > 0 , l c 4 < 0 , l γ > 0 ; (b) l c 2 > 0 , l c 4 < 0 , l γ < 0 ; (c) l c 2 < 0 , l c 4 < 0 , l γ < 0 ; (d) l c 2 < 0 , l c 4 < 0 , l γ > 0 .
Mathematics 11 04351 g004aMathematics 11 04351 g004b
Figure 5. Bifurcations of phase portraits of system (12) for l 0 , c 2 0 , c 4 0 , c 2 2 + 4 c 4 l < 0 . (a) l c 2 > 0 , l c 4 < 0 , l γ > 0 ; (b) l c 2 > 0 , l c 4 < 0 , l γ < 0 ; (c) l c 2 < 0 , l c 4 < 0 , l γ < 0 ; (d) l c 2 < 0 , l c 4 < 0 , l γ > 0 .
Figure 5. Bifurcations of phase portraits of system (12) for l 0 , c 2 0 , c 4 0 , c 2 2 + 4 c 4 l < 0 . (a) l c 2 > 0 , l c 4 < 0 , l γ > 0 ; (b) l c 2 > 0 , l c 4 < 0 , l γ < 0 ; (c) l c 2 < 0 , l c 4 < 0 , l γ < 0 ; (d) l c 2 < 0 , l c 4 < 0 , l γ > 0 .
Mathematics 11 04351 g005
Figure 6. Bifurcations of phase portraits of system (14) for l = 0 . (a) l = 0 , c 2 = 0 , c 4 = 0 ; (b) l = 0 , c 2 γ > 0 , c 4 = 0 ; (c) l = 0 , c 2 γ < 0 , c 4 = 0 ; (d) l = 0 , c 2 = 0 , c 4 γ > 0 ; (e) l = 0 , c 2 = 0 , c 4 γ < 0 ; (f) l = 0 , c 2 c 4 > 0 , c 2 γ > 0 ; (g) l = 0 , c 2 c 4 > 0 , c 2 γ < 0 ; (h) l = 0 , c 2 c 4 < 0 , c 2 γ > 0 ; (i) l = 0 , c 2 c 4 < 0 , c 2 γ < 0 .
Figure 6. Bifurcations of phase portraits of system (14) for l = 0 . (a) l = 0 , c 2 = 0 , c 4 = 0 ; (b) l = 0 , c 2 γ > 0 , c 4 = 0 ; (c) l = 0 , c 2 γ < 0 , c 4 = 0 ; (d) l = 0 , c 2 = 0 , c 4 γ > 0 ; (e) l = 0 , c 2 = 0 , c 4 γ < 0 ; (f) l = 0 , c 2 c 4 > 0 , c 2 γ > 0 ; (g) l = 0 , c 2 c 4 > 0 , c 2 γ < 0 ; (h) l = 0 , c 2 c 4 < 0 , c 2 γ > 0 ; (i) l = 0 , c 2 c 4 < 0 , c 2 γ < 0 .
Mathematics 11 04351 g006aMathematics 11 04351 g006b
Figure 7. Bifurcations of phase portraits of system (14) for l 0 , c 2 c 4 = 0 . (a) l γ > 0 , c 2 = 0 , c 4 = 0 ; (b) l γ < 0 , c 2 = 0 , c 4 = 0 ; (c) l γ > 0 , c 2 = 0 , l c 4 > 0 ; (d) l γ < 0 , c 2 = 0 , l c 4 > 0 ; (e) l γ > 0 , c 2 = 0 , l c 4 < 0 ; (f) l γ < 0 , c 2 = 0 , l c 4 < 0 ; (g) l c 2 > 0 , l γ > 0 , c 4 = 0 ; (h) l c 2 > 0 , l γ < 0 , c 4 = 0 ; (i) l c 2 < 0 , l γ > 0 , c 4 = 0 ; (j) l c 2 < 0 , l γ < 0 , c 4 = 0 .
Figure 7. Bifurcations of phase portraits of system (14) for l 0 , c 2 c 4 = 0 . (a) l γ > 0 , c 2 = 0 , c 4 = 0 ; (b) l γ < 0 , c 2 = 0 , c 4 = 0 ; (c) l γ > 0 , c 2 = 0 , l c 4 > 0 ; (d) l γ < 0 , c 2 = 0 , l c 4 > 0 ; (e) l γ > 0 , c 2 = 0 , l c 4 < 0 ; (f) l γ < 0 , c 2 = 0 , l c 4 < 0 ; (g) l c 2 > 0 , l γ > 0 , c 4 = 0 ; (h) l c 2 > 0 , l γ < 0 , c 4 = 0 ; (i) l c 2 < 0 , l γ > 0 , c 4 = 0 ; (j) l c 2 < 0 , l γ < 0 , c 4 = 0 .
Mathematics 11 04351 g007aMathematics 11 04351 g007b
Figure 8. Bifurcations of phase portraits of system (14) for l 0 , c 2 0 , c 4 0 , c 2 2 + 4 c 4 l > 0 . (a) l c 2 > 0 , l c 4 > 0 , l γ > 0 ; (b) l c 2 > 0 , l c 4 > 0 , l γ < 0 ; (c) l c 2 > 0 , l c 4 < 0 , l γ > 0 ; (d) l c 2 > 0 , l c 4 < 0 , l γ < 0 ; (e) l c 2 < 0 , l c 4 < 0 , l γ < 0 ; (f) l c 2 < 0 , l c 4 < 0 , l γ > 0 ; (g) l c 2 < 0 , l c 4 > 0 , l γ < 0 ; (h) l c 2 < 0 , l c 4 > 0 , l γ > 0 .
Figure 8. Bifurcations of phase portraits of system (14) for l 0 , c 2 0 , c 4 0 , c 2 2 + 4 c 4 l > 0 . (a) l c 2 > 0 , l c 4 > 0 , l γ > 0 ; (b) l c 2 > 0 , l c 4 > 0 , l γ < 0 ; (c) l c 2 > 0 , l c 4 < 0 , l γ > 0 ; (d) l c 2 > 0 , l c 4 < 0 , l γ < 0 ; (e) l c 2 < 0 , l c 4 < 0 , l γ < 0 ; (f) l c 2 < 0 , l c 4 < 0 , l γ > 0 ; (g) l c 2 < 0 , l c 4 > 0 , l γ < 0 ; (h) l c 2 < 0 , l c 4 > 0 , l γ > 0 .
Mathematics 11 04351 g008
Figure 9. Bifurcations of phase portraits of system (14) for l 0 , c 2 0 , c 4 0 , c 2 2 + 4 c 4 l = 0 . (a) l c 2 > 0 , l c 4 < 0 , l γ > 0 ; (b) l c 2 > 0 , l c 4 < 0 , l γ < 0 ; (c) l c 2 < 0 , l c 4 < 0 , l γ < 0 ; (d) l c 2 < 0 , l c 4 < 0 , l γ > 0 .
Figure 9. Bifurcations of phase portraits of system (14) for l 0 , c 2 0 , c 4 0 , c 2 2 + 4 c 4 l = 0 . (a) l c 2 > 0 , l c 4 < 0 , l γ > 0 ; (b) l c 2 > 0 , l c 4 < 0 , l γ < 0 ; (c) l c 2 < 0 , l c 4 < 0 , l γ < 0 ; (d) l c 2 < 0 , l c 4 < 0 , l γ > 0 .
Mathematics 11 04351 g009
Figure 10. Bifurcations of phase portraits of system (14) for l 0 , c 2 0 , c 4 0 , c 2 2 + 4 c 4 l < 0 . (a) l c 2 > 0 , l c 4 < 0 , l γ > 0 ; (b) l c 2 > 0 , l c 4 < 0 , l γ < 0 ; (c) l c 2 < 0 , l c 4 < 0 , l γ < 0 ; (d) l c 2 < 0 , l c 4 < 0 , l γ > 0 .
Figure 10. Bifurcations of phase portraits of system (14) for l 0 , c 2 0 , c 4 0 , c 2 2 + 4 c 4 l < 0 . (a) l c 2 > 0 , l c 4 < 0 , l γ > 0 ; (b) l c 2 > 0 , l c 4 < 0 , l γ < 0 ; (c) l c 2 < 0 , l c 4 < 0 , l γ < 0 ; (d) l c 2 < 0 , l c 4 < 0 , l γ > 0 .
Mathematics 11 04351 g010
Figure 11. Bifurcations of phase portraits of system (16) for l = 0 . (a) l = 0 , c 2 = 0 , c 4 = 0 ; (b) l = 0 , c 2 γ > 0 , c 4 = 0 ; (c) l = 0 , c 2 γ < 0 , c 4 = 0 ; (d) l = 0 , c 2 = 0 , c 4 γ > 0 ; (e) l = 0 , c 2 = 0 , c 4 γ < 0 ; (f) l = 0 , c 2 c 4 > 0 , c 2 γ > 0 ; (g) l = 0 , c 2 c 4 > 0 , c 2 γ < 0 ; (h) l = 0 , c 2 c 4 < 0 , c 2 γ > 0 ; (i) l = 0 , c 2 c 4 < 0 , c 2 γ < 0 .
Figure 11. Bifurcations of phase portraits of system (16) for l = 0 . (a) l = 0 , c 2 = 0 , c 4 = 0 ; (b) l = 0 , c 2 γ > 0 , c 4 = 0 ; (c) l = 0 , c 2 γ < 0 , c 4 = 0 ; (d) l = 0 , c 2 = 0 , c 4 γ > 0 ; (e) l = 0 , c 2 = 0 , c 4 γ < 0 ; (f) l = 0 , c 2 c 4 > 0 , c 2 γ > 0 ; (g) l = 0 , c 2 c 4 > 0 , c 2 γ < 0 ; (h) l = 0 , c 2 c 4 < 0 , c 2 γ > 0 ; (i) l = 0 , c 2 c 4 < 0 , c 2 γ < 0 .
Mathematics 11 04351 g011
Figure 12. Bifurcations of phase portraits of system (16) for l 0 , c 2 c 4 = 0 . (a) l γ > 0 , c 2 = 0 , c 4 = 0 ; (b) l γ < 0 , c 2 = 0 , c 4 = 0 ; (c) l γ > 0 , c 2 = 0 , l c 4 > 0 ; (d) l γ < 0 , c 2 = 0 , l c 4 > 0 ; (e) l γ > 0 , c 2 = 0 , l c 4 < 0 ; (f) l γ < 0 , c 2 = 0 , l c 4 < 0 ; (g) l c 2 > 0 , l γ > 0 , c 4 = 0 ; (h) l c 2 > 0 , l γ < 0 , c 4 = 0 ; (i) l c 2 < 0 , l γ > 0 , c 4 = 0 ; (j) l c 2 < 0 , l γ < 0 , c 4 = 0 .
Figure 12. Bifurcations of phase portraits of system (16) for l 0 , c 2 c 4 = 0 . (a) l γ > 0 , c 2 = 0 , c 4 = 0 ; (b) l γ < 0 , c 2 = 0 , c 4 = 0 ; (c) l γ > 0 , c 2 = 0 , l c 4 > 0 ; (d) l γ < 0 , c 2 = 0 , l c 4 > 0 ; (e) l γ > 0 , c 2 = 0 , l c 4 < 0 ; (f) l γ < 0 , c 2 = 0 , l c 4 < 0 ; (g) l c 2 > 0 , l γ > 0 , c 4 = 0 ; (h) l c 2 > 0 , l γ < 0 , c 4 = 0 ; (i) l c 2 < 0 , l γ > 0 , c 4 = 0 ; (j) l c 2 < 0 , l γ < 0 , c 4 = 0 .
Mathematics 11 04351 g012
Figure 13. Bifurcations of phase portraits of system (16) for l 0 , c 2 0 , c 4 0 , c 2 2 + 4 c 4 l > 0 . (a) l c 2 > 0 , l c 4 > 0 , l γ > 0 ; (b) l c 2 > 0 , l c 4 > 0 , l γ < 0 ; (c) l c 2 > 0 , l c 4 < 0 , l γ > 0 ; (d) l c 2 > 0 , l c 4 < 0 , l γ < 0 ; (e) l c 2 < 0 , l c 4 < 0 , l γ < 0 ; (f) l c 2 < 0 , l c 4 < 0 , l γ > 0 ; (g) l c 2 < 0 , l c 4 > 0 , l γ < 0 ; (h) l c 2 < 0 , l c 4 > 0 , l γ > 0 .
Figure 13. Bifurcations of phase portraits of system (16) for l 0 , c 2 0 , c 4 0 , c 2 2 + 4 c 4 l > 0 . (a) l c 2 > 0 , l c 4 > 0 , l γ > 0 ; (b) l c 2 > 0 , l c 4 > 0 , l γ < 0 ; (c) l c 2 > 0 , l c 4 < 0 , l γ > 0 ; (d) l c 2 > 0 , l c 4 < 0 , l γ < 0 ; (e) l c 2 < 0 , l c 4 < 0 , l γ < 0 ; (f) l c 2 < 0 , l c 4 < 0 , l γ > 0 ; (g) l c 2 < 0 , l c 4 > 0 , l γ < 0 ; (h) l c 2 < 0 , l c 4 > 0 , l γ > 0 .
Mathematics 11 04351 g013
Figure 14. Bifurcations of phase portraits of system (16) for l 0 , c 2 0 , c 4 0 , c 2 2 + 4 c 4 l = 0 . (a) l c 2 > 0 , l c 4 < 0 , l γ > 0 ; (b) l c 2 > 0 , l c 4 < 0 , l γ < 0 ; (c) l c 2 < 0 , l c 4 < 0 , l γ < 0 ; (d) l c 2 < 0 , l c 4 < 0 , l γ > 0 .
Figure 14. Bifurcations of phase portraits of system (16) for l 0 , c 2 0 , c 4 0 , c 2 2 + 4 c 4 l = 0 . (a) l c 2 > 0 , l c 4 < 0 , l γ > 0 ; (b) l c 2 > 0 , l c 4 < 0 , l γ < 0 ; (c) l c 2 < 0 , l c 4 < 0 , l γ < 0 ; (d) l c 2 < 0 , l c 4 < 0 , l γ > 0 .
Mathematics 11 04351 g014
Figure 15. Bifurcations of phase portraits of system (16) for l 0 , c 2 0 , c 4 0 , c 2 2 + 4 c 4 l < 0 . (a) l c 2 > 0 , l c 4 < 0 , l γ > 0 ; (b) l c 2 > 0 , l c 4 < 0 , l γ < 0 ; (c) l c 2 < 0 , l c 4 < 0 , l γ < 0 ; (d) l c 2 < 0 , l c 4 < 0 , l γ > 0 .
Figure 15. Bifurcations of phase portraits of system (16) for l 0 , c 2 0 , c 4 0 , c 2 2 + 4 c 4 l < 0 . (a) l c 2 > 0 , l c 4 < 0 , l γ > 0 ; (b) l c 2 > 0 , l c 4 < 0 , l γ < 0 ; (c) l c 2 < 0 , l c 4 < 0 , l γ < 0 ; (d) l c 2 < 0 , l c 4 < 0 , l γ > 0 .
Mathematics 11 04351 g015
Table 1. Number and qualitative properties of equilibria in system (12) for n = 1 or n = 1 / 3 .
Table 1. Number and qualitative properties of equilibria in system (12) for n = 1 or n = 1 / 3 .
ParametersNumberEquilibrium
1 l = 0 , c 2 = 0 , c 4 = 0
2 l = 0 , c 2 0 , c 4 = 0 1 E 1 ( 0 , 0 ) (degenerate)
3 l = 0 , c 2 = 0 , c 4 0 1 E 1 ( 0 , 0 ) (degenerate)
4 l = 0 , c 2 0 , c 4 0 2 E 1 ( 0 , 0 ) (degenerate)  E 2 ( c 2 c 4 , 0 ) (center or saddle)
5 l 0 , c 2 = 0 , c 4 = 0 1 E 1 ( 0 , 0 ) (degenerate)
6 l 0 , c 2 = 0 , c 4 0 , l c 4 > 0 3 E 1 ( 0 , 0 ) (degenerate)  E 3 , 4 ( ± l c 4 , 0 ) (center or saddle)
7 l 0 , c 2 = 0 , c 4 0 , l c 4 < 0 1 E 1 ( 0 , 0 ) (degenerate)
8 l 0 , c 2 0 , c 4 = 0 2 E 1 ( 0 , 0 ) (degenerate)  E 5 ( l c 2 , 0 ) (center or saddle)
9 l 0 , c 2 0 , c 4 0 , c 2 2 + 4 c 4 l > 0 3 E 1 ( 0 , 0 ) (degenerate)  E 6 , 7 ( c 2 ± Δ 2 c 4 , 0 ) (center or saddle)
10 l 0 , c 2 0 , c 4 0 , c 2 2 + 4 c 4 l = 0 2 E 1 ( 0 , 0 ) (degenerate)  E 8 ( c 2 2 c 4 , 0 ) (degenerate)
11 l 0 , c 2 0 , c 4 0 , c 2 2 + 4 c 4 l < 0 1 E 1 ( 0 , 0 ) (degenerate)
Table 2. Number and qualitative properties of equilibria in system (14) for n = 1 / 2 .
Table 2. Number and qualitative properties of equilibria in system (14) for n = 1 / 2 .
ParametersNumberEquilibrium
1 l = 0 , c 2 = 0 , c 4 = 0
2 l = 0 , c 2 0 , c 4 = 0 1 E 1 ( 0 , 0 ) (degenerate)
3 l = 0 , c 2 = 0 , c 4 0 1 E 1 ( 0 , 0 ) (degenerate)
4 l = 0 , c 2 0 , c 4 0 2 E 1 ( 0 , 0 ) (degenerate)  E 2 ( c 2 c 4 , 0 ) (center or saddle)
5 l 0 , c 2 = 0 , c 4 = 0 1 E 1 ( 0 , 0 ) (center or saddle)
6 l 0 , c 2 = 0 , c 4 0 , l c 4 > 0 3 E 1 ( 0 , 0 ) (center or saddle)  E 3 , 4 ( ± l c 4 , 0 ) (center or saddle)
7 l 0 , c 2 = 0 , c 4 0 , l c 4 < 0 1 E 1 ( 0 , 0 ) (center or saddle)
8 l 0 , c 2 0 , c 4 = 0 2 E 1 ( 0 , 0 ) (center or saddle)  E 5 ( l c 2 , 0 ) (center or saddle)
9 l 0 , c 2 0 , c 4 0 , c 2 2 + 4 c 4 l > 0 3 E 1 ( 0 , 0 ) (center or saddle)  E 6 , 7 ( c 2 ± Δ 2 c 4 , 0 ) (center or saddle)
10 l 0 , c 2 0 , c 4 0 , c 2 2 + 4 c 4 l = 0 2 E 1 ( 0 , 0 ) (center or saddle)  E 8 ( c 2 2 c 4 , 0 ) (degenerate)
11 l 0 , c 2 0 , c 4 0 , c 2 2 + 4 c 4 l < 0 1 E 1 ( 0 , 0 ) (center or saddle)
Disclaimer/Publisher’s Note: The statements, opinions and data contained in all publications are solely those of the individual author(s) and contributor(s) and not of MDPI and/or the editor(s). MDPI and/or the editor(s) disclaim responsibility for any injury to people or property resulting from any ideas, methods, instructions or products referred to in the content.

Share and Cite

MDPI and ACS Style

Yu, M.; Chen, C.; Zhang, Q. Bifurcations and Exact Solutions of the Generalized Radhakrishnan–Kundu–Lakshmanan Equation with the Polynomial Law. Mathematics 2023, 11, 4351. https://doi.org/10.3390/math11204351

AMA Style

Yu M, Chen C, Zhang Q. Bifurcations and Exact Solutions of the Generalized Radhakrishnan–Kundu–Lakshmanan Equation with the Polynomial Law. Mathematics. 2023; 11(20):4351. https://doi.org/10.3390/math11204351

Chicago/Turabian Style

Yu, Mengke, Cailiang Chen, and Qiuyan Zhang. 2023. "Bifurcations and Exact Solutions of the Generalized Radhakrishnan–Kundu–Lakshmanan Equation with the Polynomial Law" Mathematics 11, no. 20: 4351. https://doi.org/10.3390/math11204351

APA Style

Yu, M., Chen, C., & Zhang, Q. (2023). Bifurcations and Exact Solutions of the Generalized Radhakrishnan–Kundu–Lakshmanan Equation with the Polynomial Law. Mathematics, 11(20), 4351. https://doi.org/10.3390/math11204351

Note that from the first issue of 2016, this journal uses article numbers instead of page numbers. See further details here.

Article Metrics

Back to TopTop