Post-COVID-19 Family Micro-Business Resources and Agritourism Performance: A Two-Mediated Moderated Quantitative-Based Model with a PLS-SEM Data Analysis Method
Abstract
1. Introduction
2. Literature Review and Development of Hypotheses
2.1. The Mediating Role of Resident–Micro-Business Interaction (RMI) and Support for Agritourism Development (SAD)
2.2. The Moderating Role of Personal Resident Benefit (PRB)
3. Methods
3.1. Scale and Measure Development
3.2. Participants and Collection of the Study Data
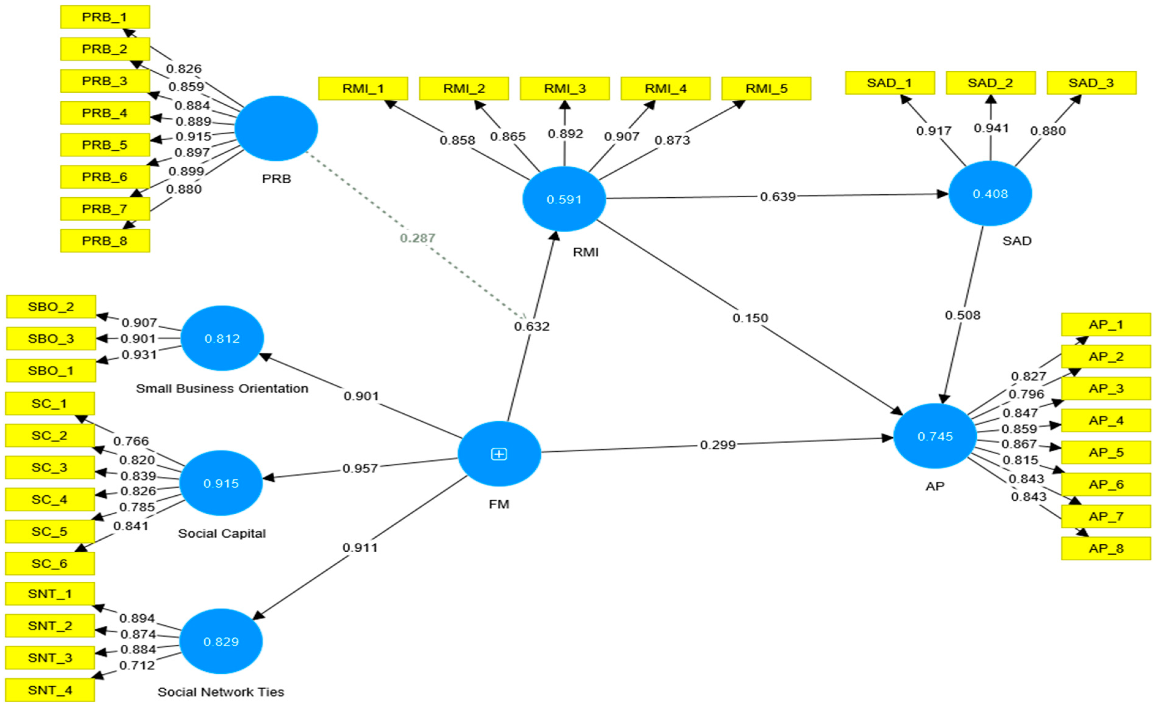
4. Findings of the Data Analysis
4.1. Evaluation of the Outer Model (Validity Assessment)
4.2. Structural Model Evaluation (Hypotheses Testing)
5. Discussion and Implications
5.1. Family Microbusiness Resources, Agritourism Performance, Resident–Micro-Business Interaction and Support for Agritourism Development (Direct Relationship)
5.2. Results of the Moderating Effect
5.3. The Mediating Effect of RMI and SAD in the Tested Model
6. Conclusions and Avenues for Further Research
Author Contributions
Funding
Institutional Review Board Statement
Informed Consent Statement
Data Availability Statement
Acknowledgments
Conflicts of Interest
References
- Ma, X.L.; Wang, R.; Dai, M.L.; Ou, Y.H. The Action Logic and Interpretation Framework of Residents’ Resistance in Rural Tourism Development. J. Hosp. Tour. Manag. 2022, 51, 79–87. [Google Scholar] [CrossRef]
- Loperena, C.A. Honduras Is Open for Business: Extractivist Tourism as Sustainable Development in the Wake of Disaster? J. Sustain. Tour. 2017, 25, 618–633. [Google Scholar] [CrossRef]
- Yang, J.; Ryan, C.; Zhang, L. Sustaining Culture and Seeking a Just Destination: Governments, Power and Tension—A Life-Cycle Approach to Analysing Tourism Development in an Ethnic-Inhabited Scenic Area in Xinjiang, China. J. Sustain. Tour. 2014, 22, 1151–1174. [Google Scholar] [CrossRef]
- Tew, C.; Barbieri, C. The Perceived Benefits of Agritourism: The Provider’s Perspective. Tour. Manag. 2012, 33, 215–224. [Google Scholar] [CrossRef]
- Stewart Jr, W.H.; Roth, P.L. Risk Propensity Differences between Entrepreneurs and Managers: A Meta-Analytic Review. J. Appl. Psychol. 2001, 86, 145. [Google Scholar] [CrossRef]
- Campbell, J.M.; Line, N.; Runyan, R.C.; Swinney, J.L. The Moderating Effect of Family-Ownership on Firm Performance: An Examination of Entrepreneurial Orientation and Social Capital. J. Small Bus. Strategy 2010, 21, 27–46. [Google Scholar]
- Vukovic, D.B.; Maiti, M.; Vujko, A.; Shams, R. Residents’ Perceptions of Wine Tourism on the Rural Destinations Development. Br. Food J. 2020, 122, 2739–2753. [Google Scholar] [CrossRef]
- Mitchell, M.S.; Cropanzano, R.S.; Quisenberry, D.M. Social Exchange Theory, Exchange Resources, and Interpersonal Relationships: A Modest Resolution of Theoretical Difficulties. In Handbook of Social Resource Theory; Springer: Berlin/Heidelberg, Germany, 2012; pp. 99–118. [Google Scholar]
- Oughton, E.; Wheelock, J.; Baines, S. Micro-Businesses and Social Inclusion in Rural Households: A Comparative Analysis. Sociol. Rural. 2003, 43, 331–348. [Google Scholar] [CrossRef]
- Wang, Y.; Pfister, R.E. Residents’ Attitudes toward Tourism and Perceived Personal Benefits in a Rural Community. J. Travel Res. 2008, 47, 84–93. [Google Scholar] [CrossRef]
- Petrović, M.D.; Blešić, I.; Vujko, A.; Gajić, T. The Role of Agritourism’s Impact on the Local Community in a Transitional Society: A Report from Serbia. Transylv. Rev. Adm. Sci. 2017, 13, 146–163. [Google Scholar] [CrossRef]
- Lepp, A. Attitudes towards Initial Tourism Development in a Community with No Prior Tourism Experience: The Case of Bigodi, Uganda. J. Sustain. Tour. 2008, 16, 5–22. [Google Scholar] [CrossRef]
- Jaafar, M.; Noor, S.M.; Rasoolimanesh, S.M. Perception of Young Local Residents toward Sustainable Conservation Programmes: A Case Study of the Lenggong World Cultural Heritage Site. Tour. Manag. 2015, 48, 154–163. [Google Scholar] [CrossRef]
- Friedenberg, A.; Keisler, H.J. Iterated Dominance Revisited. Econ. Theory 2021, 72, 377–421. [Google Scholar] [CrossRef]
- Dixit, A.K.; Nalebuff, B.J. Thinking Strategically: The Competitive Edge in Business, Politics, and Everyday Life; WW Norton & Company: New York, NY, USA, 1991. [Google Scholar]
- Tlemsani, I.; Mohamed Hashim, M.A.; Matthews, R. Games Theory and Strategic Alliances: Applications to British Russian Partnership. High. Educ. Ski. Work-Based Learn. 2022, 12, 689–704. [Google Scholar] [CrossRef]
- Zhang, S.; Zang, X.; Zhang, F. Development and Validation of the Win-Win Scale. Front Psychol. 2021, 12, 657015. [Google Scholar] [CrossRef]
- Flanigan, S.; Blackstock, K.; Hunter, C. Agritourism from the Perspective of Providers and Visitors: A Typology-Based Study. Tour. Manag. 2014, 40, 394–405. [Google Scholar] [CrossRef]
- Joyner, L.; Kline, C.; Oliver, J.; Kariko, D. Exploring Emotional Response to Images Used in Agritourism Destination Marketing. J. Destin. Mark. Manag. 2018, 9, 44–55. [Google Scholar] [CrossRef]
- Campbell, J.M.; Kubickova, M. Agritourism Microbusinesses within a Developing Country Economy: A Resource-Based View. J. Destin. Mark. Manag. 2020, 17, 100460. [Google Scholar] [CrossRef]
- Grillini, G.; Sacchi, G.; Chase, L.; Taylor, J.; Van Zyl, C.C.; Van Der Merwe, P.; Streifeneder, T.; Fischer, C. Qualitative Assessment of Agritourism Development Support Schemes in Italy, the USA and South Africa. Sustainability 2022, 14, 7903. [Google Scholar] [CrossRef]
- Busby, G.; Rendle, S. The Transition from Tourism on Farms to Farm Tourism. Tour. Manag. 2000, 21, 635–642. [Google Scholar] [CrossRef]
- Iorio, M.; Corsale, A. Rural Tourism and Livelihood Strategies in Romania. J. Rural. Stud. 2010, 26, 152–162. [Google Scholar] [CrossRef]
- Sharpley, R. Tourism and Sustainable Development: Exploring the Theoretical Divide. J. Sustain. Tour. 2000, 8, 1–19. [Google Scholar] [CrossRef]
- Rasoolimanesh, S.M.; Ringle, C.M.; Jaafar, M.; Ramayah, T. Urban vs. Rural Destinations: Residents’ Perceptions, Community Participation and Support for Tourism Development. Tour. Manag. 2017, 60, 147–158. [Google Scholar] [CrossRef]
- Dimitrovski, D.D.; Todorović, A.T.; Valjarević, A.D. Rural Tourism and Regional Development: Case Study of Development of Rural Tourism in the Region of Gruţa, Serbia. Procedia Environ. Sci. 2012, 14, 288–297. [Google Scholar] [CrossRef]
- Kangasharju, A. Growth of the Smallest: Determinants of Small Firm Growth during Strong Macroeconomic Fluctuations. Int. Small Bus. J. 2000, 19, 28–43. [Google Scholar] [CrossRef]
- Tamilmani, B. Rural Women Microentrepreneurs: An Empirical Study on Their Social Profile, Business Aspects and Economic Impact. IUP J. Entrep. Dev. 2009, 6, 7–20. [Google Scholar]
- Chell, E.; Baines, S. Networking, Entrepreneurship and Microbusiness Behaviour. Entrep. Reg. Dev. 2000, 12, 195–215. [Google Scholar] [CrossRef]
- Runyan, R.C. Predicting Downtown and Small Business Success: A Resource-Based View; Michigan State University: East Lansing, MI, USA, 2005. [Google Scholar]
- Barney, J. Firm Resources and Sustained Competitive Advantage. J. Manag. 1991, 17, 99–120. [Google Scholar] [CrossRef]
- Adiguna, R. Organisational Culture and the Family Business. In Theoretical Perspectives on Family Businesses; Edward Elgar Publishing: Cheltenham, UK, 2015; pp. 156–174. [Google Scholar]
- Carland, J.W.; Hoy, F.; Boulton, W.R.; Carland, J.A.C. Differentiating Entrepreneurs from Small Business Owners: A Conceptualization. Acad. Manag. Rev. 1984, 9, 354–359. [Google Scholar] [CrossRef]
- Phillipson, J.; Tiwasing, P.; Gorton, M.; Maioli, S.; Newbery, R.; Turner, R. Shining a Spotlight on Small Rural Businesses: How Does Their Performance Compare with Urban? J. Rural. Stud. 2019, 68, 230–239. [Google Scholar] [CrossRef]
- Dai, M.; Fan, D.X.; Wang, R.; Ou, Y.; Ma, X. Residents’ Social Capital in Rural Tourism Development: Guanxi in Housing Demolition. J. Destin. Mark. Manag. 2021, 22, 100663. [Google Scholar] [CrossRef]
- Grafton, R.Q. Social Capital and Fisheries Governance. Ocean. Coast. Manag. 2005, 48, 753–766. [Google Scholar] [CrossRef]
- Lin, N. A Network Theory of Social Capital. Handb. Soc. Cap. 2008, 50, 69. [Google Scholar]
- Tuitjer, G.; Küpper, P. Local and Vertical Networking as Drivers of Innovativeness and Growth in Rural Businesses. J. Rural. Stud. 2022, 95, 412–422. [Google Scholar] [CrossRef]
- Paige, R.C.; Littrell, M.A. Craft Retailers’ Criteria for Success and Associated Business Strategies. J. Small Bus. Manag. 2002, 40, 314–331. [Google Scholar] [CrossRef]
- Choo, H.; Petrick, J.F. Social Interactions and Intentions to Revisit for Agritourism Service Encounters. Tour. Manag. 2014, 40, 372–381. [Google Scholar] [CrossRef]
- Luo, X.; Brown, G.; Huang, S. (Sam) Host Perceptions of Backpackers: Examining the Influence of Intergroup Contact. Tour. Manag. 2015, 50, 292–305. [Google Scholar] [CrossRef]
- Tu, H.; Ma, J. Does Positive Contact Between Residents and Tourists Stimulate Tourists’ Environmentally Responsible Behavior? The Role of Gratitude and Boundary Conditions. J. Travel. Res. 2022, 61, 1774–1790. [Google Scholar] [CrossRef]
- Wilson, L. The Family Farm Business? Insights into Family, Business and Ownership Dimensions of Open-Farms. Leis. Stud. 2007, 26, 357–374. [Google Scholar] [CrossRef]
- Elshaer, I.A.; Azazz, A.M.S.; Ameen, F.A.; Fayyad, S. Agritourism and Peer-to-Peer Accommodation: A Moderated Mediation Model. Agriculture 2022, 12, 1586. [Google Scholar] [CrossRef]
- Pierce, J.L.; Kostova, T.; Dirks, K.T. The State of Psychological Ownership: Integrating and Extending a Century of Research. Rev. Gen. Psychol. 2003, 7, 84–107. [Google Scholar] [CrossRef]
- Li, J.; Barbieri, C. Demystifying Members’ Social Capital and Networks within an Agritourism Association: A Social Network Analysis. Tour. Hosp. 2020, 1, 41–58. [Google Scholar] [CrossRef]
- Hollas, C.R.; Chase, L.; Conner, D.; Dickes, L.; Lamie, R.D.; Schmidt, C.; Singh-Knights, D.; Quella, L. Factors Related to Profitability of Agritourism in the United States: Results from a National Survey of Operators. Sustainability 2021, 13, 13334. [Google Scholar] [CrossRef]
- Wang, S.; Berbekova, A.; Uysal, M. Pursuing Justice and Quality of Life: Supporting Tourism. Tour. Manag. 2022, 89, 104446. [Google Scholar] [CrossRef]
- McGehee, N.G.; Andereck, K.L. Factors Predicting Rural Residents’ Support of Tourism. J. Travel Res. 2004, 43, 131–140. [Google Scholar] [CrossRef]
- Demirović Bajrami, D.; Radosavac, A.; Cimbaljević, M.; Tretiakova, T.N.; Syromiatnikova, Y.A. Determinants of Residents’ Support for Sustainable Tourism Development: Implications for Rural Communities. Sustainability 2020, 12, 9438. [Google Scholar] [CrossRef]
- Xu, S.; Barbieri, C.; Anderson, D.; Leung, Y.-F.; Rozier-Rich, S. Residents’ Perceptions of Wine Tourism Development. Tour. Manag. 2016, 55, 276–286. [Google Scholar] [CrossRef]
- Kalberg, S. Max Weber’s Types of Rationality: Cornerstones for the Analysis of Rationalization Processes in History. Am. J. Sociol. 1980, 85, 1145–1179. [Google Scholar] [CrossRef]
- Wang, R.; Dai, M.; Ou, Y.; Ma, X. Residents’ Happiness of Life in Rural Tourism Development. J. Destin. Mark. Manag. 2021, 20, 100612. [Google Scholar] [CrossRef]
- Hair, J., Jr.; Hult, G.T.M.; Ringle, C.M.; Sarstedt, M.; Danks, N.P.; Ray, S. Partial Least Squares Structural Equation Modeling (PLS-SEM) Using R: A Workbook; Springer Nature: New York, NY, USA, 2021; ISBN 978-3-030-80519-7. [Google Scholar]
- Domi, S.; Belletti, G. The Role of Origin Products and Networking on Agritourism Performance: The Case of Tuscany. J. Rural. Stud. 2022, 90, 113–123. [Google Scholar] [CrossRef]
- Reimer, N.K.; Becker, J.C.; Benz, A.; Christ, O.; Dhont, K.; Klocke, U.; Neji, S.; Rychlowska, M.; Schmid, K.; Hewstone, M. Intergroup Contact and Social Change: Implications of Negative and Positive Contact for Collective Action in Advantaged and Disadvantaged Groups. Pers. Soc. Psychol. Bull. 2017, 43, 121–136. [Google Scholar] [CrossRef] [PubMed]
- Leguina, A. A Primer on Partial Least Squares Structural Equation Modeling (PLS-SEM). Int. J. Res. Method Educ. 2015, 38, 220–221. [Google Scholar] [CrossRef]
- Chin, W.W. The Partial Least Squares Approach for Structural Equation Modeling. In Modern Methods for Business Research; Methodology for business and management; Lawrence Erlbaum Associates Publishers: Mahwah, NJ, USA, 1998; pp. 295–336. ISBN 978-0-8058-2677-7. [Google Scholar]
- Henseler, J.; Ringle, C.M.; Sinkovics, R.R. The Use of Partial Least Squares Path Modeling in International Marketing. In New Challenges to International Marketing; Sinkovics, R.R., Ghauri, P.N., Eds.; Advances in International Marketing; Emerald Group Publishing Limited: Bingley, UK, 2009; Volume 20, pp. 277–319. ISBN 978-1-84855-469-6. [Google Scholar]




| Abbreviation | Items | Loading | α | C_R | AVE | VIF |
| FM | 0.948 | 0.954 | 0.617 | |||
| SBO | 0.900 | 0.938 | 0.834 | |||
| SBO_1 | I established this business/farm because it fit my personal life better than working for others. | 0.931 | 4.659 | |||
| SBO_2 | I love my business/farm. | 0.907 | 2.543 | |||
| SBO_3 | I have plans to expand this business/farm in size/sales revenue. | 0.901 | 3.116 | |||
| SC | 0.897 | 0.921 | 0.661 | |||
| SC_1 | Others would say I am trustworthy. | 0.766 | 3.940 | |||
| SC_2 | I can be trusted by others not to take advantage of them. | 0.820 | 3.472 | |||
| SC_3 | Others are generally fair in dealing with me. | 0.839 | 4.185 | |||
| SC_4 | Others visit my business because I support the community. | 0.826 | 2.927 | |||
| SC_5 | Others share the same ambitions and visions for our community. | 0.785 | 2.542 | |||
| SC_6 | Others like to work toward achieving community goals. | 0.841 | 3.012 | |||
| SNT | 0.863 | 0.908 | 0.713 | |||
| SNT_1 | We in the community know each other by name. | 0.894 | 3.380 | |||
| SNT_2 | We in the community talk to each other regularly about business/farming issues. | 0.874 | 3.064 | |||
| SNT_3 | I am similar to these people in terms of my business/community/farm philosophy. | 0.884 | 2.506 | |||
| SNT_4 | I am similar to these people in terms of my values and beliefs. | 0.712 | 3.360 | |||
| AP | 0.939 | 0.949 | 0.701 | |||
| AP_1 | Through agritourism we have achieved revenue targets. | 0.827 | 3.058 | |||
| AP_2 | Through the farm we have achieved profit goals. | 0.796 | 2.504 | |||
| AP_3 | Through the farm we have achieved a good stabilisation of income. | 0.847 | 3.302 | |||
| AP_4 | Through the farm we have generated out-of-season income. | 0.859 | 3.641 | |||
| AP_5 | Through the farm we have made better use of the company’s human resources. | 0.867 | 3.934 | |||
| AP_6 | We have improved the way in which products are sold. | 0.815 | 3.472 | |||
| AP_7 | We have improved the loyalty of existing customers. | 0.843 | 4.055 | |||
| AP_8 | We have attracted a significant number of new customers. | 0.843 | 3.448 | |||
| RMI | 0.926 | 0.944 | 0.773 | |||
| RMI_1 | How often did you experience being supported in contact with local residents? | 0.858 | 1.421 | |||
| RMI_2 | How often did you experience being helped in contact with local residents? | 0.865 | 2.811 | |||
| RMI_3 | How often did you experience being complimented in contact with local residents? | 0.892 | 3.642 | |||
| RMI_4 | How often did you experience being befriended in contact with local residents? | 0.907 | 3.986 | |||
| RMI_5 | How often did you experience being welcomed in contact with local residents? | 0.873 | 3.164 | |||
| SAD | 0.900 | 0.938 | 0.834 | |||
| SAD_1 | I welcome tourists to visit our village. | 0.917 | 3.166 | |||
| SAD_2 | I intend to support rural tourism development. | 0.941 | 4.005 | |||
| SAD_3 | I intend to support the local government’s tourism decisions. | 0.880 | 2.362 | |||
| PRB | 0.960 | 0.965 | 0.777 | |||
| PRB_1 | My understanding of other cultures has increased. | 0.826 | 2.945 | |||
| PRB_2 | The quality of my personal life has improved. | 0.859 | 3.397 | |||
| PRB_3 | My property value has increased. | 0.884 | 3.910 | |||
| PRB_4 | I got in touch with others and expanded my business. | 0.889 | 3.920 | |||
| PRB_5 | My children will stay in the countryside to work. | 0.915 | 4.080 | |||
| PRB_6 | I care more about my community’s cultural resources. | 0.897 | 4.172 | |||
| PRB_7 | I care more about my community’s natural resources. | 0.899 | 3.765 | |||
| PRB_8 | I feel my community is better place to live. | 0.880 | 3.711 |
| SBO | SC | SNT | RMI | SAD | AP | PRB | |
|---|---|---|---|---|---|---|---|
| SBO_1 | 0.931 | 0.745 | 0.726 | 0.659 | 0.579 | 0.700 | −0.337 |
| SBO_2 | 0.907 | 0.695 | 0.629 | 0.539 | 0.509 | 0.701 | −0.346 |
| SBO_3 | 0.901 | 0.771 | 0.656 | 0.595 | 0.500 | 0.545 | −0.265 |
| SC_1 | 0.675 | 0.766 | 0.568 | 0.563 | 0.414 | 0.480 | −0.252 |
| SC_2 | 0.750 | 0.820 | 0.642 | 0.587 | 0.456 | 0.559 | −0.266 |
| SC_3 | 0.629 | 0.839 | 0.598 | 0.477 | 0.524 | 0.536 | −0.223 |
| SC_4 | 0.641 | 0.826 | 0.695 | 0.552 | 0.586 | 0.585 | −0.264 |
| SC_5 | 0.551 | 0.785 | 0.627 | 0.477 | 0.515 | 0.532 | −0.305 |
| SC_6 | 0.688 | 0.841 | 0.763 | 0.598 | 0.654 | 0.666 | −0.341 |
| SNT_1 | 0.650 | 0.714 | 0.894 | 0.679 | 0.528 | 0.572 | −0.245 |
| SNT_2 | 0.667 | 0.673 | 0.874 | 0.610 | 0.575 | 0.544 | −0.257 |
| SNT_3 | 0.602 | 0.699 | 0.884 | 0.728 | 0.675 | 0.707 | −0.302 |
| SNT_4 | 0.559 | 0.613 | 0.712 | 0.460 | 0.570 | 0.646 | −0.237 |
| RMI_1 | 0.679 | 0.673 | 0.703 | 0.858 | 0.577 | 0.644 | −0.222 |
| RMI_2 | 0.583 | 0.582 | 0.623 | 0.865 | 0.576 | 0.634 | −0.234 |
| RMI_3 | 0.499 | 0.566 | 0.658 | 0.892 | 0.591 | 0.636 | −0.174 |
| RMI_4 | 0.548 | 0.560 | 0.647 | 0.907 | 0.567 | 0.581 | −0.177 |
| RMI_5 | 0.564 | 0.546 | 0.607 | 0.873 | 0.486 | 0.555 | −0.048 |
| SAD_1 | 0.558 | 0.626 | 0.657 | 0.627 | 0.917 | 0.776 | −0.270 |
| SAD_2 | 0.550 | 0.581 | 0.624 | 0.545 | 0.941 | 0.749 | −0.406 |
| SAD_3 | 0.478 | 0.565 | 0.617 | 0.573 | 0.880 | 0.696 | −0.356 |
| AP_1 | 0.666 | 0.677 | 0.634 | 0.557 | 0.714 | 0.827 | −0.306 |
| AP_2 | 0.620 | 0.528 | 0.627 | 0.517 | 0.606 | 0.796 | −0.271 |
| AP_3 | 0.569 | 0.589 | 0.668 | 0.722 | 0.699 | 0.847 | −0.259 |
| AP_4 | 0.611 | 0.596 | 0.690 | 0.670 | 0.732 | 0.859 | −0.354 |
| AP_5 | 0.601 | 0.556 | 0.567 | 0.657 | 0.700 | 0.867 | −0.354 |
| AP_6 | 0.534 | 0.467 | 0.512 | 0.519 | 0.636 | 0.815 | −0.323 |
| AP_7 | 0.536 | 0.546 | 0.537 | 0.453 | 0.643 | 0.843 | −0.288 |
| AP_8 | 0.607 | 0.646 | 0.620 | 0.536 | 0.692 | 0.843 | −0.266 |
| PRB_1 | −0.270 | −0.219 | −0.207 | −0.098 | −0.232 | −0.300 | 0.826 |
| PRB_2 | −0.263 | −0.245 | −0.189 | −0.121 | −0.292 | −0.241 | 0.859 |
| PRB_3 | −0.325 | −0.300 | −0.236 | −0.160 | −0.293 | −0.297 | 0.884 |
| PRB_4 | −0.262 | −0.242 | −0.234 | −0.143 | −0.317 | −0.295 | 0.889 |
| PRB_5 | −0.354 | −0.409 | −0.399 | −0.243 | −0.413 | −0.398 | 0.915 |
| PRB_6 | −0.301 | −0.278 | −0.273 | −0.155 | −0.334 | −0.325 | 0.897 |
| PRB_7 | −0.327 | −0.332 | −0.308 | −0.236 | −0.369 | −0.348 | 0.899 |
| PRB_8 | −0.285 | −0.248 | −0.194 | −0.128 | −0.290 | −0.269 | 0.880 |
| AVE Values | HTMT | |||||||||
|---|---|---|---|---|---|---|---|---|---|---|
| FM | AP | RMI | PRB | SAD | FM | AP | RMI | PRB | SAD | |
| FM | 0.786 | |||||||||
| AP | 0.763 | 0.837 | 0.805 | |||||||
| RMI | 0.741 | 0.696 | 0.879 | 0.785 | 0.738 | |||||
| PRB | −0.358 | −0.362 | −0.198 | 0.881 | 0.357 | 0.369 | 0.194 | |||
| SAD | 0.695 | 0.812 | 0.639 | −0.375 | 0.913 | 0.751 | 0.879 | 0.696 | 0.390 | |
| Endogenous Variables | (R2) | (Q2) |
|---|---|---|
| AP | 0.745 | 0.485 |
| RMI | 0.591 | 0.420 |
| SAD | 0.408 | 0.320 |
| Hypotheses | Beta (β) | (T-Value) | p Values | Results of Hypotheses | |
|---|---|---|---|---|---|
| H1 | FM → AP | 0.299 | 3.518 | 0.000 | Supported |
| H2 | FM → RMI | 0.632 | 11.568 | 0.000 | Supported |
| H3 | RMI → AP | 0.150 | 2.536 | 0.012 | Supported |
| H4 | RMI → SAD | 0.639 | 15.075 | 0.000 | Supported |
| H5 | SAD → AP | 0.508 | 6.906 | 0.000 | Supported |
| H6 | FM → RMI →AP | 0.095 | 2.285 | 0.023 | Supported |
| H7 | FM → RMI → SAD → AP | 0.205 | 5.625 | 0.000 | Supported |
| H8 | Moderating imapct 1(FM × PRB) → RMI | 0.287 | 3.290 | 0.001 | Supported |
Disclaimer/Publisher’s Note: The statements, opinions and data contained in all publications are solely those of the individual author(s) and contributor(s) and not of MDPI and/or the editor(s). MDPI and/or the editor(s) disclaim responsibility for any injury to people or property resulting from any ideas, methods, instructions or products referred to in the content. |
© 2023 by the authors. Licensee MDPI, Basel, Switzerland. This article is an open access article distributed under the terms and conditions of the Creative Commons Attribution (CC BY) license (https://creativecommons.org/licenses/by/4.0/).
Share and Cite
Elshaer, I.A.; AboAlkhair, A.M.; Fayyad, S.; Azazz, A.M.S. Post-COVID-19 Family Micro-Business Resources and Agritourism Performance: A Two-Mediated Moderated Quantitative-Based Model with a PLS-SEM Data Analysis Method. Mathematics 2023, 11, 359. https://doi.org/10.3390/math11020359
Elshaer IA, AboAlkhair AM, Fayyad S, Azazz AMS. Post-COVID-19 Family Micro-Business Resources and Agritourism Performance: A Two-Mediated Moderated Quantitative-Based Model with a PLS-SEM Data Analysis Method. Mathematics. 2023; 11(2):359. https://doi.org/10.3390/math11020359
Chicago/Turabian StyleElshaer, Ibrahim A., Ahmad M. AboAlkhair, Sameh Fayyad, and Alaa M. S. Azazz. 2023. "Post-COVID-19 Family Micro-Business Resources and Agritourism Performance: A Two-Mediated Moderated Quantitative-Based Model with a PLS-SEM Data Analysis Method" Mathematics 11, no. 2: 359. https://doi.org/10.3390/math11020359
APA StyleElshaer, I. A., AboAlkhair, A. M., Fayyad, S., & Azazz, A. M. S. (2023). Post-COVID-19 Family Micro-Business Resources and Agritourism Performance: A Two-Mediated Moderated Quantitative-Based Model with a PLS-SEM Data Analysis Method. Mathematics, 11(2), 359. https://doi.org/10.3390/math11020359

