A Sustainable Green Supply Chain Model with Carbon Emissions for Defective Items under Learning in a Fuzzy Environment
Abstract
1. Introduction
2. Assumptions and Notations Used in the Model
2.1. Notations
2.2. Assumptions
- ➢
- It is considered that the buyer, customer, and vendor are involved in this supply chain model, where one type of item is used.
- ➢
- No lead time is considered in this proposed model.
- ➢
- The demand rate for the produced items is imprecise in nature.
- ➢
- The demand function is taken as the triangular fuzzy number.
- ➢
- The upper and lower fuzzy deviations of the demand rate follow the effect of learning.
- ➢
- The buyer’s holding cost is a decreasing function of the shipment, and , where , and are the fixed holding cost, is the shipment, and is the supporting parameter.
- ➢
- The buyer’s ordering cost is a decreasing function of the shipment, , where are the fixed ordering cost, is the shipment, and is the supporting parameter.
- ➢
- The process of manufacturing is controlled at the vendor’s end, and the manufactured items are delivered at the buyer’s end via multiple replacements without a first screening test. This leads to the delivery of a certain number of defective items, which follow a uniform distribution.
- ➢
- This model assumes that the rate of demand is less than the rate of production.
- ➢
- The buyer performs the first round of the inspection of the lot received from the vendor.
- ➢
- The buyer provides the customers with perfect-quality items only. This implies that the rate of inspection is greater than the demand rate.
- ➢
- To avert any incoming shortages while the inspection is taking place, the buyer limits to follow .
- ➢
- All defective items segregated after the first round of inspection at the buyer’s end are maintained up to the time of their upcoming procurement, and the cost involved in carrying these defective items is regarded as less than that involved in carrying perfect items.
- ➢
- The last consumers return their used goods at the buyer’s end in order to conduct a permanent operation, and these returned items collectively follow a uniform distribution. These items are returned by the vendor, along with the collection of imperfect-quality items.
- ➢
- The communal effort implemented by the vendor and the buyer is proposed to be a modern policy and a cleaner and sustainable action, thus ensuring that no movement of empty vehicles occurs. From this point of view, the lot containing the imperfect-quality items and used goods, on behalf of the buyer, is sent back to the seller upon the delivery of the successive lot by the same vehicle. This means that the buyer is not responsible for paying any transportation costs and carbon emission costs when returning imperfect-quality and used items.
- ➢
- It is considered that the carbon emissions are produced due to the multiple shipments and transportation. Here, we applied some carbon emission costs.
- ➢
- The vendor applies the cost of the warranty for the imperfect-quality items returned by the buyer.
- ➢
- It is assumed that the vendor uses the strategy of product recovery management, and its activities are in the flowchart abstract.
- ➢
- Shortages are entirely backlogged at the buyer’s end.
- ➢
- The proposed model is solved using the concept of an integrated approach combining the cost components at the vendor’s and buyer’s ends.
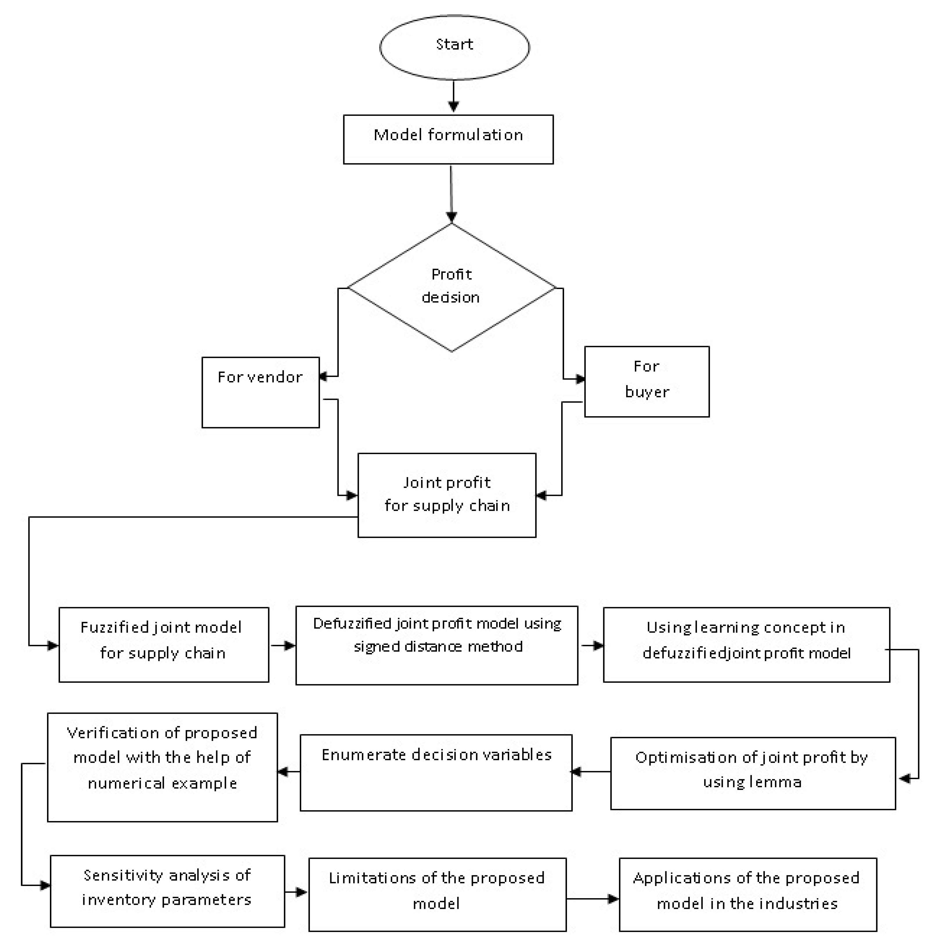
2.3. Description of the Proposed Mathematical Model through a Flowchart
3. Some Basic Definition
3.1. Regarding the Fuzzy Concept
3.2. Learning Curve
4. Mathematical Formulation
4.1. Theoretical Description
4.2. Problem Description
4.2.1. Vendor’s Strategy Model
4.2.2. Buyer’s Strategy Model
- ➢
- inventory carrying cost for good quality items (IHCGb)
- ➢
- inventory carrying cost for defective items (IHCDb)
4.2.3. Integrated Model
5. Integrated Model under Learning in a Fuzzy Environment
5.1. Solution Method
5.2. Numerical Analysis
5.3. Sensitivity Analysis
| Number of Shipments n | Lot Size Y (Units) | Shortages B (Units) | Joint Fuzzy Profit (USD) | |
|---|---|---|---|---|
| 5 | 14 | 383 | 121 | 302,519 |
| 10 | 11 | 496 | 157 | 301,919 |
| 15 | 9 | 593 | 188 | 301,435 |
| 20 | 8 | 678 | 215 | 301,020 |
| 25 | 7 | 755 | 240 | 300,652 |
| Number of Shipments n | Lot Size Y (Units) | Shortages B (Units) | Joint Fuzzy Profit (USD) | |
|---|---|---|---|---|
| 0.1 | 7 | 743 | 236 | 331,024 |
| 0.2 | 7 | 746 | 237 | 323,431 |
| 0.3 | 7 | 749 | 238 | 315,838 |
| 0.4 | 7 | 752 | 239 | 308,245 |
| 0.5 | 7 | 755 | 240 | 300,652 |
| Number of Shipments n | Lot Size Y (Units) | Shortages B (Units) | Joint Fuzzy Profit (USD) | |
|---|---|---|---|---|
| 1 | 7 | 731 | 232 | 363,927 |
| 2 | 7 | 739 | 235 | 342,835 |
| 3 | 7 | 747 | 237 | 321,743 |
| 4 | 7 | 755 | 240 | 300,652 |
| 5 | 7 | 765 | 243 | 279,561 |
| 6 | 7 | 722 | 245 | 258,471 |
| 7 | 7 | 781 | 248 | 237,382 |
| 8 | 6 | 789 | 251 | 216,293 |
| Number of Shipments n | Lot Size Y (Units) | Shortages B (Units) | Joint Fuzzy Profit (USD) | |
|---|---|---|---|---|
| 1 | 7 | 745 | 237 | 327,016 |
| 1.5 | 7 | 755 | 240 | 300,652 |
| 2 | 7 | 766 | 243 | 274,289 |
| 3 | 6 | 787 | 250 | 221,565 |
| n | Y (Units) | B (Units) | Joint Fuzzy Profit (USD) | |
|---|---|---|---|---|
| 1 | 7 | 745 | 237 | 327,016 |
| 1.5 | 7 | 755 | 240 | 300,652 |
| 2 | 7 | 766 | 243 | 274,289 |
| 3 | 6 | 787 | 250 | 221,565 |
| Vendor’s Ordering Cost | Number of Shipments n | Lot Size Y (Units) | Shortages B (Units) | Joint Fuzzy Profit (USD) |
|---|---|---|---|---|
| 500 | 7 | 755 | 240 | 300,652 |
| 600 | 7 | 755 | 240 | 299,730 |
| 700 | 7 | 755 | 240 | 298,860 |
| 800 | 8 | 754 | 239 | 298,036 |
| 900 | 9 | 754 | 239 | 297,249 |
| Buyer’s Ordering Cost | Number of Shipments n | Lot Size Y (Units) | Shortages B (Units) | Joint Fuzzy Profit (USD) |
|---|---|---|---|---|
| 200 | 7 | 755 | 240 | 300,652 |
| 300 | 7 | 751 | 239 | 299,766 |
| 400 | 8 | 748 | 237 | 298,930 |
| 500 | 8 | 745 | 236 | 297,324 |
| 600 | 9 | 742 | 235 | 297,383 |
| Material and Labor Cost | Number of Shipments n | Lot size Y (Units) | Shortages B (Units) | Joint Fuzzy Profit (USD) |
|---|---|---|---|---|
| 30 | 7 | 755 | 240 | 300,652 |
| 31 | 7 | 776 | 247 | 247,927 |
| 32 | 6 | 798 | 254 | 195,204 |
| 33 | 6 | 820 | 261 | 142,485 |
| 34 | 6 | 842 | 268 | 89,769 |
| 35 | 6 | 865 | 275 | 39,057 |
| Energy Cost | Number of Shipments n | Lot Size Y (Units) | Shortages B (Units) | Joint Fuzzy Profit (USD) |
|---|---|---|---|---|
| 0.15 | 7 | 755 | 240 | 300,652 |
| 0.16 | 7 | 775 | 241 | 300,645 |
| 0.17 | 7 | 758 | 241 | 300,638 |
| 0.18 | 7 | 760 | 241 | 300,631 |
| 0.19 | 7 | 761 | 241 | 300,624 |
| Buyer’s Screening Cost | Number of Shipments n | Lot Size Y (Units) | Shortages B (Units) | Joint Fuzzy Profit (USD) |
|---|---|---|---|---|
| 0.4 | 7 | 755 | 240 | 300,652 |
| 0.5 | 7 | 757 | 241 | 297,324 |
| 0.6 | 7 | 759 | 241 | 290,107 |
| 0.7 | 7 | 762 | 242 | 284,834 |
| 0.8 | 7 | 764 | 243 | 279,541 |
| Vendor’s Screening Cost | Number of Shipments n | Lot Size Y (Units) | Shortages B (Units) | Joint Fuzzy Profit (USD) |
|---|---|---|---|---|
| 0.6 | 7 | 755 | 240 | 300,652 |
| 0.7 | 7 | 756 | 240 | 298,332 |
| 0.8 | 7 | 757 | 241 | 296,012 |
| 0.9 | 7 | 758 | 241 | 293,692 |
| 1.0 | 7 | 769 | 241 | 291,372 |
5.4. Managerial Insights and Observations
6. Conclusions
7. Limitations and Future Research Strategy of Our Present Study
8. Applications of Our Present Study
Author Contributions
Funding
Data Availability Statement
Acknowledgments
Conflicts of Interest
Appendix A
Appendix A.1. Notations and Assumptions
Notations
Appendix A.2. Mathematical Formulation
References
- Salameh, M.; Jaber, M.Y. Economic production quantity model for items with imperfect quality. Int. J. Prod. Econ. 2000, 64, 59–64. [Google Scholar] [CrossRef]
- Wee, H.; Yu, J.; Chen, M. Optimal inventory model for items with imperfect quality and shortage backordering. Omega 2007, 35, 7–11. [Google Scholar] [CrossRef]
- Eroglu, A.; Ozdemir, G. An economic order quantity model with defective items and shortages. Int. J. Prod. Econ. 2007, 106, 544–549. [Google Scholar] [CrossRef]
- Das Roy, M.; Sana, S.S.; Chaudhuri, K. An optimal shipment strategy for imperfect items in a stock-out situation. Math. Comput. Model. 2011, 54, 2528–2543. [Google Scholar] [CrossRef]
- Iqbal, M.W.; Sarkar, B. A Model for Imperfect Production System with Probabilistic Rate of Imperfect Production for Deteriorating Products. DJ J. Eng. Appl. Math. 2018, 4, 1–12. [Google Scholar] [CrossRef]
- Jaggi, C.K.; Goel, S.K.; Mittal, M. Economic order quantity model for deteriorating items with imperfect quality and permissible delay on payment. Int. J. Ind. Eng. Comput. 2011, 2, 237–248. [Google Scholar] [CrossRef]
- Maddah, B.; Jaber, M.Y. Economic order quantity for items with imperfect quality: Revisited. Int. J. Prod. Econ. 2008, 112, 808–815. [Google Scholar] [CrossRef]
- Ross, S.M.; Kelly, J.J.; Sullivan, R.J.; Perry, W.J.; Mercer, D.; Davis, R.M.; Washburn, T.D.; Sager, E.V.; Boyce, J.B.; Bristow, V.L. Stochastic Processes; Wiley: New York, NY, USA, 1996; Volume 2. [Google Scholar]
- Hua, G.; Cheng, T.; Wang, S. Managing carbon footprints in inventory management. Int. J. Prod. Econ. 2011, 132, 178–185. [Google Scholar] [CrossRef]
- Howitt, O.J.; Revol, V.G.; Smith, I.J.; Rodger, C.J. Carbon emissions from international cruise ship passengers’ travel to and from New Zealand. Energy Policy 2010, 38, 2552–2560. [Google Scholar] [CrossRef]
- Güereca, L.P.; Torres, N.; Noyola, A. Carbon Footprint as a basis for a cleaner research institute in Mexico. J. Clean. Prod. 2013, 47, 396–403. [Google Scholar] [CrossRef]
- Gurtu, A.; Jaber, M.Y.; Searcy, C. Impact of fuel price and emissions on inventory policies. Appl. Math. Model. 2015, 39, 1202–1216. [Google Scholar] [CrossRef]
- Sarkar, B.; Ganguly, B.; Sarkar, M.; Pareek, S. Effect of variable transportation and carbon emission in a three-echelon supply chain model. Transp. Res. Part E Logist. Transp. Rev. 2016, 91, 112–128. [Google Scholar] [CrossRef]
- Tiwari, S.; Daryanto, Y.; Wee, H.M. Sustainable inventory management with deteriorating and imperfect quality items considering carbon emission. J. Clean. Prod. 2018, 192, 281–292. [Google Scholar] [CrossRef]
- Sarkar, B.; Sarkar, M.; Ganguly, B.; Cárdenas-Barrón, L.E. Combined effects of carbon emission and production quality improvement for fixed lifetime products in a sustainable supply chain management. Int. J. Prod. Econ. 2020, 231, 107867. [Google Scholar] [CrossRef]
- Thomas, A.; Mishra, U. A sustainable circular economic supply chain system with waste minimization using 3D printing and emissions reduction in plastic reforming industry. J. Clean. Prod. 2022, 345, 131128. [Google Scholar] [CrossRef]
- Sarker, B.R.; Jamal, A.; Wang, S. Supply chain models for perishable products under inflation and permissible delay in payment. Comput. Oper. Res. 2000, 27, 59–75. [Google Scholar] [CrossRef]
- Jaber, M.Y.; Goyal, S. Coordinating a three-level supply chain with multiple suppliers, a vendor and multiple buyers. Int. J. Prod. Econ. 2008, 116, 95–103. [Google Scholar] [CrossRef]
- Jaber, M.Y.; Bonney, M.; Guiffrida, A.L. Coordinating a three-level supply chain with learning-based continuous improvement. Int. J. Prod. Econ. 2010, 127, 27–38. [Google Scholar] [CrossRef]
- Bazan, E.; Jaber, M.Y.; Zanoni, S. Supply chain models with greenhouse gases emissions, energy usage and different coordination decisions. Appl. Math. Model. 2015, 39, 5131–5151. [Google Scholar] [CrossRef]
- Aljazzar, S.M.; Jaber, M.Y.; Moussawi-Haidar, L. Coordination of a three-level supply chain (supplier–manufacturer–retailer) with permissible delay in payments and price discounts. Appl. Math. Model. 2017, 48, 289–302. [Google Scholar] [CrossRef]
- Gautam, P.; Khanna, A. An imperfect production inventory model with setup cost reduction and carbon emission for an integrated supply chain. Uncertain Supply Chain Manag. 2018, 6, 271–286. [Google Scholar] [CrossRef]
- Gautam, P.; Kishore, A.; Khanna, A.; Jaggi, C.K. Strategic defect management for a sustainable green supply chain. J. Clean. Prod. 2019, 233, 226–241. [Google Scholar] [CrossRef]
- Mashud, A.H.; Pervin, M.; Mishra, U.; Daryanto, Y.; Tseng, M.-L.; Lim, M.K. A sustainable inventory model with controllable carbon emissions in green-warehouse farms. J. Clean. Prod. 2021, 298, 126777. [Google Scholar] [CrossRef]
- Rout, C.; Paul, A.; Kumar, R.S.; Chakraborty, D.; Goswami, A. Integrated optimization of inventory, replenishment and vehicle routing for a sustainable supply chain under carbon emission regulations. J. Clean. Prod. 2021, 316, 128256. [Google Scholar] [CrossRef]
- Alamri, O.A.; Jayaswal, M.K.; Khan, F.A.; Mittal, M. An EOQ Model with Carbon Emissions and Inflation for Deteriorating Imperfect Quality Items under Learning Effect. Sustainability 2022, 14, 1365. [Google Scholar] [CrossRef]
- Khan, M.; Hussain, M.; Cárdenas-Barrón, L.E. Learning and screening errors in an EPQ inventory model for supply chains with stochastic lead time demands. Int. J. Prod. Res. 2016, 55, 4816–4832. [Google Scholar] [CrossRef]
- Marchi, B.; Zanoni, S.; Zavanella, L.; Jaber, M. Supply chain models with greenhouse gases emissions, energy usage, imperfect process under different coordination decisions. Int. J. Prod. Econ. 2019, 211, 145–153. [Google Scholar] [CrossRef]
- Afshari, H.; Jaber, M.Y.; Searcy, C. Investigating the effects of learning and forgetting on the feasibility of adopting additive manufacturing in supply chains. Comput. Ind. Eng. 2019, 128, 576–590. [Google Scholar] [CrossRef]
- Jaber, M.Y.; Peltokorpi, J. The effects of learning in production and group size on the lot-sizing problem. Appl. Math. Model. 2020, 81, 419–427. [Google Scholar] [CrossRef]
- Masanta, M.; Giri, B.C. A closed-loop supply chain model with learning effect, random return and imperfect inspection underprice-and quality-dependent demand. Opsearch 2022, 59, 1094–1115. [Google Scholar] [CrossRef]
- Jaggi, C.K.; Sharma, A.; Mittal, M. A fuzzy inventory model for deteriorating items with initial inspection and allowable shortage under the condition of permissible delay in payment. Int. J. Invent. Control Manag. 2012, 2, 167–200. [Google Scholar]
- Jaggi, C.K.; Pareek, S.; Sharma, A. A Fuzzy Inventory Model for Weibull Deteriorating Items with Price-Dependent Demand and Shortages under Permissible Delay in Payment. Int. J. Appl. Ind. Eng. 2012, 1, 53–79. [Google Scholar] [CrossRef]
- Jaggi, C.K.; Sharma, A.; Jain, R. EOQ model with permissible delay in payments under fuzzy environment. In Analytical Approaches to Strategic Decision-Making: Interdisciplinary Considerations; IGI Global: Hershey, PA, USA, 2014; pp. 281–296. [Google Scholar]
- Rout, C.; Kumar, R.S.; Paul, A.; Chakraborty, D.; Goswami, A. Designing a single-vendor and multiple-buyers’ integrated production inventory model for interval type-2 fuzzy demand and fuzzy rule based deterioration. RAIRO-Oper. Res. 2021, 55, 3715–3742. [Google Scholar] [CrossRef]
- Patro, R.; Acharya, M.; Nayak, M.M.; Patnaik, S. A fuzzy EOQ model for deteriorating items with imperfect quality using proportionate discount under learning effects. Int. J. Manag. Decis. Mak. 2018, 17, 171–198. [Google Scholar] [CrossRef]
- Bhavani, G.D.; Meidute-Kavaliauskiene, I.; Mahapatra, G.S.; Činčikaitė, R. A Sustainable Green Inventory System with Novel Eco-Friendly Demand Incorporating Partial Backlogging under Fuzziness. Sustainability 2022, 14, 9155. [Google Scholar] [CrossRef]
- Jayaswal, M.K.; Mittal, M.; Alamri, O.A.; Khan, F.A. Learning EOQ Model with Trade-Credit Financing Policy for Imperfect Quality Items under Cloudy Fuzzy Environment. Mathematics 2022, 10, 246. [Google Scholar] [CrossRef]
- Jayaswal, M.K.; Mittal, M.; Sangal, I.; Tripathi, J. Fuzzy-Based EOQ Model With Credit Financing and Backorders Under Human Learning. Int. J. Fuzzy Syst. Appl. 2021, 10, 14–36. [Google Scholar] [CrossRef]
- Wright, T.P. Factors affecting the cost of airplanes. J. Aeronaut. Sci. 1936, 3, 122–128. [Google Scholar] [CrossRef]
- Jayaswal, M.K.; Mittal, M. Impact of Learning on the Inventory Model of Deteriorating Imperfect Quality Items with Inflation and Credit Financing Under Fuzzy Environment. Int. J. Fuzzy Syst. Appl. 2022, 11, 1–36. [Google Scholar] [CrossRef]
- Mittal, M.; Sarkar, B. Stochastic behavior of exchange rate on an international supply chain under random energy price. Math. Comput. Simul. 2023, 205, 232–250. [Google Scholar] [CrossRef]
- Wang, N.; Song, Y.; He, Q.; Jia, T. Competitive dual-collecting regarding consumer behavior and coordination in closed-loop supply chain. Comput. Ind. Eng. 2020, 144, 106481. [Google Scholar] [CrossRef]
- Wang, N.; He, Q.; Jiang, B. Hybrid closed-loop supply chains with competition in recycling and product markets. Int. J. Prod. Econ. 2019, 217, 246–258. [Google Scholar] [CrossRef]
- Khanna, A.; Kishore, A.; Sarkar, B.; Jaggi, C.K. Inventory and pricing decisions for imperfect quality items with inspection errors, sales returns, and partial backorders under inflation. RAIRO-Oper. Res. 2020, 54, 287–306. [Google Scholar] [CrossRef]
- Hsu, J.-T.; Hsu, L.-F. An integrated vendor–buyer cooperative inventory model in an imperfect production process with shortage backordering. Int. J. Adv. Manuf. Technol. 2012, 65, 493–505. [Google Scholar] [CrossRef]
- Rosenblatt, M.J.; Lee, H.L. Economic Production Cycles with Imperfect Production Processes. IIE Trans. 1986, 18, 48–55. [Google Scholar] [CrossRef]
- Cárdenas-Barrón, L.E. Observation on: Economic production quantity model for items with imperfect quality. Int. J. Prod. Econ. 2000, 67, 201. [Google Scholar] [CrossRef]



















| Authors | Imperfect Items | SCM | Fuzzy Environment | Carbon Emissions | Learning |
|---|---|---|---|---|---|
| Salameh and Jaber [1] | √ | ||||
| Tiwari et al. [14] | √ | √ | |||
| Marchi et al. [28] | √ | √ | |||
| Gautam et al. [23] | √ | √ | |||
| Masanta and Giri [31] | √ | √ | √ | ||
| Jayaswal et al. [38] | √ | √ | √ | ||
| Our paper | √ | √ | √ | √ | √ |
| The Input Parameters for the Proposed Model | The Numerical Values of the Input Parameters | The Input Parameters for the Proposed Model | The Numerical Values of the Input Parameters | The Input Parameters for the Proposed Model | The Numerical Values of the Input Parameters |
| Production rate ( | 16,000 per units per year | Variable cost due to transportation | USD 0.5 per unit | Variable ordering cost for buyer | USD 200 per order |
| Ordering cost for vendor ( | USD 500 per setup | Learning rate (b) | 0.153 | Purchase cost | USD 35 per unit |
| Material and labor cost ( | USD 30 per cycle | Variable cost due to carbon emissions | USD 0.5 per unit | Fixed holding cost for good items | USD 6 per unit per year |
| Energy cost for production ( | USD 0.15 per kWh | Warranty cost | USD 36 per defective unit | Fixed holding cost for defective items | USD 2 per unit per year |
| Standard power system ( | 100 kW | Incentive unit cost | USD 7 per used item | Screening cost for buyer | USD 0.4 per unit |
| Constant ( | 10 kWh per unit | Fixed carbon emission cost due to disposed units | USD 5 per unit | Shortage unit cost | USD 10 per unit per year |
| Fixed emission cost for production ( | USD 4 per delivery | Re-worked unit cost | USD 40 per unit | Collective cost for buyer | USD 1 per unit per year |
| Holding cost for vendor ( | USD 4 unit per year | Re-worked product price | USD 18 per unit | Incentive unit cost | USD 4 per used item |
| Screening cost for vendor ( | USD 0.6 per unit | Derived item price | USD 22 per unit | Demand rate | 50,000 Units/year |
| Fraction of re-workable goods | 0.2 | Recycled product price | USD 28 per unit | Screening rate | 175,200 units/year |
| Fraction of reusable goods ( ) | 0.3 | Re-worked unit cost | USD 5 per unit | Expected defective percentage | 0.04 |
| Fraction of re-cyclable goods | 0.4 | Reused unit cost | USD 10 per unit | Product recovery | 0.4 |
| Fraction of waste goods | 0.1 | Recycled unit cost | USD 15 per unit | Learning supporting parameter | 0.02 |
| Variable cost for transportation | USD 25 per delivery | Disposed unit cost | USD 8 per unit | Upper deviation demand rate | 1000 |
| Fixed holding cost for buyer | USD 2 per unit per year | Fixed ordering cost for buyer | USD 20 per order | Lower deviation demand rate | 5000 |
| Fixed emission cost due to disposed unit | USD 5 per unit | Fixed emission cost due to transportation | USD 1.5 per unit |
| Models | Order Size Y (Units) | Backorder B (Units) | Joint Profit ($) |
|---|---|---|---|
| Present study without learning in a fuzzy environment | 887 | 300 | 300,300 |
| Present study with learning in a fuzzy environment | 755 | 240 | 300,652 |
| Learning Rate (b) | Number of Shipments n | Lot Size Y (Units) | Shortages B (Units) | Joint Fuzzy Profit (USD) |
|---|---|---|---|---|
| 0.100 | 7 | 776 | 247 | 301,706 |
| 0.120 | 7 | 766 | 247 | 301,277 |
| 0.140 | 7 | 759 | 247 | 300,887 |
| 0.150 | 7 | 756 | 247 | 300,705 |
| 0.151 | 7 | 756 | 240 | 300,687 |
| 0.152 | 7 | 756 | 240 | 300,670 |
| 0.153 | 7 | 755 | 240 | 300,652 |
| 0.154 | 7 | 755 | 240 | 300,652 |
| 0.155 | 7 | 755 | 240 | 300,612 |
| Upper Deviation | Lower Deviation | Number of Shipments n | Lot Size Y (Units) | Shortages B (Units) | Joint Fuzzy Profit (USD) |
|---|---|---|---|---|---|
| 6000 | 3000 | 6 | 805 | 257 | 299,138 |
| 10,000 | 5000 | 7 | 755 | 240 | 300,652 |
| 20,000 | 10,000 | 9 | 652 | 203 | 304,527 |
| 30,000 | 15,000 | 11 | 547 | 172 | 308,537 |
| Number of Shipments n | Lot Size Y (Units) | Shortages B (Units) | Joint Fuzzy Profit (USD) | |
|---|---|---|---|---|
| 0.01 | 6 | 740 | 260 | 300,780 |
| 0.02 | 7 | 745 | 252 | 300,698 |
| 0.03 | 7 | 749 | 245 | 300,674 |
| 0.04 | 7 | 755 | 240 | 300,652 |
| Product Recovery | Number of Shipments n | Lot Size Y (Units) | Shortages B (Units) | Joint Fuzzy Profit (USD) |
|---|---|---|---|---|
| 0.1 | 7 | 783 | 154 | 300,528 |
| 0.2 | 7 | 777 | 234 | 300,590 |
| 0.3 | 7 | 767 | 237 | 300,640 |
| 0.4 | 7 | 755 | 240 | 300,652 |
| Holding Cost | Number of Shipments n | Lot Size Y (Units) | Shortages B (Units) | Joint Fuzzy Profit (USD) |
|---|---|---|---|---|
| 1 | 17 | 678 | 214 | 307,858 |
| 2 | 11 | 703 | 223 | 304,792 |
| 3 | 8 | 728 | 231 | 302,522 |
| 4 | 7 | 755 | 240 | 300,652 |
| n | Y (Units) | B (Units) | Joint Fuzzy Profit (USD) | |
|---|---|---|---|---|
| 2 | 5 | 1020 | 214 | 301,539 |
| 3 | 6 | 919 | 223 | 301,267 |
| 4 | 6 | 849 | 230 | 301,036 |
| 5 | 6 | 796 | 236 | 300,838 |
| 6 | 7 | 755 | 240 | 300,652 |
| Buyer’s Holding Cost of Defec-tive Items h2 | Number of Shipments n | Lot Size Y (Units) | Shortages B (Units) | Joint Fuzzy Profit (USD) |
|---|---|---|---|---|
| 0.50 | 7 | 765 | 743 | 300,696 |
| 1.0 | 7 | 762 | 242 | 300,681 |
| 2.56 | 7 | 758 | 241 | 300,666 |
| 2.00 | 7 | 755 | 240 | 300,652 |
| Number of Shipments n | Lot Size Y (Units) | Shortages B (Units) | Joint Fuzzy Profit (USD) | |
|---|---|---|---|---|
| 2 | 5 | 976 | 537 | 301,433 |
| 4 | 6 | 876 | 407 | 301,130 |
| 8 | 7 | 784 | 278 | 300,779 |
| 10 | 7 | 755 | 240 | 300,652 |
Disclaimer/Publisher’s Note: The statements, opinions and data contained in all publications are solely those of the individual author(s) and contributor(s) and not of MDPI and/or the editor(s). MDPI and/or the editor(s) disclaim responsibility for any injury to people or property resulting from any ideas, methods, instructions or products referred to in the content. |
© 2023 by the authors. Licensee MDPI, Basel, Switzerland. This article is an open access article distributed under the terms and conditions of the Creative Commons Attribution (CC BY) license (https://creativecommons.org/licenses/by/4.0/).
Share and Cite
Alsaedi, B.S.O.; Alamri, O.A.; Jayaswal, M.K.; Mittal, M. A Sustainable Green Supply Chain Model with Carbon Emissions for Defective Items under Learning in a Fuzzy Environment. Mathematics 2023, 11, 301. https://doi.org/10.3390/math11020301
Alsaedi BSO, Alamri OA, Jayaswal MK, Mittal M. A Sustainable Green Supply Chain Model with Carbon Emissions for Defective Items under Learning in a Fuzzy Environment. Mathematics. 2023; 11(2):301. https://doi.org/10.3390/math11020301
Chicago/Turabian StyleAlsaedi, Basim S. O., Osama Abdulaziz Alamri, Mahesh Kumar Jayaswal, and Mandeep Mittal. 2023. "A Sustainable Green Supply Chain Model with Carbon Emissions for Defective Items under Learning in a Fuzzy Environment" Mathematics 11, no. 2: 301. https://doi.org/10.3390/math11020301
APA StyleAlsaedi, B. S. O., Alamri, O. A., Jayaswal, M. K., & Mittal, M. (2023). A Sustainable Green Supply Chain Model with Carbon Emissions for Defective Items under Learning in a Fuzzy Environment. Mathematics, 11(2), 301. https://doi.org/10.3390/math11020301

