A Hybrid Model to Explore the Barriers to Enterprise Energy Storage System Adoption
Abstract
:1. Introduction
- Identification of the key barrier factors to the installation of energy storage systems in enterprises.
- Develops a DEMATEL-ISM model to explore the degree of mutual influence and ranking of the key barrier factors.
- Integration of the Z-RDWGA technique to overcome the disadvantages of uncertainty and inconsistency of the experts’ information.
- Proposes recommendations and strategies for enterprises, which can provide a reference for the enterprise decision-making about energy storage installation.
2. Literature Review
2.1. Development of Energy Storage Equipment
2.2. Barrier Factors to Installing Energy Storage Equipment
3. Research Methodology
3.1. Constructing the Framework for Assessing Barrier Factors
3.2. Integrating Expert Opinions
- Step 1. The confidence level can be converted into a crisp value by applying the integral concept as shown in Equation (1), where the parameter ““ denotes the confidence weight.
- Step 2. The weighted Z-fuzzy membership function can be obtained with the confidence weight included in the assessment value , as shown in Equation (2).
3.3. Using DEMATEL-ISM for Relationship Assessment
- Step 1. Acquiring a normalized matrix representing direct influence relationship
- Step 2. Generate the matrix that summarizes the total influence relation
- Step 3. Compute influence relationships
- Step 4: Drawing influential network relationship map (INRM)
- Step 5: Overall influence matrix
- Step 6: The reachability matrix
- Step 7: Determine the reachable set
- Step 8. Establishing the hierarchical structure of ISM
4. Case Study and Research Findings
4.1. Key Assessment Framework
4.2. Integrating Experts’ Opinions with Z-RDWGA
4.3. Using DEMATEL-ISM to Explore the Causal Relationships among Barrier Factors
5. Discussion
5.1. Implications for Management
5.2. Implications for Theory
6. Conclusions
Author Contributions
Funding
Data Availability Statement
Acknowledgments
Conflicts of Interest
References
- Abu-Rumman, G.; Khdair, A.I.; Khdair, S.I. Current status and future investment potential in renewable energy in Jordan: An overview. Heliyon 2020, 6, e03346. [Google Scholar] [CrossRef] [PubMed]
- Duvenhage, D.F.; Brent, A.C.; Stafford, W.H.; Van Den Heever, D. Optimising the concentrating solar power potential in South Africa through an improved GIS analysis. Energies 2020, 13, 3258. [Google Scholar] [CrossRef]
- Marchand, J.; Shetgaonkar, A.; Rueda Torres, J.L.; Lekic, A.; Palensky, P. Emt real-time simulation model of a 2 gw offshore renewable energy hub integrating electrolysers. Energies 2021, 14, 8547. [Google Scholar] [CrossRef]
- Garduño-Ruiz, E.P.; Silva, R.; Rodríguez-Cueto, Y.; García-Huante, A.; Olmedo-González, J.; Martínez, M.L.; Wojtarowski, A.; Martell-Dubois, R.; Cerdeira-Estrada, S. Criteria for optimal site selection for ocean thermal energy conversion (Otec) plants in Mexico. Energies 2021, 14, 2121. [Google Scholar] [CrossRef]
- Yong, X.; Wu, Y.; Zhou, J.; Tao, Y.; Chen, W. Prospects and barriers analysis framework for the development of energy storage sharing. Sustain. Cities Soc. 2023, 89, 104368. [Google Scholar] [CrossRef]
- Kannan, N.; Vakeesan, D. Solar energy for future world—A review. Renew. Sustain. Energy Rev. 2016, 62, 1092–1105. [Google Scholar] [CrossRef]
- Mian, S.H.; Moiduddin, K.; Alkhalefah, H.; Abidi, M.H.; Ahmed, F.; Hashmi, F.H. Mechanisms for Choosing PV Locations that Allow for the Most Sustainable Usage of Solar Energy. Sustainability 2023, 15, 3284. [Google Scholar] [CrossRef]
- Fournier, A.; Martinez, A.; Iglesias, G. Impacts of climate change on wind energy potential in Australasia and South-East Asia following the Shared Socioeconomic Pathways. Sci. Total Environ. 2023, 882, 163347. [Google Scholar] [CrossRef]
- Pontes, L.; Costa, T.; Souza, A.; Dantas, N.; Vasconcelos, A.; Rissi, G.; Dias, R.; Mohamed, M.A.; Siano, P.; Marinho, M. Operational Data Analysis of a Battery Energy Storage System to Support Wind Energy Generation. Energies 2023, 16, 1468. [Google Scholar] [CrossRef]
- Zhu, H.; Ouahada, K. Credit-based distributed real-time energy storage sharing management. IEEE Access 2019, 7, 185821–185838. [Google Scholar] [CrossRef]
- Esters, P.; Godor, B.P.; Van der Hallen, R. Investigating the role of residential migration history on the relationship between attachment and sense of belonging: A SEM approach. J. Community Psychol. 2023, 51, 468–485. [Google Scholar] [CrossRef] [PubMed]
- Nemoto, S.; Miki, T.; Kondo, Y.; Takasaki, H. Confirmatory factor analysis of the Japanese Health Locus of Control scales among people with musculoskeletal disorders. J. Phys. Ther. Sci. 2023, 35, 7–11. [Google Scholar] [CrossRef] [PubMed]
- Gori, A.; Topino, E.; Griffiths, M.D. The associations between attachment, self-esteem, fear of missing out, daily time expenditure, and problematic social media use: A path analysis model. Addict. Behav. 2023, 141, 107633. [Google Scholar] [CrossRef]
- Bali, S.; Bali, V.; Gaur, D.; Rani, S.; Kumar, R.; Chadha, P.; Sharma, Y.; Prakash, C.; Shahare, P.; Khera, G.S.; et al. A framework to assess the smartphone buying behavior using DEMATEL method in the Indian context. Ain Shams Eng. J. 2023, 102129. [Google Scholar] [CrossRef]
- Koca, G.; Egilmez, O.; Akcakaya, O. Evaluation of the smart city: Applying the dematel technique. Telemat. Inform. 2021, 62, 101625. [Google Scholar] [CrossRef]
- Shieh, J.I.; Wu, H.H.; Huang, K.K. A DEMATEL method in identifying key success factors of hospital service quality. Knowl.-Based Syst. 2010, 23, 277–282. [Google Scholar] [CrossRef]
- Raut, R.D.; Narkhede, B.; Gardas, B.B. To identify the critical success factors of sustainable supply chain management practices in the context of oil and gas industries: ISM approach. Renew. Sustain. Energy Rev. 2017, 68, 33–47. [Google Scholar] [CrossRef]
- Tan, T.; Chen, K.; Xue, F.; Lu, W. Barriers to Building Information Modeling (BIM) implementation in China’s prefabricated construction: An interpretive structural modeling (ISM) approach. J. Clean. Prod. 2019, 219, 949–959. [Google Scholar] [CrossRef]
- Rana, N.P.; Barnard, D.J.; Baabdullah, A.M.; Rees, D.; Roderick, S. Exploring barriers of m-commerce adoption in SMEs in the UK: Developing a framework using ISM. Int. J. Inf. Manag. 2019, 44, 141–153. [Google Scholar] [CrossRef]
- Kumar, S.; Raut, R.D.; Nayal, K.; Kraus, S.; Yadav, V.S.; Narkhede, B.E. To identify industry 4.0 and circular economy adoption barriers in the agriculture supply chain by using ISM-ANP. J. Clean. Prod. 2021, 293, 126023. [Google Scholar] [CrossRef]
- Singh, M.; Rathi, R. Investigation and modeling of lean six sigma barriers in small and medium-sized industries using hybrid ISM-SEM approach. Int. J. Lean Six Sigma 2021, 12, 1115–1145. [Google Scholar] [CrossRef]
- Si, S.L.; You, X.Y.; Liu, H.C.; Zhang, P. DEMATEL technique: A systematic review of the state-of-the-art literature on methodologies and applications. Math. Probl. Eng. 2018, 2018, 3696457. [Google Scholar] [CrossRef]
- Mandic, K.; Bobar, V.; Delibašić, B. Modeling interactions among criteria in MCDM methods: A review. In Proceedings of the International Conference on Decision Support System Technology, Belgrade, Serbia, 27–29 May 2015; Springer: Cham, Switzerland, 2015. [Google Scholar]
- Jiang, S.; Shi, H.; Lin, W.; Liu, H.C. A large group linguistic Z-DEMATEL approach for identifying key performance indicators in hospital performance management. Appl. Soft Comput. 2020, 86, 105900. [Google Scholar] [CrossRef]
- Zadeh, L.A. A note on Z-numbers. Inf. Sci. 2011, 181, 2923–2932. [Google Scholar] [CrossRef]
- Banerjee, R.; Pal, S.; Pal, J.K. A Decade of the Z-numbers. IEEE Trans. Fuzzy Syst. 2021, 30, 2800–2812. [Google Scholar] [CrossRef]
- Shao, Q.G.; Jiang, C.C.; Lo, H.W.; Liou, J.J. Establishing a sustainable development assessment framework for a smart city using a hybrid Z-fuzzy-based decision-making approach. Clean Technol. Environ. Policy 2023, 1–18. [Google Scholar] [CrossRef]
- Mandal, U.; Seikh, M.R. Interval-valued spherical fuzzy MABAC method based on Dombi aggregation operators with unknown attribute weights to select plastic waste management process. Appl. Soft Comput. 2023, 145, 110516. [Google Scholar] [CrossRef]
- Faisal, M.; Hannan, M.A.; Ker, P.J.; Hussain, A.; Mansor, M.B.; Blaabjerg, F. Review of energy storage system technologies in microgrid applications: Issues and challenges. IEEE Access 2018, 6, 35143–35164. [Google Scholar] [CrossRef]
- Kim, J.; Suharto, Y.; Daim, T.U. Evaluation of Electrical Energy Storage (EES) technologies for renewable energy: A case from the US Pacific Northwest. J. Energy Storage 2017, 11, 25–54. [Google Scholar] [CrossRef]
- Hajiaghasi, S.; Salemnia, A.; Hamzeh, M. Hybrid energy storage system for microgrids applications: A review. J. Energy Storage 2019, 21, 543–570. [Google Scholar] [CrossRef]
- Remillard, J.S. Facility scale energy storage: Applications, technologies, and barriers. Strateg. Plan. Energy Environ. 2016, 36, 22–42. [Google Scholar] [CrossRef]
- Hossain, E.; Faruque HM, R.; Sunny MS, H.; Mohammad, N.; Nawar, N. A comprehensive review on energy storage systems: Types, comparison, current scenario, applications, barriers, and potential solutions, policies, and future prospects. Energies 2020, 13, 3651. [Google Scholar] [CrossRef]
- Prakash, K.; Ali, M.; Siddique MN, I.; Chand, A.A.; Kumar, N.M.; Dong, D.; Pota, H.R. A review of battery energy storage systems for ancillary services in distribution grids: Current status, challenges and future directions. Front. Energy Res. 2022, 10, 1404. [Google Scholar] [CrossRef]
- Hurtig, O.N.; Arvidsson, M.; Hessman, M.; Koit, K.; Lindberg, T.; Chen, P.; Fürst, K. Drivers and Barriers to Deploy Microgrid in Sweden. In Proceedings of the 2022 IEEE PES Innovative Smart Grid Technologies Conference Europe (ISGT-Europe), Novi Sad, Serbia, 10–12 October 2022; IEEE: Piscataway, NJ, USA, 2022; pp. 1–5. [Google Scholar]
- Yu, H.; Duan, J.; Du, W.; Xue, S.; Sun, J. China’s energy storage industry: Develop status, existing problems and countermeasures. Renew. Sustain. Energy Rev. 2017, 71, 767–784. [Google Scholar] [CrossRef]
- Chen, H.; Cong, T.N.; Yang, W.; Tan, C.; Li, Y.; Ding, Y. Progress in electrical energy storage system: A critical review. Prog. Nat. Sci. 2009, 19, 291–312. [Google Scholar] [CrossRef]
- Ali, A.Y.; Basit, A.; Ahmad, T.; Qamar, A.; Iqbal, J. Optimizing coordinated control of distributed energy storage system in microgrid to improve battery life. Comput. Electr. Eng. 2020, 86, 106741. [Google Scholar] [CrossRef]
- Zame, K.K.; Brehm, C.A.; Nitica, A.T.; Richard, C.L.; Schweitzer, I.I.I. GD Smart grid and energy storage: Policy recommendations. Renew. Sustain. Energy Rev. 2018, 82, 1646–1654. [Google Scholar] [CrossRef]
- Alipour, M.; Irannezhad, E.; Stewart, R.A.; Sahin, O. Exploring residential solar PV and battery energy storage adoption motivations and barriers in a mature PV market. Renew. Energy 2022, 190, 684–698. [Google Scholar] [CrossRef]
- Wang, D.; Li, J.; Liu, Y. Evaluating barriers and strategies to green energy innovations for sustainable development: Developing resilient energy systems. Front. Energy Res. 2023, 11, 1201692. [Google Scholar] [CrossRef]
- Jayasekara, N.; Masoum, M.A.; Wolfs, P.J. Optimal operation of distributed energy storage systems to improve distribution network load and generation hosting capability. IEEE Trans. Sustain. Energy 2015, 7, 250–261. [Google Scholar] [CrossRef]
- Díaz-González, F.; Cruz-Zambrano, M. Barriers to the Development of Energy Storage Systems. In Handbook of Clean Energy Systems; John Wiley & Sons, Ltd.: Hoboken, NJ, USA, 2015; pp. 1–13. [Google Scholar]
- Pombo, A.V.; Murta-Pina, J.; Pires, V.F. Multiobjective formulation of the integration of storage systems within distribution networks for improving reliability. Electr. Power Syst. Res 2017, 148, 87–96. [Google Scholar] [CrossRef]
- Calero, F.; Cañizares, C.A.; Bhattacharya, K. Dynamic modeling of battery energy storage and applications in transmission systems. IEEE Trans. Smart Grid 2020, 12, 589–598. [Google Scholar] [CrossRef]
- Olabi, A.G.; Onumaegbu, C.; Wilberforce, T.; Ramadan, M.; Abdelkareem, M.A.; Al–Alami, A.H. Critical review of energy storage systems. Energy 2021, 214, 118987. [Google Scholar] [CrossRef]
- Ahmadi, H.B.; Lo, H.W.; Pourhejazy, P.; Gupta, H.; Liou, J.J. Exploring the mutual influence among the social innovation factors amid the COVID-19 pandemic. Appl. Soft Comput. 2022, 125, 109157. [Google Scholar] [CrossRef]
- Deveci, M.; Pamucar, D.; Gokasar, I.; Pedrycz, W.; Wen, X. Autonomous bus operation alternatives in urban areas using fuzzy Dombi-Bonferroni operator based decision-making model. IEEE Trans. Intell. Transporation Syst. 2022. [Google Scholar] [CrossRef]
- Huang, S.W.; Liou, J.J.; Chuang, H.H.; Ma, J.C.; Lin, C.S.; Tzeng, G.H. Exploring the key factors for preventing public health crises under incomplete information. Int. J. Fuzzy Syst. 2021, 23, 2467–2488. [Google Scholar] [CrossRef]
- Liang, Y.; Wang, H.; Zhao, X. Analysis of factors affecting economic operation of electric vehicle charging station based on DEMATEL-ISM. Comput. Ind. Eng. 2022, 163, 107818. [Google Scholar] [CrossRef]
- Hsu, W.C.; Liou, J.J.; Lo, H.W. A group decision-making approach for exploring trends in the development of the healthcare industry in Taiwan. Decis. Support Syst. 2021, 141, 113447. [Google Scholar] [CrossRef]
- Trivedi, A.; Jakhar, S.K.; Sinha, D. Analyzing barriers to inland waterways as a sustainable transportation mode in India: A dematel-ISM based approach. J. Clean. Prod. 2021, 295, 126301. [Google Scholar] [CrossRef]
- Singh, J.; Pandey, K.K.; Kumar, A.; Naz, F.; Luthra, S. Drivers, barriers and practices of net zero economy: An exploratory knowledge-based supply chain multi-stakeholder perspective framework. Oper. Manag. Res. 2022, 16, 1059–1090. [Google Scholar] [CrossRef]
- Li, F.; Wang, W.; Dubljevic, S.; Khan, F.; Xu, J.; Yi, J. Analysis on accident-causing factors of urban buried gas pipeline network by combining DEMATEL, ISM and BN methods. J. Loss Prev. Process Ind. 2019, 61, 49–57. [Google Scholar] [CrossRef]



| Code | Barrier Factors | Main Cited References |
|---|---|---|
| B1 | High initial setup cost | [29,32] |
| B2 | Return on Investment (ROI) of operations | [5,33] |
| B3 | Maintenance cost | [34,35] |
| B4 | Low technical economic efficiency | [18,36] |
| B5 | The selection of installation location | [32] |
| B6 | Lack of certification and standardization system | [5,36] |
| B7 | Energy management system | [29,37] |
| B8 | Safety in the operation of energy storage equipment | [32,38] |
| B9 | Policy support on investment subsidies or tax incentives | [36,39] |
| B10 | Lack of knowledge about energy storage equipment | [33] |
| B11 | Difficulties in obtaining financing | [40,41] |
| B12 | Lack of clear regulatory guidelines | [34,42] |
| B13 | Environmental impact of battery recycling | [43,44] |
| B14 | Development of alternative technologies | [43] |
| B15 | Dynamic impact of energy storage equipment | [34,45] |
| B16 | Roles and functions of energy storage equipment | [39,46] |
| B17 | Lack of appropriate insurance planning | Expert interviews |
| B18 | Protests from surrounding residents | Expert interviews |
| Code | Criterion | L | G | M | I | Decision |
|---|---|---|---|---|---|---|
| B1 | High initial setup cost | 3.00 | 3.47 | 5.00 | 3.82 | KEEP |
| B2 | Return on Investment (ROI) of operations cannot be assessed | 3.00 | 3.42 | 5.00 | 3.81 | KEEP |
| B3 | Maintenance cost cannot be reliably assessed | 4.00 | 3.36 | 5.00 | 4.12 | KEEP |
| B4 | Low technical economic efficiency | 2.00 | 3.30 | 5.00 | 3.43 | KEEP |
| B5 | Selection of installation location | 1.00 | 3.30 | 5.00 | 3.10 | Delete |
| B6 | Lack of certification and standardization system | 2.00 | 3.40 | 5.00 | 3.47 | KEEP |
| B7 | Energy management system | 1.00 | 3.38 | 5.00 | 3.13 | Delete |
| B8 | Safety in the operation of energy storage equipment | 3.00 | 3.41 | 5.00 | 3.80 | KEEP |
| B9 | Lack of policy support for investment subsidies or tax incentives | 2.00 | 3.30 | 5.00 | 3.43 | KEEP |
| B10 | Lack of knowledge about energy storage equipment | 1.00 | 3.21 | 4.00 | 2.74 | Delete |
| B11 | Lack of appropriate insurance planning | 2.00 | 3.34 | 5.00 | 3.45 | KEEP |
| B12 | Protests from surrounding residents | 1.00 | 3.34 | 5.00 | 3.11 | Delete |
| B13 | Difficulties in obtaining financing | 2.00 | 3.26 | 5.00 | 3.42 | Delete |
| B14 | Lack of clear regulatory guidelines | 3.00 | 3.12 | 5.00 | 3.71 | KEEP |
| B15 | Environmental impact of battery recycling | 1.00 | 2.86 | 5.00 | 2.95 | Delete |
| B16 | Development of alternative technologies | 2.00 | 2.69 | 5.00 | 3.23 | Delete |
| B17 | Dynamic impact of energy storage equipment | 1.00 | 2.56 | 5.00 | 2.85 | Delete |
| B18 | Roles and functions of energy storage equipment | 1.00 | 2.40 | 5.00 | 2.80 | Delete |
| Code | Assessment Criterion | Criterion Definition |
|---|---|---|
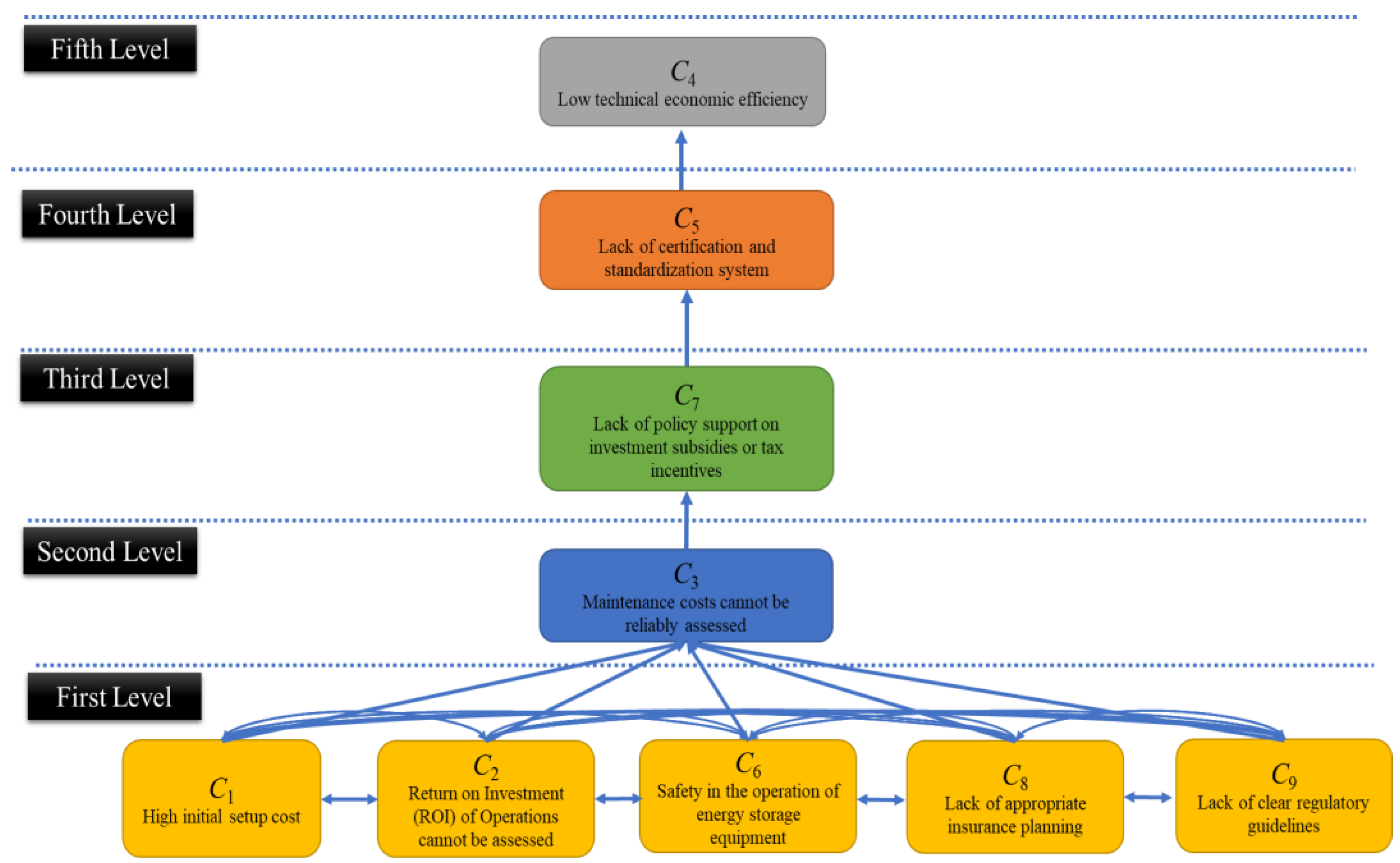
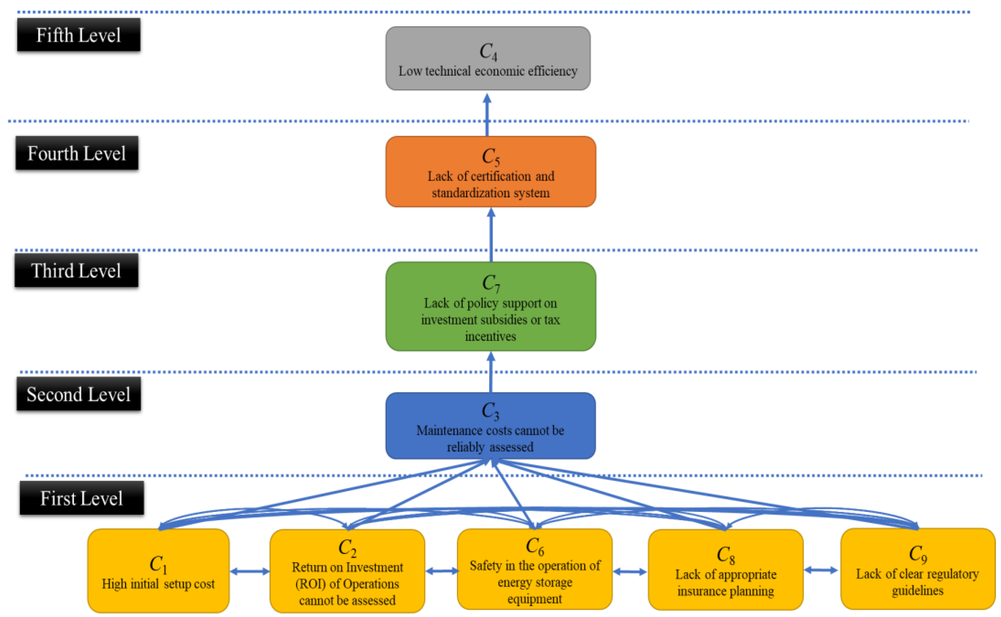
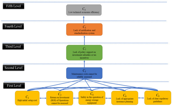
| C1 | High initial setup cost | If the amount of capital expenditure for energy storage equipment and peripheral coordination systems is too high for the management to accept, it will become a barrier during enterprise decision-making for the installation of energy storage equipment. |
| C2 | Return on Investment (ROI) of operations cannot be assessed | When the installation cost of energy storage equipment is high, whether the rate of return on investment and the length of the payback period meet the expectations of the enterprise will affect their investment willingness. |
| C3 | Maintenance costs cannot be reliably assessed | If the known maintenance costs are high or there may be unknown maintenance costs, it will become a concern for an enterprise making decisions about the purchase of an energy storage device. |
| C4 | Low technical economic efficiency | The technology of energy storage equipment continues to develop and improve, resulting in a short service life and short depreciation period for the equipment. Although equipment has the capacity to enhance the utilization rate of renewable energy, low economic efficiency will become a barrier to corporate decision-making. |
| C5 | Lack of certification and standardization system | The product certification and standardization system provided by the government is an important basis for enterprise decision-making. The lack of such mechanisms as reference may become a barrier for purchase decisions. |
| C6 | Safety in the operation of energy storage equipment | Energy storage systems are considered a solution to renewable energy dispatch, but for enterprises, there are still doubts about the safety of their use and whether their use will have a harmful effect on human health. |
| C7 | Lack of policy support for investment subsidies or tax incentives | The business direction taken by an enterprise is related to government policies, especially when equipment renewal and purchase are promoted in accordance with the policies. If the government does not provide investment subsidies or tax incentives, this may become a barrier to enterprise decision-making. |
| C8 | Lack of appropriate insurance planning | Given the newness of the products and technology, property insurers do not have experience in assessment and actuarial calculations. The lack of suitable insurance planning to avoid the possible risk of property loss is also a barrier to the installation of energy storage equipment. |
| C9 | Lack of clear regulatory guidelines | Relevant management laws and regulations should clearly define the role and applicable scope of energy storage equipment. Clear laws and regulations for enterprises to follow will allow them to make decisions and judgments more easily. |
| Influence Significance | Code | Membership Function | Confidence Level Assessment | Code | Membership Function |
|---|---|---|---|---|---|
| Very weak | VW | (0, 0, 1) | Very low | VL | (0, 0, 0.3) |
| Weak | W | (0, 1, 2) | Low | L | (0.1, 0.3, 0.5) |
| Ordinary | MI | (1, 2, 3) | Ordinary | M | (0.3, 0.5, 0.7) |
| Strong | S | (2, 3, 4) | High | H | (0.5, 0.7, 0.9) |
| Very strong | VS | (3, 4, 4) | Very high | VH | (0.7, 1, 1) |
| C1 | C2 | C3 | C4 | C5 | C6 | C7 | C8 | C9 | |
|---|---|---|---|---|---|---|---|---|---|
| C1 | 0 | (MI, M) | (S, H) | (VS, M) | (MI, L) | (MI, L) | (S, M) | (MI, M) | (S, M) |
| C2 | (MI, M) | 0 | (S, M) | (S, M) | (MI, M) | (MI, M) | (MI, M) | (MI, M) | (S, M) |
| C3 | (MI, M) | (S, M) | 0 | (S, H) | (S, H) | (S, H) | (S, H) | (S, M) | (S, M) |
| C4 | (MI, M) | (MI, M) | (MI, H) | 0 | (MI, H) | (MI, M) | (S, M) | (S, M) | (MI, M) |
| C5 | (S, M) | (S, H) | (S, M) | (S, M) | 0 | (S, M) | (S, H) | (S, M) | (S, M) |
| C6 | (S, M) | (S, M) | (S, M) | (W, VL) | (MI, L) | 0 | (MI, L) | (MI, L) | (MI, L) |
| C7 | (S, M) | (MI, L) | (S, L) | (MI, L) | (MI, L) | (MI, M) | 0 | (MI, M) | (MI, M) |
| C8 | (MI, M) | (MI, L) | (MI, L) | (S, H) | (MI, M) | (MI, L) | (MI, L) | 0 | (MI, M) |
| C9 | (MI, H) | (S, H) | (S, M) | (MI, M) | (MI, M) | (MI, M) | (MI, M) | (MI, M) | 0 |
| VL | L | M | H | VH | |
|---|---|---|---|---|---|
| VW | 0.105 | 0.183 | 0.236 | 0.279 | 0.316 |
| W | 0.316 | 0.548 | 0.707 | 0.837 | 0.949 |
| MI | 0.632 | 1.095 | 1.414 | 1.673 | 1.897 |
| S | 0.949 | 1.643 | 2.121 | 2.510 | 2.846 |
| VS | 1.160 | 2.008 | 2.593 | 3.068 | 3.479 |
| C1 | C2 | C3 | C4 | C5 | C6 | C7 | C8 | C9 | |
|---|---|---|---|---|---|---|---|---|---|
| C1 | 0 | 1.414 | 2.510 | 2.593 | 1.095 | 1.095 | 2.121 | 1.414 | 2.121 |
| C2 | 1.414 | 0 | 2.121 | 2.121 | 1.414 | 1.414 | 1.414 | 1.414 | 2.121 |
| C3 | 1.414 | 2.121 | 0 | 2.510 | 2.510 | 2.510 | 2.510 | 2.121 | 2.121 |
| C4 | 1.414 | 1.414 | 1.673 | 0 | 1.673 | 1.414 | 2.121 | 2.121 | 1.414 |
| C5 | 2.121 | 2.510 | 2.121 | 2.121 | 0 | 2.121 | 2.510 | 2.121 | 2.121 |
| C6 | 2.121 | 2.121 | 2.121 | 0.316 | 1.095 | 0 | 1.095 | 1.095 | 1.095 |
| C7 | 2.121 | 1.095 | 1.643 | 1.095 | 1.095 | 1.414 | 0 | 1.414 | 1.414 |
| C8 | 1.414 | 1.095 | 1.095 | 2.510 | 1.414 | 1.095 | 1.095 | 0 | 1.414 |
| C9 | 1.673 | 2.510 | 2.121 | 1.414 | 1.414 | 1.414 | 1.414 | 1.414 | 0 |
| EXP01 | EXP02 | EXP03 | EXP04 | EXP05 | EXP06 | EXP07 | EXP08 | EXP09 | EXP10 | |
|---|---|---|---|---|---|---|---|---|---|---|
| C1–C2 | 1.414 | 3.068 | 2.121 | 3.068 | 0.316 | 1.095 | 2.846 | 2.510 | 1.414 | 2.510 |
| C1–C3 | 2.510 | 2.510 | 0.837 | 1.095 | 0.316 | 1.414 | 1.897 | 2.510 | 1.414 | 0.949 |
| … | ⁞ | ⁞ | ⁞ | ⁞ | ⁞ | ⁞ | ⁞ | ⁞ | ⁞ | ⁞ |
| C9–C8 | 1.414 | 1.673 | 1.095 | 1.414 | 0.316 | 1.414 | 1.095 | 2.510 | 2.121 | 1.897 |
| EXP01 | EXP02 | EXP03 | EXP04 | EXP05 | EXP06 | EXP07 | EXP08 | EXP09 | EXP10 | |
|---|---|---|---|---|---|---|---|---|---|---|
| C1–C2 | [0.997, 2.578] | [0.807, 1.204] | [0.891, 1.967] | [1.266, 1.882] | [1.289, 2.235] | [1.445, 2.225] | [0.834, 2.046] | [0.822, 1.984] | [0.143, 0.253] | [1.289, 2.328] |
| C1–C3 | [1.114, 2.126] | [1.999, 2.104] | [1.299, 2.441] | [1.467, 2.11] | [0.692, 1.737] | [1.081, 1.895] | [1.186, 2.043] | [1.035, 1.853] | [1.509, 2.334] | [1.371, 2.635] |
| ⁞ | ⁞ | ⁞ | ⁞ | ⁞ | ⁞ | ⁞ | ⁞ | ⁞ | ⁞ | ⁞ |
| C9–C8 | [0.989, 2.461] | [1.07, 2.294] | [0.901, 2.392] | [1.619, 2.48] | [1.025, 2.473] | [1, 2.604] | [0.843, 2.178] | [0.99, 2.331] | [0.89, 2.239] | [0.912, 1.864] |
| C1 | C2 | C3 | C4 | C5 | C6 | C7 | C8 | C9 | |
|---|---|---|---|---|---|---|---|---|---|
| C1 | 0 | [0.997, 2.578] | [0.807, 1.204] | [0.891, 1.967] | [1.266, 1.882] | [1.289, 2.235] | [1.445, 2.225] | [0.834, 2.046] | [0.822, 1.984] |
| C2 | [0.143, 0.253] | 0 | [1.289, 2.328] | [1.114, 2.126] | [1.999, 2.104] | [1.299, 2.441] | [1.467, 2.110] | [0.692, 1.737] | [1.081, 1.895] |
| C3 | [1.186, 2.043] | [1.035, 1.853] | 0 | [1.509, 2.334] | [1.371, 2.635] | [1.620, 2.750] | [0.955, 1.603] | [0.866, 2.431] | [1.079, 1.652] |
| C4 | [1.230, 2.295] | [1.676, 2.592] | [2.751, 2.133] | 0 | [1.502, 2.561] | 0 | [0.949, 2.686] | [0.955, 2.702] | [0.986, 2.671] |
| C5 | [1.356, 2.321] | [1.521, 2.666] | [1.671, 2.691] | [1.121, 2.076] | 0 | [1.735, 2.737] | [1.466, 2.594] | [0.868, 2.405] | [0.899, 2.492] |
| C6 | [0.756, 2.517] | [0.816, 2.417] | [1.106, 2.727] | [1.112, 2.700] | [0.920, 2.275] | 0 | [0.973, 2.289] | [0.634, 2.074] | [0.940, 2.472] |
| C7 | [0.912, 2.465] | [1.540, 2.633] | [1.110, 2.607] | [1.148, 2.639] | [0.957, 2.541] | [1.559, 2.559] | 0 | [0.848, 2.294] | [0.674, 2.340] |
| C8 | [0.770, 1.660] | [0.794, 1.938] | [0.877, 1.935] | [1.318, 2.101] | [0.757, 1.632] | [0.985, 2.519] | [0.989, 2.461] | 0 | [1.070, 2.294] |
| C9 | [0.901, 2.392] | [1.619, 2.480] | [1.025, 2.473] | [1.000, 2.604] | [0.843, 2.178] | [0.990, 2.331] | [0.890, 2.239] | [0.912, 1.864] | 0 |
| C1 | C2 | C3 | C4 | C5 | C6 | C7 | C8 | C9 | |
|---|---|---|---|---|---|---|---|---|---|
| C1 | [0.204, 0.748] [0.419] | [0.35, 1.000] [0.618] | [0.356, 0.907] [0.576] | [0.324, 0.953] [0.579] | [0.362, 0.917] [0.582] | [0.410, 1.023] [0.655] | [0.360, 0.947] [0.591] | [0.250, 0.910] [0.518] | [0.275, 0.921] [0.537] |
| C2 | [0.243, 0.733] [0.439] | [0.304, 0.842] [0.519] | [0.425, 0.914] [0.622] | [0.367, 0.918] [0.591] | [0.442, 0.888] [0.609] | [0.446, 0.987] [0.663] | [0.387, 0.900] [0.588] | [0.259, 0.860] [0.508] | [0.316, 0.877] [0.543] |
| C3 | [0.326, 0.896] [0.553] | [0.394, 1.033] [0.650] | [0.341, 0.909] [0.567] | [0.405, 1.029] [0.652] | [0.411, 1.008] [0.652] | [0.481, 1.110] [0.731] | [0.363, 0.982] [0.609] | [0.280, 0.986] [0.572] | [0.326, 0.967] [0.58] |
| C4 | [0.380, 1.020] [0.636] | [0.504, 1.198] [0.779] | [0.610, 1.134] [0.794] | [0.360, 1.057] [0.636] | [0.490, 1.131] [0.744] | [0.583, 1.239] [0.833] | [0.426, 1.154] [0.725] | [0.333, 1.121] [0.660] | [0.375, 1.135] [0.686] |
| C5 | [0.356, 1.013] [0.616] | [0.452, 1.192] [0.748] | [0.489, 1.149] [0.751] | [0.404, 1.142] [0.699] | [0.336, 1.011] [0.604] | [0.519, 1.241] [0.804] | [0.424, 1.141] [0.709] | [0.298, 1.101] [0.626] | [0.334, 1.119] [0.654] |
| C6 | [0.242, 1.002] [0.550] | [0.308, 1.159] [0.655] | [0.348, 1.127] [0.669] | [0.312, 1.144] [0.647] | [0.310, 1.091] [0.628] | [0.280, 1.097] [0.606] | [0.298, 1.107] [0.622] | [0.216, 1.067] [0.553] | [0.261, 1.096] [0.593] |
| C7 | [0.282, 1.024] [0.582] | [0.399, 1.197] [0.716] | [0.394, 1.151] [0.704] | [0.355, 1.170] [0.683] | [0.357, 1.129] [0.672] | [0.444, 1.240] [0.761] | [0.264, 1.033] [0.566] | [0.259, 1.103] [0.596] | [0.276, 1.119] [0.617] |
| C8 | [0.249, 0.85] [0.487] | [0.315, 1.001] [0.591] | [0.341, 0.963] [0.592] | [0.334, 0.985] [0.589] | [0.305, 0.934] [0.557] | [0.364, 1.063] [0.649] | [0.306, 0.981] [0.579] | [0.171, 0.844] [0.432] | [0.277, 0.959] [0.547] |
| C9 | [0.268, 0.959] [0.547] | [0.389, 1.118] [0.675] | [0.368, 1.075] [0.658] | [0.328, 1.097] [0.640] | [0.332, 1.046] [0.622] | [0.384, 1.155] [0.697] | [0.317, 1.063] [0.617] | [0.253, 1.017] [0.553] | [0.209, 0.945] [0.495] |
| Code | Assessment Criterion | R | c | r + c | r − c |
|---|---|---|---|---|---|
| C1 | High initial setup cost | [2.616, 8.326] | [2.281, 8.246] | [10.942, −5.710] | [10.527, −5.966] |
| C2 | Return on Investment (ROI) of operations cannot be assessed | [2.874, 7.919] | [3.026, 9.742] | [10.792, −5.045] | [12.767, −6.716] |
| C3 | Maintenance costs cannot be reliably assessed | [3.000, 8.921] | [3.304, 9.328] | [11.922, −5.921] | [12.632, −6.024] |
| C4 | Low technical economic efficiency | [3.686, 10.189] | [2.862, 9.496] | [13.875, −6.502] | [12.358, −6.634] |
| C5 | Lack of certification and standardization system | [3.278, 10.109] | [3.012, 9.154] | [13.387, −6.830] | [12.166, −6.142] |
| C6 | Safety in the operation of energy storage equipment | [2.314, 9.891] | [3.527, 10.156] | [12.205, −7.577] | [13.683, −6.628] |
| C7 | Lack of policy support for investment subsidies or tax incentives | [2.753, 10.167] | [2.829, 9.309] | [12.920, −7.414] | [12.138, −6.480] |
| C8 | Lack of appropriate insurance planning | [2.384, 8.581] | [2.066, 9.008] | [10.965, −6.196] | [11.074, −6.943] |
| C9 | Lack of clear regulatory guidelines | [2.848, 9.475] | [2.647, 9.138] | [12.323, −6.628] | [11.785, −6.491] |
| Code | Assessment Criterion | R | c | r + c | Rank | r − c | Rank |
|---|---|---|---|---|---|---|---|
| C1 | High initial setup cost | 5.077 | 4.831 | 9.908 | 8 | 0.246 | 5 |
| C2 | Return on Investment (ROI) of operations cannot be assessed | 5.080 | 5.951 | 11.031 | 7 | −0.871 | 8 |
| C3 | Maintenance costs cannot be reliably assessed | 5.565 | 5.934 | 11.499 | 4 | −0.368 | 7 |
| C4 | Low technical economic efficiency | 6.492 | 5.716 | 12.208 | 1 | 0.776 | 1 |
| C5 | Lack of certification and standardization system | 6.211 | 5.669 | 11.880 | 2 | 0.542 | 2 |
| C6 | Safety in the operation of energy storage equipment | 5.524 | 6.397 | 11.921 | 5 | −0.873 | 9 |
| C7 | Lack of policy support for investment subsidies or tax incentives | 5.898 | 5.606 | 11.504 | 3 | 0.291 | 3 |
| C8 | Lack of appropriate insurance planning | 5.023 | 5.018 | 10.041 | 9 | 0.005 | 6 |
| C9 | Lack of clear regulatory guidelines | 5.504 | 5.252 | 10.756 | 6 | 0.252 | 4 |
| C1 | C2 | C3 | C4 | C5 | C6 | C7 | C8 | C9 | |
|---|---|---|---|---|---|---|---|---|---|
| C1 | 1.419 | 0.618 | 0.576 | 0.579 | 0.582 | 0.655 | 0.591 | 0.518 | 0.537 |
| C2 | 0.439 | 1.519 | 0.622 | 0.591 | 0.609 | 0.663 | 0.588 | 0.508 | 0.543 |
| C3 | 0.553 | 0.650 | 1.567 | 0.652 | 0.652 | 0.731 | 0.609 | 0.572 | 0.580 |
| C4 | 0.636 | 0.779 | 0.794 | 1.636 | 0.744 | 0.833 | 0.725 | 0.660 | 0.686 |
| C5 | 0.616 | 0.748 | 0.751 | 0.699 | 1.604 | 0.804 | 0.709 | 0.626 | 0.654 |
| C6 | 0.550 | 0.655 | 0.669 | 0.647 | 0.628 | 1.606 | 0.622 | 0.553 | 0.593 |
| C7 | 0.582 | 0.716 | 0.704 | 0.683 | 0.672 | 0.761 | 1.566 | 0.596 | 0.617 |
| C8 | 0.487 | 0.591 | 0.592 | 0.589 | 0.557 | 0.649 | 0.579 | 1.432 | 0.547 |
| C9 | 0.547 | 0.675 | 0.658 | 0.640 | 0.622 | 0.697 | 0.617 | 0.553 | 1.495 |
| C1 | C2 | C3 | C4 | C5 | C6 | C7 | C8 | C9 | |
|---|---|---|---|---|---|---|---|---|---|
| C1 | 1 | 0 | 0 | 0 | 0 | 0 | 0 | 0 | 0 |
| C2 | 0 | 1 | 0 | 0 | 0 | 0 | 0 | 0 | 0 |
| C3 | 0 | 0 | 1 | 0 | 0 | 1 | 0 | 0 | 0 |
| C4 | 0 | 1 | 1 | 1 | 1 | 1 | 1 | 0 | 0 |
| C5 | 0 | 1 | 1 | 0 | 1 | 1 | 1 | 0 | 0 |
| C6 | 0 | 0 | 0 | 0 | 0 | 1 | 0 | 0 | 0 |
| C7 | 0 | 1 | 1 | 0 | 0 | 1 | 1 | 0 | 0 |
| C8 | 0 | 0 | 0 | 0 | 0 | 0 | 0 | 1 | 0 |
| C9 | 0 | 0 | 0 | 0 | 0 | 0 | 0 | 0 | 1 |
| Factors | R(Ci) | A(Ci) | C(Ci) |
|---|---|---|---|
| C1 | C1 | C1 | C1 |
| C2 | C2 | C2, C4, C5, C7 | C2 |
| C3 | C3, C6 | C3, C4, C5, C7 | C3 |
| C4 | C2, C3, C4, C5, C6, C7 | C4 | C4 |
| C5 | C2, C3, C5, C6, C7 | C4, C5 | C5 |
| C6 | C6 | C3, C4, C5, C6,C7 | C6 |
| C7 | C2, C3, C6, C7 | C4, C5, C7 | C7 |
| C8 | C8 | C8 | C8 |
| C9 | C9 | C9 | C9 |
Disclaimer/Publisher’s Note: The statements, opinions and data contained in all publications are solely those of the individual author(s) and contributor(s) and not of MDPI and/or the editor(s). MDPI and/or the editor(s) disclaim responsibility for any injury to people or property resulting from any ideas, methods, instructions or products referred to in the content. |
© 2023 by the authors. Licensee MDPI, Basel, Switzerland. This article is an open access article distributed under the terms and conditions of the Creative Commons Attribution (CC BY) license (https://creativecommons.org/licenses/by/4.0/).
Share and Cite
Liou, J.J.H.; Liu, P.Y.L.; Huang, S.-W. A Hybrid Model to Explore the Barriers to Enterprise Energy Storage System Adoption. Mathematics 2023, 11, 4223. https://doi.org/10.3390/math11194223
Liou JJH, Liu PYL, Huang S-W. A Hybrid Model to Explore the Barriers to Enterprise Energy Storage System Adoption. Mathematics. 2023; 11(19):4223. https://doi.org/10.3390/math11194223
Chicago/Turabian StyleLiou, James J. H., Peace Y. L. Liu, and Sun-Weng Huang. 2023. "A Hybrid Model to Explore the Barriers to Enterprise Energy Storage System Adoption" Mathematics 11, no. 19: 4223. https://doi.org/10.3390/math11194223
APA StyleLiou, J. J. H., Liu, P. Y. L., & Huang, S.-W. (2023). A Hybrid Model to Explore the Barriers to Enterprise Energy Storage System Adoption. Mathematics, 11(19), 4223. https://doi.org/10.3390/math11194223
