Triclustering Implementation Using Hybrid δ-Trimax Particle Swarm Optimization and Gene Ontology Analysis on Three-Dimensional Gene Expression Data
Abstract
:1. Introduction
2. Materials and Methods
2.1. Clustering
2.2. Biclustering
2.3. Triclustering
2.4. Gene Expression Data
2.5. Mean Square Residue
2.6. -Trimax Method
2.7. Binary Particle Swarm Optimization (Binary PSO)
2.8. Triclustering Quality Index (TQI)
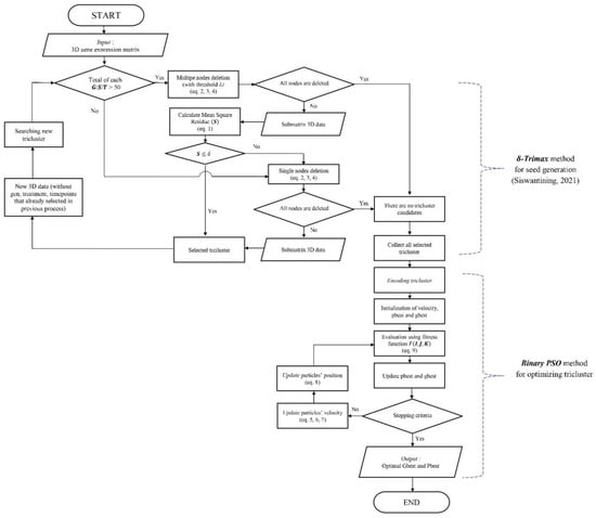
3. Proposed Method
4. Result and Discussion
4.1. Triclustering Result
4.2. Gene Ontology Analysis Result
5. Conclusions
Author Contributions
Funding
Data Availability Statement
Acknowledgments
Conflicts of Interest
References
- Riahi, Y.; Riahi, S. Big data and big data analytics: Concepts, types and technologies. Int. J. Res. Eng. 2018, 5, 524–528. [Google Scholar] [CrossRef]
- Madni, H.A.; Anwar, Z.; Shah, M.A. Data mining techniques and applications—A decade review. In Proceedings of the 2017 23rd International Conference on Automation and Computing (ICAC), Huddersfield, UK, 7–8 September 2017; pp. 1–7. [Google Scholar]
- Swathypriyadharsini, P.; Premalatha, K. Particle Swarm Optimization for Triclustering High Dimensional Microarray Gene Expression Data. Res. J. Pharm. Technol. 2019, 12, 2222–2228. [Google Scholar] [CrossRef]
- Zhao, L.; Zaki, M.J. Tricluster: An effective algorithm for mining coherent clusters in 3D microarray data. In Proceedings of the 2005 ACM SIGMOD International Conference on Management of Data, Baltimore, MD, USA, 14–16 June 2005; pp. 694–705. [Google Scholar]
- Bhar, A.; Haubrock, M.; Mukhopadhyay, A.; Maulik, U.; Bandyopadhyay, S.; Wingender, E. δ-TRIMAX: Extracting triclusters and analysing coregulation in time series gene expression data. In Algorithms in Bioinformatics: Proceedings of the 12th International Workshop, WABI 2012, Ljubljana, Slovenia, 10–12 September 2012; Springer: Berlin/Heidelberg, Germany, 2012; pp. 165–177. [Google Scholar]
- Siswantining, T.; Saputra, N.; Sarwinda, D.; Al-Ash, H.S. Triclustering discovery using the δ-trimax method on microarray gene expression data. Symmetry 2021, 13, 437. [Google Scholar] [CrossRef]
- Daeng, W.A.; Siswantining, T.; Bustamam, A.; Anki, P. δ-TRIMAX Method with Silhouette Coefficient on Microarray Gene Expression Data for Early Detection of Heart Failure. In Proceedings of the 2022 5th International Conference on Information and Communications Technology (ICOIACT), Virtually, 24–25 August 2022; pp. 412–416. [Google Scholar]
- Apriliana, G.D.; Siswantining, T.; Pramana, S.; Anki, P. Evaluation of Order Preserving Triclustering (OPTricluster) in 3 Dimensional Gene Expression Data Analysis Using Gene Ontology. In Proceedings of the 2022 International Conference on Electrical and Information Technology (IEIT), Malang, Indonesia, 15–16 September 2022; pp. 126–131. [Google Scholar]
- Andika, H.K.; Siswantining, T.; Bustamam, A.; Anki, P. THD-Tricluster Method on Three Dimensional Gene Expression Data of Tuberculosis Patients. In Proceedings of the 2022 6th International Conference on Informatics and Computational Sciences (ICICoS), Virtual, 28–29 September 2022; pp. 48–53. [Google Scholar]
- Narmadha, N.; Rathipriya, R. Greedy Two Way K-Means Clustering For Optimal Coherent Tricluster. Int. J. Sci. Technol. Res. 2019, 8, 1916–1921. [Google Scholar]
- Fahmideh, L.; Kord, H.; Shiri, Y. Importance of microarray technology and its applications. J. Curr. Res. Sci. 2016, 4, 25. [Google Scholar]
- Govindarajan, R.; Duraiyan, J.; Kaliyappan, K.; Palanisamy, M. Microarray and its applications. J. Pharm. Bioallied Sci. 2012, 4, S310. [Google Scholar]
- Narmadha N, R.R. Gene Ontology Analysis of 3D Microarray Gene Expression Data Using Hybrid PSO Optimization. Int. J. Innov. Technol. Explor. Eng. 2019, 8, 3890–3896. [Google Scholar] [CrossRef]
- Zhao, H.; Wee-Chung Liew, A.; Z Wang, D.; Yan, H. Biclustering analysis for pattern discovery: Current techniques, comparative studies and applications. Curr. Bioinform. 2012, 7, 43–55. [Google Scholar] [CrossRef]
- Henriques, R.; Madeira, S.C. Triclustering algorithms for three-dimensional data analysis: A comprehensive survey. ACM Comput. Surv. (CSUR) 2018, 51, 1–43. [Google Scholar] [CrossRef]
- Bar-Joseph, Z. Analyzing time series gene expression data. Bioinformatics 2004, 20, 2493–2503. [Google Scholar] [CrossRef] [PubMed]
- Magda, D.; Lecane, P.; Miller, R.A.; Lepp, C.; Miles, D.; Mesfin, M.; Biaglow, J.E.; Ho, V.V.; Chawannakul, D.; Nagpal, S.; et al. Motexafin gadolinium disrupts zinc metabolism in human cancer cell lines. Cancer Res. 2005, 65, 3837–3845. [Google Scholar] [CrossRef] [PubMed]
- Barnes, P.J. Immunology of asthma and chronic obstructive pulmonary disease. Nat. Rev. Immunol. 2008, 8, 183–192. [Google Scholar] [CrossRef] [PubMed]
- Lambrecht, B.N.; Hammad, H. The immunology of asthma. Nat. Immunol. 2015, 16, 45–56. [Google Scholar] [CrossRef] [PubMed]
- Selman, M.; Pardo, A. Revealing the pathogenic and aging-related mechanisms of the enigmatic idiopathic pulmonary fibrosis. an integral model. Am. J. Respir. Crit. Care Med. 2014, 189, 1161–1172. [Google Scholar] [CrossRef] [PubMed]
- Xuan, L.; Han, F.; Gong, L.; Lv, Y.; Wan, Z.; Liu, H.; Zhang, D.; Jia, Y.; Yang, S.; Ren, L.; et al. Association between chronic obstructive pulmonary disease and serum lipid levels: A meta-analysis. Lipids Health Dis. 2018, 17, 1–8. [Google Scholar] [CrossRef] [PubMed]
- Vestbo, J.; Hurd, S.S.; Agustí, A.G.; Jones, P.W.; Vogelmeier, C.; Anzueto, A.; Barnes, P.J.; Fabbri, L.M.; Martinez, F.J.; Nishimura, M.; et al. Global strategy for the diagnosis, management, and prevention of chronic obstructive pulmonary disease: GOLD executive summary. Am. J. Respir. Crit. Care Med. 2013, 187, 347–365. [Google Scholar] [CrossRef] [PubMed]
- Bethune, G.; Bethune, D.; Ridgway, N.; Xu, Z. Epidermal growth factor receptor (EGFR) in lung cancer: An overview and update. J. Thorac. Dis. 2010, 2, 48. [Google Scholar] [PubMed]
- Cong, X.; Hubmayr, R.D.; Li, C.; Zhao, X. Plasma membrane wounding and repair in pulmonary diseases. Am. J. Physiol. Lung Cell. Mol. Physiol. 2017, 312, L371–L391. [Google Scholar] [CrossRef] [PubMed]
- Caldeira, I.; Fernandes-Silva, H.; Machado-Costa, D.; Correia-Pinto, J.; Moura, R.S. Developmental pathways underlying lung development and congenital lung disorders. Cells 2021, 10, 2987. [Google Scholar] [CrossRef] [PubMed]
- Kreider-Letterman, G.; Cooke, M.; Goicoechea, S.M.; Kazanietz, M.G.; Garcia-Mata, R. Quantification of ruffle area and dynamics in live or fixed lung adenocarcinoma cells. STAR Protoc. 2022, 3, 101437. [Google Scholar] [CrossRef] [PubMed]








| … | … | … | … | … | … | … | … | |||||||||||
|---|---|---|---|---|---|---|---|---|---|---|---|---|---|---|---|---|---|---|
| 1 | 1 | 0 | … | … | … | 0 | 1 | 0 | … | … | … | 1 | 0 | 0 | 1 | … | … | 1 |
| Parameters | Value |
|---|---|
| experimental (0.006; 0.005; and 0.004) | |
| 1.2 | |
| experimental (0.9; 0.8; and 0.7) | |
| experimental (0.4; 0.3; and 0.2) | |
| 2 | |
| n particles | 24 |
| 50 iterations | |
| neighborhood | experimental (“gbest” and “lbest”) |
| = 0.006 | = 0.005 | = 0.004 | |||||
|---|---|---|---|---|---|---|---|
| 0.9 | 0.4 | ||||||
| 0.9 | 0.3 | ||||||
| 0.9 | 0.2 | ||||||
| 0.8 | 0.4 | ||||||
| 0.8 | 0.3 | ||||||
| 0.8 | 0.2 | ||||||
| 0.7 | 0.4 | ||||||
| 0.7 | 0.3 | ||||||
| 0.7 | 0.2 | ||||||
| Particle | TQI | Experiment Conditions | Time Points | ||||||||
|---|---|---|---|---|---|---|---|---|---|---|---|
| 1 | 10,511 × 4 × 3 | 4.2872 × 10 | × | × | × | × | × | × | × | ||
| 2 | 10,714 × 5 × 2 | 5.4298 × 10 | × | × | × | × | × | × | × | ||
| 3 | 10,534 × 4 × 3 | 4.2832 × 10 | × | × | × | × | × | × | × | ||
| 4 | 10,631 × 5 × 3 | 3.7478 × 10 | × | × | × | × | × | × | × | × | |
| 5 | 10,708 × 3 × 3 | 5.8190 × 10 | × | × | × | × | × | × | |||
| 6 | 10,276 × 5 × 3 | 3.8570 × 10 | × | × | × | × | × | × | × | × | |
| 7 | 10,382 × 5 × 3 | 3.8292 × 10 | × | × | × | × | × | × | × | × | |
| 8 | 10,572 × 4 × 3 | 4.2228 × 10 | × | × | × | × | × | × | × | ||
| 9 | 10,446 × 4 × 3 | 4.7691 × 10 | × | × | × | × | × | × | × | ||
| 10 | 10,562 × 3 × 3 | 5.9039 × 10 | × | × | × | × | × | × | |||
| 11 | 10,631 × 4 × 3 | 4.1879 × 10 | × | × | × | × | × | × | × | ||
| 12 | 10,606 × 5 × 2 | 5.6110 × 10 | × | × | × | × | × | × | × | ||
| 13 | 10,437 × 5 × 2 | 5.2518 × 10 | × | × | × | × | × | × | × | ||
| 14 | 10,589 × 5 × 2 | 5.1170 × 10 | × | × | × | × | × | × | × | ||
| 15 | 10,549 × 5 × 3 | 3.7315 × 10 | × | × | × | × | × | × | × | × | |
| 16 | 10,554 × 3 × 3 | 5.0404 × 10 | × | × | × | × | × | × | |||
| 17 | 10,442 × 5 × 3 | 3.8075 × 10 | × | × | × | × | × | × | × | × | |
| 18 | 10,667 × 5 × 2 | 5.0629 × 10 | × | × | × | × | × | × | × | ||
| 19 | 10,480 × 3 × 3 | 5.9310 × 10 | × | × | × | × | × | × | |||
| 20 | 10,513 × 4 × 3 | 4.4341 × 10 | × | × | × | × | × | × | × | ||
| 21 | 10,656 × 4 × 3 | 4.4152 × 10 | × | × | × | × | × | × | × | ||
| 22 | 10,482 × 4 × 3 | 4.7173 × 10 | × | × | × | × | × | × | × | ||
| 23 | 10,826 × 5 × 3 | 3.6489 × 10 | × | × | × | × | × | × | × | × | |
| 24 | 10,315 × 4 × 3 | 4.4933 × 10 | × | × | × | × | × | × | × | ||
Disclaimer/Publisher’s Note: The statements, opinions and data contained in all publications are solely those of the individual author(s) and contributor(s) and not of MDPI and/or the editor(s). MDPI and/or the editor(s) disclaim responsibility for any injury to people or property resulting from any ideas, methods, instructions or products referred to in the content. |
© 2023 by the authors. Licensee MDPI, Basel, Switzerland. This article is an open access article distributed under the terms and conditions of the Creative Commons Attribution (CC BY) license (https://creativecommons.org/licenses/by/4.0/).
Share and Cite
Siswantining, T.; Istianingrum, M.A.S.; Soemartojo, S.M.; Sarwinda, D.; Saputra, N.; Pramana, S.; Prahmana, R.C.I. Triclustering Implementation Using Hybrid δ-Trimax Particle Swarm Optimization and Gene Ontology Analysis on Three-Dimensional Gene Expression Data. Mathematics 2023, 11, 4219. https://doi.org/10.3390/math11194219
Siswantining T, Istianingrum MAS, Soemartojo SM, Sarwinda D, Saputra N, Pramana S, Prahmana RCI. Triclustering Implementation Using Hybrid δ-Trimax Particle Swarm Optimization and Gene Ontology Analysis on Three-Dimensional Gene Expression Data. Mathematics. 2023; 11(19):4219. https://doi.org/10.3390/math11194219
Chicago/Turabian StyleSiswantining, Titin, Maria Armelia Sekar Istianingrum, Saskya Mary Soemartojo, Devvi Sarwinda, Noval Saputra, Setia Pramana, and Rully Charitas Indra Prahmana. 2023. "Triclustering Implementation Using Hybrid δ-Trimax Particle Swarm Optimization and Gene Ontology Analysis on Three-Dimensional Gene Expression Data" Mathematics 11, no. 19: 4219. https://doi.org/10.3390/math11194219
APA StyleSiswantining, T., Istianingrum, M. A. S., Soemartojo, S. M., Sarwinda, D., Saputra, N., Pramana, S., & Prahmana, R. C. I. (2023). Triclustering Implementation Using Hybrid δ-Trimax Particle Swarm Optimization and Gene Ontology Analysis on Three-Dimensional Gene Expression Data. Mathematics, 11(19), 4219. https://doi.org/10.3390/math11194219

