Abstract
In order to minimize makespan (Cmax) without causing tool delay with the fewest copies of each tool type, this study investigates the concurrent scheduling of automated guided vehicles (AGVs), machines (MCs), tool transporter (TT), and tools in a multi-machine flexible manufacturing system (FMS). The tools are housed in a central tool magazine (CTM), accessible to and utilized by several machines. AGVs and the tool transporter (TT) move jobs and tools between machines. Since it involves allocating tool copies and AGVs to job operations, sequencing job operations on machines, and related trip operations, such as AGVs’ and TT’s empty trip and loaded trip times, this simultaneous scheduling problem is highly complicated. This issue is resolved using the symbiotic organisms search algorithm (SOSA), based on the symbiotic interaction strategies that organisms adapt to survive in the ecosystem. This study proposes a mixed nonlinear integer programming formulation to address this problem. Verification is performed using an industrial problem from a manufacturing organization. The results show that employing two copies for two tool types out of 22 tool kinds and one copy for the remaining tool types results in no tool delay, which causes a reduction in the Cmax as well as cost. The industries that can benefit directly from this study are consumer electronics manufacturers, original equipment manufacturers, automobile manufacturers, and textile machine producers. The results demonstrate that the SOSA provides promising results compared to the flower pollination algorithm (FPA).
Keywords:
machines; AGVs; TT and tool scheduling; FMS; tool transporter; symbiotic organisms search algorithm; makespan; no tool delay MSC:
90-10; 68T20
1. Introduction
Flexibility is necessary for a manufacturing firm to be competitive in today’s world of increased competition, constantly changing market trends and shrinking product life cycles. The manufacturing system should be flexible to accommodate fluctuating demands, changing product mixes, and providing an effective introduction of new products. Flexible manufacturing systems (FMSs) provide these capabilities. Several computer numerically controlled (CNC) MCs coupled with automated materials handling systems (MHSs) make up flexible manufacturing systems (FMSs), which are batch manufacturing systems. With low-to-medium-demand quantities, these systems produce a wide range of components. The adaptability of CNC MCs, automated MHSs, and control software are all essential components of the FMS. Depending on their size, manufacturing type, or workflow patterns, FMSs have been divided into many types. From a planning and control perspective, four distinct FMSs are described: single flexible MCs (SFMs), multi-machine FMSs (MMFMSs), flexible manufacturing cells (FMCs), and multi-cell FMSs [1].
An MMFMS is a form of FMS comprising multiple SFMs tied together by an automated MHS that can visit and service two or more MCs simultaneously. Benefits, such as cost savings, improved utilization, decreased work-in-process levels, etc., have already been demonstrated by FMS systems that are in place at present. The two main objectives of FMS scheduling are increased resource utilization and reduced idle time. Job scheduling improves resource utilization by lowering the Cmax [2]. The minimum Cmax that increases hardware usage is considered a suitable system performance indicator. One method to increase productivity in an FMS is to handle scheduling issues optimally or almost optimally. The primary responsibility of AGVs is to move the required materials to the designated locations and at suitable times. As per Eynan and Rosenblatt [3], the expenditures associated with material handling make up around thirty percent of total production expenses. A production system can effectively maximize MC use and reduce idle durations by scheduling jobs and AGVs. Lacomme et al. [4] devised an approach that relied on a disjunctive graph to express the problem and handled it using a memetic algorithm to reduce the Cmax. The crow search algorithm (CSA) was applied by Sivarami Reddy et al. [5] to the problem of the concurrent scheduling of MCs and AGVs in an MMFMS for Cmax minimization using a crow search algorithm (CSA). Zhang et al. [6] proposed a discrete artificial bee colony algorithm to solve the AGV scheduling problem to minimize the total cost, together with travel, time, and AGV costs, and it was shown that a discrete artificial bee colony algorithm presented a high performance level. Each machine was equipped with the requisite toolset to perform the operations that were allotted to it. In the scheduling of MCs and AGVs, there has been no tool flow among the MCs because they are not allowed to share their tools, which has led to excessive costs associated with tooling. Because the number of tool copies is constrained and may even be lower than the total MCs because of budgetary constraints, tool loading has become a tough and complex task involving scheduling challenges. Poor job scheduling and tool loading [7] result in the underutilization of capital-intensive machinery, leaving them idle for extended periods.
Consequently, effective task and tool scheduling makes it possible for a production system to increase the percentage of time that MCs are being used while simultaneously reducing the amount of time that those machines are idle. Chaithanya et al. [8] used the Jaya algorithm to address the combined scheduling of MCs and tools with a single replica of every tool kind to minimize the Cmax. They demonstrated that the Jaya algorithm was better than all the other available algorithms at present. Flower pollination algorithm (FPA), SOSA, and CSA were used by Sivarami Reddy et al. [9] to solve the problem of combined tool and machine scheduling with a single replica of every tool variety in order to offer the best sequences that minimized the Cmax in an MMFMS. For modeling and resolving the same parallel MCs concerned with tooling restrictions for the Cmax reduction, Beezao et al. [10] developed an adaptive big neighborhood search metaheuristic. Tool and job transfer times among MCs were not considered.
Narapureddy et al. [11] addressed the MC and tool joint scheduling problems with one copy of every tool variety considering the tool transfer times between MCs for the minimum Cmax and demonstrated that tool transfer times had a substantial impact on the Cmax. Job transfer times were not considered.
The schedule obtained from the scheduling of MCs and tools with a single copy of every tool type were not be implemented because job transfer times were not considered. To decrease the tooling cost and implement the schedule, Narapureddy et al. [12], Sivarami Reddy et al. [13], and Sivarami Reddy et al. [14] addressed the scheduling of MCs, AGVs, and tools with a copy of every tool type considering the job transfer times using CSA, FPA, and SOSA, respectively. Tool transfer times were not considered.
A symbiotic organisms search technique was used by Sivarmi Reddy et al. [15] to solve the parallel scheduling of machines, AGVs, tools, and TTs with one copy of each tool variety considering both job and tool transfer times (SMATWCTs) for the minimization of Cmax. Because the FMS only maintains a single copy of each tool in the SMATWCT, when many operations of different jobs within the job set that are being processed on different MCs require the same tool at the same time, the tool is allotted to one of those operations only. This forces the other operations to wait for a tool. This tool delay causes an increase in the Cmax.
Mareddy et al. [16] handled the parallel scheduling of MCs, AGVs, tools, and TTs with the lowest number of copies of each tool type to avoid the above-mentioned tool delay (SMATTTWD). This was performed by sharing the tools between MCs to reduce Cmax utilizing FPA, considering job and tool transfer times in an FMS. It did not result in any tool delay and instead reduced the Cmax while only requiring a few extra copies for a few tool types.
NP-hard problems include the job shop scheduling problem [17], AGV scheduling problem, and TT scheduling problem, which are analogous to the pickup and delivery problem [18]. The issue becomes a triple interconnected NP-hard problem when MC scheduling, AGV scheduling, and TT and tool scheduling are all integrated. The scheduling problem becomes even more complex by calculating the lowest number of every tool variety for the no-tool delay and allocating those copies to job operations. AGV, tool, and machine usage are also predicted to increase.
Applying a variety of artificial intelligence (AI)-based strategies to FMS scheduling has proven fruitful for many studies. Several researchers conducted research on the combined scheduling of MCs and tools and integrated scheduling of MCs and AGVs; concurrent scheduling of MCs, AGVs, and tools; parallel scheduling of MCs, AGVs, TTs, and tools; concurrent scheduling of MCs, AGVs, and tools without tool delays; and parallel scheduling of MCs, AGVs, TTs, and tools without tool delays, in an FMS to minimize the Cmax. In the research that has been conducted on FMS scheduling, a large variety of algorithms have been utilized. These algorithms include ant colony optimization, particle swarm optimization, genetic algorithm, and Harmony search, which are just a few examples. There are six tuning factors for the genetic algorithm: the selection method, the crossover method, the crossover probability, the mutation method, the mutation probability, and the replacement technique. The PSO method makes use of a variety of tuning parameters, including the particle number m, inertia weight w, accelerate constants C2 and C1, and maximum limited velocity max v. The pitch adjustment rates, harmony memory considerations, and bandwidth are the three most important parameters in the harmony search method. Ant colony optimization algorithms take a variety of parameters, such as β, the relative significance of the visibility, the relative significance of the trail, Q, a constant quality function, and ρ evaporation rate. In order to achieve more desirable outcomes, these factors need to be fine-tuned. Fine-tuning these parameters to attain better outcomes consumes a lot of time. The fact that tweaking the parameters of an optimization algorithm takes a significant amount of time is one of the algorithm’s drawbacks. Implementing algorithms is made simpler by having fewer parameters that need to be tweaked.
So, one of the most well-known and efficient algorithms, SOSA, was devised by Cheng and Prayogo [19], who also tested it on 26 different standard functions and 4 different engineering design issues. It was claimed that SOSA achieved better outcomes when compared to other methods, including GA, the bees algorithm, DE, PSO, and the particle bee algorithm. Wu et al. [20] used SOSA to train feed-forward neural networks and showed that SOSA surpassed the other algorithms regarding convergence speed. The SOSA method was suggested by Narapureddy et al. [21] to deal with the combined scheduling of MCs and tools to provide the best optimal sequences with a copy of every type of tool in an MMFMS that minimized the Cmax, and it was demonstrated that SOSA outperformed the techniques used at present. Sonmez et al. [22] presented SOSA to address the dynamic economic dispatch with a valve-point effects issue and demonstrated that SOSA outperformed other approaches regarding outcomes and convergence. However, one of the drawbacks of FPA is the time-consuming nature of parameter-tuning, as it has two parameters. Therefore SOSA is used to solve this SMATTTWD because SOSA has no particular algorithm parameters. This study addresses SMATTTWD by utilizing SOSA for the minimization of the Cmax. The innovative aspects of this study are the mathematical model presentation and addressing of the SMATTTWD for the minimization of the Cmax. Cmax is kept to a minimum using SOSA, which also highlights the uniqueness of this study compared to others. The rest of the paper is ordered in the following fashion: the Literature Review Section presents the literature review. The problem description and model formulation are addressed in Section 2.1. In Section 2.4, a concise explanation of SOSA and its method of application are provided. Section 3 evaluates various cases, and the outcomes are made accessible, discussed, and compared. The case study is offered in Section 4. In Section 5, the conclusions are presented.
Literature Review
Priority dispatching criteria and a genetic algorithm with some modifications were utilized by Kumar et al. [23] in order to schedule AGVs, MCs, and tools with a single replica of every tool variety to minimize the Cmax. It has been demonstrated that an improved version of the genetic algorithm performs better. Using CSA to minimize the Cmax, Mareddy et al. [24] addressed the scheduling of MCs and tools with the lowest copies to avoid tool delay using CSA. Narapureddy et al. [25] tackled scheduling MCs, TTs, and tools with the lowest tool copies to avoid tool delay using FPA. Mareddy et al. [26] handled the scheduling of MCs, tools, and TTs with the minimum replicas of each tool kind to prevent tool delay. Using SOSA, Mareddy et al. [27] tackled the problem of scheduling MCs, AGVs, and tools with the fewest copies of each tool type for no tool delay to minimize the Cmax. By employing SOSA, Narapureddy et al. [28] handled the scheduling of MCs and AGVs with alternative routing and demonstrated how using alternative MCs significantly impacts the Cmax. The joint scheduling of MCs and tools with alternate MCs and a replica of each tool variety was handled by Narapureddy et al. [29] and Narapureddy et al. [30], respectively, utilizing SOSA and CSA. The joint scheduling of MCs, TTs, and tools with alternate MCs and a replica of every tool variety was handled by Narapureddy et al. [31] and Padma Lalitha et al. [32] utilizing FPA and SOSA, respectively, considering the tool transfer times between MCs.
2. Materials and Methods
2.1. Problem Description and Model Formulation
FMS operations and type setup differ. Since it is not practical to have a standard configuration, most the research attempts to define manufacturing systems. The following parts describe the system, assumptions, objective criteria, and the problem this study attempted to solve.
2.1.1. FMS Environment
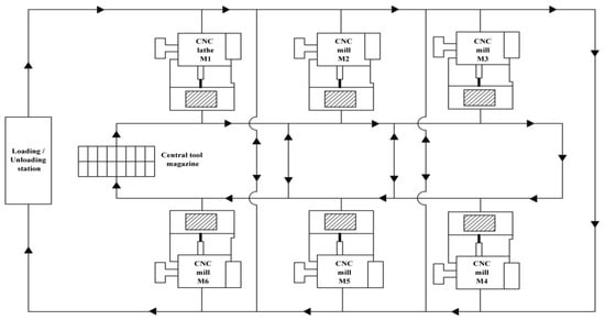
In order to reduce tool stocks, common tool storage is frequently used in several manufacturing systems, where one CTM serves numerous MCs. The needed tool is transported by the TT from the CTM or shared among other MCs throughout the part’s machining. The CTM reduces the tooling cost by reducing the number of tool copies necessary in the system. AGVs and TTs are used to switch jobs and tools among the MCs, respectively. The FMS in this work was presumptively composed of 4 CNC MCs, a CTM with a copy of all necessary tool types, a TT, 2 identical AGVs, and each machine with an automatic tool changer. The FMS distributes parts for production at loading and unloading (LU) stations, and the finished parts are placed at and delivered to the ultimate storage facility, respectively. An automatic storage and retrieval system is available to stock up on the work in progress. Its arrangement is shown in Figure 1. We relied on the presumptions and restrictions in [15] to guarantee the problem’s generality.
Figure 1.
FMS environment.
2.1.2. Problem Definition
Consider an FMS that has a collection of job types labeled “j1, j2, j3…, jj”, MCs labeled “M1, M2, M3…, Mk”, operations labeled “O1, O2, O3…, Oj”, and t types of tools labeled “t1, t2, t3,…tt” with the fewest copies of every tool type. It is possible to anticipate the order in which job-operations are processed because the sequence is predetermined. An MC is only capable of processing a single one at a time, at the most. One operation cannot begin until the one that comes before it has been finished. TT and AGV perform a transport operation in preparation for the subsequent processing in order to transport a tool and job from one MC to another MC, respectively. AGVs and TTs are capable of making two distinct kinds of trips, loaded and dead-headed, sometimes known as empty trips. During the course of a loaded trip, an AGV moves a part from the input buffer of one MC to the output buffer of another MC, and the TT moves a tool from one MC to another MC. During a dead-heading trip, the AGV and TT shift from an idle position at one MC to another MC in order to pick up the job and tool that was previously held there, respectively. During a dead-heading trip, the AGV shifts from an idle position at one MC to another MC in order to pick up the job that was previously held there. The concurrent scheduling issue is described as figuring out the job operation sequence, the least possible copies of each tool category, the allocation of tools copies, AGVs assigned to those job operations, each job’s starting and completing times on each and every MC and tool, and the trips among MCs in conjunction with the transportation task’s allotment to AGVs and TTs taking the job and tool transport times into account utilizing t types of tools t1,t2,t3,…tt with few copies of every tool type that are shared for several operations in an MMFMS to minimize the Cmax. Section 4 presents a clear mathematical formulation of the problem.
2.2. Model Formulation
The key factors and how those parameters affect the FMS scheduling problem are precisely described in this section using an MNLIP model.
- Notations
- Subscripts
J job index;
i, h operation-related indices;
k tool index;
g alternate MC index.
- Parameters and sets
| J | available job sets for processing |
| operations in job j | |
| operations in a job set | |
| operations indexing set | |
| is | |
| operations’ index set that does not include operation iand subsequent operations in the same job that followoperation i | |
| operations’ index set without operation h and the operations that came before operation i in the same job | |
| operation i processing duration for the given MC | |
| operation i finish time for the given MC | |
| TL | tool types set needed to accomplish the job’s operations |
| TLCopy: | each tool kind’s copies set |
| bkci | time for copy c of tool k to be ready for operation i |
| operation i’s finish time with tool variety k and | |
| u | |
| v | |
| K | the number of AGVs |
| L | total TTs |
| time for job j to be ready | |
| machine’s ready time for operation i | |
| AGV empty trip travel time, starting at the MC performing operation h and ending at the MC performing operation i | |
| AGV loaded trip ‘i’ travel time, including load and unload times for chosen MC | |
| AGV loaded trip i completion time | |
| tttli | The TT loaded flight i trip time includes the time needed for loading and unloading |
| tttdhi | TT empty trip i travel time, beginning at a machine handling operation ‘h’ and concluding at a machine carrying out operation ‘i’ with the requested tool |
| CTTTLi | amount of time necessary to complete a TT loaded flight i |
| MCk | set of CTMs and MCs with copies of tools of type k, |
| CTTTILi,m | Completion time of a hypothetical TT loaded trip for operation i from a MC or CTM that has a tool replica k, |
- Decision variables
Mathematical Model
The formulation of the optimization problem is the minimization of the objective function. The maximum completion time among all jobs’ last operations can be conveniently chosen as the objective function Z. The objective function for the minimization of Cmax is:
Subject to the following constraints:
‘I’ is the machine’s first planned operation:
Because the MC and tool indices are available for every operation index in I, the MC and tool indices are not explicitly used in the formulation. There is a direct correlation between operations and loaded trips on a one-to-one basis. For every operation i, AGV’s loaded trip i and TT’s loaded trip I are linked with it. The AGV-loaded flight i ends up at an MC designated for operation i, and it begins at either the LU station or an MC designated for operation i − 1. The destination of TT loaded trip ‘i’ is the MC for which operation i is allotted, and its origin is either the MC performing the operation using the tool required for operation i or a central tool magazine. The purpose of the MINLP formulation is to minimize the Cmax by cutting down on the accumulated finish times of all jobs’ last operations. The first restriction ensures that the Cmax is either larger than or equal to the time it took to finish the last operation of all jobs. The constraints regarding the order of the operations are included in set 2 of the constraints. The constraint set 3 determines the maximum time between the beginning of a job’s operations and its conclusion. The constraints that apply to the operations that use the same tool are outlined in the constraint set 4. Within constraint set 5, H is a sizeable +ve integer that serves as a check to ensure that no 2 operations allocated to the same MC or tool cannot be completed simultaneously. If ‘r’ and ‘s’ operations belong to distinct jobs that need the same MC, by definition it is zero. Constraint 6 specifies that the machine’s ready time must be less than TLRMi since the tool will be relocated from the CTM or another machine if operation i is the first planned operation of the machine. The seventh constraint is that there will be no tool delay for operation ‘′’. The eighth and ninth constraint sets guarantee that jobs are loaded and unloaded once for every operation. The tenth limitation ensures that the system’s total number of AGVs remains unchanged. According to constraint 11, the total number of AGVs in the system must be constant. The loading and unloading of tools for every operation is ensured by constraints 12 and 13. The 14th limitation ensures that the system’s total number of TTs remains unchanged. According to constraint 15, the total number of TTs in the system must be constant. According to the 16th constraint, the AGV loaded trip i can commence only when the previous operation, i − 1, is finished. According to the 17th constraint, the first loaded trip of an AGV or an AGV loaded trip for an operation that is not the first operation of the jobs can start only after completing the AGV deadheading trip. According to the 18th constraint, an AGV-loaded trip, i.e., the initial operation of a job, can start only after an AGV deadheading trip has been completed. The AGV loaded trips’ starting timings are coupled to the 16th, 17th, and 18th constraint sets. Together, they assert that the AGV loaded trip i cannot begin before the maximum deadheading trip to the preceding operation and the preceding operation’s finish time. According to constraint 19, the TT loaded trip i can only take off after the earlier operation v has been completed. If it is TT’s first loaded trip or a TT loaded trip for an operation other than the tools’ first operation, constraint 20 states that TT loaded trip i can only begin once the TT empty trip is complete. According to Restriction 21, the TT loaded trip ‘u’, for the tool’s first operation, can only start once the TT empty trip is complete.
Constrained sets 19, 20, and 21 are connected to the times the TT loaded trips start. They all concur that the TT loaded trip i cannot take off before the prior operation’s maximum finish time and the empty trip there. Operation i can only start after the maximum of the MC’s ready time, the completion times of the AGV and TT loaded trips, according to limitation 22. The times involved for processing are positive, and the decision variables can take on the values 0 or 1. However, because of its scale and nonlinearity, this formulation cannot be solved; hence, a metaheuristic technique known as FPA is utilized to achieve near-optimum or ideal solutions. The computation of the Cmax for a specified schedule needs to be established since it is necessary to reduce the Cmax as much as possible. A flowchart illustrating such a computation is presented in Figure 2.
Figure 2.
Flowchart for the calculation of the Cmax and the minimum possible duplicates of every tool type for a specified schedule.
2.3. Input Data
Since the FMS configurations vary topologically, 4 distinct layout configurations, stated in Gündüz et al. [33], were considered for the simulation. The job sets that were utilized for SMATTTWD were the same job sets that were used by Gündüz et al. [33]. The tools employed for these problems were the same tools used by the 1st 10 job sets as reported in Aldrin Raj et al. [34]. These problems were constructed for various levels of the ratio of travel times to process times (t/p). The 85 test problems were developed with 10 job sets, 2 AGVs, and 4 layouts. Forty-five issues had a t/p ratio of less than 0.25, while the remaining forty-five had a t/p ratio greater than 0.25. When calculating the Cmax for the increased processing times, it was necessary to consider four separate layouts (LYOT4, LYOT3, LYOT2, and LYOT1) and three different cases. In cases 1, 2, and 3, respectively, the original processing times (OPTs), twice the OPT, and 3 times the OPT were utilized. Cases 1 and 2 were considered for LYOT3, LYOT2, and LYOT1, and every case was considered for LYOT 4. In cases 2 and 3, the amount of time it took for the AGVs to complete their journeys was halved. The 3 cases were divided into 2 groups, the first of which had a t/p ratio considerably higher than 0.25 (case 1), and the second had a t/p ratio considerably lower than 0.25 (cases 3 and 2). Every job set comprised anything from 5 to 8 jobs, and each operation within a job might be conducted on different MCs.
The information, such as:
- (i).
- The travel time matrix of the AGVs can be found in Gündüz et al. [33].
- (ii).
- The travel time matrix of the TT, including the load and unload times of tools for different layouts, as reported in [15], was used in this study. The tool transporter’s flow path was presumed to follow the AGVs for any given arrangement substantially.
- (iii).
- Total jobs, the operations of every job, and the maximum number of operations for each job in the job set (test problem).
- (iv).
- MC needed for every job operation (MC matrix).
- (v).
- The amount of time required to perform every job operation on the various MCs (process time matrix).
- (vi).
- Tool utilized in the execution of each job operation (tool matrix) offered as input.
2.4. Implementation of SOSA
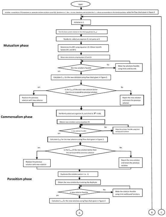
SOSA [19] relies on interspecies behavior that benefits both parties. The interaction between two different species is known to be symbiotic. The three main types of symbiotic relationships observed in nature are mutualism, parasitism, and commensalism. Mutualism is the intimate relationship between two species that yields a mutual benefit. Commensalism is a connection between two species in which only one benefits (without the other being affected). A relationship between two species, known as parasitism, favors one species at the expense of the other.
The SOSA algorithm starts with a randomly generated starting population of ‘n’ organisms in the system (i.e., eco size). Additionally, if the revised solution in a phase has a higher functional value than the previous one, it is adopted. The optimization course is iterated until the termination requirement is satisfied.
Equations (23) and (24) are used to obtain new solutions during mutualism:
Xi′ =Xi + rand × (Xbest − MV × BF1)
Xj′ =Xj + rand × (Xbest − MV × BF2)
MV = mean (Xi, Xk)
BF1 = 1or 2, BF2 = 1 or 2.
Equation (26) in the commensalism stage is used to obtain the new solution:
Xi′ = Xi + rand × (Xbest − Xk)
We changed the values of a few of the ‘Xi’ organism’s randomly selected design variables and adjusting the randomly chosen design variables using an arbitrarily generated number within their bounds.
SOSA was used in this concurrent scheduling problem to minimize the Cmax. A feasible solution vector is an organism. The smallest component of a schedule is a parameter comprising a job, job operation, MC, and its associated tool and AGV allocation. The number of operations is the same as the total parameters in the string. The operations are executed in the same sequence as in the string. Four numbers make up the parameter. The job number can be determined from the first number. The first operation is indicated by its first occurrence in the string. Its subsequent occurrences signify that job’s second, third, and so-forth operations. The second, third, and fourth numbers specify an MC designed to process that operation chosen from a pool of alternate MCs, a tool allotted to accomplish the operation selected from a tool matrix, and an AGV selected randomly. This coding aids in verifying antecedent linkages among job operations in a vector.
2.4.1. Random Solution Generator (RSG)
An RSG [33] that can offer solutions for the initial population was developed. This generator builds a solution vector by iteratively reviewing its parameters one at a time. In order to assign a parameter, an operation needs to be eligible. It is considered qualified once an operation’s predecessors have been allocated. The qualifying operations are compiled into a set that will be scheduled afterward. This set is first constructed by the first operation performed for every job. One operation from the set is randomly chosen and positioned next to the parameter in the vector during each iteration. The MC and the tool are then picked for the operation from the MC and tool matrices, and the AGV is selected arbitrarily before being allocated to the parameter for the final solution vector. The procedure continues, even if the solution vector has not been fully formed because the collection is current.
2.4.2. Limit and Bound Functions
These ensure that any operations generated by a fresh solution comply with the requirements set forth by precedence constraints. If these restrictions are not met, the limits function changes the new solution to guarantee that the fresh solution vector operations meet the precedence requirement specifications. The AGV number range of the new solution is verified using the bounds function before it is put into practice.
The processes for applying SOSA to the problem are shown in a flowchart in Figure 3.

Figure 3.
Flowchart illustrating the stages involved in applying for SOSA for SMATTTWD.
RSG is used in the suggested process to generate the initial population at random. Every solution vector has parameters similar to the job set operations. The information specified in Section 2.3 is offered as the input. The code, developed in MATLAB 8.5 R2015, provides a schedule for job operations and assigning tools, MCs, and AGVs to the respective job-set operations.
All potential population replacement candidates were chosen for every generation. The members of the upcoming generation could therefore be found through NP competitions.
Example 1.
With five jobs and thirteen operations, job-set number five was considered. Thus, the solution vector, which used job operation, MC, tool, and AGV-based coding, had 13 parameters and is provided below.
44121114212 2531242133323 2311 2223 5111 122 1142 434143122
The initial population’s solution vector was chosen randomly and is displayed below.
11244412 3313 4223211 21221 3424532 2 3112 2321221351111414
The created solutions for the initial population stuck to the precedence rules, making them viable solutions.
Assessment 1.
Each vector in the initial population had its Cmax value determined, and the vector with the lowest Cmax was selected for the following generation.
Assuming the input vector was, for instance,
(i)44121114331321225312421334142311 2223 5111 122 114243122
The best (least Cmax) initial population vector was chosen after evaluating all the others. The best candidate in the initial population is shown below:
11242122531212211414441233232321 2 2135121422334143122
Below is a vector j, and ‘j ≠ i’ is chosen randomly with Cmax 201 and the fewest possible quantity of tool copies [1 2 1 1].
(j)21125312 1114 3313 12112321 3414221151113122441214244213
In the mutualism phase, fresh solutions were produced and are supplied below in accordance with Equations (23) and (24).
New solution (i):
4412 11145312 1211331342133414211223115111221314143112
whose Cmax is 180 with the lowest tool copies [2 11 1].
New solution (j):
11144412211223111211 33233414221353123122511114244213
whose Cmax is 216 with the lowest tool copies [2 2 1 1].
A new solution only replaces the old solution if it offers a better value; otherwise, the old solution remains in place.
In the stage of commensalism, a fresh solution is produced as per Equation (26) and is given below.
Below is a randomly chosen vector k ‘k ≠ i’ and ‘k ≠ j’ with a Cmax 176 and the lowest tool copies [2 2 1 1]:
(k)53122122 11141221 33132311 5121 2213 34141414311244224223
New solution (i):
441211143313212253124213 3414231122235111122114243122
whose Cmax is 208 and minimum tool copies are [2 2 1 1].
A fresh solution only replaces the old solution if it offers a better value; otherwise, the old solution remains in place.
To produce a fresh solution during the parasitism phase, a vector l ‘l ≠ i ‘, ‘l≠ j’ and ‘l ≠ k’ is chosen at random and is depicted below with Cmax 208 and the lowest possible number of tool copies [2 2 1 1].
(l)4412 1114 3313 212 253124213 3414 231122235111122114243122
New solution (i)
441221225312111 4421333135121232122233414122114143122
whose Cmax is 194 with the lowest tool copies [1 2 1 1].
The new vector’s fitness value is evaluated, and if it outperforms the fitness values of solution i, then the new vector replaces the vector i. The optimal sequence up to this point is provided below.
This process is repeated until candidates in the population have passed, and then it is continued until a definite generation has been produced.
The best sequence with Cmax 175 and minimum tool copies [1 2 1 1] todateis given below:
212233135312112412 2144223424232142233122141422235121
The letters A, B, etc., stand for the 1st tool copy, the 2nd, and so forth. The job operation, MC, AGV, and tool copy form of the above mentioned vector are shown below.
2 12 2A3 313A5312B1124A1221A4422A3424A2321A4223A3122A 1414A22 23A5121A
3. Results and Discussions
In order to evaluate how well SOSA performed, we used two different experimental problem sets (also known as problem sets 1 and 2). The magnitude of the problem with simultaneous scheduling was governed by the subsequent four factors: number of jobs, tools, MCs, and operations. Twenty problem instances at a smaller scale that were constructed using a variety of pairings of jobs, MCs, processes, and tools, obtained from Mareddy et al. [16] for problem set 1. Problem set 2 contained 85 different benchmark problems, as explained in Section 2.3. The control parameters of the algorithm were intricately linked to the SOSA’s overall effectiveness. The size of the population and the iteration numbers were the control parameters for the method.
As a consequence of this, the size of the population was determined to be 20-times the number of operations contained in the job set; the number of iterations was determined to be 190. According to Lacomme et al. [35], the branch and bound algorithm (BBA) made an effort to consider the problem’s combinatorial aspect when attempting to locate a solution. Showing a reasonable solution to the job operation sequence, all that was needed was to identify an AGV schedule in which AGVs were used at random for the job operations, allocate MCs from a collection of alternate MCs, and determine the Cmax using the flowchart presented in Figure 2. The Cmax associated with the currently selected solution was computed at each node of the search tree. Iterations were performed to enhance the job operations sequence and the AGV schedule and allocation of MCs to produce a superior answer. The procedure came to a successful end with the best possible solution after a predetermined number of iterations. After applying the BBA to problem set 1, the findings of this analysis are presented in Table 1 alongside the results acquired by the SOSA.
Table 1.
The best Cmax of SMATTTWD, as determined by BBA and SOSA, for small-scale examples of the problem.
For the Cmax minimization, the MATLAB code written for SMATTTWD with SOSA was executed twenty times on all problems described in Section 2.3, which was problem set 2. The best Cmax from 20 runs and the standard deviation (SDVN) and mean are provided in Table 2 for every job set and layout for the various scenarios.
Table 2.
The best Cmax of SMATTTWD that could be obtained using SOSA and FPA, together with the mean and SDVN for a variety of job sets, cases, and layouts.
The results of SMATTTWD obtained by using FPA from Mareddy et al. [16] for various job sets, LAYTs, and cases are also recorded in Table 3.
Table 3.
The best Cmax that SMATTTWD could obtain using SOSA and FPA methods for a variety of job sets, layout 1, and case 1.
It is evident from Table 1 that SOSA provides the same Cmax value for each problem as the branch and bound methods provided. Within a time of 44.057371 s, SOSA was able to locate the best solutions for each of these twenty different problem instances. It has also been noted that the amount of time BBA required increased proportionally t the number of operations included in the job sets.
In Table 2, the non-zero SDVN in case 1 varies for LYOT 1 [1.3887, 2.5036], for LYOT 2 in the range [0.5175, 3.1139], for LAYT3 in the range [0.9910, 2.4165], and for LYOT 4 in the range [1.8323, 3.6828]; the non-zero SDVN in case 2 varies for LYOT 1 [0.5345, 3.5742], for LYOT 2 in the range [1.0351, 3.5040], for LYOT 3 in the range [1.0690, 3.8914], and for LYOT 4 in the range [0.3536, 3.7773]; and the non-zero SDVN in case 3 varies for LYOT 4 in the range [1.1877, 3.7033].
When compared to the size of the mean values, the SDVN values were quite low. This is an intriguing result that can be gleaned from Table 2. The coefficient of variation for non-zero SDVNs varied from 0.0051912 to 0.0242394 for SOSA and 0.001625 to 0.0270323 for FPA. Furthermore, the SDVN equaled 0 for 7 problems for SOSA and for 20 problems for FPA of the total 85 problems. When one looks closer at the final results generated by 20 different simulation trials for these problems, one discovers several solutions, each with the same Cmax value. This indicates that a great number of optima choices are available, and the proposed SOSA is able to locate them but is less robust than FPA.
Table 2 shows that SOSA has provided better values for three problems, the same values for 63 problems, and poor values for 19 problems. Therefore the SOSA results are promising.
The best Cmax for SMATTTWD obtained by FPA [16] and SOSA, along with the lowest possible number of tool copies for various job sets, layout 1 and case 1, are given in Table 3. For other layouts of case 1 and various job sets, the layouts of other cases were similar.
3.1. Lower Bound (LB) Calculation Method
Based on the approach presented by Yan et al. [36], a technique was developed to determine LB. The completion time (CSTj) for each job was calculated. In the job set, LB used the jobs’ maximum completion times. Two assumptions were used in the calculation of each CSTj. The initial presumption was that there was an infinite number of AGVs, i.e., they were always available to transfer jobs when necessary. The second supposition held that the MCs may always be used when necessary. MCs were permitted to share the tools here. Each tool was initially placed in the CTM. Tools must be moved from CTM or other MCs with tools to those that need them. Job and tool transfer times were considered. When a tool was required for an operation at an MC, it could either be transferred from CTM if it was the tool’s first operation or from another MC if it was not. Operation on the MC could only start after the maximum time for the tool to be available at the MC and when the part arrived at the MC or the finish time of the previous operation.
The job j completion time was calculated using Equation (28). To obtain the LB, Equation (29) was employed. The LB values were determined for the issues specified in Section 2.3, i.e., problem set 2, and are provided in Table 4, together with the Cmax values determined by SOSA using the abovementioned equations.
Table 4.
Best Cmax obtained by SOSA along with LB and gaps in % for different job sets, layouts, and cases.
The fact that the Cmax derived by SOSA coincides with LB for nine job sets, as shown in Table 4, indicates that the solutions provided are optimal. The standard deviation was within 4.00 for 10 of the problems. The average value by which the problems deviated from the norm was 13.98%. As a result, SOSA can propose solutions that are either near-optimal or optimal for problems of medium and large sizes. It is important to note that the LB does not consider the amount of time the AGVs spend deadheading trips. The FMS is equipped with two AGVs and a TT. Because of this, SOSA’s effectiveness greatly depends on the empty trip travel times dictated by the layouts and the number of TTs and AGVs. Long trip durations for deadheading suggest that the Cmax needs to be significantly expanded.
3.2. Gantt Chart
The job set 1, LYOT 4, case 1 optimal solution vector obtained using SOSA is shown below:
5322A1113A2112A4423A1214A3311A4224A5111B3414A2323A3422A1111A2221B
The solution provided above is given in Table 5 in table form.
Table 5.
Case 1, LYOT 4, job set 1 optimal vector.
The Gantt chart for the solution mentioned above for the vector can be found in Figure 4. An operation is denoted by a number that has five digits. For instance, in operation 52111B, the first character, ‘3’, implies the job number, the second character, ‘2’, designates the job operation, the third character, ‘1’, signifies the required MC, the fourth character, ‘1’, reflects the AGV allotted to the job operation, and the fifth and sixth digits, ‘1B’, reflect the tool copy allotted to the operation of that job. If the fourth character is zero, then an AGV is not needed for the operation of that job. In the Gantt chart, the operations that are supposed to be performed by each MC and tool are listed, along with the beginning and ending times for those operations. The Gantt chart also displays the number of empty trips, loaded trips, and waiting times associated with the AGVs.
Figure 4.
Gantt chart for case 1, LYOT 4, job set 1.
The AGV loaded trip depicted in LTT xxxxx is for operation xxxxx.
ETT xxxxx represents the deadheading that the AGV should perform for operation xxxxx.
WT xxxxx describes the time that an AGV must wait for the operation’s completion.
WPU xxxxx describes how long a TT must wait to pick up the tool for operation xxxxx from MC.
WPL xxxxx describes when a TT must wait to place the tool for operation xxxxx into the MC.
The most superior Cmax of SMATTTWD, in addition to the most superior Cmax of MCs, AGVs, TTs, and tools parallel scheduling with a replica of every kind of tool taking into account job and tool switch times among MCs (SMATWCT) obtained by SOSA as reported in Sivarami Reddy [15] and percent reduction in the Cmax of the former over later is presented in Table 6 for various cases and layouts.
Table 6.
SMATTTWD and SMATWCT Cmax values, as well as the % reduction in Cmax of the former over the latter, for various job sets, layouts, and cases.
Table 6 shows that in case 1 for LYOT 1 ranges [0.00, 12.18], LYOT 2 ranges [0.95, 19.29], LYOT 3 ranges [0.00, 18.06], and LYOT 4 ranges [0.00, 7.95], the percentage decrease in Cmax of SMATTTWD over SMATWCT varies; in case 2 for LYOT 1 ranges [0.00, 25.97], LYOT 2 ranges [0.00, 28.17], LYOT 3 ranges [0.00, 28.06], and LYOT 4 ranges [0.00, 19.68], the range of the percent drop in Cmax of SMATTTWD over SMATWCT in case 3 is [5.15,13.38].
In Table 6, the percent drop in Cmax of SMATTTWD over SMATWCT ranges from [0.00 to 27.38]. For 12 of the 85 problems, the percentage drop in Cmax is zero, indicating that operations can be planned with one copy of every tool variety for a minimal Cmax with no tool delay.
3.3. Convergence Characterstics
The convergence characteristics of SOSA are displayed in Figure 5 for case 1 of job set 4 and LYOT 2. At iteration number 170, the value 106 was optimal, and the time required for one iteration was 9.464115 s.
Figure 5.
Convergence of SOSA for case 1, LYOT 2, job set 4.
4. Case Study
In this study, the devised scheduling approach was applied to an industrial situation, as reported in [15], and it was demonstrated and tested. The automotive sector in southern India relies on the identified company as a source for various parts. This facility has 1 CNC lathe MC, 5 CNC milling MCs, a CTM, 2 AGVs, and a TT. It then constructed a production schedule based on the orders, manufactured the components, and performed timely deliveries to the many automotive businesses that placed component orders. The company manufactures a variety of goods, including slides, clamps, and casings. Figure 6 provides an illustration of the layout configuration, also known as the arrangement of the MCs. Table 7 and Table 8 contain the travel time matrix for AGVs and TTs, which measure the time it takes to transport jobs and tools across MCs, respectively. In the beginning, milling operations are only planned to occur on primary MCs. In this study, we considered the availability of alternative MCs for the same operation. In order to minimize Cmax, a study was conducted to schedule MCs and job operations using an alternative routing. This method considered how long it took for jobs and tools to be transferred from one MC to another on the shop floor and a single copy of every tool.
Figure 6.
Layout design for the case study problem.
Table 7.
The case study’s travel time matrix for the AGV (time is in minutes).
Table 8.
The case study’s travel time matrix for the TT (time is in minutes).
The company makes nine individual components for each batch, and as a result, a job set is said to contain nine jobs or parts in it (three clamps, three casings, and three slides). There are 16 operations necessary for the casing, 15 for the clamp, and 4 for the slide. The particulars of such operations were taken from [15]. The operation of each component is denoted by the ONi,j, where i stands for the component and j refers to the operation of that component. The time required to load and drop the parts is incorporated into the processing time. The particulars of the job set are presented in the following order:
Part 1: casing 1, part 4: casing 2, part 7: casing 3;
Part 2: clamp 1, part 5: clamp 2, part 8: clamp 3;
Part 3: slide 1 part 6: slide 2, part 9: slide 3.
In order to determine the schedule for the minimum Cmax, the SMATTTWD, together with SOSA, was used on the job set outlined in the case study.
The code written in MATLAB for SMATTTWD with SOSA required the following data as input:
- The travel time matrix for AGVs is presented in Table 7.
- The travel time matrix for TT is presented in Table 8.
- The number of components included in the job set in addition to the information obtained from [15], such as:
- In the job set, the number of operations for each part and the maximum number of operations for each part.
- The utilization of an MC is essential to the completion of each part’s operation (MC matrix).
- The amount of time necessary to perform each part’s operation on the MC (process time matrix).
- The utilization of a tool is essential to the completion of each part’s operation (tool matrix).
Table 9 presents the solution/schedule that was determined.
Table 9.
Case study solution vector obtained by SOSA.
Table 9 lists the order of part operations for the minimum Cmax and the AGV, MC, and tool assignments for each operation. The information obtained by decoding the solution given in Table 10, including the allotment of operations along with the starting and ending times of different tools and MCs, and the allotment of AGVs to operations along with the commencing and finishing durations of deadheading and loaded trips for operations, is provided in the different tables.
Table 10.
Operations designated to MCs, along with their beginning and ending times, allotted AGVs, and tool copies obtained by means of SOSA and FPA.
Table 10 lists the operations assigned to the MCs acquired by SOSA with the minimum copies of every tool and minimum Cmax.
The start and end times of the operations, as well as the AGVs and tools allocated to the operation, are shown in square brackets.
To demonstrate the effectiveness of SOSA, FPA was also used to solve the case study mentioned above. Table 10 includes the operations assigned to the MCs obtained by SOSA and the operations allotted to the MCs acquired by FPA.
When the Cmax of two algorithms is examined in Table 10, it can be demonstrated that the results obtained by SOSA are promising compared to FPA and can locate near-optimal or optimum solutions for any large-scale problem.
The operations SOSA obtained are outlined in Table 11, along with the tools allocated to them. The values enclosed in square brackets within an operation identify the MC that the operation is performed on and the operation’s beginning and end times, respectively.
Table 11.
The tools obtained through SOSA and assigned to the relevant operations.
AGVs that move parts from an MC performing a prior operation to an MC processing the present operation are detailed in Table 12 for those operations. The AGV’s location, the MC that operates the one that is currently being performed, the finish time of the empty trip of the AGV, the time it takes to wait for the part to be picked up, the time it takes to complete the loaded trip of the AGV, and the MC that performs the present operation are all indicated by the values in square brackets. At the LU station, the AGV location is indicated by zero. The AGV is not needed for the operation when the same MC processes the preceding operation to this operation, as the part is not transported for the present operation. Setting the empty trip finish-time values, the waiting time to lift up the part, and the loaded trip finish time to zero indicates this. The AGV’s empty trip is unnecessary if the allocated AGV is at an MC that processes the operation before the present operation. Making the value of the AGV’s deadhead trip’s completion time zero indicates this.
Table 12.
Assigning AGVs to the operations obtained by SOSA.
The information of the TT for the operations to move the required tool from its place to the MC where the present operation is being conducted is shown in Table 13. Values for each operation in brackets demonstrate the TT’s present location, tool code, demanded tool copy’s location, empty trip’s completion time from the TT’s current location to the demanded tool’s location, waiting time to lift the tool, loaded trip’s finish time from the demanded tool’s location to the MC where the current operation is performed, waiting time to put the tool in the MC, and the MC that processes the current operation. The position of TT at CTM is indicated by zero. TT is not necessary for the operation when the required tool is already present with the MC that performs the current operation of a part. The completion times for TT’s deadheading trip, waiting time to lift the tool, loaded trip finish time, and waiting time to insert the tool into the MC are all set to zero to indicate this. The TT does not need to make an empty journey if it is at an MC using the requested tool. The finish time of TT’s empty journey is set to zero as an indication of this.
Table 13.
TT and particulars of part operations.
Take a look at operations 5-6. It is clear from Table 9 that the allocated MC, AGV, and tool are 4, 2, and 10B, respectively. The preceding operation, 5-5, was performed at M5. According to Table 12, AGV 2 is currently situated at MC 3, and it is scheduled to perform the empty journey from MC 3 to 5 to collect the part required for operation 5-6. At 202 min, the AGV 2 arrived at MC 5. Because operation 5-5 for MC 5 was finished by 219 min, which may be known from Table 10, AGV 2 had to wait 17 min to pick up the part. AGV 2 collected the component and then continued on its loaded journey. By 234 min, AGV2 will arrive at MC 4. Tool 10B is accessible at CTM, as shown in Table 11. The TT is at MC 5 and must make the deadhead trip to CTM to lift the tool for operation 5-6. When the time was 219 min, the TT arrived at the CTM. Since tool 10B is already on hand, the TT can immediately pick it up from CTM and begin its loaded journey. When the time reaches 236 min, TT will arrive at MC 4. According to Table 10, MC 4 will be ready by 186 min. As soon as the part and tool arrive at MC 4 for operation 5-6, they are loaded into the MC simultaneously to begin the operation. Operation 5-6 is set to begin at 236 min. It will take 5 min to complete the operation. By 241 min, operation 5-6 is complete. The discussion presented applies to every operation in the job set.
When solved with SOSA, the Cmax of this problem comes out to 789 min accordingly. The company was able to manufacture components in 815 min before using this method by storing only a replica of each tool type in the CTM and considering the amount of time needed to transfer jobs and tools between MCs. Using only one of each tool type results in tool delays because, when many operations call for the same tool, it is only provided for one operation and the other operations are forced to wait. The Cmax was cut by a total of 26 min. The costs associated with running the MCs and tools are outlined in Table 14 and Table 15. The drop in the Cmax resulted in a savings of USD 102 for running costs for the MCs for 26 min. Additional tools cost USD 37. Thus, the entire cost was reduced by USD 65 as a result.
Table 14.
MC operating cost.
Table 15.
Tool costs.
5. Conclusions
To minimize the Cmax, this study proposed an MINLP model for SMATTTWD in an MMFMS that accounted for job and tool transfer times among MCs. The problem entailed figuring out the job operations order, the fewest copies of each tool type that could be used without causing a tool delay, assigning a tool copy and an AGV to every job operation, connected flight operations, as well as the times of the empty and loaded flights of both the TTs and AGVs, all while keeping constraints on the system, such as the total number of TTs and AGVs. Figure 2 illustrates the algorithm’s flowchart for determining the Cmax and the least number of duplicates of each tool type for a known schedule. We generated twenty cases of small-sized problems. For 20 small-sized problem examples, BBA and SOSA were used, and the outcomes are presented in Table 1. Table 1 shows that SOSA provides the best Cmax for every problem; however, BBA takes longer as the number of operations in the job set increases. The job sets described in Section 2.3, namely, problem set 2, were presented to SMATTTWD with SOSA, and the results are documented in Table 2. The coefficient of variation for non-zero SDVNs varied from 0.0051912 to 0.0242394 for SOSA and 0.001625 to 0.0270323 for FPA. Furthermore, the SDVN equaled zero for seven problems for SOSA and 20 problems for FPA of the total 85 problems. We discovered that there were several solutions, and each had the same Cmax value. This indicated that a great deal of optima choices were available, and the proposed SOSA was able to locate them but was less robust than FPA. Table 2 shows that SOSA provides better values for three problems, exact values for 63 problems, and poor values for 19 problems, and the SOSA results are promising. An industry problem was used to test the algorithm. Table 10 shows that the best Cmax obtained by SOSA is considerably higher than the best Cmax obtained by FPA. As the operations in the job set increase, SOSA becomes less efficient compared to FPA. The LB was computed for the problems stated in Section 2.3. When the Cmax values from SOSA are compared to LB values in Table 4, SOSA can produce optimal or close-to-optimal solutions to medium- and large-sized issues. Table 3 shows the best Cmax obtained by SOSA and the minimum number of tool copies to avoid a tool delay. Additionally, in Table 10, it is shown that using two copies of tools 10 and 13 and one copy of the remaining tool types results in no tool delay, which lowers the Cmax and cost. In future work, it is possible to include tool change operations caused by tool wear, equipment failures, and automatic storage and retrieval.
Author Contributions
Conceptualization, S.R.N.; Software, P.L.M.; Validation, L.N.K.; Supervision, S.P.; Data: S.P. All authors have read and agreed to the published version of the manuscript.
Funding
This research received no external funding.
Data Availability Statement
Data is contained within the article.
Conflicts of Interest
The authors declare no conflict of interest.
References
- Saravanan, M.; Noorul Haq, A. Evaluation of scatter-search approach for scheduling optimization of flexible manufacturing systems. Int. J. Adv. Manuf. Technol. 2008, 38, 978–986. [Google Scholar] [CrossRef]
- Sampathi, D.J. Scheduling Flexible Manufacturing System Using Petri-Nets and Genetic Algorithm. Project Report Indian Institute of Space Science and Technology, 2012, Thiruvananthapuram. Available online: https://www.academia.edu/3086025/Scheduling_flexible_manufacturing_systems_using_petri_nets_and_genetic_algorithm (accessed on 15 January 2021).
- Eynan, A.; Rosenblatt, M.J. An interleaving policy in automated storage/retrieval systems. Int. J. Prod. Res. 1993, 31, 1–18. [Google Scholar] [CrossRef]
- Lacomme, P.; Larabi, M.; Tchernev, N. Job-shop based framework for simultaneous scheduling of machines and automated guided vehicles. Int. J. Prod. Econ. 2013, 143, 24–34. [Google Scholar] [CrossRef]
- Sivarami Reddy, N.; Ramamurthy, D.V.; Prahlada Rao, K. Simultaneous Scheduling of Machines and AGVs using Crow Search Algorithm. Manuf. Technol. Today 2018, 17, 12–22. [Google Scholar]
- Zhang, X.; Sang, H.; Li, Z.; Zhang, B.; Meng, L. An efficient discrete artificial bee colony algorithm with dynamic calculation method for solving the AGV scheduling problem of delivery and pickup. Complex Intell. Syst. 2023, 1–21. [Google Scholar] [CrossRef]
- Shirazi, R.; Frizelle, G.D.M. Minimizing the number of tool switches on a flexible machine: An empirical study. Int. J. Prod. Res. 2001, 39, 3547–3560. [Google Scholar] [CrossRef]
- Chaithanya, M.; Sivarami Reddy, N.; Ravindranatha Reddy, P. Sequencing and Scheduling of Jobs and Tools in a Flexible Manufacturing System using Jaya Algorithm. Int. J. Res. Appl. Sci. Eng. Technol. 2017, 5, 2461–2469. [Google Scholar] [CrossRef]
- Sivarami Reddy, N.; Ramamurthy, D.V.; Prahlada Rao, K. Simultaneous Scheduling of Machines and Tools to minimize makespan in Multi Machine FMS using new nature inspired algorithms. Manuf. Technol. Today 2017, 16, 19–27. [Google Scholar]
- Beezão, A.C.; Cordeau, J.-F.; Laporte, G.; Yanasse, H.H. Scheduling identical parallel machines with tooling constraints. Eur. J. Oper. Res. 2017, 257, 834. [Google Scholar] [CrossRef]
- Narapureddy, S.R.; Ramamurthy, D.V.; Prahlada Rao, K. Simultaneous scheduling of jobs, machines and tools considering tool transfer times in multi-machine FMS using new nature-inspired algorithms. Int. J. Intell. Syst. Technol. Appl. 2018, 17, 70–88. [Google Scholar]
- Narapureddy, S.R.; Ramamurthy, D.V.; Prahlada Rao, K.; Padma Lalitha, M. Integrated scheduling of machines, AGVs and tools in multi-machine FMS using crow search algorithm. Int. J. Compt. Integr. Manuf. 2019, 32, 1117–1133. [Google Scholar]
- Sivarami Reddy, N.; Ramamurthy, D.V.; Padma Lalitha, M.; Prahlada Rao, K. Minimizing the total completion time on a multi-machine FMS using flower pollination algorithm. Soft Comput. 2021, 26, 1437–1458. [Google Scholar] [CrossRef]
- Sivarami Reddy, N.; Ramamurthy, D.V.; Padma Lalitha, M.; Prahlada Rao, K. Integrated simultaneous scheduling of machines, automated guided vehicles and tools in multi machine flexible manufacturing system using symbiotic organisms search algorithm. J. Ind. Prod. Eng. 2021, 39, 317–339. [Google Scholar]
- Sivarami Reddy, N.; Ramamurthy, D.V.; Prahlada Rao, K.; Padma Lalitha, M. Practical simultaneous scheduling of machines, AGVs, tool transporter and tools in a multi machine FMS using symbiotic organisms search algorithm. Int. J. Compt. Integr. Manuf. 2021, 34, 153–174. [Google Scholar] [CrossRef]
- Mareddy, P.L.; Narapureddy, S.R.; Dwivedula, V.R.; Karanam, P.R. Development of scheduling methodology in a multi-machine flexible manufacturing system without tool delay employing flower pollination algorithm. Eng. Appl. Artif. Intell. 2022, 115, 105275. [Google Scholar] [CrossRef]
- Lenstra, J.K.; Rinnooy Kan, A.H.G. Computational complexity of discrete optimization problems. Ann. Discret. Math. 1979, 4, 121–140. [Google Scholar]
- Lenstra, J.K.; Rinnooy Kan, A.H.G. Complexity of vehicle routing and scheduling problems. Networks 1981, 11, 221–227. [Google Scholar] [CrossRef]
- Cheng, M.Y.; Prayogo, D. Symbiotic organisms search: A new metaheurstic optimization algorithm. Comput. Struct. 2014, 139, 98–112. [Google Scholar] [CrossRef]
- Wu, H.; Zhou, Y.; Luo, Q.; Basset, M.A. Training Feed forward Neural Networks Using Symbiotic Organisms Search Algorithm. Comput. Intell. Neurosci. 2016, 2016, 9063065. [Google Scholar] [CrossRef]
- Narapu Reddy, S.R.; Dwivedula Venkata Ramamurthy, K.; Prahlada Rao, M.; Lalitha, P. A Novel metaheuristic method for simultaneous scheduling of machines and tools in multi machine FMS. In IET Digital Library International Conference on Recent Trends in Engineering, Science & Technology; IET: London, UK, 2016; pp. 1–6. ISBN 978-1-78561-785-0. [Google Scholar] [CrossRef]
- Sonmez, Y.; Kahraman, H.T.; Dosoglu, M.K.; Guvenc, U.; Duman, S. Symbiotic organisms search algorithm for dynamic economic dispatch with valve-point effects. J. Exp. Theor. Artif. Intell. 2017, 29, 495–515. [Google Scholar] [CrossRef]
- Kumar, N.; Pankaj, C.; Joshi, D. Integrated scheduling of part, tool and automated guided vehicles in a flexible manufacturing system using modified genetic algorithm. Int. J. Ind. Syst. 2019, 32, 443–468. [Google Scholar] [CrossRef]
- Mareddy, P.L.; Prayagi, S.; Narapureddy, S.R.; Hemantha Kumar, A.; Lakshmi Narsimhamu, K. Simultaneous scheduling of machines and tools without tool delay using crow search algorithm. In Recent Advances in Material, Manufacturing, and Machine Learning (RAMML-22); Chapter 6, T&F; CRC Press: Boca Raton, FL, USA, 2023; Volume 1. [Google Scholar]
- Narapureddy, S.R.; Mareddy, P.L.; Poli, C.R.; Prayagi, S. Optimal scheduling methodology for machines, tool transporter and tools in a multi-machine flexible manufacturing system without tool delay using flower pollination algorithm. In Recent Advances in Material, Manufacturing, and Machine Learning (RAMML-22); Chapter 5, T&F; CRC Press: Boca Raton, FL, USA, 2023; Volume 1. [Google Scholar]
- Mareddy, P.L.; Narapureddy, S.R.; Dwivedula, V.R.; Prayagi, S.V. Simultaneous scheduling of machines, tool transporter and tools in a multi machine flexible manufacturing system without tool delay using crow search algorithm. Jordan J. Mech. Ind. Eng. 2022, 16, 403–419. [Google Scholar]
- Mareddy, P.L.; Narapureddy, S.R.; Dwivedula, V.R.; Karanam, P.R. Optimum scheduling of machines, automated guided vehicles and tools without tool delay in a multi-machine flexible manufacturing system using symbiotic organisms search algorithm. Concurr. Comput. Pract. Exp. 2022, 34, e6950. [Google Scholar] [CrossRef]
- Narapureddy, S.R.; Mareddy, P.L.; Dwivedula, V.R.; Karanam, P.R. Concurrent Scheduling of Machines and AGVS in Multi-Machine FMS with Alternative Routing Using Symbiotic Organisms Search Algorithm. J. Adv. Manuf. Syst. 2022. [Google Scholar] [CrossRef]
- Narapureddy, S.R.; Mareddy, P.L.; Pandey, S.P.; Venkatesh, G.S. Simultaneous scheduling of machines and tools in a multi machine FMS with alternative routing using symbiotic organisms search algorithm. J. Eng. Res. 2021, 21, 813–836. [Google Scholar] [CrossRef]
- Narapureddy, S.R.; Mareddy, P.L.; Dwivedula, V.R.; Karanam, P.R. Simultaneous Scheduling of Machines and Tools in a Multi-Machine FMS with Alternate Machines Using Crow Search Algorithm. J. Adv. Manuf. Syst. 2022, 21, 813–836. [Google Scholar] [CrossRef]
- Narapureddy, S.R.; Mareddy, P.L.; Dwivedula, V.R.; Karanam, P.R. Parallel Scheduling of Machines, Tool Transporter and Tools in a Multi Machine FMS with Alternative Routing Using Flower Pollination Algorithm. J. Adv. Manuf. Syst. 2022, 21, 1–36. [Google Scholar] [CrossRef]
- Padma Lalitha, M.; Sivarami Reddy, N.; Narasimhamu, K.L.; Suneetha, I. Machines, Tools and Tool Transporter Concurrent Scheduling in a Multi-Machine FMS with Alternative Routing Using Symbiotic Organisms Search Algorithm. Available online: http://hit.alljournals.cn/jhit_cn/ch/reader/view_abstract.aspx?file_no=202301310000001&edit_id=20230131211519001&flag=2 (accessed on 15 January 2021).
- Gündüz, U.; Sivrikaya-Serifoglu, F.; Bilge, U. A genetic algorithm approach to the simultaneous scheduling of machines and automated guided vehicles. Comput. Oper. Res. 1997, 24, 335–351. [Google Scholar]
- Aldrin Raj, J.; Ravindran, D.; Saravanan, M.; Prabaharan, T. Simultaneous scheduling of machines and tools in multimachine flexible manufacturing system using artificial immune system algorithm. Int. J. Compt. Integr. Manuf. 2014, 27, 401–414. [Google Scholar] [CrossRef]
- Lacomme, P.; Moukrim, A.; Tchernev, N. Simultaneous job input sequencing and vehicle dispatching in a single-vehicle automated guided vehicle system: A heuristic branch-and-bound approach coupled with a discrete events simulation model. Int. J. Prod. Res. 2005, 43, 1911–1942. [Google Scholar] [CrossRef]
- Yan, Z.; Xiao, Y.; Seo, Y. A Tabu Search Algorithm for simultaneous Machine/AGV Scheduling Problem. Int. J. Prod. Res. 2014, 52, 5748–5763. [Google Scholar] [CrossRef]
Disclaimer/Publisher’s Note: The statements, opinions and data contained in all publications are solely those of the individual author(s) and contributor(s) and not of MDPI and/or the editor(s). MDPI and/or the editor(s) disclaim responsibility for any injury to people or property resulting from any ideas, methods, instructions or products referred to in the content. |
© 2023 by the authors. Licensee MDPI, Basel, Switzerland. This article is an open access article distributed under the terms and conditions of the Creative Commons Attribution (CC BY) license (https://creativecommons.org/licenses/by/4.0/).