Fatigue Estimation Using Peak Features from PPG Signals
Abstract
1. Introduction
2. Related Works
2.1. Subjective Fatigue Questionnaires
- A.
- Brief Fatigue Index (BFI) [30]: A widely employed questionnaire assessing participants’ fatigue levels within the previous 24 h;
- B.
- Beck Fatigue Inventory (BFI) [31]: Evaluates subjective fatigue sensations and quality of life, suitable for diverse populations;
- C.
- Fatigue Severity Scale (FSS) [32]: Quantifies the severity of fatigue and helps discern if fatigue impacts daily activities;
- D.
- Multidimensional Fatigue Inventory (MFI) [33]: Assesses fatigue perceptions across various dimensions, including physical, emotional, cognitive, and activity-related aspects;
- E.
- Beijing Fatigue Questionnaire (BFQ) [34]: A Chinese questionnaire gauging the impact of fatigue on quality of life;
- F.
- Fatigue Symptom Inventory (FSI) [35]: Evaluates different fatigue symptoms and impacts, applicable across various medical conditions;
- G.
- Amsterdam Fatigue Questionnaire (AFQ) [36]: Designed for cancer patients, this questionnaire measures the frequency and severity of fatigue.
2.2. Objective Physiological Signals
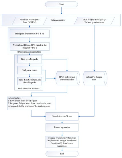
3. Method
3.1. Participants
3.2. Data Acquisition
3.2.1. Behavior Data
3.2.2. PPG Signals
3.3. PPG Preprocessing
3.4. Peak Detection Methods
3.4.1. Systolic Peak
- Extract a 10-s normalized PPG signal (Figure 2c) to evaluate the computing cycle;
- Define a suitable cycle during the 10-s PPG signal. The default calculation cycle is 10 points;
- Determine the maximum point point(n) within each of the 10 points by using the max function (a MATLAB R2022bfunction).
- Evaluate the adjacent maximum point to define it slope(n) according to Equations (2) and (3):
- Use the location of point(n) corresponding to slope(n) = 1 and slope(n + 1) = 0 to find the maximum point from point(n) to point(n) + size of cycle. This maximum point is the temple systolic peak.
- Calculate the average difference among the adjacent temple systolic peaks and then average the estimates divided by the sample rate (200 Hz); this is the heart rate.
- If the heart rate is smaller than 0.3 or greater than 1.5 s [55], add 5 points to the cycle and go back to Step A.
- Adopt the calculation cycle for the 2-min normalized PPG signal and obtain the highest peak in each cycle. Thus, the systolic peak is obtained.
3.4.2. Pulse Onset
3.4.3. Dicrotic Notch and Diastolic Peak
- Extract the PPG signal from the cycle of the systolic peak to the cycle of the systolic peak plus half of the time difference between the cycle of the systolic peak and the next cycle of the pulse onset, and calculate the differential signal using the first-order derivatives (Equation (4)):where denotes the first-order derivatives of the normalized PPG signal. Next represents the normalized PPG signal and refers to the time point. If some values of the first-order derivatives are greater than zero, the locations of zero in the first-order derivatives are the dicrotic notch and the diastolic peak.
- If no value of the first-order derivatives is greater than zero, the first-order derivatives are adopted to . That is, this study applied the second-order derivatives to the normalized PPG signal. The maximum and minimum of the second-order derivatives were the dicrotic notch and the diastolic peak (Figure 4).
3.5. HRV Indices
- The R-R interval was calculated according to the interval between the adjacent systolic peaks of the PPG signal, as shown in Figure 5. Each R-R interval responded to the time point of the previous systolic peak;
- Furthermore, the R-R interval was resampled in this study. The resample function (Signal Processing Toolbox in MATLAB) was used to resample the R-R interval to 250 Hz;
- The resampled R-R interval was subjected to the fast Fourier transform with a Hamming window. This study focused on three frequency bands: the VLF (0.003–0.04 Hz), LF (0.04–0.15 Hz), and HF (0.15–0.4 Hz) [60]. The powers of the LF and HF were normalized by the total power minus the power of the VLF, representing the components in normal units (NLF and NHF) as follows:where The representation in normalized units tended to minimize the effects of the changes in total power on the values of LF and HF [61] and attempted to separate out the influence of the sympathetic and parasympathetic nervous systems on the sympathovagal balance [62]. The sympathovagal balance was calculated by using the ratio of the LF power to the HF power (LF/HF ratio);
- Sympathetic and parasympathetic activity were closely linked to emotion [63,64]. The higher sympathetic tone (NLF) responded to the tense, anxious, and excited emotion, and the higher parasympathetic tone (NHF) responded to the tired, calm, and happy emotion [65]. In addition, Jeong et al. suggested that [4] the index of the parasympathetic nerve (NHF) was more obvious than that of the sympathetic nerve (NLF) with respect to the fatigue index. Thus, this study attempted to evaluate the relationship between NHF and fatigue. In addition, the range of values for NHF was from 0 to 100. The range of subjective fatigue and the proposed fatigue index were from 0 to 10. The range of NHF values had been changed to 0 to 10.
3.6. Fatigue Index
- Obtain the vertical height of the systolic peak as x, and define the half of x as the zero. Then, the new range is defined from zero to the systolic peak and mapped to 0–10, which corresponds to the score of the brief fatigue index (BFI)-Taiwan form [30];
- Calculate the position of the dicrotic peak from the defined range in each cycle. The position is one fatigue index in one cycle of the PPG signal;
- Calculate all the fatigue indices during the 2-min measurement, and then calculate the average of all of the fatigue indices. Thus, the average fatigue index is defined to represent the objective index of fatigue for the participants.
3.7. Linear Regression
3.8. Correlation Coefficient
3.9. Fatigue Evaluation System
4. Results
4.1. Performance of PPG Peak Detection and Proposed Features for Fatigue Index
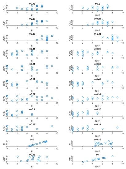
4.2. Data Distribution of Subjective Fatigue State, NHF, and Proposed Fatigue Index
4.3. Relationship among Subjective Fatigue State, NHF, and Proposed Fatigue Index
4.4. Fatigue Evaluation System
5. Conclusions
Author Contributions
Funding
Data Availability Statement
Conflicts of Interest
References
- Bennett, B.; Goldstein, D.; Friedlander, M.; Hickie, I.; Lloyd, A. The experience of cancer-related fatigue and chronic fatigue syndrome: A qualitative and comparative study. J. Pain Symptom Manag. 2007, 34, 126–135. [Google Scholar] [CrossRef]
- Al-Libawy, H.; Al-Ataby, A.; Al-Nuaimy, W.; Al-Taee, M.A. HRV-Based Operator Fatigue Analysis and Classification Using Wearable Sensors. In Proceedings of the 2016 13th International Multi-Conference on Systems, Signals & Devices (SSD), Leipzig, Germany, 21–24 March 2016; pp. 268–273. [Google Scholar]
- Napieralski, A.; Ciota, Z.; Martinez, A.; De Mey, G.; Cabestany, J. Mixed Design of Integrated Circuits and Systems; Springer Science & Business Media: Berlin/Heidelberg, Germany, 2012. [Google Scholar]
- Jeong, I.C.; Lee, D.H.; Park, S.W.; Ko, J.I.; Yoon, H.R. Automobile Driver’s Stress Index Provision System that Utilizes Electrocardiogram. In Proceedings of the 2007 IEEE Intelligent Vehicles Symposium, Istanbul, Turkey, 13–15 June 2007; pp. 652–656. [Google Scholar]
- Mali, B.; Zulj, S.; Magjarevic, R.; Miklavcic, D.; Jarm, T. Matlab-based tool for ECG and HRV analysis. Biomed. Signal Process. Control 2014, 10, 108–116. [Google Scholar] [CrossRef]
- Karthikeyan, P.; Murugappan, M.; Yaacob, S. Detection of human stress using short-term ECG and HRV signals. J. Mech. Med. Biol. 2013, 13, 1350038. [Google Scholar] [CrossRef]
- Wannenburg, J.; Malekian, R.; Hancke, G.P. Wireless capacitive-based ECG sensing for feature extraction and mobile health monitoring. IEEE Sens. J. 2018, 18, 6023–6032. [Google Scholar] [CrossRef]
- Katona, P.G.; Jih, F. Respiratory sinus arrhythmia: Noninvasive measure of parasympathetic cardiac control. J. Appl. Physiol. 1975, 39, 801–805. [Google Scholar] [CrossRef]
- Lin, C.-L.; Jung, T.-P.; Chuang, S.-W.; Duann, J.-R.; Lin, C.-T.; Chiu, T.-W. Self-adjustments may account for the contradictory correlations between HRV and motion-sickness severity. Int. J. Psychophysiol. 2013, 87, 70–80. [Google Scholar] [CrossRef] [PubMed]
- Rennie, K.L.; Hemingway, H.; Kumari, M.; Brunner, E.; Malik, M.; Marmot, M. Effects of moderate and vigorous physical activity on heart rate variability in a British study of civil servants. Am. J. Epidemiol. 2003, 158, 135–143. [Google Scholar] [CrossRef] [PubMed]
- Ulanovsky, I.; Haleluya, N.; Blazer, S.; Weissman, A. The effects of caffeine on heart rate variability in newborns with apnea of prematurity. J. Perinatol. 2014, 34, 620–623. [Google Scholar] [CrossRef]
- McCraty, R.; Atkinson, M.; Tiller, W.A.; Rein, G.; Watkins, A.D. The effects of emotions on short-term power spectrum analysis of heart rate variability. Am. J. Cardiol. 1995, 76, 1089–1093. [Google Scholar] [CrossRef]
- Tiwari, R.; Kumar, R.; Malik, S.; Raj, T.; Kumar, P. Analysis of heart rate variability and implication of different factors on heart rate variability. Curr. Cardiol. Rev. 2021, 17, 74–83. [Google Scholar] [CrossRef]
- Temko, A. Accurate heart rate monitoring during physical exercises using PPG. IEEE Trans. Biomed. Eng. 2017, 64, 2016–2024. [Google Scholar] [CrossRef]
- Biswas, D.; Everson, L.; Liu, M.; Panwar, M.; Verhoef, B.-E.; Patki, S.; Kim, C.H.; Acharyya, A.; Van Hoof, C.; Konijnenburg, M.; et al. CorNET: Deep learning framework for PPG-based heart rate estimation and biometric identification in ambulant environment. IEEE Trans. Biomed. Circuits Syst. 2019, 13, 282–291. [Google Scholar] [CrossRef] [PubMed]
- Fortino, G.; Giampà, V. PPG-Based Methods for Non Invasive and Continuous Blood Pressure Measurement: An Overview and Development Issues in Body Sensor Networks. In Proceedings of the 2010 IEEE International Workshop on Medical Measurements and Applications, Ottawa, ON, Canada, 30 April–1 May 2010; pp. 10–13. [Google Scholar]
- Bagha, S.; Shaw, L. A real time analysis of PPG signal for measurement of SpO2 and pulse rate. Int. J. Comput. Appl. 2011, 36, 45–50. [Google Scholar]
- Vandecasteele, K.; De Cooman, T.; Gu, Y.; Cleeren, E.; Claes, K.; Van Paesschen, W.; Van Huffel, S.; Hunyadi, B. Automated epileptic seizure detection based on wearable ECG and PPG in a hospital environment. Sensors 2017, 17, 2338. [Google Scholar] [CrossRef] [PubMed]
- Sikander, G.; Anwar, S. Driver fatigue detection systems: A review. IEEE Trans. Intell. Transp. Syst. 2018, 20, 2339–2352. [Google Scholar] [CrossRef]
- Choi, U.-S.; Kim, K.-J.; Lee, S.-S.; Kim, K.-S.; Kim, J. A Simple Fatigue Condition Detection Method by Using Heart Rate Variability Analysis. In Advances in Parallel and Distributed Computing and Ubiquitous Services: UCAWSN & PDCAT 2015; Springer: Berlin/Heidelberg, Germany, 2016; pp. 203–208. [Google Scholar]
- Honiball, J.R.; Vandenheever, D. The development of a PPG and in-ear EEG device for application in fatigue measurement. Am. J. Sci. Eng. 2022, 3, 7–17. [Google Scholar] [CrossRef]
- Jang, S.H.; Kim, K.H. Effects of self-foot reflexology on stress, fatigue and blood circulation in premenopausal middle-aged women. J. Korean Acad. Nurs. 2009, 39, 662–672. [Google Scholar] [CrossRef]
- Pitcher, J.B.; Miles, T.S. Influence of muscle blood flow on fatigue during intermittent human hand-grip exercise and recovery. Clin. Exp. Pharmacol. Physiol. 1997, 24, 471–476. [Google Scholar] [CrossRef]
- Kao, Y.-H.; Chao, P.C.-P.; Wey, C.-L. A PPG Sensor for Continuous Cuffless Blood Pressure Monitoring with Self-Adaptive Signal Processing. In Proceedings of the 2017 International Conference on Applied System Innovation (ICASI), Sapporo, Japan, 13–17 May 2017; pp. 357–360. [Google Scholar]
- Sahni, R. Noninvasive monitoring by photoplethysmography. Clin. Perinatol. 2012, 39, 573–583. [Google Scholar] [CrossRef]
- Tseng, C.-K.; Chao, S.H.; Hwang, Y.S.; Kau, L.J.; Lin, C.L.; Chen, K.C.; Yin, W.H.; Wang, S.F.; Chen, Y.X. Application of A Minimized Wearable Device Combined with SpO2 and ECG Sensors to Detect Stenosis or Occlusion of Arteriovenous Fistula/Graft, Progression of Arteriosclerosis and Arrhythmia. In Proceedings of the 2018 7th International Symposium on Next Generation Electronics (ISNE), Taipei, Taiwan, 7–9 May 2018; pp. 1–4. [Google Scholar]
- Kryger, M.H.; Roth, T.; Dement, W.C. Principles and Practice of Sleep Medicine E-Book: Expert Consult-Online and Prin; Elsevier Health Sciences: Amsterdam, The Netherlands, 2010. [Google Scholar]
- Åkerstedt, T.; Gillberg, M. Subjective and objective sleepiness in the active individual. Int. J. Neurosci. 1990, 52, 29–37. [Google Scholar] [CrossRef]
- Eldadah, B.A. Fatigue and fatigability in older adults. PM&R 2010, 2, 406–413. [Google Scholar]
- Yang, H.-L.; Chen, X.-P.; Lee, K.-C.; Fang, F.-F.; Chao, Y.-F. The effects of warm-water footbath on relieving fatigue and insomnia of the gynecologic cancer patients on chemotherapy. Cancer Nurs. 2010, 33, 454–460. [Google Scholar] [CrossRef]
- Beck, A.T.; Steer, R.A.; Carbin, M.G. Psychometric properties of the Beck Depression Inventory: Twenty-five years of evaluation. Clin. Psychol. Rev. 1988, 8, 77–100. [Google Scholar] [CrossRef]
- Krupp, L.B.; LaRocca, N.G.; Muir-Nash, J.; Steinberg, A.D. The fatigue severity scale: Application to patients with multiple sclerosis and systemic lupus erythematosus. Arch. Neurol. 1989, 46, 1121–1123. [Google Scholar] [CrossRef]
- Smets, E.; Garssen, B.; Bonke, B.D.; De Haes, J. The Multidimensional Fatigue Inventory (MFI) psychometric qualities of an instrument to assess fatigue. J. Psychosom. Res. 1995, 39, 315–325. [Google Scholar] [CrossRef]
- Wu, C.; Liu, Z.; Zhang, Y.; Li, J.; Wang, D. Validity and reliability of Chinese version of fatigue impact scale in cerebral infarction patients. Neural Regen. Res. 2008, 3, 177–181. [Google Scholar]
- Okuyama, T.; Akechi, T.; Kugaya, A.; Okamura, H.; Imoto, S.; Nakano, T.; Mikami, I.; Hosaka, T.; Uchitomi, Y. Factors correlated with fatigue in disease-free breast cancer patients: Application of the Cancer Fatigue Scale. Support. Care Cancer 2000, 8, 215–222. [Google Scholar] [CrossRef]
- Cella, D.; Lai, J.S.; Chang, C.H.; Peterman, A.; Slavin, M. Fatigue in cancer patients compared with fatigue in the general United States population. Cancer 2002, 94, 528–538. [Google Scholar] [CrossRef]
- Bundele, M.M.; Banerjee, R. Detection of Fatigue of Vehicular Driver Using Skin Conductance and Oximetry Pulse: A Neural Network Approach. In Proceedings of the 11th International Conference on Information Integration and Web-Based Applications & Services, Kuala Lumpur, Malaysia, 14 December 2009; pp. 739–744. [Google Scholar]
- Zhao, C.; Zhao, M.; Liu, J.; Zheng, C. Electroencephalogram and electrocardiograph assessment of mental fatigue in a driving simulator. Accid. Anal. Prev. 2012, 45, 83–90. [Google Scholar] [CrossRef]
- Trejo, L.J.; Kubitz, K.; Rosipal, R.; Kochavi, R.L.; Montgomery, L.D. EEG-based estimation and classification of mental fatigue. Psychology 2015, 06, 572–589. [Google Scholar] [CrossRef]
- Chen, C.-L.; Liao, C.-Y.; Chen, R.-C.; Tang, Y.-W.; Shih, T.-F. Bus Drivers Fatigue Measurement Based on Monopolar EEG. In Intelligent Information and Database Systems: 9th Asian Conference, ACIIDS 2017, Kanazawa, Japan, 3–5 April 2017; Part II 9; Springer: Berlin/Heidelberg, Germany, 2017; pp. 308–317. [Google Scholar]
- Viitasalo, J.H.; Komi, P.V. Signal characteristics of EMG during fatigue. Eur. J. Appl. Physiol. Occup. Physiol. 1977, 37, 111–121. [Google Scholar] [CrossRef]
- De Rodez Benavent, S.A.; Ygaard, G.O.; Harbo, H.F.; Tønnesen, S.; Sowa, P.; Landrø, N.I.; Wendel-Haga, M.; Etholm, L.; Nilsen, K.B.; Drolsum, L.; et al. Fatigue and cognition: Pupillary responses to problem-solving in early multiple sclerosis patients. Brain Behav. 2017, 7, e00717. [Google Scholar] [CrossRef] [PubMed]
- Bhowmik, T.; Dey, J.; Tiwari, V.N. A Novel Method for Accurate Estimation of Hrv from Smartwatch PPG Signals. In Proceedings of the 2017 39th Annual International Conference of the IEEE Engineering in Medicine and Biology Society (EMBC), Jeju, Republic of Korea, 11–15 July 2017; pp. 109–112. [Google Scholar]
- Lin, W.-H.; Wu, D.; Li, C.; Zhang, H.; Zhang, Y.-T. Comparison of Heart Rate Variability from PPG with That from ECG. In Proceedings of the International Conference on Health Informatics: ICHI 2013, Vilamoura, Portugal, 7–9 November 2013; Springer: Berlin/Heidelberg, Germany, 2014; pp. 213–215. [Google Scholar]
- Liu, W.; Fang, X.; Chen, Q.; Li, Y.; Li, T. Reliability analysis of an integrated device of ECG, PPG and pressure pulse wave for cardiovascular disease. Microelectron. Reliab. 2018, 87, 183–187. [Google Scholar] [CrossRef]
- Charlton, P.H.; Celka, P.; Farukh, B.; Chowienczyk, P.; Alastruey, J. Assessing mental stress from the photoplethysmogram: A numerical study. Physiol. Meas. 2018, 39, 054001. [Google Scholar] [CrossRef] [PubMed]
- Allen, J. Photoplethysmography and its application in clinical physiological measurement. Physiol. Meas. 2007, 28, R1. [Google Scholar] [CrossRef]
- Das, S.; Pal, S.; Mitra, M. Real Time Heart Rate Detection from PPG signal in Noisy Environment. In Proceedings of the 2016 International Conference on Intelligent Control Power and Instrumentation (ICICPI), Kolkata, India, 21–23 October 2016; pp. 70–73. [Google Scholar]
- Esgalhado, F.; Fernandes, B.; Vassilenko, V.; Batista, A.; Russo, S. The application of deep learning algorithms for ppg signal processing and classification. Computers 2021, 10, 158. [Google Scholar] [CrossRef]
- De Pedro-Carracedo, J.; Fuentes-Jimenez, D.; Ugena, A.M.; Gonzalez-Marcos, A.P. Transcending Conventional Biometry Frontiers: Diffusive Dynamics PPG Biometry. Sensors 2021, 21, 5661. [Google Scholar] [CrossRef]
- Zhu, Q.; Tian, X.; Wong, C.-W.; Wu, M. ECG Reconstruction via PPG: A Pilot Study. In Proceedings of the 2019 IEEE EMBS International Conference on Biomedical & Health Informatics (BHI), Chicago, IL, USA, 19–22 May 2019; pp. 1–4. [Google Scholar]
- Eesa, A.S.; Arabo, W.K. A Normalization Methods for Backpropagation: A Comparative Study. Sci. J. Univ. Zakho 2017, 5, 319–323. [Google Scholar] [CrossRef]
- Chakraborty, A.; Sadhukhan, D.; Mitra, M. A Robust PPG Time Plane Feature Extraction Algorithm for Health Monitoring Application. In Proceedings of the 2018 15th IEEE India Council International Conference (INDICON), Coimbatore, India, 16–18 December 2018; pp. 1–6. [Google Scholar]
- Turki, E. An Algorithm for Real-Time Morphology-Based Pulse Feature Extraction from Photoplethysmography (PPG) Signals. Ph.D. Thesis, University of California, Santa Barbara, CA, USA, 2020. [Google Scholar]
- Gardner, M.; Randhawa, S.; Reynolds, K.J.; Malouf, G. Estimation of Heart Rate During Sleep Measured from a Gyroscope Embedded in a CPAP Mask. In Proceedings of the 2016 IEEE EMBS Conference on Biomedical Engineering and Sciences (IECBES), Kuala Lumpur, Malaysia, 4–8 December 2016; pp. 646–651. [Google Scholar]
- Liu, Y.-Y.; Lv, Y.-X.; Xue, H.-B. Intelligent Wearable Wrist Pulse Detection System Based on Piezoelectric Sensor Array. Sensors 2023, 23, 835. [Google Scholar] [CrossRef]
- Duan, J.; Wang, Q.; Zhang, B.; Liu, C.; Li, C.; Wang, L. Accurate detection of atrial fibrillation events with RR intervals from ECG signals. PLoS ONE 2022, 17, e0271596. [Google Scholar] [CrossRef]
- Panda, A.; Pinisetty, S.; Roop, P. A Novel Mapping of ECG and PPG to Ensure the Safety of Health Monitoring Applications. IEEE Embed. Syst. Lett. 2022, 15, 49–52. [Google Scholar] [CrossRef]
- Panda, A.; Pinisetty, S.; Roop, P. Runtime Monitoring and Statistical Approaches for Correlation Analysis of ECG and PPG. arXiv 2022, arXiv:2202.00559. [Google Scholar]
- Kuo, T.B.; Yang, C.C. Sexual dimorphism in the complexity of cardiac pacemaker activity. Am. J. Physiol. Circ. Physiol. 2002, 283, H1695–H1702. [Google Scholar] [CrossRef] [PubMed][Green Version]
- Task Force of the European Society of Cardiology the North American Society of Pacing Electrophysiology. Heart rate variability: Standards of measurement; physiological interpretation; clinical use. Circulation 1996, 93, 1043–1065. [Google Scholar] [CrossRef]
- Madden, K.M.; Levy, W.C.; Stratton, J.R. Aging affects the response of heart rate variability autonomic indices to atropine and isoproteronol. Clin. Med. Insights Geriatr. 2008, 1, 17–25. [Google Scholar]
- Cheng, B.; Liu, G. Emotion Recognition from Surface EMG Signal Using Wavelet Transform and Neural Network. In Proceedings of the 2008 2nd International Conference on Bioinformatics and Biomedical Engineering, Shanghai, China, 16–18 May 2008; pp. 1363–1366. [Google Scholar]
- Davidson, R.J.; Sherer, K.R.; Goldsmith, H.H. Handbook of Affective Sciences; Oxford University Press: Oxford, UK, 2009. [Google Scholar]
- Wong, A.; Figueroa, A.; Sanchez-Gonzalez, M.A.; Son, W.-M.; Chernykh, O.; Park, S.-Y. Effectiveness of tai chi on cardiac autonomic function and symptomatology in women with fibromyalgia: A randomized controlled trial. J. Aging Phys. Act. 2018, 26, 214–221. [Google Scholar] [CrossRef]
- Wei, Z.; Li, M.; Tang, Y. Fingertip Pulse Rate Variability Extraction Based on Extreme-Point Symmetric Mode Decomposition. J. Phys. Conf. Ser. 2022, 2246, 012085. [Google Scholar] [CrossRef]
- Montgomery, D.C.; Peck, E.A.; Vining, G.G. Introduction to Linear Regression Analysis; John Wiley & Sons: Hoboken, NJ, USA, 2021. [Google Scholar]
- Su, X.; Yan, X.; Tsai, C.L. Linear regression. Wiley Interdiscip. Rev. Comput. Stat. 2012, 4, 275–294. [Google Scholar] [CrossRef]
- Cohen, I.; Huang, Y.; Chen, J.; Benesty, J. Pearson Correlation Coefficient. In Noise Reduction in Speech Processing; Springer: Berlin/Heidelberg, Germany, 2009; pp. 1–4. [Google Scholar]
- Nelson, L.S. The Anderson-Darling test for normality. J. Qual. Technol. 1998, 30, 298. [Google Scholar] [CrossRef]
- Roach, D.; Wilson, W.; Ritchie, D.; Sheldon, R. Dissection of long-range heart rate variability: Controlled induction of prognostic measures by activity in the laboratory. J. Am. Coll. Cardiol. 2004, 43, 2271–2277. [Google Scholar] [CrossRef]
- Jerath, R.; Edry, J.W.; Barnes, V.A.; Jerath, V. Physiology of long pranayamic breathing: Neural respiratory elements may provide a mechanism that explains how slow deep breathing shifts the autonomic nervous system. Med. Hypotheses 2006, 67, 566–571. [Google Scholar] [CrossRef] [PubMed]
- Grossman, P.; Taylor, E.W. Toward understanding respiratory sinus arrhythmia: Relations to cardiac vagal tone, evolution and biobehavioral functions. Biol. Psychol. 2007, 74, 263–285. [Google Scholar] [CrossRef] [PubMed]
- Pinheiro, C.H.D.J.; Medeiros, R.A.R.; Pinheiro, D.G.M.; Marinho, M.D.J.F. Spontaneous respiratory modulation improves cardiovascular control in essential hypertension. Arq. Bras. Cardiol. 2007, 88, 651–659. [Google Scholar] [CrossRef] [PubMed]
- Graham, J.M.; Janssen, S.A.; Vos, H.; Miedema, H.M. Habitual traffic noise at home reduces cardiac parasympathetic tone during sleep. Int. J. Psychophysiol. 2009, 72, 179–186. [Google Scholar] [CrossRef] [PubMed]













| Item | Questions in BFI-Taiwan Form |
|---|---|
| 1 | Current level of fatigue |
| 2 | Level of general fatigue in the past 24 h |
| 3 | Level of most exhaustion in the past 24 h |
| 4 | Fatigue affects the level of general activity in the past 24 h |
| 5 | Fatigue affects the level of mood in the past 24 h |
| 6 | Fatigue affects the level of walking ability in the past 24 h |
| 7 | Fatigue affects the level of Daily work (including going out to work and housework) in the past 24 h |
| 8 | Fatigue affects the level of social interaction in the past 24 h |
| 9 | Fatigue affects the level of enjoyment of life in the past 24 h |
| Score | Fatigue State |
|---|---|
| 0 | No feeling of fatigue at all |
| 1–3 | A little tired (not tired most of the time, but occasionally a little tired) |
| 4–6 | Moderately tiring and tolerable (tired for about half the time) |
| 7–9 | Quite tired (feeling tired most of the time) |
| 10 | Very tired (feeling tired all the time) |
Disclaimer/Publisher’s Note: The statements, opinions and data contained in all publications are solely those of the individual author(s) and contributor(s) and not of MDPI and/or the editor(s). MDPI and/or the editor(s) disclaim responsibility for any injury to people or property resulting from any ideas, methods, instructions or products referred to in the content. |
© 2023 by the authors. Licensee MDPI, Basel, Switzerland. This article is an open access article distributed under the terms and conditions of the Creative Commons Attribution (CC BY) license (https://creativecommons.org/licenses/by/4.0/).
Share and Cite
Chen, Y.-X.; Tseng, C.-K.; Kuo, J.-T.; Wang, C.-J.; Chao, S.-H.; Kau, L.-J.; Hwang, Y.-S.; Lin, C.-L. Fatigue Estimation Using Peak Features from PPG Signals. Mathematics 2023, 11, 3580. https://doi.org/10.3390/math11163580
Chen Y-X, Tseng C-K, Kuo J-T, Wang C-J, Chao S-H, Kau L-J, Hwang Y-S, Lin C-L. Fatigue Estimation Using Peak Features from PPG Signals. Mathematics. 2023; 11(16):3580. https://doi.org/10.3390/math11163580
Chicago/Turabian StyleChen, Yi-Xiang, Chin-Kun Tseng, Jung-Tsung Kuo, Chien-Jen Wang, Shu-Hung Chao, Lih-Jen Kau, Yuh-Shyan Hwang, and Chun-Ling Lin. 2023. "Fatigue Estimation Using Peak Features from PPG Signals" Mathematics 11, no. 16: 3580. https://doi.org/10.3390/math11163580
APA StyleChen, Y.-X., Tseng, C.-K., Kuo, J.-T., Wang, C.-J., Chao, S.-H., Kau, L.-J., Hwang, Y.-S., & Lin, C.-L. (2023). Fatigue Estimation Using Peak Features from PPG Signals. Mathematics, 11(16), 3580. https://doi.org/10.3390/math11163580

