Research on SVM-Based Bearing Fault Diagnosis Modeling and Multiple Swarm Genetic Algorithm Parameter Identification Method
Abstract
1. Introduction
1.1. Current Status of Domestic and International Research
1.1.1. Status of Research on Signal Noise Reduction Methods
1.1.2. Status of Research on Fault Feature Extraction Methods
1.1.3. Status of Research on Fault Classification and Identification
1.1.4. Arrangement of the Content of This Paper
2. Materials and Methods
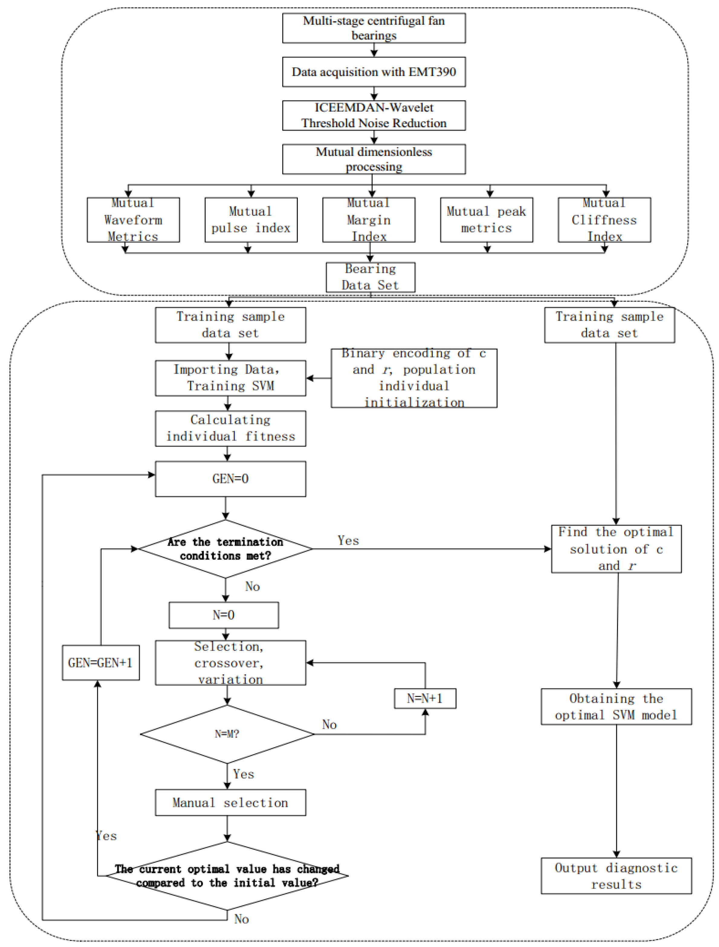
2.1. Proposed Fault Diagnostic Framework
- Part 1: A joint ICEEMDAN-wavelet thresholding based noise-reduction method. In this paper, a signal noise-reduction method based on the joint ICEEMDAN decomposition algorithm and wavelet thresholding is proposed to establish a bearing vibration signal noise-reduction model. After the bearing signal collected in the field has been decomposed by ICEEMDAN, the IMF components arranged from high frequency to low frequency are obtained; the method only denoises the high-frequency IMF components that contain more noise by wavelet threshold and retains the low-frequency IMF components that contain less noise; finally, the high- and low-frequency IMF components are reconstructed.
- Part 2: Extraction of fault features using a mutual dimensionless index. The vibration signal of the rolling bearing of rotating machinery implies a large amount of bearing fault state information. After the noise reduction pre-processing, the bearing signal still cannot intuitively determine the specific operating state of the bearing, and the signal must be extracted by fault features. Mutual dimensionless indicators are widely used in this field because they are sensitive to bearing failures and can accurately reflect information about the characteristics of shaft failures.
- Part 3: Construction of a fault identification model for rotating machine bearings based on the MPGA-SVM algorithm. The parallelism of multiple swarm genetic algorithms and the powerful global search capability are used to solve the optimal values of key parameters c and r, which affect the classification performance of the SVM, to build the SVM optimal rotating machine bearing fault classification model.
2.2. Related Theories and Technology Roadmap
2.2.1. Wavelet Threshold Denoising and ICEEMDAN Decomposition
2.2.2. Mutual Dimensionless Indicators
2.2.3. MPGA-SVM-Based Rotating Machinery Bearing Fault Model Parameter Identification
- Initialization: Multiple population genetic-algorithm-related parameters are initialized to determine the number of subpopulations and number of individuals in the subpopulation, while the SVM parameters c and r are binary encoded.
- Determine the fitness function: The fitness function depends on the specific problem to be solved.
- Selection: The selection operation is performed using the proportional selection method, and the individuals with larger fitness values in the current population will be replicated to the next generation.
- Crossover and variation: The crossover probability PC is usually set in the range of 0.7–0.9, and single-point crossover is used. The variation is used to change a code position of a chromosome individual with a relatively small variation probability PM. The variation probability PM is usually set in the range of 0.001–0.1, and discrete variation is usually used.
- Migration and manual selection: The migration operator is set to control the linkage between subpopulations, introduce the optimal individuals into the next subpopulation, make the linkage between subpopulations, and find the optimal result by co-evolution. The elite population is formed by manually selecting the best individuals in each generation to protect the optimal solution. The minimum number of generations of elite individuals is used as the termination condition of the algorithm. Figure 8 shows the flow chart of the MPGA-SVM algorithm.
3. Experiments and Result Analysis
3.1. Experimental Environment
- In the first step, the sensor probe with a strong magnetic suction tip is vertically adsorbed above the bearing housing of the multistage centrifugal fan.
- The second step is to set the sampling frequency of the EMT390 data collector to 1024 Hz and collect a set of data every 8 s, and then set the data to be saved in automatic mode.
- The third step is to control the inverter motor to run at a constant speed of 1200 r/min and maintain a constant sampling frequency and number of sampling points for sampling.
- The fourth step in the fan bearing seat position is to replace different fault parts respectively for the experiment.
- Multi-stage centrifugal fan rolling bearing data collection is completed, shut down and the data are automatically stored.
3.2. Experimental Verification of the Rolling Bearing Fault Diagnosis Method
- 1.
- Root Mean Squared Error (RMSE): In the signal noise-reduction metric, the root mean square error is defined as the expected value of the squared difference between the un-denoised signal and the denoised signal recalculated as shown in Equation (14).
- 2.
- Signal-to-noise ratio (SNR): The signal-to-noise ratio is defined as shown in Equation (15).
- In the first step, the parameters of the multi-population genetic algorithm are set: the maximum number of genetic generations M = 20, the number of individuals NING = 160, the crossover probability PC = 0.7 + (0.9−0.7) × rand(MP,1), set in the range [0.7, 0.9], the variation probability PM = 0.001 + (0.05−0.001) × rand(MP,1), set in the range [0.001, 0.05] setting the termination condition of the algorithm to the minimum number of maintained generations MAXGEN = 20.
- The second step binary encodes the penalty factor c of the support vector machine and the kernel function-related parameter r with the number of bits set to 20 as the initial population and calculates the individual fitness in each population separately, where c,r [0, 100].
- The third step trains the SVM on the randomly generated training set, with the objective function defined as the average accuracy obtained by cross-validation.
- The fourth step performs individual subpopulation-independent crossover, mutation, selection and other related genetic operations on different subpopulations.
- The fifth step calculates the individual fitness of each new population and generates linkage by migration between subpopulations through migration operator for the better individuals.
- The sixth step establish elite populations by manually selecting the best individuals in each population.
- The seventh step determines whether the multiple population genetic algorithm termination condition is satisfied, and if it is satisfied, the optimal result is output, and if it is not satisfied, it returns to the fourth step and continues the relevant genetic algorithm operation process.
- Finally, the optimal combination of the penalty factor c and the kernel function parameter r obtained by the multi-population genetic algorithm is imported into the support vector machine to obtain a superior bearing fault identification classification model, which is then validated with a test sample set.
4. Conclusions
Author Contributions
Funding
Data Availability Statement
Acknowledgments
Conflicts of Interest
References
- He, W.; Yi, C.; Li, Y.; Xiao, H. Research on Mechanical Fault Diagnosis Scheme Based on Improved Wavelet Total Variation Denoising. Shock Vib. 2016, 2016, 3151802. [Google Scholar] [CrossRef]
- Luo, Y.; Chen, C.; Zhao, S.; Kong, X.; Wang, Z. Rolling Bearing Diagnosis Based on Adaptive Probabilistic PCA and the Enhanced Morphological Filter. Shock Vib. 2020, 2020, 8828517. [Google Scholar] [CrossRef]
- Yuan, Z.; Peng, T.; An, D.; Cristea, D.; Pop, M.A. Rolling bearing fault diagnosis based on adaptive smooth ITD and MF-DFA method. J. Low Freq. Noise Vib. Act. Control 2020, 39, 968–986. [Google Scholar] [CrossRef]
- Huang, Y.; Jin, W.; Li, L. A New Wavelet Shrinkage Approach for Denoising Nonlinear Time Series and Improving Bearing Fault Diagnosis. IEEE Sensors J. 2022, 22, 5952–5961. [Google Scholar] [CrossRef]
- Ren, Y.; Li, W.; Zhu, Z.; Jiang, F. ISVD-Based In-Band Noise Reduction Approach Combined With Envelope Order Analysis for Rolling Bearing Vibration Monitoring Under Varying Speed Conditions. IEEE Access 2019, 7, 32072–32084. [Google Scholar] [CrossRef]
- Nguyen, P.; Kang, M.; Kim, J.M.; Ahn, B.H.; Ha, J.M.; Choi, B.K. Robust condition monitoring of rolling element bearings using de-noising and envelope analysis with signal decomposition techniques. Expert Syst. Appl. 2015, 42, 9024–9032. [Google Scholar] [CrossRef]
- Ma, J.; Li, H.; Tang, B.; Wang, J.; Zou, Z.; Zhang, M. Rolling bearing fault diagnosis based on improved VMD-adaptive wavelet threshold joint noise reduction. Adv. Mech. Eng. 2022, 14, 168781322211283. [Google Scholar] [CrossRef]
- Hu, C.; Xing, F.; Pan, S.; Yuan, R.; Lv, Y. Fault Diagnosis of Rolling Bearings Based on Variational Mode Decomposition and Genetic Algorithm-Optimized Wavelet Threshold Denoising. Machines 2022, 10, 649. [Google Scholar] [CrossRef]
- Lee, C.Y.; Zhuo, G.L. Localization of Rolling Element Faults Using Improved Binary Particle Swarm Optimization Algorithm for Feature Selection Task. Mathematics 2021, 9, 2302. [Google Scholar] [CrossRef]
- Yu, X.; Dong, F.; Ding, E.; Wu, S.; Fan, C. Rolling Bearing Fault Diagnosis Using Modified LFDA and EMD With Sensitive Feature Selection. IEEE Access 2018, 6, 3715–3730. [Google Scholar] [CrossRef]
- Ju, B.; Zhang, H.; Liu, Y.; Liu, F.; Lu, S.; Dai, Z. A Feature Extraction Method Using Improved Multi-Scale Entropy for Rolling Bearing Fault Diagnosis. Entropy 2018, 20, 212. [Google Scholar] [CrossRef] [PubMed]
- Xue, Q.; Xu, B.; He, C.; Liu, F.; Ju, B.; Lu, S.; Liu, Y. Feature Extraction Using Hierarchical Dispersion Entropy for Rolling Bearing Fault Diagnosis. IEEE Trans. Instrum. Meas. 2021, 70, 1–11. [Google Scholar] [CrossRef]
- Kuncan, M.; Kaplan, K.; Minaz, M.R.; Kaya, Y.; Ertunç, H.M. A novel feature extraction method for bearing fault classification with one dimensional ternary patterns. ISA Trans. 2020, 100, 346–357. [Google Scholar] [CrossRef] [PubMed]
- Li, W.; Zhu, Z.; Jiang, F.; Zhou, G.; Chen, G. Fault diagnosis of rotating machinery with a novel statistical feature extraction and evaluation method. Mech. Syst. Signal Process. 2015, 50–51, 414–426. [Google Scholar] [CrossRef]
- He, W.; Ding, Y.; Zi, Y.; Selesnick, I.W. Repetitive transients extraction algorithm for detecting bearing faults. Mech. Syst. Signal Process. 2017, 84, 227–244. [Google Scholar] [CrossRef]
- Zhu, H.; He, Z.; Wei, J.; Wang, J.; Zhou, H. Bearing Fault Feature Extraction and Fault Diagnosis Method Based on Feature Fusion. Sensors 2021, 21, 2524. [Google Scholar] [CrossRef] [PubMed]
- Xia, Z.; Xia, S.; Wan, L.; Cai, S. Spectral Regression Based Fault Feature Extraction for Bearing Accelerometer Sensor Signals. Sensors 2012, 12, 13694–13719. [Google Scholar] [CrossRef]
- Kumar, P.; Kumar, P.; Hati, A.S.; Kim, H.S. Deep Transfer Learning Framework for Bearing Fault Detection in Motors. Mathematics 2022, 10, 4683. [Google Scholar] [CrossRef]
- Toumi, Y. FPGA Implementation of a Bearing Fault Classification System Based on an Envelope Analysis and Artificial Neural Network. Arab. J. Sci. Eng. 2022, 47, 13955–13977. [Google Scholar] [CrossRef]
- Yan, X.; Jia, M. A novel optimized SVM classification algorithm with multi-domain feature and its application to fault diagnosis of rolling bearing. Neurocomputing 2018, 313, 47–64. [Google Scholar] [CrossRef]
- Liu, W.; Han, J. Rolling Element Bearing Fault Recognition Approach Based on Fuzzy Clustering Bispectrum Estimation. Shock Vib. 2013, 20, 213–225. [Google Scholar] [CrossRef]
- Wan, S.; Peng, B. An Integrated Approach Based on Swarm Decomposition, Morphology Envelope Dispersion Entropy, and Random Forest for Multi-Fault Recognition of Rolling Bearing. Entropy 2019, 21, 354. [Google Scholar] [CrossRef] [PubMed]
- Fatima, S.; Guduri, B.; Mohanty, A.; Naikan, V. Transducer invariant multi-class fault classification in a rotor-bearing system using support vector machines. Measurement 2014, 58, 363–374. [Google Scholar] [CrossRef]
- Jiang, Q.; Chang, F.; Sheng, B. Bearing Fault Classification Based on Convolutional Neural Network in Noise Environment. IEEE Access 2019, 7, 69795–69807. [Google Scholar] [CrossRef]
- Tajeddini, M.A.; Aalipour, A.; Safarinejadian, B. Decision Fusion Method for Bearing Faults Classification Based on Wavelet Denoising and Dempster–Shafer Theory. Iran. J. Sci. Technol. Trans. Electr. Eng. 2019, 43, 295–305. [Google Scholar] [CrossRef]
- Gong, J.; Yang, X.; Wang, H.; Shen, J.; Liu, W.; Zhou, F. Coordinated method fusing improved bubble entropy and artificial Gorilla Troops Optimizer optimized KELM for rolling bearing fault diagnosis. Appl. Acoust. 2022, 195, 108844. [Google Scholar] [CrossRef]
- Attoui, I.; Fergani, N.; Boutasseta, N.; Oudjani, B.; Deliou, A. A new time–frequency method for identification and classification of ball bearing faults. J. Sound Vib. 2017, 397, 241–265. [Google Scholar] [CrossRef]
- Tan, H.; Xie, S.; Liu, R.; Ma, W. Bearing fault identification based on stacking modified composite multiscale dispersion entropy and optimised support vector machine. Measurement 2021, 186, 110180. [Google Scholar] [CrossRef]
- Lu, C.; Wang, Z.; Zhou, B. Intelligent fault diagnosis of rolling bearing using hierarchical convolutional network based health state classification. Adv. Eng. Inform. 2017, 32, 139–151. [Google Scholar] [CrossRef]
- Tong, Z.; Li, W.; Zhang, B.; Gao, H.; Zhu, X.; Zio, E. Bearing Fault Diagnosis Based on Discriminant Analysis Using Multi-View Learning. Mathematics 2022, 10, 3889. [Google Scholar] [CrossRef]
- Yang, F.; Kou, Z.; Wu, J.; Li, T. Application of Mutual Information-Sample Entropy Based MED-ICEEMDAN De-Noising Scheme for Weak Fault Diagnosis of Hoist Bearing. Entropy 2018, 20, 667. [Google Scholar] [CrossRef] [PubMed]
- Zou, X.; He, D.; Jin, Z.; Wei, Z.; Miao, J. Intelligent diagnosis method of bearing fault based on ICEEMDAN and Ghost-IRCNN. Proc. Inst. Mech. Eng. Part C J. Mech. Eng. Sci. 2022, 237. [Google Scholar] [CrossRef]
- Zhao, L.; Zhang, Y.; Zhu, D. Feature extraction for rolling element bearing weak fault based on MOMEDA and ICEEMDAN. J. Vibroeng. 2018, 20, 2352–2362. [Google Scholar] [CrossRef]
- Li, C.; Peng, T.; Zhu, Y.; Lu, S. Noise reduction method of shearer’s cutting sound signal under strong background noise. Meas. Control 2022, 55, 783–794. [Google Scholar] [CrossRef]
- Qin, J.; Fei, T.; Qu, Z.; Zhang, Y.; Yu, X. Fault Diagnosis of Rolling Bearing Based on ICEEMDAN and SSA-RVM. J. Phys. 2023, 2419, 012077. [Google Scholar] [CrossRef]
- Xiong, J.; Zhang, Q.; Peng, Z.; Sun, G.; Xu, W.; Wang, Q. A Diagnosis Method for Rotation Machinery Faults Based on Dimensionless Indexes Combined with K -Nearest Neighbor Algorithm. Math. Probl. Eng. 2015, 2015, 563954. [Google Scholar] [CrossRef]
















| Normal Bearing Correlation Coefficient | Inner Ring Wear Correlation Coefficient | Outer Ring Wear Correlation Coefficient | Lack of Scrolling Body Correlation Coefficient | |
|---|---|---|---|---|
| IMF1 | 0.2801 | 0.2578 | 0.2611 | 0.2454 |
| IMF2 | 0.4012 | 0.2931 | 0.3496 | 0.2788 |
| IMF3 | 0.8258 | 0.8016 | 0.7980 | 0.8213 |
| IMF4 | 0.7862 | 0.9004 | 0.7952 | 0.9008 |
| IMF5 | 0.4178 | 0.1193 | 0.4473 | 0.1319 |
| IMF6 | 0.4222 | 0.1444 | 0.4440 | 0.1529 |
| IMF7 | 0.1264 | 0.1406 | 0.1146 | 0.1463 |
| IMF8 | 0.1192 | 0.1238 | 0.1165 | 0.1457 |
| IMF9 | 0.1190 | 0.1133 | 0.1201 | 0.1348 |
| IMF10 | 0.0875 | 0.0783 | 0.0752 | 0.1030 |
| IMF11 | 0.0794 | 0.0547 | 0.0516 | 0.0787 |
| IMF12 | 0.0540 | 0.0379 | 0.0299 | 0.0467 |
| IMF13 | 0.0194 | 0.0286 | 0.0153 | 0.0367 |
| IMF14 | 0.0179 | 0.0227 | 0.0212 | 0.0033 |
| Noise Reduction Method | Wavelet Threshold Denoising | ICEEMDAN-Wavelet Threshold Joint Denoising | ||
|---|---|---|---|---|
| Fault Type | RMSE | SNR/dB | RMSE | SNR/dB |
| Normal bearing | 0.3217 | 16.3226 | 0.235 | 19.3625 |
| Inner ring wear | 0.4616 | 17.2315 | 0.3125 | 21.3424 |
| Outer ring wear | 0.5418 | 15.2317 | 0.2167 | 18.2313 |
| Lack of rolling body | 0.4689 | 19.2154 | 0.2219 | 20.1524 |
| Bearing Status | Sample | Waveform Indicators | Pulse Indicator | Yield Indicator | Peak Indicators | Cliffness |
|---|---|---|---|---|---|---|
| Normal bearing | 1 | 0.6541 | 0.1535 | 0.1324 | 0.2386 | 0.1598 |
| 2 | 0.6768 | 0.1547 | 0.1150 | 0.2231 | 0.1788 | |
| 3 | 0.6831 | 0.1619 | 0.1256 | 0.2371 | 0.568 | |
| 4 | 0.6988 | 0.1837 | 0.1562 | 0.2624 | 0.6587 | |
| 5 | 0.6975 | 0.1457 | 0.1227 | 0.2554 | 0.6587 | |
| Outer ring wear | 1 | 0.7571 | 0.2136 | 0.1670 | 0.2785 | 0.2847 |
| 2 | 0.7652 | 0.2582 | 0.2131 | 0.3629 | 0.2335 | |
| 3 | 0.7754 | 0.2982 | 0.2503 | 0.3817 | 0.2584 | |
| 4 | 0.7652 | 0.2634 | 0.2079 | 0.3271 | 0.2964 | |
| 5 | 0.7865 | 0.2551 | 0.2245 | 0.3371 | 0.2567 | |
| Inner ring wear | 1 | 0.5321 | 0.2742 | 0.2247 | 0.3558 | 0.2585 |
| 2 | 0.7785 | 0.2685 | 0.2265 | 0.3402 | 0.3254 | |
| 3 | 0.7568 | 0.2458 | 0.2060 | 0.3130 | 0.3287 | |
| 4 | 0.8742 | 0.3284 | 0.2997 | 0.4097 | 0.3261 | |
| 5 | 0.7766 | 0.2370 | 0.1919 | 0.3073 | 0.2562 | |
| lack of rolling body | 1 | 0.7425 | 0.2121 | 0.1756 | 0.2773 | 0.2564 |
| 2 | 0.7652 | 0.2157 | 0.1795 | 0.2789 | 0.2738 | |
| 3 | 0.7421 | 0.2104 | 0.1720 | 0.2789 | 0.2365 | |
| 4 | 0.7135 | 0.1133 | 0.0906 | 0.1588 | 0.2451 | |
| 5 | 0.7623 | 0.1597 | 0.1324 | 0.2097 | 0.2134 |
| Category | Category1 | Category2 | Category3 | Category4 |
|---|---|---|---|---|
| Fault number | 1–80 | 81–160 | 161–240 | 241–320 |
| Number of Experiments | First Time | ||
|---|---|---|---|
| Failure Category | Test Number | Number of Confirmed Cases | Accuracy Rate |
| Normal bearing Inner ring wear Outer ring wear Lack of rolling body Total | 38 42 40 40 160 | 33 35 34 30 152 | 86.8% 83.3% 85% 75% 82.5% |
| Number of Experiments | Penalty Factor c | Kernel Function Parameters r | Algorithm Running Time | Diagnostic Accuracy |
|---|---|---|---|---|
| 1 | 77.2962 | 0.3693 | 67.1106 s | 80.625% |
| 2 | 8.2129 | 2.2769 | 56.1203 s | 78.33% |
| 3 | 16.6172 | 6.5065 | 58.6515 s | 82.08% |
| 4 | 59.7392 | 0.6600 | 70.8597 s | 77.69% |
| 5 | 59.8715 | 4.0861 | 59.5072 s | 79.52% |
| 6 | 48.1245 | 5.4368 | 63.1245 s | 76.82% |
| Number of Individuals | Maximum Number of Genetic Generations | Crossover Probability | Probability of Variation | Generation Gap Factor |
|---|---|---|---|---|
| 40 | 40 | 0.7 | 0.05 | 0.9 |
| Number of Experiments | First Time | ||
|---|---|---|---|
| Failure Category | Test Number | Number of Confirmed Cases | Accuracy Rate |
| Normal bearing Inner ring wear Outer ring wear Lack of rolling body Total | 40 35 41 44 160 | 36 32 37 39 144 | 90% 91.4% 90.2% 88.6% 90% |
| Number of Experiments | Penalty Factor c | Kernel Function Parameters r | Algorithm Running Time | Diagnostic Accuracy |
|---|---|---|---|---|
| 1 | 25.2113 | 0.0425 | 17.4612 s | 89.875% |
| 2 | 8.2129 | 2.2769 | 16.1203 s | 88.333% |
| 3 | 16.6172 | 6.5065 | 18.6515 s | 82.508% |
| 4 | 59.7392 | 0.6600 | 16.8597 s | 87.269% |
| 5 | 59.8715 | 4.0861 | 19.5072 s | 89.532% |
| 6 | 45.2457 | 9.8431 | 18.2541 s | 85.457% |
| Number of Populations | Number of Individuals | Number of Binary Bits of Variables | Crossover Probability | Probability of Variation | Generation Gap Factor |
|---|---|---|---|---|---|
| 10 | 20 | 40 | 0.7 | 0.05 | 0.9 |
| Number of Experiments | First Time | Second Time | Third Time | ||||||
|---|---|---|---|---|---|---|---|---|---|
| Failure Category | Number of Tests | Number of Confirmed Diagnosis | Accuracy Rate | Number of Tests | Number of Confirmed Diagnosis | Accuracy Rate | Number of Tests | Number of Confirmed Diagnosis | Accuracy Rate |
| Normal bearing | 40 | 40 | 100% | 38 | 38 | 100% | 40 | 40 | 100% |
| Inner ring wear | 45 | 43 | 95.6% | 42 | 40 | 95.2% | 43 | 41 | 95.3% |
| Outer ring wear | 37 | 35 | 94.5% | 36 | 34 | 95.1% | 38 | 36 | 94.7% |
| Lack of rolling body | 38 | 34 | 89.5% | 44 | 40 | 90.9% | 39 | 35 | 90.4% |
| Total | 160 | 152 | 94.91% | 160 | 153 | 95.30% | 160 | 152 | 95.12% |
| Number of Experiments | First Time | Second Time | Third Time | ||||||
|---|---|---|---|---|---|---|---|---|---|
| Failure Category | Number of Tests | Number of Confirmed Diagnosis | Accuracy Rate | Number of Tests | Number of Confirmed Diagnosis | Accuracy Rate | Number of Tests | Number of Confirmed Diagnosis | Accuracy Rate |
| Normal bearing | 40 | 40 | 100% | 39 | 38 | 97.4% | 41 | 41 | 100% |
| Inner ring wear | 44 | 43 | 97.7% | 41 | 39 | 95.1% | 42 | 40 | 95.2% |
| Outer ring wear | 38 | 35 | 92.1% | 38 | 35 | 92.1% | 37 | 36 | 97.2% |
| Lack of rolling body | 38 | 35 | 92.1% | 42 | 39 | 92.8% | 40 | 35 | 87.5% |
| Total | 160 | 153 | 95.47% | 160 | 151 | 94.35% | 160 | 153 | 94.97% |
| Model Category | Number of Experiments | Accuracy Rate | Training Time | c | r |
|---|---|---|---|---|---|
| SVM | 1 | 82.50% | 67.1106 s | 77.2962 | 0.3693 |
| 2 | 78.33% | 56.1203 s | 8.2129 | 2.2769 | |
| 3 | 82.08% | 58.6515 s | 16.6172 | 6.5065 | |
| GA-SVM | 1 | 89.87% | 17.4612 s | 25.2113 | 0.0425 |
| 2 | 88.33% | 16.1203 s | 8.2129 | 2.2769 | |
| 3 | 82.08% | 18.6515 s | 16.6172 | 6.5065 | |
| MPGA-SVM | 1 | 94.91% | 14.2346 s | 52.4126 | 7.8412 |
| 2 | 95.30% | 11.1608 s | 40.3468 | 6.3841 | |
| 3 | 95.12% | 16.2457 s | 23.2149 | 1.2458 |
| Inner Ring Wear Correlation Coefficient | Outer Ring Wear Correlation Coefficient | Lack of Scrolling Body Correlation Coefficient | |
|---|---|---|---|
| IMF1 | 0.3128 | 0.3201 | 0.3166 |
| IMF2 | 0.6723 | 0.6831 | 0.7041 |
| IMF3 | 0.8254 | 0.8381 | 0.8415 |
| IMF4 | 0.3892 | 0.4011 | 0.4129 |
| IMF5 | 0.1935 | 0.2098 | 0.1983 |
| IMF6 | 0.1302 | 0.1427 | 0.1319 |
| IMF7 | 0.0567 | 0.0582 | 0.0479 |
| IMF8 | 0.0415 | 0.0464 | 0.0337 |
| Bearing Status | Sample | Waveform Index | Pulse Index | Margin Index | Peak Index | Kurtosis Index |
|---|---|---|---|---|---|---|
| Inner ring wear | 1 | 0.7241 | 0.2218 | 0.2819 | 0.3412 | 0.2614 |
| 2 | 0.7567 | 0.2371 | 0.3058 | 0.3308 | 0.3196 | |
| 3 | 0.8075 | 0.2649 | 0.2769 | 0.3054 | 0.3055 | |
| Outer ring wear | 1 | 0.8151 | 0.2472 | 0.1882 | 0.2954 | 0.2151 |
| 2 | 0.7923 | 0.2410 | 0.2034 | 0.3769 | 0.2213 | |
| 3 | 0.8063 | 0.2105 | 0.2755 | 0.3918 | 0.2428 | |
| Lack of rolling body | 1 | 0.8122 | 0.2347 | 0.1523 | 0.2549 | 0.2608 |
| 2 | 0.8469 | 0.2859 | 0.1887 | 0.2763 | 0.2577 | |
| 3 | 0.7548 | 0.2956 | 0.1739 | 0.2801 | 0.2246 |
| Number of Experiments | Penalty Factor c | Kernel Function Parameters r | Algorithm Run Time | Algorithm Run Time |
|---|---|---|---|---|
| 1 | 29.4533 | 5.8659 | 14.2735 s | 97.1% |
Disclaimer/Publisher’s Note: The statements, opinions and data contained in all publications are solely those of the individual author(s) and contributor(s) and not of MDPI and/or the editor(s). MDPI and/or the editor(s) disclaim responsibility for any injury to people or property resulting from any ideas, methods, instructions or products referred to in the content. |
© 2023 by the authors. Licensee MDPI, Basel, Switzerland. This article is an open access article distributed under the terms and conditions of the Creative Commons Attribution (CC BY) license (https://creativecommons.org/licenses/by/4.0/).
Share and Cite
Mo, C.; Han, H.; Liu, M.; Zhang, Q.; Yang, T.; Zhang, F. Research on SVM-Based Bearing Fault Diagnosis Modeling and Multiple Swarm Genetic Algorithm Parameter Identification Method. Mathematics 2023, 11, 2864. https://doi.org/10.3390/math11132864
Mo C, Han H, Liu M, Zhang Q, Yang T, Zhang F. Research on SVM-Based Bearing Fault Diagnosis Modeling and Multiple Swarm Genetic Algorithm Parameter Identification Method. Mathematics. 2023; 11(13):2864. https://doi.org/10.3390/math11132864
Chicago/Turabian StyleMo, Changchun, Huizi Han, Mei Liu, Qinghua Zhang, Tao Yang, and Fei Zhang. 2023. "Research on SVM-Based Bearing Fault Diagnosis Modeling and Multiple Swarm Genetic Algorithm Parameter Identification Method" Mathematics 11, no. 13: 2864. https://doi.org/10.3390/math11132864
APA StyleMo, C., Han, H., Liu, M., Zhang, Q., Yang, T., & Zhang, F. (2023). Research on SVM-Based Bearing Fault Diagnosis Modeling and Multiple Swarm Genetic Algorithm Parameter Identification Method. Mathematics, 11(13), 2864. https://doi.org/10.3390/math11132864

