Parameter Tuning for WECC Generic Photovoltaic System Models Using Latin Hypercube Sampling and Pareto Optimality
Abstract
1. Introduction
- (1)
- The parameter tuning of the WECC generic model controller was performed using MOPSO along with Pareto optimality, and the final solutions from all Pareto fronts were determined using the minimum Manhattan distance method.
- (2)
- Latin hypercube sampling (LHS) was used instead of the conventional random sampling method to increase the diversity of the variable initialization.
- (3)
- The proposed method was verified in an equivalent test system and the IEEE 39 bus system, considering six cases under two operating scenarios. Notably, the tuned parameters of any case could simultaneously satisfy different scenarios.
2. Multi-Objective Optimization Algorithm
2.1. Latin Hypercube Sampling (LHS)
2.2. Pareto Optimality
2.3. MOPSO Algorithm
2.4. Manhattan Distance Method
3. Proposed Parameter Tuning Methodology
3.1. Test System
3.2. WECC Generic Model
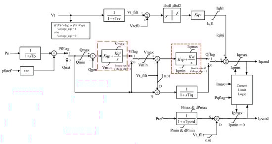
- REGCA model: The REGCA model represents the generator model of the PV generation systems for generating Iq and Ip based on Iqcmd and Ipcmd, as shown in Figure 6. Furthermore, it maintains the voltage profile of the power systems within a predefined range based on Vt.
- REECB model: As shown in Figure 7, the REECB model can simulate inverter behavior under different system states. The inverter controller strategies can be divided into real and reactive power control. Real power control is determined by the control signal at the previous level and remains between the maximum and minimum references. Reactive power control includes regulating reactive powers by iqinj during high- and low-voltage disturbance events and stabilizing the output using the PI controller under normal scenarios. The model output can be used to approximate the system responses by adjusting the controller parameters.
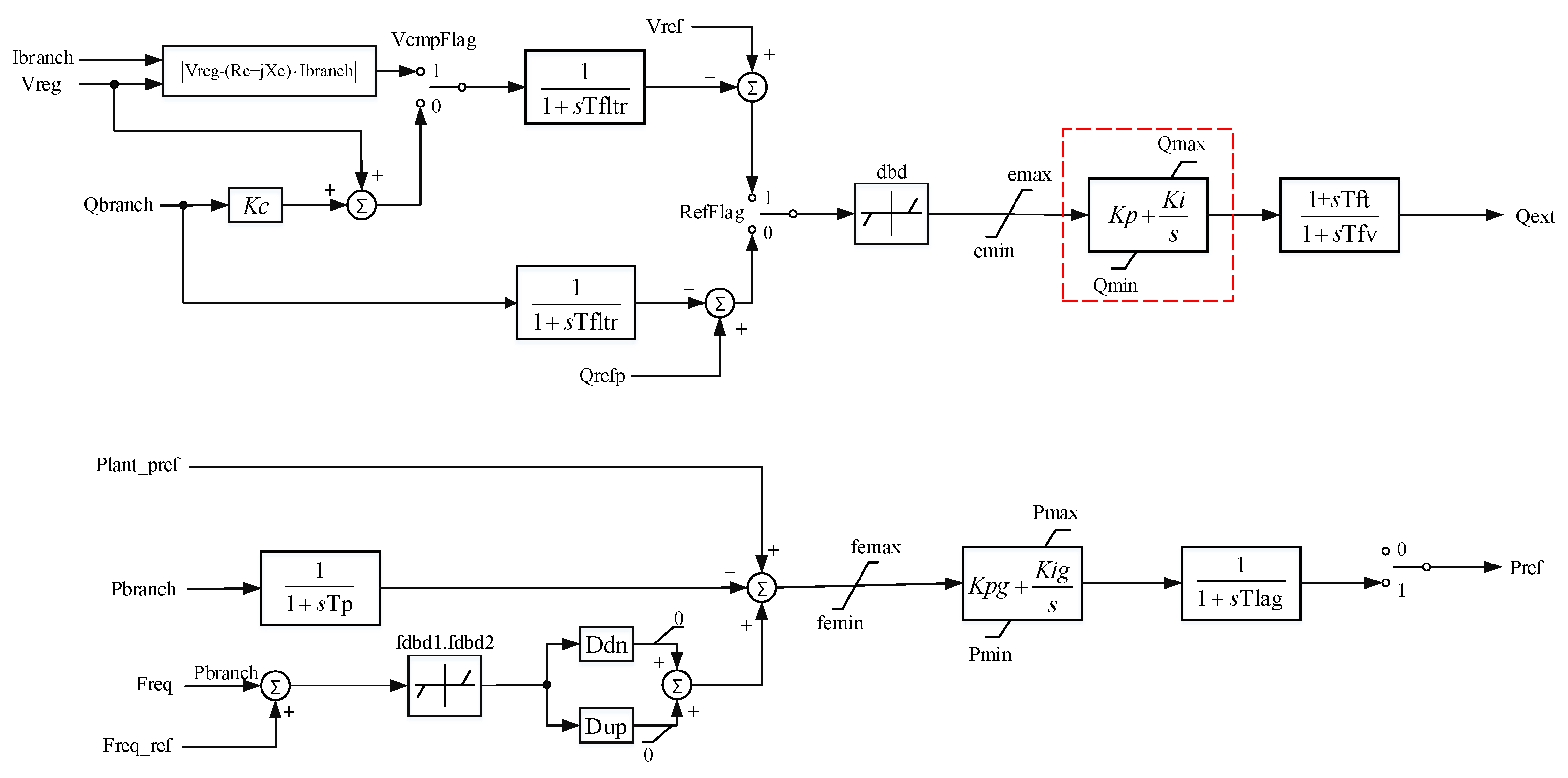
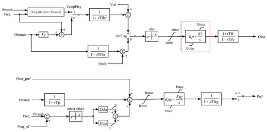
- REPCA model: As shown in Figure 8, the REPCA model primarily receives the feedback response from the POI. The real P/F and Q/V control modes of all inverters in the PV systems can be realized using the REPCA model. The bus voltage and reactive power flow at the POI can be regulated in the reactive power control mode, in which PI controllers provide a primary frequency response according to the system frequency variations.
3.3. Problem Description
3.3.1. Control Variables
3.3.2. Objective Functions
3.3.3. Equality Constraints
3.3.4. Inequality Constraints
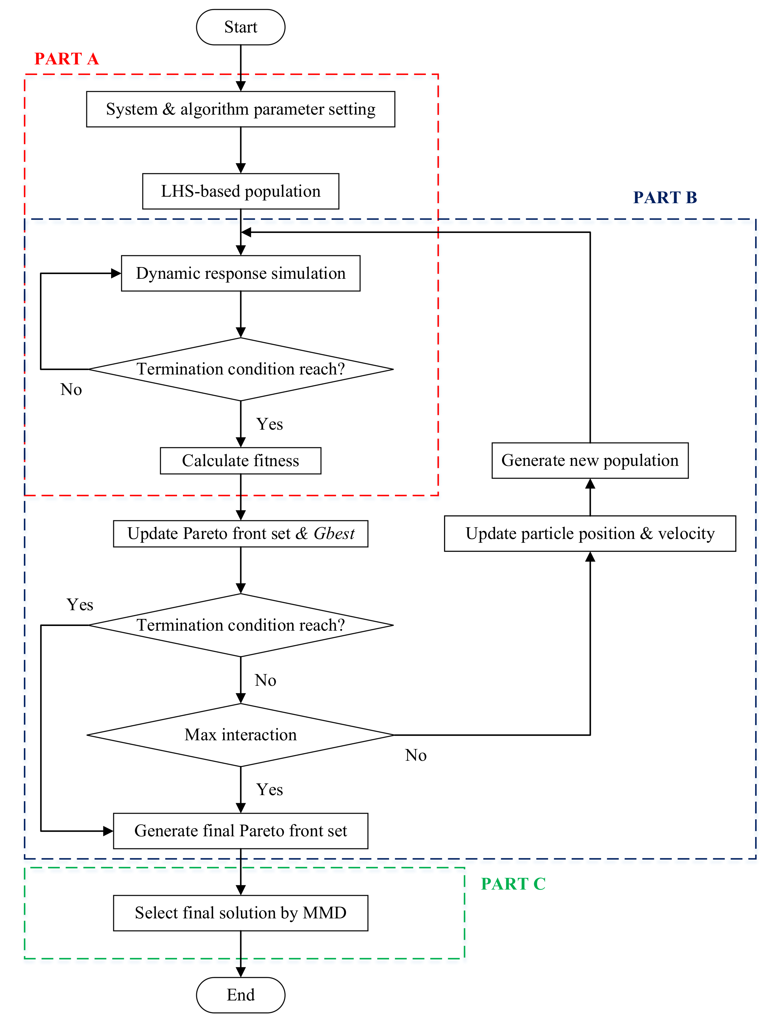
3.4. Application of MOPSO to Parameter Tuning
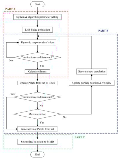
- Step (A-1)
- System initialization: The system architecture, line parameters, scenarios, objectives and constraints are initialized.
- Step (A-2)
- Control variable initialization: The control variables in (19) are initialized based on Latin hypercube sampling.
- Step (A-3)
- Dynamic simulation: Control variables are used for the dynamic simulations by considering different operating scenarios. The dependent variables in (20) are obtained from the simulation results.
- Step (A-4)
- Fitness calculation: The fitness values are calculated using (22)–(25) using the dependent variables obtained in Step A-4.
- Step (A-5)
- Initial external archive: According to Step A-4, the set of Pareto front solutions is obtained using (6) in the external archive.
- Step (B-1)
- Gbest selection: The best solution is selected from the external archive using the crowding distance procedure.
- Step (B-2)
- PSO algorithm: As shown in Figure 4, the control variable is updated according to (8) and (9), and the new fitness values are evaluated.
- Step (B-3)
- Pareto optimality: The fitness generated in Step B-2 is compared with the non-dominated solutions in the external archive, and the external archive is updated if required.
- Step (B-4)
- Termination condition: The iterative process is stopped if a solution with all fitness values less than the preset threshold exists in the external archive.
- Step (C-1)
- MMD solution selection: The final result is selected from the final external archive using (10)–(15).
4. Results and Discussion
4.1. Scenarios
- Case (1)
- The controller parameters for the V/Q control in the REECB model are tuned. In other words, some parameters are used to adjust the responses of the PV systems.
- Case (2)
- The controller parameters for V/Q control in REECB and REPCA are tuned. In other words, all parameters are used to adjust the responses of the PV systems.
- Case (3)
- Some parameter settings for the inverter are already known from the device manual for applications. In this case, the controller parameters of the V/Q controls in the REECB and REPCA models are tuned using the known parameters of the PI controllers.
- Case (4)
- The limitations between the WECC generic model and the practical device are considered. The differences between the control schemes of the WECC generic model and the practical device are examined. In this case, the controller parameters of the V/Q control in the REECB and REPCA models are tuned with a false parameter of the PI controller.
- Case (5)
- The controller parameters for V/Q control in REECB and REPCA are tuned using only two dynamic features, and , considering the occurrence period of the fault disturbances.
- Case (6)
- Similarly to Case 5, the controller parameters for V/Q control in REECB and REPCA are tuned using and , considering the recovery period of fault disturbances.
4.2. Test System and Parameter Setting
4.3. Test Results
- (1)
- The response results and fitness values in Cases 1 and 2 matched the reference response in the base case. The tuned controller parameters approximate the control parameters of the base response and thus can be used as a benchmark for inverter design.
- (2)
- From the results of Case 3, it can be observed that in practical applications, if some parameters of the inverter are known, the reference values can be effectively tracked, and the remaining control parameters can be tuned.
- (3)
- Case 4 shows that if the equipment conditions limit the tuning parameters, the difficulty of the parameter tuning may increase.
- (4)
- Cases 5 and 6 were tuned using only two dynamic features under the occurrence and recovery periods of fault disturbances. The difficulty of parameter tuning may have increased in Case 5.
5. Applications
- (1)
- Table 10 shows that the Case 1–Case 3 tuning results can approximate the reference cases. The dynamic response of the actual inverter in the power system can be simulated effectively.
- (2)
- In Case 4, if the equipment conditions limit the inverter responses, the difficulty in parameter tuning may increase.
- (3)
- Cases 5 and 6 are tuned by only two dynamic features under the occurrence and recovery periods of fault disturbances. The difficulty of parameter tuning in Cases 5 and 6 is more serious than that in Cases 1–3.
6. Conclusions
- (1)
- MOPSO can effectively improve the ability to search for the best solution in the solution space by continuously updating and replacing an external archive.
- (2)
- The performance of each objective feature in MOPSO is better than that of the single-objective weighting sum method. The lowest fitness values for IEEE 39 using MOPSO and PSO were 6.82 × 10−10 and 7.34 × 10−6, respectively, whereas the highest value using MOPSO was 1.76 × 10−7, and the highest value using PSO was 4.88 × 10−4. In other words, the MOPSO method is superior to the standard PSO method.
- (3)
- For different cases with different parameter selections and objective features, the proposed method can effectively tune the parameters to approximate the expected response. For the IEEE 39 system, the level of error between the MOPSO-tuned parameter values and the reference values was under 1%.
- (4)
- The proposed method can operate efficiently under various voltage scenarios. In other words, the proposed method is flexible under different field measurement conditions.
Author Contributions
Funding
Data Availability Statement
Acknowledgments
Conflicts of Interest
References
- Qazi, A.; Hussain, F.; Rahim, N.A.; Hardaker, G.; Alghazzawi, D.; Shaban, K.; Haruna, K. Towards sustainable energy: A systematic review of renewable energy sources, technologies, and public opinions. IEEE Access 2019, 7, 63837–63851. [Google Scholar] [CrossRef]
- Rizzi, F.; van Eck, N.J.; Frey, M. The production of scientific knowledge on renewable energies: Worldwide trends, dynamics and challenges and implications for management. Renew. Energy 2014, 62, 657–671. [Google Scholar] [CrossRef]
- Sadeghi, H.; Rashidinejad, M.; Moeini-Aghtaie, M.; Abdollahi, A. The energy hub: An extensive survey on the state-of-the-art. Appl. Therm. Eng. 2019, 161, 114071. [Google Scholar] [CrossRef]
- Renewables 2021; IEA: Paris, France, 2021.
- Chen, H.H.; Lee, A.H.J.R.; Reviews, S.E. Comprehensive overview of renewable energy development in taiwan. Renew. Sustain. Energy Rev. 2014, 37, 215–228. [Google Scholar] [CrossRef]
- Alam, M.S.; Al-Ismail, F.S.; Salem, A.; Abido, M.A.J.I.A. High-level penetration of renewable energy sources into grid utility: Challenges and solutions. IEEE Access 2020, 8, 190277–190299. [Google Scholar] [CrossRef]
- Kumar, K.P.; Saravanan, B. Recent techniques to model uncertainties in power generation from renewable energy sources and loads in microgrids—A review. Renew. Sustain. Energy Rev. 2017, 71, 348–358. [Google Scholar] [CrossRef]
- Athari, M.H.; Wang, Z. Modeling the uncertainties in renewable generation and smart grid loads for the study of the grid vulnerability. In Proceedings of the 2016 IEEE Power & Energy Society Innovative Smart Grid Technologies Conference (ISGT), Minneapolis, MN, USA, 6–9 September 2016; IEEE: Minneapolis, MN, USA, 2016; pp. 1–5. [Google Scholar]
- Dreidy, M.; Mokhlis, H.; Mekhilef, S. Inertia response and frequency control techniques for renewable energy sources: A review. Renew. Sustain. Energy Rev. 2017, 69, 144–155. [Google Scholar] [CrossRef]
- Yu, S.; Zhang, L.; Lu, H.H.-C.; Fernando, T.; Wong, K.P. A dse-based power system frequency restoration strategy for pv-integrated power systems considering solar irradiance variations. IEEE Trans. Ind. Inform. 2017, 13, 2511–2518. [Google Scholar] [CrossRef]
- Johnson, S.C.; Papageorgiou, D.J.; Mallapragada, D.S.; Deetjen, T.A.; Rhodes, J.D.; Webber, M.E. Evaluating rotational inertia as a component of grid reliability with high penetrations of variable renewable energy. Energy 2019, 180, 258–271. [Google Scholar] [CrossRef]
- Etxegarai, A.; Eguia, P.; Torres, E.; Iturregi, A.; Valverde, V. Review of grid connection requirements for generation assets in weak power grids. Renew. Sustain. Energy Rev. 2015, 41, 1501–1514. [Google Scholar] [CrossRef]
- Lammert, G.; Heß, T.; Schmidt, M.; Schegner, P.; Braun, M. Dynamic grid support in low voltage grids—Fault ride-through and reactive power/voltage support during grid disturbances. In Proceedings of the 2014 Power Systems Computation Conference, Wroclaw, Poland, 18–22 August 2014; IEEE: Wroclaw, Poland, 2014; pp. 1–7. [Google Scholar]
- Zhu, S.; Piper, D.; Ramasubramanian, D.; Quint, R.; Isaacs, A.; Bauer, R. Modeling inverter-based resources in stability studies. In Proceedings of the 2018 IEEE Power & Energy Society General Meeting (PESGM), Portland, OR, USA, 5–10 August 2018; IEEE: Portland, OR, USA, 2018; pp. 1–5. [Google Scholar]
- Ćuk, V.; Ribeiro, P.F.; Cobben, J.F.; Kling, W.L.; Isleifsson, F.R.; Bindner, H.W.; Martensen, N.; Samadi, A.; Söder, L. Considerations on the Modeling of Photovoltaic Systems for Grid Impact Studies. In Proceedings of the 1st International Workshop on the Integration of Solar Power into Power Systems, Aarhus, Denmark, 24 October 2011; pp. 35–42. [Google Scholar]
- Nanou, S.I.; Papathanassiou, S.A. Modeling of a pv system with grid code compatibility. Electr. Power Syst. Res. 2014, 116, 301–310. [Google Scholar] [CrossRef]
- Mahseredjian, J.; Dinavahi, V.; Martinez, J.A. Simulation tools for electromagnetic transients in power systems: Overview and challenges. IEEE Trans. Power Deliv. 2009, 24, 1657–1669. [Google Scholar] [CrossRef]
- Hariri, A.; Faruque, M.O. A hybrid simulation tool for the study of pv integration impacts on distribution networks. IEEE Trans. Sustain. Energy 2016, 8, 648–657. [Google Scholar] [CrossRef]
- Ellis, A.; Behnke, M.; Elliott, R. Generic Solar Photovoltaic System Dynamicsimulation Model Specification; Sandia Report; Sandia National Laboratories: Albuquerque, NM, USA, 2013. [Google Scholar]
- Sørensen, P.; Andresen, B.; Fortmann, J.; Pourbeik, P. Modular structure of wind turbine models in iec 61400-27-1. In Proceedings of the 2013 IEEE Power & Energy Society General Meeting, Vancouver, BC, Canada, 21–25 July 2013; IEEE: Vancouver, BC, Canada, 2013; pp. 1–5. [Google Scholar]
- Farantatos, E. Model User Guide for Generic Renewable Energy Systemmodels; Tech. Rep. 3002014083; Electric Power Research Institute: Washington, DC, USA, 2018. [Google Scholar]
- Göksu, Ö.; Sørensen, P.; Morales, A.; Weigel, S.; Fortmann, J.; Pourbeik, P. Compatibility of iec 61400-27-1 and wecc 2nd generation wind turbine models. In Proceedings of the 15th International Workshop on Large-Scale Integration of Wind Power into Power Systems as well as on Transmission Networks for Offshore Wind Power Plants, Vienna, Austria, 15–17 November 2016; pp. 15–17. [Google Scholar]
- Eguia, P.; Etxegarai, A.; Torres, E.; San Martin, J.; Albizu, I. Modeling and validation of photovoltaic plants using generic dynamic models. In Proceedings of the 2015 International Conference on Clean Electrical Power (ICCEP), Taormina, Italy, 16–18 June 2015; IEEE: Taormina, Italy, 2015; pp. 78–84. [Google Scholar]
- Pourbeik, P.; Etzel, N.; Wang, S. Model validation of large wind power plants through field testing. IEEE Trans. Sustain. Energy 2017, 9, 1212–1219. [Google Scholar] [CrossRef]
- Machlev, R.; Batushansky, Z.; Soni, S.; Chadliev, V.; Belikov, J.; Levron, Y. Verification of utility-scale solar photovoltaic plant models for dynamic studies of transmission networks. Energies 2020, 13, 3191. [Google Scholar] [CrossRef]
- Lammert, G.; Premm, D.; Ospina, L.D.P.; Boemer, J.C.; Braun, M.; Van Cutsem, T. Control of photovoltaic systems for enhanced short-term voltage stability and recovery. IEEE Trans. Energy Convers. 2018, 34, 243–254. [Google Scholar] [CrossRef]
- Abubakar, H.; Abdullahi, M.; Smaiala, B. Ants colony optimization algorithm in the hopfield neural network for agricultural soil fertility reverse analysis. Iraqi J. Comput. Sci. Math. 2022, 3, 32–42. [Google Scholar] [CrossRef]
- Shamis, N.A.; Mohammad, A.; Hind Raad, I. Rao-svm machine learning algorithm for intrusion detection System. Iraqi J. Comput. Sci. Math. 2020, 1, 23–27. [Google Scholar] [CrossRef]
- Saleh, B.; Yousef, A.M.; Ebeed, M.; Abo-Elyousr, F.K.; Elnozahy, A.; Mohamed, M.; Abdelwahab, S.A.M. Design of pid controller with grid connected hybrid renewable energy system using optimization algorithms. J. Electr. Eng. Technol. 2021, 16, 3219–3233. [Google Scholar] [CrossRef]
- Fetouh, T.; Zaky, M.S. New approach to design svc-based stabiliser using genetic algorithm and rough set theory. IET Gener. Transm. Distrib. 2017, 11, 372–382. [Google Scholar] [CrossRef]
- Shahgholian, G.; Movahedi, A. Power system stabiliser and flexible alternating current transmission systems controller coordinated design using adaptive velocity update relaxation particle swarm optimisation algorithm in multi-machine power system. IET Gener. Transm. Distrib. 2016, 10, 1860–1868. [Google Scholar] [CrossRef]
- Soni, S. Solar pv Plant Model Validation for Grid Integration Studies; Arizona State University: Tempe, AZ, USA, 2014. [Google Scholar]
- Chi, Y.; Xu, Y. Multi-objective robust tuning of statcom controller parameters for stability enhancement of stochastic wind-penetrated power systems. IET Gener. Transm. Distrib. 2020, 14, 4805–4814. [Google Scholar] [CrossRef]
- Helton, J.C.; Davis, F.J. Latin hypercube sampling and the propagation of uncertainty in analyses of complex systems. Reliab. Eng. 2003, 81, 23–69. [Google Scholar] [CrossRef]
- Yang, N.C.; Le, M.D. Multi-objective bat algorithm with time-varying inertia weights for optimal design of passive power filters set. IET Gener. Transm. Distrib. 2015, 9, 644–654. [Google Scholar] [CrossRef]
- Yang, N.-C.; Le, M.-D. Optimal design of passive power filters based on multi-objective bat algorithm and pareto front. Applied Soft Computing 2015, 35, 257–266. [Google Scholar] [CrossRef]
- Reyes-Sierra, M.; Coello, C.C. Multi-objective particle swarm optimizers: A survey of the state-of-the-art. Int. J. Comput. Intell. Res. 2006, 2, 287–308. [Google Scholar]
- Chiu, W.-Y.; Yen, G.G.; Juan, T.-K. Minimum manhattan distance approach to multiple criteria decision making in multiobjective optimization problems. IEEE Trans. Evol. Comput. 2016, 20, 972–985. [Google Scholar] [CrossRef]



























| Operating Scenarios | |
|---|---|
| Scenario 1 | POI voltage dip to 0.9 pu |
| Scenario 2 | POI voltage dip to 0.35 pu |
| Parameter | Value |
|---|---|
| 0.353 | |
| 155.388 | |
| 47.552 | |
| 3.076 | |
| 47.476 | |
| 319.045 |
| Parameter | REECB | REPCA | ||||
|---|---|---|---|---|---|---|
| Case 1 | ☑ | ☑ | ☑ | ☑ | ||
| Case 2 | ☑ | ☑ | ☑ | ☑ | ☑ | ☑ |
| Case 3 | ☑ | ☑ | ☑ (known) | ☑ (known) | ☑ | ☑ |
| Case 4 | ☑ (false setting) | ☑ | ☑ | ☑ | ☑ | ☑ |
| Case 5 | ☑ | ☑ | ☑ | ☑ | ☑ | ☑ |
| Case 6 | ☑ | ☑ | ☑ | ☑ | ☑ | ☑ |
| Parameter | Value | Parameter | Value |
|---|---|---|---|
| Population size | 20 | ||
| LHS level | 20 | 1 | |
| External archive size | 100 | 1.25 | |
| Maximum iteration | 500 | 1.5 | |
| Feature tolerance () | 0.1 | 1.75 | |
| Simulation time | 3 s |
| Parameter | Value |
|---|---|
| 0–0.8 | |
| 0–200 | |
| 0–100 | |
| 0–10 | |
| 0–100 | |
| 0–400 |
| Parameter | REECB | REPCA | ||||
|---|---|---|---|---|---|---|
| Reference | 0.353 | 155.388 | 47.552 | 3.076 | 47.476 | 319.045 |
| Case 1 | 0.353 | 155.388 | 47.552 | 3.078 | - | - |
| Case 2 | 0.353 | 155.388 | 47.549 | 3.115 | 47.476 | 319.014 |
| Case 3 | 0.353 | 155.391 | 47.552 | 3.076 | 47.482 | 314.935 |
| Case 4 | 0.500 | 127.091 | 77.234 | 0.085 | 49.569 | 64.626 |
| Case 5 | 0.353 | 155.388 | 47.019 | 3.439 | 17.407 | 301.658 |
| Case 6 | 0.353 | 155.349 | 47.425 | 3.465 | 17.996 | 5.004 |
| Fitness | ||||||||
|---|---|---|---|---|---|---|---|---|
| Case 1 | 0.00 × 10+0 | 7.84 × 10−10 | 0.00 × 10+0 | 9.80 × 10−10 | 0.00 × 10+0 | 1.73 × 10−8 | 0.00 × 10+0 | 1.38 × 10−8 |
| Case 2 | 0.00 × 10+0 | 4.55 × 10−8 | 1.56 × 10−9 | 7.08 × 10−8 | 0.00 × 10+0 | 4.25 × 10−8 | 0.00 × 10+0 | 6.15 × 10−8 |
| Case 3 | 1.21 × 10−7 | 6.65 × 10−7 | 4.86 × 10−7 | 4.22 × 10−6 | 1.22 × 10−9 | 6.46 × 10−7 | 5.70 × 10−9 | 3.39 × 10−6 |
| Case 4 | 8.72 × 10−4 | 1.47 × 10−3 | 5.49 × 10−3 | 8.96 × 10−3 | 8.46 × 10−5 | 2.75 × 10−3 | 2.45 × 10−4 | 1.77 × 10−2 |
| Case 5 | 8.77 × 10−8 | - | 6.69 × 10−7 | - | 1.14 × 10−8 | - | 4.62 × 10−8 | - |
| Case 6 | - | 5.41 × 10−7 | - | 7.29 × 10−6 | - | 8.70 × 10−7 | - | 8.90 × 10−6 |
| Parameter | REECB | REPCA | |||||
|---|---|---|---|---|---|---|---|
| Reference | 0.353 | 155.388 | 47.552 | 3.076 | 47.476 | 319.045 | |
| Case 1 | MOPSO | 0.353 | 155.388 | 47.552 | 3.078 | - | - |
| PSO | 0.351 | 155.206 | 30.516 | 8.507 | - | - | |
| Case 2 | MOPSO | 0.353 | 155.388 | 47.549 | 3.115 | 47.476 | 319.014 |
| PSO | 0.366 | 156.037 | 35.886 | 9.898 | 70.913 | 399.223 | |
| Reference | |||||||||
|---|---|---|---|---|---|---|---|---|---|
| Case 1 | MOPSO | 0.00 × 10+0 | 7.84 × 10−10 | 0.00 × 10+0 | 9.80 × 10−10 | 0.00 × 10+0 | 1.73 × 10−8 | 0.00 × 10+0 | 1.38 × 10−8 |
| PSO | 5.78 × 10−6 | 6.61 × 10−6 | 3.53 × 10−5 | 4.44 × 10−5 | 1.43 × 10−6 | 9.80 × 10−6 | 4.05 × 10−6 | 6.65 × 10−5 | |
| Case 2 | MOPSO | 0.00 × 10+0 | 4.55 × 10−8 | 1.56 × 10−9 | 7.08 × 10−8 | 0.00 × 10+0 | 4.25 × 10−8 | 0.00 × 10+0 | 6.15 × 10−8 |
| PSO | 2.99 × 10−5 | 6.00 × 10−5 | 2.01 × 10−4 | 3.74 × 10−4 | 3.87 × 10−5 | 1.67 × 10−4 | 1.09 × 10−4 | 1.14 × 10−3 | |
| Parameter | REECB | REPCA | ||||
|---|---|---|---|---|---|---|
| Reference | 0.353 | 155.388 | 47.552 | 3.076 | 47.476 | 319.045 |
| Case 1 | 0.353 | 155.388 | 47.556 | 3.085 | - | - |
| Case 2 | 0.353 | 155.388 | 47.553 | 3.075 | 47.477 | 319.075 |
| Case 3 | 0.353 | 155.388 | 47.552 | 3.076 | 47.476 | 319.046 |
| Case 4 | 0.500 | 143.543 | 49.695 | 3.396 | 47.227 | 326.763 |
| Case 5 | 0.353 | 155.402 | 47.537 | 3.725 | 47.472 | 318.500 |
| Case 6 | 0.353 | 155.387 | 47.350 | 6.749 | 47.470 | 318.340 |
| Fitness | ||||||||
|---|---|---|---|---|---|---|---|---|
| Case 1 | 9.43 × 10−8 | 1.13 × 10−7 | 1.86 × 10−7 | 3.85 × 10−7 | 6.82 × 10−10 | 7.49 × 10−8 | 9.74 × 10−11 | 1.76 × 10−7 |
| Case 2 | 8.88 × 10−8 | 9.55 × 10−8 | 1.16 × 10−7 | 1.47 × 10−7 | 6.82 × 10−10 | 6.65 × 10−8 | 9.74 × 10−11 | 8.47 × 10−8 |
| Case 3 | 0.00 × 10+0 | 8.27 × 10−8 | 0.00 × 10+0 | 1.91 × 10−8 | 0.00 × 10+0 | 3.92 × 10−10 | 0.00 × 10+0 | 4.90 × 10−10 |
| Case 4 | 1.19 × 10−5 | 1.57 × 10−4 | 1.83 × 10−4 | 9.11 × 10−4 | 3.53 × 10−4 | 6.25 × 10−4 | 6.76 × 10−4 | 4.66 × 10−3 |
| Case 5 | 1.13 × 10−7 | - | 2.59 × 10−7 | - | 1.07 × 10−7 | - | 1.71 × 10−7 | - |
| Case 6 | - | 4.14 × 10−7 | - | 3.02 × 10−6 | - | 4.41 × 10−7 | - | 2.47 × 10−6 |
| Parameter | REECB | REPCA | |||||
|---|---|---|---|---|---|---|---|
| Reference | 0.353 | 155.388 | 47.552 | 3.076 | 47.476 | 319.045 | |
| Case 1 | MOPSO | 0.353 | 155.388 | 47.556 | 3.085 | - | - |
| PSO | 0.334 | 157.856 | 70.527 | 10.00 | - | - | |
| Case 2 | MOPSO | 0.353 | 155.388 | 47.553 | 3.075 | 47.477 | 319.075 |
| PSO | 0.290 | 161.486 | 46.035 | 4.550 | 48.333 | 374.811 | |
| Fitness | |||||||||
|---|---|---|---|---|---|---|---|---|---|
| Case 1 | MOPSO | 9.43 × 10−8 | 1.13 × 10−7 | 1.86 × 10−7 | 3.85 × 10−7 | 6.82 × 10−10 | 7.49 × 10−8 | 9.74 × 10−11 | 1.76 × 10−7 |
| PSO | 1.30 × 10−5 | 2.51 × 10−5 | 8.64 × 10−5 | 1.46 × 10−4 | 2.70 × 10−5 | 8.77 × 10−5 | 4.80 × 10−5 | 7.36 × 10−4 | |
| Case 2 | MOPSO | 8.88 × 10−8 | 9.55 × 10−8 | 1.16 × 10−7 | 1.47 × 10−7 | 6.82 × 10−10 | 6.65 × 10−8 | 9.74 × 10−11 | 8.47 × 10−8 |
| PSO | 7.34 × 10−6 | 8.39 × 10−5 | 1.00 × 10−4 | 4.88 × 10−4 | 4.64 × 10−5 | 3.23 × 10−4 | 1.05 × 10−4 | 2.98 × 10−3 | |
| MOPSO | GD | IGD | |
|---|---|---|---|
| Test System | Case 1 | 4.63 × 10−7 | 3.67 × 10−6 |
| Case 2 | 6.39 × 10−9 | 4.86 × 10−6 | |
| IEEE 39 | Case 1 | 1.26 × 10−8 | 2.19 × 10−8 |
| Case 2 | 3.82 × 10−8 | 7.16 × 10−9 | |
Disclaimer/Publisher’s Note: The statements, opinions and data contained in all publications are solely those of the individual author(s) and contributor(s) and not of MDPI and/or the editor(s). MDPI and/or the editor(s) disclaim responsibility for any injury to people or property resulting from any ideas, methods, instructions or products referred to in the content. |
© 2023 by the authors. Licensee MDPI, Basel, Switzerland. This article is an open access article distributed under the terms and conditions of the Creative Commons Attribution (CC BY) license (https://creativecommons.org/licenses/by/4.0/).
Share and Cite
Yang, N.-C.; Hsu, C.-W.; Sen, A. Parameter Tuning for WECC Generic Photovoltaic System Models Using Latin Hypercube Sampling and Pareto Optimality. Mathematics 2023, 11, 2739. https://doi.org/10.3390/math11122739
Yang N-C, Hsu C-W, Sen A. Parameter Tuning for WECC Generic Photovoltaic System Models Using Latin Hypercube Sampling and Pareto Optimality. Mathematics. 2023; 11(12):2739. https://doi.org/10.3390/math11122739
Chicago/Turabian StyleYang, Nien-Che, Chun-Wei Hsu, and Abhilash Sen. 2023. "Parameter Tuning for WECC Generic Photovoltaic System Models Using Latin Hypercube Sampling and Pareto Optimality" Mathematics 11, no. 12: 2739. https://doi.org/10.3390/math11122739
APA StyleYang, N.-C., Hsu, C.-W., & Sen, A. (2023). Parameter Tuning for WECC Generic Photovoltaic System Models Using Latin Hypercube Sampling and Pareto Optimality. Mathematics, 11(12), 2739. https://doi.org/10.3390/math11122739

