Quantum Inspired Task Optimization for IoT Edge Fog Computing Environment
Abstract
1. Introduction
1.1. Application-Oriented Research Motivation
- 1.
- Smart Mining Industry: The use of smart devices to collect ubiquitous information on chemical emissions in the mining industry such as coal and mineral has enabled real-time preventative measures. Furthermore, because substantial data processing may be conducted utilizing co-located Edge nodes, Edge Computing can considerably enhance accuracy.
- 2.
- Intelligent Transportation Systems (ITS) are a subset of the Internet of Things (IoT)-enabled transportation business. To allow ITS, a roadside mobility vehicle can be outfitted with Edge Computing nodes. Edge Computing, for example, can lead to Support for in-vehicle Entertainment Systems (SivES) and Intelligent Vehicles (IV) that can provide contextual data collection, GPS-based service delivery, and intelligent traffic management that control signal-based on traffic volume and emergency. Additionally, Edge-based ITS includes providing required information to drivers and commuters regarding traffic volume and road conditions.
- 3.
- Smart Waste Management Industry (SWMI): One of the primary goals of SWMI is to automate the waste management process. Edge-enabled SWMI monitors toxic and non-toxic waste disposal in the industrial sector.
1.2. Technical Research Motivation
1.3. Edge-Related Quantum-Inspired Computing
1.4. Novel Contribution
- 1.
- Utilizing QCi allocates IoT tasks across an Edge Computing platform in real time.
- 2.
- Allocating diverse resources over Edge nodes using a QCO technique to achieve maximal performance.
- 3.
- A novel QCO technique has been proposed for mapping IoT-task to the best Edge node for processing. This mapping is achieved in terms of the Usability Index Measure (UIM), a probabilistic measure that represents a unifying factor for analyzing an Edge-computational node’s availability for managing current demand.
- 4.
- Proposing a QC-Neural Network Model for predicting optimum node-based specifications.
Paper Organization
2. Fundamental Concept
2.1. Task Allocation
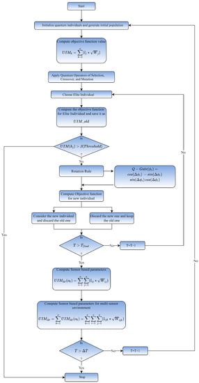
2.2. QC-Inspired Optimization (QCO) Technique
- 1.
- Qubit: A qubit is the fundamental unit of the data held in a 2-state QC. A qubit can be in one of three states: 0|state, 1|state, or superposition-state. A qubit is expressed assuch that and are complex integers describing the probabilistic measures of states. indicates the likelihood of 0|state, and gives the likelihood of 1|state. The difference between a conventional bit and a qubit is seen in Figure 3. The following relationship is guaranteed when the state is normalized to unity.
- 2.
- Qubit Individual: It is a string that contains numerous qubits at the same time. It is notated assuch that n is the qubit number that formulates the qubit individual. The ability to express different states via linear superposition is one of the advantages of qubit individuals. For example, the following is a 3-bit qubit individual.The aforementioned representation concurrently indicates information from eight separate states. Specifically, the above equation represents the full state of the system with appropriate probability asTable 1 shows the probability of each state based on the supplied linear superposition of system states. In general, 2n states may be expressed simultaneously with n qubits.
- 3.
- Qubit Population: It is a group of qubit individuals. It is represented by m + 1 separate qubit individuals, each of length n.
- 4.
- Q-gate: It is a variability operation that updates the qubit individual to fulfill the normalization requirement, where the updated qubits are and . The operation using a Q-gate can modify the state of a qubit. It is described as a urinary operator Z working on the quantum-state to meet the condition ZTZ = ZZT. The Hermitian Adjoint of Z is denoted by ZT. The Rotation gate, Hadamard gate, and controlled-NOT gate are examples of quantum gates. Observing a quantum state, on the other hand, compresses it into a single state. For a better understanding, a general rotating gate is given below.
3. Literature Review
3.1. Dynamic Task Allocation Techniques
3.2. QCi Optimization (QCO) Research
4. Proposed Technique
4.1. Quantum Formulation
4.1.1. Task Allocation Parameter (TAP)
4.1.2. Practical Considerations
4.1.3. TAP: Qubits Representation
4.1.4. Quantifying TAP
4.2. Task Allocation-Specific QCO Algorithm
4.2.1. Quantum Operations
- 1.
- Mutation: As a quantum mutation operator, the NOT gate is utilized. The mutation procedure is employed to expand the quantum individual’s variety. Furthermore, the total likelihood of immature convergence is reduced. Furthermore, the improved solution’s searching capability has been much enhanced. The NOT gate is being utilized to reverse the potential probabilities of formalized qubits and the related population in the current study. In each generation, a random qubit, also known as a gene, is chosen for mutation from the preceding qubit individual, and a value is created in its place. NOT gate is used to determine the updated qubit if the probability is greater than the prefixed mutation probability.
- 2.
- Crossover: Another significant functional feature of the QCi approach is crossover. It improves solution space efficiency on a temporal scale, allowing for the development of time-sensitive outcomes. Individual qubits can crossover in this procedure to assess and identify the fittest potential individual among qubit populations. As a result, only the fittest qubits can repeat and deliver the best outcomes. In the current case, crossover operations are used to examine the solution space to determine the best Edge node. The following manner depicts the crossover operation on qubit individuals.Assume that the qubit population is made up of 2-qubit individuals, each with n qubits. After that, the crossover operation is carried out as follows:Qubit1 = Qubit2 = .If Qubit1 is fitter than Qubit2, new chromosome population will beQubit’1 = Qubit’2 =As it can be seen that Qubit’1 and Qubit’2 have been changed except the initial value of ’1 and ’1. This diversification enables rapid analysis of a wide number of solution spaces. In the current situation, these two procedures, crossover and mutation, are used to cover the largest possible solution space for ideal Edge nodes and, as a result, to provide overall accuracy in the suggested task allocation method.
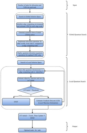
4.2.2. Algorithm for QC-Task Allocation
4.2.3. Numerical Analysis
Local Search Procedure
Global Search Procedure
4.2.4. Mathematical Example
4.3. Quantum Neural Network (QNN)
4.3.1. Monitoring
4.3.2. Learning
4.3.3. Prediction
5. Implementation Analysis
- 1.
- In the simulation environment, assess the temporal delay for task execution.
- 2.
- Determine the suggested QNN model’s prediction efficiency statistically.
- 3.
- Determine the overall system’s stability for a varying number of tasks.
5.1. Simulation Environment
- 1.
- The number of computer cores and respective CPU speeds.
- 2.
- Bandwidth on the network for the matching transmission rate.
- 3.
- The amount of RAM available for task storage. The simulation environment for heterogeneous Edge nodes is created in the following ways
- (a)
- The Edge Computing nodes are linked by a high-speed, dependable inter-network.
- (b)
- Each Edge node does the operation in a parallel manner.
- (c)
- Each Edge node is capable of flawless inter-node communication.
- (d)
- On the Edge node, task execution is non-preemptive.
5.2. Temporal Delay
Results
- 1.
- The findings with 6 Edge nodes are shown in Figure 12a. When averaging across a large number of tasks, the suggested approach can complete tasks in 96.24 s, compared to 105.36 s for RR, 122.36 s for MM, and 141.56 s for MCT.
- 2.
- When the number of Edge nodes is raised to 10, as shown in Figure 12b, the average temporal delay for the proposed strategy approaches 52.23 s, compared to 70.34 s for RR, 85.23 s for MM, and 90.25 s for MCT.
- 3.
- When the number of Edge nodes is raised to 14, Figure 12c displays the mean execution time for the suggested approach. It reveals that the overall execution latency is 39.12 s, which is better than 44.81 s for RR, 47.20 s for MM, and 49.26 s for MCT.
- 4.
- The results of a simulation with 20 Edge nodes are shown in Figure 12d. The average execution latency in this scenario is 20.15 s, which is better than the 30.15 s of RR, 36.78 s of MM, and 39.14 s of MCT. As a result, it can be inferred that, based on comparative analysis with state-of-the-art allocation strategies, the suggested algorithm is very efficient on a temporal scale.
5.3. Utilization of Energy
5.4. Prediction Efficacy
Results
5.5. System Stability
5.6. Comparative Analysis
- 1.
- Domain of Research (DoR): DoR specifies the research domain in which the authors conducted their respective research. In other words, it gives a high-level summary of the study model.
- 2.
- Significant contribution It establishes the unique contribution made by the authors in the comparative research. Furthermore, it gives a quick review of the performance assessment.
- 3.
- QC-Approach: It establishes the QCi technique’s suitability for the optimal scheduler. Specifically, the use of QCO in the given research of task allocation in distributed architectures such as Edge-Cloud Computing is a unique technique and hence an important parameter for comparison analysis.
- 4.
- Temporal Assessment: It describes the suggested research’s behavior in terms of optimal task distribution across distributed Edge nodes in real-time. Specifically, it represents the use of specific features for resource allocation to provide outcomes with the least amount of delay.
- 5.
- Mathematical Assessment: The numerical analysis of the suggested approach for prediction purposes is provided through mathematical assessment. Because the current QCO approach is based on probability, numerical analysis is required.
- 6.
- Edge Computing: It establishes the use of Edge Computing-based applications. Specifically, the usefulness of task allocation in settings based on the Edge Computing platform is indicated by the attribute.
- 7.
- Prediction: It is a vital factor to consider when comparing two studies. It specifically gives information on the prediction features of numerous studies that are being compared.
6. Conclusions
Author Contributions
Funding
Data Availability Statement
Conflicts of Interest
References
- Chegini, H.; Naha, R.K.; Mahanti, A.; Thulasiraman, P. Process Automation in an IoT–Fog–Cloud Ecosystem: A Survey and Taxonomy. IoT 2021, 2, 92–118. [Google Scholar] [CrossRef]
- Ghazal, T.M.; Hasan, M.K.; Alshurideh, M.T.; Alzoubi, H.M.; Ahmad, M.; Akbar, S.S.; Al Kurdi, B.; Akour, I.A. IoT for smart cities: Machine learning approaches in smart healthcare—A review. Future Internet 2021, 13, 218. [Google Scholar] [CrossRef]
- Hajjaji, Y.; Boulila, W.; Farah, I.R.; Romdhani, I.; Hussain, A. Big data and IoT-based applications in smart environments: A systematic review. Comput. Sci. Rev. 2021, 39, 100318. [Google Scholar] [CrossRef]
- Chen, J.; Ran, X. Deep Learning With Edge Computing: A Review. Proc. IEEE 2019, 107, 1655–1674. [Google Scholar] [CrossRef]
- Shakarami, A.; Ghobaei-Arani, M.; Shahidinejad, A. A survey on the computation offloading approaches in mobile Edge computing: A machine learning-based perspective. Comput. Netw. 2020, 182, 107496. [Google Scholar] [CrossRef]
- Hassan, N.; Yau, K.L.A.; Wu, C. Edge Computing in 5G: A review. IEEE Access 2019, 7, 127276–127289. [Google Scholar] [CrossRef]
- Siriwardhana, Y.; Porambage, P.; Liyanage, M.; Ylianttila, M. A survey on mobile augmented reality with 5G mobile Edge Computing: Architectures, applications, and technical aspects. IEEE Commun. Surv. Tutor. 2021, 23, 1160–1192. [Google Scholar] [CrossRef]
- Portilla, J.; Mujica, G.; Lee, J.S.; Riesgo, T. The extreme Edge at the bottom of the Internet of Things: A review. IEEE Sens. J. 2019, 19, 3179–3190. [Google Scholar] [CrossRef]
- Ren, J.; Zhang, D.; He, S.; Zhang, Y.; Li, T. A survey on end-Edge-Cloud orchestrated network computing paradigms: Transparent computing, mobile Edge Computing, fog computing, and Cloudlet. ACM Comput. Surv. (CSUR) 2019, 52, 1–36. [Google Scholar] [CrossRef]
- Gyongyosi, L.; Imre, S. A survey on quantum computing technology. Comput. Sci. Rev. 2019, 31, 51–71. [Google Scholar] [CrossRef]
- Bhatia, M.; Sood, S.K. Quantum computing-inspired network optimization for IoT applications. IEEE Internet Things J. 2020, 7, 5590–5598. [Google Scholar] [CrossRef]
- Manocha, A.; Bhatia, M.; Kumar, G. Dew computing-inspired health-meteorological factor analysis for early prediction of bronchial asthma. J. Netw. Comput. Appl. 2021, 179, 102995. [Google Scholar] [CrossRef]
- Bhatia, M.; Sood, S.K.; Kaur, S. Quantum-based predictive fog scheduler for IoT applications. Comput. Ind. 2019, 111, 51–67. [Google Scholar] [CrossRef]
- Bhatia, M.; Sood, S.K.; Kaur, S. Quantumized approach of load scheduling in fog computing environment for IoT applications. Computing 2020, 102, 1097–1115. [Google Scholar] [CrossRef]
- Manocha, A.; Bhatia, M. A novel deep fusion strategy for COVID-19 prediction using multimodality approach. Comput. Electr. Eng. 2022, 103, 108274. [Google Scholar] [CrossRef]
- Kaur, K.; Kaur, N.; Kaur, K. A novel context and load-aware family genetic algorithm based task scheduling in Cloud Computing. In Data Engineering and Intelligent Computing; Springer: Singapore, 2018; pp. 521–531. [Google Scholar]
- Chawla, A.; Ghumman, N.S. Package-based approach for load balancing in Cloud Computing. In Big Data Analytics; Springer: Singapore, 2018; pp. 71–77. [Google Scholar]
- Capota, E.A.; Stangaciu, C.S.; Micea, M.V.; Curiac, D.I. Towards mixed criticality task scheduling in cyber physical systems: Challenges and perspectives. J. Syst. Softw. 2019, 156, 204–216. [Google Scholar] [CrossRef]
- Burns, A.; Davis, R. Mixed Criticality Systems—A Review; Tech. Rep.; Department of Computer Science, University of York: York, UK, 2013; pp. 1–69. [Google Scholar]
- Belgaum, M.R.; Soomro, S.; Alansari, Z.; Alam, M. Cloud service ranking using checkpoint-based load balancing in real-time scheduling of Cloud Computing. In Progress in Advanced Computing and Intelligent Engineering; Springer: Singapore, 2018; pp. 667–676. [Google Scholar]
- Srivastava, S.; Singh, S. Performance optimization in Cloud Computing through Cloud partitioning-based load balancing. In Advances in Computer and Computational Sciences; Springer: Singapore, 2018; pp. 301–311. [Google Scholar]
- Adhikari, M.; Amgoth, T. Heuristic-based load-balancing algorithm for IaaS Cloud. Future Gener. Comput. Syst. 2018, 81, 156–165. [Google Scholar] [CrossRef]
- Tang, Z.; Zhang, X.; Li, K.; Li, K. An intermediate data placement algorithm for load balancing in spark computing environment. Future Gener. Comput. Syst. 2018, 78, 287–301. [Google Scholar] [CrossRef]
- Shahdi-Pashaki, S.; Teymourian, E.; Tavakkoli-Moghaddam, R. New approach based on group technology for the consolidation problem in Cloud Computing-mathematical model and genetic algorithm. Comput. Appl. Math. 2018, 37, 693–718. [Google Scholar] [CrossRef]
- Roth, A.; Wüstefeld, K.; Weichert, F. A Data-Centric Augmentation Approach for Disturbed Sensor Image Segmentation. J. Imaging 2021, 7, 206. [Google Scholar] [CrossRef]
- Jamali, A.J.U.; Mondal, R.R. Modified Dynamically-updated Weighted Opportunity Cost Based Algorithm for Unbalanced Transportation Problem. J. Eng. Sci. 2021, 12, 119–131. [Google Scholar] [CrossRef]
- Mala, K.; Priyadharshini, S.; Madhumathi, R. Resource Allocation in Cloud Using Enhanced Max–Min Algorithm. In Proceedings of the 2021 12th International Conference on Computing Communication and Networking Technologies (ICCCNT), Kharagpur, India, 6–8 July 2021; pp. 1–5. [Google Scholar]
- Ajmal, M.S.; Iqbal, Z.; Khan, F.Z.; Ahmad, M.; Ahmad, I.; Gupta, B.B. Hybrid ant genetic algorithm for efficient task scheduling in Cloud data centers. Comput. Electr. Eng. 2021, 95, 107419. [Google Scholar] [CrossRef]
- Gershengorn, H.B.; Holt, G.E.; Rezk, A.; Delgado, S.; Shah, N.; Arora, A.; Colucci, L.B.; Mora, B.; Iyengar, R.S.; Lopez, A.; et al. Assessment of disparities associated with a crisis standards of care resource allocation algorithm for patients in 2 US hospitals during the COVID-19 pandemic. JAMA Netw. Open 2021, 4, e214149. [Google Scholar] [CrossRef] [PubMed]
- Shi, Y.; Suo, K.; Hodge, J.; Mohandoss, D.P.; Kemp, S. Towards Optimizing Task Scheduling Process in Cloud Environment. In Proceedings of the 2021 IEEE 11th Annual Computing and Communication Workshop and Conference (CCWC), Las Vegas, NV, USA, 27–30 January 2021; pp. 0081–0087. [Google Scholar]
- Weiqing, G.; Yanru, C. Task-scheduling algorithm based on improved genetic algorithm in Cloud Computing environment. Recent Adv. Electr. Electron. Eng. (Former. Recent Patents Electr. Electron. Eng. 2021, 14, 13–19. [Google Scholar] [CrossRef]
- Liang, J.; Li, K.; Liu, C.; Li, K. Are task mappings with the highest frequency of servers so good A case study on Heterogeneous Earliest Finish Time (HEFT) algorithm. J. Syst. Archit. 2021, 121, 102311. [Google Scholar] [CrossRef]
- Farhadi Zavleh, A.; Bakhshi, H. Resource allocation in sparse code multiple access-based systems for Cloud-radio access network in 5G networks. Trans. Emerg. Telecommun. Technol. 2021, 32, e4153. [Google Scholar] [CrossRef]
- Tran-Dang, H.; Kim, D.S. FRATO: Fog resource based adaptive task offloading for delay-minimizing IoT service provisioning. IEEE Trans. Parallel Distrib. Syst. 2021, 32, 2491–2508. [Google Scholar] [CrossRef]
- Centorrino, V.; Bilotta, G.; Cappello, A.; Ganci, G.; Corradino, C.; Del Negro, C. A particle swarm optimization–based heuristic to optimize the configuration of artificial barriers for the mitigation of lava flow risk. Environ. Model. Softw. 2021, 139, 105023. [Google Scholar] [CrossRef]
- Ali, M.H.; Ali, M.H. A Priority-Based Deficit Weighted Round Robin Queuing for Dynamic Bandwidth Allocation Algorithm in Gigabit Passive Optical Network. In Intelligent Energy Management Technologies; Springer: Singapore, 2021; pp. 65–71. [Google Scholar]
- Truong, T.Q.; Zhang, J.; Li, Z.; Wang, L. Integrated Herfindahl–Hirschman Index, Compromise Programming, and ε-Constraint Method For Multicriteria Performance-Based Transportation Budget Allocation. Transp. Res. Rec. 2021, 2675, 468–480. [Google Scholar] [CrossRef]
- Giuliari, G.; Wyss, M.; Legner, M.; Perrig, A. GMA: A Pareto Optimal Distributed Resource-Allocation Algorithm. In Proceedings of the International Colloquium on Structural Information and Communication Complexity; Springer: Berlin/Heidelberg, Germany, 2021; pp. 243–261. [Google Scholar]
- Hosseini Shirvani, M.; Noorian Talouki, R. Bi-objective scheduling algorithm for scientific workflows on Cloud computing platform with makespan and monetary cost minimization approach. Complex Intell. Syst. 2021, 8, 1085–1114. [Google Scholar] [CrossRef]
- Sun, D.; He, H.; Yan, H.; Gao, S.; Liu, X.; Zheng, X. Lr-Stream: Using latency and resource aware scheduling to improve latency and throughput for streaming applications. Future Gener. Comput. Syst. 2021, 114, 243–258. [Google Scholar] [CrossRef]
- Spector, L.; Barnum, H.; Bernstein, H.J.; Swamy, N. Quantum computing applications of genetic programming. Adv. Genet. Program. 1999, 3, 135–160. [Google Scholar]
- Henderson, L.J.; Belenchia, A.; Castro-Ruiz, E.; Budroni, C.; Zych, M.; Brukner, Č.; Mann, R.B. Quantum temporal superposition: The case of quantum field theory. Phys. Rev. Lett. 2020, 125, 131602. [Google Scholar] [CrossRef] [PubMed]
- Li, Y.; Chen, Z.; Wang, Y.; Jiao, L.; Xue, Y. A novel distributed quantum-behaved particle swarm optimization. J. Optim. 2017, 2017, 4685923. [Google Scholar] [CrossRef]
- Tang, C.; Xia, S.; Li, Q.; Chen, W.; Fang, W. Resource pooling in vehicular fog computing. J. Cloud Comput. 2021, 10, 1–14. [Google Scholar] [CrossRef]
- Aiswarya, S.; Ramesh, K.; Prabha, B.; Sasikumar, S.; Vijayakumar, K. A time optimization model for the Internet of Things-based Healthcare system using Fog computing. In Proceedings of the 2021 International Conference on Innovative Computing, Intelligent Communication and Smart Electrical Systems (ICSES), Chennai, India, 24–25 September 2021; pp. 1–6. [Google Scholar]
- Liu, C.Y.; Chen, C.; Chang, C.T.; Shih, L.M. Single-hidden-layer feed-forward quantum neural network based on Grover learning. Neural Netw. 2013, 45, 144–150. [Google Scholar] [CrossRef]
- Sui, T.; Marelli, D.E.; Fu, M.; Lu, R. Accuracy analysis for distributed weighted least-squares estimation in finite steps and loopy networks. Automatica 2018, 97, 82–91. [Google Scholar] [CrossRef]
- Bhatia, M.; Sood, S.K. A comprehensive health assessment framework to facilitate IoT-assisted smart workouts: A predictive healthcare perspective. Comput. Ind. 2017, 92, 50–66. [Google Scholar] [CrossRef]
- Raghu, G.; Sharma, N.K.; Domanal, S.G.; Reddy, G.R.M. Memory-based load balancing algorithm in structured peer-to-peer system. In Progress in Intelligent Computing Techniques: Theory, Practice, and Applications; Springer: Singapore, 2018; pp. 431–439. [Google Scholar]
- Kumar, N.; Shukla, D. Load balancing mechanism using fuzzy row penalty method in Cloud computing environment. In Information and Communication Technology for Sustainable Development; Springer: Singapore, 2018; pp. 365–373. [Google Scholar]
- Puthal, D.; Obaidat, M.S.; Nanda, P.; Prasad, M.; Mohanty, S.P.; Zomaya, A.Y. Secure and sustainable load balancing of Edge data centers in fog computing. IEEE Commun. Mag. 2018, 56, 60–65. [Google Scholar] [CrossRef]













| S.No. | State | Probability |
|---|---|---|
| 1 | 001 | 3/16 |
| 2 | 101 | 3/16 |
| 32 | 110 | 1/16 |
| 4 | 011 | 3/16 |
| 4 | 100 | 1/16 |
| 6 | 000 | 1/16 |
| 7 | 111 | 3/16 |
| 8 | 010 | 1/16 |
| S.No. | Task Allocation Algorithm | Reference | Allocation Strategy |
|---|---|---|---|
| (1) | Segmented Min–Min Dynamic allocation Algorithm | [25] | Request provisioning, Segmentation |
| (2) | Improved or Modified Cost-based allocation Algorithm | [26] | Task groups based allocation |
| (3) | Min–Min allocation Algorithm | [27] | Minimum resource-based allocation |
| (4) | QoS Guided Min–Min allocation Algorithm | [28] | Quality of Service |
| (5) | A* allocation Algorithm | [29] | Random task groups formation |
| (6) | Double Min–Min Algorithm for Dynamic task allocation | [30] | Allocation similar to Min–Min Algorithm |
| (7) | Max–Min allocation Algorithm | [31] | Resource Allocation |
| (8) | Heterogeneous Earliest Finish Time (HEFT) allocation Algorithm | [32] | Group of tasks ordered by rank function |
| (9) | Multiple Quality of Service (QoS) Constrained allocation Algorithm | [33] | Quality of Service (QoS) |
| (10) | Optimal Resource-based allocation Algorithm | [34] | User-specific allocation of resources |
| (11) | Particle Swarm Optimization based Heuristic Algorithm | [35] | Demand distribution strategy |
| (12) | Round Robin allocation Algorithm | [36] | Time value-based allocation |
| (13) | Compromised Time Cost allocation | [37] | Service level task allocation |
| (14) | Optimal Work-flow based allocation Algorithm | [38] | Quality of Service specific allocation technique |
| (15) | Dynamic Weighted Round Robin Algorithm | [36] | Time value and weight-based allocation |
| (16) | Scientific Heterogeneous Earliest Finish Time (SHEFT) Work-flow allocation Algorithm | [39] | Rank function based allocation |
| (17) | Resource Aware Allocation Algorithm | [40] | Task execution delay |
| (18) | Mixed-criticality Scheduling | [18] | Delay |
| Parameter Name | Definition |
|---|---|
| Edge Capacity (EC) | The computing power of Edge-node, which is computed in terms of Mj as the product of assigned cores and corresponding core-size in terms of MIPS |
| Total Edge Capacity (TEC) | Total computing power equivalent to Mj |
| Task Load (TL) | It is the ratio of Edge-specific assigned task number and computing power |
| Task Delay (TD) | It is the total task completion time and is computed as the ratio of task size to the computing power |
| Throughput (TQ) | It is the number of tasks completed per unit temporal instance |
| Node | RAM (in MB) | Core Size (in GHz) | Capacity (GB) | mRAM | mCore Capacity | mCapacity |
|---|---|---|---|---|---|---|
| P(a) | 128 MB | 2.9 | 2 | 0.19 | 0.9 | 0.9 |
| P(b) | 256 MB | 1.3 | 4 | 0.49 | 0.69 | 0.39 |
| P(c) | 512 MB | 2.1 | 8 | 0.98 | 0.39 | 0.77 |
| Task | Required RAM (in MB) | Number of Instructions (in Millions) | Required Capacity (in MB) | mRAM | mInstructions | mCapacity |
|---|---|---|---|---|---|---|
| X | 49 MB | 1.9 | 102 | 0.39 | 0.21 | 0.79 |
| Y | 59 MB | 4.9 | 158 | 0.79 | 0.44 | 0.99 |
| Z | 102 MB | 21 | 210 | 0.97 | 0.25 | 0.41 |
| S. No. | Parameter | SVM(%) | BBN(%) | cANN(%) | QNN(%) |
|---|---|---|---|---|---|
| 1 | Sensitivity | 80.23 | 85.31 | 84.51 | 89.48 |
| 2 | Specificity | 89.12 | 88.12 | 89.21 | 90.78 |
| 3 | Precision | 87.25 | 90.12 | 89.01 | 94.25 |
| 4 | Coverage | 90.55 | 90.25 | 91.54 | 96.66 |
| 5 | Mean Absolute Error | 3.55 (± 0.30) | 3.85 (± 0.32) | 3.59 (±0.27) | 2.23 (±0.32) |
| 6 | Root Mean Square Error | 2.84 (±0.28) | 2.55 (±0.24) | 3.87 (±0.39) | 1.12 (±0.25) |
| 7 | Relative Absolute Error | 8.41 (±0.56) | 8.25 (±0.54) | 7.88 (±0.49) | 3.23 (±0.42) |
| 8 | Root Relative Squared Error | 3.71 (±0.37) | 4.31 (±0.38) | 4.81 (±0.39) | 2.42 (±0.35) |
| S.No. | Parameters | Ragu et al. | Kumar and Shukla | Puthal et al. | Tang et al. (2018) | Proposed Model |
|---|---|---|---|---|---|---|
| (1) | References | [49] | [50] | [51] | [23] | - |
| (2) | Study Domain | Memory based task allocation | Ant colony optimization for task allocation | Context-aware task allocation | Data Placement based task allocation | QC-Prediction for task allocation in Edge Computing-based wireless applications |
| (3) | Optimization | 1 | 1 | 1 | 1 | 1 |
| (4) | Temporal Analysis | 0 | 0 | 0 | 0 | 1 |
| (5) | Quantification Analysis | 0 | 0 | 0 | 0 | 1 |
| (6) | Fog Computing | 0 | 0 | 1 | 0 | 1 |
| (7) | Predictive Allocation | 0 | 1 | 0 | 0 | 1 |
| (8) | Average Temporal Delay | 55.26 s | 45.26 s | 40.15 s | 55.26 s | 20.15 s |
| (9) | Average Efficiency | 88.26% | 89.26% | 88.48% | 90.15% | 93.65% |
| (10) | Stability | 0.38 | 0.47 | 0.51 | 0.45 | 0.61 |
Disclaimer/Publisher’s Note: The statements, opinions and data contained in all publications are solely those of the individual author(s) and contributor(s) and not of MDPI and/or the editor(s). MDPI and/or the editor(s) disclaim responsibility for any injury to people or property resulting from any ideas, methods, instructions or products referred to in the content. |
© 2022 by the authors. Licensee MDPI, Basel, Switzerland. This article is an open access article distributed under the terms and conditions of the Creative Commons Attribution (CC BY) license (https://creativecommons.org/licenses/by/4.0/).
Share and Cite
Ahanger, T.A.; Dahan, F.; Tariq, U.; Ullah, I. Quantum Inspired Task Optimization for IoT Edge Fog Computing Environment. Mathematics 2023, 11, 156. https://doi.org/10.3390/math11010156
Ahanger TA, Dahan F, Tariq U, Ullah I. Quantum Inspired Task Optimization for IoT Edge Fog Computing Environment. Mathematics. 2023; 11(1):156. https://doi.org/10.3390/math11010156
Chicago/Turabian StyleAhanger, Tariq Ahamed, Fadl Dahan, Usman Tariq, and Imdad Ullah. 2023. "Quantum Inspired Task Optimization for IoT Edge Fog Computing Environment" Mathematics 11, no. 1: 156. https://doi.org/10.3390/math11010156
APA StyleAhanger, T. A., Dahan, F., Tariq, U., & Ullah, I. (2023). Quantum Inspired Task Optimization for IoT Edge Fog Computing Environment. Mathematics, 11(1), 156. https://doi.org/10.3390/math11010156

