Optimal Time-Consistent Investment and Premium Control Strategies for Insurers with Constraint under the Heston Model
Abstract
:1. Introduction
- (1)
- We investigate the optimal investment and premium control strategies with the short-selling constraint under the Heston model. The closed-form expression of the optimal time-consistent strategies and the verification theorem is provided.
- (2)
- We suppose that the claim process satisfies the non-homogeneous compound Poisson process, which has not been discussed in the existing literature under the mean-variance criterion.
- (3)
- We analyze the impact of a premium control mechanism on the optimal investment strategies through the comparison of the determined premium problem and the controlled premium problem.
2. Model and Assumptions
2.1. Surplus Process
- for the finite number of latents assured in the market.
- , which could be interpreted as the extreme premium leading to the shrink in the market share, and there would not be any claim during the time period.
- . This indicates that the insurer cannot make a profit by collecting a positive premium without any insurance.
2.2. Financial Market and the Wealth Process
- (1)
- , is progressively measurable.
- (2)
- is progressively measurable and .
- (3)
- Equation (8) has a pathwise unique solution on .
3. Problem Formulation in a Game Theoretic Framework
- is once continuously differentiable on , and is twice continuously differentiable on .
- , and once all partial derivatives of satisfy the polynomial growth condition on .
- (1)
- , and solve the extended HJB system (13).
- (2)
- realizes the supremum in (13).
- (3)
- , and belong to the space .
4. Solution to the Optimization Problem
- Case I . ; or with .
- Case II . with .
- Case I. If ; or with .
- Case II . If with .the value function is
- Case I . If , or with , the optimal investment strategy is given byand the value function is , where
- Case II . If with , we obtain the following expressionsand the value function is .
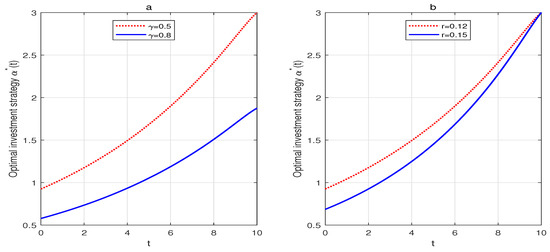
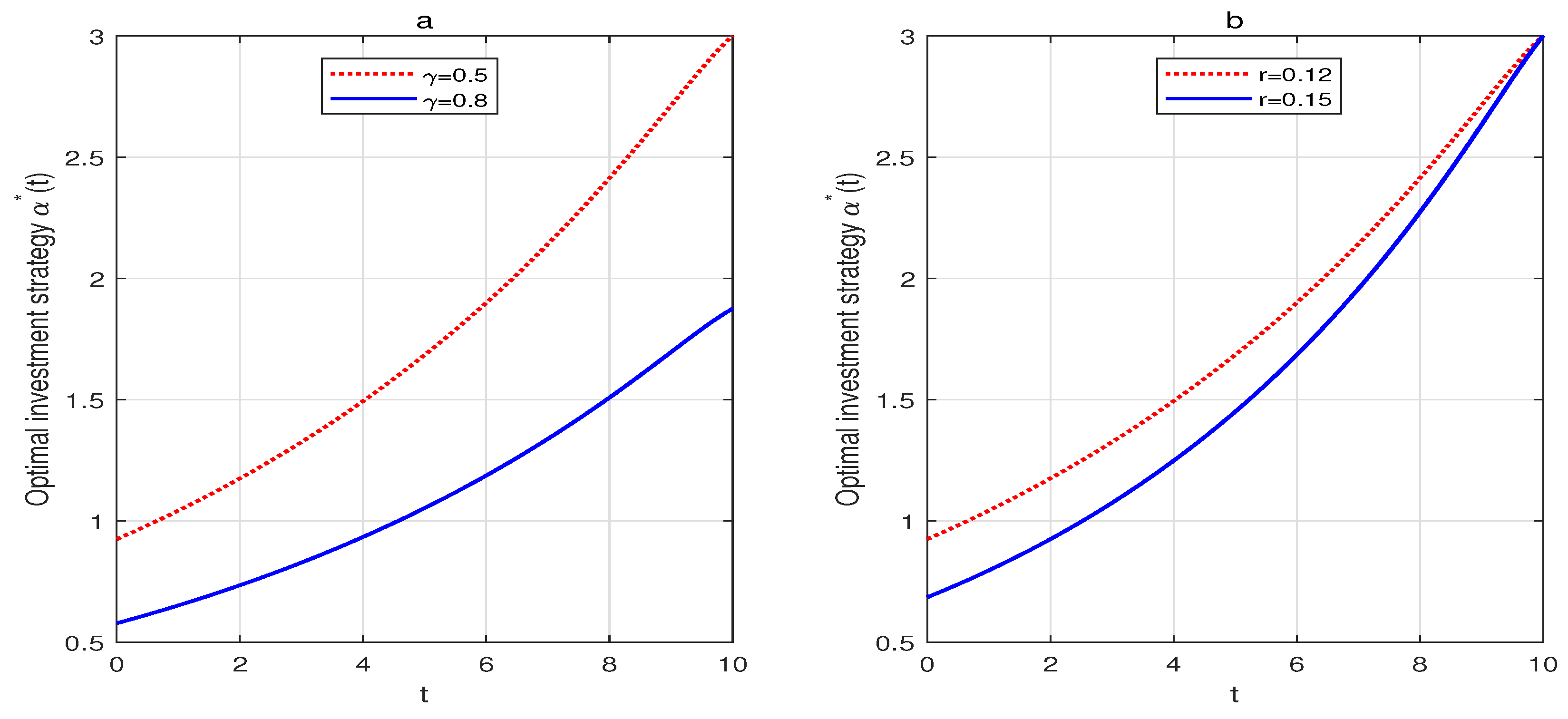
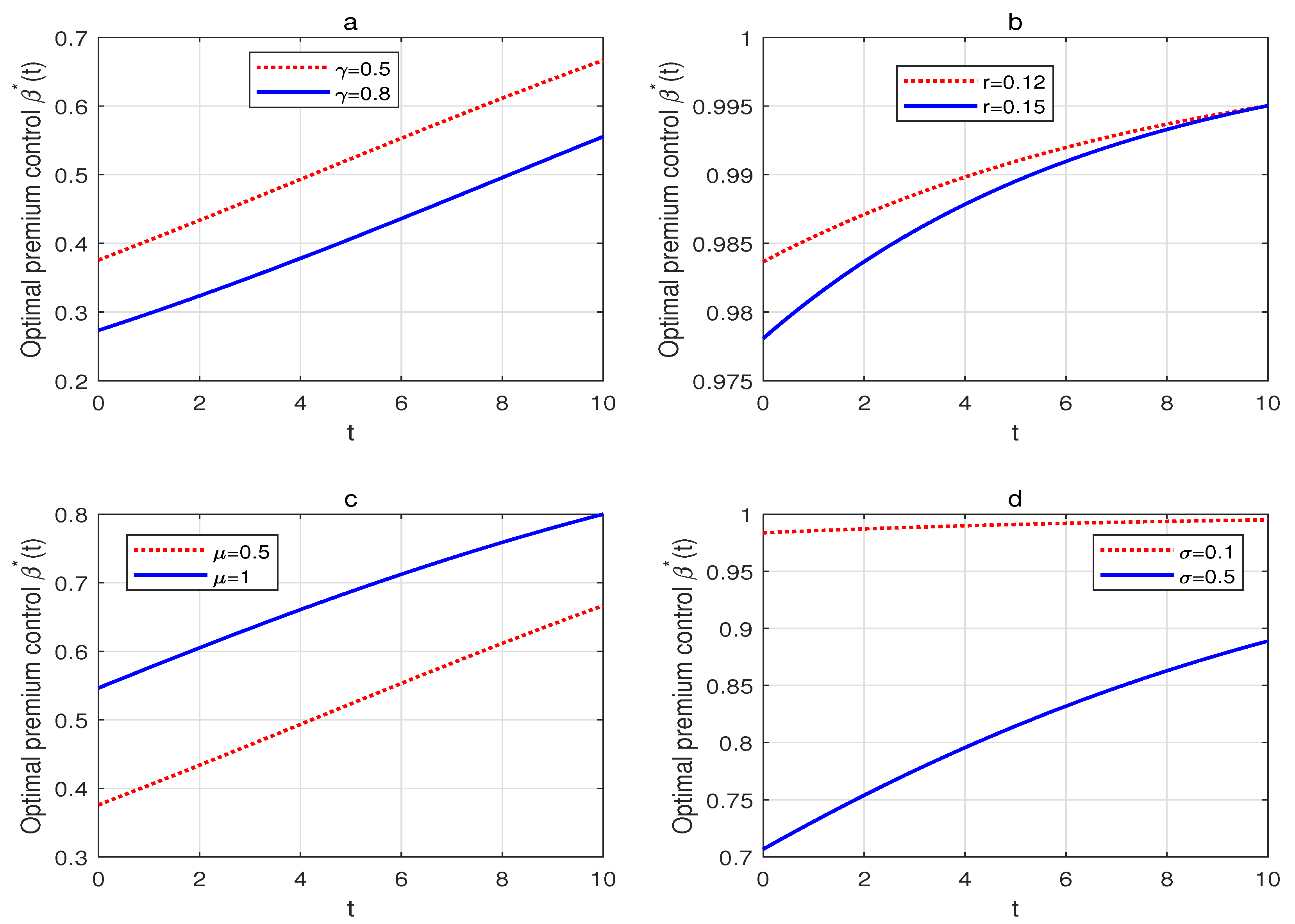
5. Analysis of the Results and Numerical Illustration
- (a)
- , if one of the following conditions holds:
- (i)
- and ;
- (ii)
- and ;
- (iii)
- and ;
- (b)
- , if one of the following conditions holds:
- (iv)
- and ;
- (v)
- and ;
- (vi)
- and ;
6. Conclusions
Author Contributions
Funding
Institutional Review Board Statement
Informed Consent Statement
Data Availability Statement
Acknowledgments
Conflicts of Interest
Appendix A
- (i)
- We show that , , is the value function corresponding to , i.e., that .For satisfying thatthen . Applying the Itô formula on ,The last term is an square-integrable martingale with zero expectation, taking the conditional expectation on both sides of the above formula, we have . Furthermore, similarly, for satisfying thatwe conclude that .For the specific admissible strategy , as is shown in (13), and satisfy thatTherefore, and .We denote , . According to the Itô formula, for , we haveand the last equation holds, due to the fact that . Using the Itô formula on ,As is mentioned in (13) that ,Substituting for , and inserting (A4) into (A6), we haveTaking expectations and supremum over givesFor a specific admissible strategy , as is mentioned in (2) of Theorem 1, we have and thusTaking the conditional expectation on both sides of the above formula results inHence, we conclude that .
- (ii)
- We prove that is indeed an equilibrium strategy.For , defined in Definition 2, we rewrite (A4) asAccording to (A6), we haveBased on the fact that in Definition 2, we obtain that . Inserting (A11) into (A12), we find thatTaking the condition expectation on both sides,which implies that .
Appendix B
- Case I. .
- Case I. with .
- Case II. with .
References
- Browne, S. Optimal investment policies for a firm with a random risk process: Exponential utility and minimizing the probability of ruin. Math. Oper. Res. 1995, 20, 937–958. [Google Scholar] [CrossRef] [Green Version]
- Hipp, C.; Plum, M. Optimal investment for insurers. Insur. Math. Econ. 2000, 27, 215–228. [Google Scholar] [CrossRef]
- Schmidli, H. On minimizing the ruin probability by investment and reinsurance. Ann. Appl. Probab. 2002, 12, 890–907. [Google Scholar] [CrossRef]
- Liu, C.; Yang, H. Optimal investment for an insurer to minimize its probability of ruin. N. Am. Actuar. J. 2004, 8, 11–31. [Google Scholar] [CrossRef]
- Promislow, S.; Young, V. Minimizing the probability of ruin when claims follow Brownian motion with drift. N. Am. Actuar. J. 2005, 9, 110–128. [Google Scholar] [CrossRef]
- Bi, J.; Chen, K. Optimal investment-reinsurance problems with shock dependent risks under two kinds of premium principles. RAIRO-Oper. Res. 2019, 53, 179–206. [Google Scholar] [CrossRef] [Green Version]
- Zhang, Y.; Zhao, P. Optimal reinsurance-investment problem with dependent risks based on Legendre transform. J. Ind. Manag. Optim. 2020, 16, 1457–1479. [Google Scholar]
- Li, D.; Rong, X.; Zhao, H.; Yi, B. Equilibrium investment strategy for DC pension plan with default risk and return of premiums clauses under CEV model. Insur. Math. Econ. 2017, 72, 6–20. [Google Scholar] [CrossRef]
- Xiao, H.; Ren, T.; Bai, Y.; Zhou, Z. Time-consistent investment-reinsurance strategies for the insurer and the reinsurer under the generalized mean-variance criteria. Mathematics 2019, 7, 857. [Google Scholar] [CrossRef] [Green Version]
- Yuan, Y.; Mi, H.; Chen, H. Mean-variance problem for an insurer with dependent risks and stochastic interest rate in a jump-diffusion market. Optimization 2021. [Google Scholar] [CrossRef]
- Markowitz, H. Portfolio selection. J. Financ. 1952, 7, 77–91. [Google Scholar]
- Strotz, R. Myopia and inconsistency in dynamic utility maximization. Rev. Econ. Stud. 1955, 23, 165–180. [Google Scholar] [CrossRef]
- Zhou, X.; Li, D. Continuous-time mean-variance portfolio selection: A stochastic LQ framework. Appl. Math. Opt. 2000, 42, 19–33. [Google Scholar] [CrossRef]
- Li, D.; Ng, W. Optimal dynamic portfolio selection: Multiperiod mean-variance formulation. Math. Financ. 2000, 10, 387–406. [Google Scholar] [CrossRef]
- Björk, T.; Murgoci, A. A general theory of Markovian time inconsistent stochastic control problems. SSRN 2010. [Google Scholar] [CrossRef] [Green Version]
- Zeng, Y.; Li, Z. Optimal time-consistent investment and reinsurance policies for mean-variance insurers. Insur. Math. Econ. 2011, 49, 145–154. [Google Scholar] [CrossRef]
- Li, Y.; Li, Z. Optimal time-consistent investment and reinsurance strategies for mean-variance insurers with state dependent risk aversion. Insur. Math. Econ. 2013, 53, 86–97. [Google Scholar] [CrossRef]
- Bai, Y.; Zhou, Z.; Gao, R.; Xiao, H. Nash equilibrium investment-reinsurance strategies for an insurer and a reinsurer with intertemporal restrictions and common interests. Mathematics 2020, 8, 139. [Google Scholar] [CrossRef] [Green Version]
- Wang, N.; Zhang, N.; Jin, Z.; Qian, L. Reinsurance-investment game between two mean-variance insurers under model uncertainty. J. Comput. Appl. Math. 2021, 382, 113095. [Google Scholar] [CrossRef]
- Zhou, M.; Yuen, K.; Yin, C. Optimal investment and premium control for insurers with a nonlinear diffusion model. Acta Math. Appl. Sin.-E 2017, 33, 945–958. [Google Scholar] [CrossRef] [Green Version]
- Jiang, X.; Yuen, K.; Chen, M. Optimal investment and reinsurance with premium control. J. Ind. Manag. Optim. 2020, 16, 2781–2797. [Google Scholar] [CrossRef]
- Liu, B.; Zhou, M.; Li, P. Optimal investment and premium control for insurers with ambiguity. Commun. Stat.-Theor. Methods 2020, 49, 2110–2130. [Google Scholar] [CrossRef]
- Beckers, S. The constant elasticity of variance model and its implications for option pricing. J. Financ. 1980, 35, 661–673. [Google Scholar] [CrossRef]
- Hobson, D.; Rogers, L. Complete models with stochastic volatility. Math. Financ. 1998, 8, 27–48. [Google Scholar] [CrossRef]
- Taylor, S. Financial returns modeled by the product of two stochastic processes, a study of daily sugar prices 1961–75. In Time Series Analysis: Theory and Practice; Anderson, O., Ed.; North-Holland Publishing Company: Amsterdam, The Netherlands, 1982; pp. 203–226. [Google Scholar]
- Cox, J.; Ross, S. The valuation of options for alternative stochastic processes. J. Financ. Econ. 1976, 3, 145–166. [Google Scholar] [CrossRef]
- Hull, J.; White, A. The pricing of options on assets with stochastic volatilities. J. Financ. 1987, 42, 281–300. [Google Scholar] [CrossRef]
- Heston, S. A closed-form solution for options with stochastic volatility with applications to bond and currency options. Rev. Financ. Stud. 1993, 6, 327–343. [Google Scholar] [CrossRef] [Green Version]
- Li, Z.; Zeng, Y.; Lai, Y. Optimal time-consistent investment and reinsurance strategies for insurers under Heston’s SV model. Insur. Math. Econ. 2012, 51, 191–203. [Google Scholar] [CrossRef]
- Lin, X.; Qian, Y. Time-consistent mean-variance reinsurance-investment strategy for insurers under CEV model. Scand. Actuar. J. 2016, 2016, 646–671. [Google Scholar] [CrossRef]
- Zhu, H.; Cao, M.; Zhang, C. Time-consistent investment and reinsurance strategies for mean-variance insurers with relative performance concerns under the Heston model. Financ. Res. Lett. 2019, 30, 280–291. [Google Scholar] [CrossRef]
- Luo, S.; Taksar, M.; Tsoi, A. On reinsurance and investment for large insurance portfolios. Insur. Math. Econ. 2008, 42, 434–444. [Google Scholar] [CrossRef]
- Bai, L.; Guo, J. Optimal proportional reinsurance and investment with multiple risky assets and no-shorting constraint. Insur. Math. Econ. 2008, 42, 968–975. [Google Scholar] [CrossRef]
- Liu, S.; Zhang, J. Optimal investment and excess of loss reinsurance with short-selling constraint. Acta. Math. Appl. Sin.-E 2011, 27, 527–534. [Google Scholar] [CrossRef]
- Bi, J.; Guo, J. Optimal mean-variance problem with constrained controls in a jump-diffusion financial market for an insurer. J. Optim. Theory Appl. 2013, 157, 252–275. [Google Scholar] [CrossRef]
- Huang, Y.; Yang, X.; Zhou, J. Optimal investment and proportional reinsurance for a jump-diffusion risk model with constrained control variables. J. Comput. Appl. Math. 2016, 296, 443–461. [Google Scholar] [CrossRef]
- Grandell, J. Finite time ruin probabilities and martingales. Informica 1991, 2, 3–32. [Google Scholar]
- Zhao, H.; Rong, X.; Zhao, Y. Optimal excess-of-loss reinsurance and investment problem for an insurer with jump-diffusion risk process under the Heston model. Insur. Math. Econ. 2013, 53, 504–514. [Google Scholar] [CrossRef]
- Eraker, B.; Johannes, M.; Polson, N. The impact of jumps in volatility and returns. J. Financ. 2003, 58, 1269–1300. [Google Scholar] [CrossRef]





| r | k | t | T | |||||||||
|---|---|---|---|---|---|---|---|---|---|---|---|---|
| 0.5 | 1 | 0.12 | 1.5 | 2 | 0.3 | 0.1 | 0.5 | 0 | 10 | 4 | 1 | 1 |
Publisher’s Note: MDPI stays neutral with regard to jurisdictional claims in published maps and institutional affiliations. |
© 2022 by the authors. Licensee MDPI, Basel, Switzerland. This article is an open access article distributed under the terms and conditions of the Creative Commons Attribution (CC BY) license (https://creativecommons.org/licenses/by/4.0/).
Share and Cite
Liu, Z.; Wang, Y.; Huang, Y.; Zhou, J. Optimal Time-Consistent Investment and Premium Control Strategies for Insurers with Constraint under the Heston Model. Mathematics 2022, 10, 1019. https://doi.org/10.3390/math10071019
Liu Z, Wang Y, Huang Y, Zhou J. Optimal Time-Consistent Investment and Premium Control Strategies for Insurers with Constraint under the Heston Model. Mathematics. 2022; 10(7):1019. https://doi.org/10.3390/math10071019
Chicago/Turabian StyleLiu, Zilan, Yijun Wang, Ya Huang, and Jieming Zhou. 2022. "Optimal Time-Consistent Investment and Premium Control Strategies for Insurers with Constraint under the Heston Model" Mathematics 10, no. 7: 1019. https://doi.org/10.3390/math10071019
APA StyleLiu, Z., Wang, Y., Huang, Y., & Zhou, J. (2022). Optimal Time-Consistent Investment and Premium Control Strategies for Insurers with Constraint under the Heston Model. Mathematics, 10(7), 1019. https://doi.org/10.3390/math10071019
