An Effective 4–Phased Framework for Scheduling Job-Shop Manufacturing Systems Using Weighted NSGA-II
Abstract
1. Introduction
1.1. Novelties and Contributions
- The first is to identify the influential internal factor influencing the scheduling of dual-resource-constrained job-shop-based manufacturing systems under uncertainty.
- To determine the effects of each uncertain factor on scheduling the multi-objective function of this research (time, defect, and HR cost).
- To propose a new method to schedule the dual-resource constrained manufacturing system using the found fuzzy weights.
1.2. Research Highlights
- This research deals with fuzzy scheduling of job-shop scheduling which has previously been less developed.
- In this study, a multi-objective non-linear mixed integer programming method is developed to minimize the makespan and completion cost and maximize the quality of products simultaneously.
- A hybrid NSGA-II-SA, weighting, and Lp-metric method are proposed to solve the model. Note that the Lp-metric and hybrid NSGA-II-SA have not previously been used for job-shop scheduling problems.
1.3. Managerial Implications
1.4. Importance and Necessity
2. Literature Review
2.1. Makespan
2.2. Setup Times
2.3. Machine Amortization
2.4. Raw Material Quality
2.5. Material Transferring
2.6. Workforce
2.7. Literature Review Gap and Problem Statement of the Research
3. A 4-Phased Framework
3.1. Assumption
- The manufacturing system’s facility design is a job-shop, which means parallel machines exist in each shop that can perform a similar service.
- The number of machines in a shop is fixed and cannot be changed during manufacturing.
- Each product must receive services from parallel machines in the related shops.
- The internal factors are uncertain and might be varied due to various production circumstances.
- Each part can receive one service at a time.
- Each service can be completed by only one machine at a time.
- Part re-entrant is not considered in this model but can be regarded as an opportunity to expand the model for future studies.
- Each machine has a defect rate considered during services (service rate).
- Raw materials that have a defect rate may cause product failure.
- The period’s beginning inventory should be zero, and the period’s last inventory should also be zero.
3.2. Identify the Effective Factors (Phase 1)
3.3. Questionnaire Designing and Data Gathering
3.4. Pearson Correlation Test
3.5. Determining the Crisp Weights of the Variables
3.6. Fuzzy Inference System (Phase 2)
3.7. Fuzzy Inference System Model
3.8. Mathematical Modeling (Phase 3)
3.8.1. Indexes
| i: number of products | (3) |
| P: number of machines | (4) |
| q: transportation counter | (5) |
| k: number of shops, each shops has series of parallel machines | (6) |
| but with difference capacities | (7) |
| t: time slot | (8) |
| r: material type | (9) |
3.8.2. Parameters
| TH: Time horizon in a manufacturing period | (10) |
| τpk: The time required to perform an operation by the machine p in the shop k | (11) |
| λqk: The time required to transporting one product using transportation type q | (12) |
| Dit: Demand of product type i in period t | (13) |
| OPCik: Operation process chart of product (if product I needs service type k) | (14) |
| Cpk: Capacity of machine p in shop k | (15) |
| DPPK: Defect rate of machine p in shop kth | (16) |
| Drr: Defect rate of raw material type r | (17) |
| αi,r: The usage coefficient of raw material type r for producing one unit of product i | (18) |
| COipk: Operation cost of product ith using machine p in shop kth | (19) |
| TCipk: Transfer cost of unit movement of product ith using transfer type q | (20) |
| TRr: total available raw material type r | (21) |
| ω1: Fuzzy weights for completion time | (22) |
| ω2: Fuzzy weights for human resourse and operations costs | (23) |
| ω3: Fuzzy weights for defect rate | (24) |
3.8.3. Decision Variables
3.8.4. Mathematical Model
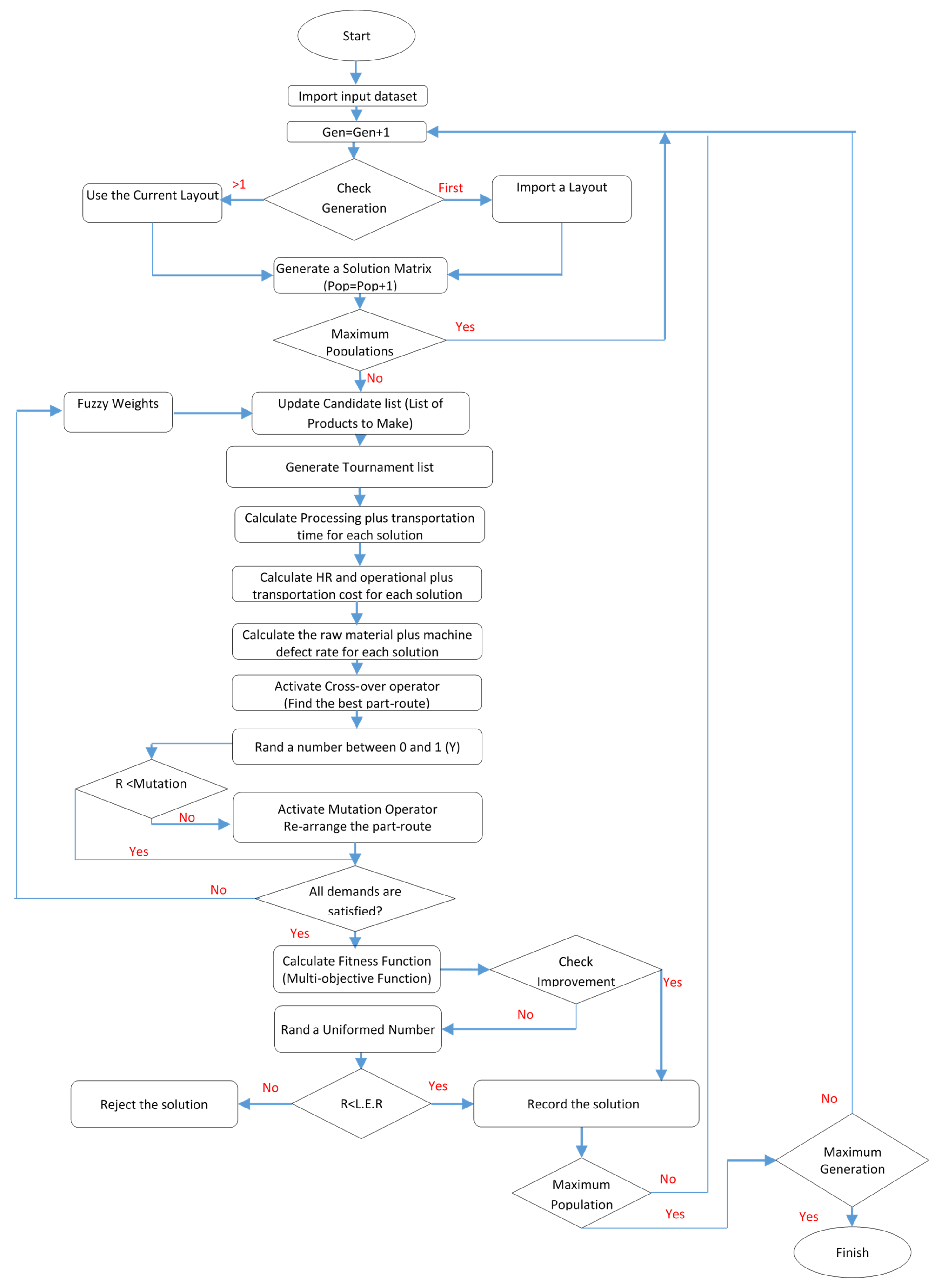
3.9. Weighted NSGA-II (Phase 4)
| Algorithm 1 Pseudo code of the proposed FW-NSGA-II algorithm) |
| Insert Dataset Input data sets ( ; ; ; Cpk; QPK; ;) Input parameters (population size, mutation rate, generations) Input Fuzzy Weights () For Generation 1:1:N: for Population 1:1: pop.size: If t is 1: Find appropriate machines that can serve the first operations Else Choose a member from the candidate list List the required consecutive operations to complete a product () Find Activate Cross-over Operator Choose the best part route Call Mutation Operator Rand a number ( If Find another list of suitable machines by choosing other possible candidates If ; DO Calculate Remained If Remained Go line 10 Calculate Multi-Fitness Function: Calculate Multi Weighting Objective Function: ( If MOFV<mean (MOFV): List Solution in the Best Solution String (STR) = (37) * (38) = (39) Else Call Simulated Annealing Local Escape Operator: Rand a Number (R) If R<L.E.R: List Solution String in the Best Solution = Calculate If : = = (40) Check Stopping Criteria Exit |
3.9.1. Cross-Over Operator
| For |
| List the required machines for the operation i |
| Find potential machines in the related shop |
| : |
| Remove p from the machine list: |
| Select a machine from the machine list |
| Generate the new part route list |
| * the remained capacity of a machine |
3.9.2. Setting NSGA-II Parameters
3.9.3. Evaluating the Performance of the Model Using Lp-Metric and Weighting Methods (Lingo 12.0)
4. Results and Discussion
4.1. Verification of the Model by Application to a Real Manufacturing Firm
4.2. Managerial and Practical Implications
4.3. Technological Opportunities
5. Conclusions
Author Contributions
Funding
Data Availability Statement
Acknowledgments
Conflicts of Interest
References
- Zhang, J.; Ding, G.; Zou, Y.; Qin, S.; Fu, J. Review of job shop scheduling research and its new perspectives under Industry 4.0. J. Intell. Manuf. 2019, 30, 1809–1830. [Google Scholar] [CrossRef]
- Tran, L.V.; Huynh, B.H.; Akhtar, H. Ant colony optimization algorithm for maintenance, repair and overhaul scheduling optimization in the context of industrie 4.0. Appl. Sci. 2019, 9, 4815. [Google Scholar] [CrossRef]
- Balderas, D.; Ortiz, A.; Méndez, E.; Ponce, P.; Molina, A. Empowering Digital Twin for Industry 4.0 using metaheuristic optimization algorithms: Case study PCB drilling optimization. Int. J. Adv. Manuf. Technol. 2021, 113, 1295–1306. [Google Scholar] [CrossRef]
- Khettabi, I.; Benyoucef, L.; Amine Boutiche, M. Amine Boutiche, Sustainable multi-objective process planning in reconfigurable manufacturing environment: Adapted new dynamic NSGA-II vs New NSGA-III. Int. J. Prod. Res. 2022, 60, 6329–6349. [Google Scholar] [CrossRef]
- Karp, R.M. Reducibility among combinatorial problems. In 50 Years of Integer Programming 1958–2008; Springer: Berlin/Heidelberg, Germany, 2010; pp. 219–241. [Google Scholar]
- Pinedo, M.L. Scheduling: Theory, Algorithms, and Systems; Springer: Berlin/Heidelberg, Germany, 2016. [Google Scholar]
- Slak, A.; Tavčar, J.; Duhovnik, J. Case study analysis and genetic algorithm adaptation for job process planning and scheduling in batch production. J. Des. Res. 2014, 12, 52–77. [Google Scholar] [CrossRef]
- Delgoshaei, A.; Ali, A. A hybrid ant colony optimization and simulated annealing algorithm for multi-objective scheduling of cellular manufacturing systems. Int. J. Appl. Metaheuristic Comput. (IJAMC) 2020, 11, 40. [Google Scholar] [CrossRef]
- Dunke, F.; Nickel, S. A multi-method approach to scheduling and efficiency analysis in dual-resource constrained job shops with processing time uncertainty. Comput. Ind. Eng. 2022, 168, 108067. [Google Scholar] [CrossRef]
- Delgoshaei, A.; Ariffin MK, A.M.; Leman, Z.; Baharudin, B.T.; Gomes, C. Review of evolution of cellular manufacturing system’s approaches: Material transferring models. Int. J. Precis. Eng. Manuf. 2016, 17, 131–149. [Google Scholar] [CrossRef]
- Liu, S.C.; Chen, Z.G.; Zhan, Z.H.; Jeon, S.W.; Kwong, S.; Zhang, J. Many-objective job-shop scheduling: A multiple populations for multiple objectives-based genetic algorithm approach. IEEE Trans. Cybern. 2021, 51, 1–15. [Google Scholar] [CrossRef]
- Kianpour, P.; Gupta, D.; Krishnan, K.K.; Gopalakrishnan, B. Automated job shop scheduling with dynamic processing times and due dates using project management and industry 4.0. J. Ind. Prod. Eng. 2021, 38, 485–498. [Google Scholar] [CrossRef]
- Ying, K.-C.; Lin, S.-W. Minimizing total completion time in the no-wait jobshop scheduling problem using a backtracking metaheuristic. Comput. Ind. Eng. 2022, 169, 108238. [Google Scholar] [CrossRef]
- Wang, G.-G.; Gao, D.; Pedrycz, W. Solving multi-objective fuzzy job-shop scheduling problem by a hybrid adaptive differential evolution algorithm. IEEE Trans. Ind. Inform. 2022, 18, 8519–8528. [Google Scholar] [CrossRef]
- Afsar, S.; Palacios, J.J.; Puente, J.; Vela, C.R.; González-Rodríguez, I. Multi-objective enhanced memetic algorithm for green job shop scheduling with uncertain times. Swarm Evol. Comput. 2022, 68, 101016. [Google Scholar] [CrossRef]
- Zheng, F.; Sui, Y. A bi-objective model for dual-resource constrained job shop scheduling with the consideration of energy consumption. In Proceedings of the 2019 International Conference on Industrial Engineering and Systems Management (IESM), Toronto, ON, Canada, 25–27 September 2019. [Google Scholar]
- Akbar, M.; Irohara, T. Dual resource constrained scheduling considering operator working modes and moving in identical parallel machines using a permutation-based genetic algorithm. In Proceedings of the IFIP International Conference on Advances in Production Management Systems, Seoul, Korea, 14 February 2018. [Google Scholar]
- Zhang, S.; Du, H.; Borucki, S.; Jin, S.; Hou, T.; Li, Z. Dual resource constrained flexible job shop scheduling based on improved quantum genetic algorithm. Machines 2021, 9, 108. [Google Scholar] [CrossRef]
- Munoz, L.; Villalobos, J.R.; Fowler, J.W. Exact and heuristic algorithms for the parallel machine total completion time scheduling problem with dual resources, ready times, and sequence-dependent setup times. Comput. Oper. Res. 2022, 143, 105787. [Google Scholar] [CrossRef]
- Mohan, J.; Lanka, K.; Rao, N.A.; Manupati, V.K. Sustainable Flexible Job Shop Scheduling: A Systematic Literature Review. In Proceedings of the Global Congress on Manufacturing and Management, Auckland, New Zealand, 5–7 December 2022. [Google Scholar]
- Gupta, S.; Jain, A. Analysis of integrated preventive maintenance and machine failure in stochastic flexible job shop scheduling with sequence-dependent setup time. Smart Sci. 2021, 10, 175–197. [Google Scholar] [CrossRef]
- Amelian, S.S.; Sajadi, S.M.; Navabakhsh, M.; Esmaelian, M. Multi-objective optimization for stochastic failure-prone job shop scheduling problem via hybrid of NSGA-II and simulation method. Expert Syst. 2022, 39, e12455. [Google Scholar] [CrossRef]
- Souza RL, C.; Ghasemi, A.; Saif, A.; Gharaei, A. Robust job-shop scheduling under deterministic and stochastic unavailability constraints due to preventive and corrective maintenance. Comput. Ind. Eng. 2022, 168, 108130. [Google Scholar] [CrossRef]
- Zhang, R.; Chiong, R. Solving the energy-efficient job shop scheduling problem: A multi-objective genetic algorithm with enhanced local search for minimizing the total weighted tardiness and total energy consumption. J. Clean. Prod. 2016, 112, 3361–3375. [Google Scholar] [CrossRef]
- Ramya, G.; Chandrasekaran, M.; Shankar, E. Case study analysis of job shop scheduling and its integration with material requirement planning. Mater. Today Proc. 2019, 16, 1034–1042. [Google Scholar] [CrossRef]
- Abderrahim, M.; Bekrar, A.; Trentesaux, D.; Aissani, N.; Bouamrane, K. Bi-local search based variable neighborhood search for job-shop scheduling problem with transport constraints. Optim. Lett. 2020, 16, 255–280. [Google Scholar] [CrossRef]
- Vaez, P. A New Mathematical Model for Simultaneous Lot-sizing and Production Scheduling Problems Considering Earliness/Tardiness Penalties and Setup Costs. Int. J. Supply Oper. Manag. 2017, 4, 167–179. [Google Scholar]
- Li, H.; Zhu, H. Modified Water Wave Optimization for Energy-Conscious Dual-Resource Constrained Flexible Job Shop Scheduling. Int. J. Perform. Eng. 2020, 16, 916–929. [Google Scholar]
- Saidi-Mehrabad, M.; Dehnavi-Arani, S.; Evazabadian, F.; Mahmoodian, V. An Ant Colony Algorithm (ACA) for solving the new integrated model of job shop scheduling and conflict-free routing of AGVs. Comput. Ind. Eng. 2015, 86, 2–13. [Google Scholar] [CrossRef]
- Karthikeyan, S.; Asokan, P.; Nickolas, S.; Page, T. A hybrid discrete firefly algorithm for solving multi-objective flexible job shop scheduling problems. Int. J. Bio-Inspired Comput. 2015, 7, 386–401. [Google Scholar] [CrossRef]
- Delgoshaei, A.; Ali, A.; Ariffin MK, A.; Gomes, C. A multi-period scheduling of dynamic cellular manufacturing systems in the presence of cost uncertainty. Comput. Ind. Eng. 2016, 100, 110–132. [Google Scholar] [CrossRef]
- Rabbani, M.; Alamdar, S.F.; Alamdar, P.F. A Scheduling Model for the Re-entrant Manufacturing System and Its Optimization by NSGA-II. Int. J. Supply Oper. Manag. 2016, 3, 1413. [Google Scholar]
- Huang, S. Optimization of Job Shop Scheduling with Material Handling by Automated Guided Vehicle; Iowa State University: Ames, IA, USA, 2018. [Google Scholar]
- Burdett, R.L.; Corry, P.; Yarlagadda, P.K.; Eustace, C.; Smith, S. A flexible job shop scheduling approach with operators for coal export terminals. Comput. Oper. Res. 2019, 104, 15–36. [Google Scholar] [CrossRef]
- Sun, Y.; Chung, S.H.; Wen, X.; Ma, H.L. Novel robotic job-shop scheduling models with deadlock and robot movement considerations. Transp. Res. Part E Logist. Transp. Rev. 2021, 149, 102273. [Google Scholar] [CrossRef]
- Schwemmer, J.; Kühn, M.; Völker, M.; Schmidt, T. Scheduling Workforce in Decentrally Controlled Production Systems: A Literature Review. In Proceedings of the International Conference on Dynamics in Logistics, Bremen, Germany, 12–14 February 2022. [Google Scholar]
- Gong, G.; Chiong, R.; Deng, Q.; Gong, X. A hybrid artificial bee colony algorithm for flexible job shop scheduling with worker flexibility. Int. J. Prod. Res. 2020, 58, 4406–4420. [Google Scholar] [CrossRef]
- Delgoshaei, A.; Ariffin, M.; Ali, A. A multi-period scheduling method for trading-off between skilled-workers allocation and outsource service usage in dynamic CMS. Int. J. Prod. Res. 2017, 55, 997–1039. [Google Scholar] [CrossRef]
- Dhiflaoui, M.; Nouri, H.E.; Driss, O.B. Dual-resource constraints in classical and flexible job shop problems: A state-of-the-art review. Procedia Comput. Sci. 2018, 126, 1507–1515. [Google Scholar] [CrossRef]
- Gong, G.; Deng, Q.; Gong, X.; Liu, W.; Ren, Q. A new double flexible job-shop scheduling problem integrating processing time, green production, and human factor indicators. J. Clean. Prod. 2018, 174, 560–576. [Google Scholar] [CrossRef]
- Shahgholi Zadeh, M.; Katebi, Y.; Doniavi, A. A heuristic model for dynamic flexible job shop scheduling problem considering variable processing times. Int. J. Prod. Res. 2019, 57, 3020–3035. [Google Scholar] [CrossRef]
- Kress, D.; Müller, D.; Nossack, J. A worker constrained flexible job shop scheduling problem with sequence-dependent setup times. OR Spectr. 2019, 41, 179–217. [Google Scholar] [CrossRef]
- Skobelev, P.; Borovik, S.Y. On the way from Industry 4.0 to Industry 5.0: From digital manufacturing to digital society. Ind. 4.0 2017, 2, 307–311. [Google Scholar]
- Alazemi, F.K.A.; Ariffin, M.K.A.B.M.; Mustapha, F.B.; Supeni, E.E.B. A Comprehensive Fuzzy Decision-Making Method for Minimizing Completion Time in Manufacturing Process in Supply Chains. Mathematics 2021, 9, 2919. [Google Scholar] [CrossRef]
- Adams, K.B. Extensions of the Dual-Resource Constrained Flexible Job-Shop Scheduling Problem; Arizona State University: Tempe, AZ, USA, 2019. [Google Scholar]
- Akbar, M.; Irohara, T. A social-conscious scheduling model of dual resources constrained identical parallel machine to minimize makespan and operator workload balance. In Proceedings of the Asia Pacific Industrial Engineering & Management System Conference, Hong Kong, China, 5–8 December 2018. [Google Scholar]
- Jaber, M.Y.; Neumann, W.P. Modelling worker fatigue and recovery in dual-resource constrained systems. Comput. Ind. Eng. 2010, 59, 75–84. [Google Scholar] [CrossRef]
- Mlekusch, J.; Hartl, R.F. Solution Methods for the Dual-Resource-Constrained Re-Entrant Flexible Flow Shop. SSRN 2022, 1, 1–25. [Google Scholar] [CrossRef]
- Tao, Z.; Liu, X. Dynamic Scheduling of Dual-Resource Constrained Blocking Job Shop. In Proceedings of the International Conference on Intelligent Robotics and Applications, Shenyang, China, 8–11 August 2019. [Google Scholar]
- Wu, X.; Peng, J.; Xiao, X.; Wu, S. An effective approach for the dual-resource flexible job shop scheduling problem considering loading and unloading. J. Intell. Manuf. 2021, 32, 707–728. [Google Scholar] [CrossRef]
- Zheng, X.L.; Wang, L. A knowledge-guided fruit fly optimization algorithm for dual resource constrained flexible job-shop scheduling problem. Int. J. Prod. Res. 2016, 54, 5554–5566. [Google Scholar] [CrossRef]
- Yazdani, M.; Zandieh, M.; Tavakkoli-Moghaddam, R.; Jolai, F. Two meta-heuristic algorithms for the dual-resource constrained flexible job-shop scheduling problem. Sci. Iran. 2015, 22, 1242–1257. [Google Scholar]
- Vital-Soto, A.; Baki, M.F.; Azab, A. A multi-objective mathematical model and evolutionary algorithm for the dual-resource flexible job-shop scheduling problem with sequencing flexibility. Flex. Serv. Manuf. J. 2022, 1–43. [Google Scholar] [CrossRef]
- Li, J.-Q.; Pan, Q.-K.; Tasgetiren, M.F. A discrete artificial bee colony algorithm for the multi-objective flexible job-shop scheduling problem with maintenance activities. Appl. Math. Model. 2014, 38, 1111–1132. [Google Scholar] [CrossRef]
- Hasan, S.M.; Sarker, R.; Essam, D.; Kacem, I. A DSS for job scheduling under process interruptions. Flex. Serv. Manuf. J. 2011, 23, 137. [Google Scholar] [CrossRef]
- Zhao, B.; Gui, H.; Li, H.; Xue, J. Cold chain logistics path optimization via improved multi-objective ant colony algorithm. IEEE Access 2020, 8, 142977–142995. [Google Scholar] [CrossRef]
- Wang, L.; Peng, Z.-P. Solving energy-efficient distributed job shop scheduling via multi-objective evolutionary algorithm with decomposition. Swarm Evol. Comput. 2020, 58, 100745. [Google Scholar]
- Ding, L.P.; Feng, Y.X.; Tan, J.R.; Gao, Y.C. A new multi-objective ant colony algorithm for solving the disassembly line balancing problem. Int. J. Adv. Manuf. Technol. 2010, 48, 761–771. [Google Scholar] [CrossRef]
- Srinivas, N.; Deb, K. Muiltiobjective optimization using nondominated sorting in genetic algorithms. Evol. Comput. 1994, 2, 221–248. [Google Scholar] [CrossRef]
- Wang, P.; Huang, J.; Cui, Z.; Xie, L.; Chen, J. A Gaussian error correction multi-objective positioning model with NSGA-II. Concurr. Comput. Pract. Exp. 2020, 32, e5464. [Google Scholar] [CrossRef]
- Ahmadi, M.H.; Ahmadi, M.A. Multi objective optimization of performance of three-heat-source irreversible refrigerators based algorithm NSGA-II. Renew. Sustain. Energy Rev. 2016, 60, 784–794. [Google Scholar] [CrossRef]
- Chen, B.; Liu, Q.; Chen, H.; Wang, L.; Deng, T.; Zhang, L.; Wu, X. Multiobjective optimization of building energy consumption based on BIM-DB and LSSVM-NSGA-II. J. Clean. Prod. 2021, 294, 126153. [Google Scholar] [CrossRef]
- Verma, S.; Pant, M.; Snasel, V. A comprehensive review on NSGA-II for multi-objective combinatorial optimization problems. IEEE Access 2021, 9, 57757–57791. [Google Scholar] [CrossRef]
- Orouskhani, M.; Shi, D.; Cheng, X. A fuzzy adaptive dynamic NSGA-II with fuzzy-based borda ranking method and its application to multimedia data analysis. IEEE Trans. Fuzzy Syst. 2020, 29, 118–128. [Google Scholar] [CrossRef]
- Babazadeh, H.; Alavidoost, M.H.; Zarandi, M.F.; Sayyari, S.T. An enhanced NSGA-II algorithm for fuzzy bi-objective assembly line balancing problems. Comput. Ind. Eng. 2018, 123, 189–208. [Google Scholar] [CrossRef]











| Item-Total Statistics | ||||||
|---|---|---|---|---|---|---|
| Factor | Scale Mean If Item Deleted | Scale Variance If Item Deleted | Corrected Item-Total Correlation | Squared Multiple Correlation | Cronbach’s Alpha If Item Deleted | |
| Q1 | In-shop Transportation | 38.8636 | 33.284 | 0.471 | 0.775 | 0.916 |
| Q2 | Intra-shop Transportation | 38.7159 | 31.073 | 0.689 | 0.777 | 0.905 |
| Q3 | Production Technology | 39.2386 | 30.240 | 0.757 | 0.833 | 0.901 |
| Q4 | Part Rout | 39.0795 | 29.662 | 0.755 | 0.823 | 0.901 |
| Q5 | Machine Amortization | 39.1193 | 29.249 | 0.719 | 0.729 | 0.903 |
| Q6 | Number of Workers | 39.0966 | 28.842 | 0.833 | 0.842 | 0.896 |
| Q7 | Workers’ Skills | 38.7443 | 31.894 | 0.528 | 0.746 | 0.914 |
| Q8 | Teamwork | 39.1591 | 29.140 | 0.805 | 0.926 | 0.898 |
| Q9 | Product Formula | 38.9034 | 29.436 | 0.802 | 0.912 | 0.898 |
| Q10 | Raw Material Quality | 39.0966 | 29.196 | 0.559 | 0.745 | 0.918 |
| Q1 | Q2 | Q3 | Q4 | Q5 | Q6 | Q7 | Q8 | Q9 | Q10 | ||
|---|---|---|---|---|---|---|---|---|---|---|---|
| Q1 | Pearson Correlation | 1 | 0.435 ** | 0.653 ** | 0.289 ** | 0.502 ** | 0.482 ** | 0.140 | 0.607 ** | 0.316 ** | −0.007 |
| Q2 | Pearson Correlation | 0.435 ** | 1 | 0.639 ** | 0.459 ** | 0.732 ** | 0.543 ** | 0.677 ** | 0.509 ** | 0.470 ** | 0.301 ** |
| Q3 | Pearson Correlation | 0.653 ** | 0.639 ** | 1 | 0.582 ** | 0.596 ** | 0.560 ** | 0.528 ** | 0.656 ** | 0.526 ** | 0.442 ** |
| Q4 | Pearson Correlation | 0.289 ** | 0.459 ** | 0.582 ** | 1 | 0.490 ** | 0.714 ** | 0.598 ** | 0.560 ** | 0.757 ** | 0.597 ** |
| Q5 | Pearson Correlation | 0.502 ** | 0.732 ** | 0.596 ** | 0.490 ** | 1 | 0.668 ** | 0.382 ** | 0.607 ** | 0.494 ** | 0.469 ** |
| Q6 | Pearson Correlation | 0.482 ** | 0.543 ** | 0.560 ** | 0.714 ** | 0.668 ** | 1 | 0.425 ** | 0.830 ** | 0.776 ** | 0.560 ** |
| Q7 | Pearson Correlation | 0.140 | 0.677 ** | 0.528 ** | 0.598 ** | 0.382 ** | 0.425 ** | 1 | 0.306 ** | 0.426 ** | 0.247 ** |
| Q8 | Pearson Correlation | 0.607 ** | 0.509 ** | 0.656 ** | 0.560 ** | 0.607 ** | 0.830 ** | 0.306 ** | 1 | 0.844 ** | 0.505 ** |
| Q9 | Pearson Correlation | 0.316 ** | 0.470 ** | 0.526 ** | 0.757 ** | 0.494 ** | 0.776 ** | 0.426 ** | 0.844 ** | 1 | 0.673 ** |
| Q10 | Pearson Correlation | −0.007 | 0.301 ** | 0.442 ** | 0.597 ** | 0.469 ** | 0.560 ** | 0.247 ** | 0.505 ** | 0.673 ** | 1 |
| Coefficients a | ||||||
|---|---|---|---|---|---|---|
| Model | Unstandardized Coefficients | Standardized Coefficients | t | Sig. | ||
| B | Std. Error | Beta | ||||
| 1 | (Constant) | −0.767 | 0.126 | −6.091 | 0.000 | |
| Q1 | 0.370 | 0.036 | 0.332 | 10.184 | 0.000 | |
| Q2 | 0.069 | 0.032 | 0.072 | 2.201 | 0.029 | |
| Q3 | −0.059 | 0.035 | 0.065 | −1.706 | 0.090 | |
| Q4 | −0.137 | 0.031 | 0.165 | −4.469 | 0.000 | |
| Q5 | 0.121 | 0.023 | 0.160 | 5.384 | 0.000 | |
| Q6 | 0.122 | 0.032 | 0.151 | 3.871 | 0.000 | |
| Q7 | 0.212 | 0.028 | 0.237 | 7.695 | 0.000 | |
| Q8 | 0.259 | 0.047 | 0.316 | 5.548 | 0.000 | |
| Q9 | −0.038 | 0.044 | 0.044 | −0.847 | 0.398 | |
| Q10 | 0.236 | 0.019 | 0.381 | 12.448 | 0.000 | |
| Model Properties | Description |
|---|---|
| Dependent Variable Name | In-shop Transportation (Q1); Intra-shop Transportation (Q2); Production Technology (Q3); Part Rout (Q4); Machine Amortization (Q5); Number Of Workers (Q6); Workers’ Skills (Q7); Teamwork (Q8); Product Formula (Q9); and Raw Material Quality (Q10) |
| Score Range | Too Slow (1); Slow (2); Acceptable (3); Very Good (4); and Excellent (5) |
| Uncertainty Rate | Completely Unsure (0%); Unsure (25%); So-So (50%); Partially Sure (75%); and Confident (100%) |
| Fuzzy Domain Function | Trapezoidal Distribution Functions |
| Fuzzy Rule | 9 Rules |
| Fuzzy Function | Mamdani rule: If (FP is i) and (FP′ is j) then (FO is k) where FP can be considered as the first variable’s input and FP′ as the second variable’s input. FO will be a fuzzy output accordingly. |
| Fuzzy Model | Multi-Input Single-Output (MISO) |
| Group Risk Factor | Time | Human Resource and Operations | Material | |||||||
|---|---|---|---|---|---|---|---|---|---|---|
| Variables | Q1 | Q2 | Q3 | Q4 | Q5 | Q6 | Q7 | Q8 | Q9 | Q10 |
| Crisp Weight | 0.332 | 0.072 | 0.065 | 0.165 | 0.16 | 0.151 | 0.237 | 0.316 | 0.044 | 0.381 |
| Confidence Rate Avg. | 56.5 | 82 | 79.3 | 91 | 87.5 | 91 | 69.1 | 83.8 | 77 | 93 |
| Fuzzy Weight | 0.165 | 0.5 | 0.5 | 0.581 | 0.5 | 0.684 | 0.05 | 0.05 | 0.3 | 0.531 |
| Normalized Fuzzy Weights | 0.043 | 0.130 | 0.130 | 0.150 | 0.130 | 0.177 | 0.013 | 0.013 | 0.078 | 0.138 |
| Reference | Mathematical Model | Objective Function | Objectives | Fuzzy Weights | Solving Algorithm | Case Studies | Contribution | ||
|---|---|---|---|---|---|---|---|---|---|
| (Adams, 2019) [45] | NL-MIP | Single | Minimize makespan | - | Two Algorithmic Procedures | 5 | Focused on sequence-dependent setup times and training option | ||
| (Akbar et al., 2018b) [46] | NL-MIP | Multi-objective | Minimize makespan | Operator Workload Balance | - | NSGA-II | Minimized makespan and operator workload balance | ||
| (Jaber et al., 2010) [47] | MIP | Multi-objective | Minimizing reducing idle | Maximizing average workload | - | Excel Solver with VBA | 18 | Considered identical parallel machine | |
| (Mlekusch et al., 2022) [48] | MIP | Single | Minimize makespan | - | A Hybrid Genetic Algorithm | 5 | Re-Entrant flexible flow shop | ||
| (Tao et al., 2019) [49] | IP | Single | Minimize makespan | - | A Hybrid Genetic Algorithm and Simulated Annealing Algorithm | 2 | Two resources without storage buffers were considered, along with the differences between disturbance types | ||
| (X. Wu et al., 2021) [50] | NL-MIP | Multi-objective | Minimize makespan | Setup time of the fixtures | - | NSGA-II | 10 | Considered the loading and unloading of materials | |
| (Ying et al., 2022) [13] | MIP | Single | Minimize total completion time | - | Backtracking Multi-Start Simulated Annealing | 40 | Tried to escape local optimum points by using Simulated Annealing | ||
| (F. Zheng et al., 2019) [16] | NL-MIP | Multi-objective | Minimize makespan | Total electricity consumption | - | NSGA-II | 1 | The energy consumption was considered | |
| (X.L. Zheng et al., 2016) [51] | BP | Single | Minimize makespan | - | A knowledge-guided fruit fly optimization algorithm | 22 | Used the alignment of operation sequence and resources assignment for scheduling | ||
| (Yazdani et al., 2015) [52] | MIP | Multi-objective | Minimize makespan | - | Simulated Annealing and Vibration Damping Optimization | 16 | Focuses on the different meta-heuristics in DRCSPs. | ||
| (Vital-Soto et al., 2022) [53] | NL-MIP | Multi-objective | Minimize makespan | Maximal worker workload | Weighted Tardiness | - | NSGA-II | 2 | Sequencing flexibility was taken into consideration |
| Saidi-Mehrabad et al. [29] | NL-MIP | Single | Minimize makespan | - | - | - | ACO | 13 | Considered AGV for transferring materials |
| J.-Q. Li et al. [54] | - | Multi-objective | Completion time | Total workload | Workload of the critical machine | - | ABC | 15 | Maintenance activities are considered |
| Hasan et al. [55] | - | Single | Minimize makespan | - | - | - | GA | 1 | Considered process interruption |
| This Research | NL-IP | Multi-objective | Completion time | HR and operations cost | Quality ratio | Fuzzy | Fuzzy Weighted NSGA-II | 7 | Fuzzy internal factors |
| Parameter | Small Scale | Medium Scale | Large Scale |
|---|---|---|---|
| Number of Generations | 10 | 20 | 50 |
| Population Size | 20 | 50 | 80 |
| Cross-Over Rate | 0.95 | 0.95 | 0.93 |
| Mutation Rate | 0.05 | 0.05 | 0.07 |
| Neighborhood Ratio | 2 | 3 | 4 |
| L.E.R | 0.2 | 0.2 | 0.1 |
| Problem (i/j/k/m/p/TH) | P = 1 | P = 2 | P = 3 | Iteration | Type | Solution |
|---|---|---|---|---|---|---|
| 3/4/4/3/3 | 0.42 | 0.238 | 0.238 | 22 | NL-IP | Local Optimum |
| Problem (i/j/k/m/p/TH) | W1 | W2 | W3 | Iteration | Type | Solution |
|---|---|---|---|---|---|---|
| 3/4/4/3/3 | 0.33 | 0.33 | 0.33 | 31 | MIP | Global Optimum |
| No. | Size | Case Study (i/k/s/t) | Gen | Pop | Mu | LER | Objective Functions | Elapsed Time (seconds) | Multi-Objective Function | ||
|---|---|---|---|---|---|---|---|---|---|---|---|
| Completion Time (Hours) | Operational Cost ($) | Defect Cost ($) | |||||||||
| 1 | Small | 3/4/1/2 | 10 | 20 | 0.05 | 0.1 | 1.96 | 1.973 | 13.0 | 1.96 | 1.973 |
| 2 | Small | 5/6/1/2 | 10 | 20 | 0.05 | 0.1 | 4.85 | 1.329 | 34.4 | 4.85 | 1.329 |
| 3 | Medium | 10/6/1/3 | 20 | 80 | 0.05 | 0.2 | 24.6 | 1.605 | 127.3 | 24.6 | 1.605 |
| 4 | Medium | 20/4/1/3 | 20 | 80 | 0.05 | 0.2 | 21.82 | 2.974 | 61.00 | 21.82 | 2.974 |
| 5 | Large | 40/5/1/3 | 50 | 80 | 0.1 | 0.2 | 45.03 | 2.256 | 171 | 45.03 | 2.256 |
| 6 | Large | 50/5/1/3 | 50 | 80 | 0.1 | 0.2 | 67.73 | 2.828 | 227.5 | 67.73 | 2.828 |
| 7 | Large | 100/5/1/3 | 50 | 80 | 0.1 | 0.2 | 89.24 | 2.345 | 231 | 89.24 | 2.345 |
| No. | Case Study (i/k/s/t) | Fuzzy NSGA-II-SA | Sine Cosine Algorithm | Simulated Annealing | Tabu Search | TLBO Heuristic |
|---|---|---|---|---|---|---|
| 1 | 3/4/1/2 | 1.973 | 1.973 | 1.973 | 1.973 | 1.973 |
| 2 | 5/6/1/2 | 1.329 | 2.1703 | 1.375 | 2.1703 | 2.5649 |
| 3 | 10/6/1/3 | 1.605 | 2.3676 | 1.605 | 2.5649 | 2.1703 |
| 4 | 20/4/1/3 | 2.974 | 3.1703 | 3.5649 | 3.5649 | 3.3676 |
| 5 | 40/5/1/3 | 2.256 | 2.3676 | 2.4703 | 2.5649 | 2.3676 |
| 6 | 50/5/1/3 | 2.828 | 2.9676 | 2.8676 | 2.9703 | 2.9703 |
| 7 | 100/5/1/3 | 2.345 | 2.3676 | 2.5649 | 2.9676 | 2.9703 |
| Product/Machine | Cutting Workshop | Bending Workshop | Welding Workshop | Painting Workshop |
|---|---|---|---|---|
| Product 1 | 3 | 1 | 2 | 0 |
| Product 2 | 2 | 4 | 1 | 3 |
| Product 3 | 1 | 4 | 0 | 2 |
| Product | T:1 | T:2 | T:3 |
|---|---|---|---|
| Product 1 | 500 | 300 | 600 |
| Product 2 | 400 | 350 | 300 |
| Product 3 | 300 | 300 | 400 |
| Machine Product | C | P | W | Pn | |||||||
|---|---|---|---|---|---|---|---|---|---|---|---|
| c1 | c2 | p1 | p2 | p3 | w1 | w2 | w3 | pn1 | pn2 | pn3 | |
| Product 1 | 4 | 3 | 2 | 3 | 2 | 1.5 | 1 | 2 | 2 | 2.1 | 2.4 |
| Product 2 | 2 | 2.5 | 2.5 | 2 | 2.3 | 3 | 3.1 | 3 | 1.2 | 1.1 | 1.3 |
| Product 3 | 3 | 4 | 2.1 | 2 | 2.4 | 3.4 | 3 | 2.8 | 1.5 | 1.5 | 1.6 |
| Time capacity | 1200 | 600 | 900 | 800 | 850 | 1200 | 800 | 700 | 600 | 900 | 1200 |
| Quality/Machine | C | P | W | Pn | |||||||
|---|---|---|---|---|---|---|---|---|---|---|---|
| c1 | c2 | p1 | p2 | p3 | w1 | w2 | w3 | pn1 | pn2 | pn3 | |
| Quality Ratio | 90% | 95% | 87% | 86% | 88% | 91% | 88% | 93% | 90% | 92% | 88% |
| Method | Completion Time | Operational Cost | Defect Cost |
|---|---|---|---|
| NSGA-II | 11,005.00 | 19,771.20 | 969.560 |
| Method | Objective Function Value |
|---|---|
| Weighting Method | 9266.663 |
| Method | Objective Function P = 1 | Objective Function P = 2 | Objective Function P = 3 | Objective Function Value |
|---|---|---|---|---|
| LP-metric | 0.42 | 0.238 | 0.238 | 9337.38 |
Publisher’s Note: MDPI stays neutral with regard to jurisdictional claims in published maps and institutional affiliations. |
© 2022 by the authors. Licensee MDPI, Basel, Switzerland. This article is an open access article distributed under the terms and conditions of the Creative Commons Attribution (CC BY) license (https://creativecommons.org/licenses/by/4.0/).
Share and Cite
Delgoshaei, A.; Ariffin, M.K.A.B.M.; Leman, Z.B. An Effective 4–Phased Framework for Scheduling Job-Shop Manufacturing Systems Using Weighted NSGA-II. Mathematics 2022, 10, 4607. https://doi.org/10.3390/math10234607
Delgoshaei A, Ariffin MKABM, Leman ZB. An Effective 4–Phased Framework for Scheduling Job-Shop Manufacturing Systems Using Weighted NSGA-II. Mathematics. 2022; 10(23):4607. https://doi.org/10.3390/math10234607
Chicago/Turabian StyleDelgoshaei, Aidin, Mohd Khairol Anuar Bin Mohd Ariffin, and Zulkiflle B. Leman. 2022. "An Effective 4–Phased Framework for Scheduling Job-Shop Manufacturing Systems Using Weighted NSGA-II" Mathematics 10, no. 23: 4607. https://doi.org/10.3390/math10234607
APA StyleDelgoshaei, A., Ariffin, M. K. A. B. M., & Leman, Z. B. (2022). An Effective 4–Phased Framework for Scheduling Job-Shop Manufacturing Systems Using Weighted NSGA-II. Mathematics, 10(23), 4607. https://doi.org/10.3390/math10234607

