A Modified Group Teaching Optimization Algorithm for Solving Constrained Engineering Optimization Problems
Abstract
1. Introduction
- A modified GTOA is proposed based on three strategies: learning motivation (LM), random opposition-based learning (ROBL), and restart strategy (RS).
- The optimization of MGTOA in different dimensions (dim = 30/500) among 23 standard benchmark functions is evaluated, and the distribution of MGTOA in some benchmark functions is shown.
- Test the optimization performance of MGTOA in CEC2014.
- MGTOA is compared with seven different optimization algorithms.
- Six process problems verify the engineering practicability of MGTOA.
2. Group Teaching Optimization Algorithm (GTOA)
2.1. Ability Grouping Phase
2.2. Teacher Phase
2.3. Student Phase
2.4. Teacher Allocation Phase
2.5. The Proposed Approach
3. Proposed Algorithm
3.1. Learning Motivation
3.2. Random Opposition-Based Learning
3.3. Restart Strategy (RS)
3.4. MGTOA Complexity Analysis
- Initialization of problem definition demands O(1) time.
- Initialization of population creation demands O(N × dim) time.
- Updating the population position includes the teacher and student phases and the required time O(2 × T × N × dim).
- Time required for random opposition-based learning O(T × N × dim).
- Time required for restart strategy O(2 × T × N × dim/Limit).
- The cost time of the calculation function includes the calculation time cost of the algorithm itself, the calculation time cost of the random opposition-based learning strategy, and the calculation time cost of the restart strategy. The calculation time cost of the algorithm itself is O(T × N × C). The calculation time cost of the random opposition-based learning strategy is O(T × N × C). The calculation time cost of the restart strategy takes into account the change of the Limit value, so the time cost is O(T × N × C/Limit). The total time cost is O(2 × T × N × C + T × N × C/Limit).
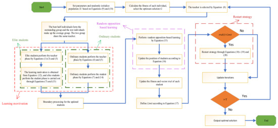
3.5. MGTOA Implementation
| Algorithm 1 Pseudo-code of MGTOA |
| 1. Initialization parameters t, Tmax, ub, lb, N, dim. |
| 2. Initialize population x according to Equations (9) and (10). |
| 3. The fitness values of all individuals are calculated, and the optimal solution G is selected. |
| 4. While t < Tmax |
| 5. Define the teacher according to Equation (8). |
| 6. Students are divided into elite students (Xgood) and ordinary students (Xbad). The number of elite students is Ngood. |
| 7. for i = 1:N |
| 8. if i < Ngood |
| 9. The teacher phase is achieved according to Equations (1)–(3), and (5). |
| 10. else |
| 11. The teacher phase is realized according to Equations (4) and (5). |
| 12. end |
| 13. Carry out boundary processing for the updated students. |
| 14. Calculate the average knowledge level of elite students (M) |
| 15. if i < Ngood |
| 16. for j = 1:dim |
| 17. The elite students get the learning motivation D according to Equation (12) and carry out the student phase through Equations (13) and (7). |
| 18. end |
| 19. else |
| 20. Ordinary students carry out the student phase according to Equations (14) and (7). |
| 21. end |
| 22. end |
| 23. Carry out boundary processing for the updated students. |
| 24. An inverse solution is generated using a random opposition-based learning strategy by Equation (15), and the student position is updated according to Equation (16). |
| 25. Calculate the new fitness value of the students and judge whether it is better. If it is better, replace the fitness value and the corresponding trial = 0. Otherwise, trial will add 1 |
| 26. Define Limit according to Equation (17). |
| 27. for i = 1:N |
| 28. while trial(i) < Limit |
| 29. T1 and T2 are generated by Equations (18) and (19), and T2 is subjected to boundary processing using Equation (20). Assign a smaller position to xi. |
| 30. trial(i) = 0 |
| 31. end |
| 32. end |
| 33. t = t + 1 |
| 34. end |
4. Experimental Results and Discussion
4.1. Experiments on Standard Benchmark Functions
| F | Metric | MGTOA | GTOA [28] | GA [11] | SCA [37] | BES [38] | ROA [10] | AOA [39] | WOA [9] | BTLBO [40] | TLBO [25] |
|---|---|---|---|---|---|---|---|---|---|---|---|
| F1 | min | 0 | 1.13 × 10−14 | 9.69 × 10−3 | 8.36 × 10−2 | 0 | 0 | 3.05 × 10−193 | 6.03 × 10−86 | 1.47 × 10−97 | 5.3 × 10−81 |
| mean | 0 | 5.92 × 10−6 | 2.37 × 10−2 | 16.5 | 0 | 2.99 × 10−319 | 2.56 × 10−30 | 2.21 × 10−68 | 9.71 × 10−96 | 6.99 × 10−79 | |
| std | 0 | 2.42 × 10−5 | 6.57 × 10−3 | 36.5 | 0 | 0 | 1.40 × 10−29 | 1.21 × 10−67 | 2.03 × 10−95 | 1.76 × 10−78 | |
| F2 | min | 0 | 3.43 × 10−7 | 3.64 × 10−1 | 1.47 × 10−6 | 2.38 × 10−229 | 1.70 × 10−182 | 0 | 1.7 × 10−59 | 3.54 × 10−49 | 1.24 × 10−40 |
| mean | 0 | 5.83 × 10−4 | 4.91 × 10−1 | 1.43 × 10−2 | 2.43 × 10−161 | 2.91 × 10−162 | 0 | 1.92 × 10−49 | 2.63 × 10−48 | 5.07 × 10−40 | |
| std | 0 | 1.67 × 10−3 | 7.28 × 10−2 | 2.31 × 10−2 | 1.33 × 10−160 | 1.56 × 10−161 | 0 | 8.92 × 10−49 | 2.63 × 10−48 | 5.35 × 10−40 | |
| F3 | min | 0 | 3.58 × 10−11 | 9.24 × 103 | 1.82 × 103 | 0 | 1.59 × 10−321 | 1.96 × 10−132 | 2.11 × 104 | 2.29 × 10−37 | 1.15 × 10−19 |
| mean | 0 | 5.10 × 10−4 | 2.16 × 104 | 8.87 × 103 | 1.76 × 10−27 | 1.02 × 10−284 | 2.9 × 10−3 | 4.08 × 104 | 5.54 × 10−33 | 1.3 × 10−16 | |
| std | 0 | 2.63 × 10−3 | 8.05 × 103 | 5.64 × 103 | 9.64 × 10−27 | 0 | 5.97 × 10−3 | 1.37 × 104 | 1.51 × 10−32 | 5.06 × 10−16 | |
| F4 | min | 0 | 3.04 × 10−7 | 2.15 × 10−1 | 9.56 | 9.19 × 10−237 | 7.35 × 10−180 | 7.99 × 10−51 | 8.24 | 3.52 × 10−40 | 2.09 × 10−33 |
| mean | 0 | 4.8 × 10−4 | 2.82 × 10−1 | 36.4 | 9.34 × 10−171 | 4.87 × 10−152 | 2.25 × 10−2 | 54.0 | 2.27 × 10−39 | 1.43 × 10−32 | |
| std | 0 | 8.52 × 10−4 | 3.86 × 10−2 | 13.1 | 0 | 2.63 × 10−151 | 2.12 × 10−2 | 24.3 | 3 × 10−39 | 1.30 × 10−32 | |
| F5 | min | 5.39 × 10−6 | 28.9 | 25.5 | 44.6 | 9.27 × 10−4 | 26.6 | 27.8 | 2.73 × 10−1 | 2.29 × 10−1 | 23.4 |
| mean | 8.90 × 10−1 | 28.9 | 70.7 | 8.17 × 104 | 21.8 | 27.1 | 28.5 | 28.0 | 23.9 | 24.7 | |
| std | 4.7 | 2.79 × 10−2 | 30.7 | 1.83 × 105 | 12 | 3.63 × 10−1 | 3.08 × 10−1 | 4.64 × 10−1 | 6.67 × 10−1 | 6.32 × 10−1 | |
| F6 | min | 1.4 × 10−5 | 4.42 | 7.83 | 5.52 | 3.21 × 10−4 | 1.69 × 10−2 | 2.69 | 1.14 × 10−1 | 4.84 × 10−9 | 2.66 × 10−8 |
| mean | 1.11 × 10−3 | 5.67 | 8.07 | 25.8 | 1.35 | 1.04 × 10−1 | 3.24 | 4.47 × 10−1 | 1.06 × 10−6 | 1.17 × 10−6 | |
| std | 1.18 × 10−3 | 7.71 × 10−1 | 1.38 × 10−1 | 49 | 2.8 | 1.21 × 10−1 | 2.74 × 10−1 | 3.27 × 10−1 | 2.64 × 10−6 | 3.77 × 10−6 | |
| F7 | min | 4.97 × 10−8 | 1.06 × 10−4 | 8.88 × 10−2 | 1.7 × 10−2 | 2.03 × 10−3 | 4.43 × 10−6 | 2.47 × 10−7 | 9.51 × 10−5 | 3.60 × 10−4 | 5.57 × 10−4 |
| mean | 3.79 × 10−5 | 4.49 × 10−4 | 1.98 × 10−1 | 1.1 × 10−1 | 6.19 × 10−3 | 1.85 × 10−4 | 8 × 10−5 | 3.32 × 10−3 | 8.10 × 10−4 | 1.13 × 10−3 | |
| std | 3.29 × 10−5 | 2.6 × 10−4 | 7.02 × 10−2 | 1.08 × 10−1 | 3.54 × 10−3 | 1.71 × 10−4 | 8.71 × 10−5 | 3.65 × 10−3 | 4.16 × 10−4 | 5.20 × 10−4 | |
| F8 | min | −1.26 × 104 | −6.16 × 103 | −5.94 × 103 | −4.73 × 103 | −9.97 × 103 | −1.26 × 104 | −6.19 × 103 | −1.26 × 104 | −9.87 × 103 | −9.45 × 103 |
| mean | −1.26 × 104 | −5.09 × 103 | −4.73 × 103 | −3.78 × 103 | −5.80 × 103 | −1.24 × 104 | −5.41 × 103 | −1.03 × 104 | −7.60 × 103 | −7.67 × 103 | |
| std | 6.00 × 10−2 | 6.87 × 102 | 6.85 × 102 | 3.61 × 102 | 3.23 × 103 | 3.26 × 102 | 4.37 × 102 | 1.68 × 103 | 1.01 × 103 | 1.21 × 103 | |
| F9 | min | 0 | 5.7 × 10−11 | 1.37 | 1.25 × 10−1 | 0 | 0 | 0 | 0 | 8.04 | 9.95 |
| mean | 0 | 2.44 × 10−5 | 2.74 | 34.7 | 0 | 0 | 0 | 7.58 × 10−15 | 19.0 | 14.4 | |
| std | 0 | 8.93 × 10−5 | 8.29 × 10−1 | 30.5 | 0 | 0 | 0 | 2.47 × 10−14 | 8.82 | 6.97 | |
| F10 | min | 8.88 × 10−16 | 2.55 × 10−8 | 9.25 × 10−2 | 4.78 × 10−2 | 8.88 × 10−16 | 8.88 × 10−16 | 8.88 × 10−16 | 8.88 × 10−16 | 4.44 × 10−15 | 4.44 × 10−15 |
| mean | 8.88 × 10−16 | 3.36 × 10−4 | 1.33 × 10−1 | 15.4 | 1.13 × 10−15 | 8.88 × 10−16 | 8.88 × 10−16 | 4.8 × 10−15 | 5.03 × 10−15 | 6.34 × 10−15 | |
| std | 0 | 7.52 × 10−4 | 3.09 × 10−2 | 7.96 | 9.01 × 10−16 | 0 | 0 | 2.35 × 10−15 | 1.35 × 10−15 | 1.8 × 10−15 | |
| F11 | min | 0 | 1.06 × 10−12 | 6.76 × 10−4 | 1.83 × 10−2 | 0 | 0 | 2.66 × 10−2 | 0 | 0 | 0 |
| mean | 0 | 1.11 × 10−5 | 8.6 × 10−2 | 9.91 × 10−1 | 0 | 0 | 1.88 × 10−1 | 1.18 × 10−2 | 0 | 2.76 × 10−6 | |
| std | 0 | 4.1 × 10−5 | 2.7 × 10−1 | 3.07 × 10−1 | 0 | 0 | 1.59 × 10−1 | 6.45 × 10−2 | 0 | 1.51 × 10−5 | |
| F12 | min | 3.52 × 10−7 | 3.44 × 10−1 | 1.55 | 8.5 × 10−1 | 1.48 × 10−6 | 2.78 × 10−3 | 3.98 × 10−1 | 7.12 × 10−3 | 2.49 × 10−10 | 5.78 × 10−11 |
| mean | 2.15 × 10−5 | 6.21 × 10−1 | 1.72 | 5.51 × 104 | 1.33 × 10−1 | 1.07 × 10−2 | 5.24 × 10−1 | 4.39 × 10−2 | 1.02 × 10−8 | 1.26 × 10−8 | |
| std | 2.01 × 10−5 | 1.88 × 10−1 | 5.17 × 10−2 | 1.74 × 105 | 3.28 × 10−1 | 6.41 × 10−3 | 4.53 × 10−2 | 1 × 10−1 | 2.68 × 10−8 | 3.63 × 10−8 | |
| F13 | min | 1.17 × 10−6 | 2.45 | 1.37 × 10−3 | 4.82 | 4.66 × 10−5 | 7.92 × 10−2 | 2.65 | 1.72 × 10−1 | 2.13 × 10−7 | 1.59 × 10−7 |
| mean | 2.65 × 10−4 | 2.87 | 4.46 × 10−3 | 1.89 × 105 | 1.22 | 2.4 × 10−1 | 2.82 | 5.69 × 10−1 | 9.96 × 10−2 | 8.4 × 10−2 | |
| std | 3.56 × 10−4 | 2.26 × 10−1 | 3.29 × 10−3 | 5.58 × 105 | 1.47 | 1.38 × 10−1 | 9.65 × 102 | 2.44 × 10−1 | 8.27 × 10−2 | 1.23 × 10−1 |
| F | Metric | MGTOA | GTOA [28] | GA [11] | SCA [37] | BES [38] | ROA [10] | AOA [39] | WOA [9] | BTLBO [40] | TLBO [25] |
|---|---|---|---|---|---|---|---|---|---|---|---|
| F1 | min | 0 | 3.10 × 10−13 | 67.2 | 9.04 × 104 | 0 | 0 | 5.60 × 10−1 | 2.86 × 10−81 | 3.95 × 10−85 | 1.12 × 10−68 |
| mean | 0 | 1.37 × 10−4 | 70.6 | 2.03 × 105 | 0 | 2.17 × 10−318 | 6.43 × 10−1 | 1.49 × 10−67 | 9.97 × 10−84 | 1.34 × 10−67 | |
| std | 0 | 6.23 × 10−4 | 2.63 | 8.08 × 104 | 0 | 0 | 4.45 × 10−2 | 8.06 × 10−67 | 1.03 × 10−83 | 1.78 × 10−67 | |
| F2 | min | 0 | 2.76 × 10−7 | 1.35 × 102 | 31.8 | 6.28 × 10−225 | 9.78 × 10−177 | 3.81 × 10−12 | 9.26 × 10−55 | 4.58 × 10−43 | 7.22 × 10−35 |
| mean | 0 | 5.98 × 10−3 | 1.40 × 102 | 1.07 × 102 | 2.93 × 10−153 | 3.10 × 10−151 | 1.82 × 10−3 | 1.3 × 10−47 | 2.06 × 10−42 | 2.16 × 10−34 | |
| std | 0 | 1.28 × 10−2 | 3.03 | 57.5 | 1.6 × 10−152 | 1.70 × 10−150 | 1.7 × 10−3 | 6.57 × 10−47 | 1.53 × 10−42 | 1.35 × 10−34 | |
| F3 | min | 0 | 9.38 × 10−9 | 4.86 × 105 | 5.09 × 106 | 0 | 7.16 × 10−299 | 13.7 | 1.88 × 107 | 2.77 × 10−13 | 4.58 × 10−3 |
| mean | 0 | 1.23 × 10−1 | 7.17 × 105 | 6.75 × 106 | 8.68 × 105 | 5.08 × 10−261 | 3.42 × 103 | 3.32 × 107 | 5.59 × 10−6 | 3.8 × 10−1 | |
| std | 0 | 5.99 × 10−1 | 1.39 × 105 | 1.42 × 106 | 4.43 × 106 | 0 | 1.85 × 104 | 1.23 × 107 | 2.41 × 10−5 | 1.27 | |
| F4 | min | 0 | 5.2 × 10−8 | 9.52 × 10−1 | 98.6 | 8.66 × 10−217 | 2.23 × 10−173 | 1.63 × 10−1 | 55.1 | 2.13 × 10−35 | 5.69 × 10−28 |
| mean | 0 | 2.8 × 10−4 | 9.71 × 10−1 | 99.0 | 1.3 × 10−128 | 7.74 × 10−152 | 1.81 × 10−1 | 81.3 | 1.22 × 10−34 | 1.42 × 10−27 | |
| std | 0 | 4.51 × 10−4 | 1.04 × 10−2 | 3.42 × 10−1 | 7.13 × 10−128 | 4.13 × 10−151 | 1.65 × 10−2 | 22.1 | 8.42 × 10−35 | 9.58 × 10−28 | |
| F5 | min | 4.12 × 10−8 | 4.99 × 102 | 4.90 × 103 | 1.12 × 109 | 1.13 × 102 | 4.94 × 102 | 4.99 × 102 | 4.96 × 102 | 4.96 × 102 | 4.96 × 102 |
| mean | 1.16 × 102 | 4.99 × 102 | 5.14 × 103 | 1.95 × 109 | 4.32 × 102 | 4.95 × 102 | 4.99 × 102 | 4.96 × 102 | 4.97 × 102 | 4.97 × 102 | |
| std | 2.14 × 102 | 3.20 × 10−2 | 1.76 × 102 | 5.05 × 108 | 1.67 × 102 | 2.94 × 10−1 | 1.03 × 10−1 | 4.20 × 10−1 | 6.30 × 10−1 | 4 × 10−1 | |
| F6 | min | 9.08 × 10−5 | 1.22 × 102 | 3.35 × 102 | 7.45 × 104 | 1.14 × 10−2 | 7.29 | 1.14 × 102 | 20.3 | 70 | 71.6 |
| mean | 16.8 | 1.23 × 102 | 3.45 × 102 | 2.42 × 105 | 30.6 | 15.3 | 1.16 × 102 | 32.6 | 75.4 | 75.5 | |
| std | 35.3 | 7.36 × 10−1 | 5.84 | 9.01 × 104 | 53 | 6.51 | 1.38 | 9.53 | 2.39 | 2.11 | |
| F7 | min | 2.6 × 10−8 | 7.82 × 10−5 | 4.30 × 103 | 9.38 × 103 | 8.2 × 10−4 | 5.87 × 10−6 | 1.21 × 10−5 | 8.52 × 10−5 | 7.16 × 10−4 | 8.04 × 10−4 |
| mean | 3.43 × 10−5 | 6.1 × 10−4 | 4.56 × 103 | 1.44 × 104 | 5.75 × 10−3 | 2.08 × 10−4 | 1.06 × 10−4 | 4.37 × 10−3 | 1.3 × 10−3 | 1.66 × 10−3 | |
| std | 3.22 × 10−5 | 6.31 × 10−4 | 2.74 × 102 | 3.4 × 103 | 4.01 × 10−3 | 1.66 × 10−4 | 9.94 × 10−5 | 5.6 × 10−3 | 4.27 × 10−4 | 5.37 × 10−4 | |
| F8 | min | −2.09 × 105 | −2.85 × 104 | −3.63 × 104 | −1.73 × 104 | −2.08 × 105 | −2.09 × 105 | −2.58 × 104 | −2.09 × 105 | −7.28 × 104 | −6.17 × 104 |
| mean | −2.09 × 105 | −2.15 × 104 | −3.29 × 104 | −1.53 × 104 | −1.61 × 105 | −2.05 × 105 | −2.3 × 104 | −1.7 × 105 | −3.39 × 104 | −4.39 × 104 | |
| std | 1.18 | 3.12 × 103 | 1.91 × 103 | 1.23 × 103 | 2.49 × 104 | 1.02 × 104 | 1.58 × 103 | 3.1 × 104 | 1.10 × 104 | 1.21 × 104 | |
| F9 | min | 0 | 0 | 2.26 × 103 | 4.19 × 102 | 0 | 0 | 0 | 0 | 0 | 0 |
| mean | 0 | 9.27 × 10−5 | 2.41 × 103 | 1.14 × 103 | 0 | 0 | 8.08 × 10−6 | 9.09 × 10−14 | 0 | 0 | |
| std | 0 | 3.52 × 10−4 | 72.5 | 5.78 × 102 | 0 | 0 | 7.61 × 10−6 | 3.66 × 10−13 | 0 | 0 | |
| F10 | min | 8.88 × 10−16 | 2.26 × 10−8 | 2.85 | 10.7 | 8.88 × 10−16 | 8.88 × 10−16 | 7.09 × 10−3 | 8.88 × 10−16 | 7.99 × 10−15 | 7.99 × 10−15 |
| mean | 8.88 × 10−16 | 2.84 × 10−4 | 2.91 | 18.4 | 8.88 × 10−16 | 8.88 × 10−16 | 8.02 × 10−3 | 4.91 × 10−15 | 7.99 × 10−15 | 2.22 | |
| std | 0 | 5.35 × 10−4 | 2.92 × 10−2 | 4.11 | 0 | 0 | 4.3 × 10−4 | 2.23 × 10−15 | 0 | 4.17 | |
| F11 | min | 0 | 2.10 × 10−12 | 2.28 × 10−1 | 1.13 × 103 | 0 | 0 | 6.52 × 103 | 0 | 0 | 0 |
| mean | 0 | 4.72 × 10−5 | 3.05 × 10−1 | 2.08 × 103 | 0 | 0 | 9.99 × 103 | 3.7 × 10−18 | 0 | 3.7 × 10−18 | |
| std | 0 | 2.56 × 10−4 | 2.66 × 10−1 | 7.11 × 102 | 0 | 0 | 3.09 × 103 | 2.03 × 10−17 | 0 | 2.03 × 10−17 | |
| F12 | min | 1.69 × 10−8 | 1.09 | 2.73 | 4.03 × 109 | 1.24 × 10−5 | 9.45 × 10−3 | 1.07 | 3.97 × 10−2 | 3.84 × 10−1 | 3.67 × 10−1 |
| mean | 1.08 × 10−5 | 1.14 | 2.80 | 6.28 × 109 | 2.42 × 10−1 | 4.54 × 10−2 | 1.08 | 1.01 × 10−1 | 4.3 × 10−1 | 4.27 × 10−1 | |
| std | 2.10 × 10−5 | 3.37 × 10−2 | 4.75 × 10−2 | 1.36 × 109 | 4.89 × 10−1 | 2.79 × 10−2 | 1.2 × 10−2 | 5.11 × 10−2 | 2.75 × 10−2 | 2.96 × 10−2 | |
| F13 | min | 5.42 × 10−11 | 50 | 10.2 | 6.62 × 109 | 3.46 × 10−3 | 3.08 | 50.1 | 10.7 | 49.8 | 49.8 |
| mean | 1.87 × 10−3 | 50 | 10.8 | 1.06 × 1010 | 12.2 | 8.69 | 50.2 | 19.3 | 49.8 | 49.8 | |
| std | 5.68 × 10−3 | 4.52 × 10−3 | 4.73 × 10−1 | 2.11 × 109 | 21.1 | 3.88 | 4.54 × 10−2 | 6.02 | 1.01 × 10−2 | 8.82 × 10−3 |
| F | Metric | MGTOA | GTOA [28] | GA [11] | SCA [37] | BES [38] | ROA [10] | AOA [39] | WOA [9] | BTLBO [40] | TLBO [25] |
|---|---|---|---|---|---|---|---|---|---|---|---|
| F14 | min | 9.98 × 10−1 | 9.98 × 10−1 | 2.98 | 9.98 × 10−1 | 9.98 × 10−1 | 9.98 × 10−1 | 9.98 × 10−1 | 9.98 × 10−1 | 9.98 × 10−1 | 9.98 × 10−1 |
| mean | 9.98 × 10−1 | 1.16 | 9.43 | 1.83 | 3.06 | 5.75 | 10.2 | 3.68 | 9.98 × 10−1 | 9.98 × 10−1 | |
| std | 3.38 × 10−11 | 5.27 × 10−1 | 3.58 | 1.89 | 1.39 | 5.05 | 4.05 | 3.47 | 0 | 0 | |
| F15 | min | 3.07 × 10−4 | 3.07 × 10−4 | 4.35 × 10−4 | 3.94 × 10−4 | 3.14 × 10−4 | 3.08 × 10−4 | 3.54 × 10−4 | 3.19 × 10−4 | 3.07 × 10−4 | 3.07 × 10−4 |
| mean | 3.08 × 10−4 | 1.89 × 10−3 | 1.29 × 10−2 | 9.83 × 10−4 | 7.02 × 10−3 | 4.32 × 10−4 | 1.22 × 10−2 | 7.49 × 10−4 | 3.25 × 10−4 | 3.50 × 10−4 | |
| std | 2.54 × 10−7 | 5.34 × 10−3 | 2.75 × 10−2 | 3.98 × 10−4 | 8.72 × 10−3 | 2.27 × 10−4 | 2.66 × 10−2 | 5.11 × 10−4 | 7.35 × 10−5 | 1.19 × 10−4 | |
| F16 | min | −1.03 | −1.03 | −1.03 | −1.03 | −1.03 | −1.03 | −1.03 | −1.03 | −1.03 | −1.03 |
| mean | −1.03 | −1.03 | −1.00 | −1.03 | −9.54 × 10−1 | −1.03 | −1.03 | −1.03 | −1.03 | −1.03 | |
| std | 5.25 × 10−16 | 6 × 10−16 | 2.07 × 10−2 | 8.02 × 10−5 | 2.25 × 10−1 | 1.25 × 10−7 | 1.21 × 10−7 | 2.04 × 10−9 | 6.78 × 10−16 | 6.65 × 10−16 | |
| F17 | min | 3.98 × 10−1 | 3.98 × 10−1 | 4.50 × 10−1 | 3.98 × 10−1 | 3.98 × 10−1 | 3.98 × 10−1 | 3.98 × 10−1 | 3.98 × 10−1 | 3.98 × 10−1 | 3.98 × 10−1 |
| mean | 3.98 × 10−1 | 3.98 × 10−1 | 1.50 | 3.99 × 10−1 | 5.81 × 10−1 | 3.98 × 10−1 | 3.98 × 10−1 | 3.98 × 10−1 | 3.98 × 10−1 | 3.98 × 10−1 | |
| std | 6.21 × 10−7 | 0 | 1.48 | 1.6 × 10−3 | 6.48 × 10−1 | 6.34 × 10−6 | 7.93 × 10−8 | 1.48 × 10−5 | 0 | 0 | |
| F18 | min | 3 | 3 | 3.2 | 3 | 3 | 3 | 3 | 3 | 3 | 3 |
| mean | 3 | 3 | 29.5 | 3 | 4.39 | 3 | 9.3 | 3 | 3 | 3 | |
| std | 2.06 × 10−5 | 8.4 × 10−15 | 22.2 | 1.33 × 10−4 | 1.51 | 1.61 × 10−4 | 11.6 | 1.71 × 10−4 | 1.31 × 10−15 | 9.79 × 10−16 | |
| F19 | min | −3.86 | −3.86 | −3.86 | −3.86 | −3.85 | −3.86 | −3.86 | −3.86 | −3.86 | −3.86 |
| mean | −3.86 | −3.86 | −3.71 | −3.85 | −3.65 | −3.86 | −3.85 | −3.86 | −3.86 | −3.86 | |
| std | 9.49 × 10−6 | 2.63 × 10−15 | 5.48 × 10−1 | 1.09 × 10−2 | 1.89 × 10−1 | 2.8 × 10−3 | 5.9 × 10−3 | 7.31 × 10−3 | 2.71 × 10−15 | 2.71 × 10−15 | |
| F20 | min | −3.32 | −3.32 | −3.32 | −3.11 | −3.19 | −3.32 | −3.17 | −3.32 | −3.32 | −3.32 |
| mean | −3.29 | −3.26 | −3.28 | −2.70 | −2.91 | −3.22 | −3.04 | −3.22 | −3.3 | −3.31 | |
| std | 5.27 × 10−2 | 7.66 × 10−2 | 5.55 × 10−2 | 5.27 × 10−1 | 2.4 × 10−1 | 1.24 × 10−1 | 8.89 × 10−2 | 1.71 × 10−1 | 3.67 × 10−2 | 3.71 × 10−2 | |
| F21 | min | −10.2 | −10.2 | −5.05 | −7.36 | −10.2 | −10.2 | −6.85 | −10.2 | −10.2 | −10.2 |
| mean | −10.2 | −8 | −1.47 | −2.27 | −6.55 | −10.1 | −3.93 | −7.94 | −10.1 | −9.56 | |
| std | 2.90 × 10−4 | 2.75 | 1.49 | 2.06 | 2.76 | 1.6 × 10−2 | 1.72 | 2.79 | 7.74 × 10−2 | 1.81 | |
| F22 | min | −10.4 | −10.4 | −5.07 | −5.62 | −10.4 | −10.4 | −6.05 | −10.4 | −10.4 | −10.4 |
| mean | −10.4 | −8.04 | −1.67 | −3.29 | −5.43 | −10.4 | −3.38 | −7.76 | −10.4 | −10 | |
| std | 1.29 × 10−4 | 2.97 | 1.25 | 1.85 | 2.61 | 2.41 × 10−2 | 1.49 | 2.91 | 7.38 × 10−16 | 1.35 | |
| F23 | min | −10.5 | −10.5 | −5.13 | −5.93 | −10.5 | −10.5 | −6.69 | −10.5 | −10.5 | −10.5 |
| mean | −10.5 | −7.98 | −1.76 | −3.73 | −5.55 | −10.5 | −3.52 | −6.27 | −10.3 | −10.1 | |
| std | 1.28 × 10−4 | 3.24 | 1.40 | 1.54 | 2.73 | 2.1 × 10−2 | 1.26 | 3.26 | 1.21 | 1.74 |
| F | dim | MGTOA vs. GTOA [28] | MGTOA vs. GA [11] | MGTOA vs. SCA [37] | MGTOA vs. BES [38] | MGTOA vs. ROA [10] | MGTOA vs. AOA [39] | MGTOA vs. WOA [9] | MGTOA vs. BTLBO [40] | MGTOA vs. TLBO [25] |
|---|---|---|---|---|---|---|---|---|---|---|
| F1 | 30 | 1.73 × 10−6 | 1.73 × 10−6 | 1.73 × 10−6 | 1 | 1.25 × 10−1 | 1.73 × 10−6 | 1.73 × 10−6 | 1.73 × 10−6 | 1.73 × 10−6 |
| 500 | 1.73 × 10−6 | 1.73 × 10−6 | 1.73 × 10−6 | 1 | 3.13 × 10−2 | 1.73 × 10−6 | 1.73 × 10−6 | 1.73 × 10−6 | 1.73 × 10−6 | |
| F2 | 30 | 1.73 × 10−6 | 1.73 × 10−6 | 1.73 × 10−6 | 1.73 × 10−6 | 1.73 × 10−6 | 1 | 1.73 × 10−6 | 1.73 × 10−6 | 1.73 × 10−6 |
| 500 | 1.73 × 10−6 | 1.73 × 10−6 | 1.73 × 10−6 | 1.73 × 10−6 | 1.73 × 10−6 | 1.73 × 10−6 | 1.73 × 10−6 | 1.73 × 10−6 | 1.73 × 10−6 | |
| F3 | 30 | 1.73 × 10−6 | 1.73 × 10−6 | 1.73 × 10−6 | 2.5 × 10−1 | 3.79 × 10−6 | 1.73 × 10−6 | 1.73 × 10−6 | 1.73 × 10−6 | 1.73 × 10−6 |
| 500 | 1.73 × 10−6 | 1.73 × 10−6 | 1.73 × 10−6 | 3.1 × 10−2 | 1.73 × 10−6 | 1.73 × 10−6 | 1.73 × 10−6 | 1.73 × 10−6 | 1.73 × 10−6 | |
| F4 | 30 | 1.73 × 10−6 | 1.73 × 10−6 | 1.73 × 10−6 | 1.73 × 10−6 | 1.73 × 10−6 | 1.73 × 10−6 | 1.73 × 10−6 | 1.73 × 10−6 | 1.73 × 10−6 |
| 500 | 1.73 × 10−6 | 1.73 × 10−6 | 1.73 × 10−6 | 1.73 × 10−6 | 1.73 × 10−6 | 1.73 × 10−6 | 1.73 × 10−6 | 1.73 × 10−6 | 1.73 × 10−6 | |
| F5 | 30 | 1.73 × 10−6 | 1.73 × 10−6 | 1.73 × 10−6 | 1.73 × 10−6 | 2.13 × 10−6 | 1.73 × 10−6 | 1.73 × 10−6 | 1.73 × 10−6 | 1.73 × 10−6 |
| 500 | 1.73 × 10−6 | 1.73 × 10−6 | 1.73 × 10−6 | 1.38 × 10−3 | 6.16 × 10−4 | 1.73 × 10−6 | 6.16 × 10−4 | 1.73 × 10−6 | 1.73 × 10−6 | |
| F6 | 30 | 1.73 × 10−6 | 1.73 × 10−6 | 1.73 × 10−6 | 2.6 × 10−6 | 1.73 × 10−6 | 1.73 × 10−6 | 1.73 × 10−6 | 1.73 × 10−6 | 1.73 × 10−6 |
| 500 | 1.73 × 10−6 | 1.73 × 10−6 | 1.73 × 10−6 | 2.89 × 10−1 | 4.72 × 10−2 | 1.73 × 10−6 | 8.97 × 10−2 | 1.73 × 10−6 | 1.73 × 10−6 | |
| F7 | 30 | 3.18 × 10−6 | 1.73 × 10−6 | 1.73 × 10−6 | 1.73 × 10−6 | 6.64 × 10−4 | 2.7 × 10−2 | 2.13 × 10−6 | 1.73 × 10−6 | 1.73 × 10−6 |
| 500 | 1.73 × 10−6 | 1.73 × 10−6 | 1.73 × 10−6 | 1.73 × 10−6 | 1.36 × 10−5 | 2.22 × 10−4 | 1.73 × 10−6 | 1.73 × 10−6 | 1.73 × 10−6 | |
| F8 | 30 | 1.73 × 10−6 | 1.73 × 10−6 | 1.73 × 10−6 | 1.73 × 10−6 | 3.59 × 10−4 | 1.73 × 10−6 | 1.73 × 10−6 | 1.73 × 10−6 | 1.73 × 10−6 |
| 500 | 1.73 × 10−6 | 1.73 × 10−6 | 1.73 × 10−6 | 1.73 × 10−6 | 3.18 × 10−6 | 1.73 × 10−6 | 1.73 × 10−6 | 1.73 × 10−6 | 1.73 × 10−6 | |
| F9 | 30 | 1.73 × 10−6 | 1.73 × 10−6 | 1.73 × 10−6 | 1 | 1 | 1 | 5 × 10−1 | 1.73 × 10−6 | 3.79 × 10−6 |
| 500 | 2.56 × 10−6 | 1.73 × 10−6 | 1.73 × 10−6 | 1 | 1 | 1.32 × 10−4 | 1 | 1 | 1 | |
| F10 | 30 | 1.73 × 10−6 | 1.73 × 10−6 | 1.73 × 10−6 | 1 | 1 | 1 | 2.29 × 10−5 | 2.57 × 10−7 | 7.86 × 10−7 |
| 500 | 1.73 × 10−6 | 1.73 × 10−6 | 1.73 × 10−6 | 1 | 1 | 1.73 × 10−6 | 2.04 × 10−5 | 4.32 × 10−8 | 1.11 × 10−6 | |
| F11 | 30 | 1.73 × 10−6 | 1.73 × 10−6 | 1.73 × 10−6 | 1 | 1 | 1.73 × 10−6 | 6.25 × 10−2 | 1 | 1 |
| 500 | 1.73 × 10−6 | 1.73 × 10−6 | 1.73 × 10−6 | 1 | 1 | 1.73 × 10−6 | 1 | 1 | 1 | |
| F12 | 30 | 1.73 × 10−6 | 1.73 × 10−6 | 1.73 × 10−6 | 1.73 × 10−6 | 1.73 × 10−6 | 1.73 × 10−6 | 1.73 × 10−6 | 1.73 × 10−6 | 1.92 × 10−6 |
| 500 | 1.73 × 10−6 | 1.73 × 10−6 | 1.73 × 10−6 | 1.48 × 10−3 | 2.77 × 10−3 | 1.73 × 10−6 | 2.77 × 10−3 | 1.73 × 10−6 | 1.73 × 10−6 | |
| F13 | 30 | 1.73 × 10−6 | 1.73 × 10−6 | 1.73 × 10−6 | 2.6 × 10−6 | 1.73 × 10−6 | 1.73 × 10−6 | 1.73 × 10−6 | 1.11 × 10−3 | 2.41 × 10−4 |
| 500 | 1.73 × 10−6 | 2.8 × 10−3 | 1.73 × 10−6 | 2.26 × 10−3 | 2.77 × 10−3 | 1.73 × 10−6 | 1.71 × 10−3 | 1.73 × 10−6 | 1.73 × 10−6 | |
| F14 | 2 | 4.07 × 10−2 | 1.73 × 10−6 | 1.73 × 10−6 | 1.73 × 10−6 | 4.07 × 10−5 | 1.73 × 10−6 | 2.13 × 10−6 | 1.73 × 10−6 | 1.73 × 10−6 |
| F15 | 4 | 2.41 × 10−4 | 1.73 × 10−6 | 1.73 × 10−6 | 1.73 × 10−6 | 5.75 × 10−6 | 1.73 × 10−6 | 1.73 × 10−6 | 7.71 × 10−4 | 1.41 × 10−1 |
| F16 | 2 | 1 | 1.73 × 10−6 | 1.73 × 10−6 | 1.73 × 10−6 | 1.73 × 10−6 | 1.73 × 10−6 | 1.73 × 10−6 | 1 | 1 |
| F17 | 2 | 1.73 × 10−6 | 1.73 × 10−6 | 1.73 × 10−6 | 1.73 × 10−6 | 5.79 × 10−5 | 4.53 × 10−4 | 6.64 × 10−4 | 1.73 × 10−6 | 1.73 × 10−6 |
| F18 | 2 | 1.73 × 10−6 | 1.73 × 10−6 | 5.79 × 10−5 | 1.73 × 10−6 | 1.04 × 10−3 | 9.75 × 10−1 | 3.61 × 10−3 | 1.73 × 10−6 | 1.73 × 10−6 |
| F19 | 3 | 1.73 × 10−6 | 1.73 × 10−6 | 1.73 × 10−6 | 1.73 × 10−6 | 2.84 × 10−5 | 1.73 × 10−6 | 1.73 × 10−6 | 1.73 × 10−6 | 1.73 × 10−6 |
| F20 | 6 | 3.38 × 10−3 | 3.68 × 10−2 | 1.73 × 10−6 | 1.73 × 10−6 | 1.48 × 10−2 | 2.13 × 10−6 | 3.85 × 10−3 | 3.59 × 10−4 | 1.48 × 10−2 |
| F21 | 4 | 1.48 × 10−2 | 1.73 × 10−6 | 1.73 × 10−6 | 1.73 × 10−6 | 1.73 × 10−6 | 1.73 × 10−6 | 1.73 × 10−6 | 1.73 × 10−6 | 2.77 × 10−3 |
| F22 | 4 | 6.16 × 10−4 | 1.73 × 10−6 | 1.73 × 10−6 | 1.73 × 10−6 | 1.73 × 10−6 | 1.73 × 10−6 | 1.73 × 10−6 | 1.73 × 10−6 | 1.48 × 10−2 |
| F23 | 4 | 9.27 × 10−3 | 1.73 × 10−6 | 1.73 × 10−6 | 1.73 × 10−6 | 1.73 × 10−6 | 1.73 × 10−6 | 1.92 × 10−6 | 1.73 × 10−6 | 3.59 × 10−4 |
4.2. Experiments on CEC2014 Test Suite
5. Constrained Engineering Design Problems
5.1. Welded Beam Design Problem
5.2. Pressure Vessel Design Problem
5.3. Tension/Compression Spring Design Problem
5.4. Three-Bar Truss Design Problem
5.5. Car Crashworthiness Design Problem
5.6. Gear Train Design Problem
6. Conclusions
Author Contributions
Funding
Institutional Review Board Statement
Informed Consent Statement
Data Availability Statement
Acknowledgments
Conflicts of Interest
References
- Fearn, T. Particle swarm optimization. NIR News 2014, 25, 27. [Google Scholar]
- Assiri, A.S.; Hussien, A.G.; Amin, M. Ant lion optimization: Variants, hybrids, and applications. IEEE Access. 2020, 8, 77746–77764. [Google Scholar] [CrossRef]
- Yang, X.; Hossein Gandomi, A. Bat algorithm: A novel approach for global engineering optimization. Eng. Comput. 2012, 29, 464–483. [Google Scholar] [CrossRef]
- Hussien, A.G. An enhanced opposition-based salp swarm algorithm for global optimization and engineering problems. J. Ambient. Intell. Humaniz. Comput. 2022, 13, 129–150. [Google Scholar] [CrossRef]
- Dorigo, M.; Birattari, M.; Stützle, T. Ant Colony Optimization. IEEE. Comput. Intell. M 2006, 1, 28–39. [Google Scholar] [CrossRef]
- Karaboga, D.; Basturk, B. A powerful and efficient algorithm for numerical function optimization: Artificial bee colony (ABC) algorithm. J. Global Optim. 2007, 39, 459–471. [Google Scholar] [CrossRef]
- Mirjalili, S.; Mirjalili, S.M.; Lewis, A. Grey wolf optimizer. Adv. Eng. Softw. 2014, 69, 46–61. [Google Scholar] [CrossRef]
- Gandomi, A.H.; Alavi, A.H. Krill herd: A new bio-inspired optimization algorithm. Commun. Nonlinear Sci. 2012, 17, 4831–4845. [Google Scholar] [CrossRef]
- Mirjalili, S.; Lewis, A. The whale optimization algorithm. Adv. Eng. Softw. 2016, 95, 51–67. [Google Scholar] [CrossRef]
- Jia, H.; Peng, X.; Lang, C. Remora optimization algorithm. Exp. Syst. Appl. 2021, 185, 115665. [Google Scholar] [CrossRef]
- Holland, J.H. Genetic algorithms. Sci. Am. 1992, 267, 66–73. [Google Scholar] [CrossRef]
- Beyer, H.G.; Schwefel, H.P. Evolution strategies–A comprehensive introduction. Nat. Comput. 2002, 1, 3–52. [Google Scholar] [CrossRef]
- Banzhaf, W.; Koza, J.R. Genetic programming. IEEE Intell. Syst. 2000, 15, 74–84. [Google Scholar] [CrossRef]
- Simon, D. Biogeography-based optimization. IEEE Trans. Evol. Comput. 2008, 12, 702–713. [Google Scholar] [CrossRef]
- Sinha, N.; Chakrabarti, R.; Chattopadhyay, P. Evolutionary programming techniques for economic load dispatch. IEEE Trans. Evol. Comput. 2003, 7, 83–94. [Google Scholar] [CrossRef]
- Storn, R.; Price, K. Differential Evolution—A Simple and Efficient Heuristic for global Optimization over Continuous Spaces. J. Global Optim. 1997, 11, 341–359. [Google Scholar] [CrossRef]
- Jaderyan, M.; Khotanlou, H. Virulence Optimization Algorithm. Appl. Soft. Comput. 2016, 43, 596–618. [Google Scholar] [CrossRef]
- Kirkpatrick, S.; Gelatt, C.D.; Vecchi, M.P. Optimization by Simulated Annealing. Science 1983, 220, 671–680. [Google Scholar] [CrossRef]
- Rashedi, E.; Nezamabadi-Pour, H.S. GSA: A Gravitational Search Algorithm. Inform. Sci. 2009, 179, 2232–2248. [Google Scholar] [CrossRef]
- Hatamlou, A. Black hole: A new heuristic optimization approach for data clustering. Inform. Sci. 2013, 222, 175–184. [Google Scholar] [CrossRef]
- Mirjalili, S.; Mirjalili, S.M.; Hatamlou, A. Multi-verse optimizer: A nature-inspired algorithm for global optimization. Neural Comput. Appl. 2015, 27, 495–513. [Google Scholar] [CrossRef]
- Kaveh, A.; Khayatazad, M. A new meta-heuristic method: Ray optimization. Comput. Struct. 2012, 112, 283–294. [Google Scholar] [CrossRef]
- Kaveh, A.; Dadras, A. A novel meta-heuristic optimization algorithm: Thermal exchange optimization. Adv. Eng. Softw. 2017, 110, 69–84. [Google Scholar] [CrossRef]
- Geem, Z.W.; Kim, J.H.; Loganathan, G.V. A New Heuristic Optimization Algorithm: Harmony Search. Simulation 2001, 2, 60–68. [Google Scholar] [CrossRef]
- Rao, R.V.; Savsani, V.J.; Vakharia, D.P. Teaching-Learning-Based Optimization: An optimization method for continuous non-linear large scale problems. Inform. Sci. 2012, 183, 1–15. [Google Scholar] [CrossRef]
- Satapathy, S.; Naik, A. Social group optimization (SGO): A new population evolutionary optimization technique. Complex Intell Syst. 2016, 2, 173–203. [Google Scholar] [CrossRef]
- Naser, G.; Ebrahim, B. Exchange market algorith. Appl. Soft Comput. 2014, 19, 177–187. [Google Scholar]
- Zhang, Y.; Jin, Z. Group teaching optimization algorithm: A novel metaheuristic method for solving global optimization problems. Expert Syst. Appl. 2020, 148, 113246. [Google Scholar] [CrossRef]
- Zhang, Y.; Chi, A. Group teaching optimization algorithm with information sharing for numerical optimization and engineering optimization. J. Intell. Manuf. 2021, 1–25. [Google Scholar] [CrossRef]
- Ahandani, M.A.; Alavi-Rad, H. Opposition-based learning in the shuffled differential evolution algorithm. Soft Comput. 2012, 16, 1303–1337. [Google Scholar] [CrossRef]
- Shang, J.; Sun, Y.; Li, J.; Zheng, C.; Zhang, J. An Improved Opposition-Based Learning Particle Swarm Optimization for the Detection of SNP-SNP Interactions. BioMed Res. Int. 2015, 12, 524821. [Google Scholar] [CrossRef]
- Wang, H.; Wu, Z.; Rahnamayan, S.; Liu, Y.; Ventresca, M. Enhancing particle swarm optimization using generalized opposition-based learning. Inform. Sci. 2011, 181, 4699–4714. [Google Scholar] [CrossRef]
- Liu, Q.; Li, N.; Jia, H.; Qi, Q.; Abualigah, L. Modified remora optimization algorithm for global optimization and multilevel thresholding image segmentation. Mathematics 2022, 10, 1014. [Google Scholar]
- Rahnamayan, S.; Tizhoosh, H.R.; Salama, M.M.A. Opposition-Based Differential Evolution. IEEE Trans. Evol. Comput. 2008, 12, 64–79. [Google Scholar] [CrossRef]
- Zhou, Y.; Hao, J.K.; Duval, B. Opposition-based Memetic Search for the Maximum Diversity Problem. IEEE Trans. Evol. Comput. 2017, 21, 731–745. [Google Scholar] [CrossRef]
- Zhang, H.; Wang, Z.; Chen, W.; Heidari, A.A.; Wang, M.; Zhao, X.; Liang, G.; Chen, H.; Zhang, X. Ensemble mutation-driven salp swarm algorithm with restart mechanism: Framework and fundamental analysis. Exp. Syst. Appl. 2021, 165, 113897. [Google Scholar] [CrossRef]
- Mirjalili, S. SCA: A Sine Cosine Algorithm for Solving Optimization Problems. Knowl. Based Syst. 2016, 96, 120–133. [Google Scholar] [CrossRef]
- Alsattar, H.A.; Zaidan, A.A.; Zaidan, B.B. Novel meta-heuristic bald eagle search optimisation algorithm. Artif. Intell. Rev. 2020, 53, 2237–2264. [Google Scholar] [CrossRef]
- Abualigah, L.; Diabat, A.; Mirjalili, S.; Elaziz, M.A.; Gandomi, A.H. The arithmetic optimization algorithm. Comput. Method Appl. Mech. Eng. 2021, 376, 113609. [Google Scholar] [CrossRef]
- Ahmad, T.; Keyvan, R.Z.; Ravipudi, V.R. An efficient Balanced Teaching-Learning-Based optimization algorithm with Individual restarting strategy for solving global optimization problems. Inform. Sci. 2021, 576, 68–104. [Google Scholar]
- Babalik, A.; Cinar, A.C.; Kiran, M.S. A modification of tree-seed algorithm using Deb’s rules for constrained optimization. Appl. Soft Comput. 2018, 63, 289–305. [Google Scholar] [CrossRef]
- Hussien, A.G.; Amin, M.; Abd El Aziz, M. A comprehensive review of moth-flame optimisation: Variants, hybrids, and applications. J. Exp. Theor. Artif. Intell. 2020, 32, 705–725. [Google Scholar] [CrossRef]
- Wen, C.; Jia, H.; Wu, D.; Rao, H.; Li, S.; Liu, Q.; Abualigah, L. Modified Remora Optimization Algorithm with Multistrategies for Global Optimization Problem. Mathematics 2022, 10, 3604. [Google Scholar] [CrossRef]
- He, Q.; Wang, L. An effective co-evolutionary particle swarm optimization for constrained engineering design problems. Eng. Appl. Artif. Intel. 2007, 20, 89–99. [Google Scholar] [CrossRef]
- He, Q.; Wang, L. A hybrid particle swarm optimization with a feasibilitybased rule for constrained optimization. Appl. Math. Comput. 2007, 186, 1407–1422. [Google Scholar]
- Gandomi, A.H.; Yang, X.S.; Alavi, A.H. Cuckoo search algorithm: A metaheuristic approach to solve structural optimization problems. Eng. Comput. 2013, 29, 17–35. [Google Scholar] [CrossRef]
- Laith, A.; Dalia, Y.; Mohamed, A.E.; Ahmed, A.E.; Mohammed, A.A.A.; Amir, H.G. Aquila Optimizer: A novel meta-heuristic optimization algorithm. Comput. Ind. Eng. 2021, 157, 107250. [Google Scholar]
- Liu, Q.; Li, N.; Jia, H.; Qi, Q.; Abualigah, L.; Liu, Y. A hybrid arithmetic optimization and golden sine algorithm for solving industrial engineering design problems. Mathematics 2022, 10, 1567. [Google Scholar] [CrossRef]
- Zheng, R.; Jia, H.; Abualigah, L.; Wang, S.; Wu, D. An improved remora optimization algorithm with autonomous foraging mechanism for global optimization problems. Math. Biosci. Eng. 2022, 19, 3994–4037. [Google Scholar] [CrossRef]
- Heidari, A.A.; Mirjalili, S.; Faris, H.; Aljarah, I.; Mafarja, M.; Chen, H. Harris hawks optimization: Algorithm and applications. Future Gener. Comput. Syst. 2019, 97, 849–872. [Google Scholar] [CrossRef]
- Hui, L.; Cai, Z.; Yong, W. Hybridizing particle swarm optimization with differential evolution for constrained numerical and engineering optimization. Appl. Soft Comput. 2010, 10, 629–640. [Google Scholar]
- Tsai, J.-F. Global optimization of nonlinear fractional programming problems in engineering design. Eng. Optimiz. 2005, 37, 399–409. [Google Scholar] [CrossRef]
- Min, Z.; Luo, W.; Wang, X. Differential evolution with dynamic stochastic selection for constrained optimization. Inform. Sci. 2008, 178, 3043–3074. [Google Scholar]
- Saremi, S.; Mirjalili, S.; Lewis, A. Grasshopper Optimisation Algorithm: Theory and application. Adv. Eng. Softw. 2017, 105, 30–47. [Google Scholar] [CrossRef]
- Abualigah, L.; Elaziz, M.A.; Sumari, P.; Zong, W.G.; Gandomi, A.H. Reptile search algorithm (RSA): A nature-inspired meta-heuristic optimizer. Expert Syst. Appl. 2021, 191, 116158. [Google Scholar] [CrossRef]
- Faramarzi, A.; Heidarinejad, M.; Mirjalili, S.; Gandomi, A.H. Marine predators algorithm: A nature-inspired metaheuristic. Expert Syst. Appl. 2020, 152, 113377. [Google Scholar] [CrossRef]
- Houssein, E.H.; Neggaz, N.; Hosney, M.E.; Mohamed, W.M.; Hassaballah, M. Enhanced Harris hawks optimization with genetic operators for selection chemical descriptors and compounds activities. Neural Comput. Appl. 2021, 33, 13601–13618. [Google Scholar] [CrossRef]
- Long, W.; Jiao, J.; Liang, X.; Cai, S.; Xu, M. A random opposition-based learning grey wolf optimizer. IEEE Access 2019, 7, 113810–113825. [Google Scholar] [CrossRef]
- Wang, S.; Sun, K.; Zhang, W.; Jia, H. Multilevel thresholding using a modified ant lion optimizer with opposition-based learning for color image segmentation. Math. Biosci. Eng. MBE 2021, 18, 3092–3143. [Google Scholar] [CrossRef] [PubMed]
- Absalom, E.E.; Jeffrey, O.A.; Laith, A.; Seyedali, M.; Amir, H.G. Prairie Dog Optimization Algorithm. Neural Comput. Appl. 2022, 1–49. [Google Scholar]
- Sadollah, A.; Bahreininejad, A.; Eskandar, H.; Hamdi, M. Mine blast algorithm: A new population based algorithm for solving constrained engineering optimization problems. Appl. Softw. Comput. 2013, 13, 2592–2612. [Google Scholar] [CrossRef]















| Algorithm | Parameters | Value |
|---|---|---|
| BTLBO [40] | TF | 1 or 2 |
| θ | 0 or 1 | |
| TLBO [25] | TF | 1 or 2 |
| WOA [9] | Coefficient vectors | 1 |
| Coefficient vectors | [−1, 1] | |
| Helical parameter b | 0.75 | |
| Helical parameter l | [−1, 1] | |
| AOA [39] | MOP_Max | 1 |
| MOP_Min | 0.2 | |
| A | 5 | |
| Mu | 0.499 | |
| ROA [10] | C | 0.1 |
| BES [38] | α | [1.5, 2.0] |
| r | [0, 1] | |
| SCA [37] | α | 2 |
| GA [11] | Type | Real coded |
| Selection | Roulette wheel (Proportionate) | |
| Crossover | Whole arithmetic | |
| (Probability = 0.7) | ||
| Mutation | Gaussian | |
| (Probability = 0.01) | ||
| GTOA [28] | - | - |
| MGTOA | Limit | lg(t) |
| Type | F | dim | Range | Fmin |
|---|---|---|---|---|
| Unimodal benchmark functions | 30/100/500 | [−100, 100] | 0 | |
| 30/100/500 | [−10, 10] | 0 | ||
| 30/100/500 | [−100, 100] | 0 | ||
| 30/100/500 | [−100, 100] | 0 | ||
| 30/100/500 | [−30, 30] | 0 | ||
| 30/100/500 | [−100, 100] | 0 | ||
| 30/100/500 | [−1.28, 1.28] | 0 | ||
| Multimodal benchmark functions | 30/100/500 | [−500, 500] | −418.9829 × dim | |
| 30/100/500 | [−5.12, 5.12] | 0 | ||
| 30/100/500 | [−32, 32] | 0 | ||
| 30/100/500 | [−600, 600] | 0 | ||
| 30/100/500 | [−50, 50] | 0 | ||
| 30/100/500 | [−50, 50] | 0 | ||
| Fixed-dimension multimodal benchmark functions | 2 | [−65, 65] | 1 | |
| 4 | [−5, 5] | 0.00030 | ||
| 2 | [−5, 5] | −1.0316 | ||
| 2 | [−5, 5] | 0.398 | ||
| 5 | [−2, 2] | 3 | ||
| 3 | [−1, 2] | −3.86 | ||
| 6 | [0, 1] | −3.32 | ||
| 4 | [0, 10] | −10.1532 | ||
| 4 | [0, 10] | −10.4028 | ||
| 4 | [0, 10] | −10.5363 |
| Name | NO. | Functions | Fmin |
|---|---|---|---|
| Unimodal Functions | CEC 1 | Rotated High Conditioned Elliptic Function | 100 |
| CEC 2 | Rotated Bent Cigar Function | 200 | |
| CEC 3 | Rotated Discus Function | 300 | |
| Simple Multimodal Functions | CEC 4 | Shifted and Rotated Rosenbrock’s Function | 400 |
| CEC 5 | Shifted and Rotated Ackley’s Function | 500 | |
| CEC 6 | Shifted and Rotated Weierstrass Function | 600 | |
| CEC 7 | Shifted and Rotated Griewank’s Function | 700 | |
| CEC 8 | Shifted Rastrigin’s Function | 800 | |
| CEC 9 | Shifted and Rotated Rastrigin’s Function | 900 | |
| CEC 10 | Shifted Schwefel’s Function | 1000 | |
| CEC 11 | Shifted and Rotated Schwefel’s Schwefel’s Function | 1100 | |
| CEC 12 | Shifted and Rotated Katsuura Function | 1200 | |
| CEC 13 | Shifted and Rotated HappyCat Function | 1300 | |
| CEC 14 | Shifted and Rotated HGBat Function | 1400 | |
| CEC 15 | Shifted and Rotated Expanded Griewank’splus Rosenbrock’s Function | 1500 | |
| CEC 16 | Shifted and Rotated Expanded Scaffer’s F6 Function | 1600 | |
| Hybrid Function 1 | CEC 17 | Hybrid Function 1 (N = 3) | 1700 |
| CEC 18 | Hybrid Function 2 (N = 3) | 1800 | |
| CEC 19 | Hybrid Function 3 (N = 4) | 1900 | |
| CEC 20 | Hybrid Function 4 (N = 4) | 2000 | |
| CEC 21 | Hybrid Function 5 (N = 5) | 2100 | |
| CEC 22 | Hybrid Function 6 (N = 5) | 2200 | |
| Composition Functions | CEC 23 | Composition Function 1 (N = 5) | 2300 |
| CEC 24 | Composition Function 2 (N = 3) | 2400 | |
| CEC 25 | Composition Function 3 (N = 3) | 2500 | |
| CEC 26 | Composition Function 4 (N = 5) | 2600 | |
| CEC 27 | Composition Function 5 (N = 5) | 2700 | |
| CEC 28 | Composition Function 6 (N = 5) | 2800 | |
| CEC 29 | Composition Function 7 (N = 3) | 2900 | |
| CEC 30 | Composition Function 8 (N = 3) | 3000 | |
| Search Range: [−100, 100] dim | |||
| CEC | Metric | MGTOA | GTOA [28] | GA [11] | SCA [37] | BES [38] | ROA [10] | AOA [39] | WOA [9] | BTLBO [40] | TLBO [25] |
|---|---|---|---|---|---|---|---|---|---|---|---|
| CEC 1 | min | 1.13 × 107 | 3.30 × 108 | 4.18 × 108 | 3.58 × 108 | 5.35 × 108 | 1.81 × 108 | 8.42 × 108 | 1.27 × 108 | 1.76 × 106 | 1.35 × 106 |
| mean | 7.02 × 107 | 7.36 × 108 | 9.95 × 108 | 5.44 × 108 | 9.45 × 108 | 4.23 × 108 | 1.36 × 109 | 2.56 × 108 | 5.36 × 106 | 6.54 × 106 | |
| std | 4.06 × 107 | 3.16 × 108 | 3.86 × 108 | 1.84 × 108 | 3.72 × 108 | 2.1 × 108 | 4.95 × 108 | 1.08 × 108 | 5.46 × 106 | 4.13 × 106 | |
| CEC 2 | min | 1.69 × 108 | 3.19 × 1010 | 3.12 × 1010 | 2.43 × 1010 | 4.8 × 1010 | 2.11 × 1010 | 5.93 × 1010 | 5.05 × 109 | 3.79 × 103 | 6.05 × 103 |
| mean | 4.21 × 109 | 5.18 × 1010 | 4.36 × 1010 | 3.1 × 1010 | 6.67 × 1010 | 3.2 × 1010 | 7.33 × 1010 | 7.99 × 109 | 9.18 × 105 | 9.76 × 105 | |
| std | 3.56 × 109 | 1.3 × 1010 | 9.53 × 109 | 5.62 × 109 | 1.54 × 1010 | 1.12 × 1010 | 1.12 × 1010 | 3.85 × 109 | 4.92 × 106 | 5.05 × 106 | |
| CEC 3 | min | 1.80 × 104 | 6.36 × 104 | 6.11 × 104 | 6.04 × 104 | 8.35 × 104 | 5.72 × 104 | 7.61 × 104 | 6.93 × 104 | 1.37 × 103 | 2.14 × 104 |
| mean | 4.61 × 104 | 7.68 × 104 | 1.74 × 106 | 7.68 × 104 | 1.82 × 105 | 6.89 × 104 | 8.55 × 104 | 1.46 × 105 | 6.31 × 103 | 3.44 × 104 | |
| std | 6.52 × 103 | 1.86 × 104 | 6.76 × 106 | 1.81 × 104 | 1.46 × 105 | 8.82 × 103 | 1.59 × 104 | 7.68 × 104 | 4.53 × 103 | 1.13 × 104 | |
| CEC 4 | min | 4.06 × 102 | 4.33 × 103 | 3.31 × 103 | 2.04 × 103 | 7.52 × 103 | 1.38 × 103 | 8.54 × 103 | 9.5 × 102 | 4.82 × 102 | 4.78 × 102 |
| mean | 5.23 × 102 | 8.75 × 103 | 6.11 × 103 | 3.01 × 103 | 1.34 × 104 | 3.57 × 103 | 1.54 × 104 | 1.47 × 103 | 5.38 × 102 | 5.34 × 102 | |
| std | 33.4 | 3.32 × 103 | 3.13 × 103 | 1.07 × 103 | 3.91 × 103 | 1.93 × 103 | 4.11 × 103 | 5.22 × 102 | 48.1 | 40 | |
| CEC 5 | min | 5.2 × 102 | 5.21 × 102 | 5.2 × 102 | 5.21 × 102 | 5.21 × 102 | 5.21 × 102 | 5.21 × 102 | 5.21 × 102 | 5.21 × 102 | 5.21 × 102 |
| mean | 5.2 × 102 | 5.21 × 102 | 5.21 × 102 | 5.21 × 102 | 5.21 × 102 | 5.21 × 102 | 5.21 × 102 | 5.21 × 102 | 5.21 × 102 | 5.21 × 102 | |
| std | 1.26 × 10−1 | 8.36 × 10−2 | 1.35 × 10−1 | 8.9 × 10−2 | 7.53 × 10−2 | 9.95 × 10−2 | 6.16 × 10−2 | 1.1 × 10−1 | 6.04 × 10−2 | 6.73 × 10−2 | |
| CEC 6 | min | 6.2 × 102 | 6.34 × 102 | 6.32 × 102 | 6.35 × 102 | 6.38 × 102 | 6.33 × 102 | 6.37 × 102 | 6.35 × 102 | 6.18 × 102 | 6.16 × 102 |
| mean | 6.31 × 102 | 6.38 × 102 | 6.35 × 102 | 6.38 × 102 | 6.41 × 102 | 6.35 × 102 | 6.39 × 102 | 6.4 × 102 | 6.21 × 102 | 6.2 × 102 | |
| std | 2.6 | 3.07 | 3 | 2.67 | 3.17 | 3.91 | 2.79 | 3.85 | 3.27 | 3.17 | |
| CEC 7 | min | 7.02 × 102 | 1.02 × 103 | 9.78 × 102 | 8.99 × 102 | 1.1 × 103 | 7.95 × 102 | 1.25 × 103 | 7.3 × 102 | 7 × 102 | 7 × 102 |
| mean | 7.25 × 102 | 1.21 × 103 | 1.07 × 103 | 9.69 × 102 | 1.28 × 103 | 9.09 × 102 | 1.39 × 103 | 7.51 × 102 | 7 × 102 | 7.01 × 102 | |
| std | 22.1 | 1.35 × 102 | 87.4 | 53.2 | 1.33 × 102 | 92 | 1.29 × 102 | 25.7 | 1.32 | 3.21 | |
| CEC 8 | min | 8.98 × 102 | 1.03 × 103 | 1.07 × 103 | 1.06 × 103 | 1.1 × 103 | 1 × 103 | 1.11 × 103 | 9.97 × 102 | 8.62 × 102 | 8.6 × 102 |
| mean | 9.69 × 102 | 1.07 × 103 | 1.11 × 103 | 1.09 × 103 | 1.13 × 103 | 1.05 × 103 | 1.16 × 103 | 1.06 × 103 | 8.91 × 102 | 8.91 × 102 | |
| std | 23.8 | 31.9 | 30.6 | 28.1 | 26.8 | 35.2 | 37.9 | 51.2 | 21.6 | 19 | |
| CEC 9 | min | 9.83 × 102 | 1.16 × 103 | 1.16 × 103 | 1.19 × 103 | 1.23 × 103 | 1.14 × 103 | 1.2 × 103 | 1.15 × 103 | 9.86 × 102 | 9.75 × 102 |
| mean | 1.05 × 103 | 1.2 × 103 | 1.21 × 103 | 1.22 × 103 | 1.25 × 103 | 1.17 × 103 | 1.23 × 103 | 1.23 × 103 | 1.02 × 103 | 1.01 × 103 | |
| std | 28.7 | 33.2 | 34.5 | 26.8 | 38 | 32.8 | 27.8 | 68.1 | 27.3 | 35.4 | |
| CEC 10 | min | 2.81 × 103 | 6.52 × 103 | 6 × 103 | 7.37 × 103 | 7.6 × 103 | 5.49 × 103 | 6.8 × 103 | 5.8 × 103 | 3.79 × 103 | 3.06 × 103 |
| mean | 4.33 × 103 | 7.3 × 103 | 6.54 × 103 | 8.18 × 103 | 8.36 × 103 | 6.44 × 103 | 7.56 × 103 | 6.6 × 103 | 4.96 × 103 | 4.93 × 103 | |
| std | 7.19 × 102 | 7.33 × 102 | 6.39 × 102 | 4.82 × 102 | 5.9 × 102 | 7.79 × 102 | 6.27 × 102 | 8.51 × 102 | 9.58 × 102 | 1.71 × 103 | |
| CEC 11 | min | 1.26 × 103 | 1.83 × 103 | 2.64 × 103 | 2.32 × 103 | 2.32 × 103 | 1.73 × 103 | 1.8 × 103 | 1.82 × 103 | 1.33 × 103 | 1.42 × 103 |
| mean | 1.96 × 103 | 2.19 × 103 | 3.08 × 103 | 2.59 × 103 | 2.68 × 103 | 2.18 × 103 | 2.17 × 103 | 2.39 × 103 | 1.56 × 103 | 2.04 × 103 | |
| std | 2.79 × 102 | 3.24 × 102 | 3.38 × 102 | 2.65 × 102 | 3.04 × 102 | 4.18 × 102 | 3.04 × 102 | 3.53 × 102 | 1.41 × 102 | 4.34 × 102 | |
| CEC 12 | min | 1.2 × 103 | 1.2 × 103 | 1.2 × 103 | 1.2 × 103 | 1.2 × 103 | 1.2 × 103 | 1.2 × 103 | 1.2 × 103 | 1.2 × 103 | 1.2 × 103 |
| mean | 1.2 × 103 | 1.2 × 103 | 1.2 × 103 | 1.2 × 103 | 1.2 × 103 | 1.2 × 103 | 1.2 × 103 | 1.2 × 103 | 1.2 × 103 | 1.2 × 103 | |
| std | 9.13 × 10−2 | 3.46 × 10−1 | 8.91 × 10−1 | 3.53 × 10−1 | 3.9 × 10−1 | 4.11 × 10−1 | 3.44 × 10−1 | 4.41 × 10−1 | 1.32 × 10−1 | 3.2 × 10−1 | |
| CEC 13 | min | 1.3 × 103 | 1.3 × 103 | 1.3 × 103 | 1.3 × 103 | 1.3 × 103 | 1.3 × 103 | 1.3 × 103 | 1.3 × 103 | 1.3 × 103 | 1.3 × 103 |
| mean | 1.3 × 103 | 1.3 × 103 | 1.3 × 103 | 1.3 × 103 | 1.3 × 103 | 1.3 × 103 | 1.3 × 103 | 1.3 × 103 | 1.3 × 103 | 1.3 × 103 | |
| std | 7.62 × 10−2 | 9.25 × 10−1 | 1.06 | 1.8 × 10−1 | 1.27 | 8.07 × 10−1 | 1.27 | 2.31 × 10−1 | 6.65 × 10−2 | 9.29 × 10−2 | |
| CEC 14 | min | 1.4 × 103 | 1.4 × 103 | 1.41 × 103 | 1.4 × 103 | 1.41 × 103 | 1.4 × 103 | 1.42 × 103 | 1.4 × 103 | 1.4 × 103 | 1.4 × 103 |
| mean | 1.4 × 103 | 1.41 × 103 | 1.42 × 103 | 1.4 × 103 | 1.42 × 103 | 1.4 × 103 | 1.43 × 103 | 1.4 × 103 | 1.4 × 103 | 1.4 × 103 | |
| std | 8.69 × 10−2 | 6.63 | 9.5 | 1.21 | 9.72 | 5.12 | 12.2 | 3.22 × 10−1 | 1.63 × 10−1 | 1.42 × 10−1 | |
| CEC 15 | min | 1.5 × 103 | 1.5 × 103 | 1.6 × 103 | 1.51 × 103 | 1.53 × 103 | 1.5 × 103 | 1.64 × 103 | 1.5 × 103 | 1.5 × 103 | 1.5 × 103 |
| mean | 1.5 × 103 | 1.64 × 103 | 2.38 × 104 | 1.57 × 103 | 4.03 × 103 | 1.63 × 103 | 4.77 × 103 | 1.51 × 103 | 1.5 × 103 | 1.5 × 103 | |
| std | 1 | 5.46 × 102 | 1.1 × 105 | 2.2 × 102 | 5.63 × 103 | 4.47 × 102 | 6.16 × 103 | 7.08 | 7.64 × 10−1 | 8.25 × 10−1 | |
| CEC 16 | min | 1.6 × 103 | 1.6 × 103 | 1.6 × 103 | 1.6 × 103 | 1.6 × 103 | 1.6 × 103 | 1.6 × 103 | 1.6 × 103 | 1.6 × 103 | 1.6 × 103 |
| mean | 1.6 × 103 | 1.6 × 103 | 1.6 × 103 | 1.6 × 103 | 1.6 × 103 | 1.6 × 103 | 1.6 × 103 | 1.6 × 103 | 1.6 × 103 | 1.6 × 103 | |
| std | 1.8 × 10−1 | 4.4 × 10−1 | 3.08 × 10−1 | 2.87 × 10−1 | 2.99 × 10−1 | 3.03 × 10−1 | 3.38 × 10−1 | 4.32 × 10−1 | 4.31 × 10−1 | 3.3 × 10−1 | |
| CEC 17 | min | 1.89 × 103 | 2.47 × 103 | 2.12 × 106 | 1.6 × 104 | 5 × 104 | 4.42 × 103 | 8.19 × 104 | 1.83 × 104 | 1.98 × 103 | 2.65 × 103 |
| mean | 5.49 × 103 | 7.59 × 103 | 1.13 × 107 | 1.03 × 105 | 1.05 × 106 | 1.55 × 105 | 5.67 × 105 | 4.66 × 105 | 2.5 × 103 | 4.47 × 103 | |
| std | 2.83 × 103 | 1.55 × 104 | 1.48 × 107 | 1.57 × 105 | 2.75 × 106 | 2.25 × 105 | 5.48 × 105 | 7.91 × 105 | 1.01 × 103 | 2.12 × 103 | |
| CEC 18 | min | 1.86 × 103 | 1.89 × 103 | 1.02 × 106 | 1.19 × 104 | 1.49 × 104 | 2.94 × 103 | 2.35 × 103 | 2.81 × 103 | 1.83 × 103 | 1.95 × 103 |
| mean | 5.73 × 103 | 1.97 × 103 | 5.55 × 107 | 7.88 × 104 | 1.15 × 106 | 1.41 × 104 | 1.76 × 104 | 1.93 × 104 | 1.89 × 103 | 5.9 × 103 | |
| std | 3.25 × 103 | 7.04 × 101 | 5.88 × 107 | 1.05 × 105 | 4.68 × 106 | 9.68 × 103 | 1.26 × 104 | 3.48 × 104 | 65.4 | 4.92 × 103 | |
| CEC 19 | min | 1.9 × 103 | 1.9 × 103 | 1.91 × 103 | 1.91 × 103 | 1.91 × 103 | 1.9 × 103 | 1.91 × 103 | 1.9 × 103 | 1.9 × 103 | 1.9 × 103 |
| mean | 1.9 × 103 | 1.91 × 103 | 1.95 × 103 | 1.91 × 103 | 1.92 × 103 | 1.91 × 103 | 1.95 × 103 | 1.91 × 103 | 1.9 × 103 | 1.9 × 103 | |
| std | 7.98 × 10−1 | 2.7 | 3.22 × 101 | 1.04 | 14.2 | 9.77 | 30.4 | 2.1 | 9.63 × 10−1 | 8.29 × 10−1 | |
| CEC 20 | min | 2.04 × 103 | 2.1 × 103 | 3.63 × 104 | 3.21 × 103 | 4.53 × 103 | 3.79 × 103 | 5.79 × 103 | 3.18 × 103 | 2.02 × 103 | 2.1 × 103 |
| mean | 5.12 × 103 | 6.43 × 103 | 3.6 × 107 | 1.16 × 104 | 3.03 × 105 | 1.03 × 104 | 1.37 × 104 | 1.78 × 104 | 2.08 × 103 | 2.55 × 103 | |
| std | 2.65 × 103 | 1.15 × 104 | 6.32 × 107 | 9.7 × 103 | 9.12 × 105 | 4.92 × 103 | 9.2 × 103 | 2.44 × 104 | 61.3 | 6.62 × 102 | |
| CEC 21 | min | 2.28 × 103 | 2.55 × 103 | 2.8 × 105 | 7.79 × 103 | 7.91 × 103 | 3.58 × 103 | 6.76 × 103 | 1.54 × 104 | 2.12 × 103 | 2.27 × 103 |
| mean | 6.23 × 103 | 4.47 × 103 | 5.37 × 106 | 2.07 × 104 | 4.94 × 105 | 1.84 × 104 | 1.74 × 106 | 9.71 × 105 | 2.29 × 103 | 2.52 × 103 | |
| std | 4.38 × 103 | 4.9 × 103 | 7.59 × 106 | 1.03 × 104 | 9.91 × 105 | 4.06 × 104 | 2.64 × 106 | 2.23 × 106 | 1.51 × 102 | 2.11 × 102 | |
| CEC 22 | min | 2.22 × 103 | 2.24 × 103 | 2.42 × 103 | 2.25 × 103 | 2.3 × 103 | 2.23 × 103 | 2.27 × 103 | 2.24 × 103 | 2.21 × 103 | 2.22 × 103 |
| mean | 2.32 × 103 | 2.33 × 103 | 2.63 × 103 | 2.29 × 103 | 2.44 × 103 | 2.29 × 103 | 2.43 × 103 | 2.33 × 103 | 2.23 × 103 | 2.24 × 103 | |
| std | 5.34 × 101 | 8.78 × 101 | 1.79 × 102 | 4.29 × 101 | 1.21 × 102 | 90.3 | 1.24 × 102 | 96.9 | 6.67 | 30.3 | |
| CEC 23 | min | 2.5 × 103 | 2.5 × 103 | 2.66 × 103 | 2.64 × 103 | 2.5 × 103 | 2.5 × 103 | 2.5 × 103 | 2.63 × 103 | 2.63 × 103 | 2.63 × 103 |
| mean | 2.5 × 103 | 2.5 × 103 | 2.74 × 103 | 2.65 × 103 | 2.6 × 103 | 2.5 × 103 | 2.5 × 103 | 2.64 × 103 | 2.63 × 103 | 2.63 × 103 | |
| std | 0 | 5.32 × 10−1 | 1.1 × 102 | 9.53 | 95.5 | 0 | 2.66 × 10−1 | 26.9 | 2.42 × 10−12 | 2.02 × 10−12 | |
| CEC 24 | min | 2.51 × 103 | 2.54 × 103 | 2.57 × 103 | 2.55 × 103 | 2.57 × 103 | 2.6 × 103 | 2.57 × 103 | 2.56 × 103 | 2.51 × 103 | 2.51 × 103 |
| mean | 2.59 × 103 | 2.58 × 103 | 2.60 × 103 | 2.56 × 103 | 2.6 × 103 | 2.6 × 103 | 2.59 × 103 | 2.58 × 103 | 2.52 × 103 | 2.53 × 103 | |
| std | 2.31 × 101 | 2.94 × 101 | 2.06 × 101 | 1.18 × 101 | 9.04 | 14.2 | 18.5 | 27.5 | 16.4 | 35.5 | |
| CEC 25 | min | 2.63 × 103 | 2.7 × 103 | 2.7 × 103 | 2.7 × 103 | 2.69 × 103 | 2.7 × 103 | 2.7 × 103 | 2.69 × 103 | 2.63 × 103 | 2.63 × 103 |
| mean | 2.7 × 103 | 2.7 × 103 | 2.71 × 103 | 2.7 × 103 | 2.7 × 103 | 2.7 × 103 | 2.7 × 103 | 2.7 × 103 | 2.66 × 103 | 2.66 × 103 | |
| std | 5.77 | 1.09 × 101 | 6.1 | 5.58 | 6.77 | 0 | 1.38 | 13.4 | 30.6 | 30.9 | |
| CEC 26 | min | 2.7 × 103 | 2.7 × 103 | 2.7 × 103 | 2.7 × 103 | 2.7 × 103 | 2.7 × 103 | 2.7 × 103 | 2.7 × 103 | 2.7 × 103 | 2.7 × 103 |
| mean | 2.7 × 103 | 2.71 × 103 | 2.71 × 103 | 2.7 × 103 | 2.7 × 103 | 2.7 × 103 | 2.72 × 103 | 2.7 × 103 | 2.7 × 103 | 2.7 × 103 | |
| std | 6.25 × 10−2 | 3.03 × 101 | 3.11 × 101 | 2.91 × 10−1 | 1.3 | 18.1 | 33.4 | 18.2 | 5.84 × 10−2 | 7.31 × 10−2 | |
| CEC 27 | min | 2.7 × 103 | 2.9 × 103 | 3.13 × 103 | 2.73 × 103 | 2.88 × 103 | 2.9 × 103 | 2.9 × 103 | 3.11 × 103 | 2.7 × 103 | 2.7 × 103 |
| mean | 2.89 × 103 | 3 × 103 | 3.25 × 103 | 3.04 × 103 | 3.17 × 103 | 2.88 × 103 | 2.91 × 103 | 3.16 × 103 | 2.75 × 103 | 2.96 × 103 | |
| std | 4.86 × 101 | 1.45 × 102 | 1.04 × 102 | 1.47 × 102 | 1.86 × 102 | 64.3 | 80.2 | 1.72 × 102 | 1.1 × 102 | 1.75 × 102 | |
| CEC 28 | min | 3 × 103 | 3 × 103 | 3.65 × 103 | 3.24 × 103 | 3 × 103 | 3 × 103 | 3 × 103 | 3.23 × 103 | 3.18 × 103 | 3.18 × 103 |
| mean | 3 × 103 | 3.16 × 103 | 3.99 × 103 | 3.32 × 103 | 3.47 × 103 | 3 × 103 | 3.09 × 103 | 3.45 × 103 | 3.22 × 103 | 3.24 × 103 | |
| std | 0 | 2.07 × 102 | 3.04 × 102 | 7.3 × 101 | 1.92 × 102 | 0 | 2.71 × 102 | 2.02 × 102 | 47.3 | 71.2 | |
| CEC 29 | min | 3.1 × 103 | 3.33 × 103 | 5.69 × 105 | 5.56 × 103 | 8.13 × 103 | 3.41 × 103 | 3.1 × 103 | 3.54 × 103 | 3.22 × 103 | 3.37 × 103 |
| mean | 3.1 × 103 | 1.87 × 106 | 1.06 × 107 | 3.17 × 104 | 1.63 × 106 | 3.17 × 105 | 2.53 × 106 | 4.71 × 105 | 3.38 × 103 | 2.55 × 105 | |
| std | 5.47 | 3.59 × 106 | 1.49 × 107 | 4.6 × 104 | 3.1 × 106 | 8.49 × 105 | 1.11 × 107 | 1.26 × 106 | 2.03 × 102 | 6.54 × 105 | |
| CEC 30 | min | 3.2 × 103 | 4.13 × 103 | 1.26 × 104 | 4.56 × 103 | 5.93 × 103 | 3.99 × 103 | 5.49 × 103 | 4.42 × 103 | 3.53 × 103 | 3.5 × 103 |
| mean | 3.2 × 103 | 1.76 × 104 | 1.2 × 105 | 5.73 × 103 | 2.7 × 104 | 5.49 × 103 | 1.58 × 105 | 7.62 × 103 | 3.86 × 103 | 3.8 × 103 | |
| std | 5.44 | 4.25 × 104 | 1.64 × 105 | 1.5 × 103 | 5.38 × 104 | 2.21 × 103 | 7 × 105 | 9.8 × 103 | 3.12 × 102 | 4.13 × 102 |
| CEC | MGTOA vs. GTOA [28] | MGTOA vs. GA [11] | MGTOA vs. SCA [37] | MGTOA vs. BES [38] | MGTOA vs. ROA [10] | MGTOA vs. AOA [39] | MGTOA vs. WOA [9] | MGTOA vs. BTLBO [40] | MGTOA vs. TLBO [25] |
|---|---|---|---|---|---|---|---|---|---|
| CEC 1 | 1.73 × 10−6 | 1.73 × 10−6 | 1.73 × 10−6 | 1.73 × 10−6 | 2.88 × 10−6 | 1.73 × 10−6 | 3.72 × 10−5 | 1.73 × 10−6 | 1.73 × 10−6 |
| CEC 2 | 1.73 × 10−6 | 1.73 × 10−6 | 1.73 × 10−6 | 1.73 × 10−6 | 2.13 × 10−6 | 1.73 × 10−6 | 6.16 ×10 −4 | 1.73 × 10−6 | 1.73 × 10−6 |
| CEC 3 | 3.88 × 10−6 | 2.13 × 10−6 | 6.98 × 10−6 | 1.73 × 10−6 | 4.29 × 10−6 | 1.73 × 10−6 | 1.73 × 10−6 | 1.73 × 10−6 | 1.92 × 10−6 |
| CEC 4 | 1.73 × 10−6 | 1.73 × 10−6 | 1.73 × 10−6 | 1.73 × 10−6 | 2.13 × 10−6 | 1.73 × 10−6 | 1.36 × 10−4 | 1.73 × 10−6 | 1.73 × 10−6 |
| CEC 5 | 1.73 × 10−6 | 3.18 × 10−6 | 1.73 × 10−6 | 1.73 × 10−6 | 1.73 × 10−6 | 1.73 × 10−6 | 1.92 × 10−6 | 2.35 × 10−6 | 9.63 × 10−4 |
| CEC 6 | 7.51 × 10−5 | 5.71 × 10−4 | 2.6 × 10−5 | 2.35 × 10−6 | 3.06 × 10−4 | 8.47 × 10−6 | 2.88 × 10−6 | 1.92 × 10−6 | 1.73 × 10−6 |
| CEC 7 | 1.73 × 10−6 | 1.73 × 10−6 | 1.73 × 10−6 | 1.73 × 10−6 | 1.92 × 10−6 | 1.73 × 10−6 | 2.30 × 10−2 | 1.73 × 10−6 | 1.73 × 10−6 |
| CEC 8 | 1.73 × 10−6 | 1.73 × 10−6 | 1.73 × 10−6 | 1.73 × 10−6 | 2.35 × 10−6 | 1.73 × 10−6 | 9.32 × 10−6 | 1.73 × 10−6 | 1.73 × 10−6 |
| CEC 9 | 2.88 × 10−6 | 1.73 × 10−6 | 1.73 × 10−6 | 1.73 × 10−6 | 1.73 × 10−6 | 1.73 × 10−6 | 3.18 × 10−6 | 1.73 × 10−6 | 1.73 × 10−6 |
| CEC 10 | 1.73 × 10−6 | 4.29 × 10−6 | 1.73 × 10−6 | 1.73 × 10−6 | 1.6 × 10−4 | 1.73 × 10−6 | 3.88 × 10−6 | 4.29 × 10−6 | 3.72 × 10−5 |
| CEC 11 | 1.31 × 10−1 | 2.13 × 10−6 | 6.98 × 10−6 | 6.32 × 10−5 | 6.29 × 10−1 | 4.72 × 10−2 | 4.72 × 10−2 | 3.52 × 10−6 | 3.29 × 10−1 |
| CEC 12 | 2.88 × 10−6 | 1.73 × 10−6 | 1.73 × 10−6 | 1.73 × 10−6 | 4.29 × 10−6 | 8.94 × 10−4 | 1.92 × 10−6 | 4.72 × 10−2 | 1.92 × 10−6 |
| CEC 13 | 2.61 × 10−4 | 1.73 × 10−6 | 3.88 × 10−6 | 1.73 × 10−6 | 1.89 × 10−4 | 1.73 × 10−6 | 3.32 × 10−4 | 5.75 × 10−6 | 4.11 × 10−3 |
| CEC 14 | 1.83 × 10−3 | 1.73 × 10−6 | 1.49 × 10−5 | 1.73 × 10−6 | 1.29 × 10−3 | 1.73 × 10−6 | 2.13 × 10−1 | 7.66 × 10−1 | 5.44 × 10−1 |
| CEC 15 | 3.52 × 10−6 | 1.73 × 10−6 | 1.73 × 10−6 | 1.73 × 10−6 | 1.02 × 10−5 | 1.73 × 10−6 | 7.69 × 10−6 | 1.73 × 10−6 | 1.73 × 10−6 |
| CEC 16 | 4.49 × 10−2 | 1.73 × 10−6 | 6.89 × 10−5 | 5.79 × 10−5 | 1.65 × 10−1 | 4.29 × 10−6 | 2.22 × 10−4 | 1.73 × 10−6 | 3.18 × 10−6 |
| CEC 17 | 5.67 × 10−3 | 1.73 × 10−6 | 2.13 × 10−6 | 1.73 × 10−6 | 5.32 × 10−3 | 1.73 × 10−6 | 2.60 × 10−6 | 6.34 × 10−6 | 7.16 × 10−4 |
| CEC 18 | 1.92 × 10−6 | 1.73 × 10−6 | 2.13 × 10−6 | 1.73 × 10−6 | 3 × 10−2 | 3.71 × 10−1 | 3.68 × 10−2 | 1.73 × 10−6 | 4.53 × 10−4 |
| CEC 19 | 3.11 × 10−5 | 1.73 × 10−6 | 3.88 × 10−6 | 1.92 × 10−6 | 2.26 × 10−3 | 1.73 × 10−6 | 1.80 × 10−5 | 1.92 × 10−6 | 2.35 × 10−6 |
| CEC 20 | 2.43 × 10−2 | 1.73 × 10−6 | 3.50 × 10−2 | 1.64 × 10−5 | 9.84 × 10−3 | 4.72 × 10−2 | 7.73 × 10−3 | 1.73 × 10−6 | 2.60 × 10−6 |
| CEC 21 | 2.16 × 10−5 | 1.73 × 10−6 | 3.16 × 10−3 | 5.75 × 10−6 | 2.96 × 10−3 | 1.83 × 10−3 | 1.92 × 10−6 | 1.73 × 10−6 | 1.73 × 10−6 |
| CEC 22 | 1.04 × 10−2 | 1.92 × 10−6 | 4.49 × 10−2 | 4.11 × 10−3 | 8.94 × 10−1 | 3.72 × 10−5 | 4.41 × 10−1 | 1.73 × 10−6 | 8.47 × 10−6 |
| CEC 23 | 1.73 × 10−6 | 1.73 × 10−6 | 1.73 × 10−6 | 1.22 × 10−4 | 1 | 1 | 5.61 × 10−6 | 4.32 × 10−8 | 4.32 × 10−8 |
| CEC 24 | 8.59 × 10−2 | 2.29 × 10−1 | 3.72 × 10−5 | 6.89 × 10−1 | 6.45 × 10−2 | 4.54 × 10−1 | 3.49 × 10−1 | 1.73 × 10−6 | 3.52 × 10−6 |
| CEC 25 | 7.73 × 10−3 | 5.75 × 10−6 | 2.41 × 10−3 | 3.91 × 10−2 | 4.38 × 10−1 | 1.88 × 10−1 | 9.91 × 10−1 | 1.73 × 10−6 | 1.80 × 10−5 |
| CEC 26 | 1.48 × 10−4 | 3.11 × 10−5 | 3.11 × 10−5 | 3.11 × 10−5 | 2.22 × 10−4 | 2.84 × 10−5 | 1.83 × 10−3 | 1.73 × 10−6 | 2.88 × 10−6 |
| CEC 27 | 1.32 × 10−2 | 7.69 × 10−6 | 4.73 × 10−6 | 7.03 × 10−6 | 3.75 × 10−1 | 1.88 × 10−1 | 2.35 × 10−6 | 6.34 × 10−6 | 4.99 × 10−3 |
| CEC 28 | 1.73 × 10−6 | 1.73 × 10−6 | 1.73 × 10−6 | 3.79 × 10−6 | 1 | 2.50 × 10−1 | 3.79 × 10−6 | 1.73 × 10−6 | 1.73 × 10−6 |
| CEC 29 | 1.64 × 10−5 | 1.73 × 10−6 | 1.73 × 10−6 | 1.73 × 10−6 | 4.73 × 10−6 | 1.86 × 10−2 | 1.73 × 10−6 | 1.11 × 10−2 | 8.19 × 10−5 |
| CEC 30 | 1.73 × 10−6 | 1.73 × 10−6 | 1.73 × 10−6 | 1.73 × 10−6 | 1.92 × 10−6 | 2.35 × 10−6 | 1.73 × 10−6 | 7.52 × 10−2 | 3.39 × 10−1 |
| Algorithm | Optimal Values for Variables | Best Weight | |||
|---|---|---|---|---|---|
| h | l | t | b | ||
| MGTOA | 0.205351 | 3.268419 | 9.069875 | 0.205621 | 1.701633939 |
| GTOA [28] | 0.20573 | 3.470489 | 9.036624 | 0.20573 | 1.724852 |
| TSA [41] | 0.244157 | 6.223066 | 8.29555 | 0.244405 | 2.38241101 |
| MFO [42] | 0.2057 | 3.4703 | 9.0364 | 0.2057 | 1.72452 |
| MVO [21] | 0.205463 | 3.473193 | 9.044502 | 0.205695 | 1.72645 |
| RO [22] | 0.203687 | 3.528467 | 9.004233 | 0.207241 | 1.735344 |
| Algorithm | Optimal Values for Variables | Best Cost | |||
|---|---|---|---|---|---|
| Ts | Th | R | L | ||
| MGTOA | 0.754364 | 0.366375 | 40.42809 | 198.5652 | 5752.402458 |
| GTOA [28] | 0.778169 | 0.38465 | 40.3196 | 200 | 5885.333 |
| CPSO [44] | 0.8125 | 0.4375 | 42.0913 | 176.7465 | 6061.0777 |
| HPSO [45] | 0.8125 | 0.4375 | 42.0984 | 176.6366 | 6059.7143 |
| CS [46] | 0.8125 | 0.4375 | 42.09845 | 176.6366 | 6059.714335 |
| AO [47] | 1.054 | 0.182806 | 59.6219 | 39.805 | 5949.2258 |
| Algorithm | Optimal Values for Variables | Best Weight | ||
|---|---|---|---|---|
| d | D | V | ||
| MGTOA | 0.05 | 0.374396 | 8.549078 | 0.009875 |
| IROA [49] | 0.053799 | 0.46951 | 5.811 | 0.010614 |
| HHO [50] | 0.051796 | 0.359305 | 11.13886 | 0.012665 |
| GWO [7] | 0.05169 | 0.356737 | 11.28885 | 0.012666 |
| MFO [42] | 0.051994 | 0.364109 | 10.86842 | 0.012667 |
| DE [16] | 0.051609 | 0.354714 | 11.41083 | 0.01267 |
| Algorithm | Optimal Values for Variables | Best Weight | |
|---|---|---|---|
| x1 | x2 | ||
| MGTOA | 0.788413 | 0.408121 | 263.8523 |
| PSO-DE [51] | 0.788675 | 0.408248 | 263.8958 |
| Tsa [52] | 0.788 | 0.408 | 263.68 |
| DEDS [53] | 0.788675 | 0.408248 | 263.8958 |
| GOA [54] | 0.788898 | 0.40762 | 263.8959 |
| RSA [55] | 0.78873 | 0.40805 | 263.8928 |
| Algorithm | MGTOA | GTOA | MPA [56] | HHOCM [57] | ROLGWO [58] | MALO [59] |
|---|---|---|---|---|---|---|
| x1 | 0.5 | 0.662833 | 0.5 | 0.500164 | 0.501255 | 0.5 |
| x2 | 1.227894 | 1.217247 | 1.22823 | 1.248612 | 1.245551 | 1.2281 |
| x3 | 0.5 | 0.734238 | 0.5 | 0.659558 | 0.500046 | 0.5 |
| x4 | 1.203472 | 1.11266 | 1.2049 | 1.098515 | 1.180254 | 1.2126 |
| x5 | 0.5 | 0.613197 | 0.5 | 0.757989 | 0.500035 | 0.5 |
| x6 | 1.065913 | 0.670197 | 1.2393 | 0.767268 | 1.16588 | 1.308 |
| x7 | 0.5 | 0.615694 | 0.5 | 0.500055 | 0.500088 | 0.5 |
| x8 | 0.345 | 0.271734 | 0.34498 | 0.343105 | 0.344895 | 0.3449 |
| x9 | 0.192 | 0.23194 | 0.192 | 0.192032 | 0.299583 | 0.2804 |
| x10 | 0.367345 | 0.174933 | 0.44035 | 2.898805 | 3.59508 | 0.4242 |
| x11 | 0.969872 | 0.462294 | 1.78504 | - | 2.29018 | 4.6565 |
| Best Weight | 23.19125 | 25.70607 | 23.19982 | 24.48358 | 23.22243 | 23.2294 |
| Algorithm | Optimal Values for Variables | Best Gear Ratio | |||
|---|---|---|---|---|---|
| nA | nB | nC | nD | ||
| MGTOA | 43.90536 | 16.01273 | 19.59159 | 49.11997 | 2.70086 × 10−12 |
| GTOA | 54.68955 | 37.07689 | 12 | 57.13786 | 8.88761 × 10−10 |
| CS [46] | 43 | 16 | 19 | 49 | 2.7009 × 10−12 |
| GA [11] | 49 | 16 | 19 | 43 | 2.7019 × 10−12 |
| ABC [6] | 49 | 16 | 19 | 43 | 2.7009 × 10−12 |
| MBA [61] | 43 | 16 | 19 | 49 | 2.7009 × 10−12 |
Publisher’s Note: MDPI stays neutral with regard to jurisdictional claims in published maps and institutional affiliations. |
© 2022 by the authors. Licensee MDPI, Basel, Switzerland. This article is an open access article distributed under the terms and conditions of the Creative Commons Attribution (CC BY) license (https://creativecommons.org/licenses/by/4.0/).
Share and Cite
Rao, H.; Jia, H.; Wu, D.; Wen, C.; Li, S.; Liu, Q.; Abualigah, L. A Modified Group Teaching Optimization Algorithm for Solving Constrained Engineering Optimization Problems. Mathematics 2022, 10, 3765. https://doi.org/10.3390/math10203765
Rao H, Jia H, Wu D, Wen C, Li S, Liu Q, Abualigah L. A Modified Group Teaching Optimization Algorithm for Solving Constrained Engineering Optimization Problems. Mathematics. 2022; 10(20):3765. https://doi.org/10.3390/math10203765
Chicago/Turabian StyleRao, Honghua, Heming Jia, Di Wu, Changsheng Wen, Shanglong Li, Qingxin Liu, and Laith Abualigah. 2022. "A Modified Group Teaching Optimization Algorithm for Solving Constrained Engineering Optimization Problems" Mathematics 10, no. 20: 3765. https://doi.org/10.3390/math10203765
APA StyleRao, H., Jia, H., Wu, D., Wen, C., Li, S., Liu, Q., & Abualigah, L. (2022). A Modified Group Teaching Optimization Algorithm for Solving Constrained Engineering Optimization Problems. Mathematics, 10(20), 3765. https://doi.org/10.3390/math10203765

