An Orchestration Perspective on Open Innovation between Industry–University: Investigating Its Impact on Collaboration Performance
Abstract
1. Introduction
2. Theoretical Framework and Hypotheses Development
2.1. Background
2.2. Development of Hypotheses
3. Research Approach
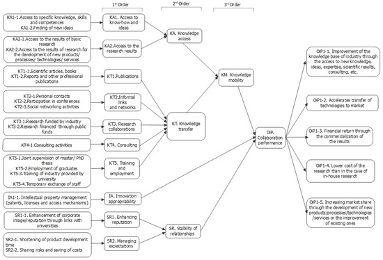
3.1. Research Model and Its Hierarchical Constructs
3.2. Study Setting: Participants and Data Collection
3.3. Data Analysis Method
4. Results
4.1. The PLS-SEM Analysis
4.1.1. Assessing the Measurement Model
4.1.2. Assessing the Structural Model
4.2. The ANN Analysis
5. Discussion and Implications
5.1. Theoretical Implications
5.2. Practical Implications
6. Concluding Remarks: Summary, Limitations, and Future Research
6.1. Summary of Findings
6.2. Limitations and Future Research Suggestions
Author Contributions
Funding
Data Availability Statement
Conflicts of Interest
References
- Pénin, J.; Neicu, D. Patents and Open Innovation: Bad Fences Do Not Make Good Neighbors. J. Innov. Econ. Manag. 2018, 25, 57–85. [Google Scholar] [CrossRef]
- Dahlander, L.; Gann, D.M.; Wallin, M.W. How open is innovation? A retrospective and ideas forward. Res. Policy 2021, 50, 104218. [Google Scholar] [CrossRef]
- Chesbrough, H.; Bogers, M. Explicating open innovation: Clarifying an emerging paradigm for understanding innovation. In New Frontiers in Open Innovation; Chesbrough, H., Vanhaverbeke, W., West, J., Eds.; Oxford University Press: Oxford, UK, 2014; pp. 3–28. [Google Scholar]
- West, J.; Bogers, M. Open innovation: Current status and research opportunities. Innov. Manag. Policy Pract. 2017, 19, 43–50. [Google Scholar] [CrossRef]
- Randhawa, K.; Wilden, R.; Hohberger, J. A Bibliometric review of open Innovation: Setting a research agenda. J. Prod. Innov. Manag. 2016, 33, 750–772. [Google Scholar] [CrossRef]
- West, J.; Bogers, M. Leveraging external sources of innovation: A review of research on open innovation. J. Prod. Innov. Manag. 2014, 31, 814–831. [Google Scholar] [CrossRef]
- Carayannis, E.G.; Campbell, D.F.J. Open innovation diplomacy and a 21st century fractal research, education and innovation (FREIE) ecosystem: Building on the Quadruple and Quintuple Helix innovation concepts and the “Mode 3” knowledge production system. J. Knowl. Econ. 2011, 2, 327–372. [Google Scholar] [CrossRef]
- D’Auria, A.; Tregua, M.; Spena, T.R.; Bifulco, F. Multiple context of innovation: Insights from literature. Int. J. Innov. Technol. Manag. 2017, 14, 1740007. [Google Scholar] [CrossRef]
- De Silva, M.; Howells, J.; Meyer, M. Innovation intermediaries and collaboration: Knowledge–based practices and internal value creation. Res. Policy 2018, 47, 70–87. [Google Scholar] [CrossRef]
- Fan-Chuan, T.; Huang, M.-H.; Chen, D. Factors of university–industry collaboration affecting university innovation performance. J. Technol. Transf. 2020, 45, 560–577. [Google Scholar]
- Galán-Muros, V.; Plewa, C. What drives and inhibits university-business cooperation in Europe? A comprehensive assessment. RD Manag. 2016, 46, 369–382. [Google Scholar]
- Skute, I.; Zalewska-Kurek, K.; Hatak, I.; de Weerd-Nederhof, P. Mapping the field: A bibliometric analysis of the literature on university–industry collaborations. J. Technol. Transf. 2019, 44, 916–947. [Google Scholar] [CrossRef]
- Antonelli, C.; Fassio, C. The role of external knowledge(s) in the introduction of product and process innovations. RD Manag. 2015, 46, 979–991. [Google Scholar]
- Huggins, R.; Johnston, A.; Stride, C. Knowledge networks and universities: Locational and organisational aspects of knowledge transfer interactions. Entrep. Reg. Dev. 2012, 24, 475–502. [Google Scholar] [CrossRef]
- Xie, X.; Wang, H. How can open innovation ecosystem modes push product innovation forward? An fsQCA analysis. J. Bus. Res. 2020, 108, 29–41. [Google Scholar] [CrossRef]
- Carayannis, E.G.; Barth, T.D.; Campbell, D.F. The Quintuple Helix innovation model: Global warming as a challenge and driver for innovation. J. Innov. Entrep. 2012, 1, 2. [Google Scholar] [CrossRef]
- Fischer, B.B.; Schaeffer, P.R.; Vonortas, N.S. Evolution of university-industry collaboration in Brazil from a technology upgrading perspective. Technol. Forecast. Soc. Change 2019, 145, 330–340. [Google Scholar] [CrossRef]
- De las Heras-Rosas, C.; Herrera, J. Research Trends in Open Innovation and the Role of the University. J. Open Innov. Technol. Mark. Complex. 2021, 7, 29. [Google Scholar] [CrossRef]
- Scandura, A. University-industry collaboration and firms’ R&D effort. Res. Policy 2016, 45, 1907–1922. [Google Scholar]
- Ankrah, S.; AL-Tabbaa, O. Universities-industry collaboration: A systematic review. Scand. J. Manag. 2015, 31, 387–408. [Google Scholar] [CrossRef]
- Mascarenhas, C.; Ferreira, J.J.; Marques, C. University–industry cooperation: A systematic literature review and research agenda. Sci. Public Policy 2018, 45, 708–718. [Google Scholar] [CrossRef]
- Striukova, L.; Rayna, T. University-industry knowledge exchange: An exploratory study of open innovation in UK universities. Eur. J. Innov. Manag. 2015, 18, 471–492. [Google Scholar] [CrossRef]
- Gallaud, D.; Nayaradou, M. Open Innovation and co-operation: Which choice of means of protection for innovation. J. Innov. Econ. 2012, 10, 167–190. [Google Scholar] [CrossRef]
- Hurmelinna-Laukkanen, P.; Olander, H.; Blomqvist, K.; Panfilii, V. Orchestrating R&D networks: Absorptive capacity, network stability, and innovation appropriability. Eur. Manag. J. 2012, 30, 552–563. [Google Scholar]
- Kindström, D.; Kowalkowski, C.; Sandberg, E. Enabling service innovation: A dynamic capabilities approach. J. Bus. Res. 2013, 66, 1063–1073. [Google Scholar] [CrossRef]
- Lichtenthaler, U. Open innovation: Past research, current debates, and future directions. Acad. Manag. Perspect. 2011, 25, 75–93. [Google Scholar]
- Cheng, C.C.J.; Shiu, E.C. The inconvenient truth of the relationship between open innovation activities and innovation performance. Manag. Decis. 2015, 53, 625–647. [Google Scholar] [CrossRef]
- Moretti, F.; Biancardi, D. Inbound open innovation and firm performance. J. Innov. Knowl. 2020, 5, 1–19. [Google Scholar] [CrossRef]
- Vargo, S.L.; Wieland, H.; Akaka, M.A. Innovation through institutionalization: A service ecosystems perspective. Ind. Mark. Manag. 2015, 44, 63–72. [Google Scholar] [CrossRef]
- Sundbo, J.; Gallouj, F. Innovation as a loosely coupled system in services. Int. J. Serv. Technol. Manag. 2000, 1, 15–36. [Google Scholar] [CrossRef]
- Corsaro, D.; Cantu, C.; Tunisini, A. Actors’ heterogeneity in innovation networks. Ind. Mark. Manag. 2012, 41, 780–789. [Google Scholar] [CrossRef]
- Perkmann, M.; Walsh, K. University-industry relationships and open innovation: Towards a research agenda. Int. J. Manag. Rev. 2007, 9, 259–280. [Google Scholar] [CrossRef]
- Ritala, P.; Armila, L.; Blomqvist, K. Innovation orchestration capability—Defining the organizational and individual level determinants. Int. J. Innov. Manag. 2009, 13, 569–591. [Google Scholar] [CrossRef]
- Hurmelinna-Laukkanen, P.; Möller, K.; Nätti, S. Orchestrating innovation networks: Alignment and orchestration profile approach. J. Bus. Res. 2022, 140, 170–188. [Google Scholar] [CrossRef]
- Milwood, P.A.; Roehl, W.S. Orchestration of innovation networks in collaborative settings. Int. J. Contemp. Hosp. Manag. 2018, 30, 2562–2582. [Google Scholar] [CrossRef]
- Dhanaraj, C.; Parkhe, A. Orchestrating innovation networks. Acad. Manag. Rev. 2006, 31, 659–669. [Google Scholar] [CrossRef]
- Provan, K.G.; Kenis, P.N. Modes of network governance: Structure, management, and effectiveness. J. Public Adm. Res. Theory 2008, 18, 229–252. [Google Scholar] [CrossRef]
- Page, M.J.; McKenzie, J.E.; Bossuyt, P.M.; Boutron, I.; Hoffmann, T.C.; Mulrow, C.D.; Shamseer, L.; Tetzlaff, J.M.; Akl, E.A.; Brennan, S.E.; et al. The PRISMA 2020 statement: An updated guideline for reporting systematic reviews. Syst. Rev. 2021, 10, 89. [Google Scholar] [CrossRef]
- Sabatier, V.; Mangematin, V.; Rousselle, T. Orchestrating networks in the biopharmaceutical industry: Small hub firms can do it. Prod. Plan. Control 2010, 21, 218–228. [Google Scholar] [CrossRef]
- Ozeren, E.; Saatcioglu, O.Y.; Aydin, E. Creating social value through orchestration processes in innovation networks: The case of “Garbage Ladies” as a social entrepreneurial venture. J. Organ. Change Manag. 2018, 31, 1206–1224. [Google Scholar] [CrossRef]
- Gausdal, A.H.; Nilsen, E.R. Orchestrating Innovative SME Networks. The Case of “HealthInnovation”. J. Knowl. Econ. 2011, 2, 586–600. [Google Scholar] [CrossRef][Green Version]
- Levén, P.; Holmstrom, J.; Mathiassen, L. Managing research and innovation networks: Evidence from a government sponsored cross-industry program. Res. Policy 2014, 43, 156–168. [Google Scholar] [CrossRef]
- To, C.K.M. A Quad Model for Assessing Innovation Potential: Toward a Theory of Innovation Orchestration Quality. Int. J. Innov. Stud. 2017, 1, 37–56. [Google Scholar] [CrossRef]
- Hu, Y.; Sorensen, O.J. Open innovation in networks: Specifying orchestration capability for SMEs. Ledelse Erhv. 2012, 77, 7–24. [Google Scholar]
- Schepis, D.; Purchase, S.; Butler, B. Facilitating open innovation processes through network orchestration mechanisms. Ind. Mark. Manag. 2021, 93, 270–280. [Google Scholar] [CrossRef]
- Leydesdorff, L.; Ivanova, I. “Open innovation” and “triple helix” models of innovation: Can synergy in innovation systems be measured? J. Open Innov. 2016, 2, 11. [Google Scholar] [CrossRef]
- Lima, J.C.F.; Torkomian, A.L.V.; Pereira, S.C.F.; Oprime, P.C.; Hashiba, L.H. Socioeconomic impacts of university-industry collaborations-a systematic review and conceptual model. J. Open Innov. Technol. Mark. Complex. 2021, 7, 137. [Google Scholar] [CrossRef]
- Dahlander, L.; Gann, D.M. How open is innovation? Res. Policy 2010, 39, 699–709. [Google Scholar] [CrossRef]
- Bigliardi, B.; Ferraro, G.; Filippelli, S.; Galati, F. The influence of open innovation on firm performance. Int. J. Eng. Bus. Manag. 2020, 12, 1847979020969545. [Google Scholar] [CrossRef]
- Popa, S.; Acosta, P.; Conesa, I. Antecedents, moderators, and outcomes of innovation climate and open innovation: An empirical study in SMEs. Technol. Forecast. Soc. Change 2017, 118, 134–142. [Google Scholar] [CrossRef]
- Galán-Muros, V.; Davey, T. The UBC ecosystem: Putting together a comprehensive framework for university-business cooperation. J. Technol. Transf. 2019, 44, 1311–1346. [Google Scholar] [CrossRef]
- Hurmelinna-Laukkanen, P.; Puumalainen, K. Nature and dynamics of appropriability: Strategies for appropriating returns on innovation. RD Manag. 2007, 37, 95–112. [Google Scholar] [CrossRef]
- Fabrizio, K.R. The Use of University Research in Firm Innovation. In Open Innovation: Researching a New Paradigm; Chesbrough, H., Vanhaverbeke, W., West, J., Eds.; Oxford University Press: Oxford, UK, 2014; pp. 134–160. [Google Scholar]
- Aloini, D.; Lazzarotti, V.; Manzini, R.; Pellegrini, L. IP, openness, and innovation performance: An empirical study. Manag. Decis. 2017, 55, 1307–1327. [Google Scholar] [CrossRef]
- Bican, P.M.; Guderian, C.C.; Ringbeck, A. Managing knowledge in open innovation processes:an intellectual property perspective. J. Knowl. Manag. 2017, 21, 1384–1405. [Google Scholar] [CrossRef]
- Laursen, K.; Salter, A. The paradox of openness: Appropriability, external search and collaboration. Res. Policy 2014, 43, 867–878. [Google Scholar] [CrossRef]
- Pisano, G.P.; Teece, D.J. How to capture value from innovation: Shaping IP and industry architecture. Calif. Manag. Rev. 2007, 50, 278–296. [Google Scholar] [CrossRef]
- Stefan, I.; Hurmelinna, P.; Vanhaverbeke, W.; Oikarinen, E.-L. The dark side of open innovation: Individual affective responses as hidden tolls of the paradox of openness. J. Bus. Res. 2022, 138, 360–373. [Google Scholar] [CrossRef]
- Saka-Helmhout, A.; Ibbott, C.J. Network orchestration: Vodafone’s journey to globalization. In Orchestration of the Global Network Organization; Pedersen, T., Venzin, M., Devinney, T.M., Tihanyi, L., Eds.; Emerald Books: Bingley, UK, 2014; pp. 123–149. [Google Scholar]
- Băban, C.F.; Băban, M.; Rangone, A. Outcomes of Industry—University Collaboration in Open Innovation: An Exploratory Investigation of Their Antecedents’ Impact Based on a PLS-SEM and Soft Computing Approach. Mathematics 2022, 10, 931. [Google Scholar] [CrossRef]
- DiGiovanna, S. Industrial Districts and Regional Economic Development: A Regulation Approach. Reg. Stud. 1996, 30, 373–386. [Google Scholar] [CrossRef]
- Xie, X.; Fang, L.; Zeng, S. Collaborative innovation network and knowledge transfer performance: A fsQCA approach. J. Bus. Res. 2016, 69, 5210–5215. [Google Scholar] [CrossRef]
- Zanni, L.; Aquilani, B.; Magliacani, M. Medium-size enterprises in industrial districts: An exploratory study. EuroMed J. Bus. 2008, 3, 125–143. [Google Scholar] [CrossRef]
- Dodescu, A.; Chirilă, L. Industrial parks in Romania: From success stories to emerging challenges. Int. J. E-Educ. E-Bus. E-Manag. E-Learn. 2012, 2, 331–335. [Google Scholar] [CrossRef]
- Dei Ottati, G. Marshallian industrial districts in Italy: The end of a model or adaptation to the global economy? Camb. J. Econ. 2018, 42, 259–284. [Google Scholar] [CrossRef]
- Baban, C.F.; Baban, M.; Rangone, A. Investigating determinants of industry-university collaboration in an open innovation context: Comparative evidence from an exploratory study. Sci. Technol. Soc. 2021, 26, 482–502. [Google Scholar] [CrossRef]
- Hair, J.; Black, W.; Babin, B.; Anderson, R.; Tatham, R. Multivariate Data Analysis, 8th ed.; Cengage Learning: Hampshire, UK, 2019. [Google Scholar]
- Gefen, D.; Straub, D.; Boudreau, M.-C. Structural Equation Modeling and Regression: Guidelines for Research Practice. Commun. Assoc. Inf. Syst. 2000, 4, 7. [Google Scholar] [CrossRef]
- Hair, J.; Hult, T.; Ringle, C.; Sarstedt, M. A Primer on Partial Least Squares Structural Equation Modeling (PLS-SEM), 2nd ed.; Sage Publications: Los Angeles, CA, USA, 2017. [Google Scholar]
- Mateos-Aparicio, G. Partial Least Squares (PLS) Methods: Origins, Evolution, and Application to Social Sciences. Commun. Stat. -Theory Methods 2011, 40, 2305–2317. [Google Scholar] [CrossRef]
- Abiodun, O.I.; Jantan, A.; Omolara, A.E.; Dada, K.V.; Mohamed, N.A.; Arshad, H. State-of-the art in artificial neural network applications: A survey. Heliyon 2018, 4, e00938. [Google Scholar] [CrossRef] [PubMed]
- Albahri, A.S.; Alnoor, A.; Zaidan, A.A.; Albahri, O.S.; Hameed, H.; Zaidan, B.B.; Peh, S.S.; Zain, A.B.; Siraj, S.B.; Masnan, A.; et al. Hybrid artificial neural network and structural equation modelling techniques: A survey. Complex Intell. Syst. 2022, 8, 1781–1801. [Google Scholar] [CrossRef]
- Ringle, C.M.; Wende, S.; Becker, J.-M. SmartPLS 3; SmartPLS GmbH: Boenningstedt, Germany, 2015. [Google Scholar]
- IBM. SPSS Modeler 18 Algorithms Guide. Available online: http://public.dhe.ibm.com/software/analytics/spss/documentation/modeler/18.0/en/AlgorithmsGuide.pdf (accessed on 1 May 2022).
- Becker, J.M.; Klein, K.; Wetzels, M. Hierarchical latent variable models in PLS-SEM: Guidelines for using reflective-formative type models. Long Range Plan. 2012, 45, 359–394. [Google Scholar] [CrossRef]
- Sarstedt, M.; Hair, J.F., Jr.; Cheah, J.-H.; Becker, J.-M.; Ringle, C.M. How to specify, estimate, and validate higher-order constructs in PLS-SEM. Australas. Mark. J. 2019, 27, 197–211. [Google Scholar] [CrossRef]
- Hair, J.F.; Risher, J.J.; Sarstedt, M.; Ringle, C.M. When to use and how to report the results of PLS-SEM. Eur. Bus. Rev. 2019, 31, 2–24. [Google Scholar] [CrossRef]
- Henseler, J. Composite-Based Structural Equation Modeling: Analyzing Latent and Emergent Variables; The Guilford Press: New York, NY, USA, 2021. [Google Scholar]
- Henseler, J.; Ringle, C.M.; Sinkovics, R.R. The use of partial least squares path modeling in international marketing. In New Challenges to International Marketing; Sinkovics, R.R., Ghauri, P.N., Eds.; Emerald Group Publishing Limited: Bingley, UK, 2009; pp. 277–319. [Google Scholar]
- Karhunen, J.; Raiko, T.; Cho, K.H. Unsupervised deep learning: A short review. In Advances in Independent Component Analysis and Learning Machines; Elsevier: Amsterdam, The Netherlands, 2015; pp. 125–142. [Google Scholar]
- Lee, V.H.; Hew, J.J.; Leong, L.Y.; Tan, G.W.H.; Ooi, K.B. Wearable payment: A deep learning based dual-stage SEM-ANN analysis. Expert Syst. Appl. 2020, 157, 113477. [Google Scholar] [CrossRef]
- Du, K.-L.; Swamy, M.N.S. Neural Networks and Statistical Learning, 2nd ed.; Springer: London, UK, 2019. [Google Scholar]
- Svozil, D.; Kvasnicka, V.; Pospichal, J. Introduction to multi-layer feed-forward neural networks. Chemom. Intell. Lab. Syst. 1997, 39, 43–62. [Google Scholar] [CrossRef]
- Nätti, S.; Hurmelinna-Laukkanen, P.; Johnston, W. Absorptive capacity and network orchestration in innovation communities-promoting service innovation. J. Bus. Ind. Mark. 2014, 29, 173–184. [Google Scholar] [CrossRef]
- Brem, A.; Nylund, P.A.; Hitchen, E.L. Open innovation and intellectual property rights: How do SMEs benefit from patents, industrial designs, trademarks and copyrights? Manag. Decis. 2017, 55, 1285–1306. [Google Scholar] [CrossRef]
- Stefan, I.; Bengtsson, L. Unravelling appropriability mechanisms and openness depth effects on firm performance across stages in the innovation process. Technol. Forecast. Soc. Change 2017, 120, 252–260. [Google Scholar] [CrossRef]
- Abbasi, G.A.; Tiew, L.Y.; Tang, J.; Goh, Y.N.; Thurasamy, R. The adoption of cryptocurrency as a disruptive force: Deep learning-based dual stage structural equation modelling and artificial neural network analysis. PLoS ONE 2021, 16, e0247582. [Google Scholar] [CrossRef]
- Ringle, C.M.; Sarstedt, M. Gain more insight from your PLS-SEM results: The importance-performance map analysis. Ind. Manag. Data Syst. 2016, 116, 1865–1886. [Google Scholar] [CrossRef]
- Fakfare, P. Influence of service attributes of food delivery application on customers’ satisfaction and their behavioural responses: The IPMA approach. Int. J. Gastron. Food Sci. 2021, 25, 100392. [Google Scholar] [CrossRef]
- Hsu, S.-H. Developing an index for online customer satisfaction: Adaptation of American Customer Satisfaction Index. Expert Syst. Appl. 2008, 34, 3033–3042. [Google Scholar] [CrossRef]
- Sarker, I.H. Deep Learning: A comprehensive overview on techniques, taxonomy, applications and research directions. SN Comput. Sci. 2021, 2, 420. [Google Scholar] [CrossRef]
- Hurmelinna-Laukkanen, P.; Nätti, S. Orchestrator types, roles and capabilities-A framework for innovation networks. Ind. Mark. Manag. 2018, 74, 65–78. [Google Scholar] [CrossRef]
- Reypens, C.; Lievens, A.; Blazevic, V. Hybrid orchestration in multi-stakeholder innovation networks: Practices of mobilizing multiple, diverse stakeholders across organizational boundaries. Organ. Stud. 2021, 42, 61–83. [Google Scholar] [CrossRef]





| Survey Design | |||
|---|---|---|---|
| Unit of analysis | Firms located in Valenza Industrial District and Oradea Industrial Parks | ||
| Sample selection design | Purposive sampling | ||
| Survey collection method | Self-administered survey | ||
| Sample size/Accepted responses | 100/98 | ||
| Sample composition | |||
| Distribution of participants’ responses on industry type | Jewelry industry | Automotive industry | Electronics industry |
| 48.98% | 38.78% | 12.24% | |
| Distribution of participants’ responses on firm size | Small enterprises (10 to 49 employees) | Medium-sized enterprises (50 to 249 employees) | Large enterprises (more than 250 employees) |
| 51.02% | 8.16% | 40.82% | |
| Lower-Order Component | Item | Outer Loading | Cronbach’s α | ρA | AVE |
|---|---|---|---|---|---|
| KA1 | KA1-1 | 0.9382 | 0.8647 | 0.8648 | 0.8809 |
| KA1-2 | 0.9389 | ||||
| KA2 | KA2-1 | 0.9121 | 0.8294 | 0.8425 | 0.8536 |
| KA2-2 | 0.9355 | ||||
| KT1 | KT1-1 | 0.9766 | 0.9526 | 0.9529 | 0.9547 |
| KT1-2 | 0.9776 | ||||
| KT2 | KT2-1 | 0.8791 | 0.8267 | 0.8416 | 0.7428 |
| KT2-2 | 0.8987 | ||||
| KT2-3 | 0.8048 | ||||
| KT3 | KT3-1 | 0.9179 | 0.688 | 0.7516 | 0.7568 |
| KT3-2 | 0.8192 | ||||
| KT4 | KT4-1 | 1 | 1 | 1 | 1 |
| KT5 | KT5-1 | 0.8446 | 0.8731 | 0.891 | 0.7233 |
| KT5-2 | 0.8979 | ||||
| KT5-3 | 0.8687 | ||||
| KT5-4 | 0.7868 | ||||
| IA | IA1-1 | 1 | 1 | 1 | 1 |
| SR1 | SR1-1 | 1 | 1 | 1 | 1 |
| SR2 | SR2-1 | 0.9187 | 0.8175 | 0.8176 | 0.8457 |
| SR2-2 | 0.9205 | ||||
| OiP | OiP1-1 | 0.8400 | 0.9143 | 0.917 | 0.747 |
| OiP1-2 | 0.8688 | ||||
| OiP1-3 | 0.7820 | ||||
| OiP1-4 | 0.8988 | ||||
| OiP1-5 | 0.9249 |
| IA | KA1 | KA2 | KT1 | KT2 | KT3 | KT4 | KT5 | OiP | SR1 | SR2 | |
|---|---|---|---|---|---|---|---|---|---|---|---|
| IA | |||||||||||
| KA1 | 0.305 | ||||||||||
| KA2 | 0.315 | 0.894 (1) | |||||||||
| KT1 | 0.258 | 0.563 | 0.618 | ||||||||
| KT2 | 0.191 | 0.738 | 0.781 | 0.832 | |||||||
| KT3 | 0.097 | 0.756 | 0.723 | 0.538 | 0.815 | ||||||
| KT4 | 0.362 | 0.492 | 0.571 | 0.668 | 0.665 | 0.443 | |||||
| KT5 | 0.333 | 0.733 | 0.881 (1) | 0.739 | 0.844 | 0.729 | 0.696 | ||||
| OiP | 0.289 | 0.706 | 0.748 | 0.718 | 0.714 | 0.631 | 0.717 | 0.84 | |||
| SR1 | 0.210 | 0.315 | 0.492 | 0.342 | 0.249 | 0.277 | 0.264 | 0.530 | 0.386 | ||
| SR2 | 0.235 | 0.818 | 0.865 (1) | 0.718 | 0.800 | 0.655 | 0.663 | 0.825 | 0.828 | 0.530 |
| Second-Order Component | Item | Outer Loading | Cronbach’s α | ρA | AVE |
|---|---|---|---|---|---|
| KA | KA1 | 0.935 | 0.863 | 0.864 | 0.880 |
| KA2 | 0.940 | ||||
| KT | KT1 | 0.860 | 0.891 | 0.903 | 0.699 |
| KT2 | 0.888 | ||||
| KT3 | 0.719 | ||||
| KT4 | 0.807 | ||||
| KT5 | 0.893 | ||||
| SR | SR1 | 0.750 | 0.648 | 0.846 | 0.723 |
| SR2 | 0.940 |
| IA | KA | KT | OiP | SR | |
|---|---|---|---|---|---|
| IA | |||||
| KA | 0.327 | ||||
| KT | 0.298 | 0.861 (1) | |||
| OiP | 0.289 | 0.769 | 0.866 (1) | ||
| SR | 0.305 | 0.888 (1) | 0.858 (1) | 0.820 |
| Third-Order Component | Item | Outer Loading | Cronbach’s α | ρA | AVE |
|---|---|---|---|---|---|
| KM | KA | 0.927 | 0.859 | 0.872 | 0.876 |
| KT | 0.945 |
| IA | KM | OiP | SM | |
|---|---|---|---|---|
| IA | ||||
| KM | 0.3433 | |||
| OiP | 0.2895 | 0.8870 (1) | ||
| SR | 0.3051 | 0.9471 (2) | 0.8201 |
| IA | KM | OiP | SM | |
|---|---|---|---|---|
| IA | ||||
| KM | 0.3431 | |||
| OiP | 0.2807 | 0.8871 (1) | ||
| SM | 0.3055 | 0.8978 (1) | 0.7778 |
| Hypothesis | Path | Path Coefficient | T Statistic | p Value | Remark |
|---|---|---|---|---|---|
| H1 | KM -> OiP * | 0.638 | 7.311 | 0.000 | Supported |
| H2 | IA -> OiP NS | 0.026 | 0.336 | 0.736 | Not supported |
| H3 | SR -> OiP ** | 0.188 | 1.721 | 0.085 | Supported |
| ANN Model | Architecture | Number of Neurons, Criterion | Number of Neurons in Each Hidden Layer | ||||||||
|---|---|---|---|---|---|---|---|---|---|---|---|
| MLP | 1 hidden layer | J1 = 2,…,10 | 2 | 3 | 4 | 5 | 6 | 7 | 8 | 9 | 10 |
| RMSETraining | 0.5228 | 0.5204 | 0.5176 | 0.5188 | 0.5110 | 0.5133 | 0.5121 | 0.5143 | 0.5165 | ||
| RMSEValidation | 0.8548 | 0.8474 | 0.8386 | 0.8412 | 0.8265 | 0.8436 | 0.8415 | 0.8380 | 0.8510 | ||
| 2 hidden layers | J1 = 2,…,10; J2 = 1 | 2, 1 | 3, 1 | 4, 1 | 5, 1 | 6, 1 | 7, 1 | 8, 1 | 9, 1 | 10, 1 | |
| RMSETraining | 0.5230 | 0.5150 | 0.5180 | 0.5169 | 0.5143 | 0.5277 | 0.5175 | 0.5238 | 0.5344 | ||
| RMSEValidation | 0.8296 | 0.8243 | 0.8106 | 0.8271 | 0.8255 | 0.8454 | 0.8211 | 0.8407 | 0.8485 | ||
| J1 = 2,…,10; J2 = 2 | 2, 2 | 3, 2 | 4, 2 | 5, 2 | 6, 2 | 7, 2 | 8, 2 | 9, 2 | 10, 2 | ||
| RMSETraining | 0.5244 | 0.5320 | 0.5258 | 0.5184 | 0.5331 | 0.5238 | 0.5132 | 0.5226 | 0.5286 | ||
| RMSEValidation | 0.8277 | 0.8296 | 0.8597 | 0.8298 | 0.8509 | 0.8377 | 0.8361 | 0.8452 | 0.8384 | ||
| RBF | the RBF layer | J1 = 2,…,10 | 2 | 3 | 4 | 5 | 6 | 7 | 8 | 9 | 10 |
| RMSETraining | 0.6355 | 0.6117 | 0.5509 | 0.6084 | 0.5930 | 0.5886 | 0.5853 | 0.5750 | 0.5619 | ||
| RMSEValidation | 0.9333 | 1.0004 | 0.8776 | 1.1139 | 1.0761 | 1.0641 | 1.0545 | 0.8856 | 0.8569 | ||
| RMSE Statistics of the 5-Fold cross Validation | Predictor Importance | ||||
|---|---|---|---|---|---|
| Fold | MLP(4,1) | Fold | KM | SR | |
| Training | Testing | Training | Testing | ||
| 1 | 0.5738 | 0.5754 | 1 | 0.77 | 0.23 |
| 2 | 0.6048 | 0.4432 | 2 | 0.80 | 0.20 |
| 3 | 0.5365 | 0.7313 | 3 | 0.70 | 0.30 |
| 4 | 0.5691 | 0.4842 | 4 | 0.83 | 0.17 |
| 5 | 0.5603 | 0.9781 | 5 | 0.66 | 0.34 |
| Mean | 0.5689 | 0.6425 | Mean | 0.752 | 0.248 |
| Standard deviation | 0.0220 | 0.1948 | Normalized importance | 1 | 0.3298 |
Publisher’s Note: MDPI stays neutral with regard to jurisdictional claims in published maps and institutional affiliations. |
© 2022 by the authors. Licensee MDPI, Basel, Switzerland. This article is an open access article distributed under the terms and conditions of the Creative Commons Attribution (CC BY) license (https://creativecommons.org/licenses/by/4.0/).
Share and Cite
Băban, C.F.; Băban, M. An Orchestration Perspective on Open Innovation between Industry–University: Investigating Its Impact on Collaboration Performance. Mathematics 2022, 10, 2672. https://doi.org/10.3390/math10152672
Băban CF, Băban M. An Orchestration Perspective on Open Innovation between Industry–University: Investigating Its Impact on Collaboration Performance. Mathematics. 2022; 10(15):2672. https://doi.org/10.3390/math10152672
Chicago/Turabian StyleBăban, Călin Florin, and Marius Băban. 2022. "An Orchestration Perspective on Open Innovation between Industry–University: Investigating Its Impact on Collaboration Performance" Mathematics 10, no. 15: 2672. https://doi.org/10.3390/math10152672
APA StyleBăban, C. F., & Băban, M. (2022). An Orchestration Perspective on Open Innovation between Industry–University: Investigating Its Impact on Collaboration Performance. Mathematics, 10(15), 2672. https://doi.org/10.3390/math10152672
