Evolutionary Synthesis of Failure-Resilient Analog Circuits
Abstract
1. Introduction
1.1. Previous Work on Evolutionary Robust-Design for Analog Circuits
1.1.1. Analog Circuit Synthesis
1.1.2. Robust Analog Circuit Synthesis
1.2. Motivation
- Most studies did not perform any hardware confirmation of the proposed results (see Table 1).
2. Materials & Methods
2.1. Analog Circuit Representation
2.2. Genetic Reproduction
2.3. Parameter Sizing
2.4. Fitness Function
2.5. Synthesis Algorithm
2.6. Diode Failure Modeling
3. Results
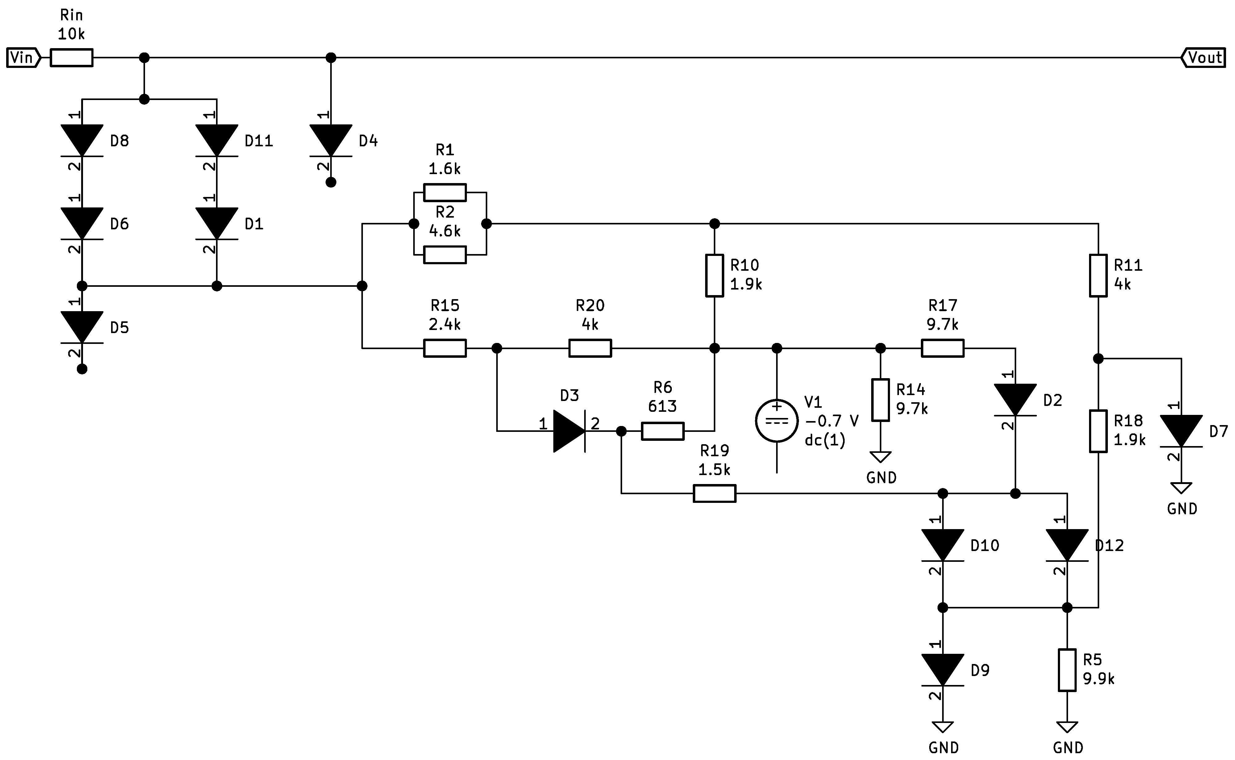
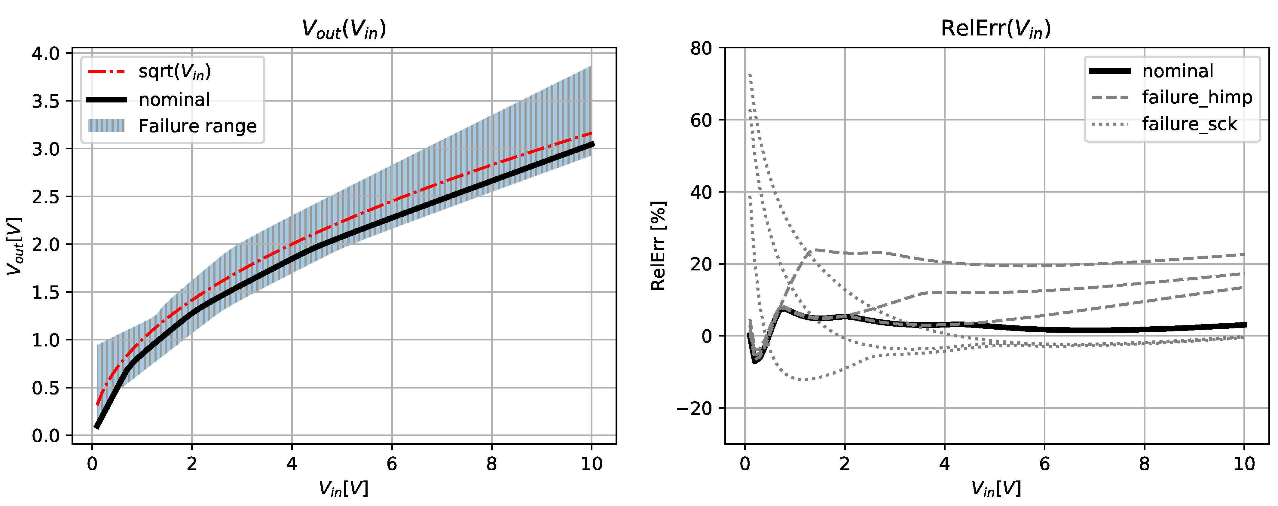
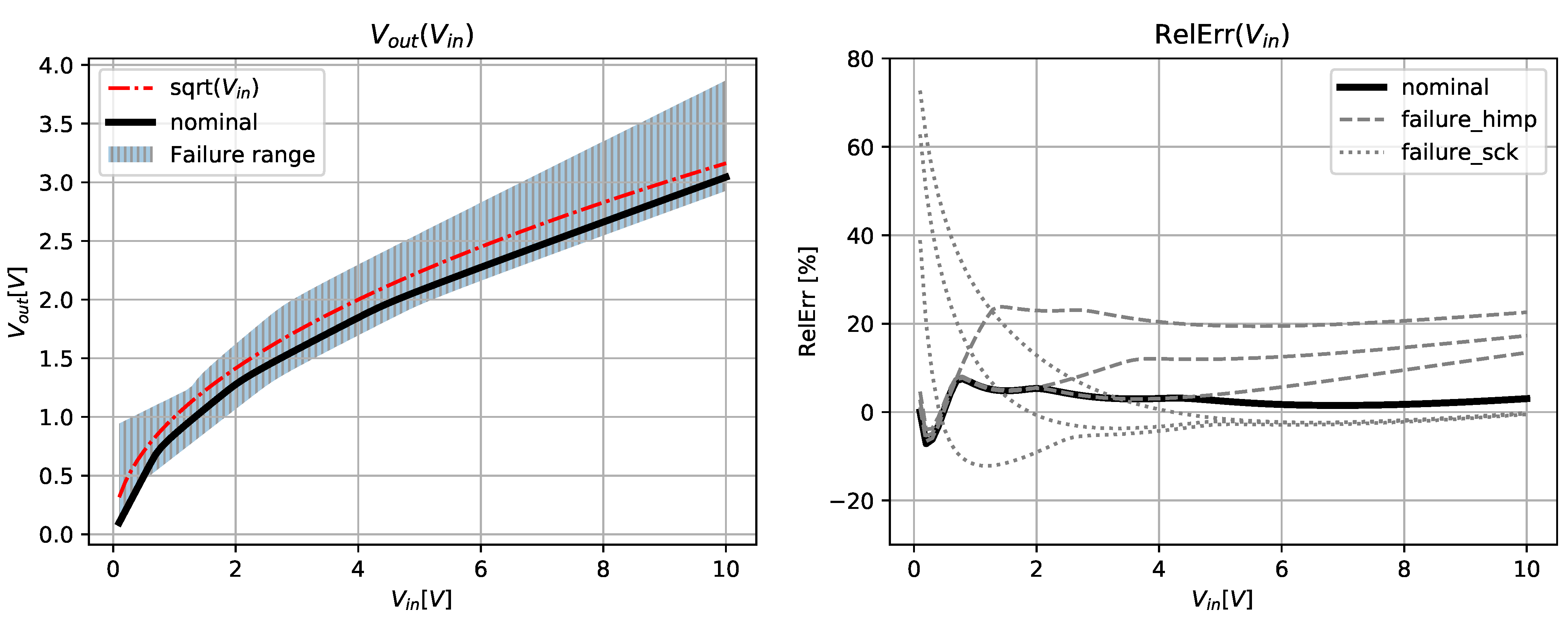
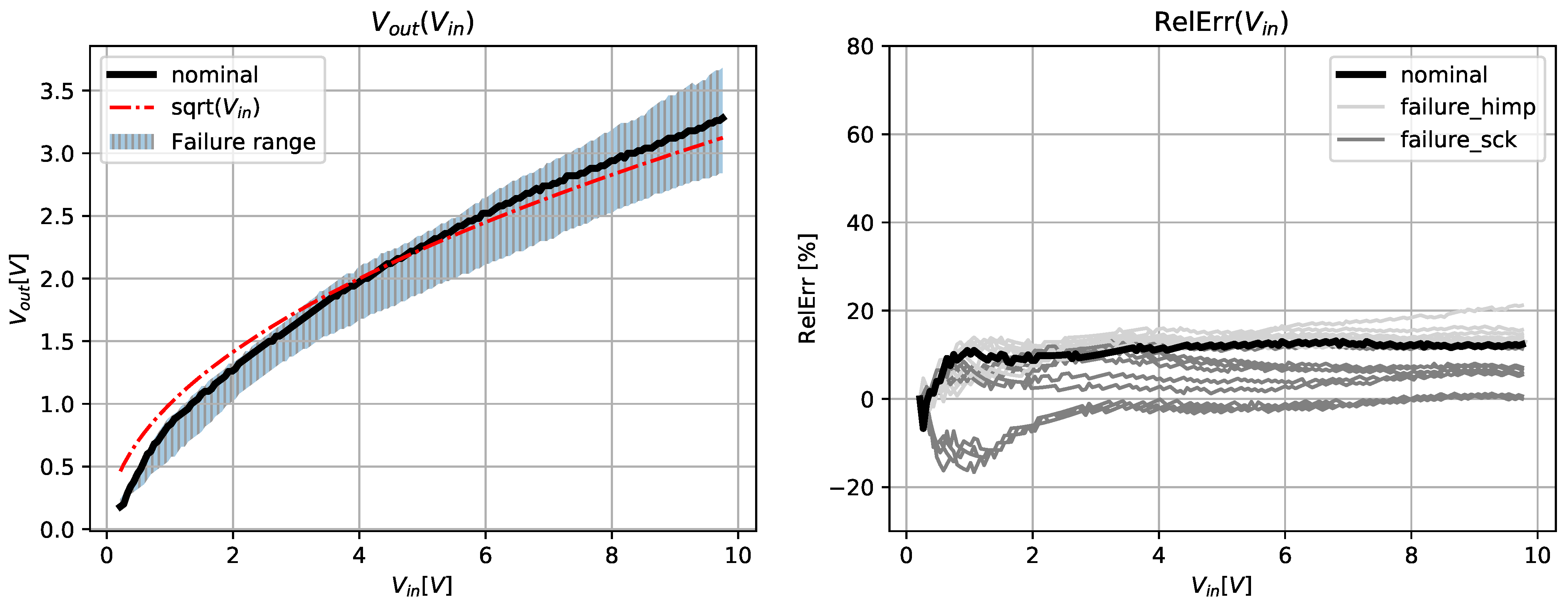
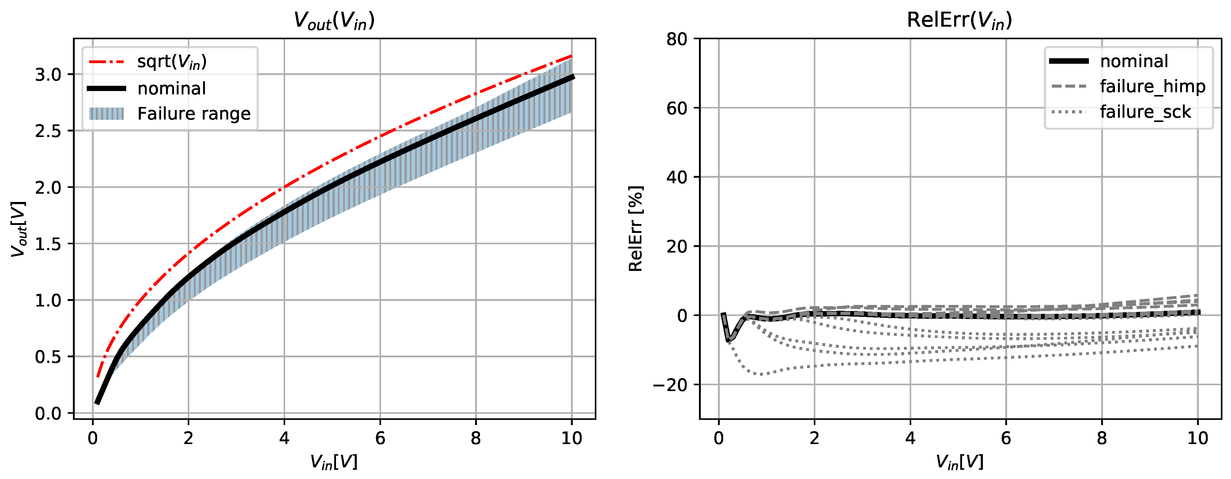
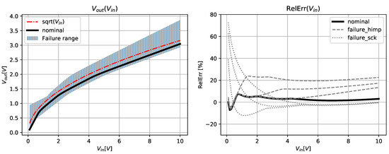
3.1. Square Root Circuit
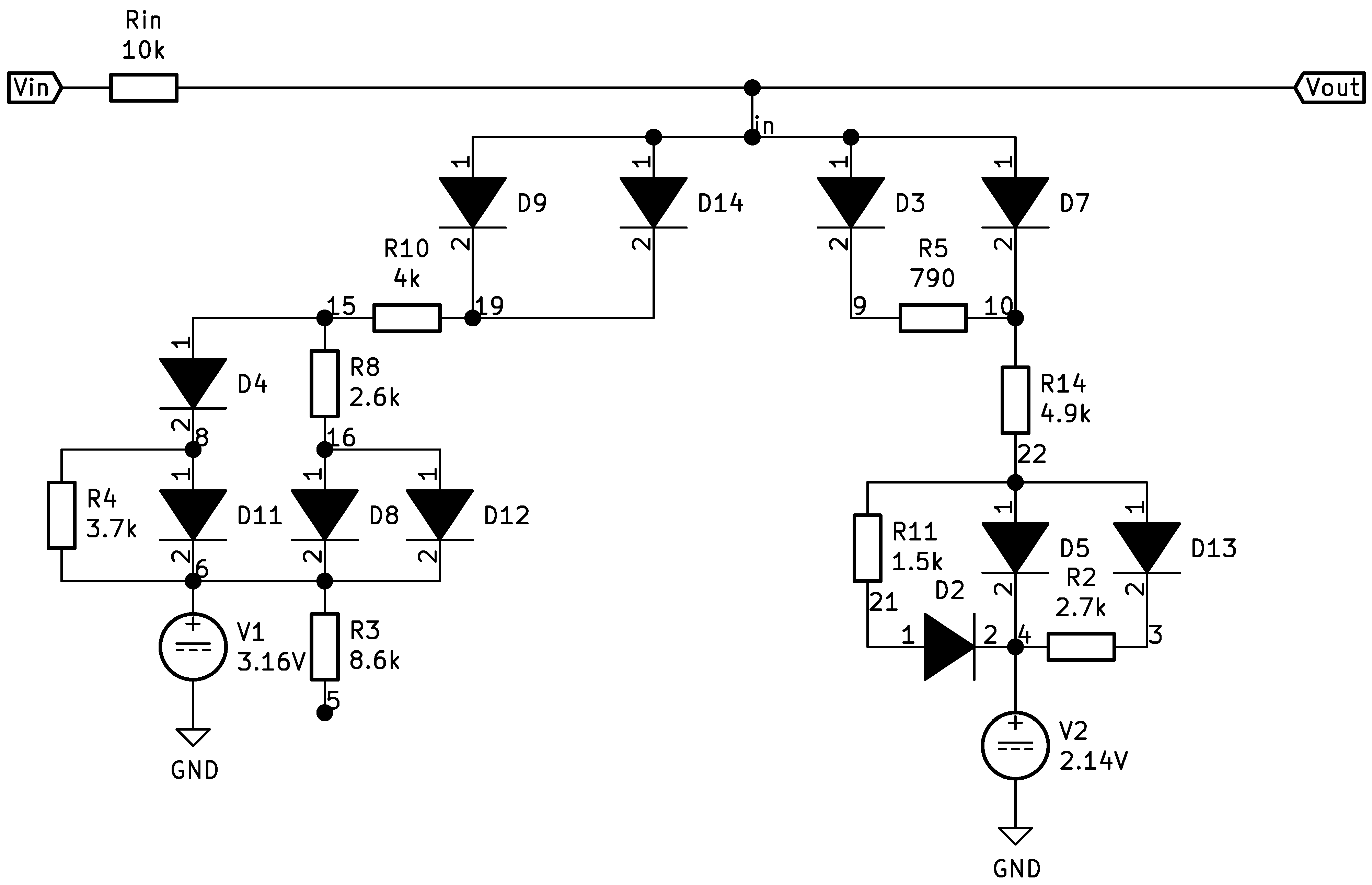
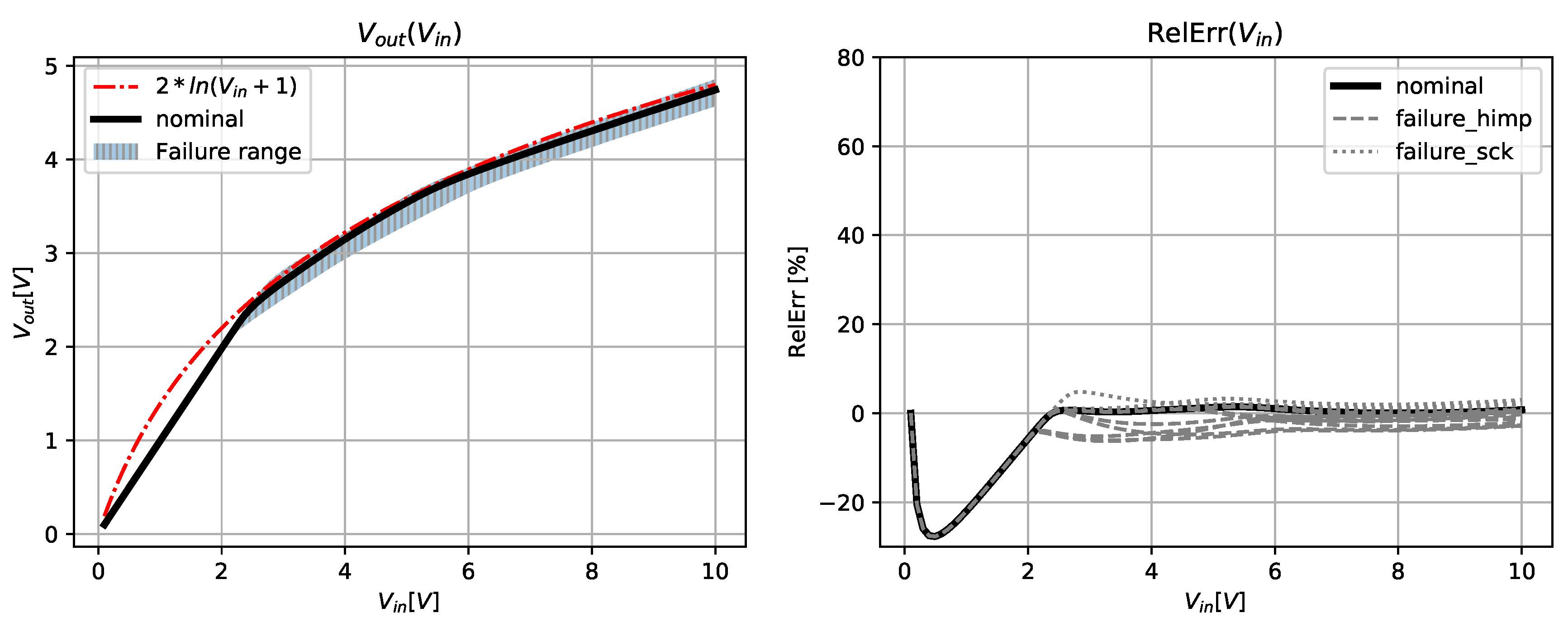
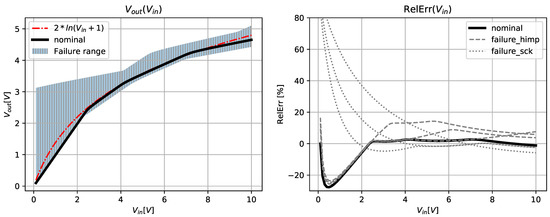
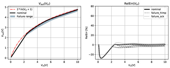
3.2. Natural Logarithm Circuit
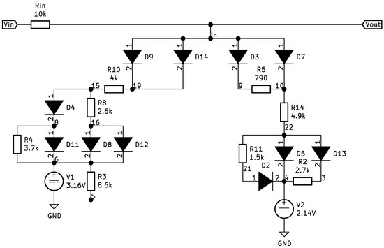
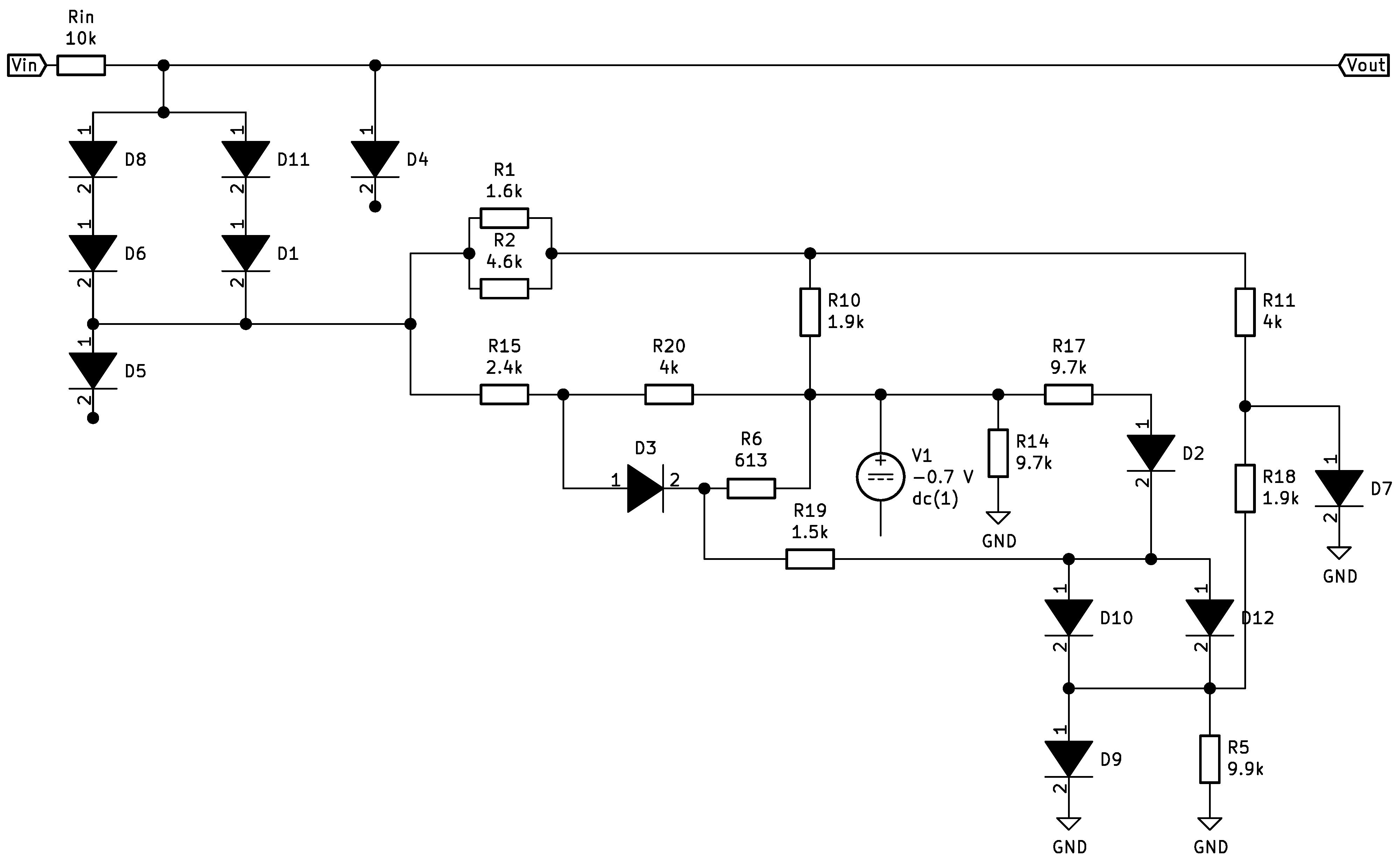
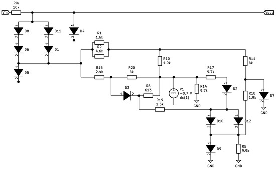
3.3. Hardware Implementation
3.4. Discussion
4. Conclusions
Author Contributions
Funding
Data Availability Statement
Acknowledgments
Conflicts of Interest
Abbreviations
| AI | Artificial intelligence |
| EA | Evolutionary algorithm |
| GA | Genetic algorithm |
| SA | Simulated annealing |
| MOEA | Multi-objective evolutionary algorithm |
| PSO | Pfarticle swarm optimization |
| EHW | Evolvable hardware |
| BJT | Bijunction transistor |
| VCO | Voltage controlled oscillator |
| GP | Genetic programming |
| GPGB | Genetic programming + bond graphs |
| NNE | Neural network ensemble |
References
- Gielen, G.G.; Rutenbar, R.A. Computer-Aided Design of Analog and Mixed-Signal Integrated Circuits. Proc. IEEE 2000, 88, 1825–1854. [Google Scholar] [CrossRef]
- MacLennan, B.J. Analog Computation. In Encyclopedia of Complexity and Systems Science; Meyers, R.A., Ed.; Springer: New York, NY, USA, 2009; pp. 271–294. [Google Scholar] [CrossRef]
- Burmen, Á.; Habal, H. Computing Worst-Case Performance and Yield of Analog Integrated Circuits by Means of Mesh Adaptive Direct Search. Inf. MIDEM 2015, 45, 160–170. [Google Scholar]
- Welchko, B.; Lipo, T.; Jahns, T.; Schulz, S. Fault Tolerant Three-Phase AC Motor Drive Topologies: A Comparison of Features, Cost, and Limitations. IEEE Trans. Power Electron. 2004, 19, 1108–1116. [Google Scholar] [CrossRef]
- Liu, M.; He, J. An Evolutionary Negative-Correlation Framework for Robust Analog-Circuit Design Under Uncertain Faults. IEEE Trans. Evol. Comput. 2013, 17, 640–665. [Google Scholar] [CrossRef]
- Kim, K.J.; Cho, S.B. Automated Synthesis of Multiple Analog Circuits Using Evolutionary Computation for Redundancy-Based Fault-Tolerance. Appl. Soft Comput. 2012, 12, 1309–1321. [Google Scholar] [CrossRef]
- Zebulum, R.; Vellasco, M.; Pacheco, M.; Sinohara, H. Evolvable Hardware: On the Automatic Synthesis of Analog Control Systems. In Proceedings of the 2000 IEEE Aerospace Conference. Proceedings (Cat. No.00TH8484), Big Sky, MT, USA, 25 March 2000; Volume 5, pp. 451–463. [Google Scholar] [CrossRef]
- Kim, K.J.; Cho, S.B. Combining Multiple Evolved Analog Circuits for Robust Evolvable Hardware. In Intelligent Data Engineering and Automated Learning—IDEAL 2009; Corchado, E., Yin, H., Eds.; Lecture Notes in Computer Science; Springer: Berlin/Heidelberg, Franch, 2009; pp. 359–367. [Google Scholar] [CrossRef]
- Hollinger, G.A.; Gwaltney, D.A. Evolutionary Design of Fault-Tolerant Analog Control for a Piezoelectric Pipe-Crawling Robot. In Proceedings of the 8th Annual Conference on Genetic and Evolutionary Computation, Seattle, NY, USA, 8 July 2006; GECCO ’06. Association for Computing Machinery: New York, NY, USA, 2006; pp. 761–768. [Google Scholar] [CrossRef]
- Ji, Q.; Wang, Y.; Xie, M.; Cui, J. Research on Fault-Tolerance of Analog Circuits Based on Evolvable Hardware. In Evolvable Systems: From Biology to Hardware; Kang, L., Liu, Y., Zeng, S., Eds.; Lecture Notes in Computer Science; Springer: Berlin/Heidelberg, Franch, 2007; pp. 100–108. [Google Scholar] [CrossRef]
- He, J.; Zou, K.; Liu, M. Section-Representation Scheme for Evolutionary Analog Filter Synthesis and Fault Tolerance Design. In Proceedings of the Third International Workshop on Advanced Computational Intelligence, Suzhou, China, 25–27 August 2010; pp. 265–270. [Google Scholar] [CrossRef]
- Kim, K.J.; Wong, A.; Lipson, H. Automated Synthesis of Resilient and Tamper-Evident Analog Circuits without a Single Point of Failure. Genet. Program. Evolvable Mach. 2010, 11, 35–59. [Google Scholar] [CrossRef]
- Hu, J.; Zhong, X.; Goodman, E.D. Open-Ended Robust Design of Analog Filters Using Genetic Programming. In Proceedings of the 7th Annual Conference on Genetic and Evolutionary Computation, Washington DC, USA, 25 June 2005; GECCO ‘05’. Association for Computing Machinery: New York, NY, USA, 2005; pp. 1619–1626. [Google Scholar] [CrossRef]
- Li, S.; Zou, W.; Hu, J. Novel Evolutionary Algorithm for Desi A gning Robust Analog Filters. Algorithms 2018, 11, 26. [Google Scholar] [CrossRef]
- Zebulum, R.S.; Stoica, A.; Keymeulen, D.; Sekanina, L.; Ramesham, R.; Guo, X. Evolvable Hardware System at Extreme Low Temperatures. In Proceedings of the International Conference on Evolvable Systems, Barcelona, Spain, 12–14 September 2005. [Google Scholar]
- Keymeulen, D.; Zebulum, R.S.; Jin, Y.; Stoica, A. Fault-Tolerant Evolvable Hardware Using Field-Programmable Transistor Arrays. IEEE Trans. Reliab. 2000, 49, 305–316. [Google Scholar] [CrossRef]
- Layzell, P.; Thompson, A. Understanding Inherent Qualities of Evolved Circuits: Evolutionary History as a Predictor of Fault Tolerance. In Evolvable Systems: From Biology to Hardware; Miller, J., Thompson, A., Thomson, P., Fogarty, T.C., Eds.; Lecture Notes in Computer Science; Springer: Berlin/Heidelberg, Franch, 2000; pp. 133–144. [Google Scholar] [CrossRef]
- Ando, S.; Iba, H. Analog Circuit Design with a Variable Length Chromosome. In Proceedings of the 2000 Congress on Evolutionary Computation. CEC00 (Cat. No.00TH8512), La Jolla, CA, USA, 16–19 July 2000; Volume 2, pp. 994–1001. [Google Scholar] [CrossRef]
- Hoover, R.C.; Roberts, R.G.; Maciejewski, A.A.; Naik, P.S.; Ben-Gharbia, K.M. Designing a Failure-Tolerant Workspace for Kinematically Redundant Robots. IEEE Trans. Autom. Sci. Eng. 2015, 12, 1421–1432. [Google Scholar] [CrossRef]
- Zhang, Y.; Jiang, J. Bibliographical Review on Reconfigurable Fault-Tolerant Control Systems. Annu. Rev. Control. 2008, 32, 229–252. [Google Scholar] [CrossRef]
- Wang, X.; Wang, S.; Yang, Z.; Zhang, C. Active Fault-Tolerant Control Strategy of Large Civil Aircraft under Elevator Failures. Chin. J. Aeronaut. 2015, 28, 1658–1666. [Google Scholar] [CrossRef][Green Version]
- Zhang, W.; Xu, D.; Enjeti, P.N.; Li, H.; Hawke, J.T.; Krishnamoorthy, H.S. Survey on Fault-Tolerant Techniques for Power Electronic Converters. IEEE Trans. Power Electron. 2014, 29, 6319–6331. [Google Scholar] [CrossRef]
- Mirhoseini, A.; Goldie, A.; Yazgan, M.; Jiang, J.W.; Songhori, E.; Wang, S.; Lee, Y.J.; Johnson, E.; Pathak, O.; Nazi, A.; et al. A Graph Placement Methodology for Fast Chip Design. Nature 2021, 594, 207. [Google Scholar] [CrossRef] [PubMed]
- Kruiskamp, W.; Leenaerts, D. Darwin: Analogue Circuit Synthesis Based on Genetic Algorithms. Int. J. Circuit Theory Appl. 1995, 23, 285–296. [Google Scholar] [CrossRef]
- Koza, J.R. Genetic Programming: On the Programming of Computers by Means of Natural Selection; MIT Press: Cambridge, MA, USA, 1992. [Google Scholar]
- Koh, H.Y.; Sequin, C.H.; Gray, P.R. OPASYN: A Compiler for CMOS Operational Amplifiers. IEEE Trans. -Comput.-Aided Des. Integr. Circuits Syst. 1990, 9, 113–125. [Google Scholar] [CrossRef]
- McConaghy, T.; Palmers, P.; Steyaert, M.; Gielen, G.G.E. Trustworthy Genetic Programming-Based Synthesis of Analog Circuit Topologies Using Hierarchical Domain-Specific Building Blocks. IEEE Trans. Evol. Comput. 2011, 15, 557–570. [Google Scholar] [CrossRef]
- Sorkhabi, S.E.; Zhang, L. Automated Topology Synthesis of Analog and RF Integrated Circuits: A Survey. Integration 2017, 56, 128–138. [Google Scholar] [CrossRef]
- Baumann, R. Radiation-Induced Soft Errors in Advanced Semiconductor Technologies. IEEE Trans. Device Mater. Reliab. 2005, 5, 305–316. [Google Scholar] [CrossRef]
- Schwank, J.R.; Shaneyfelt, M.R.; Fleetwood, D.M.; Felix, J.A.; Dodd, P.E.; Paillet, P.; Ferlet-Cavrois, V. Radiation Effects in MOS Oxides. IEEE Trans. Nucl. Sci. 2008, 55, 1833–1853. [Google Scholar] [CrossRef]
- Dong, H.; Wang, M.; Luo, Y.; Zheng, M.; An, M.; Ha, Y.; Pan, H. PLAC: Piecewise Linear Approximation Computation for All Nonlinear Unary Functions. IEEE Trans. Very Large Scale Integr. (VLSI) Syst. 2020, 28, 2014–2027. [Google Scholar] [CrossRef]
- Rojec, Ž.; Burmen, Á.; Fajfar, I. Analog Circuit Topology Synthesis by Means of Evolutionary Computation. Eng. Appl. Artif. Intell. 2019, 80, 48–65. [Google Scholar] [CrossRef]
- Rojec, Ž.; Olenšek, J.; Fajfar, I. Analog Circuit Topology Representation for Automated Synthesis and Optimization. Inf.-Midem-J. Microelectron. Electron. Components Mater. 2018, 48, 29–40. [Google Scholar]
- Tomasz, D.G. Genetic Algorithms Reference; TOMASZGWIAZDA E-BOOKS: Łomianki, Poland, 2006. [Google Scholar]
- Olenšek, J.; Tuma, T.; Puhan, J.; Burmen, Á. A New Asynchronous Parallel Global Optimization Method Based on Simulated Annealing and Differential Evolution. Appl. Soft Comput. 2011, 11, 1481–1489. [Google Scholar] [CrossRef]
- Deb, K.; Pratap, A.; Agarwal, S.; Meyarivan, T. A Fast and Elitist Multiobjective Genetic Algorithm: NSGA-II. Trans. Evol. Comp 2002, 6, 182–197. [Google Scholar] [CrossRef]
- Băjenescu, T.I.; Bâzu, M.I. Reliability of Diodes. In Reliability of Electronic Components: A Practical Guide to Electronic Systems Manufacturing; Băjenescu, T.I., Bâzu, M.I., Eds.; Springer: Berlin/Heidelberg, Franch, 1999; pp. 145–170. [Google Scholar] [CrossRef]
- PyOPUS—Simulation, Optimization, and Design; EDA Laboratory, Faculty of Electrical Engineering, University of Ljubljana: Ljubljana, Slovenia, 2017. Available online: http://spiceopus.si/pyopus/quickstart.html (accessed on 3 June 2021).
- Kenneth, A.K. Piecewise Linear Circuits, Analog Integrated Electronics EE431/EE531, Practical Manual; University of Alabama at Birmingham: Birmingham, Alabama, 2004. [Google Scholar]
















| Authors | Method | Goals | Failure Tolerance | HW Verification |
|---|---|---|---|---|
| Zebulum et al. [7] | EA | Compensator circuit | BJT removal | / |
| Kim and Cho [8] | EA | Low-pass filter | R/L/C removal | / |
| Hollinger and Gwaltney [9] | GA | PID controller | R/L/C removal actuator failure | Yes |
| Ji et al. [10] | GA+SA | Amplifier | Transistor failure | / |
| He et al. [11] | EA | Low-pass filter | Parameter drift | / |
| Kim et al. [12] | Co-EA | Low-pass filter | R/L/C partial short/disconnect | Yes |
| Hu et al. [13] | GPBG | Passive filters | R/L/C parameter perturbation | / |
| Li et al. [14] | GP | Passive filters | Parameter perturbation | / |
| Zebulum et al. [15] | In-situ EA | Half-wave rectifier, NOR gate, VCO | Extreme-low temperatures | Yes |
| Keymeulen et al. [16] | In-situ GA | XNOR gate, analog multipler | Arbitrary faults in FPTA | Yes |
| Layzell and Thompson [17] | GA | Inverter amplifier oscillator | BJT removal | Yes |
| Ando and Iba [18] | EA | Passive filters | R/L/C parameter perturbation | / |
| Liu and He [5] | ENCF | Passive filters | One/multi-component (full/partial) short/disconnection and combinations | / |
| Kim and Cho [6] | Multi-pop. EA | Passive filters | One R/L/C removal | / |
| This work | NSGA-II | Computational circuits | Semiconductor diode failure open- and short-circuit | Yes |
| Resistors avail. | 20 |
| Voltage sources avail. | 1 |
| Diodes avail. | 12 |
| Population size | 400 |
| Tournament size | 3 |
| Mating prob. | 0.6 |
| Topology change prob. | 0.7 |
| PSADE enabled | Every 10th gen. |
| Resistors avail. | 15 |
| Voltage sources avail. | 1 |
| Diodes avail. | 15 |
| Population size | 400 |
| Tournament size | 3 |
| Mating prob. | 0.4 |
| Topology change prob. | 0.5 |
| PSADE enabled | Every 10th gen. |
Publisher’s Note: MDPI stays neutral with regard to jurisdictional claims in published maps and institutional affiliations. |
© 2022 by the authors. Licensee MDPI, Basel, Switzerland. This article is an open access article distributed under the terms and conditions of the Creative Commons Attribution (CC BY) license (https://creativecommons.org/licenses/by/4.0/).
Share and Cite
Rojec, Ž.; Fajfar, I.; Burmen, Á. Evolutionary Synthesis of Failure-Resilient Analog Circuits. Mathematics 2022, 10, 156. https://doi.org/10.3390/math10010156
Rojec Ž, Fajfar I, Burmen Á. Evolutionary Synthesis of Failure-Resilient Analog Circuits. Mathematics. 2022; 10(1):156. https://doi.org/10.3390/math10010156
Chicago/Turabian StyleRojec, Žiga, Iztok Fajfar, and Árpád Burmen. 2022. "Evolutionary Synthesis of Failure-Resilient Analog Circuits" Mathematics 10, no. 1: 156. https://doi.org/10.3390/math10010156
APA StyleRojec, Ž., Fajfar, I., & Burmen, Á. (2022). Evolutionary Synthesis of Failure-Resilient Analog Circuits. Mathematics, 10(1), 156. https://doi.org/10.3390/math10010156

