You are currently viewing a new version of our website. To view the old version click .
Mathematics
  • Article
  • Open Access

2 January 2022

An Unconditional Positivity-Preserving Difference Scheme for Models of Cancer Migration and Invasion

,
and
1
Faculty of Mathematics and Computer Science, University of Warmia and Mazury, Słoneczna 54, 10-710 Olsztyn, Poland
2
Department of Mathematics, University of Rousse, 8 Studentska St., 7017 Ruse, Bulgaria
*
Author to whom correspondence should be addressed.
This article belongs to the Special Issue Mathematical Modeling and Analysis in Biology and Medicine

Abstract

In this paper, we consider models of cancer migration and invasion, which consist of two nonlinear parabolic equations (one of the convection–diffusion reaction type and the other of the diffusion–reaction type) and an additional nonlinear ordinary differential equation. The unknowns represent concentrations or densities that cannot be negative. Widely used approximations, such as difference schemes, can produce negative solutions because of truncation errors and can become unstable. We propose a new difference scheme that guarantees the positivity of the numerical solution for arbitrary mesh step sizes. It has explicit and fast performance even for nonlinear reaction terms that consist of sums of positive and negative functions. The numerical examples illustrate the simplicity and efficiency of the method. A numerical simulation of a model of cancer migration is also discussed.

1. Introduction

Typically, a solid tumour starts to form when a mutated cell or cells are able to circumvent the normal regulatory functions of the body. In the process of carcinogenesis, the tumour cells can either remain in the place of their origin (in the cases of benign tumours, which do not spread to other parts of the body) or migrate to other parts of the organism, invading and destroying neighbouring tissue (in the cases of malignant tumours, which can spread to distant parts of the body) [1].
Over the past few years, various mathematical models of tumour formation and growth have been proposed and analysed [2,3,4,5,6,7,8,9,10] (see the review paper [11]). Recently, the modelling of honey bee colonies has a direct relevance to developmental biology and studies of the effects of ecology and climate change, see, e.g., [12]. The model is formulated as an extension of Keller–Segel system with a sign-changing chemotactic coefficient.
In this paper, we consider the PDE systems modelling of tumour invasion through healthy tissue, which were introduced in [4] and developed in many papers, e.g., [5,6]. The nonlinearity of the model requires the application of efficient numerical methods. Moreover, since the solutions to the system of advection–diffusion–reaction equations are concentrations or densities of molecular or cellular populations, they are necessarily non-negative. Therefore, the numerical solutions of the models must also be non-negative. Moreover, the exact solutions are often bounded and monotone in time (or in space), or they satisfy some differential or integral laws.
Standard finite difference or finite element discretisations do not explicitly incorporate the properties mentioned above. For example, the corresponding systems usually produce nonpositive approximations, i.e., due to truncation or other errors, their solutions can become negative and nonphysical. Then, the approximated solutions will usually start oscillating, leading to numerical instabilities. Therefore, numerical methods that resolve the same qualitative properties as the exact solution must be constructed, but this is not an easy task [13].
Various numerical methods for handling chemotaxis models have been published in the literature. A scheme with high-resolution based on finite elements was employed [14] for numerical analysis of a class of chemotaxis models. Saito proposed first-order conservative upwind finite-difference [15,16] and finite-element [17,18] methods for a Keller–Segel chemotaxis system. A fractional step numerical method for a fully time-dependent chemotaxis system was realised [19], and positivity-preserving splitting methods were developed [20]. A modification of the finite volume method for chemotaxis system was proposed [21] for the case of nonhomogeneous boundary conditions that was developed [22].
We briefly discuss some existing results related to numerical methods for the basic problem considered in our paper. Gerisch et al. numerically solved a system of reaction–diffusion–taxis equations by a method of lines combined with operator splitting [23] and the finite volume method [24]. Chertock and Kurganov [21], applied a second-order Godunov-type central upwind scheme, and developed positivity-preserving, a second-order accurate method for chemotaxis and haptotaxis models. In [25], the discontinuous Galerkin methods were applied to a chemotaxis model and then simulations with a haptotaxis model of tumour invasion into healthy tissue were performed. A fast pseudo-spectral numerical scheme with small amounts of grid nodes leading to small systems of ordinary differential equations was presented [8]. Additionally, in our previous study [26], a positivity-preserving numerical second-order numerical algorithm was developed on the base of the van Leer flux-limiter technique. The non-negativity of the numerical solution was shown to be guaranteed under time step restriction.
In another study [27], an explicit finite difference scheme was theoretically examined for a mechanical model of tumour growth. The considered system is given by a multiphase flow model, where the velocity is a regularization of the classical Darcy’s law. Semi-implicit hybrid finite volume positivity-preserving approximations on edge-based staggered meshes for the numerical solution of turbulence models with laminar viscosity were developed [28].
When numerically solving differential equations, one of the basic requirements is preserving the special qualitative properties, such as the positivity of the solution, the first integrals or conservation laws, etc., of the equations. One appropriate group of methods for achieving this are the geometric numerical integration methods, see, e.g., [29]. Another group of methods related to our approach is the nonstandard difference schemes [30].
The aim of this study was to develop a class of finite difference methods for three PDE systems, modelling tumour invasion through healthy tissue, that guarantees the positivity of the solutions, independent of the time step and mesh size in space, i.e., unconditionally positivity-preserving. We show that the solutions are effectively always positive. The schemes are applicable to chemotaxis and haptotaxis models with nonlinear reaction terms of the logistic type, see, e.g., [6,12,27,31]. Some simplified versions of the schemes were preliminary tested and presented in some conference papers [32,33,34].
The novelty of this paper is in the following: We develop an efficient nonstandard finite difference approximation, see, e.g., [35] for solving nonlinear systems of two parabolic and one ordinary differential equation. We improve the accuracy of the approximation by approximating boundary conditions with a semiexact formula and incorporating the idea for different dealings of positive and negative discrete terms. The efficiency of the proposed method is accelerated by a decoupling algorithm. We investigate the consistency of the discretisations, and we shed light on the matter of convergence and preservation of the evolution and conservation laws of the differential problem by various numerical tests.
The remainder of this paper is structured as follows: In Section 2, we introduce the basic model PDE system with two types of boundary conditions. Then, we present three conservation and evolution integral laws satisfied by the continuous solutions. In the next section, we describe the new numerical method for the basic model. We extend the numerical method for more general models of migration and proliferation of cancer cells in Section 4. Finally, in Section 5, we test the accuracy, convergence rate, positivity, and conservation/evolution laws of the numerical solutions, and present an application of the basic model to the analysis of cancer migration.

2. Mathematical Model of Cancer Cells’ Migration and Interactions between Cancer Cells and MDEand ECM

In this section, we discuss the following nondimensionalised continuous model of cancer invasion proposed by Chaplain and Anderson [4]:
n t = d n 2 n x 2 dispersion γ x n f x haptotaxis ,
f t = η m f , degradation
m t = d m 2 m x 2 dispersion + α n production β m . decay
where the spatial variable x denotes the distance of a space point from the center of the tumour. It is assumed that x belongs to the scaled domain Ω ¯ = [ 0 , 1 ] of tissue. The second variable is time t. The first unknown function of the system n = n ( x , t ) represents the density of the cancer cells. The density of the extracellular matrix (ECM) is denoted by the second unknown function f = f ( x , t ) . The third unknown function, m = m ( x , t ) , describes the concentration of the matrix degradative enzymes (MDEs).
The organisms of mammals are divided into compartments of tissue isolated by the extracellular matrix unit. The ECM consists of a basement membrane and the underlying interstitial matrix [36]. The ECM is a complex composition of proteins and proteoglycans that form a dense meshwork that affects cell attachment and influences tissue architecture [37]. In the process of the migration of tumour cells, after their detachment from the primary cancer, they attach to the ECM using receptors on the plasma membrane for specific glycoproteins. The ECM usually does not contain any holes large enough for the passing of a passive cancer cell. Consequently, in order to pass through the ECM, the tumour cells can induce its local degradation by secreting MDEs such as tissue plasminogen activator, urokinase plasminogen activator, matrix metalloproteases, etc. [38,39,40]. Then, tumour cells can use the discontinuities in the damaged ECM for their locomotion through the organism by chemotactic, haptotactic, or chemokinetic mechanisms.
Parameter estimation of the mathematical model for various types of cancer cells, MDEs, and experimental conditions was performed in previous studies [6,10], as shown in Table 1.
Table 1. The range of the estimated values of the model parameters.
The system (1) is solved numerically at the boundary conditions
n x ( 0 , t ) = γ d n n ( 0 , t ) f x ( 0 , t ) , m x ( 0 , t ) = 0 ,
n ( 1 , t ) = 0 , m ( 1 , t ) = 0 ,
or the zero-flux boundary condition
n x ( 1 , t ) = γ d n n ( 1 , t ) f x ( 1 , t ) , m x ( 1 , t ) = 0 ,
and initial conditions
n ( x , 0 ) = n 0 ( x ) , f ( x , 0 ) = f 0 ( x ) , m ( x , 0 ) = m 0 ( x ) .
The analytical results on various models of cancer invasion are mathematically interesting. The existence of solutions to problem (1)–(5) was studied previously [19,41,42].
If we assume that n 0 ( x ) 0 , 0 f 0 ( x ) 1 , m 0 ( x ) 0 , 0 , and n 0 ( x ) , f 0 ( x ) , m 0 ( x ) C 2 + l , 0 < l < 1 , then n, m, f C 2 + l , 1 + l / 2 ( Q ¯ T ) , and the maximum principle holds
n ( x , t ) 0 , 0 f ( x , t ) 1 , m ( x , t ) 0 , 0 ( x , t ) Q ¯ T [ 0 , 1 ] × [ 0 , T ) ,
( conservation   of   non-negativity ) .
Here, C 2 + l , 1 + l / 2 ( Q ¯ T ) is Hölder space, see, e.g., [43]. Moreover, in this paper, we assume that the functions n ( x , t ) , f ( x , t ) , and m ( x , t ) have all bounded derivatives, required in the construction of the numerical methods. For an example, see Section 3. Next, by integrating the corresponding differential equation and considering the initial and boundary conditions for problems (1),(2), (3), (4), and (5), we obtain
0 1 n ( x , t ) d x = 0 1 n 0 ( x ) d x n * , t [ 0 , ) ,
                   (conservation of the total cancer cell density)
0 1 m ( x , t ) d x = m * α n * β e β t + α n * β , m * = 0 1 m 0 ( x ) d x ,
                   (evolution of the total MDEs concentration)
0 1 ln f ( x , t ) d x = η β α n * t + m * α n * β 1 e β t + 0 1 ln f 0 ( x ) d x f * .
                   (evolution of the total logarithmic ECM density).
A natural requirement of the approximation to model (1) is to reproduce the above properties in discrete form. This was our motivation and therefore is the main goal of our numerical method.

3. Numerical Method

In this section, we present an efficient numerical method that preserves the non-negative property of the differential problem (1)–(5) (Model 1).
Let N be a positive number and h = 1 / N . In the interval [ 0 , 1 ] , we define the uniform mesh ω ¯ h = { x i = i h , i = 0 , , N } and grid points over [ 0 , T ] , given by t k + 1 = t k + τ k , k = 0 , 1 , 2 , , t 0 = 0 with a variable mesh step size τ k > 0 . In discrete space, the approximations of function v ( x , t ) at point ( x i , t k ) are denoted by v i k . Similarly, the first and second derivatives at grid node ( x i , t k ) are defined by the second-order approximations
v x ˚ , i k = v i + 1 k v i 1 k 2 h , v x ¯ x , i k = v i + 1 k 2 v i k + v i 1 k h 2 .
In order to describe the numerical approach, we also use the next notations
v + = max { 0 , v } , v = max { 0 , v } v = v + v , | v | = v + + v .

3.1. Discretisation of (1c)

Equation (1c) is approximated by the scheme that is implicit with respect to m
m i k + 1 m i k τ = d m m x ¯ x , i k + 1 + α n i k β m i k + 1 , i = 1 , . . . , N 1 ,
or, equivalently,
1 τ + 2 d m h 2 + β m i k + 1 d m h 2 m i 1 k + 1 + m i + 1 k + 1 = 1 τ m i k + α n i k , i = 1 , , N 1 .
Boundary conditions (2) and (4) are approximated by second-order discretisation, obtained by using the well-known technique of the fictitious grid node [44]. The corresponding equations are
1 τ + 2 d m h 2 + β m 0 k + 1 2 d m h 2 m 1 k + 1 = 1 τ m 0 k + α n 0 k , i = 0 ,
2 d m h 2 m N 1 k + 1 + 1 τ + 2 d m h 2 + β m N k + 1 = 1 τ m N k + α n N k , i = N .
Equations (10) and (11) allow us to present the system (9) in a closed form and to find its solution.

3.2. Discretisation of (1b)

Equation (1b) is approximated by the implicit scheme
f i k + 1 f i k τ = η m i k + 1 f i k + 1 , i = 0 , , N .
Hence,
f i k + 1 = f i k 1 + τ η m i k + 1 , i = 0 , , N .

3.3. Discretisation of (1a)

The most complicated equation in the considered model is (1a). In order to construct an unconditionally positive approximation, we rewrite the flux in the nondivergent form:
x n f x = n x f x + n 2 f x 2 .
For each i = 0 , , N , we check the sign of the expressions representing the second-order accurate approximations to the first and second spatial derivatives of the discrete solution f i k + 1 , and, depending on them, choose appropriate approximations for n and n x . The unconditionally positive finite-difference scheme is as follows:
n i k + 1 n i k τ = d n n i + 1 k 2 n i k + 1 + n i 1 k h 2 γ x n f x i * , i = 1 , , N 1 ,
where
x n f x i * = n i k + 1 n i 1 k h ( f x ˚ , i k + 1 ) + n i + 1 k n i k + 1 h ( f x ˚ , i k + 1 ) + n i k + 1 ( f x ¯ x , i k + 1 ) + n i k ( f x ¯ x , i k + 1 ) .
The nonstandard use of values at different time levels in the above approximations of n x allows us to obtain the unconditionally positive explicit formulae for n i k + 1 , i = 1 , , N 1 :
n i k + 1 = d n h 2 + γ h ( f x ˚ , i k + 1 ) n i + 1 k + 1 τ + γ ( f x ¯ x , i k + 1 ) n i k + d n h 2 + γ h ( f x ˚ , i k + 1 ) + n i 1 k 1 τ + 2 d n h 2 + γ h | f x ˚ , i k + 1 | + γ ( f x ¯ x , i k + 1 ) + ,
Using the differential Equations (1a) and (1b), we propose a precise approximation of the boundary condition (2) for n (a similar procedure works for (4)).
To obtain unconditionally positive explicit formulae for the approximate solutions n i k + 1 for i = 0 and i = N , we use artificial nodes (also involving (1a)), and approximate the conditions (2) and (4) for the function n ( x , t ) taking approximate values of n ( x , t ) at different time levels depending on the sign of the term, which includes f x and 2 f x 2 .
At boundary x = 0 , for the discretisation of (1a), we have
n 0 k + 1 n 0 k τ = d n n 1 k 2 n 0 k + 1 + n 1 k h 2 γ n x ( 0 , t * ) f x ( 0 , t k + 1 ) + n 0 * 2 f x 2 ( 0 , t k + 1 ) .
From the approximation of (2) for n,
n x ( 0 , t * ) = n 1 * n 1 * 2 h = γ d n n 0 * f x ( 0 , t * ) ,
we obtain
n 0 k + 1 n 0 k τ = 2 d n h n 1 k n 0 k + 1 h γ 2 d n f x ( 0 , t k + 1 ) 2 + γ 2 f x 2 ( 0 , t k + 1 ) + 2 γ h f x ( 0 , t k + 1 ) n 0 * .
Next, depending on the sign of function F ( x , t ) ,
F ( x , t ) : = γ 2 d n f x ( x , t ) 2 + γ 2 f x 2 ( x , t ) + 2 γ h f x ( x , t ) ,
at point ( 0 , t k + 1 ) , using the notation F L = F ( 0 , t k + 1 ) , we obtain the following explicit formulae for the approximate solutions n 0 k + 1 :
n 0 k + 1 = ( 1 τ + F L ) n 0 k + 2 d n h 2 n 1 k 1 τ + 2 d n h 2 + F L + .
It remains to compute the term F L , i.e., f x ( 0 , t k + 1 ) and 2 f x 2 ( 0 , t k + 1 ) .
From (1b) and (5), we determine
f ( x , t ) = C ( x ) e η 0 t m ( x , ρ ) d ρ , C ( x ) = f 0 ( x ) .
Differentiating (16) with respect to x and using boundary condition (2) for m, we obtain
f x ( 0 , t ) = C ( 0 ) e η 0 t m ( 0 , ρ ) d ρ , or f x ( 0 , t k + 1 ) = C ( 0 ) e η 0 t k + 1 m ( 0 , ρ ) d ρ C ( 0 ) e η τ 2 s = 0 k m ˜ 0 s , m ˜ i s = ( m i s + m i s + 1 ) .
Similarly, differentiating (16) two times with respect to x, we find
2 f x 2 ( 0 , t ) = C ( 0 ) η C ( 0 ) 0 t 2 m x 2 ( 0 , ρ ) d ρ e η 0 t m ( 0 , ρ ) d ρ .
Then, again using the boundary condition (2) in order to eliminate m 1 in m x ¯ x , 0 , and the trapezoidal rule approximation for the integrals, we have
2 f x 2 ( 0 , t k + 1 ) = C ( 0 ) τ η h C ( 0 ) s = 0 k m ˜ 1 s m ˜ 0 s h e η τ 2 s = 0 k m ˜ 0 s .
Similarly, for the boundary at x = 1 , we obtain the following explicit formulae for the approximate solutions n N k + 1 :
n N k + 1 = ( 1 τ + F R ) n N k + 2 d n h 2 n N 1 k 1 τ + 2 d n h 2 + F R + .
and f x ( 1 , t k + 1 ) , 2 f x 2 ( 1 , t k + 1 ) can be found, as before.

3.4. Consistency

Consistency means that the exact theoretical solution of the PDE (system of PDEs in our case) well-approximates the exact theoretical solution of the difference scheme as the discretisation step size tends to zero [45]. This property is investigated in the present subsection. Let T i k ( m ) , T i k ( f ) , and T i k ( n ) be the corresponding local truncation errors of m, f, and n, respectively.
Theorem 1.
Let ( n , m , f ) , n C 3 , 2 ( Q ¯ T ) , m C 4 , 2 ( Q ¯ T ) , and f C 2 , 2 ( Q ¯ T ) be the classical exact solution of (1)–(5). Then, the scheme (9)–(13), (15) and (17) is consistent with (1)–(5) and behaves T i k ( m ) = O τ + h 2 , T i k ( f ) = O τ , and T i k ( n ) = O τ + h + τ / h + τ / h 2 as h 0 , τ 0 , and τ < h 2 .
Proof. 
Let us denote
L n ( n ) : = n t d n 2 n x 2 + γ x n f x , L f ( f ) : = f t + η m f , L m ( m ) : = m t d m 2 m x 2 α n + β m .
The corresponding discrete operator, in agreement with (13), (15), and (17) for finding n i k + 1 , is denoted by L n h ( n i k ) . Then, the scheme (13), (15) and (17) is consistent with L n ( n ) , if the local truncation error
T i k ( n ) = L n h ( n i k ) L n ( n i k ) ,
satisfies T i k ( n ) 0 , as h 0 , τ 0 , where n i k is the value of the analytical solution of L n ( n ) = 0 at the grid point ( x i , t k ) [45], p. 100.
We proceed similarly for the unknown functions f and m. Denote the corresponding (12) discrete operator by L f h ( f i k ) and consider the local truncation error denoted by T i k ( f ) = L f h ( f i k ) L f ( f i k ) . Additionally, by L m h ( m i k ) , denote the discrete operator, associated with the discrete scheme (9)–(11) and T i k ( m ) = L m h ( m i k ) L m ( m i k ) .
Using Taylor’s expansion about ( x i , t k ) , it is easy to obtain
T i k ( m ) = O ( τ h + h 2 ) , i = { 0 , N } , O ( τ + h 2 ) , i = 1 , , N 1 , and T i k ( f ) = O ( τ ) .
We consider T i k ( n ) in more detail. Taylor’s expansion about ( x i , t k ) , 1 i N 1 gives
x n f x i * = x n f x / ( x i , t k ) + T i k ( n ) , T i k ( n ) = τ n x 2 f x t + n 3 f 2 x t + n t 2 f x 2 / ( ξ , ζ ) + τ h sign ( f x ˚ , i k + 1 ) n x f x / ( ξ , ζ ) h 2 sign ( f x ˚ , i k + 1 ) 2 n x 2 f x / ( ξ , ζ ) ,
where x i 1 ξ x i + 1 , t k ζ t k + 1 . Thus, for T i k ( n ) at inner points, we obtain
T i k ( n ) = T i k ( n ) + τ 1 2 2 n t 2 / ( ξ , ζ ) + τ h 2 2 d n n t / ( ξ , ζ ) , 1 i N 1 .
Similarly, for T 0 k ( n ) , we have
T 0 k ( n ) = τ 1 2 2 n t 2 / ( ξ 0 , ζ ) + γ 2 d n f x ( ξ 0 , ζ ) 2 + γ 2 f x 2 ( ξ 0 , ζ ) n ( ξ 0 , ζ ) + τ h 2 γ f x ( ξ 0 , ζ ) n ( ξ 0 , ζ ) h d n 3 3 n x 3 / ( ξ 0 , ζ ) + τ h 2 2 d n n t / ( ξ 0 , ζ ) , T N k ( n ) = τ 1 2 2 n t 2 / ( ξ N , ζ ) + γ 2 d n f x ( ξ N , ζ ) 2 + γ 2 f x 2 ( ξ N , ζ ) n ( ξ N , ζ ) + τ h 2 γ f x ( ξ N , ζ ) n ( ξ N , ζ ) h d n 3 3 n x 3 / ( ξ N , ζ ) + τ h 2 2 d n n t / ( ξ N , ζ ) ,
where x 0 ξ 0 x 1 , x N 1 ξ 0 x N . Thus, we can conclude that the local truncation error for the scheme (13), (15), and (17) is
T i k ( n ) = O τ + h + τ h + τ h 2 .
Therefore, an extra truncation error term arises because we use different time levels in the approximations of the first and second spatial derivatives. Thus, the scheme is consistent for small enough τ ; otherwise, it become inconsistent. If τ = h 2 , the main error term causing inconsistency, is D n t , D = 2 d n τ / h 2 . This is the term that imposes the biggest restriction on τ . For the consistency of the difference scheme, see, e.g., [46]
Therefore, for τ = h 2 , the discretisation (13), (15) and (17) is consistent with
n t ( 1 + D ) = d n 2 n x 2 γ x n f x ,
at time t k and consistent with (1a) at time t k / ( 1 + D ) = t k / ( 1 + 2 d n ) and T i k ( n ) = O ( τ + h ) .

3.5. Decoupling Algorithm

In order to reduce computational time and increase accuracy, we decouple the obtained full discretisation scheme into three different discrete problems (DPs). We apply the outer Gauss–Seidel-type iteration procedure.
DP 1.1 Find m i k + 1 , i = 0 , , N using the scheme (9)–(11).
DP 1.2 Knowing m i k + 1 (from DP 1.1), find f i k + 1 , i = 0 , , N solving (12).
DP 1.3 Find n i k + 1 for f i k + 1 , i = 0 , , N computed in DP 1.2, according to (13), (15) and (17).
Remark 1.
In agreement with the conclusions in the previous subsection, we may involve a different time scaling for DP 1.3 [35]. Define t ˜ = t / ( 1 + D ) , τ ˜ = τ / ( 1 + D ) ; therefore, t ˜ k = t k / ( 1 + D ) = k τ ˜ . Compute (1a) by (13)–(17) with τ : = τ ˜ and obtain the solution at time t ˜ k + 1 , denoted by n ˜ k + 1 . We use a linear interpolation in time to find f ˜ k + 1 from f k + 1 (computed by DP 1.2) and n k from n ˜ k (only for k = 0 ), and then a linear extrapolation in time to obtain n k + 1 from the computed n ˜ k + 1 to continue the algorithm at the next time level.
Now, because of the interpolations and extrapolations, we involve an extra term in the truncation error: O ( τ ˜ * ) + O ( τ ˜ * / h ) + O [ ( τ ˜ * / h ) 2 ] , τ ˜ * = max { t k t ˜ k , t ˜ k t k 1 } < τ , but for τ = h 2 , and we obtain T i k ( n ) = O ( τ + h ) at time t k .
Numerical tests showed that for the considered models, since d n is small (see Table 1), the improvement in the precision is insignificant, so we do not apply the time scaling in the computations in Section 5.

3.6. Positivity Preservation

Now, we investigate the preservation of the qualitative properties of the differential problem solution, namely positivity-preserving and boundness.
Theorem 2.
Let n 0 ( x ) 0 , 0 f 0 ( x ) 1 , m 0 ( x ) 0 ( 0 ). At each time level, for the solution of numerical scheme (9)–(13), (15) and (17), realised by the decoupling algorithm DP 1.1–DP 1.3, we have n i k + 1 0 , 0 f i k + 1 1 , m i k + 1 0 ( 0 ) , i = 0 , , N , k = 0 , 1 , , independent of the mesh step size.
Proof. 
Let us assume that n i k 0 , 0 f i k 1 , m i k 0   ( 0 ) , i = 0 , , N , k = 0 , 1 , , i = 0 , . . . , N .
Consider the system (9)–(11), namely DP 1.1. The coefficient matrix is an M-matrix [47], because it is a strictly diagonally dominant tridiagonal matrix, with a positive diagonal and negative off-diagonal elements; therefore, its inverse in non-negative. Since the right-hand side in (9)–(11) is non-negative, we conclude that the algebraic system (9)–(11) possesses a unique non-negative solution m i k + 1 0 , i = 0 , , N .
Regarding (12) (i.e., DP 1.2), it is obvious that for already known m i k + 1 0 from DP 1.1, we have f i k + 1 0 , i = 0 , , N . Moreover, the discrete function { f i k } monotonically decreases with time, i.e., f i k + 1 f i k ; thus, f i k + 1 1 , i = 0 , , N , k = 0 , 1 , .
Furthermore, for (13), (15) and (17), as the solutions 0 f i k + 1 1 , m i k + 1 0 are already computed, we have explicit formulae for the approximate solution n i k + 1 . Since both the numerator and denominator in (13), (15) and (17) are non-negative, we conclude that n i k + 1 0 , i = 0 , , N .
Applying the same considerations at each time level, we complete the proof. □

4. Models of Migration and Proliferation of Cancer Cells, ECM Reestablishment, and MDE Production

In this section, we develop the proposed method for obtaining an unconditional positivity-preserving approximation algorithm for two extensions of model (1), which were introduced and studied in [4,5,8,10,24,25,48]. First, we add the term μ 1 n ( 1 n f ) describing cancer cells’ proliferation to the right-hand side of the first equation in (1). Then, we add the term μ 2 f ( 1 n f ) describing the re-establishment of ECM to the right-hand side of the second equation in (1). As a result, we obtain the following model:
n t = d n 2 n x 2 γ x n f x + μ 1 n ( 1 n f ) proliferation ,
f t = η m f + μ 2 f ( 1 n f ) reestablishment ,
m t = d m 2 m x 2 + α n β m ,
where the non-negative parameter μ 1 is the proliferation rate of the tumour cells, and the non-negative constant μ 2 is the growth rate of the ECM.
Another modification of (1) considered in the literature is:
n t = d n 2 n x 2 γ x n f x + μ 1 n ( 1 n f ) ,
f t = η m f + μ 2 f ( 1 n f ) ,
m t = d m 2 m x 2 + α n ( 1 n ) production β m .
Results on local and global existence, and the asymptotic behavior of the solutions of systems (18) and (19) were previously obtained [49,50].
We numerically solve these systems with the same initial and boundary conditions as in (1).
For models (18) and (19), we present the additional proliferation and re-establishment terms in (18a), (18b), (19a), and (19b) as follows
μ 1 n ( 1 n f ) μ 1 n k ( 1 n k f k + 1 ) + μ 1 n k + 1 ( 1 n k f k + 1 ) , μ 1 f ( 1 n f ) μ 1 f k ( 1 n k f k ) + μ 1 f k + 1 ( 1 n k f k ) .
The third equation (18c) in the model (18) is the same as (1c). The third Equation (19c) in the model (19) differs from (1c) and (18c) by the MDE production term, which additionally involves the term α n 2 . In order to obtain unconditionally positive approximation, we handle this term in a different manner
α n 2 = α n 2 m m α ( n k ) 2 m k + 1 m k α ( n k ) 2 m k + 1 max { m k , ε } ,
where ε is a small number, for example ε = 10 30 , and serves to avoid division by zero.
Applying (20) and the same ideology for using approximation values at different time levels as for model (1), we obtain the following iteration process for model (18).
DP 2.1 Find m i k + 1 , i = 0 , , N from the following discrete scheme
1 τ k + d m h 2 + β m 0 k + 1 d m h 2 m 1 k + 1 = 1 τ k m 0 k + α n 0 k , 1 τ k + 2 d m h 2 + β m i k + 1 d m h 2 ( m i + 1 k + 1 + m i 1 k + 1 ) = 1 τ k m i k + α n i k , 1 τ k + d m h 2 + β m N k + 1 d m h 2 m N 1 k + 1 = 1 τ k m N k + α n N k .
DP 2.2 If we know m i k + 1 (from DP 2.1), find f i k + 1 , i = 0 , , N from the expressions
f i k + 1 = f i k [ 1 + τ μ 2 ( 1 n i k f i k ) + ] 1 + τ [ η m i k + 1 + μ 2 ( 1 n i k f i k ) ] .
DP 2.3 Find n i k + 1 by using f i k + 1 , i = 0 , , N computed in DP 2.2, according to
n 0 k + 1 = ( 1 τ + F L ) n 0 k + 2 d n h 2 n 1 k 1 τ + 2 d n h 2 + F L + , n i k + 1 = M ˜ n i + 1 k + 1 τ + γ ( f x ¯ x , i k + 1 ) + μ 1 M + n i k + M ˜ + n i 1 k 1 τ + 2 d n h 2 + γ h | f x ˚ , i k + 1 | + γ ( f x ¯ x , i k + 1 ) + + μ 1 M , n N k + 1 = ( 1 τ + F R ) n N k + 2 d n h 2 n N 1 k 1 τ + 2 d n h 2 + F R + ,
where M ˜ ± = d n h 2 + γ h ( f x ˚ , i k + 1 ) ± , M ± = μ 1 ( 1 n k f k + 1 ) ± and
F x , t : = γ 2 d n f x ( x , t ) 2 + γ 2 f x 2 ( x , t ) + 2 γ h f x ( x , t ) μ 1 [ 1 n ( x , t ) f ( x , t ) ] .
We extend the procedure for the precise approximation of the left boundary condition (2) proposed for the (basic) problem (1a)–(1c), (2)–(5). As before, we have to compute f x and 2 f x 2 at points ( 0 , t k + 1 ) , ( 1 , t k + 1 ) . Denoting
P ( x , t ) = η m ( x , t ) μ 2 n ( x , t ) + μ 2 , P ( x , t ) = 0 t P ( x , ρ * ) d ρ * , A ( x , t ) = C ( x ) + μ 2 0 t e P ( x , ρ ) d ρ ,
from (18b), we find
f ( x , t ) = 1 z ( x , t ) , z ( x , t ) = e P ( x , t ) A ( x , t ) , where C ( x ) = 1 / f 0 ( x ) .
Consider the left boundary. Thus, at point ( 0 , t k + 1 ) , we obtain
f x ( 0 , t k + 1 ) = z 2 z x / ( 0 , t k + 1 ) , 2 f x 2 ( 0 , t k + 1 ) = 2 z 3 z 2 x 2 z 2 z x 2 / ( 0 , t k + 1 ) ,
and it is clear that we need to approximate
z 0 k + 1 = z ( 0 , t k + 1 ) , z x ( 0 , t k + 1 ) = e P A P x + A x / ( 0 , t k + 1 ) , 2 z x 2 ( 0 , t k + 1 ) = e P ( P x ) 2 A 2 A x P x 2 P x 2 A + 2 A x 2 / ( 0 , t k + 1 ) .
Using the left rectangle quadrature formula for the approximation of the integrals, boundary conditions (2) for the discretisation of n x , m x at point ( 0 , t k + 1 ) , m x ¯ x , 0 (approximated as in the model (1)) and (14) for the discretisation of n x ¯ x , 0 , we consecutively find:
z 0 k + 1 = [ C ( 0 ) + τ μ 2 l = 0 k I ( 0 , t ; s ) ] / I ( 0 , t ; k ) + O ( τ 2 ) , P x ( 0 , t k + 1 ) = γ μ 2 d n τ l = 0 k n 0 l f x ( 0 , t l ) + O ( τ 2 ) , A x ( 0 , t k + 1 ) = C ( 0 ) + τ μ 2 l = 0 k I ( 0 , t ; l ) P x ( 0 , t l + 1 ) + O ( τ 2 ) , 2 P x 2 ( 0 , t k + 1 ) = 2 η h τ l = 0 k m 1 l m 0 l h 2 μ 2 h τ l = 0 k n 1 l n 0 l h γ d n n 0 l f x ( 0 , t l ) + O τ 2 h , 2 A x 2 ( 0 , t k + 1 ) = C ( 0 ) + τ μ 2 l = 0 k I ( 0 , t ; l ) P x 2 + 2 P x 2 / ( 0 , t l + 1 ) + O ( τ 2 ) ,
where I ( 0 , t ; k ) = e τ η l = 0 k m 0 l τ μ 2 l = 0 k n 0 l + μ 2 t + O ( τ 2 ) . The approximation for the right boundary condition (4) can be obtained similarly.
Next, also using (21),we obtain unconditionally positive discretisation for the solution to model (19) as follows:
DP 3.1 Find m i k + 1 , i = 0 , , N from the following discrete scheme
1 τ k + d m h 2 + β m 0 k + 1 d m h 2 m 1 k + 1 = 1 τ k m 0 k + α n 0 k , 1 τ k + 2 d m h 2 + β + α ( n i k ) 2 max { m i k , ε } m i k + 1 d m h 2 ( m i + 1 k + 1 + m i 1 k + 1 ) = m i k τ k + α n i k , 1 τ k + d m h 2 + β m N k + 1 d m h 2 m N 1 k + 1 = 1 τ k m N k + α n N k .
DP 3.2 The same as DP 2.2.
DP 3.3 The same as DP 2.3.
Remark 2.
The approximations of the above integrals are not time-consummative because they are computed recursively by updating the sum at each time level only by adding additional term, which corresponds to the new time level.
Results for unconditionally positivity-preserving and the consistence of the DP 2.1–DP 2.3 and DP 3.1–DP 3.3 follow the same arguments as for DP 1.1–DP 1.3 in Section 3.

5. Numerical Examples

In the present section, we verify the accuracy, convergence rate, efficiency, conservation and evolution laws, and positivity-preserving properties of the proposed numerical method for models (1), (18), and (19) with boundary and initial conditions (2), (4), and (5).
The following types of simulations are presented:
  • Test with exact solution: error and order of convergence;
  • Test without exact solution: convergence rate, computed applying three consecutive meshes formula;
  • For model (1), (2), (4), (5): verification of conservation and evolution laws;
  • Comparison to explicit upwind finite volume: finite difference scheme (EUS);
  • Discussion of the results obtained by DP 1.1–DP 1.3 for the original model (1), concerning the application of the basic haptotaxis model to the description of cancer migration.
So, we contribute to cancer invasion modelling. We illustrate the performance of the numerical algorithms for realistic data [6,10] (see Table 1) and provide an interpretation of the results from the simulations to show that they are adequate (corresponds to that in the literature [6]); thus, the proposed method may be useful for analysis of cancer motility.
For the tests with an exact solution, the convergence rate in the maximal and L 2 norm is computed using two consecutive meshes:
C R { , 2 } = log 2 E { , 2 } N / 2 E { , 2 } N , E N = max 0 i N | E i N | , E 2 N = h i = 0 N ( E i N ) 2 .
where E i N is the difference between the numerical and the exact solutions at point ( x i , T ) on a spatial grid with N nodes.
For the computations for the original problem where the exact solution is not known, the convergence rate is computed taking E i N as the difference between two numerical solutions, computed on meshes with N and 2 N grid nodes, separately.
The model parameters for (1)–(5), estimated in [6,10], are listed in Table 1.
Following [4], we assume that the initial tumour is centred at x = 0 and cancer cells have permeated a short distance through the extracellular matrix; moreover, the remaining space is supposed to be occupied by the ECM, the initial concentration of the matrix degradative enzymes is assumed to be proportional to the initial density of the cancer cells with the constant of the proportionality 1 / 2 . Finally, it is assumed that the degradative enzymes MDE has already destroyed a part of the ECM near region x = 0 . From these assumptions, the following initial conditions are obtained and used in the calculations:
n ( x , 0 ) = exp x 2 ε , m ( x , 0 ) = 1 2 n ( x , 0 ) , f ( x , 0 ) = 1 1 2 n ( x , 0 ) for x [ 0 , 1 ] .
We use the parameter values α = 0.1 , β = 0.5 , η = 10 , ε = 0.01 , d m = 0.001 , d n = 0.001 , γ = 0.01 , μ 1 = 0.1 , and μ 2 = 0.5 (cf. Table 1).
For the exact solution tests of the right-hand sides of the corresponding equations, we add appropriate functions, such that
n ( x , t ) = exp t x 2 ε , m ( x , t ) = 1 2 n ( x , t ) , f ( x , t ) = 1 1 2 n ( x , t ) ,
is the exact solution of the modified problems.
Example 1
(Model (1), (2), (4) and (5)). We provide numerical results for the model (1), computed by numerical methods DP 1.1–DP 1.3. The mesh parameters are T = 0.5 and τ = h 2 . In Table 2, the errors and convergence rates in the maximal and L 2 discrete norms for computations with exact solutions are listed, whereas in Table 3, we provide the convergence rate computed for the original solution using three consecutive meshes. We observe a first-order convergence rate for all n , m and f solutions in the maximal and L 2 discrete norms.
Table 2. Errors, convergence rates (bracketed) in different norms, Example 1.
Table 3. Convergence rate of the original problem in different norms, Example 1.
Now, we substitute the numerical solution n ( x , t ) , m ( x , t ) , and f ( x , t ) in (6) and (8) to validate the conservation and evolution laws at time T = 3 . For this aim, the integrals in the left-hand side and f * are approximated by the Simpson rule, while n * and m * are calculated exactly. Table 4 lists the corresponding errors and convergence rates. It is clear that the algorithm preserves the discrete version of conservation and evolution laws with the same accuracy as the numerical solution approximates the exact solution of the model.
Table 4. Errors in conservation and evolution laws (6) and (8), T = 3 , Example 1.
Example 2
[Models (2), (4), (5) and (18)] We compute the solution to the model problem (2), (4), (5), and (18) using discretisation DP 2.1–DP 2.3. The mesh parameters are the same as in Example 1. The convergence rates in th maximal and L 2 discrete norms are presented in Table 5 and Table 6. We arrive at the same conclusion about the rate of convergence as in Example 1.
Table 5. Errors and convergence rates (bracketed) in different norms, Example 2.
Table 6. Convergence rates of the original problem in different norms, Example 2.
Example 3
(Model (2), (4), (5), (19)). The simulations are similar to those in Example 2. We compute the solution of the model problem (2), (4), (5), and (19) with algorithm DP 3.1–DP 3.3. The results are provided in Table 7 and Table 8.
Table 7. Errors and convergence rates (bracketed) in different norms, Example 3.
Table 8. Convergence rates of the original problem in different norms, Example 3.
Example 4
(Comparison results). We compare the numerical results with those obtained by an explicit upwind finite volume-finite difference scheme (EUS), see [15,16]. We discuss model (1).
Using the notations v x , i = ( v i + 1 v i ) / h and v x ¯ , i = ( v i v i 1 ) / h , the corresponding EUS is
n 0 k + 1 = 1 2 d n τ h 2 2 γ τ h ( f x , 0 k ) + n 0 k + 2 d n τ h 2 + 2 γ τ h ( f x , 0 k ) n 1 k , n i k + 1 = d n τ h 2 + γ τ h ( f x , i k ) n i + 1 k + 1 2 d n τ h 2 γ τ h ( f x , i k ) + + ( f x ¯ , i k ) n i k + d n τ h 2 + γ τ h ( f x ¯ , i k ) + n i 1 k , i = 1 , , N 1 , n N k + 1 = 1 2 d n τ h 2 γ τ h + ( f x ¯ , N k ) n N k + d n τ h 2 + 2 γ τ h ( f x ¯ , N k ) + n N 1 k ,
f i k + 1 = f i k 1 + τ η m i k , i = 0 , , N ,
m 0 k + 1 = 2 d m τ h 2 m 1 k + 1 2 d m τ h 2 β τ m 0 k + α τ n 0 k , m i k + 1 = d m τ h 2 m i + 1 k + 1 2 d m τ h 2 β τ m i k + d m τ h 2 m i 1 k + α τ n i k , i = 1 , , N 1 , m N k + 1 = 1 2 d m τ h 2 β τ m N k + d m τ h 2 m N 1 k + α τ n N k .
Note that the numerical scheme (22)–(24) requires positivity (and CLF) conditions: τ = min { τ n , τ m } , where:
τ n min h 2 2 [ d n + γ h ( f x , 0 k ) + ] , τ n * , h 2 2 [ d n + γ h ( f x ¯ , N k ) ] , τ m min 2 h 2 2 d m + β h 2 , τ n * = min i h 2 2 d n + γ h [ ( f x , i k ) + + ( f x ¯ , i k ) ] .
In Table 9, we list the errors and convergence rates obtained by (22)–(24) with the same mesh and model parameters as in Example 1.
Table 9. Errors and convergence rates (bracketed) in different norms, Example 4.
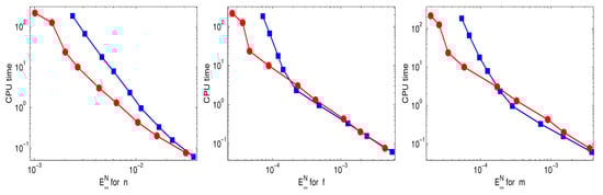
In Figure 1, the accuracy of the maximal discrete norm versus the CPU time (in seconds) is shown on a logarithmic scale for the numerical solution computed by DP 1.1–DP 1.3, and EUS with τ = h 2 . The model parameters are the same as in Example 1. For fine meshes, we observe that for the same CPU time, we obtain higher precision with DP 1.1–DP 1.3 in comparison to EUS, or to attain the same precision, we need less computational time if we use DP 1.1–DP 1.3 (Figure 1).
Figure 1. Accuracy in maximal discrete norm versus the CPU time in logarithmic scale for DP 1.1–DP 1.3 (circles) and EUS (squares), Example 4.
Example 5
(Illustrative biological example). The aim of these experiments was to apply the presented algorithm DP 1.1–DP 1.3 to model (1) in order to analyse the interactions between cancer cells and ECM and, in particular, the impact of the mechanisms of cancer cell motility on cancer migration.
The ability of cancer cells to enter into surrounding tissues and spread over the organism is subtle and can have harmful effects, especially when cancer cells form secondary foci of tumours called metastases [36,38].
We use the mesh and parameter values τ = h 2 , N = 161 , α = 0.1 , β = 0.1 , η = 1 , ε = 0.01 , d m = 0.001 , and γ = 0.01 , and various values of parameter d n specified in the captions of the figures.
The obtained approximate solutions for cancer cells’ density, ECM density, and MDE concentration with parameter value d n = 0.001 for values of time t = 0 , t = 1 , t = 3 and t = 7 are presented in Figure 2 and Figure 3. Snapshots of the obtained solutions with parameter value d n = 0.0002 for the same time values are shown in Figure 4 and Figure 5.
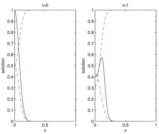
Figure 2. The solid line represents the density of cancer cells, the dashed line denotes the density of ECM, and the dashed and dotted line denotes the concentration of MDE at time t = 0 and t = 1 . Solutions with the parameter value d n = 0.001 , Example 5.
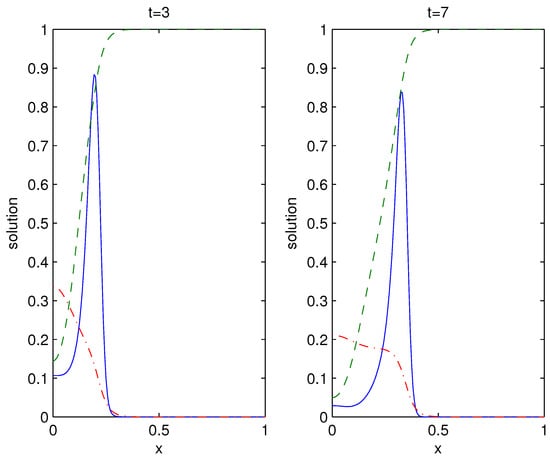
Figure 3. The solid line represents the density of cancer cells, the dashed line denotes the density of ECM, and the dasheed and dotted line denotes the concentration of MDE at time t = 3 and t = 7 . Solutions with the parameter value d n = 0.001 , Example 5.
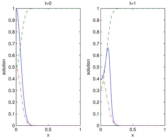
Figure 4. The solid line represents the density of cancer cells, the dashed line denotes the density of the ECM, and the dashed and dotted line denotes the concentration of the MDE at time t = 0 and t = 1 . Solutions with the parameter value d n = 0.0002 , Example 5.
Figure 5. The solid line represents the density of cancer cells, the dashed line denotes the density of ECM, and the dashed and dotted line denotes the concentration of MDE at time t = 3 and t = 7 . Solutions with the parameter value d n = 0.0002 , Example 5.
Model (1) describes the nonlinear interactions between cancer cells and the ECM. Tumour cells adhere to the surrounding ECM and produce and secrete MDEs such as matrix metalloproteinases, which degrade the surrounding ECM. Cancer cells move haptotactically toward the gradient of the ECM. Another possible mechanism of their motion is chemokinesis, which is random movement due to diffusion [38,40].
In the first case, when d n = 0.001 , the dominating mechanism of the cancer cell motion is chemokinesis. We observe that the initial cluster of cancer cells located in the vicinity of x = 0 spreads through the space domain. Over time, cancer cells migrate further into the region of degraded ECM, as shown in Figure 2 and Figure 3.
In the second case, when d n = 0.0002 , the dominating mechanism of the cancer cell motion is haptotaxis. As a result of the dominance of haptotactic migration, a large cluster of cancer cells builds up at the leading edge of the tumour. Over time, even more cancer cells are attracted to the gradient of the ECM, as shown in Figure 4 and Figure 5.
The comparison between the described cases shows that in the case of haptotaxis dominating over chemokinesis, the cluster of cancer cells built up at the leading edge of the tumour is higher than in the case when diffusion is more important. Large clusters of cancer cells infiltrating the surrounding tissues can lead to metastases, which are the predominant cause of most deaths due to cancer [38,40].
This example illustrates the impact of two important mechanisms of cancer migration as well as the potential of the considered models to describe significant characteristics of cancer cells such as their ability to destroy the surrounding tissue, move to distant sites, and metastasize.
We see that model (1) is able to describe characteristic scenarios of the processes of progression and invasion of cancer cells [36]. This can help in better understanding these important processes of cancer development. Such models can be used for prediction of the outcomes of possible medical interventions influencing some components of the organism [5].

6. Conclusions

The computational results in this paper illustrate the need for the construction of specialised numerical schemes that preserve the properties of the solutions of the differential model. To construct the numerical schemes, we used a nonstandard finite difference approximation in nonlinear Equations (1a), (18a), and (19a) and the corresponding boundary conditions; decomposition of the difference scheme was performed according to the positive and negative parts of the mesh function.
The main features of our models are: strongly nonlinear parabolic equation describing dispersion, haptotaxis, and proliferation processes a ordinary differential equation (linear or semilinear) and parabolic equation (linear or semilinear), describing dispersion, production, and decay processes.
Although we consider three representative problems describing cancer invasion, the proposed approach can also be applied to other important biological models with a similar structure, includingthe chemotaxis process.
For example, the system of two partial differential equations, proposed in [12], describes thermoregulation in honey bee colonies and ecological effects. The model involves a sign-changing chemotactic coefficient that depends on the preferred temperature of the honey bees and has a similar structure to Equations (19a) and (19c). Thus, it can be treated (numerically) similarly, taking into account the sign of the sign-changing coefficient together with the temperature flux.
Similarly, the method can be applied similarly for a chemotaxis–haptotaxis model of cancer invasion of tissue [31] or mechanical models of tumour growth [27], the system of reaction–diffusion–taxis partial differential equations modelling the interactions between cancer cells, the matrix-degrading enzyme, and the host tissue [6], etc.
Our method has the following advantages: it is unconditionally positivity-preserving, maintaining evolution and conservation laws (model (1)), simply realisable, and it reduces computational time. The computational complexity is close to that of an explicit scheme, but the precision is higher.
The disadvantages of the discretisation are: it is not unconditionally consistent and it includes first-order approximations of the derivatives.

Author Contributions

Conceptualization, M.K.K., M.N.K. and L.G.V.; Writing—original draft, M.K.K., M.N.K. and L.G.V.; Writing—review & editing, M.K.K., M.N.K. and L.G.V. The authors contributed equally to this research. All authors have read and agreed to the published version of the manuscript.

Funding

This research was supported by the Bulgarian National Science Fund under the Project DN 12/4 and Bilateral Project KP/Russia 06/12—2020.

Institutional Review Board Statement

Not applicable.

Data Availability Statement

Not applicable.

Conflicts of Interest

The authors declare no conflict of interest.

References

  1. Alberts, B.; Bray, D.; Lewis, J.; Raff, M.; Roberts, K.; Watson, J.D. Molecular Biology of the Cell; Garland Publishing: New York, NY, USA, 1994. [Google Scholar]
  2. Bozkurt, F.; Abdeljawad, T.; Hajji, M.A. Stability analysis of a fractional order differential equation model of a brain tumor growth depending on the density. Appl. Comput. Math. 2015, 14, 50–62. [Google Scholar]
  3. Cancès, C.; Ibrahim, M.; Saad, M. Positive nonlinear CVFE scheme for degenerate anisotropic Keller-Segel system. Smai J. Comput. Math. 2017, 3, 1–28. [Google Scholar] [CrossRef][Green Version]
  4. Chaplain, M.A.I.; Anderson, A.R.A. Mathematical modelling of tissue invasion. Cancer Modelling and Simulation; Chapman & Hall/CRC: Boca Raton, FL, USA, 2003; pp. 269–297. [Google Scholar]
  5. Chaplain, M.A.I.; Lolas, G. Mathematical modelling of cancer cell invasion of tissue: The role of the urokinase plasminogen activation system. Math. Models Methods Appl. Sci. 2005, 15, 1685–1734. [Google Scholar] [CrossRef]
  6. Chaplain, M.A.I.; Lolas, G. Mathematical modelling of cancer invasion of tissue: Dynamic heterogeneity. Netw. Heterog. Media 2006, 1, 399–439. [Google Scholar] [CrossRef]
  7. Ibrahim, M.; Saad, M. An efficient mixed finite volume-finite element methods for the capture of patterns for a volume-filling chemotaxis model. Comp. Math. Appl. 2014, 68, 1032–1051. [Google Scholar] [CrossRef]
  8. Kolev, M.; Zubik-Kowal, B. Numerical solutions for a model of tissue invasion and migration of tumour cells. Comp. Math. Meth. Med. 2011, 2011, 452320. [Google Scholar] [CrossRef] [PubMed]
  9. Rossi, F.A.; Calvo Roitberg, E.H.; Enriqué Steinberg, J.H.; Joshi, M.U.; Espinosa, J.M.; Rossi, M. HERC1 Regulates Breast Cancer Cells Migration and Invasion. Cancers 2021, 13, 1309. [Google Scholar] [CrossRef] [PubMed]
  10. Szymańska, Z.; Urbański, J.; Marciniak-Czochra, A. Mathematical modelling of the influence of heat shock proteins on cancer invasion of tissue. J. Math. Biol. 2009, 58, 819–844. [Google Scholar] [CrossRef]
  11. Hillen, T.; Painter, K.J. A user’s guide to PDE models for chemotaxis. J. Math. Biol. 2009, 58, 183–217. [Google Scholar] [CrossRef]
  12. Bastiaansen, R.; Doelman, A.; van Langevelde, F.; Rottschafer, V. Modelling honey bee colonies in winter using a Keller-Segel model with a sign-changing chemotactic coefficient. SIAM J. Appl. Math. 2020, 80, 839–863. [Google Scholar] [CrossRef]
  13. Faragó, I.; Karátson, J.; Korotov, S. Discrete maximum principles for nonlinear parabolic PDE systems. IMA J. Numer Anal. 2012, 32, 1541–1573. [Google Scholar] [CrossRef]
  14. Strehl, R.; Sokolov, A.; Kuzmin, D.; Horstmann, D.; Turek, S. A positivity-preserving finite element method for chemotaxis problems in 3D. J. Comp. Appl. Math. 2013, 239, 290–303. [Google Scholar] [CrossRef]
  15. Saito, N. Conservative numerical schemes for the Keller-Segel system and numerical results. RIMS Kôkyûroku Bessatsu 2009, B15, 125–146. [Google Scholar]
  16. Saito, N.; Suzuki, T. Notes on finite difference scheme to a parabolic-elliptic system modelling chemotaxis. Appl. Math. Comp. 2005, 171, 72–90. [Google Scholar] [CrossRef]
  17. Saito, N. Conservative upwind finite-element method for a simplified Keller-Segel system modelling chemotaxis. IMA J. Numer. Anal. 2007, 27, 332–365. [Google Scholar] [CrossRef]
  18. Saito, N. Error analysis of a concervative finite-element approximation for a Keler-Segel system of chemotaxis. Commun. Pure Appl. Anal. 2012, 11, 339–364. [Google Scholar] [CrossRef]
  19. Tyson, R.; Stern, L.G.; LeVeque, R.J. Fractional step methods applied to a chemotaxis model. J. Math. Biol. 2000, 41, 455–475. [Google Scholar] [CrossRef] [PubMed]
  20. Gerisch, A.; Griffiths, D.F.; Weiner, R.; Chaplain, M.A.J. A Positive splitting method for mixed hyperbolic parabolic systems. Num. Meth. PDEs 2001, 17, 152–168. [Google Scholar] [CrossRef]
  21. Chertock, A.; Kurganov, A. A second-order positivity preserving central-upwind scheme for chemotaxis and haptotaxis models. Numer. Math. 2008, 111, 169–205. [Google Scholar] [CrossRef]
  22. Bencheva, G. Computer modelling of haematopoietic stem cells migration. Comp. Math. Appl. 2012, 64, 337–349. [Google Scholar] [CrossRef][Green Version]
  23. Gerisch, A.; Verwer, J.G. Operator splitting and approximate factorization for taxis-diffusion-reaction models. Appl. Numer Math. 2002, 42, 159–176. [Google Scholar] [CrossRef]
  24. Gerisch, A.; Chaplain, M.A.J. Mathematical modelling of cancer cell invasion of tissue: Local and non-local models and the effect of adhesion. J. Theor. Biol. 2008, 250, 684–704. [Google Scholar] [CrossRef]
  25. Epshteyn, Y. Discontinuous Galerkin methods for the chemotaxis and haptotaxis models. J. Comp. Appl. Math. 2009, 224, 168–181. [Google Scholar] [CrossRef]
  26. Kolev, M.; Koleva, M.; Vulkov, L. Two positivity preserving flux limited, second-order numerical methods for a haptotaxis model. Numer. Meth. PDE 2013, 29, 1121–1148. [Google Scholar] [CrossRef]
  27. Trivisa, K.; Weber, F. A convergent explicit finite difference scheme for a mechanical model for tumor growth. ESAIM M2AN 2017, 51, 35–62. [Google Scholar] [CrossRef]
  28. Busto, S.; Dumbser, M.; Río-Martxixn, L. Staggered semi-implicit hybrid finite volume/finite element schemes for turbulent and non-Newtonian flows. Mathematics 2021, 9, 2972. [Google Scholar] [CrossRef]
  29. Cieśliński, J.L. Geometric Numerical Integration; Special Issue of Mathematics; MDPI: Basel, Switzerland, 2019; ISSN 2227-7390. [Google Scholar]
  30. Mickens, R.E. Nonstandard Finite Difference Schemes: Methodology and Applications; World Scientific: Singapore, 2020; p. 332. [Google Scholar]
  31. Tao, Y.; Winkler, M. A chemotaxis-haptotaxis model: The roles of nonlinear diffusion and logistic source. SIAM J. Math. Anal. 2011, 43, 685–704. [Google Scholar] [CrossRef]
  32. Garkova, B. On a mathematical model of cancer invasion. In Proceedings of the 5-th International Scientific Conference—FMNS—2013, Blagoevgrad, Bulgaria, 12–16 June 2013; pp. 141–146. [Google Scholar]
  33. Kolev, M.; Garkova, B. Numerical implementation of reaction-diffusion-chemotaxis model of cancer invasion using a nonstandard finite difference method. In Proceedings of the 19th National Conference on Applications of Mathematics in Biology and Medicine, Jastrzebia Gora, Poland, 16–20 September 2013; pp. 60–65. [Google Scholar]
  34. Kolev, M.; Garkova, B. On a new non-standard finite- difference method for solving a model of cancer invasion. In Proceedings of the 20th National Conference on Applications of Mathematics in Biology and Medicine, Lochow, Poland, 23–27 September 2014; pp. 58–63. [Google Scholar]
  35. Chen-Charpentier, B.M.; Kojouharov, H.V. An unconditionally positivity preserving scheme for advection-diffusion reaction equations. Math. Comput. Modelling 2013, 57, 2177–2185. [Google Scholar] [CrossRef]
  36. Liotta, L.; Stetter-Stevenson, W. Tumor invasion and metastasis as targets for cancer therapy. Cancer Res. 1991, 51, 5054–5059. [Google Scholar]
  37. Liotta, L. Tumor invasion and metastases—Role of the extracellular matrix: Rhoads Memorial Award Lecture. Cancer Res. 1986, 46, 1–7. [Google Scholar]
  38. Lawrence, J.A.; Steeg, P.S. Mechanisms of tumor invasion and metastasis. World J. Urol. 1996, 14, 124–130. [Google Scholar] [CrossRef]
  39. Liotta, L.; Rao, C.N.; Barsky, S.H. Tumour invasion and the extracellular matrix. Lab. Investig. 1983, 49, 636–649. [Google Scholar]
  40. Stetler-Stevenson, W.G.; Aznavoorian, S.; Liotta, L.A. Tumor cell interactions with the extracellular matrix during invasion and metastasis. Annu. Rev. Cell Biol. 1993, 9, 541–573. [Google Scholar] [CrossRef]
  41. Tao, Y. Global existence for a haptotaxis model of cancer invasion with tissue remodeling. Nonlinear Anal. Real World Appl. 2011, 12, 418–435. [Google Scholar] [CrossRef]
  42. Walker, C.; Webb, G.F. Global existence of classical solutions for a haptotaxis model. SIAM J. Math. Anal 2007, 38, 1694–1713. [Google Scholar] [CrossRef]
  43. Marchuk, G.I.; Shaidurov, V.V. Nonstationary Problems. In Difference Methods and Their Extrapolations; Applications of Mathematics (Applied Probability Control Economics Information and Communication Modeling and Identification Numerical Techniques Optimization); Springer: New York, NY, USA, 1983; Volume 19. [Google Scholar]
  44. Samarskii, A.A. The Theory of Difference Schemes; Marcel Dekker Inc.: New York, NY, USA, 2001. [Google Scholar]
  45. Smith, G.D. Numerical Solution of Partial Differential Equations: Finite Difference Method, 3rd ed.; Clarendon Press: Oxford, UK, 1985. [Google Scholar]
  46. Shokri, A. The symmetric two-step P-stable nonlinear predictor-corrector methods for the numerical solution of second order initial value problems. Bull. Iran. Math. Soc. 2015, 41, 201–215. [Google Scholar]
  47. Varga, R.S. Matrix Iterative Analysis, 2nd ed.; Springer Series in Computational Mathematics 27; Springer: Berlin/Heidelberg, Germany, 2000. [Google Scholar]
  48. Kolev, M.; Zubik-Kowal, B. Numerical versus experimental data for prostate tumour growth. J. Biol. Syst. 2011, 19, 33–46. [Google Scholar] [CrossRef]
  49. Litcanu, G.; Morales-Rodrigo, C. Asymptotic behavior of globalm solutions to a model of cell invasion. Math. Model. Methods Appl. Sci. 2010, 20, 1721–1758. [Google Scholar] [CrossRef]
  50. Tao, Y.; Wang, M. Global solution of chemotactic-haptotactic model of canser invasion. Nonlinearity 2008, 21, 2221–2238. [Google Scholar] [CrossRef]
Publisher’s Note: MDPI stays neutral with regard to jurisdictional claims in published maps and institutional affiliations.

Article Metrics

Citations

Article Access Statistics

Multiple requests from the same IP address are counted as one view.