Next Article in Journal
Industry-Practice-Based Engineering Hydrology Education at USQ, Australia
Previous Article in Journal
The Contested Space of Animals in Education: A Response to the “Animal Turn” in Education for Sustainable Development
Previous Article in Special Issue
Tales from the Exam Room: Trialing an E-Exam System for Computer Education and Design and Technology Students
 
 
Font Type:
Arial Georgia Verdana
Font Size:
Aa Aa Aa
Line Spacing:
Column Width:
Background:
Article

Supporting Project-Based Learning through Economical and Flexible Learning Spaces

1
Department of Computer Science, Central Michigan University, Mt Pleasant, MI 48859, USA
2
Department of Educational Leadership, Central Michigan University, Mt Pleasant, MI 48859, USA
*
Author to whom correspondence should be addressed.
Educ. Sci. 2019, 9(3), 212; https://doi.org/10.3390/educsci9030212
Submission received: 28 June 2019 / Revised: 23 July 2019 / Accepted: 5 August 2019 / Published: 9 August 2019

Abstract

Project-based learning often centers learning experiences around projects and is characterized by the application of knowledge, management of resources, and self-directed learning. In recent years, newer classroom designs have been developed to facilitate communication, classroom interaction and active learning but the cost of such spaces can be prohibitive. Here we present two economical options for flexible learning spaces that support the aims of project-based learning and cost much less than typical active learning classroom models. In a quasi-experimental study, one of our economical active learning environments was paired with a traditional classroom and a prototypical active learning classroom. These learning environments were used in a CS2 course that employed a group-based, active learning pedagogy centered on in-class projects. Students’ perceptions were gathered on the classrooms and their supporting technology. Between the economy and prototypical active learning environment, no significant differences were found in students’ perceptions of the space as it related to collaboration and supporting learning. Results from accompany focus groups indicates that the space was conducive to their learning and helped them engage with peers. These economical and flexible options support the aims of project-based learning at a reduced cost.

1. Introduction

Project-based learning (PBL) is a pedagogy that centers learning experiences around projects [1]. The projects used in this model can be characterized as authentic and necessitate students working extensively and independently over an extended period of time to deliver a realistic product. The instructor’s role during the project is to facilitate but not direct student efforts [1,2,3]. In comparison to other inquiry-based pedagogies such as problem-based learning, the projects in project-based learning tend to focus more on the application of knowledge, management of resources, and self-direction of learning [4,5]. In the context of the computing and engineering disciplines, projects with these characteristics are apt to address critical issues reported in computing and engineering education such as graduates’ lack of communication skills, insufficient amount of design experience and insufficient integration of course content [6]. Furthermore, as project-based learning is a type of active learning (i.e., pedagogies that center on the student’s construction of his or her own knowledge), the value and effectiveness of project-based learning is further supported by a larger body of research on active learning pedagogies [7].
While project-based learning, and active learning in general, can be accomplished in a variety of classroom settings, some spaces do lend themselves better to the aims of particular pedagogies and resonate better with students [7,8]. Active learning classrooms (ALCs) are classrooms that are often used with active learning pedagogy and are distinctive in that student seating is often group oriented, favoring circular or u-shaped tables that accommodate one or two groups of students. The group seating may be arranged around the periphery of the room such that the typical directionality of a classroom (e.g., front of the classroom, back of the classroom) is absent. One positive effect of ALCs over more traditional classroom designs is the space’s influence on the instructor and selection of learning activities (e.g., less lecture and more discussion in ALCs) [9,10]. Additionally, it has been reported that students in ALCs have outperformed their peers in more traditional learning environments and report a better experience over more traditional settings [9,10,11].
In the context of the aforementioned aims of project-based learning (e.g., the application of knowledge, management of resources, self-direction of learning, and authenticity), an ideal learning space for project-based learning should facilitate student collaboration, authenticity of experience and freedom for tool selection. One classroom design that satisfies these requirements is a traditional ALC such those exemplified by SCALE-UP [12] or TEAL [13]. To support collaboration, traditional ALCs have whiteboards placed near each table and allow students to connect their devices to smaller LCDs to share digital content. Larger LCDs serve the entire classroom and the instructor can select from the individual displays and broadcast a selected signal to larger LCDs for classroom-wide consumption. Such a space mimics many newer office layouts designed for team collaboration and pair programming [14]. The ability for students to connect and use their own devices (i.e., bring your own device (BYOD)) gives students the freedom to investigate, select and manage their own tools. These are key characteristics of project-based learning.
In spite of the aforementioned advantages of ALCs, their adoption comes at a cost. Since ALCs are very different than a traditional classroom or lecture hall, both in layout and classroom technology, constructing ALCs or retrofitting existing spaces can be expensive [15]. In recent years, a number of alternatives to traditional ALCs have been developed such as Mock-up [16], Computer on Wheels (CoWs) [17] and Practical Active Learning Stations (PALS) [18]. These alternatives are inspired by spaces such as SCALE-UP but built from commodity hardware and open-source solutions or by limiting the amount of technology. Initial studies and reports in other scientific fields such as biology indicate that these flexible and economical classrooms provide the same performance benefits as traditional ALCs [16].
It is noteworthy that some of the prior work from other disciplines that investigated lower cost alternatives to ALC models such as SCALE-UP did not report value in replicating the higher-tech aspects of a ALC [16]. Further study and evaluation of these lower budget classrooms is warranted as it may provide further evidence and understanding of these alternatives, particularly for students in computing and engineering disciplines. Specifically, student perceptions on the technology and collaboration afforded by the traditional and low-cost ALCs should be investigated, given the extensive use of software tools in computing and engineering disciplines. If these more economical ALC options prove to be equally effective and are well received by students, their adoption could provide an additional avenue to increase student access to collaborative learning spaces.
Here, we present two economical options for learning spaces that support student collaboration. These options are studied in the context of the computing and engineering disciplines. Both options allow students to easily share digital artifacts and mimic newer office layouts. The flexibility of the space and students’ ability to select the devices used (i.e., with BYOD, students can use the software of their choice), support the authenticity of the work and enhances collaboration. By leveraging the infrastructure and expertise that often accompany computing and engineering disciplines, these options are economical and flexible in nature. To investigate how students view the technology provided by a traditional ALC and an economical ALC and its perceived impact on their collaboration and learning, one of the economical options described in this work was used to retrofit an existing computer lab space and used in an introductory data structures and algorithms course. Data was collected regarding perceptions of the space and the results indicate that between the economy and prototypical active learning environment, no significant differences were found in students’ perceptions of the space as it related to collaboration and supporting learning. Results from accompanying focus groups indicate that the space was conducive to their learning and helped them engage with peers. These economical and flexible options support the aims of project-based learning but a fraction of the cost.

2. Materials and Classroom Configurations

2.1. Retrofitting a Lab

One cost effective way to create collaborative learning spaces is to mimic the features of a prototypical ALC while making use of commodity hardware and existing space and furnishings. The key features that need to be replicated are (i) group seating to facilitate and highlight the importance of peer communication, (ii) a medium to communicate ideas and brainstorm, and (iii) a means to view and share digital artifacts (e.g., computer program, document). In computing and engineering disciplines, many classrooms that are used for instruction are laboratory spaces. These spaces often have individual student tables or group workspaces with ample electrical capacity and storage capacity. Figure 1 illustrates such a space. Retrofitting such spaces to mimic prototypical ALC designs is inexpensive since no extensive structural changes are needed. The student tables can be rearranged into pods and large LCDs and whiteboards can be mounted on the walls. If affixing them to the walls is not desired, then the LCDs and whiteboards can be mounted on carts and stored as needed. Figure 2 shows a retrofitted lab. It should be noted that each laboratory space is different and the transformation illustrated here might not be applicable for every setting. The salient point is that the furnishings, space and infrastructure of a typical computer or engineering laboratory lends itself to an easy rearrangement of the space. The layout of the space can be changed to model that of an ALC through a cost effective rearrangement as opposed to an expensive remodel or upgrade in infrastructure.

2.2. Supporting Collaboration

The physical layout of the classroom is one means of supporting student collaboration. Another aspect is the ability to share digital artifacts either within a group or with the entire class. Prototypical ALCs have a local display that students can connect to their personal devices and share content locally (i.e., a student station). The instructor can then select and broadcast the content of any student station to larger displays in order to share with the entire class. This functionally can also be replicated in a cost effective manner using a combination of commodity hardware and open-source software.

2.2.1. Lightweight Student Stations for Collaboration

PALS (i.e., Practical Active Learning Stations) is one lightweight system to support student sharing of digital artifacts [18,19]. The PALS system consists of several student stations and an instructor station. Each student station is a Micro-ITX PC mounted to the back of a LCD. It runs a Linux stack and makes use of a HDMI-to-USB dongle. Students connect their device to the student station to mirror content locally. Figure 3 contains a student station mirroring content. Periodically, each student station sends an image of the mirrored content to an instructor station. The instructor station allows the instructor to monitor the progress of each student group and select content from student stations to broadcast to larger classroom displays positioned around the classroom. Figure 4 and Figure 5 show the WebUI that the instructor uses to monitor and share content. The student stations are also capable of recording mirrored content. This allows the instructor to view the progression of each group at a later time. Full details regrading the construction of a PALS system along with configuration scripts are available on-line and in previous work [18,19].

2.2.2. Featherweight Hardware Based System for Collaboration

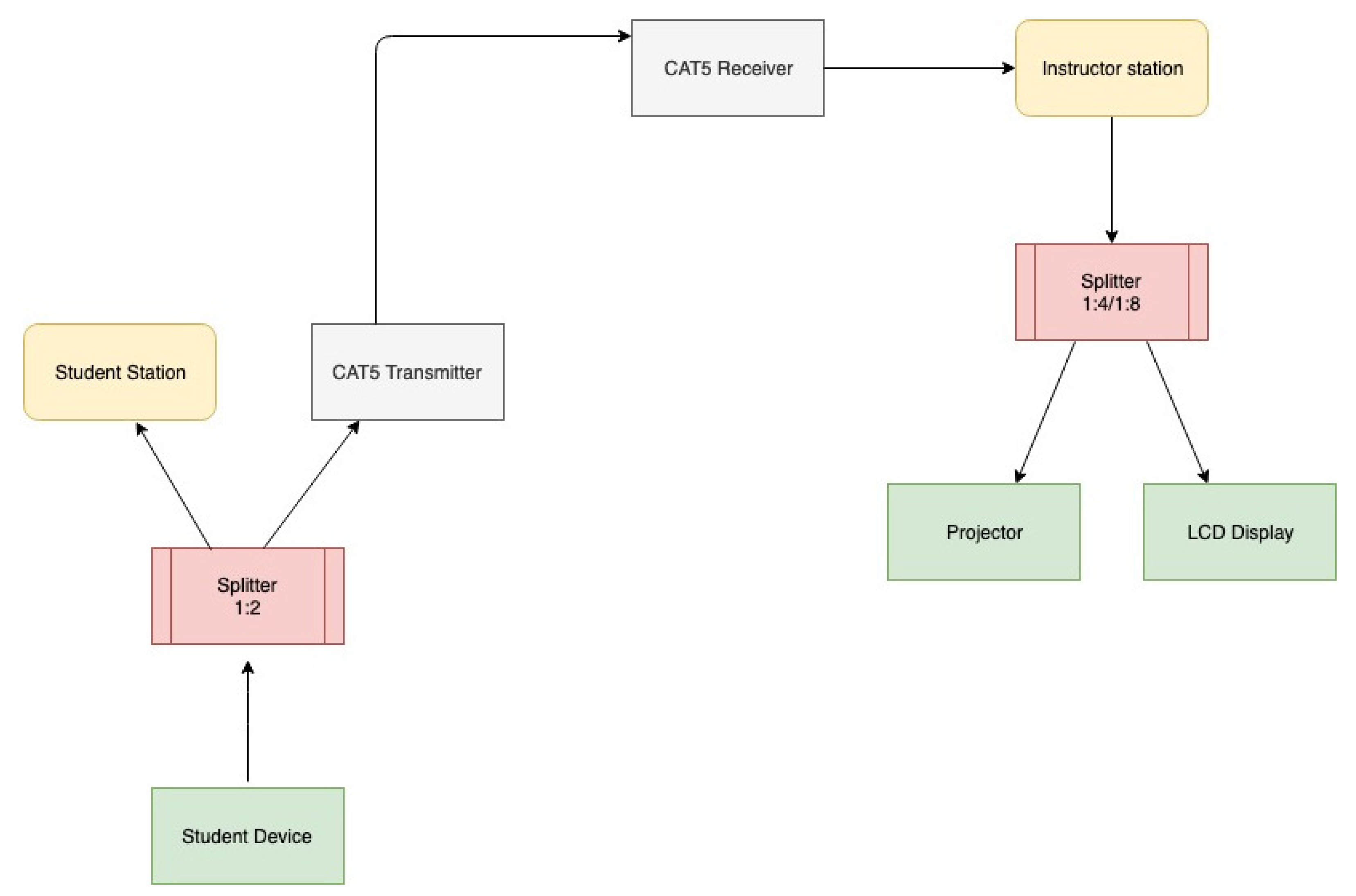
It is possible to push the flexibility and cost savings even further by only utilizing hardware and switches. A system similar in functionality to PALS or a traditional ALC can be built from HDMI splitters, switches and limited runs of HDMI over CAT5 connections. No software is needed for this system and as a result, it is termed a hardware-based system (HBS) for collaboration. A prototype of such a system was built, and it included a student station, instructor station and large, cart mounted LCD. The student stations and LCDs are connected using HDMI over CAT5 transmitters and receivers that can extend the transmission of the HDMI signal beyond what is normally allowed with a direct connection over a HDMI cable. The student station in this system is a small monitor capable of accepting HDMI input. The student’s device connects to a 1x2 HDMI splitter with one of the outputs connecting to the local monitor. The other output is routed to an instructor station. The instructor station consists of a local display, a HDMI switch to select an input from one of the student stations, and a HDMI splitter to push the selected signal out to the instructor’s local display, larger LCDs for all of the students to view and optionally an overhead projector. The number of student stations and classroom displays (i.e, large LCDs) can be varied depending on the needs and size of the classroom. The only change that needs to be made is the size of the splitter and switch used at the instructor station. Figure 6 illustrates the architecture of the system and Figure 7 and Figure 8 show the connections at the student station and instructor stations, respectively.

3. Methods

Experimental Design

The research question guiding the study was how do students from traditional and economy active learning spaces view the impact of the technology provided on their ability to collaborate and learn. The research design was a quasi-experimental design with the independent variable being the learning space. To evaluate student perceptions of an economical and flexible collaborative learning space, a classroom was retrofitted to support the PALS system. Figure 1 and Figure 3 show the classroom before the retrofit and with the PALS system in place, respectively. This economy space, along with a prototypical ALC and a regular classroom, were used in a CS2 course (i.e., an introductory computer science course focusing on data structures and object-oriented programming) at a Midwestern university. Over the course of two semesters, two interventions were performed, with one pairing the PALS classroom with a traditional classroom and the other pairing the PALS classroom with a prototypical ALC. The same instructor taught both interventions and made use of a group-based, active learning pedagogy. Due to constraints imposed by course registration, the sections involved in the study were offered at different times of the day and different numbers of enrolled students. Reported here are results specific to student perceptions of these spaces and not student performance. The study was approved by the Institutional Review Board of Central Michigan University.
Each of the classrooms were configured in a similar fashion, with students grouped on shared table spaces. The regular classroom configuration was a traditional lecture room with student tables organized in a row fashion with a central walkway. The PALS and ALC classrooms provided the students the ability to connect their devices and share content locally or with the entire class on larger displays. The PALS and ALC classrooms also had more whiteboard space. The traditional classroom had a visualizer and instructor station. Additional whiteboards or a means for students to directly screenshare were missing. Lecture sessions in each of these configurations followed the same overall design. After a short course maintenance phase to address general issues, the lecture component had two sessions of (i) short content rehearsals, followed by (ii) a hands-on exercise where students worked in groups, and concluded by (iii) bringing all groups together and comparing/discussing results. Each of the instructional and hands-on components were kept as close to each other as possible given the different setups. The only difference in the regular classroom was that students were utilizing the existing table space without modifications (e.g., by grouping around one single table instead of an island of multiple tables). In turn, each classroom performed the same activities with the same instructor and the same graduate student for support.
The course design leveraged the existing ALC and PALS environments to support collaborative interventions within the lecture times. These were flanked by students solving challenges and problems in a dedicated and standardized laboratory environment individually, but with free communications. The lecture component commonly featured a brief course management period, followed by two sequences of introduction and collaborative hands-on student experiences. At the end of each of the hands-on sessions, student groups presented their solutions and reflected overall as a class before moving on. The course offering had a significant increase in conceptual and algorithmic challenges, which required a different approach from programming-centricity used in the first course in the sequence (i.e., CS1). Specifically, the algorithmic understanding and data structuring required lends itself towards a more visual presentation format than readily attainable within time utilizing a BYOD approach. Thus, the whiteboards available in the ALC/PALS environments were employed to a high degree, especially towards the second half of the semester. In the regular classroom setting, students were asked to quickly form groups with their neighbors and utilized pencil and paper to solve the same problems as their peers in the other classrooms. The course did not involve a large, semester long project but rather utilized a number of smaller, in-class projects through which students applied knowledge, managed resources, and self-directed their learning. In this way, the employed pedagogy could be described as “PBL-lite”.
To collect student perceptions, a post-test survey was distributed to students towards the end of the course. Most of the questions on the survey were responses chosen on a 4-point Likert scale. Two open-end questions over the impact of the technology used were also included on the survey. Only five questions from the survey related to student perceptions are reported here. To further understand the effects of the space on the students’ experience, students were also invited to participate in a focus group. Both the focus group and surveys were administered when the instructor of the course was not present. Table 1 list the composition of the courses involved in the study. The percentage of males and females represented in the focus groups and survey sample were nearly identical or roughly the same percentage as the course from which they were drawn.

4. Results

4.1. Student Perceptions of Supporting Technology Classrooms

We were interested in comparing students’ perceptions of the PALS economy active learning classroom and the students in the regular active learning classrooms (excluding the traditional classroom). To do this analysis, we combined the two PALS sections into one group and compared those students’ experiences to students in the traditional active learning classroom. Both groups had 32 usable responses on the post-test. Using questions on the same post-survey described above, we examined three additional questions: (1) “To what extent did using the available in-class technology enhance your ability to collaborate and work with your peers?”, (2) “To what extent did screensharing (i.e., the ability to share your screen with your group of the class) enhance your ability to collaborate and work with your peers?”, and (3) “To what extent did screensharing (i.e., the ability to share your screen with your group or the class) enhance your learning?” Responses were chosen on a 4-point Likert Scale, ranging from 1-4, with 4 as To a Great Extent, 3 as Somewhat, 2 as Very Little, and 1 as Not at All. Mean scores were calculated for each of the three questions. A two-tailed independent samples t-test using a 95% confidence interval [20] was used to determine if there were significant differences between students’ self-reported scores on the effect of the screensharing technologies on the three items listed above. The results of the independent t-test indicated no significant differences between the active learning classroom and the PALS system on the three measures related to students’ assessment of the impact of the technology on their ability to work with peers and learning. The results are summarized in Table 2.
The survey also allowed students an opportunity to provide open-ended feedback about the impact of the in-class technology had on their learning. For students in the active learning classroom, 22 students responded to this question. The majority of them (64%, n = 14) indicated a positive effect, noting the technology played an important role in their learning. The results were similar to students in the PALS classroom, where 56% (n = 18/31) indicated the technology had a positive impact on their learning.
These open-ended responses were categorized using an open-coding scheme that were broadly categorized into three categories: positive effect, negative effect, and no effect. These results indicate that the PALS system appears to be capable of replicating similar results to active learning classrooms related to enhancing collaboration with peers and positively affecting learning. We found similar results in three semester of a CS1 course, thus enhancing and corroborating our interpretations [19].

4.2. Focus Groups

To refine our understanding of the students’ experience in the different learning environments, focus groups were conducted for all four sections involved in the study (i.e., 1 section in a traditional classroom, 1 section in a typical ALC and 2 sections in the PALS classroom). There were 19, 9 and 8 participants for the PALS classroom, ALC classroom and traditional classroom, respectively. The following list of questions guided the meetings and summaries of student comments are provided.
  • Broadly speaking, what were your experiences in this course?
  • Were there aspects of this course that you feel especially benefited your learning?
  • Conversely, were there aspects of this course that you feel hindered your learning?
  • Do you think this course was taught in a way that helped you understand and apply the course material?
  • Describe the “hands on” aspects of the course. What was it like to engage in them?
  • Did taking this course make you more interested in taking additional computer science courses?
  • Do you feel as though you put your best effort into this course?
  • How was this course different than other courses you’ve taken here at CMU?
  • Would you be inclined to take more courses like this one that utilized the same pedagogy and activities?
  • Did this course influence your decision to major in STEM?
  • What do you plan on doing after you graduate?
  • To what extent did this course prepare you to design algorithms to solve problems?
  • To what extent did the course prepare you to write well documented computer programs?
  • To what extent did the course help you demonstrate problem solving skills through programming?
  • What else do you think I should know about your experiences in this course?
Overall, results from the focus group indicated that students enjoyed the group work that the PALS technology and teaching pedagogy afforded them. Students shared that everyone had their personal laptops and usually collaborated well together in teams. Many students agreed that the space was conducive to their learning and helped them easily engage with peers. Some students enjoyed the opportunity to learn from other groups with screen sharing. A few students found that screen sharing was not always helpful to their learning. One student highlighted that screen sharing was more cumbersome than beneficial at times.
The students in the PALS classroom highlighted the collaboration that the learning environment provided but saw room for further improvement. Students noted the self-directed nature of the course in which they did not learn much from the instructor but from group work and self-instruction. One student commented that “what PALS promoted most was group work. That made the class successful.” Regarding screen sharing capability, some student stated that it was not always used to the best ability and there were difficulties in seeing the larger screens. It was noted that students could see the possibilities even though they were not implemented.
Students in both the PALS and ALC learning environments expressed concerns about the usability of the technology but saw benefits when it worked. A few students remarked that they would have liked the instructor to talk more about the technology and room from the start of the semester. Other students noted that they were not always able to use the screen sharing capability if their device lacked an HDMI output and a converter was not available. Others commented that the space “promoted group work collaboration, sharing, [and] working with others” and that the collaboration helps students get diverse viewpoints and see what other people think when they code.
The students in the traditional classroom (i.e., a classroom that was not a ALC nor PALS) commented that the overall experience could be improved if “the whole class was in the lab.” The lectures that happened in the traditional classroom on Mondays were interesting, but, as one student said, “the concepts are easy to grasp [on Mondays], but a lot harder to do the work on Wednesdays in the lab.” Having two days between a lecture that illustrated coding concepts and an opportunity to put those concepts into action via coding caused difficulty for the students. Without immediate opportunities to apply the content covered on Mondays, much of the learning was lost or not as useful as it could have been. There seemed to be a “skill gap” between being able to understand broadly the concepts and how to put them into code. This gap was exacerbated by the inability to “put them into code” as one student remarked until Wednesday. This theme was the most pronounced and elicited the most agreement (verbal and non-verbal) among participants.
Students in both the PALS and control learning environments remarked that the instructor played a strong role in their learning, suggesting that instructor effectiveness has a greater impact on student learning than classroom format. Control group students appreciated that his lectures were interesting and engaging. Students in the PALS environment expressed similar sentiments, with one stating that the “professor did really well explaining with examples.” Overall, students appreciated that the instructor regularly noted which points were important and emphasized them frequently. This was a useful strategy so students could distill key ideas from dense information.

5. Discussion

Project-based learning, and in general other active learning frameworks, do not require an active learning classroom nor do they require specific technology. The pedagogy exists and has value outside of the learning space or classroom. Intuitively, however, a pedagogy that relies on student collaboration should seemingly take place in an environment that supports collaboration and focuses the student on his or her peers. Existing work has indicated that active learning classrooms can improve learning outcomes and student experience but most of these studies make use of prototypical ALC designs [7,9,10,11]. These prototypical ALC environments, while they do align with the aims of project-based learning, are often cost prohibitive for many institutions. Fortunately, more economical designs, such as PALS, HBS and others, exist and offer similar benefits in terms of student perceptions and experience, as indicated by the survey results and comments from the focus groups.
Engineering disciplines are more apt for the deployment of economical and flexible learning spaces to support collaboration. This is because many of the labs or classrooms used in engineering departments are more open, offer more storage and do not have fixed tables or stadium style, lecture hall seating. In these types of settings, it is easy to retrofit classrooms without extensive renovations. Existing furniture can be rearranged for group seating and existing monitors can be incorporated into student stations. Large LCDs and whiteboard can be mounted on the walls or placed on carts and stored as needed. Student assistants or interns can help with the configuration and deployment of a PALS or HBS system. Leveraging the existing spaces, local experience and commodity hardware and software leads to extensive savings and places the creation of collaborative student learning spaces within the reach of more institutions. Table 3 outlines the expected costs to transform a classroom into a PALS or HBS equipped learning environment supporting 8 student stations. Costs were calculated using prices gathered in July 2019 and presented in US dollars. Details regarding the use of the components is described in Section 2. Costs to construct or retrofit an existing classroom into a more traditional ALC (e.g., SCALE-UP) will vary greatly depending on the extent of the renovations needed but figures over $100,000 US dollars are reported in the literature [15]. Thus, the savings of constructing a PALS or HBS learning space over a traditional ALC are substantial.
In previous work, we investigated the effect of the PALS system on student experience in a CS1 course. In that study, students agreed that the PALS system supported collaboration and the results from the CS1 interventions mirror what is reported here. Furthermore, results from the open-ended questions on the survey indicated that a majority of students from both the ALC and PALS sections noted a positive effect the technology had on their learning. In this study, we see similar results in the context of a CS2 course. Students do experience and recognize the value of spaces and technology designed for collaboration. Students also commented on the self-directed and collaborative nature of the learning experience afforded by appropriate pedagogy and classroom technology. This setup aids self-directed learning and application of knowledge, key aspects of project-based learning.
One particular benefit of ALC and PALS environments as implemented at the hosting institution is the flexibility to transition from computer-mediated to whiteboard-supported hands-on components of a lecture. While the overall collaborative experience in the course offering could be described as “PBL-light”, the ability to support programming-centric collaboration of small groups of students through BYOD as well as the visualization employing white boards significantly eased the burden of instruction and allows to seamlessly switch between the different modes even within individual lectures based on content needs.
When comparing PALS, HBS and a traditional ALC, there are several clear distinctions. First, PALS and the HBS system are much more limited in functionality than a traditional ALC. Many ALCs have video cameras to record and/or project students or instructors onto classroom displays, instructor pagers are present, and there are microphones for student use. This additional functionality maybe advantageous for very large classrooms but such settings are not the norm for engineering disciplines. Arguably, the key aspects of an ALC that support student collaboration (e.g., local screen sharing, arrangement of student seating into pods, easy class-wide projection of students’ digital artifacts) are present in PALS and HBS, but at a fraction of the cost. A PALS system can be constructed for approximately $8185 while a HBS system consisting of 8 student stations and 3 large LCDs can be constructed for approximately $4705. In terms of functionality, a PALS system offers a few additional features such as the ability to monitor all student stations via a WebUI, recording what is displayed on student stations and remote access and control of the system. Since each of the PALS student stations is a PC running a Linux stack, they do need to be configured and maintained. In practice, this can be done making use of a software configuration tool such as Puppet. Still, since the HBS does not make use of software, no configuration or maintenance is required. The smaller footprint of the HBS system also lends itself better to singular deployments in which an enterprising instructor could set up the system on a per-class basis.

6. Conclusions

In this work we have presented two economical options, PALS and HBS, for flexible learning spaces that support the aims of project-based learning. Both options cost much less than typical active learning classroom models and leverage the resources and expertise typical of computing and engineering departments. In a quasi-experimental study, a PALS classroom was paired with a traditional classroom and a prototypical active learning classroom and used for a CS2 course (i.e., an introductory computer science course focusing on data structures and object-oriented programming). The courses involved in the study used a group-based, active learning pedagogy that utilized a number of smaller, in-class projects through which students applied knowledge, managed resources, and self-directed their learning. Students’ perceptions were gathered regarding the classroom and how its supporting technology affected their learning experience. Between the PALS and ALC learning environment, no significant differences were found in students’ perceptions of the space as it related to collaboration and supporting learning. Overall, results from the focus groups indicated that students enjoyed the group work that the PALS technology supported and many students agreed that the space was conducive to their learning and helped them easily engage with peers. These results provide additional support for the use of economical and flexible learning spaces. These learning spaces provide similar benefits and experiences as those afforded by prototypical active learning spaces but at a fraction of the cost. The lower cost puts learning environments tailored to support peer collaboration and authentic experiences within the reach of more institutions.

Author Contributions

J.E., M.J. and P.S. conceptualized the study; J.E. and V.J. developed and tested the hardware based system; Q.H. and M.J. curated the data and completed the formal analysis; P.S. led the interventions that used the PALS system; all authors contributed to the drafting, reviewing and editing of this manuscript.

Funding

This work was funded by the National Science Foundation grant number IUSE 1608043.

Conflicts of Interest

The authors declare no conflict of interest. The funders had no role in the design of the study; in the collection, analyses, or interpretation of data; in the writing of the manuscript, or in the decision to publish the results.

Abbreviations

The following abbreviations are used in this manuscript:
PBLproject-based learning
SCALE-UPStudent-centered active learning environment with upside-down pedagogies
TEALTechnology-enabled active learning
BYODBring your own device
ALCActive learning classroom
PALSPractical Active Learning Stations
HBSHardware-based system

References

  1. Thomas, J.W. A Review of Research on Project-Based Learning; Autodesk Foundation: San Rafael, CA, USA, 2000. [Google Scholar]
  2. Moursund, D.G. Project-Based Learning Using Information Technology; International Society for Technology in Education: Eugene, OR, USA, 1999. [Google Scholar]
  3. Jones, B.F.; Rasmussen, C.M.; Moffitt, M.C. Real-Life Problem Solving: A Collaborative Approach to Interdisciplinary Learning; American Psychological Association: Washington, DC, USA, 1997. [Google Scholar]
  4. Prince, M. Does active learning work? A review of the research. J. Eng. Educ. 2004, 93, 223–231. [Google Scholar]
  5. Perrenet, J.C.; Bouhuijs, P.A.J.; Smits, J.G.M.M. The suitability of problem-based learning for engineering education: Theory and practice. Teach. High. Educ. 2000, 5, 345–358. [Google Scholar] [CrossRef]
  6. Mills, J.E.; Treagust, D.F. Engineering education—Is problem-based or project-based learning the answer. Australas. J. Eng. Educ. 2003, 3, 2–16. [Google Scholar]
  7. Freeman, S.; Eddy, S.L.; McDonough, M.; Smith, M.K.; Okoroafor, N.; Jordt, H.; Wenderoth, M.P. Active learning increases student performance in science, engineering, and mathematics. Proc. Natl. Acad. Sci. USA 2014, 111, 8410–8415. [Google Scholar] [CrossRef] [PubMed]
  8. Walker, J.; Brooks, D.C.; Baepler, P. Pedagogy and space: Empirical research on new learning environments. Educ. Q. 2011, 34, n4. [Google Scholar]
  9. Whiteside, A.L.; Brooks, D.C.; Walker, J. Making the case for space: Three years of empirical research on learning environments. Educ. Q. 2010, 33, n3. [Google Scholar]
  10. Knaub, A.V.; Foote, K.T.; Henderson, C.; Dancy, M.; Beichner, R.J. Get a room: The role of classroom space in sustained implementation of studio style instruction. Int. J. STEM Educ. 2016, 3, 8. [Google Scholar] [CrossRef]
  11. Cotner, S.; Loper, J.; Walker, J.; Brooks, D. Research and teaching: “It’s Not You, It’s the Room”—Are the high-tech, active learning classrooms worth it? J. Coll. Sci. Teach. 2013, 42, 82–88. [Google Scholar] [CrossRef]
  12. Beichner, R.J.; Saul, J.M.; Allain, R.J.; Deardorff, D.L.; Abbott, D.S. Introduction to SCALE-UP: Student-Centered Activities for Large Enrollment University Physics; Institute of Education Sciences: Washington, DC, USA, 2000. [Google Scholar]
  13. Dori, Y.J.; Belcher, J. How does technology-enabled active learning affect undergraduate students’ understanding of electromagnetism concepts? J. Learn. Sci. 2005, 14, 243–279. [Google Scholar]
  14. Inside The ‘Bossless’ Office, where The Team Takes Charge. Available online: https://www.npr.org/sections/alltechconsidered/2013/08/27/207039346/What-Works-And-Doesnt-About-Bossless-Offices (accessed on 3 June 2019).
  15. Park, E.L.; Choi, B.K. Transformation of classroom spaces: traditional versus active learning classroom in colleges. High. Educ. 2014, 68, 749–771. [Google Scholar]
  16. Soneral, P.A.G.; Wyse, S.A. A SCALE-UP Mock-Up: Comparison of Student Learning Gains in High- and Low-Tech Active-Learning Environments. CBE–Life Sci Educ. 2017, 16, ar12. [Google Scholar] [CrossRef]
  17. Evans, R.; Cook, R. In the right space: Exploring the dynamics between design, environment and pedagogy. In Proceedings of the 31st Ascilite Conference Rhetoric or Reality: Critical Perspectives on Educational Technology, Dunedin, New Zealand, 23–26 November 2014; pp. 713–716. [Google Scholar]
  18. Eickholt, J.; Roush, J.; Seeling, P.; Vedantham, T.; Johnson, M. Supporting active learning through commodity and open source solutions. In Proceedings of the IEEE Frontiers in Education Conference (FIE), Indianapolis, IN, USA, 18–21 October 2017; pp. 1–5. [Google Scholar]
  19. Cole, Q.; Johnson, M.; Eickholt, J. Creating economy active learning classrooms for IT students. In Proceedings of the 18th Annual Conference on Information Technology Education, Rochester, NY, USA, 4–7 October 2017; pp. 77–82. [Google Scholar]
  20. Lomax, R. An Introduction to Statistical Concepts; Lawrence Erlbaum Associates Publishers: Mahwah, NJ, USA, 2007. [Google Scholar]
Figure 1. This figure shows a typical computer laboratory. Individual tables support a student work station.
Figure 1. This figure shows a typical computer laboratory. Individual tables support a student work station.
Education 09 00212 g001
Figure 2. This figure shows a rearrangement of existing furnishings to support a layout common in a prototypical ALC. Such a layout places the student’s focus on his or her peers and supports student collaboration.
Figure 2. This figure shows a rearrangement of existing furnishings to support a layout common in a prototypical ALC. Such a layout places the student’s focus on his or her peers and supports student collaboration.
Education 09 00212 g002
Figure 3. A PALS mirroring the content of the device connected to it. In the background, a larger classroom display is also mirroring the content of the student station.
Figure 3. A PALS mirroring the content of the device connected to it. In the background, a larger classroom display is also mirroring the content of the student station.
Education 09 00212 g003
Figure 4. The instructor WebUI showing thumbnails of recent content from a few student stations.
Figure 4. The instructor WebUI showing thumbnails of recent content from a few student stations.
Education 09 00212 g004
Figure 5. The instructor WebUI showing a larger thumnbail of a selected student station. By clicking on the ‘Share’ link in the upper, left hand corner of the UI, a real-time feed of the selected student station is shared on larger LCDs.
Figure 5. The instructor WebUI showing a larger thumnbail of a selected student station. By clicking on the ‘Share’ link in the upper, left hand corner of the UI, a real-time feed of the selected student station is shared on larger LCDs.
Education 09 00212 g005
Figure 6. An example architecture of a featherweight hardware-based system for collaboration. Student stations use 1 × 2 splitters to simultaneously mirror content locally and send to an instructor station. At the instructor station, a switch is used to select between inputs and an additional splitter is used to route the selected signal to an instructor display/projector and larger LCDs.
Figure 6. An example architecture of a featherweight hardware-based system for collaboration. Student stations use 1 × 2 splitters to simultaneously mirror content locally and send to an instructor station. At the instructor station, a switch is used to select between inputs and an additional splitter is used to route the selected signal to an instructor display/projector and larger LCDs.
Education 09 00212 g006
Figure 7. Components of a student station. Shown are a 1 × 2 HDMI splitter and HDMI over CAT5 transmitter.
Figure 7. Components of a student station. Shown are a 1 × 2 HDMI splitter and HDMI over CAT5 transmitter.
Education 09 00212 g007
Figure 8. Components of an instructor station. Shown are two HDMI over CAT5 receivers, an HDMI switch and a 1 × 4 HDMI splitter with one output connected to an instructor display. The additional outputs from the HDMI splitter could be sent to larger LCDs placed around the classroom.
Figure 8. Components of an instructor station. Shown are two HDMI over CAT5 receivers, an HDMI switch and a 1 × 4 HDMI splitter with one output connected to an instructor display. The additional outputs from the HDMI splitter could be sent to larger LCDs placed around the classroom.
Education 09 00212 g008
Table 1. Composition of course sections used by gender, academic level and major type.
Table 1. Composition of course sections used by gender, academic level and major type.
SemesterGenderGender PercentageAcademic LevelAcademic Level PercentageAcademic Major
MFMFFSop.JSen.FSop.JSen.STEMNON- STEM
Fall 2018 Prototypical ALC34881%19%0151870%38%45%17%34(77%)6(13%)
Fall 2018 PALS20387%13%181144%33%46%16%19(76%)6(24%)
Spring 2019 PALS20291%9%1169042%23%35%0%16(62%)10(38%)
Spring 2019 Traditional Classroom18386%14%918245%5%40%10%15(68%)7(32%)
The traditional classroom was a non-ALC classroom. F, Sop., J, and Sen. are freshman, sophomore, junior and senior, respectively.
Table 2. Differences in students’ perceptions of active learning technology by classroom.
Table 2. Differences in students’ perceptions of active learning technology by classroom.
Traditional ALC (n = 32)PALS Economy ALC (n = 32)
QuestionMSDMSDtp
To what extent did using the available in-class technology enhance your ability to collaborate and work with your peers?2.970.703.000.84−0.2630.87
To what extent did screensharing (i.e., the ability share your screen with your group or the class) enhance your ability to collaborate and work with your peers?2.90.823.090.93−0.8570.40
To what extent did screensharing (i.e., the ability share your screen with your group or the class) enhance your learning?2.900.963.060.98−0.6430.52
Mean student response on a 4-point Likert scale.
Table 3. Example of costs for a PALS or HBS classroom.
Table 3. Example of costs for a PALS or HBS classroom.
PALSHBS
ComponentCostComponentCost
Student Station comprised of Micro-ITX PC w/8 GB RAM and 500 GB drive [$240] (e.g., Gigabyte-J1900N), LCD [$90] (e.g., Dell E2316H), HDMI-to-USB capture dongle [$300] (e.g., Magewell XL100DUSB)$630 × 8 units for $5040Student Station comprised of LDC [$90], HDMI 1 × 2 splitter [$15], HDMI over Cat5 Extender [$55] (e.g., J-Tech Digital)$160 × 8 units for $1280
Instructor Station comprised of one Raspberry Pi and LCD$125Instructor Station comprised of one LCD [$90], one HDMI 1 × 4 splitter for runs to classroom LCDs [$40], one 8 × 1 HDMI switch to select between student stations [$110]$240
Large Classroom Display [$330] (e.g., Samsung NU6900) with cart [$250]$580 × 3 units for $1740Large Classroom Display [$330] (e.g., Samsung NU6900) with cart [$250] and HDMI over Cat5 Extender [$55]$635 × 3 units for $1905
3′ × 4′ Whiteboard [$160] (e.g., Quartet PPA304)$160 × 8 units for $12803′ × 4′ Whiteboard [$160] (e.g., Quartet PPA304)$160 × 8 units for $1280
Total$8185Total$4705

Share and Cite

MDPI and ACS Style

Eickholt, J.; Jogiparthi, V.; Seeling, P.; Hinton, Q.; Johnson, M. Supporting Project-Based Learning through Economical and Flexible Learning Spaces. Educ. Sci. 2019, 9, 212. https://doi.org/10.3390/educsci9030212

AMA Style

Eickholt J, Jogiparthi V, Seeling P, Hinton Q, Johnson M. Supporting Project-Based Learning through Economical and Flexible Learning Spaces. Education Sciences. 2019; 9(3):212. https://doi.org/10.3390/educsci9030212

Chicago/Turabian Style

Eickholt, Jesse, Vikas Jogiparthi, Patrick Seeling, Quintrese Hinton, and Matthew Johnson. 2019. "Supporting Project-Based Learning through Economical and Flexible Learning Spaces" Education Sciences 9, no. 3: 212. https://doi.org/10.3390/educsci9030212

APA Style

Eickholt, J., Jogiparthi, V., Seeling, P., Hinton, Q., & Johnson, M. (2019). Supporting Project-Based Learning through Economical and Flexible Learning Spaces. Education Sciences, 9(3), 212. https://doi.org/10.3390/educsci9030212

Note that from the first issue of 2016, this journal uses article numbers instead of page numbers. See further details here.

Article Metrics

Back to TopTop