The Experiences of Hungarian Minority Parents of Children with Severe Disability from Romania
Abstract
1. Introduction
1.1. Transgenerational Trauma and Resilience in the Hungarian Minority in Romania
1.2. Legacy of Institutionalization Impact on Children with Disabilities and Their Families in Post-Regime Romania
2. Materials and Methods
2.1. Research Questions
2.2. Research Design
2.3. Development of the Interview Tool
2.4. Questions and Themes
2.5. Interview Language
2.6. Research Setting
2.7. Sample and Procedure
2.8. Data Analysis
2.9. Research Trustworthiness
3. Results
Well, what will happen to her when I’m gone… Who will take care of her? So I want her to be as independent as possible. If she grows up… She is 18… Then, she will have a place to go, to have company. Because you cannot even keep her at home when she is 18… Because you can’t take her to the park when she is over 18.(2:33, participant A, mother of an 8 years old boy/ID)1
It is very difficult! But again, with an average child, I don’t know… The hardest thing for him, of course, is what will happen to him later when I won’t be there. Nothing else… it is… We will solve the rest, we will solve everything else until then. But what about him? What will happen to him when I won’t be there? What will happen to him? (takes a long pause, sighs, tears in his eyes)(1:78, participant E, mother of an 8 years old boy, ASD)
Well, that is why it’s very difficult for me because he doesn’t talk about school or his feelings, but there is no example! And again, the example of coming home to my husband, couple, etc., I tell him… so he doesn’t have this example of people talking. We all come home… me, mum does her thing, she takes the tablet, because they have not seen each other all day, and then, the only things left are… to eat, to have a bath, to go to bed, so it’s left to the most routine form of conversation. And, if I try to open it up, I will ask him, “How was school? Did you study, did you write, did you count? I just get nice echoes back; I don’t get anything from him yet, actually.(4:64, participant D, mother of a 12-year-old girl, ID)
It’s hard (he pauses, looks in front of him), well, even my brother and I can talk like that, and I try to use quotes quote (laughs embarrassedly), and stuff like that… improve myself, so I don’t fail, because if I fail, X (the child’s name) will take it from me. I was just talking to my brother, and I said that I am not even allowed to be angry here, I am not even allowed to be hysterical (laughs); that’s a luxury for me.(2:10, participant B, mother of a 10 years old boy ASD/ADHD)
4. Discussion
4.1. Findings
4.2. Interpretations
4.3. Recommendations
4.4. Limitations
5. Conclusions
Author Contributions
Funding
Institutional Review Board Statement
Informed Consent Statement
Data Availability Statement
Conflicts of Interest
| 1 | ATLAS.ti assigns an identifier to each generated quotation by combining the index of the principal text and the first 30 characters of the text segment automatically, e.g., 2:33. |
References
- Ainsworth, M. D. S., & Bell, S. M. (1970). Attachment, exploration, and separation: Illustrated by the behavior of one-year-olds in a strange situation. Child Development, 41(1), 49. [Google Scholar] [CrossRef] [PubMed]
- ATLAS.ti Scientific Software Development GmbH. (2022). ATLAS.ti 22 windows [Software]. ATLAS.ti Scientific Software Development GmbH. Available online: https://atlasti.com (accessed on 10 July 2025).
- Babik, I., & Gardner, E. S. (2021). Factors affecting the perception of disability: A developmental perspective. Frontiers in Psychology, 12, 702166. [Google Scholar] [CrossRef] [PubMed]
- Baciu, L., & Lazăr, T.-A. (2017). Between equality and discrimination: Disabled persons in Romania. Transylvanian Review of Administrative Sciences, 2017, 5–19. [Google Scholar] [CrossRef]
- Belényi, E. H. (2011). Fogyatékosság és esélyegyenlőség oktatáspolitikai perspektívában. Új Kutatások a Neveléstudományban, 3(1), 197–206. [Google Scholar]
- Belényi, E. H. (2016). Többszörös kisebbségben: Identitás és oktatási inklúzió egy romániai magyar siket közösségben. Available online: http://hdl.handle.net/2437/234053 (accessed on 10 July 2025).
- Berry, S. C., Wise, R. G., Lawrence, A. D., & Lancaster, T. M. (2021). Extended-amygdala intrinsic functional connectivity networks: A population study. Human Brain Mapping, 42(6), 1594–1616. [Google Scholar] [CrossRef] [PubMed]
- Berszán, L. (2005). A fogyatékos személyek védelme Romániában. Esély, 5, 53–78. [Google Scholar]
- Berszán, L. (2008). Fogyatékosság és családvilágok: A sérült gyermeket nevelő családok életminősége és speciális problémái. Mentor Könyvek Kiadó. [Google Scholar]
- Berszán, L. (2017). A fogyatékos személyek társadalmi integrációja/Egyetemi kézikönyv. Egyetemi Műhely Kiadó. [Google Scholar]
- Birau, F. R., Dănăcică, D.-E., & Spulbar, C. M. (2019). Social exclusion and labor market integration of people with disabilities. A case study for romania. Sustainability, 11(18), 5014. [Google Scholar] [CrossRef]
- Bolborici, A.-M., & Bódi, D.-C. (2022). Issues of special education in Romanian schools. European Journal of Education, 5(2), 135–145. [Google Scholar] [CrossRef]
- Bowers, M. E., & Yehuda, R. (2020). Chapter 17—Intergenerational transmission of stress vulnerability and resilience. In A. Chen (Ed.), Stress resilience (pp. 257–267). Academic Press. [Google Scholar] [CrossRef]
- Bowlby, J. (1969). Attachment and loss, Vol. 1: Attachment. Basic Books. [Google Scholar]
- Brezeanu, L. (2021). Acasă. Jurnalul Decretului. Available online: https://jurnaluldecretului.ro/ (accessed on 10 July 2025).
- Canary, H. E. (2008). Creating supportive connections: A decade of research on support for families of children with disabilities. Health Communication, 23(5), 413–426. [Google Scholar] [CrossRef] [PubMed]
- Cicchetti, D., & Valentino, K. (2015). An ecological-transactional perspective on child maltreatment: Failure of the average expectable environment and its influence on child development. In Developmental psychopathology (pp. 129–201). John Wiley & Sons, Ltd. [Google Scholar] [CrossRef]
- Cienkus, K. (2022). Deinstitutionalization or transinstitutionalization? Barriers to independent living for individuals with intellectual and developmental disabilities. Notre Dame Journal of Law, Ethics & Public Policy, 36, 315. [Google Scholar]
- Cohen, D. K., & Mehta, J. D. (2017). Why reform sometimes succeeds: Understanding the conditions that produce reforms that last. American Educational Research Journal, 54(4), 644–690. [Google Scholar] [CrossRef]
- Corbin, J., & Strauss, A. (2008). Basics of qualitative research: Techniques and procedures for developing grounded theory (3rd ed.). SAGE Publications, Inc. [Google Scholar] [CrossRef]
- Dan, B. A., Kovács, K. E., Bacskai, K., Ceglédi, T., & Pusztai, G. (2023). Family–sen school collaboration and its importance in guiding educational and health-related policies and practices in the hungarian minority community in romania. International Journal of Environmental Research and Public Health, 20(3), 2054. [Google Scholar] [CrossRef] [PubMed]
- Dani, E. (2016). Székelymagyar nemzeti- és kulturálisidentitás-stratégiák a trianoni határokon túl (Székely-hungarian national and cultural identity strategies beyond the trianon borders). Hungarian Cultural Studies, 9, 11–27. [Google Scholar] [CrossRef]
- D’Eloia, M. H., & Price, P. (2018). Sense of belonging: Is inclusion the answer? In Sport and disability. Routledge. [Google Scholar]
- Dempsey, L., Dowling, M., Larkin, P., & Murphy, K. (2016). Sensitive interviewing in qualitative research. Research in Nursing & Health, 39(6), 480–490. [Google Scholar] [CrossRef] [PubMed]
- Dogaru, G.-V., & Chitescu, R.-I. (2020, September 4). Reform of public education system in Romania. International Conference Innovative Business Management & Global Entrepreneurship (IBMAGE 2020) (pp. 369–379), Warsaw, Poland. [Google Scholar] [CrossRef]
- Falus, A., Melicher, D., & Purebl, G. (2015). Mentális folyamatok epigenetikai szabályozása. Orvostovábbképző Szemle, XXII(1), 32–37. [Google Scholar]
- Findler, L., Klein Jacoby, A., & Gabis, L. (2016). Subjective happiness among mothers of children with disabilities: The role of stress, attachment, guilt and social support. Research in Developmental Disabilities, 55, 44–54. [Google Scholar] [CrossRef] [PubMed]
- Florian, L., Black-Hawkins, K., & Rouse, M. (2016). Achievement and inclusion in schools (2nd ed.). Routledge. [Google Scholar] [CrossRef]
- French, M., Kimmitt, J., Wilson, R., Jamieson, D., & Lowe, T. (2023). Social impact bonds and public service reform: Back to the future of New Public Management? International Public Management Journal, 26(3), 376–395. [Google Scholar] [CrossRef]
- Gardiner, E., & Iarocci, G. (2012). Unhappy (and happy) in their own way: A developmental psychopathology perspective on quality of life for families living with developmental disability with and without autism. Research in Developmental Disabilities, 33(6), 2177–2192. [Google Scholar] [CrossRef] [PubMed]
- Gardner, M., Hutt, S., Kamentz, D., Duckworth, A. L., & D’Mello, S. K. (2020). How does high school extracurricular participation predict bachelor’s degree attainment? It is complicated. Journal of Research on Adolescence (Wiley-Blackwell), 30(3), 753–768. [Google Scholar] [CrossRef] [PubMed]
- Glaser, B., & Strauss, A. (2017). Discovery of grounded theory: Strategies for qualitative research. Routledge. [Google Scholar] [CrossRef]
- Gore, J., Rosser, B., Jaremus, F., Miller, A., & Harris, J. (2024). Fresh evidence on the relationship between years of experience and teaching quality. The Australian Educational Researcher, 51(2), 547–570. [Google Scholar] [CrossRef]
- Grigoras, V., Salazar, M., Vladu, C. I., & Briciu, C. (2021). Diagnosis of the situation of persons with disabilities in Romania. Ministreul Municii si Protectiei Sociale. [Google Scholar]
- Gyarmati, B. F. (2020). Analysis of the special education system in Romania. Romanian Journal of School Psychology, 13(26), 23–31. [Google Scholar]
- Harvey, C. (2015). Maternal subjectivity in mothering a child with a disability: A psychoanalytical perspective. Agenda, 29(2), 89–100. [Google Scholar] [CrossRef]
- Henwood, K., & Pidgeon, N. (2003). Grounded theory in psychological research. In Qualitative research in psychology: Expanding perspectives in methodology and design (pp. 131–155). American Psychological Association. [Google Scholar] [CrossRef]
- Hjorthold, A. (2017). Social vulnerability factors for children in an institution in Romania. Analele Ştiinţifice Ale Universităţii “Alexandru Ioan Cuza” Din Iaşi. Sociologie Şi Asistenţă Socială, 10(1), 101–113. [Google Scholar]
- Hurjui, I., & Hurjui, C. M. (2018). General considerations on people with disabilities. Romanian Society of Legal Medicine, 26, 225–228. [Google Scholar]
- Hutchinson, M., East, L., Stasa, H., & Jackson, D. (2014). Deriving consensus on the characteristics of advanced practice nursing: Meta-summary of more than 2 decades of research. Nursing Research, 62(2), 116–128. [Google Scholar] [CrossRef] [PubMed]
- Jackson, A. J. (2021). Worlds of care: The emotional lives of fathers caring for children with disabilities. University of California Press. [Google Scholar]
- Juvonen, J., Lessard, L. M., Rastogi, R., Schacter, H. L., & Smith, D. S. (2019). Promoting social inclusion in educational settings: Challenges and opportunities. Educational Psychologist, 54(4), 250–270. [Google Scholar] [CrossRef]
- Kagan, J. (1999). The role of parents in children’s psychological development. Pediatrics, 104(1 Pt 2), 164–167. [Google Scholar] [CrossRef] [PubMed]
- Kálmán, Z., & Könczei, G. (2022). A taigetosztól az esélyegyenlőségig. Osiris. [Google Scholar]
- Kandiyoti, D. (2016). The paradoxes of masculinity: Some thoughts on segregated societies. In Dislocating masculinity (2nd ed.). Routledge. [Google Scholar]
- Krippner, S., & Barrett, D. (2019). Transgenerational trauma: The Role of epigenetics. The Journal of Mind and Behavior, 40(1), 53–62. [Google Scholar]
- Lickliter, R., & Honeycutt, H. (2013). A developmental evolutionary framework for psychology. Review of General Psychology, 17(2), 184–189. [Google Scholar] [CrossRef]
- Lipset, S. (Ed.). (2017). Revolution and counterrevolution: Change and persistence in social structures (2nd ed.). Routledge. [Google Scholar] [CrossRef]
- Llewellyn, G., & Hindmarsh, G. (2015). Parents with intellectual disability in a population context. Current Developmental Disorders Reports, 2(2), 119–126. [Google Scholar] [CrossRef] [PubMed]
- McCulley, M. (2024). Epigenetics and health: A practical guide. John Wiley & Sons. [Google Scholar]
- McLaughlin, J., Goodley, D., Clavering, E., & Fisher, P. (2008). Families raising disabled children: Enabling care and social justice (2008th ed.). Palgrave Macmillan. [Google Scholar]
- Montenegro, C., Dominguez, M. I., Moller, J. G., Thomas, F., & Ortiz, J. U. (2023). Moving psychiatric deinstitutionalization forward: A scoping review of barriers and facilitators. Cambridge Prisms: Global Mental Health, 10, e29. [Google Scholar] [CrossRef] [PubMed]
- Morrison, L. (2004). Ceausescu’s legacy: Family struggles and institutionalization of children in Romania. Journal of Family History, 29(2), 168–182. [Google Scholar] [CrossRef]
- National Research Council. (2012). Disability classification in education: A systematic approach to inclusion. National Research Council. [Google Scholar]
- Neagu, M. (2021). Voices from the silent cradles: Life histories of Romania’s looked-after children. Bristol University Press. Available online: https://policy.bristoluniversitypress.co.uk/voices-from-the-silent-cradles (accessed on 16 July 2025).
- Olusanya, B. O., Kancherla, V., Shaheen, A., Ogbo, F. A., & Davis, A. C. (2022). Global and regional prevalence of disabilities among children and adolescents: Analysis of findings from global health databases. Frontiers in Public Health, 10, 977453. [Google Scholar] [CrossRef] [PubMed]
- Orvos-Tóth, N. (2018). Örökölt sors. Kulcslyuk kiadó. Available online: https://bookline.hu/product/home.action?_v=Orvos_Toth_Noemi_Orokolt_sors&type=22&id=308513 (accessed on 10 July 2025).
- Petre, I., Barna, F., Gurgus, D., Tomescu, L. C., Apostol, A., Petre, I., Furau, C., Năchescu, M. L., & Bordianu, A. (2023). Analysis of the healthcare system in Romania: A brief review. Healthcare, 11(14), 2069. [Google Scholar] [CrossRef] [PubMed]
- Podgórska-Jachnik, D. (2024). Interinstitutional support and deinstitutionalization of social services for individuals with disabilities as a context for inclusive education. Edukacyjna Analiza Transakcyjna, 13, 363–378. [Google Scholar] [CrossRef]
- Pop-Eleches, C. (2006). The Impact of an abortion ban on socioeconomic outcomes of children: Evidence from Romania. Journal of Political Economy, 114(4), 744–773. [Google Scholar] [CrossRef]
- Powers, M. A., Bardsley, J. K., Cypress, M., Funnell, M. M., Harms, D., Hess-Fischl, A., Hooks, B., Isaacs, D., Mandel, E. D., Maryniuk, M. D., Norton, A., Rinker, J., Siminerio, L. M., & Uelmen, S. (2020). Diabetes self-management education and support in adults with type 2 diabetes: A consensus report of the American diabetes association, the association of diabetes care & education specialists, the academy of nutrition and dietetics, the American academy of family physicians, the American academy of pas, the American association of nurse practitioners, and the American pharmacists association. Diabetes Care, 43(7), 1636–1649. [Google Scholar] [CrossRef] [PubMed]
- Romanian Ministry of Health. (2020). Strategic plans for the inclusion of children with disabilities in Romania. Available online: https://anpd.gov.ro/web/wp-content/uploads/2022/12/The-National-Strategy-for-the-Rights-of-Persons-with-Disabilities-An-equitable-Romania-2022-2027.pdf (accessed on 16 July 2025).
- Romsics, L. (2020). A trianonibékeszerződés. Helikon. [Google Scholar]
- Sántha, K. (2009). Bevezetés a kvalitatív pedagógiai kutatás módszertanába. Eötvös József. [Google Scholar]
- Sántha, K. (2011). Abdukció a kvalitatív kutatásban. Eötvös József. [Google Scholar]
- Sántha, K., & Gyeszli, E. (2022). Abduction in teaching: Results of a qualitative research. The New Educational Review, 68, 173–185. [Google Scholar] [CrossRef]
- Singer, J. L. (2007). Experimental studies of ongoing conscious experience. In G. R. Bock, & J. Marsh (Eds.), Novartis foundation symposia (1st ed., pp. 100–122). Wiley. [Google Scholar] [CrossRef]
- Soare, F. S., & Institutul de Investigare a Crimelor Comunismului și Memoria Exilului Românesc (Eds.). (2013). Politică și societate în epoca Ceaușescu. [Politics and society in the Ceausescu era]. Polirom. [Google Scholar]
- Stuart, H. (2016). Reducing the stigma of mental illness. Global Mental Health, 3, e17. [Google Scholar] [CrossRef] [PubMed]
- Székely, I. (2015). Reziliencia: A rendszerelmélettől a társadalomtudományokig. Replika, 94, 7–23. [Google Scholar]
- Tokić, A., Slišković, A., & Nikolić Ivanišević, M. (2023). Well-Being of parents of children with disabilities—Does employment status matter? Social Sciences, 12(8), 463. [Google Scholar] [CrossRef]
- UNICEF. (2023). Inclusive education and long-term care: Challenges and solutions in Eastern Europe. UNICEF. Available online: https://www.unicef.org/eca/reports/focus-quality-inclusive-education (accessed on 16 July 2025).
- World Health Organization. (2022). Global report on health equity for persons with disabilities. WHO. Available online: https://www.who.int/publications/i/item/9789240063600 (accessed on 16 July 2025).
- Zoja, L. (2018). The father: Historical, psychological and cultural perspectives (2nd ed.). Routledge. [Google Scholar] [CrossRef]
- Zulfia, R. (2020). Mother’s experience in caring for children with special needs: A literature review. IJDS Indonesian Journal of Disability Studies, 7(1), 8–18. [Google Scholar] [CrossRef]



| Main Category | Subcategory | Number of Codes | (% of Subcodes) | Related Quotes |
|---|---|---|---|---|
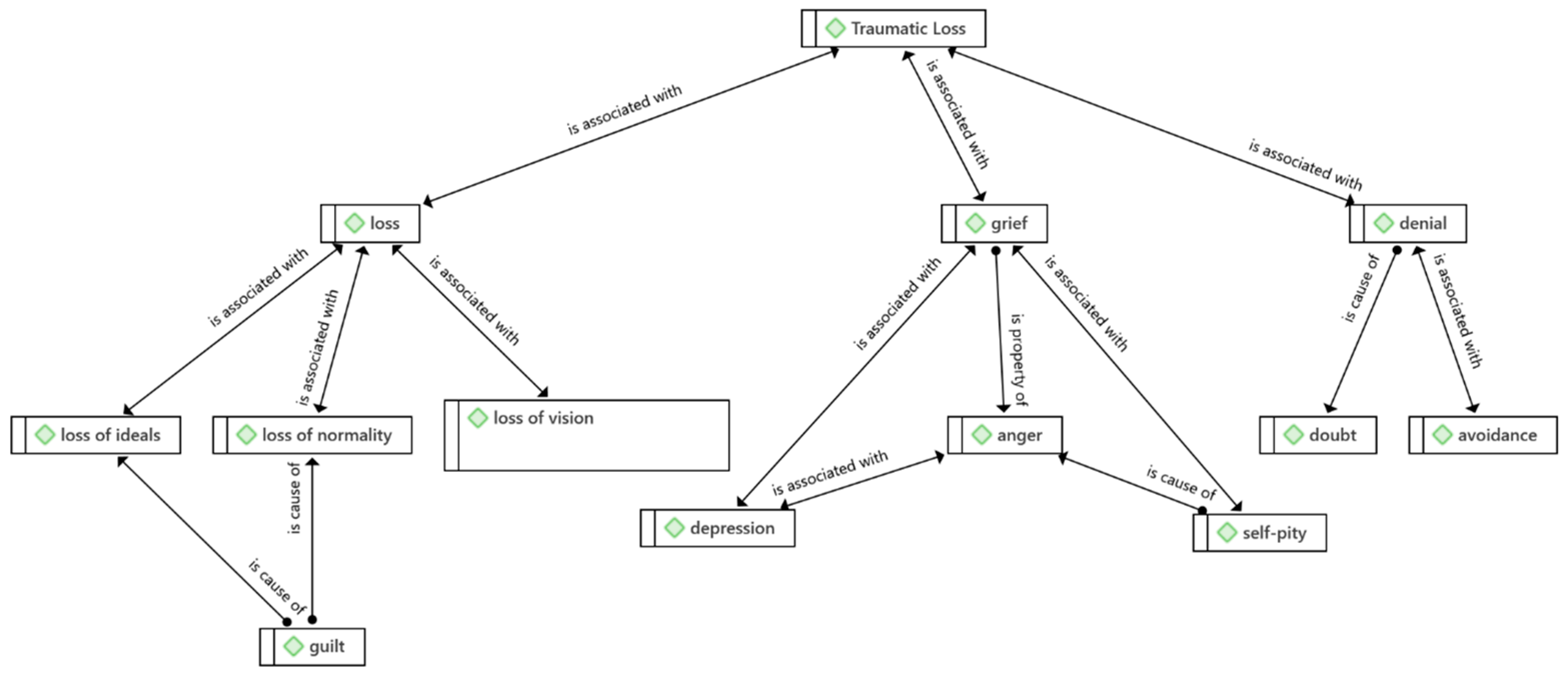
| Traumatic Loss | 321 | 100% | ||
| Loss | 33 | 10.28% | “Everything changes; it’s different… difficult…” (5:8) | |
| Loss of Normality | 33 | 10.28% | “I didn’t raise a normal child.” (1:55) | |
| Loss of Vision | 18 | 5.61% | “What will happen if I can’t take it anymore? What will happen?” (9:11) | |
| Loss of Ideals | 15 | 4.67% | “…I don’t know if this can ever be processed…” (6:22) | |
| Grief | 48 | 14.95% | “I’m sorry, I’m scared, and I often don’t know what else to do…” (11:2) | |
| Self-Pity | 51 | 15.89% | “…I didn’t ask, didn’t get, or maybe I did, but I don’t know (smiles nervously).” (7:19) | |
| Depression | 33 | 10.28% | “…I have no big expectations; I just go on by myself and… (long pause)” (3:15) | |
| Anger | 21 | 6.54% | “I was angry, of course; there are still times when I’m angry…” (2:17) | |
| Denial | 24 | 7.48% | “The father didn’t accept it, and the grandparents only pretend; they don’t really understand…” (10:32) | |
| Doubt | 27 | 8.41% | “Everyone gave me false hope, but then nothing changed…” (1:23) | |
| Avoidance | 18 | 5.61% | “We stay at home a lot; others don’t understand…” (3:11) | |
| Sense of Belonging | 354 | 100% | ||
| Belonging as a Parent | 51 | 14.41% | “…Only my sister is left for me. Sometimes, I wish I could go somewhere, anywhere…” (2:19) | |
| Strong Parent Role | 66 | 18.64% | “I do everything, even beyond my strength…” (8:17) | |
| Protection | 54 | 15.25% | “Both of us are together every day, always together.” (1:33) | |
| Safety | 48 | 13.56% | “There, I don’t need to explain; it’s a good place…” (4:9) | |
| Belonging as a Child | 51 | 14.41% | “It’s good that he has somewhere to go.” (5:8) | |
| Encouraging Social Participation | 33 | 9.32% | “Everyone is curious, but then they get scared. It’s hard to go anywhere, but we still try…” (11:22) | |
| Inclusion | 24 | 6.78% | “…The people around him are accepting…” (3:19) | |
| Loneliness | 27 | 7.63% | “I need a man, someone to discuss the everyday struggles with…” (1:13) | |
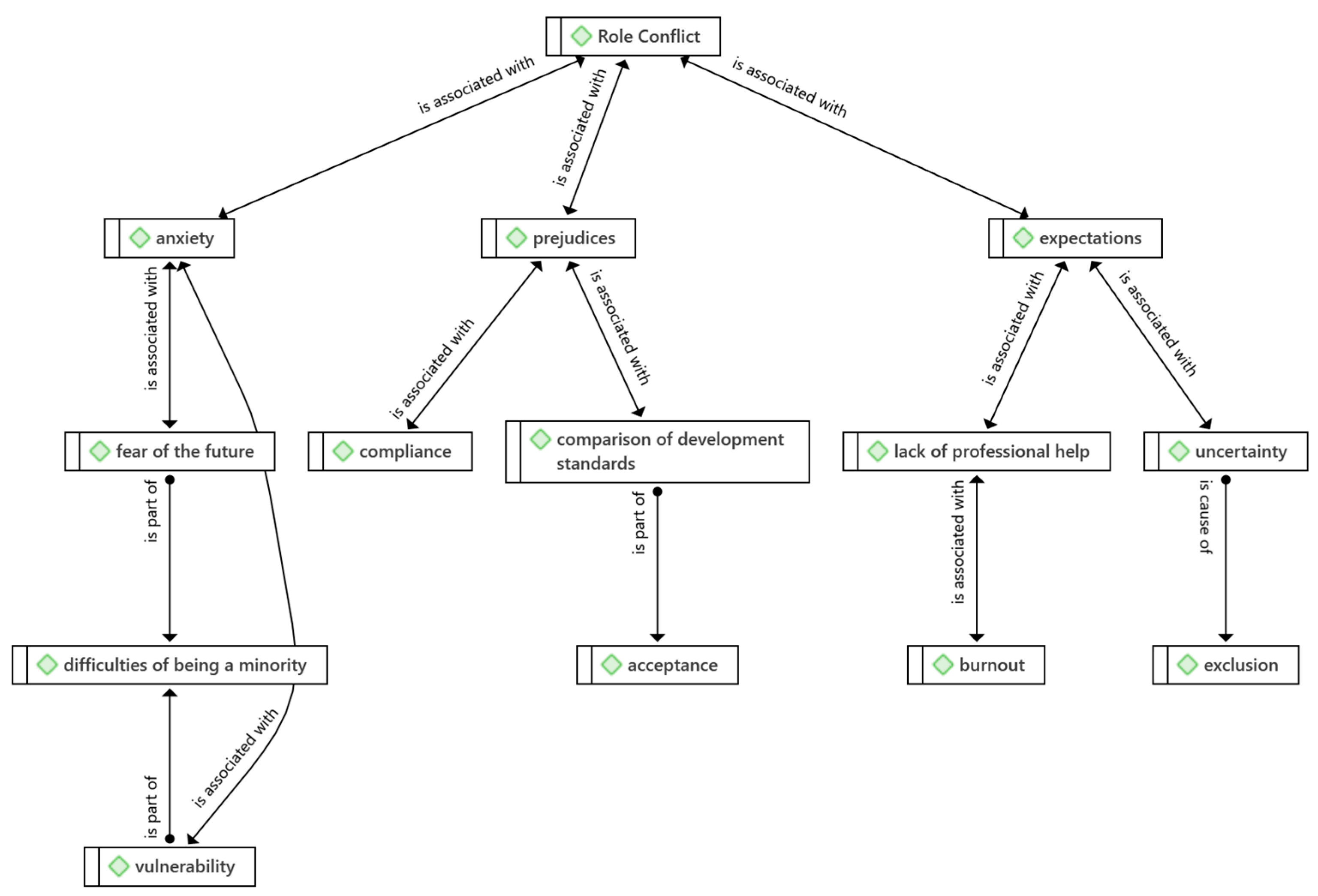
| Role Conflict | 438 | 100% | ||
| Anxieties | 63 | 14.38% | “…I think about many things, but my thoughts always return to this.” (1:19) | |
| Vulnerability | 54 | 12.33% | “Who else could help? No one…” (7:22) | |
| Fear of the Future | 45 | 10.27% | “Oh, I don’t know what will happen. It gets harder every day, and I don’t know…” (6:33) | |
| Challenges from Minority Status | 18 | 4.11% | “He doesn’t speak Romanian; he doesn’t understand, and I don’t think he ever will.” (3:19) | |
| Prejudices | 51 | 11.64% | “If he throws a tantrum, they just stare and judge…” (5:6) | |
| Comparing Development Standards | 45 | 10.27% | “If he could understand a little more, like other kids left alone, then I could leave him too.” (11:22) | |
| Conformance | 33 | 7.53% | “I don’t know in what way, but I think we’re doing everything differently. I wish we were like others…” (5:26) | |
| Acceptance | 24 | 5.48% | “This is another big question mark… It depends on where we’re heading. He’s changed a lot, but there’s still so much more needed for society to accept him…” (2:39) | |
| Expectations | 48 | 10.96% | “It would be great if he could do more…” (1:28) | |
| Lack of Professional Support | 27 | 6.16% | “They can’t help; he’s already a big boy. It’s not so easy to help him now…” (3:36) | |
| Uncertainty | 30 | 6.85% | “It’ll be okay somehow, I don’t know how… (takes a deep sigh)” (6:11) | |
| Exclusion | 15 | 3.42% | “For example, last time at the park, no one dared to approach us…” (2:27) |
| Characteristics | Distribution |
|---|---|
| Gender | |
| Female | 8 |
| Male | 3 |
| Occupation | |
| Working parent | 5 |
| Caregiver | 6 |
| Location | |
| Oradea | 6 |
| Valea lui Mihai | 2 |
| Salonta | 3 |
| Gender | Age (Years) | Role | Age of Child (Years) | Child’s Diagnosis | Family Status | Pseudonym | Caregiving Experiences |
|---|---|---|---|---|---|---|---|
| Female | 39 | Mother | 8 | Intellectual Disability (ID) | Divorced | A | Navigated challenges with early diagnosis and therapy access; primarily relies on informal family support networks. |
| Female | 43 | Mother | 10 | Autism Spectrum Disorder (ASD)/ADHD | Divorced | B | Manages behavioral and attention-related challenges; active in school-based support programs and local parent groups. |
| Female | 42 | Mother | 10 | ASD | Married | C | Focuses on structured routines and speech therapy; experiences occasional role conflict due to caregiving demands and professional responsibilities. |
| Female | 56 | Mother | 12 | ID | Married | D | Balances caregiving with long-term planning for transitioning the child into adulthood; heavily involved in community-based initiatives for special needs families. |
| Female | 43 | Mother | 8 | ASD | Divorced | E | Advocates for inclusive education; faces difficulties accessing consistent therapy in rural areas. |
| Female | 44 | Mother | 9 | ID | Married | F | Utilizes multidisciplinary support services for developmental progress; benefits from strong spousal collaboration in caregiving duties. |
| Female | 42 | Mother | 10 | ID | Divorced | G | Struggles with limited access to social services; relies on personal resilience and extended family support for managing daily caregiving tasks. |
| Female | 41 | Mother | 10 | ASD | Divorced | H | Focuses on fostering independence through targeted therapies; finds emotional support in peer groups of parents with similar experiences. |
| Male | 46 | Father | 12 | ASD/ADHD | Widowed | I | Navigates caregiving as a single parent; prioritizes emotional well-being and therapy, but reports difficulty balancing work and caregiving responsibilities. |
| Male | 44 | Father | 11 | ASD | Married | J | Supports child’s educational and therapeutic needs with a team-based approach; heavily involved in advocating for better support in schools. |
| Male | 45 | Father | 12 | ID | Married | K | Plans for long-term care while managing current developmental and health needs; benefits from a collaborative caregiving approach with spouse and community support systems. |
| Themes | Subthemes | Related Themes |
|---|---|---|
| Traumatic loss | Loss | Guilt |
| Loss of normality | ||
| Loss of ideals | ||
| Denial | ||
| Loss of vision | ||
| Doubt | ||
| Avoidance | ||
| Grief | ||
| Self-pity | ||
| Anger/Depression | ||
| Sense of Belonging | Sense of belonging as a parent | Pertinent parenting |
| Inclusive/accepting parenting | ||
| Sense of belonging as a child with a disability | ||
| Protection/safety | ||
| Inclusion vs. exclusion | ||
| Loneliness | ||
| Promoting social participation | ||
| Role Conflict | Prejudices | Comparison of development standards |
| Lack of professional help | ||
| Compliance/Acceptance | ||
| Expectations | ||
| Fear of the future | ||
| Uncertainty | ||
| Vulnerability | ||
| Anxiety | ||
| Difficulties of being a minority |
| Theme | Subthemes | Findings from This Study | Comparison to International Research |
|---|---|---|---|
| Traumatic Loss | loss, grief, denial | Parents reported significant emotional strain, including the loss of normalcy, guilt, and fears about the future. | International studies (Llewellyn & Hindmarsh, 2015) note role conflicts are exacerbated by inadequate support systems, but minority families often face additional linguistic and cultural barriers to accessing services (Birau et al., 2019). |
| Sense of Belonging | social isolation, inclusion | Parents expressed a need for acceptance and a sense of safety for their children but faced stigmatization and isolation. | Studies in developed contexts (Canary, 2008; Morrison, 2004) highlight structural barriers, though deinstitutionalization has led to more community-based care options in countries like the UK and Canada. Romania lags in such reforms. |
| Role Conflict | expectations, vulnerability | Parents struggled with balancing caregiving with work and societal expectations, particularly single parents. | Similar strategies are noted globally (Tokić et al., 2023), though international studies show greater access to structured peer support groups and training programs for caregivers, which remain sparse in Romania (Petre et al., 2023). |
| Barriers to Support | lack of services | Centralized systems and financial constraints left parents without adequate professional or social support. | International studies (Llewellyn & Hindmarsh, 2015) note role conflicts are exacerbated by inadequate support systems, but minority families often face additional linguistic and cultural barriers to accessing services (Birau et al., 2019). |
| Coping Strategies | informal networks, advocacy | Parents relied on informal networks, personal resilience, and advocacy for their children to cope with systemic gaps. | Studies in developed contexts (Montenegro et al., 2023) highlight structural barriers, though deinstitutionalization has led to more community-based care options in countries like the UK and Canada. Romania lags in such reforms. |
Disclaimer/Publisher’s Note: The statements, opinions and data contained in all publications are solely those of the individual author(s) and contributor(s) and not of MDPI and/or the editor(s). MDPI and/or the editor(s) disclaim responsibility for any injury to people or property resulting from any ideas, methods, instructions or products referred to in the content. |
© 2025 by the authors. Licensee MDPI, Basel, Switzerland. This article is an open access article distributed under the terms and conditions of the Creative Commons Attribution (CC BY) license (https://creativecommons.org/licenses/by/4.0/).
Share and Cite
Kovács, K.E.; Dan, B.A. The Experiences of Hungarian Minority Parents of Children with Severe Disability from Romania. Educ. Sci. 2025, 15, 938. https://doi.org/10.3390/educsci15080938
Kovács KE, Dan BA. The Experiences of Hungarian Minority Parents of Children with Severe Disability from Romania. Education Sciences. 2025; 15(8):938. https://doi.org/10.3390/educsci15080938
Chicago/Turabian StyleKovács, Karolina Eszter, and Beáta Andrea Dan. 2025. "The Experiences of Hungarian Minority Parents of Children with Severe Disability from Romania" Education Sciences 15, no. 8: 938. https://doi.org/10.3390/educsci15080938
APA StyleKovács, K. E., & Dan, B. A. (2025). The Experiences of Hungarian Minority Parents of Children with Severe Disability from Romania. Education Sciences, 15(8), 938. https://doi.org/10.3390/educsci15080938

