Thriving Children’s Emotional Self-Regulation in Preschool: A Systematic Review Discussed from an Interactionist Perspective
Abstract
1. Introduction
1.1. Emotional Self-Regulation and School Readiness
1.2. Teacher–Child Relationships and Preschool Teachers’ Socio-Emotional Competence
1.3. High-Quality TCR: A Matter of Emotions
1.4. Social Bonds and Emotional Attunement
1.5. The Relational Competence Model
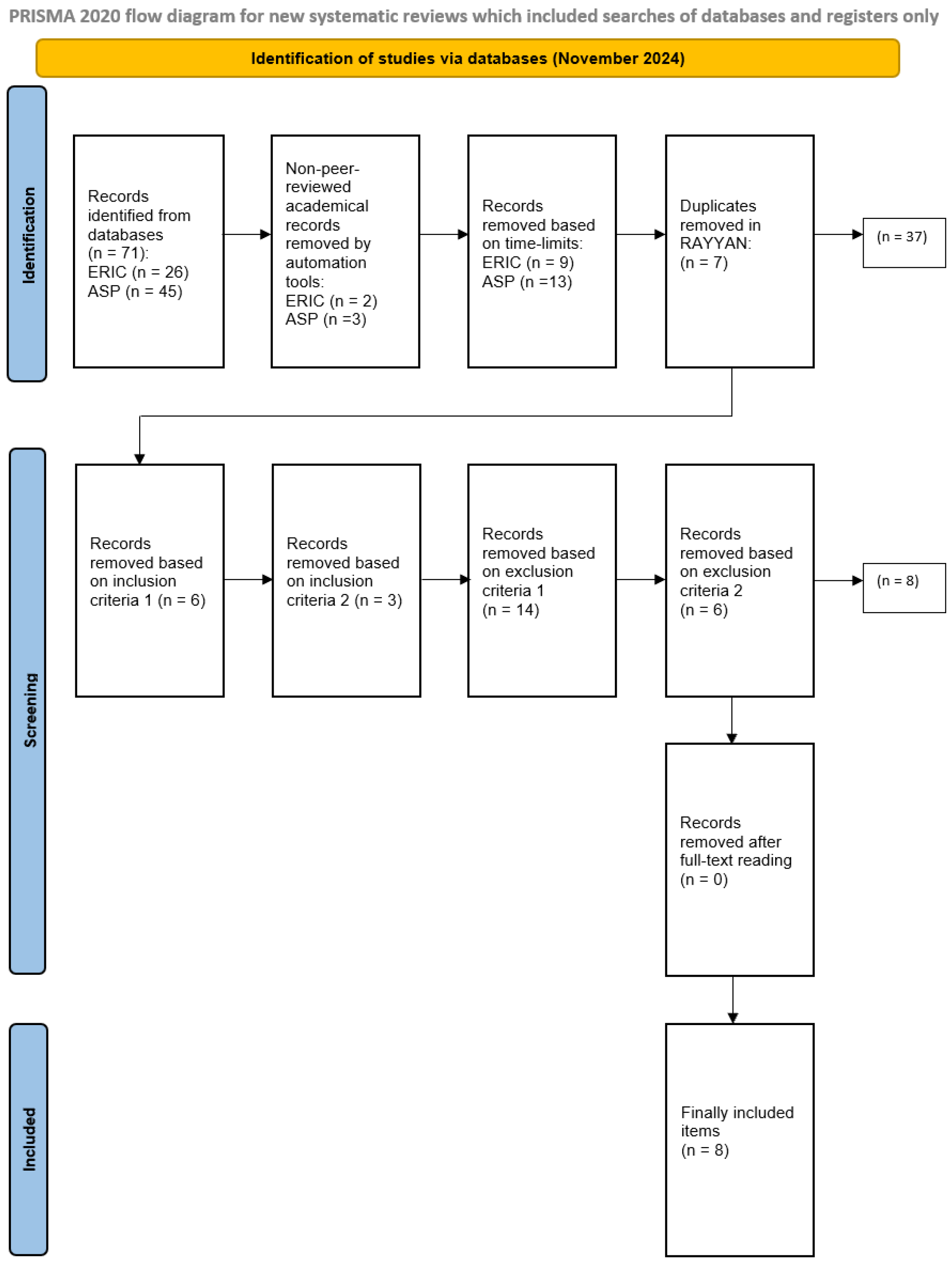
2. Materials and Methods
2.1. Search Process
2.2. Screening
2.2.1. Inclusion Criteria
- Studies focusing on the concept of “emotional self-regulation”.
- Studies targeting children aged 1 to 5 years.
2.2.2. Exclusion Criteria
- Studies not conducted in a preschool context.
- Studies written in languages other than English.
3. Results
3.1. Emotional Self-Regulation and the Teacher–Child Relationship
3.2. Emotional Self-Regulation and School Readiness
4. Theoretical Discussion
4.1. Emotional Support as a Foundation for Bonding
4.2. Social Bond and Relational Competence as a Buffer for School Readiness
5. Conclusions
Author Contributions
Funding
Institutional Review Board Statement
Informed Consent Statement
Data Availability Statement
Conflicts of Interest
Appendix A
| No | References | Country | Sample | Framework | Study Focus | Method | Measures | Main Findings Relevant to Study Focus |
| 1 | L. Arnott (2018) Children’s negotiation tactics and socio-emotional self-regulation in child-led play experiences: the influence of the preschool pedagogic culture. Early Child Development and Care, 188(7), 951–965, https://doi.org/10.1080/03004430.2018.1443919 | Scotland | 90 children aged 3–5 | Bernstein’s pedagogical discourse | Examine how children perceive cues in structured Early Childhood Education environments to understand how they navigate and control their play activities and socio-emotional interactions. | Qualitative observations, interviews and child-centered play-based methodologies | An interpretivist stance to see structures in the gathered data. | The findings revealed that preschool children interpreted and shaped the dialogue to manage their own socio-emotional interactions. In this process, their socio-emotional self-regulated play experiences involved negotiation between the children and the environment. |
| 2 | Cadima et al. (2016) Self-regulation in early childhood: the interplay between family risk, temperament and teacher–child interactions. European Journal of Developmental Psychology, 13(3), 341–360. http://dx.doi.org/10.1080/17405629.2016.1161506 | Portugal | 485 preschool children (233 at-risk students aged between 40-80 months from 47 classrooms and 252 non-risk students aged 35–76 months from 56 classrooms) | A social-ecological systemic approach | Examining the correlation between the quality of family risk, classroom interactions and their influence on children’s self-regulation abilities | Classroom observations of teacher-child interactions together with questionnaires | Multiple assessments i.e., Subtests from the Head-Toes-Knees-Shoulders, the Preschool Self-Regulation Assessment, Emotional Regulation Checklist, Children’s Behavior Questionnaire-Short Form. | The study demonstrated that children at risk exhibited lower levels of cool behavior regulation compared to their non-risk counterparts. Furthermore, classroom quality was positively associated with cool behavioral self-regulation. Moderating effects were observed between family risk and classroom quality on both hot behavioral regulation and emotional regulation. Classroom quality emerged as a protective factor for children exposed to higher levels of risk. |
| 3 | Geng et al. (2024) Associations Between Behavioral, Cognitive, and Emotional Self-Regulation and Academic and Social Outcomes Among Chinese Children: a Meta-analysis. Educational Psychology Review, 36(4), 1–38. https://doi.org/10.1007/s10648-023-09840-3 | China | Synthesized results from 57 studies (109 effect sizes; total n = 15,760, age range = 36–96 months) | Not obvious | Examining if different aspects of self-regulation, including behavioral, cognitive, and emotional self-regulation, are correlated with academic and social outcomes among Chinese children aged 3 to 8 years. The study also explored the moderating effects of individual and study characteristics. | Systematic literature review | Meta-analysis (Cohen’s kappa) | The findings revealed that Chinese children’s higher levels of behavioral and cognitive self- regulation were associated with better performance in math, literacy, language and advanced social skills. The study demonstrated that emotional self-regulation is positively related to academic and social competence. The results show that behavioral self-regulation, in particular, is important for younger children to achieve social competence. Overall, the result support the multidimensionality of self-regulation and uncover differential relations between its components and child outcomes. |
| 4 | Guedes et al. (2023) Unique and joint contributions of behavioral and emotional self-regulation to school readiness. Applied Developmental Science, 27(2), 136–155 https://doi.org/10.1080/10888691.2022.2045200 | Portugal | 231 preschoolers (50% boys) and their teachers | Not obvious | The study explores associations between behavioral and emotional—self—regulation and emergent literacy and early social skills for preschool boys and girls including gender-differentiated paths | Assessment protocols | Multiple assessments i.e., the Head-Toes-Knees-Shoulders task, the Challenging Situations Task, Vocabulary subtest | The study shows that behavioral and emotional self-regulation skills in general had similar impact on both the boys’ and the girls’ emergent literacy and early social skills. Despite this the result indicated that girls with greater difficulties in regulating their emotions were more likely to give angry-aggressive solutions to the presented social problems. Boys with more advanced behavioral self-regulation were able to produce better oral narratives, which was not the same for the girl. The findings indicate that behavioral self-regulation appears to support children’s effective problem solving, but a relationship between emotional self-regulation and social problem-solving skills was found only in the girls The results indicate that emotional self -regulation, alongside behavioral self-regulation, is important for children’s expressive vocabulary. |
| 5 | Huang et al. (2023) Exploring the Associations among Chinese Kindergartners between Academic Achievement and Behavioral, Cognitive and Emotional Self-Regulation. Early Education and Development, 34(3), 591–606. https://doi.org/10.1080/10409289.2022.2056695 | China | 576 Chinese children (M = 49.39 months, SD = 6.70 months, range = 35–69 months; 286 girls, 290 boys; 288 K1 children, 288 K2 children) K1: 3–4 years old K2: 4–5 years old | Not obvious | Examine the characteristics of Chinese kindergarten children’s behavioral, cognitive and emotional self-regulation and their associations with early academic outcomes, including gender and age differences, | Questionnaires and direct assessment of children’s emergent numeracy and literacy skills | Child Self-Regulation and Behavior Questionnaire, The International Development Early Learning Assessment were use to assess children’s numeracy and literacy outcomes | The results show that girls scored significantly higher on behavioral and emotional self-regulation compared to boys. Regarding cognitive self-regulation, there was no significant difference. In terms of gender and age, only K2 girls demonstrated advantages in emotional self-regulation compared to K2 boys, whereas K1 girls did not. The results also indicate that behavioral, cognitive, and emotional self-regulation were significantly associated with numeracy and literacy scores after controlling for age and gender. However, the emotional aspect showed the weakest correlation. |
| 6 | Oppermann et al. (2023) Associations between preschool quality and children’s social-emotional development until 2nd grade of elementary school. Early Childhood Research Quarterly, 63, 133–144. https://doi.org/10.1016/j.ecresq.2022.12.002 | Germany | 554 German children (48% female) | Not obvious | The study explores the long-term connections between preschool education quality and children’s social-emotional development, including gender differences, following their progress from preschool to the second grade of elementary school | Quantitative surveys | Children’s emotional self-regulation, aggressiveness, and prosocial behavior were assessed by their preschool and elementary school teachers using the German adaptation of the California Child Q-Sort | The results revealed no general association between preschool quality and children’s later social-emotional skills. However, the effect of preschool quality differed by gender, with higher preschool quality being associated with enhanced social-emotional development in boys but not in girls. |
| 7 | Rose et al. (2018) The roles of receptive and productive language in children’s socioemotional development. Social Development, 27, 777–792. https://doi.org/10.1111/sode.12317 | Germany | 547 German children | A sociocultural perspective | Examine the extent to which early receptive and productive language abilities predict the development of emotional self-regulation, cooperative behavior, and aggressive behavior in children, as well as potential gender differences in these associations. | A quantitative comprehensive interdisciplinary longitudinal study. | Multiple tests i.e., Peabody Picture Vocabulary Test, SETK 3–5, Highest International Socio-Economic Index of Occupational Status, Oomen Nonverbal Intelligence Test | The study found that early language skills at age 3, specifically receptive language (understanding language), predicted different aspects of children’s socioemotional development. For boys, receptive language was important for all three areas: cooperative behavior, aggression, and emotional self-regulation. In other words, boys who were better at understanding language at age 3 showed more cooperation, less aggression, and better emotional control as they grew older. For girls, the impact was different. Productive language (speaking and expressing themselves) played a key role in reducing aggressive behavior and had a small effect on improving emotional self-regulation. Receptive language did not show the same significant impact on girls’ socioemotional development as it did for boys. The findings highlight the importance of considering gender differences when looking at how language skills influence children’s social and emotional growth. For boys, understanding language was crucial, while for girls, the ability to express themselves verbally had more of an effect |
| 8 | Slot et al. (2017) Preschoolers’ cognitive and emotional self-regulation in pretend play: Relations with executive functions and quality of play. Infant and Child Development, 26, 1–21. https://doi.org/10.1002/icd.2038 | The Netherlands | 113 children (59 boys, mean age 37 months) from 37 classrooms (3–4 children per classroom) together with 37 teachers. | Not obvious | Contribute knowledge in two ways: (1) Assessing children’s emotional and cognitive self-regulation in naturalistic classroom contexts, and (2) Investigating the relationship between children’s hot and cool executive functions and the quality of their pretend play. | An in-depth observational study (conducted within a large-scale cohort study) | Multiplied observation measures i.e., Classroom Assessment Scoring System, the Self-Regulation in Play Scale, Smilansky Scale for Evaluation of Dramatic and Sociodramatic Play | The study revealed that 3-year-old children are capable of both cognitive and emotional self-regulation during pretend play. The children demonstrated metacognitive regulation by planning, monitoring, and controlling their play, although explicit metacognitive knowledge was rare, suggesting it is still developing at this age. Emotionally, the children were able to manage and adjust their emotions to avoid disrupting play. They also handled mild conflicts with peers successfully, sometimes with teacher assistance. However, about one-third of the children did not show overt emotion regulation. |
References
- Alasuutari, M. (2020). Documents in interaction: A case study on parent-teacher meetings (ECEC). In M. Alasuutari, H. Kelle, & H. Knauf (Eds.), Documentation in institutional contexts of early childhood normalisation, participation and professionalism (pp. 205–224). Springer. [Google Scholar]
- Arnott, L. (2018). Children’s negotiation tactics and socio-emotional self-regulation in child-led play experiences: The influence of the preschool pedagogic culture. Early Child Development and Care, 188(7), 951–965. [Google Scholar] [CrossRef]
- Aspelin, J. (2018). Lärares relationskompetens. Vad är det? Hur kan det utvecklas? [Teachers’ relational competence. What is it? How can it be developed?]. Liber. [Google Scholar]
- Aspelin, J., & Johansson, L. (2017). Relationell pedagogik–Ingången till ett fält [Relational pedagogy–The entrance to a field]. Pedagogisk Forskning i Sverige, 3–4(22), 159–165. Available online: https://open.lnu.se/index.php/PFS/article/view/1446 (accessed on 3 August 2024).
- Aspelin, J., & Jönsson, A. (2019). Relational competence in teacher education. Concept analysis and report from a pilot study. Teacher Development, 23(1), 264–283. [Google Scholar] [CrossRef]
- Aspelin, J., & Östlund, D. (2020). Relationskompetens i specialpedagogiska utbildningar: Hur framställs ämnet i kursplaner för specialpedagog-och speciallärarprogram i Sverige? [Relational competence in special education: How is the subject presented in curricula for special education programs in Sweden?]. Educare Vetenskapliga Skrifter, 2, 117–142. [Google Scholar]
- Aspelin, J., Östlund, D., & Jönsson, A. (2021). Pre-service special educators’ understandings of relational competence. Frontiers in Education, 6, 678793. [Google Scholar] [CrossRef]
- Bae, B. (2012). Children and teachers as partners in communication: Focus on spacious and narrow interactional patterns. International Journal of Early Childhood, 44(1), 53–69. [Google Scholar] [CrossRef]
- Borremans, L. F. N., & Spilt, J. L. (2023). Toward a curriculum targeting teachers’ relationship building competence: Results of a delphi study. Teaching and Teacher Education, 130, 104155. [Google Scholar] [CrossRef]
- Broström, S. (2017). A dynamic learning concept in early years’ education: A possible way to prevent schoolification. International Journal of Early Years Education, 25(1), 3–15. [Google Scholar] [CrossRef]
- Cadima, J., Enrico, M., Ferreira, T., Verschueren, K., Leal, T., & Mena Matos, P. (2016). Self-regulation in early childhood: The interplay between family risk, temperament and teacher–child interactions. European Journal of Developmental Psychology, 13(3), 341–360. [Google Scholar] [CrossRef][Green Version]
- Cooley, C. H. (1992). Human nature and the social order. Transaction Publishers. (Original work published 1922). [Google Scholar]
- Denham, S. A., Bassett, H. H., Zinsser, K., & Wyatt, T. M. (2014). How preschoolers’ social–Emotional learning predicts their early school success: Developing theory promoting, Competency-Based Assessments. Infant and Child Development, 23(4), 426–454. [Google Scholar] [CrossRef]
- Downer, J. T., Sabol, T. J., & Hamre, B. K. (2010). Teacher–child interactions in the classroom: Toward a theory of within- and cross-domain links to children’s developmental outcomes. Early Education and Development, 21, 699–723. [Google Scholar] [CrossRef]
- Ewe, L. P. (2022). Lärares relationskompetens I möte med elever med ADHD [Teachers’ relational competence in relation to students with ADHD] [Doctoral Thesis, Malmö University]. [Google Scholar]
- Geng, Z., Zeng, B., & Guo, L. (2024). Associations Between Behavioral, Cognitive, and Emotional Self-Regulation and Academic and Social Outcomes Among Chinese Children: A Meta-analysis. Educational Psychology Review, 36(4), 0123456789. [Google Scholar] [CrossRef]
- Gergen, K. (2009). Relational Being. Beyond Self and Community. Oxford University Press. [Google Scholar]
- Glüer, M., & Gregoriadis, A. (2017). Quality of teacher–child relationship and preschoolers’ pro-social behaviour in German kindergartens. Education 3–13, 45(5), 558–571. [Google Scholar] [CrossRef]
- Graziano, P. A., Reavis, R. D., Keane, S. P., & Calkins, S. D. (2007). The role of emotion regulation in children’s early academic success. Journal of School Psychology, 45, 3–19. [Google Scholar] [CrossRef]
- Guedes, C., Ferreira, T., Leal, T., & Cadima, J. (2023). Unique and joint contributions of behavioral and emotional self-regulation to school readiness. Applied Developmental Science, 27(2), 136–155. [Google Scholar] [CrossRef]
- Hamre, B., Hatfield, B., Pianta, R., & Jamil, F. (2014). Evidence for general and domainspecific elements of teacher–child interactions: Associations with preschool children’s development. Child Development, 85, 835–1321. [Google Scholar] [CrossRef]
- Hatfield, B. E., Finders, J. K., Zandbergen, D. L., & Lewis, H. (2022). Associations between consistent and high-quality teacher-child interactions and preschool children’s self-regulation and activity in the stress response system. Early Education and Development, 33(7), 1222–1236. [Google Scholar] [CrossRef]
- Hochschild, A. R. (1990). Ideology and emotion management: A perspective and path for future research. In T. D. Kemper (Ed.), Research agendas in the sociology of emotions (pp. 117–145). State University of New York Press. [Google Scholar]
- Howes, C., Fuligni, A. S., Hong, S. S., Huang, Y. D., & Lara-Cinisomo, S. (2013). The preschool instructional context and child-teacher relationships. Early Education and Development, 24(3), 273–291. [Google Scholar] [CrossRef]
- Huang, R., Geng, Z., & Siraj, I. (2023). Exploring the Associations among Chinese Kindergartners between Academic Achievement and Behavioral, Cognitive and Emotional Self-Regulation. Early Education and Development, 34(3), 591–606. [Google Scholar] [CrossRef]
- Karlsudd, P. (2021). When differences are made into likenesses: The normative documentation and assessment culture of the preschool. International Journal of Inclusive Education, 27(8), 904–920. [Google Scholar] [CrossRef]
- Klusemann, H. (2017). A conceptual framework for early education: What micro-sociology can contribute to a theoretically and empirically well-founded didactic in early education. In A. C. Gunn, & C. A. Hruska (Eds.), Interactions in early childhood education (pp. 7–17). Springer. [Google Scholar]
- Madrid, S., & Dunn-Kenney, M. (2010). Persecutory guilt, surveillance and resistance: The emotional themes of early childhood educators. Contemporary Issues in Early Childhood, 11(4), 388–401. [Google Scholar] [CrossRef]
- McClelland, M. M., & Cameron, C. E. (2012). Self-regulation in early childhood: Improving conceptual clarity and developing ecologically valid measures. Child Development Perspectives, 6(2), 136–142. [Google Scholar] [CrossRef]
- Melo, C., Pianta, R. C., LoCasale-Crouch, J., Romo, F., & Ayala, M. C. (2024). The role of preschool dosage and quality in children’s self-regulation development. Early Childhood Education Journal, 52, 55–71. [Google Scholar] [CrossRef]
- Morris, C. A. S., Denham, S. A., & Bassett, H. H. (2013). Relations among teachers’ emotion socialization beliefs and practices and preschoolers’ emotional competence. Early Education and Development, 24(7), 979–999. [Google Scholar] [CrossRef]
- Ng, S. C., & Bull, R. (2018). Facilitating social emotional learning in kindergarten classrooms: Situational factors and teachers’ strategies. International Journal of Early Childhood, 50(3), 335–352. [Google Scholar] [CrossRef]
- Nguyen, T., Ansari, A., Pianta, R. C., Whittaker, J. V., Vitiello, V. E., & Ruzek, E. (2020). The classroom relational environment and children’s early development in preschool. Social Development, 29, 1071–1091. [Google Scholar] [CrossRef]
- Nilfyr, K. (2023). Interaktionsmönster, social anpassning och emotioner i förskolan; En mikrosociologisk studie av interaktion mellan förskollärare och barn i målorienterade aktiviteter [Interaction patterns, social adaptation and emotions in preschool; A microsociological study of interaction between preschool teachers and children in goal-oriented activities] [Doctoral Thesis, Gothenburg University]. [Google Scholar]
- Nordenbo, S.-E., Søgaard Larsen, M., Tiftikci, N., Wendt, R. E., & Østergaard, S. (2008). Laererkompetenser og elevers laering i förskole og skole. Ett systematisk review utfört for kunnskapsdepartementet, Oslo [Teacher competencies and students’ learning in preschool and school. A. Systematic review conducted for the ministry of knowledge, Oslo]. Dansk Clearinghouse for Uddannelsesforskning, Danmarks Paedagogiske Universitetsskole. [Google Scholar]
- Nurmi, J. E. (2012). Students’ characteristics and teacher–child relationships in instruction: A meta-analysis. Educational Research Review, 7(3), 177–197. [Google Scholar] [CrossRef]
- Oppermann, E., Lehrl, S., & Burghardt, L. (2023). Associations between preschool quality and children’s social-emotional development until 2 nd grade of elementary school. Early Childhood Research Quarterly, 63, 133–144. [Google Scholar] [CrossRef]
- Özcan, Ö., Erol, A., & İvrendi, A. (2023). Behavioral self-regulation skills and the teacher-child relationship in early childhood. International Journal of Contemporary Educational Research, 10(2), 382–394. [Google Scholar] [CrossRef]
- Page, M. J., McKenzie, J. E., Bossuyt, P. M., Boutron, I., Hoffmann, T. C., Mulrow, C. D., Shamseer, L., Tetzlaff, J. M., Akl, E. A., Brennan, S. E., Chou, R., Glanville, J., Grimshaw, J. M., Hrobjartsson, A., Lalu, M. M., Li, T., Loder, E. W., Mayo-Wilson, E., McDonald, S., … Moher, D. (2021). The PRISMA 2020 statement: An updated guideline for reporting systematic reviews. Journal of Clinical Epidemiology, 134, 178–189. [Google Scholar] [CrossRef]
- Papadopoulou, E., & Gregoriadis, A. (2017). Young children’s perceptionsof the quality of teacher–child interactions and school engagement in Greek kindergartens. Journal of Early Childhood Research, 15(3), 323–335. [Google Scholar] [CrossRef]
- Park, M., Tiwari, A., & Neumann, J. W. (2020). Emotional scaffolding in early childhood education. Educational Studies, 46(5), 570–589. [Google Scholar] [CrossRef]
- Pianta, R. C. (1999). Enhancing relationships between children and teachers. American Psychological Association. [Google Scholar]
- Pianta, R. C., & Stuhlman, M. W. (2004). Teacher-child relationships and children’s success in the first years of school. School Psychology Review, 33(3), 444–458. [Google Scholar] [CrossRef]
- Portilla, X. A., Ballard, P. J., Adler, N. E., & Boyce, W. T. (2014). An integrative view of school functioning: Transactions between self-regulation, school engagement, and teacher–child relationship quality. Child Development, 85(5), 1915–1931. [Google Scholar] [CrossRef]
- Ring, E., & O’Sullivan, L. (2018). Dewey: A panacea for the ‘schoolification’ epidemic. Education 3–13, 46(4), 402–410. [Google Scholar] [CrossRef]
- Rose, E., Weinert, S., & Ebert, S. (2018). The roles of receptive and productive language in children’s socioemotional development. Social Development, 27, 777–792. [Google Scholar] [CrossRef]
- Rudasill, K. M., Reichenberg, R. E., Eum, J., Barrett, J. S., Joo, Y., Wilson, E., & Sealy, M. (2020). Promoting higher quality teacher–child relationships: The INSIGHTS intervention in rural schools. International Journal of Environmental Research and Public Health, 17, 9371. [Google Scholar] [CrossRef]
- Sabol, T. J., & Pianta, R. C. (2012). Recent trends in research on teacher–child relationships. Attachment & Human Development, 14(3), 213–231. [Google Scholar] [CrossRef]
- Sahin Asi, D., Ocak Karabay, S., & Guzeldere Aydin, D. (2019). Emotional correspondence between preschoolers and teachers: What are the effects on child–teacher relationships? Education 3–13, 47(8), 969–982. [Google Scholar] [CrossRef]
- Salminen, Guedes, C., Lerkkanen, M., Pakarinen, E., & Cadima, J. (2021). Teacher–child interaction quality and children’s self-regulation in toddler classrooms in Finland and Portugal. Infant and Child Development, 30(3), e2222. [Google Scholar] [CrossRef]
- Scheff, T. J. (1990). Microsociology: Discourse, emotion, and social structure. The University of Chicago Press. [Google Scholar]
- Scheff, T. J. (1997). Emotions, the social bond and human reality: Part/whole analysis. Cambridge University Press. [Google Scholar]
- Scheff, T. J. (2003). Shame in self and society. Symbolic Interaction, 26(2), 239–262. [Google Scholar] [CrossRef]
- Sheridan, S., & Pramling Samuelsson, I. (2013). Preschool a source for young children’s learning and well-being. International Journal of Early Years Education, 21(2–3), 207–222. [Google Scholar] [CrossRef]
- Shields, A., & Cicchetti, D. (1997). Emotion regulation among school-age children: The development and validation of a new criterion Q-sort scale. Developmental Psychology, 33(6), 906–916. [Google Scholar] [CrossRef]
- Skibbe, L. E., Connor, C. M., Morrison, F. J., & Jewkes, A. M. (2011). Schooling effects on preschoolers’ self-regulation, early literacy, and language growth. Early Childhood Research Quarterly, 26(1), 42–49. [Google Scholar] [CrossRef]
- Skibsted, E., & Matthiesen, N. (Eds.). (2016). Relationskompetencer i laereruddannelse og skole [Relational skills in teacher education and school]. Dafolo. [Google Scholar]
- Slot, P. L., Mulder, H., Verhagen, J., & Leseman, P. P. M. (2017). Preschoolers’ cognitive and emotional self-regulation in pretend play: Relations with executive functions and quality of play. Infant and Child Development, 26, 2038. [Google Scholar] [CrossRef]
- Smith, N., & Glass, W. (2019). Ready or not? Teachers’ perceptions of young children’s school readiness. Journal of Early Childhood Research, 17(4), 329–346. [Google Scholar] [CrossRef]
- Strachan, S. L. (2020). The case for the caring instructor. College Teaching, 68, 53–56. [Google Scholar] [CrossRef]
- The Swedish National Agency for Education. (2018). Läroplan för förskolan: Lpfö 18 [Curriculum for the Preschool: Lpfö 18]. Retrieved 28 December 2024. Available online: https://www.skolverket.se/download/18.6bfaca41169863e6a65d5aa/1553968116077/pdf4001.pd (accessed on 3 August 2024).
- UNICEF. (2023). Global report on children with developmental disabilities: From the margins to the mainstream. World Health Organization and the United Nations Children’s Fund. Available online: https://www.unicef.org/media/145016/file/Global-report-on-children-with-developmental-disabilities-2023.pdf (accessed on 3 August 2024).
- Vatou, A., Gregoriadis, A., Tsigilis, N., & Grammatikopoulos, V. (2023). Quality of teacher–child relationships: An exploration of its effect on children’s emergent literacy skills. International Journal of Early Childhood, 55, 279–294. [Google Scholar] [CrossRef]
- White, K. M. (2020). Building strong teacher–child relationships in today’s kindergarten classroom: Focusing on opportunities versus obstacles. Journal of Early Childhood Research, 18(3), 275–286. [Google Scholar] [CrossRef]
- Williams, K. E., & Berthelsen, D. (2017). The development of prosocial behaviour in early childhood: Contributions of early parenting and self-regulation. International Journal of Early Childhood, 49(1), 73–94. [Google Scholar] [CrossRef]
- Zinsser, K. M., Denham, S. A., Curby, T. W., & Shewark, E. A. (2015). Practice what you preach: Teachers’ perceptions of emotional competence and emotionally supportive classroom practices. Early Education and Development, 26(7), 899–919. [Google Scholar] [CrossRef]


Disclaimer/Publisher’s Note: The statements, opinions and data contained in all publications are solely those of the individual author(s) and contributor(s) and not of MDPI and/or the editor(s). MDPI and/or the editor(s) disclaim responsibility for any injury to people or property resulting from any ideas, methods, instructions or products referred to in the content. |
© 2025 by the authors. Licensee MDPI, Basel, Switzerland. This article is an open access article distributed under the terms and conditions of the Creative Commons Attribution (CC BY) license (https://creativecommons.org/licenses/by/4.0/).
Share and Cite
Nilfyr, K.; Ewe, L.P. Thriving Children’s Emotional Self-Regulation in Preschool: A Systematic Review Discussed from an Interactionist Perspective. Educ. Sci. 2025, 15, 137. https://doi.org/10.3390/educsci15020137
Nilfyr K, Ewe LP. Thriving Children’s Emotional Self-Regulation in Preschool: A Systematic Review Discussed from an Interactionist Perspective. Education Sciences. 2025; 15(2):137. https://doi.org/10.3390/educsci15020137
Chicago/Turabian StyleNilfyr, Katarina, and Linda Plantin Ewe. 2025. "Thriving Children’s Emotional Self-Regulation in Preschool: A Systematic Review Discussed from an Interactionist Perspective" Education Sciences 15, no. 2: 137. https://doi.org/10.3390/educsci15020137
APA StyleNilfyr, K., & Ewe, L. P. (2025). Thriving Children’s Emotional Self-Regulation in Preschool: A Systematic Review Discussed from an Interactionist Perspective. Education Sciences, 15(2), 137. https://doi.org/10.3390/educsci15020137

