Developing Mathematical Creativity in High-Potential Kindergarten English Learners Through Enrichment and Tangram Activities
Abstract
1. Introduction
1.1. Mathematical Creativity in Young English Learners with High Potential
1.1.1. Definition and Characteristics of Mathematical Creativity
1.1.2. Mathematical Creativity in Young Children
1.1.3. Open-Ended Tasks (Tangrams, Block Play, Puzzles)
1.1.4. Mathematics-Specific Knowledge and Skills and Mathematical Creativity
1.2. Instructional Support to Develop Mathematical Creativity
1.2.1. Teacher-Led Interventions
1.2.2. Math Enrichment Programs
1.3. Mathematical Creativity and Gifted English Learners
- (RQ1) To what extent do creativity outcomes differ between intervention and comparison groups?
- (RQ2) Which factors significantly predict creativity outcomes?
2. Materials and Methods
2.1. Participants
2.2. Instruments
2.2.1. Tangram Creativity Assessment (TCA)
Fluency
Flexibility
Originality
2.2.2. Tangram-Specific Problem-Solving Speed (TPSS)
2.2.3. Cognitive Abilities Test
2.2.4. Mathematics Achievement
2.3. Implementation
2.4. Data Analysis
3. Results
3.1. Comparison of Tangram Creativity Assessment Scores
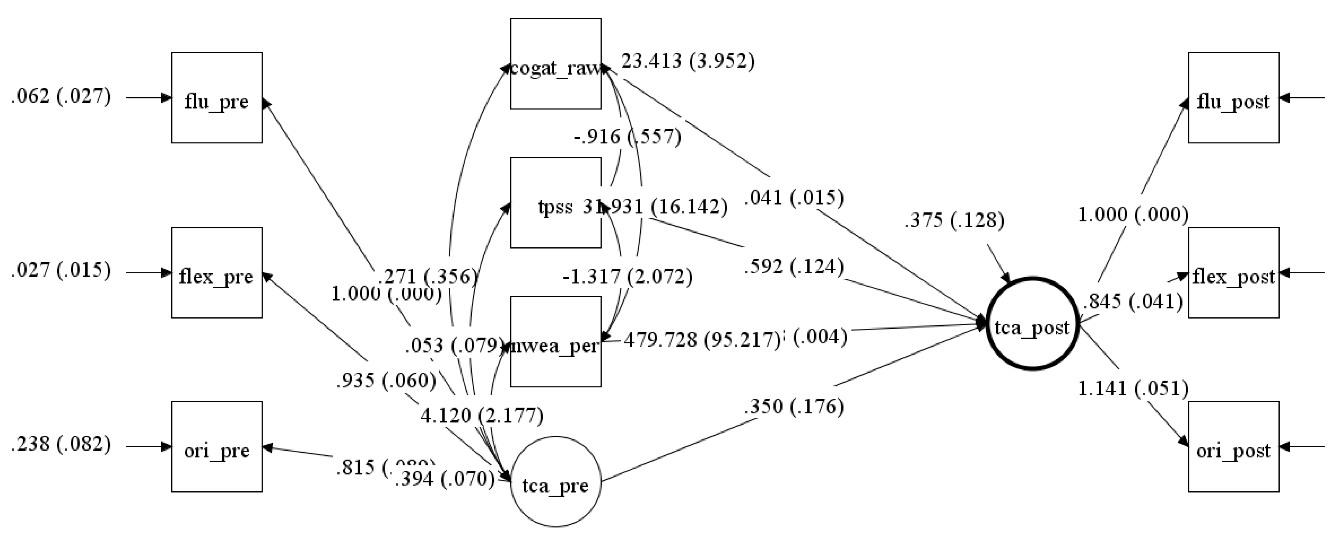
3.2. Path Analysis of Tangram Creativity Assessment Across Fluency, Flexibility, and Originality Scores
4. Discussion
4.1. Predictors of Mathematical Creativity
4.2. Effects of Enrichment Intervention
4.3. Language Proficiency and Creativity Performance
4.4. Limitations and Future Directions
5. Conclusions
Author Contributions
Funding
Institutional Review Board Statement
Informed Consent Statement
Data Availability Statement
Acknowledgments
Conflicts of Interest
Abbreviations
| ELs | English Learners |
| TCA | Tangram Creativity Assessment |
| CogAT_RAW | Cognitive Abilities Test (CogAT) total raw score |
| CogAT_GPR | Cognitive Abilities Test (CogAT) grade percentile rank |
| TPSS | Tangram Problem Solving Speed |
| NWEA | NWEA MAP Growth Mathematics |
| NWEA PER | NWEA MAP Growth Mathematics Achievement Percentiles |
| INT | Intervention Group |
| COM | Comparison Group |
References
- Abbott, D. H. (2010). Constructing a creative self-efficacy inventory: A mixed methods inquiry (Publication No. 3402936) [Doctoral dissertation, University of Nebraska–Lincoln]. ProQuest Dissertations Publishing. [Google Scholar]
- Akgul, S., & Kahveci, N. G. (2016). A study on the development of a mathematics creativity scale. Eurasian Journal of Educational Research, 62(1), 57–76. [Google Scholar] [CrossRef][Green Version]
- Amabile, T. M. (1996). Creativity in context: Update to the social psychology of creativity. Westview Press. [Google Scholar]
- Bai, H., Mulder, H., Moerbeek, M., Leseman, P. P. M., & Kroesbergen, E. H. (2024). The development of divergent thinking in 4- to 6-year-old children. Creativity Research Journal, 36(4), 656–674. [Google Scholar] [CrossRef]
- Balka, D. S. (1974). Using research in teaching: Creative ability in mathematics. The Arithmetic Teacher, 21(7), 633–636. [Google Scholar] [CrossRef]
- Beaty, R. E., Benedek, M., Silvia, P. J., & Schacter, D. L. (2016). Creative cognition and brain network dynamics. Trends in Cognitive Sciences, 20(2), 87–95. [Google Scholar] [CrossRef]
- Beghetto, R. A. (2017). Lesson unplanning: Toward transforming routine tasks into non-routine problems. ZDM Mathematics Education, 49(7), 987–993. [Google Scholar] [CrossRef]
- Benedek, M., & Neubauer, A. C. (2013). Revisiting Mednick’s model on creativity-related differences in associative hierarchies: Evidence for a common path to uncommon thought. The Journal of Creative Behavior, 47(4), 273–289. [Google Scholar] [CrossRef]
- Bicer, A., Chamberlin, S., & Perihan, C. (2021). A meta-analysis of the relationship between mathematics achievement and creativity. The Journal of Creative Behavior, 55(3), 569–590. [Google Scholar] [CrossRef]
- Casa, T. M., Firmender, J. M., Gavin, M. K., & Carroll, S. R. (2017). Kindergarteners’ achievement on geometry and measurement units that incorporate a gifted-education approach. Gifted Child Quarterly, 61(1), 52–72. [Google Scholar] [CrossRef]
- Castellano, J. A. (2002). Renavigating the waters: The identification and assessment of culturally and linguistically diverse students for gifted and talented education. In J. A. Castellano, & E. Diaz (Eds.), Reaching new horizons: Gifted and talented education for culturally and linguistically diverse students (pp. 94–116). Allyn & Bacon. [Google Scholar]
- Castellano, J. A., & Francis, E. M. (2022). Identifying and educating gifted English language learners. In J. A. Castellano, & K. L. Chandler (Eds.), Identifying and serving diverse gifted learners: Meeting the needs of special populations in gifted education (pp. 217–239). Routledge. [Google Scholar]
- Chamberlin, S. A. (2013). Statistics for kids: Using model-eliciting activities to investigate concepts in statistics. Prufrock Press. [Google Scholar]
- Chamberlin, S. A. (2016). Probability for kids: Using model-eliciting activities to investigate probability concepts. Prufrock Press. [Google Scholar]
- Chattopadhyay, O. (2016). Multiple choice question tests for educational assessment. Indian Journal of Hygiene and Public Health, 2(1), 92–100. [Google Scholar]
- Cho, S., Yang, J., & Mandracchia, M. (2015). Effects of M3 curriculum on mathematics and English proficiency achievement of mathematically promising English language learners. Journal of Advanced Academics, 26(2), 112–142. [Google Scholar] [CrossRef]
- Clements, D. H., & Sarama, J. (2011). Learning trajectories in early mathematics: Sequences of acquisition and teaching. Lawrence Erlbaum Associates. (Original work published 2004). [Google Scholar]
- Cummins, J. (1979). Cognitive/academic language proficiency, linguistic interdependence, the optimum age question and some other matters. Working Papers on Bilingualism, 19, 121–129. [Google Scholar]
- de Oliveira, L. C., & Athanases, S. Z. (2017). A framework to reenvision instructional scaffolding for linguistically diverse learners. Journal of Adolescent & Adult Literacy, 61(2), 123–129. [Google Scholar] [CrossRef]
- Dickman, B. (2018). Creativity in question and answer digital spaces for mathematics education: A case study of the water triangle for proportional reasoning. In V. Freiman, & y. J. L. Tassell (Eds.), Creativity and technology in mathematics education (pp. 233–248). Springer. [Google Scholar]
- Doan, S., Morales, S., Özek, U., & Schwartz, H. (2024). Educational spillover effects of new English Learners in a new destination state. Educational Evaluation and Policy Analysis. advance online publication. [Google Scholar] [CrossRef]
- Gavin, M. K. (2005). Are we missing anyone? Identifying mathematically promising students. Gifted Education Communicator, Fall/Winter, 24–29. [Google Scholar]
- Gavin, M. K., Casa, T. M., Adelson, J. L., & Firmender, J. M. (2013a). The impact of advanced curriculum on the achievement of mathematically promising elementary students. Gifted Child Quarterly, 57(4), 271–282. [Google Scholar] [CrossRef]
- Gavin, M. K., Casa, T. M., Firmender, J. M., & Carroll, S. R. (2013b). The impact of advanced geometry and measurement curriculum units on the mathematics achievement of first-grade students. Gifted Child Quarterly, 57(2), 71–84. [Google Scholar] [CrossRef]
- Gilat, T., & Amit, M. (2013). Exploring young students creativity: The effect of model eliciting activities. PNA, 8(2), 51–59. [Google Scholar] [CrossRef]
- Guilford, J. P. (1968). Intelligence, creativity, and their educational implications. R.R. Knapp. [Google Scholar]
- Hadamard, J. (2020). The mathematician’s mind: The psychology of invention in the mathematical field. Princeton University Press. [Google Scholar]
- Harris, B., Rapp, K. E., Martinez, R. S., & Plucker, J. A. (2007). Identifying English language learners for gifted and talented programs: Current practices and recommendations for improvement. Roeper Review, 29(5), 26–29. [Google Scholar] [CrossRef]
- Haylock, D. W. (1985). Conflicts in the assessment and encouragement of mathematical creativity in schoolchildren. International Journal of Mathematical Education in Science and Technology, 16(4), 547–553. [Google Scholar] [CrossRef]
- Hiebert, J., Carpenter, T. P., Fennema, E., Fuson, K., Wearne, D., Murray, H., Oliver, A., & Human, P. (1997). Making sense: Teaching and learning mathematics with understanding. Heinemann Publishers. [Google Scholar]
- Imai, T. (2000). The influence of overcoming fixation in mathematics towards divergent thinking in open-ended mathematics problems on Japanese junior high school students. International Journal of Mathematical Education in Science and Technology, 31(2), 187–193. [Google Scholar] [CrossRef]
- Jensen, L. R. (1973). The relationships among mathematical creativity, numerical aptitude and mathematical achievement [Doctoral dissertation, The University of Texas at Austin]. [Google Scholar]
- Kharkhurin, A. V. (2010). Bilingual verbal and nonverbal creative behavior. International Journal of Bilingualism, 14(2), 211–226. [Google Scholar] [CrossRef]
- Kim, H., Cho, S., & Ahn, D. (2004). Development of mathematical creative problem solving ability test for identification of the gifted in math. Gifted Education International, 18(2), 164–174. [Google Scholar] [CrossRef]
- Kozlowski, J. S., & Chamberlin, S. A. (2022). Mathematical creativity research in the elementary grades. In S. A. Chamberlin, P. Liljedahl, & M. Savić (Eds.), Mathematical creativity. Research in mathematics education (pp. 65–80). Springer. [Google Scholar] [CrossRef]
- Kozlowski, J. S., Chamberlin, S. A., & Mann, E. (2019). Factors that influence mathematical creativity. The Mathematics Enthusiast, 16(1), 505–540. [Google Scholar] [CrossRef]
- Krutetskii, V. A. (1976). The psychology of mathematical abilities in school children. University of Chicago Press. [Google Scholar]
- Leikin, M. (2013). The effect of bilingualism on creativity: Developmental and educational perspectives. International Journal of Bilingualism, 17(4), 431–447. [Google Scholar] [CrossRef]
- Leikin, R. (2009). Exploring mathematical creativity using multiple solution tasks. In R. Leikin, A. Berman, & B. Koichu (Eds.), Creativity in mathematics and the education of gifted students (pp. 129–145). Sense Publishers. [Google Scholar]
- Leikin, R., & Lev, M. (2007). Multiple solution tasks as a magnifying glass for observation of mathematical creativity. In J.-H. Woo, H.-C. Lew, K.-S. Park, & D.-Y. Seo (Eds.), Proceedings of the 31st conference of the international group for the psychology of mathematics education (Vol. 3, pp. 161–168). The Korea Society of Educational Studies in Mathematics. [Google Scholar]
- Levenson, E. (2013). Tasks that may occasion mathematical creativity: Teachers’ choice. Journal of Mathematics Teachers Education, 16, 269–291. [Google Scholar] [CrossRef]
- Li, L., & Disney, L. (2023). Young children’s mathematical problem solving and thinking in a playworld. Mathematics Education Research Journal, 35(1), 23–44. [Google Scholar] [CrossRef]
- Lin, C. Y., & Cho, S. (2011). Predicting creative problem-solving in math from a dynamic system model of creative problem solving ability. Creativity Research Journal, 23(3), 255–261. [Google Scholar] [CrossRef]
- Mann, E. L. (2005). Mathematical creativity and school mathematics: Indicators of mathematical creativity in middle school students (Publication No. 3205573) [Doctoral dissertation, University of Connecticut]. ProQuest Dissertations Publishing. [Google Scholar]
- Maxwell, A. A. (1974). An exploratory study of secondary school geometry students: Problem solving related to convergent-divergent productivity [Doctoral dissertation, The University of Tennessee]. [Google Scholar]
- Meier, M. A., Ehrengruber, A., Spitzley, L., Eller, N., Reiterer, C., Rieger, M., Skerbinz, H., Teuschel, F., Wiemer, M., Vogel, S. E., & Grabner, R. H. (2024). The prediction of mathematical creativity scores: Mathematical abilities, personality, and creative self-beliefs. Learning and Individual Differences, 113, 102473. [Google Scholar] [CrossRef]
- Migration Policy Institute. (2019). Legal protections for K-12 English learners and immigrant-background students. Available online: https://www.migrationpolicy.org/sites/default/files/publications/EL-Insight_Legal-Framwork_Final.pdf (accessed on 18 November 2025).
- Miller, R., & Gentry, M. (2010). Developing talents among high-potential students from low-income families in an out-of-school enrichment program. Journal of Advanced Academics, 21(4), 594–627. [Google Scholar] [CrossRef]
- Moll, L. C., Amanti, C., Neff, D., & Gonzalez, N. (1992). Funds of knowledge for teaching: Using a qualitative approach to connect homes and classrooms. Theory Into Practice, 31(2), 133–141. [Google Scholar] [CrossRef]
- Mun, R. U., Hemmler, V., Langley, S. D., Ware, S., Gubbins, E. J., Callahan, C. M., McCoach, D. B., & Siegle, D. (2020). Identifying and serving English Learners in gifted education: Looking back and moving forward. Journal for the Education of the Gifted, 43(4), 297–335. [Google Scholar] [CrossRef]
- Mun, R. U., & Hertzog, N. B. (2018). Teaching and learning in STEM enrichment spaces: From doing math to thinking mathematically. Roeper Review, 40(2), 121–129. [Google Scholar] [CrossRef]
- Mun, R. U., Langley, S. D., Ware, S., Gubbins, E. J., Siegle, D., Callahan, C. M., McCoach, D. B., & Hamilton, R. (2016, December). Effective practices for identifying and serving English learners in gifted education: A systematic review of the literature. National Center for Research on Gifted Education. [Google Scholar]
- Muthén, L. K., & Muthén, B. O. (1998–2017). Mplus user’s guide (8th ed.). Muthén & Muthén. [Google Scholar]
- Nadjafikhah, M., Yaftian, N., & Bakhshalizadeh, S. (2012). Mathematical creativity: Some definitions and characteristics. Procedia—Social and Behavioral Sciences, 31, 285–291. [Google Scholar] [CrossRef]
- National Association for Gifted Children. (2025). Glossary of terms. Available online: https://www.nagc.org/glossary-of-terms (accessed on 18 November 2025).
- National Association for the Education of Young Children & National Council of Teachers of Mathematics. (2010). Early childhood mathematics: Promoting good beginnings. National Association for the Education of Young Children. [Google Scholar]
- National Center for Education Evaluation and Regional Assistance. (2013). Teaching math to young children: A practice guide (NCEE 2014-4005). Institute of Education Sciences, U.S. Department of Education.
- National Center for Education Statistics. (2024). English learners in public schools. Condition of education. U.S. Department of Education, Institute of Education Sciences. Retrieved [Date]. Available online: https://nces.ed.gov/programs/coe/indicator/cgf (accessed on 18 November 2025).
- Novita, R., Putra, M., & Herman, T. (2018). Design learning in mathematics education: Engaging early childhood students in geometrical activities. Journal of Physics: Conference Series, 1097(1), 012137. [Google Scholar]
- NWEA. (2025). MAP growth. Available online: https://www.nwea.org/map-growth/ (accessed on 18 November 2025).
- Plucker, J. A., Beghetto, R. A., & Dow, G. T. (2004). Why isn’t creativity more important to educational psychologists? Potentials, pitfalls, and future directions in creativity research. Educational Psychologist, 39(2), 83–96. [Google Scholar] [CrossRef]
- Poincaré, H. (1948). Science and method. Dover. [Google Scholar]
- Price, D. A., & Yates, G. C. R. (2015). Impact of a brief ego depletion procedure on creative behaviour in the upper primary classroom. Educational Psychology, 35(3), 328–340. [Google Scholar] [CrossRef]
- Puryear, J. S., & Lamb, K. N. (2020). Defining creativity: How far have we come since Plucker, Beghetto, and Dow? Creativity Research Journal, 32(3), 206–214. [Google Scholar] [CrossRef]
- Renzulli, J. S., Siegle, D., Reis, S. M., Gavin, M. K., & Reed, R. E. S. (2009). An investigation of the reliability and factor structure of four new scales for rating the behavioral characteristics of superior students. Journal of Advanced Academics, 21(1), 84–108. [Google Scholar] [CrossRef]
- Runco, M. A., & Jaeger, G. J. (2012). The standard definition of creativity. Creativity Research Journal, 24(1), 92–96. [Google Scholar] [CrossRef]
- Sak, U., & Maker, C. J. (2006). Developmental variation in children’s creative mathematical thinking as a function of schooling, age, and knowledge. Creativity Research Journal, 18(3), 279–291. [Google Scholar] [CrossRef]
- Schoevers, E. M., Kroesbergen, E. H., & Kattou, M. (2020). Mathematical creativity: A combination of domain-general creative and domain-specific mathematical skills. The Journal of Creative Behavior, 54(2), 242–252. [Google Scholar] [CrossRef]
- Silver, E. A. (1997). Fostering creativity through instruction rich in mathematical problem solving and problem posing. ZDM—Mathematics Education, 29(3), 75–80. [Google Scholar] [CrossRef]
- Siswono, T. Y. E. (2011). Level of student’s creative thinking in classroom mathematics. Educational Research and Reviews, 6(7), 548–553. [Google Scholar]
- Sriraman, B. (2009). The characteristics of mathematical creativity. ZDM Mathematics Education, 41(1), 13–27. [Google Scholar] [CrossRef]
- Sriraman, B., Haavold, P., & Lee, K. (2013). Mathematical creativity and giftedness: A commentary on and review of theory, new operational views, and ways forward. ZDM Mathematics Education, 45(1), 215–225. [Google Scholar] [CrossRef]
- Starko, J. A. (1994). Creativity in the classroom. Longman. [Google Scholar]
- Starko, J. A. (2022). Creativity and mathematics: A beginning look. In S. A. Chamberlin, P. Liljedahl, & M. Savić (Eds.), Mathematical creativity. Research in mathematics education (pp. 3–13). Springer. [Google Scholar] [CrossRef]
- Stohlmann, M. (2013). Model eliciting activities: Fostering 21st century learners. Journal of Mathematics Education at Teachers College, 4(2). [Google Scholar] [CrossRef]
- Stolte, M., García, T., Van Luit, J. E., Oranje, B., & Kroesbergen, E. H. (2020). The contribution of executive functions in predicting mathematical creativity in typical elementary school classes: A twofold role for updating. Journal of Intelligence, 8(2), 26. [Google Scholar] [CrossRef]
- Suherman, S., & Vidákovich, T. (2022). Assessment of mathematical creative thinking: A systematic review. Thinking Skills and Creativity, 44(1), 101019. [Google Scholar] [CrossRef]
- Swain, M., & Lapkin, S. (1995). Problems in output and the cognitive processes they generate: A step towards second language learning. Applied Linguistics, 16(3), 371–391. [Google Scholar] [CrossRef]
- Sweller, J. (1988). Cognitive load during problem solving: Effects on learning. Cognitive Science, 12(2), 257–285. [Google Scholar] [CrossRef]
- Sweller, J., van Merriënboer, J. J. G., & Paas, F. G. W. C. (1998). Cognitive architecture and instructional design. Educational Psychology Review, 10(3), 251–296. [Google Scholar] [CrossRef]
- Tabach, M., & Friedlander, A. (2013). School mathematics and creativity at the elementary and middle-grade levels: How are they related? ZDM Mathematics Education, 45(1), 227–238. [Google Scholar] [CrossRef]
- Thiel, O., & Perry, B. (2018). Innovative approaches in early childhood mathematics. European Early Childhood Education Research Journal, 26(4), 463–468. [Google Scholar] [CrossRef]
- Torrance, E. P. (1974). The Torrance tests of creative thinking: Technical-norms manual. Scholastic Testing Services. [Google Scholar]
- United States Census Bureau. (2022). Nearly 68 million people spoke a language other than English at home in 2019. Available online: https://www.census.gov/library/stories/2022/12/languages-we-speak-in-united-states.html (accessed on 18 November 2025).
- United States Department of Education. (2016). Elementary and Secondary Education Act (ESEA) as amended by the every student succeeds act of 2015. Available online: https://www.ed.gov/laws-and-policy/laws-preschool-grade-12-education/esea/esea-guidance (accessed on 18 November 2025).
- Valdés Fallis, G. (1978). A Comprehensive approach to the teaching of spanish to bilingual Spanish-speaking students. The Modern Language Journal, 62(3), 102–110. [Google Scholar] [CrossRef]
- Yang, J., & Cho, S. (2024). Developing hidden talent: An exploratory study of advanced math curriculum implementation and its effects on young mathematically promising English Learners. Journal for the Education of the Gifted, 47(4), 410–434. [Google Scholar] [CrossRef]
- Yang, J., Jo, S., Campbell, J., & Cho, S. (2021). Recognition, expectation, and differentiation for mathematical talent development of young gifted English learners. In E. Kuusisto, M. Ubani, P. Nokelainen, & A. Toom (Eds.), Good teachers for tomorrow’s schools (pp. 217–239). Brill Sense. [Google Scholar]
- Yang, J., Özbek, G., & Cho, S. (2023a). Teachers’ beliefs and their influence on math instructions for gifted English learners. Education Sciences, 13(7), 728. [Google Scholar] [CrossRef]
- Yang, J., Özbek, G., Liang, S., & Cho, S. (2023b). Effective teaching strategies for teaching mathematics to young gifted English learners. Gifted Education International, 39(2), 226–246. [Google Scholar] [CrossRef]
- Yildirim, Y., & Yilmaz, Y. (2023). Promoting creativity in early childhood education. PLoS ONE, 18(12), e0294915. [Google Scholar] [CrossRef]
- Yonker, J. E. (2011). The relationship of deep and surface study approaches on factual and applied test-bank multiple-choice question performance. Assessment & Evaluation in Higher Education, 36(6), 673–686. [Google Scholar] [CrossRef]

| Category | Intervention | Comparison | Total | ||||
|---|---|---|---|---|---|---|---|
| (n = 155, 62%) | (n = 95, 38%) | (n = 250, 100%) | |||||
| n | % | n | % | n | % | ||
| Gender | Female | 83 | 53.5 | 45 | 47.4 | 128 | 51.2 |
| Male | 72 | 46.5 | 50 | 52.6 | 122 | 48.8 | |
| Ethnicity | Hispanic | 94 | 60.6 | 59 | 62.1 | 153 | 61.2 |
| Asian | 23 | 14.8 | 7 | 7.4 | 30 | 12.0 | |
| African American | 5 | 3.2 | 2 | 2.1 | 7 | 2.8 | |
| Not specified | 33 | 21.3 | 27 | 28.4 | 60 | 24.0 | |
| Number of classes | 16 | 61.5 | 10 | 38.5 | 36 | 100 | |
| The White Space Inside the Shape Must Be Completely Covered and Does Not Go Outside the Shape’s Perimeter. | Small Tangram Pieces to Design | Composition of Shapes |
|---|---|---|
![]() | ![]() | ![]() Composition of triangles |
![]() Composition of square | ||
![]() Composition of parallelogram |
| Response | % | f | f Cutoffs | Originality Points | Originality |
|---|---|---|---|---|---|
![]() | 20 | 12 | Occasional (20–40%) | 1 | Moderate |
![]() | 23 | 14 | Occasional (20–40%) | 1 | Moderate |
![]() | 43 | 26 | Common (>40% occurrence) | 0 | Common |
![]() | 13 | 8 | Infrequent (10–19%) | 2 | Elevated |
![]() | 1 | 1 | Rare (<10%) | 3 | Exceptional |
| Child Image Response | Fluency | Flexibility | Originality | TCA Total | ||||||||
|---|---|---|---|---|---|---|---|---|---|---|---|---|
| Number of Solutions | Score | Number of Categories | Score | Number of Unusual or Rare Solutions | Score | Adding Fluency, Flexibility, and Originality | ||||||
| A (1, 2) | B (3) | C (4, 5) | 3 (0 pt) | 1, 2 (1 pt) | 4 (2 pt) | 5 (3 pt) | ||||||
![]() | 1 | 1 | 1 | - | - | 1 | - | 1 | - | - | 1 | 3 |
![]() | 1 | 1 | 1 | - | - | 1 | - | 1 | - | - | 1 | 3 |
![]() | 1 | 1 | - | 1 | - | 1 | 1 | - | - | - | 0 | 2 |
![]() | 1 | 1 | - | - | 1 | 1 | - | - | 1 | - | 2 | 4 |
![]() | 1 | 1 | - | - | 1 | 1 | - | - | - | 1 | 3 | 5 |
![]() | 2 | 2 | 1 | - | 1 | 2 | - | 1 | - | 1 | 4 | 8 |
![]() | 3 | 3 | 1 | 1 | 1 | 3 | 1 | 1 | - | 1 | 4 | 10 |
| Item Prompt | Math Focus/Skill | Scoring Criteria | Child Image Response | Score Explanation | |
|---|---|---|---|---|---|
| The triangle covers this part. Please cover this part using the other shapes [point to the white part and the tangram]. | Spatial reasoning and composition of shapes | A. Time Needed to Solve 1st Way ≤30 s (3 pt) ≤1 min (2 pt) ≤3 min (1 pt) ≥3 min (0 pt) Total: 3 pt max | ![]() | ![]() | Solved at 20 s Score: 3 |
![]() | ![]() | Solved at 46 s Score: 2 | |||
![]() | ![]() | Solved at 2 min Score: 1 | |||
![]() | ![]() | Solved at 20 s | |||
![]() | ![]() | + extra at 2:30 Score: 3 | |||
| Assessment | Group | MANOVA | ||||||
|---|---|---|---|---|---|---|---|---|
| Intervention (n = 155, 62%) | Comparison (n = 95, 38%) | |||||||
| Effect | M | (SD) | M | (SD) | Wilks’ Lambda | F (df1, df2) | p | η2p |
| Intercept | 0.630 | 46.374 (3, 246) | <0.001 | 0.370 | ||||
| Group | 0.987 | 1.006 (3, 246) | 0.391 | 0.013 | ||||
| Pre-TCA | 1.55 | (2.02) | 1.37 | (1.80) | ||||
| Pre-Fluency | 0.57 | (0.73) | 0.52 | (0.64) | 0.398 (1, 248) | 0.529 | 0.002 | |
| Pre-Flexibility | 0.55 | (0.66) | 0.45 | (0.60) | 1.341 (1, 248) | 0.248 | 0.006 | |
| Pre-Originality | 0.43 | (0.85) | 0.40 | (0.72) | 0.082 (1, 248) | 0.775 | 0.000 | |
| Post-TCA | 3.05 | (3.07) | 2.22 | (2.67) | ||||
| Post-Fluency | 1.03 | (0.99) | 0.74 | (0.84) | ||||
| Post-Flexibility | 0.94 | (0.86) | 0.70 | (0.77) | ||||
| Post-Originality | 1.09 | (1.45) | 0.77 | (1.18) | ||||
| Measure | Source | F(1, 246) | p | η2p |
|---|---|---|---|---|
| Total TCA | Pre-test | 45.26 | <0.001 | 0.169 |
| Group | 5.72 | 0.018 | 0.025 | |
| Fluency | Pre-test | 49.03 | <0.001 | 0.180 |
| Group | 7.06 | 0.008 | 0.031 | |
| Flexibility | Pre-test | 36.68 | <0.001 | 0.141 |
| Group | 4.62 | 0.033 | 0.020 | |
| Originality | Pre-test | 28.32 | <0.001 | 0.113 |
| Group | 4.38 | 0.038 | 0.019 |
| Mplus Step | χ2(df) | p | CFI | TLI | RMSEA [90% CI] | SRMR | ΔCFI | ΔRMSEA |
|---|---|---|---|---|---|---|---|---|
| Configural (multi-group) | 68.53 (48) | 0.027 | 0.977 | 0.969 | 0.059 [0.021, 0.089] | 0.077 | — | — |
| Metric (loadings equal across groups) | 68.53 (48) | 0.027 | 0.977 | 0.969 | 0.059 [0.021, 0.089] | 0.077 | 0.000 | 0.000 |
Disclaimer/Publisher’s Note: The statements, opinions and data contained in all publications are solely those of the individual author(s) and contributor(s) and not of MDPI and/or the editor(s). MDPI and/or the editor(s) disclaim responsibility for any injury to people or property resulting from any ideas, methods, instructions or products referred to in the content. |
© 2025 by the authors. Licensee MDPI, Basel, Switzerland. This article is an open access article distributed under the terms and conditions of the Creative Commons Attribution (CC BY) license (https://creativecommons.org/licenses/by/4.0/).
Share and Cite
Özbek, G.; Mun, R.U.; Shen, Y.; Lin, W.; Spence, M.; Cho, S. Developing Mathematical Creativity in High-Potential Kindergarten English Learners Through Enrichment and Tangram Activities. Educ. Sci. 2025, 15, 1581. https://doi.org/10.3390/educsci15121581
Özbek G, Mun RU, Shen Y, Lin W, Spence M, Cho S. Developing Mathematical Creativity in High-Potential Kindergarten English Learners Through Enrichment and Tangram Activities. Education Sciences. 2025; 15(12):1581. https://doi.org/10.3390/educsci15121581
Chicago/Turabian StyleÖzbek, Gülnur, Rachel U. Mun, Yuyang Shen, Weini Lin, Melissa Spence, and Seokhee Cho. 2025. "Developing Mathematical Creativity in High-Potential Kindergarten English Learners Through Enrichment and Tangram Activities" Education Sciences 15, no. 12: 1581. https://doi.org/10.3390/educsci15121581
APA StyleÖzbek, G., Mun, R. U., Shen, Y., Lin, W., Spence, M., & Cho, S. (2025). Developing Mathematical Creativity in High-Potential Kindergarten English Learners Through Enrichment and Tangram Activities. Education Sciences, 15(12), 1581. https://doi.org/10.3390/educsci15121581




























