Learn with M.E.—Let Us Boost Personalized Learning in K-12 Math Education!
Abstract
1. Introduction
2. Related Work
3. Materials and Methods
4. Software Development
- Generating computational tasks at various difficulty levels.
- Providing the option for automatic difficulty-level adjustment, allowing the learner to solve tasks matching their own proficiency level, thus ensuring more personalized progression.
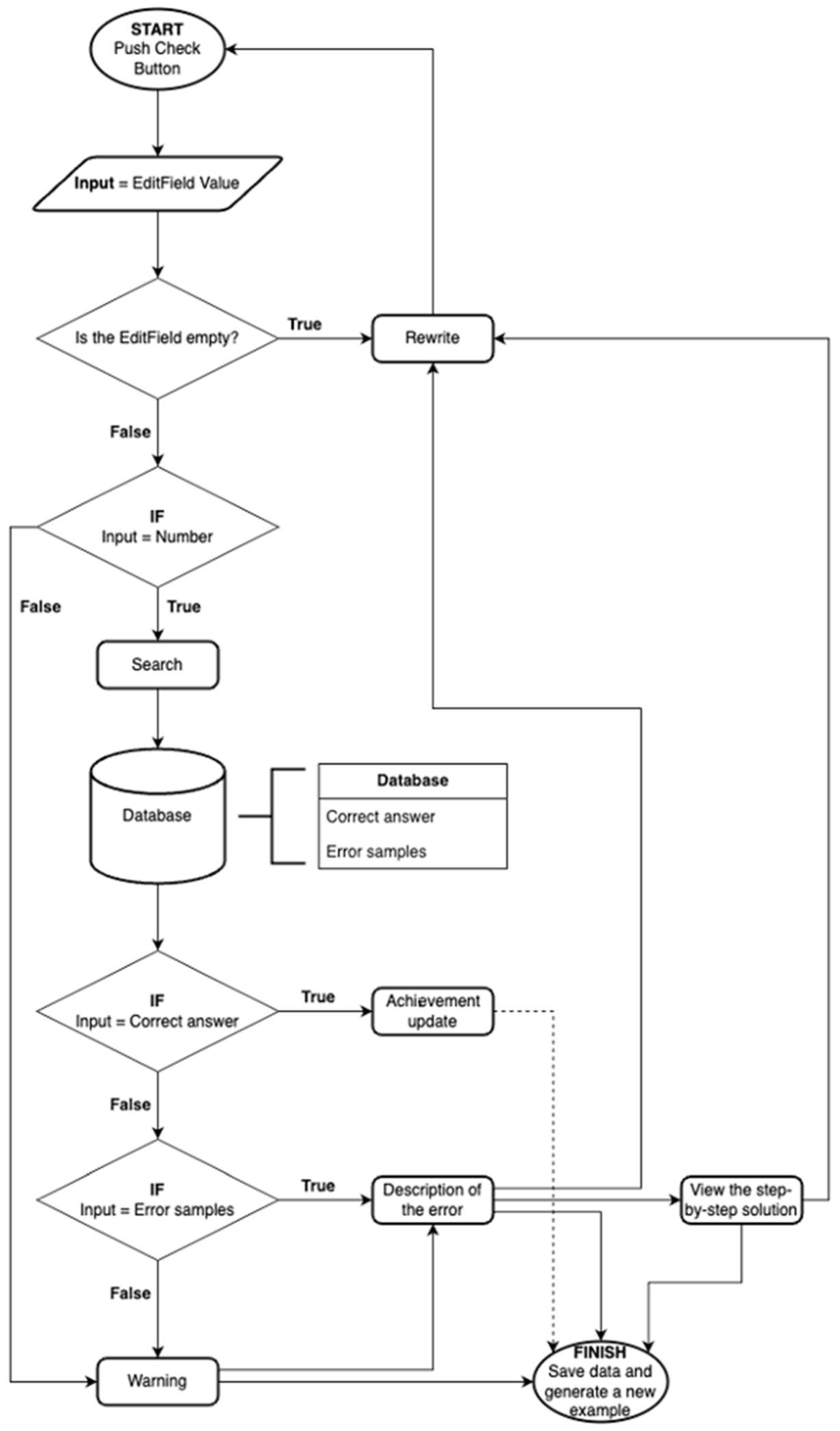
- Automatically and instantly evaluating results, intelligently providing immediate guidance to the student by comparing their results with error patterns, leading them to identify the root causes of errors.
- Access to a step-by-step derivation of the current example, enabling the student to compare their own reasoning with a possible correct solution.
- Auxiliary features such as visually representing the given example through simulated fingers, aiding younger age groups and students struggling with computational difficulties.
- Reviving theoretical knowledge, encompassing computational rules, priorities, sequences, interchangeable elements, sample problems, and multiplication tables.
- Sustaining motivation, entailing continuous rewarding of correct calculations. Rewarding with trophies also fosters a healthy competitive environment among students.
- Tracking computations, providing instructors or parents with quick and clear insights into the student’s progress, identifying their strengths and weaknesses, thus facilitating a rapid catch-up with more personalized tasks.
- Continuous interaction, which can be both written and voice-based from the software’s side.
- Multilingual support.
4.1. Graphical User Interface and Features of the Software
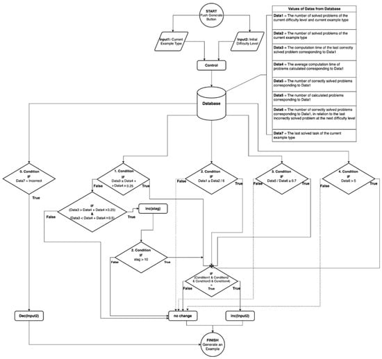
- Condition 1: The user must cover 1/6 of the examples generated from the current task family thus far. This ensures that the user spends an adequate amount of time on each difficulty level.
- Condition 2: The user must correctly solve at least 70% of the tasks generated at the current difficulty level, ensuring they perform at least commendably.
- Condition 3: The program measures the user’s calculation time, averages it, and establishes an individual threshold value. If the program sees that the student performs worse than the average time, it will not allow them to advance to a higher level. If it sees that the performance is steady and the calculation time is around the average, the condition is considered met after a certain number of examples.
- Condition 4: If the user has previously been at one level higher than the current difficulty level, it examines the results of the last calculations performed at that higher level. In the case of incorrect calculations, it further examines how many tasks have been correctly solved at the current difficulty level since then. If a sufficient number of tasks have been completed, the level is considered achieved.
4.2. Description of Each Process
5. Results
5.1. Evaluation of Students’ User Experience
5.2. Evaluation of Test Results Examined with Control Groups
5.3. Teachers’ Views on Learn with M.E.
5.4. The Accuracy of Learn with M.E.
- Filtering intentionally incorrect responses: Students who intentionally provided incorrect answers are filtered out.
- Filtering repeated occurrences of the same errors: In cases of incorrect results, students are allowed to recalculate and correct their answers. However, some students disagreed with the program’s decision and attempted to submit the same incorrect result multiple times.
- Filtering illogical results: Students who appear to genuinely attempt to solve the problem, but their result and the process of their deduction cannot be explained, even after recalculation. In these cases, the results are neither intentionally incorrect nor logically connected to any valid pathway.
- Complete improvement: This category includes students who, using the software, learned the computational rules. In their case, the errors in question did not recur in subsequent similar tasks. Learn with M.E. provided immediate advice to a total of 61 students, effectively substituting for the instructor, drawing their attention to inaccuracies and the causes of errors.
- Improving trend, but with occasional recurring errors: Students in this group followed the software’s warnings to correct their mistakes. However, after a period, such as completing k tasks or on another occasion, the same error recurred. Upon recurrence, the software reiterated the cause of the errors to them. Through analysis, we identified a total of 44 such students.
- No improvement: This category encompasses students who, despite using the software, were unable to grasp the individual rules. Their calculations were incorrect, and following the error, they did not attempt to solve a similar problem. Additionally, it includes students who, following incorrect calculations, did not thoroughly examine the causes of their errors, did not utilize the step-by-step deduction, and instead moved on. Learn with M.E. drew attention to a total of 17 students in this category.
6. Discussion
7. Conclusions
Author Contributions
Funding
Institutional Review Board Statement
Informed Consent Statement
Data Availability Statement
Acknowledgments
Conflicts of Interest
References
- Tapalova, O.; Zhiyenbayeva, N.; Gura, D. Artificial Intelligence in Education: AIEd for Personalised Learning Pathways. Electron. J. e-Learn. 2022, 20, 639–653. [Google Scholar] [CrossRef]
- Sun, N.; Li, K.; Zhu, X. Action Research on Visualization Learning of Mathematical Concepts Under Personalized Education Idea: Take Learning of Geometrical Concepts of Elementary Math for Example. In Blended Learning: Aligning Theory with Practices; Cheung, S., Kwok, L.F., Shang, J., Wang, A., Kwan, R., Eds.; Springer: Cham, Switzerland, 2016; Volume 9757, pp. 367–377. [Google Scholar] [CrossRef]
- National Center for Education Statistics (NCES). NAEP Data Explorer. The Nations Report Card. Available online: https://www.nationsreportcard.gov/ndecore/landing (accessed on 3 May 2023).
- Nores, M.; Barnett, S. Access to High-Quality Early Care and Education: Readiness and Opportunity Gaps in America; Center for Enhancing Early Learning Outcomes and National Institute for Early Education Research: New Brunswick, NJ, USA, 2014. [Google Scholar]
- Reardon, S.F. The widening income achievement gap. Educ. Leadersh. 2013, 70, 10–16. [Google Scholar]
- Dixon, F.A.; Yssel, N.; McConnell, J.M.; Hardin, T. Differentiated instruction, professional development, and teacher efficacy. J. Educ. Gift. 2014, 37, 111–127. [Google Scholar] [CrossRef]
- Goddard, Y.; Goddard, R.; Kim, M. School instructional climate and student achievement: An examination of group norms for differentiated instruction. Am. J. Educ. 2015, 122, 111–131. [Google Scholar] [CrossRef]
- Bang, H.J.; Li, L.; Flynn, K. Efficacy of an Adaptive Game-Based Math Learning App to Support Personalized Learning and Improve Early Elementary School Students’ Learning. Early Child. Educ. J. 2023, 51, 717–732. [Google Scholar] [CrossRef]
- Outhwaite, L.; Early, E.; Herodotou, C.; Van Herwegen, J. Understanding how educational maths apps can enhance learning: A content analysis and qualitative comparative analysis. Br. J. Educ. Technol. 2023, 54, 1292–1313. [Google Scholar] [CrossRef]
- Zhou, F. Personalized Learning Network Teaching Model. Phys. Procedia 2012, 24, 2026–2031. [Google Scholar]
- Nickow, A.; Oreopoulos, P.; Quan, V. The Impressive Effects of Tutoring on Prek-12 Learning: A Systematic Review and Meta-Analysis of the Experimental Evidence; Working Paper 27476; National Bureau of Economic Research: Cambridge, MA, USA, 2020. [Google Scholar]
- Ruan, S.; Nie, A.; Steenbergen, W.; He, J.; Zhang, J.; Guo, M.; Liu, Y.; Nguyen, K.; Wang, C.; Ying, R.; et al. Reinforcement Learning Tutor Better Supported Lower Performers in a Math Task. Mach. Learn. 2023, 113, 3023–3048. [Google Scholar] [CrossRef]
- Magomadov, V.S. The application of artificial intelligence and Big Data analytics in personalized learning. J. Phys. Conf. Ser. 2020, 1691, 012169. [Google Scholar] [CrossRef]
- Blair, K.P. Learning in critter corral: Evaluating three kinds of feedback in a preschool math app. In Proceedings of the 12th International Conference on Interaction Design and Children, New York, NY, USA, 24–27 June 2013; pp. 372–375. [Google Scholar]
- Hsin, C.T.; Wu, H.K. Using scaffolding strategies to promote young children’s scientific understandings of floating and sinking. J. Sci. Educ. Technol. 2011, 20, 656–666. [Google Scholar] [CrossRef]
- Magliaro, S.G.; Lockee, B.B.; Burton, J.K. Direct instruction revisited: A key model for instructional technology. Educ. Technol. Res. Dev. 2005, 53, 41–55. [Google Scholar] [CrossRef]
- Kucirkova, N. Personalized learning with digital technologies at home and school: Where is children’s agency? In Mobile Technologies in Children’s Language and Literacy: Innovative Pedagogy in Preschool and Primary Education; Oakley, G., Ed.; Emerald Publishing: Bingley, UK, 2018; pp. 133–155. [Google Scholar]
- Schenke, K.; Redman, E.J.; Chung, G.K.; Chang, S.M.; Feng, T.; Parks, C.B.; Roberts, J.D. Does “measure up!” measure up? Evaluation of an iPad app to teach preschoolers measurement concepts. Comput. Educ. 2020, 146, 103749. [Google Scholar] [CrossRef]
- Vandewaetere, M.; Clarebout, G. Advanced technologies for personalized learning, instruction, and performance. In Handbook of Research on Educational Communications and Technology; Springer: Berlin/Heidelberg, Germany, 2014; pp. 425–437. [Google Scholar]
- Ismail, H.M.; Harous, S.; Belkhouche, B. Review of personalized language learning systems. In Proceedings of the 2016 12th International Conference on Innovations in Information Technology (IIT), Al Ain, United Arab Emirates, 28–30 November 2016; pp. 1–6. [Google Scholar] [CrossRef]
- Colace, F.; De Santo, M.; Vento, M. A Personalized Learning Path Generator Based on Metadata Standards. Int. J. e-Learn. 2005, 4, 317–335. [Google Scholar]
- Palma Rosas, G.A.; Polo, M.J.A.; Hermosilla, A.S.; Delgado, A.; Huamaní, E.L. Development of a Web System to Improve and Reinforce Learning in Mathematics in Primary and Secondary Students in Peru. Int. J. Recent Innov. Trends Comput. Commun. 2023, 11, 51–58. [Google Scholar] [CrossRef]
- Nie, A.; Reuel, A.K.; Brunskill, E. Understanding the Impact of Reinforcement Learning Personalization on Subgroups of Students in Math Tutoring. In Proceedings of the Artificial Intelligence in Education; Wang, N., Rebolledo-Mendez, G., Dimitrova, V., Matsuda, N., Santos, O.C., Eds.; Springer: Cham, Switzerland, 2023; Volume 1831, pp. 793–798. [Google Scholar] [CrossRef]
- Mandel, T.; Liu, Y.-E.; Levine, S.; Brunskill, E.; Popovic, Z. Offline policy evaluation across representations with applications to educational games. In Proceedings of the 2014 International Conference on Autonomous Agents and Multiagent Systems (AAMAS), Paris, France, 5–9 May 2014; pp. 1077–1084. [Google Scholar]
- Bassen, J.; Balaji, B.; Schaarschmidt, M.; Thille, C.; Painter, J.; Zimmaro, D.; Games, A.; Fast, E.; Mitchell, J.C. Reinforcement learning for the adaptive scheduling of educational activities. In Proceedings of the 2020 CHI Conference on Human Factors in Computing Systems (CHI), Honolulu, HI, USA, 25–30 April 2020; pp. 1–12. [Google Scholar]
- Zhou, G.; Azizsoltani, H.; Ausin, M.S.; Barnes, T.; Chi, M. Hierarchical reinforcement learning for pedagogical policy induction. In Proceedings of the 20th International Conference on Artificial Intelligence in Education (AIED), Chicago, IL, USA, 25–29 June 2019; Springer: Cham, Switzerland, 2019. Part I. Volume 20, pp. 544–556. [Google Scholar]
- Griffith, S.F.; Hagan, M.B.; Heymann, P.; Heflin, B.H.; Bagner, D.M. Apps as learning tools: A systematic review. Pediatrics 2020, 145, e20191579. [Google Scholar] [CrossRef] [PubMed]
- Vasalou, A. Reflections on Personalized Games-Based Learning: How Automation Is Shaped Within Everyday School Practices. IEEE Technol. Soc. Mag. 2022, 41, 64–67. [Google Scholar] [CrossRef]
- Rupp, A.A.; Gushta, M.; Mislevy, R.J.; Shaffer, D.W. Evidence-centered Design of Epistemic Games: Measurement Principles for Complex Learning Environments. J. Technol. Learn. Assess. 2010, 8, 1–45. Available online: http://www.jtla.org (accessed on 1 April 2022).
- Herholdt, R.; Sapire, I. An error analysis in the early grades mathematics—A learning opportunity? S. Afr. J. Child. Educ. 2014, 4, 42–60. [Google Scholar] [CrossRef]
- Nelson, G.; Powell, S.R. Computation Error Analysis: Students With Mathematics Difficulty Compared To Typically Achieving Students. Assess. Eff. Itervention 2018, 43, 144–156. [Google Scholar] [CrossRef]
- Ministerstvo Školstva, Výskumu, Vývoja a Mládeže Slovenskej Republiki—Vzdelávacie Štandardy pre 2. Stupeň ZŠ. Available online: https://www.minedu.sk/vzdelavacie-standardy-pre-2-stupen-zs/ (accessed on 10 November 2022).
- Munawaroh, N. The Influence of Teaching Methods and Learning Environment to the Student’s Learning Achievement of Craft and Entrepreneurship Subjects at Vocational High School. Int. J. Environ. Sci. Educ. 2017, 12, 665–678. [Google Scholar]
- Suartama, I.K.; Triwahyuni, E.; Suranata, K. Context-Aware Ubiquitous Learning Based on Case Methods and Team-Based Projects: Design and Validation. Educ. Sci. 2022, 12, 802. [Google Scholar] [CrossRef]




















| Questions | Answers |
|---|---|
| Which features or details did you like most about the educational software, and why? | “I liked everything very much.” “Basically, I liked the whole software, I can’t highlight any main details. In one word, it’s fantastic.” |
| “The crowns and levels.” | |
| “When fireworks appeared when I answered the question correctly.” | |
| “The competition for trophies, adjustable difficulties, I can see what I calculated.” | |
| “I liked that I had to collect trophies and that I could also speak.” | |
| “You could change to several languages.” | |
| “The bracket tasks because I can calculate better and faster now.” | |
| “The bracket tasks because I can calculate more easily.” | |
| “It tells me exactly what my mistake is, so I can correct it more easily.” | |
| “I liked everything very much, it’s very well done, I learned to calculate better.” | |
| “That it showed my mistakes and that you can get trophies.” | |
| “I liked the auto button very much because I got personalized calculations and it also showed what was wrong in the example.” | |
| “The auto button because at least I can learn at the difficulty level that matches my own knowledge.” | |
| Is there anything in the educational software that you didn’t like or that you think needs improvement? | “They used the “*”1 character for multiplication, which might be confusing.” |
| “I actually like the whole idea, but I don’t really like learning programs like this, I prefer to sit down with my notebook and write.” | |
| “I didn’t like that I had to write down the deduction because it didn’t let me continue without it. It would be good if it allowed you to continue without deduction.” | |
| “I didn’t like that you had to fill out the deduction process.” | |
| “The speech.” | |
| “It should be a bit more minimalistic and the interface should be easier to handle.” | |
| “I think there’s nothing that needs improvement, I liked everything.” | |
| “I think it’s perfect. Hats off to the creator!” | |
| “There was nothing in it that I didn’t like.” | |
| Imagine you are the developer of the educational software. What new features would you add to the software? | “Rewards from which you can ask for help.” |
| “It would be nice to be able to earn more trophies.” | |
| “If you have more trophies, you can get more things, for example, solve a problem for free.” | |
| “There could be a rank order so you have to move up the rank order.” | |
| “I couldn’t think of anything else because I like it this way, but maybe playing against others, for example, timed and being able to choose the difficulty level that suits both.” | |
| “An animated character next to the voice, it would make it more interesting.” | |
| “Two people in one group and they would compete to see who can calculate the most correctly.” | |
| “I would add that you could play online in the google search.” | |
| “Fractions.” | |
| “Pythagorean theorem.” | |
| “Algebra, exponentiation.” | |
| “Word problems.” |
| Percent | Assessment | Grade |
|---|---|---|
| 100%–90% | Excellent | 1 |
| 89%–75% | Laudable | 2 |
| 74%–50% | Good | 3 |
| 49%–30% | Satisfactory | 4 |
| 29%–0% | Failed | 5 |
| % Achieved on the Test | Frequency | Percent | Valid Percent | Cumulative Percent | |
|---|---|---|---|---|---|
| Valid | 16.67% | 2 | 3.9 | 3.9 | 3.9 |
| 33.33% | 1 | 2.0 | 2.0 | 5.9 | |
| 41.67% | 1 | 2.0 | 2.0 | 7.8 | |
| 50.00% | 3 | 5.9 | 5.9 | 13.7 | |
| 58.33% | 12 | 23.5 | 23.5 | 37.3 | |
| 66.67% | 6 | 11.8 | 11.8 | 59.0 | |
| 75.00% | 11 | 21.6 | 21.6 | 70.6 | |
| 83.33% | 7 | 13.7 | 13.7 | 84.3 | |
| 91.67% | 5 | 9.8 | 9.8 | 94.1 | |
| 100.00% | 3 | 5.9 | 5.9 | 100.0 | |
| Total | 51 | 100.0 | 100.0 |
| % Achieved on the Test | Frequency | Percent | Valid Percent | Cumulative Percent | |
|---|---|---|---|---|---|
| Valid | 8.33% | 1 | 1.8 | 1.8 | 1.8 |
| 16.67% | 1 | 1.8 | 1.8 | 3.6 | |
| 25.00% | 4 | 7.3 | 7.3 | 10.9 | |
| 33.33% | 11 | 20.0 | 20.0 | 30.9 | |
| 41.67% | 1 | 1.8 | 1.8 | 32.7 | |
| 50.00% | 5 | 9.1 | 9.1 | 41.8 | |
| 58.33% | 7 | 12.7 | 12.7 | 54.5 | |
| 66.67% | 5 | 9.1 | 9.1 | 63.6 | |
| 75.00% | 8 | 14.5 | 14.5 | 78.2 | |
| 83.33% | 4 | 7.3 | 7.3 | 85.5 | |
| 91.67% | 5 | 9.1 | 9.1 | 94.5 | |
| 100.00% | 3 | 5.5 | 5.5 | 100.0 | |
| Total | 51 | 100.0 | 100.0 |
| Group | ||
|---|---|---|
| Grade | Correlation Coefficient | −0.212 |
| Sig. (2-tailed) | 0.029 | |
| N | 106 |
| Tag | Name | Title | Pairing | Teaching Experience (Years) |
|---|---|---|---|---|
| T1 | Holocsi József | Mgr. (Master) | Mathematics–Informatics | 6 |
| T2 | Varga Veronika | Mgr., Ing. (Master, Engineer) | Mathematics–Informatics | 15 |
| T3 | Oroszlány József | PaedDr. (Doctor of Pedagogy) | Mathematics–Geography | 23 |
| T4 | Fördős Gyula | Mgr. (Master) | Mathematics–Physics | 38 |
| Questions | Answers |
|---|---|
| What positive feedback have you received from students during or after using the software? | T1: “The software is very clear and easy to use.” |
| T2: “Easy to use, understandable.” | |
| T3: “User-friendly and easy to handle from the user’s perspective.” | |
| T4: “Completely clear. The important things are at the top after logging in. It’s great that there are colorful icons on the interface, encouraging kids to click and gather more information. I really like the auto symbol. Special thanks for adding the Hungarian language. The info button is also practical.” | |
| In what ways does the software assist in personalized teaching of the curriculum? | T1: “The students really enjoyed using the program and even asked when they could use it again.” |
| T2: “Unlimited practice with setting the appropriate level of knowledge, automatic progress. They were motivated by collecting trophies.” | |
| T3: “The students liked it a lot.” | |
| T4: “They really like it. They keep asking when we can use it again. They like that they can determine the difficulty of the tasks themselves, and if they’re not sure, there’s the auto button. Trophy collection is also a big hit.” | |
| What are the advantages of the software compared to traditional mathematics education? | T1: “It helps everyone work at their own pace.” |
| T2: “By selecting the difficulty level, everyone can find suitable tasks and tasks become gradually more challenging during practice, allowing them to progress at their own pace.” | |
| T3: “They can practice and review the material more easily, and we can more easily identify their individual mistakes.” | |
| T4: “Differentiated instruction can be implemented in practice. We don’t have to come up with examples, as the program generates them. We can identify those students who may need assistance earlier than expected. It highlights students’ weaknesses or strengths in the given material. Trophy collection helps them realize that you have to work for results, nothing is given for free. This goes beyond mathematics.” | |
| How does the software help increase student motivation? | T1: “The program’s advantages include helping eliminate incorrect calculation sequences, as the program evaluates the error immediately after an incorrect answer and shows the user the mistake.” |
| T2: “Easier differentiation, own pace, unlimited number of tasks, more interesting and motivating than calculation in notebooks, immediate feedback on whether tasks were solved correctly, assistance in understanding and correcting errors.” | |
| T3: “Both explanation and practice are needed. I see the main advantage in practice.” | |
| T4: “We can solve many more, and qualitatively different, tasks than in class. I can focus on individual students because I can see what they don’t know or what they do know.” | |
| In your opinion, how does the software support teachers’ work and the teaching process? | T1: “The more correct answers a student provides, the more the program rewards progress with trophies, and the user can customize their profile figure in various ways.” |
| T2: “More interesting than calculation in notebooks, they receive rewards, trophies for correct calculations, and they can see their progress.” | |
| T3: “Increases motivation.” | |
| T4: “Competition is very important to them; they already ask how many trophies you have. Interestingly, they discuss what they didn’t know after the session, so they can work more effectively next time.” | |
| Does the software assist those students who need extra help? If yes, which features? | T1: “Very well.” |
| T2: “Excellent for unlimited, varied tasks; assists in customization; provides feedback and summaries on solved tasks and errors, making it easier to identify what needs further review.” | |
| T3: “A new educational tool that makes the teacher’s job more modern and easier.” | |
| T4: “I think so, it shows students’ strengths and weaknesses in black and white. It teaches accuracy, attention to detail, and awareness of connections. For example, it displays each step in case of a wrong answer.” | |
| Does the software provide opportunities for students seeking extra challenges? | T1: “Yes. With artificial intelligence-based error checking.” |
| T2: “Yes, with the theoretical part, available anytime; with visual representation using fingers, with help window and solution derivation in case of incorrect solutions.” | |
| T3: “With the auto function and rewards.” | |
| T4: “Reaching different levels is a big motivation. Additionally, even if they choose easier examples, they still have a sense of accomplishment.” | |
| What technical issues or bugs have you noticed that have not been addressed in previous updates? | T1: “Yes.” |
| T2: “Yes. They can choose more difficult tasks according to their knowledge.” | |
| T3: “Yes.” | |
| T4: “I believe so. Precisely because of the levels, and also during trophy collection. Moreover, time is also an important factor.” | |
| If so, have students reacted to any potential shortcomings or difficulties with the software? | T1: “There wasn’t any.” |
| T2: “I didn’t notice any issues.” | |
| T3: “It failed to start on an older 32-bit computer.” | |
| T4: “What I noticed has been fixed.” | |
| Are there any features or content missing from the software that teachers or students deem necessary? If yes, what are they? | T1: “There wasn’t any.” |
| T2: “No.” | |
| T3: “No reports.” | |
| T4: “I’m not aware of any.” | |
| What design or content limitations hinder the effective implementation of the software? | T1: “It is completely suitable for teaching basic operations and improving understanding of the rules.” |
| T2: “To expand with rounding tasks.” | |
| T3: “Fractions, equations, units of measurement.” | |
| T4: “Basic operations are covered. I’m not sure if there’s an option for others, like expressions, exponents, or roots.” | |
| How does the software handle a large number of students or different student profiles? | T1: “There isn’t any.” |
| T2: “There isn’t any.” | |
| T3: “There isn’t any.” | |
| T4: “So far, I haven’t observed any.” | |
| Do you believe there are any training needs for teachers to effectively use the software? | T1: “Completely adequate.” |
| T2: “Good.” | |
| T3: “Good.” | |
| T4: “The problem for us is rather the lack of computers.” | |
| How might a weak internet connection affect the use of the software? | T1: “No.” |
| T2: “The introduction before use was sufficient for me.” | |
| T3: “Very minimal.” | |
| T4: “I think this question will be answered with broader application.” | |
| What further development opportunities do you see in the software to make mathematics education more effective? | T1: “There is no effect of the internet on the program’s usage.” |
| T2: “It didn’t influence it.” | |
| T3: “Low.” | |
| T4: “No effect.” | |
| How could the software be applied to or expanded for use in other subjects? | T1: “More topics could be created (e.g., percentage calculations, combinatorics).” |
| T2: “To expand with rounding tasks.” | |
| T3: “To expand the topics.” | |
| T4: “To expand the topics.” | |
| How could the software be more integrated into the school curriculum or educational processes? | T1: “I can’t answer that right now.” |
| T2: “I don’t know offhand.” | |
| T3: “To broaden the software program’s offerings.” | |
| T4: “To answer this, more time is needed.” | |
| How could the software be personalized to meet the needs of individual schools or teachers? | T1: “I can’t answer that right now.” |
| T2: “It can be excellently used in every grade level in the appropriate topics.” | |
| T3: “If every student in every school had access to digital devices.” | |
| T4: “I can’t answer that yet.” | |
| The software has been tested in multiple classes and grade levels. How could it be more effectively used for different age groups? | T1: “I can’t answer that right now.” |
| T2: “It’s adequate for me.” | |
| T3: “The difficulty levels of the software are appropriate.” | |
| T4: “Its versatility in usability, I think, requires more practice.” | |
| If necessary, how could the software be used in distance learning? | T1: “I can’t answer that right now.” |
| T2: “I don’t know.” | |
| T3: “Generating worksheets and tests in printable and electronic formats.” | |
| T4: “For instance, I will use it in plus activity.” | |
| What competitors or alternatives are there in the market that could be competitive with the software? Have you heard of or used similar software with similar features in your career? If yes, could you name these software? | T1: “I can’t answer that right now.” |
| T2: “No idea.” | |
| T3: “To create an app for various user interfaces (Android, iOS, Windows devices).” | |
| T4: “I don’t know yet. | |
| What negative changes may occur in the future in mathematics education that could affect the software? | T1: “I’m not aware of any.” |
| T2: “matek.ide.sk” | |
| T3: “No.” | |
| T4: “No.” | |
| Could the software have any negative effects on students’ studies? If you think so, please explain what they might be. | T1: “I’m not sure.” |
| T2: “Basic operations should always be known.” | |
| T3: “Restrictions on digital devices in schools.” | |
| T4: “The merger of the mathematics subject and the decrease in class hours.” | |
| How could technological changes affect the current model or usability of the software? | T1: “No.” |
| T2: “No.” | |
| T3: “Not typical.” | |
| T4: “No.” | |
| Are there any data security or privacy concerns when using the software? | T1: “I can’t answer that right now.” |
| T2: “With constant development, any changes can be addressed.” | |
| T3: “The current model of the software is efficient, modern, and user-friendly.” | |
| T4: “The development is so fast that it’s hard to predict.” | |
| What positive feedback have you received from students during or after using the software? | T1: “No.” |
| T2: “No.” | |
| T3: “No.” | |
| T4: “No.” |
Disclaimer/Publisher’s Note: The statements, opinions and data contained in all publications are solely those of the individual author(s) and contributor(s) and not of MDPI and/or the editor(s). MDPI and/or the editor(s) disclaim responsibility for any injury to people or property resulting from any ideas, methods, instructions or products referred to in the content. |
© 2024 by the authors. Licensee MDPI, Basel, Switzerland. This article is an open access article distributed under the terms and conditions of the Creative Commons Attribution (CC BY) license (https://creativecommons.org/licenses/by/4.0/).
Share and Cite
Annuš, N.; Kmeť, T. Learn with M.E.—Let Us Boost Personalized Learning in K-12 Math Education! Educ. Sci. 2024, 14, 773. https://doi.org/10.3390/educsci14070773
Annuš N, Kmeť T. Learn with M.E.—Let Us Boost Personalized Learning in K-12 Math Education! Education Sciences. 2024; 14(7):773. https://doi.org/10.3390/educsci14070773
Chicago/Turabian StyleAnnuš, Norbert, and Tibor Kmeť. 2024. "Learn with M.E.—Let Us Boost Personalized Learning in K-12 Math Education!" Education Sciences 14, no. 7: 773. https://doi.org/10.3390/educsci14070773
APA StyleAnnuš, N., & Kmeť, T. (2024). Learn with M.E.—Let Us Boost Personalized Learning in K-12 Math Education! Education Sciences, 14(7), 773. https://doi.org/10.3390/educsci14070773

