Next Article in Journal
When Video Improves Learning in Higher Education
Next Article in Special Issue
Acceptance of Educational Artificial Intelligence by Teachers and Its Relationship with Some Variables and Pedagogical Beliefs
Previous Article in Journal
Shaping Educational Strategies: A Literature Review on Uncertainty and the Unexpected
 
 
Font Type:
Arial Georgia Verdana
Font Size:
Aa Aa Aa
Line Spacing:
Column Width:
Background:
Article

Technological Tools in Higher Education: A Qualitative Analysis from the Perspective of Students with Disabilities

by
José Fernández-Cerero
,
Julio Cabero-Almenara
and
Marta Montenegro-Rueda
*
Department of Teaching and Educational Organization, University of Sevilla, 41013 Sevilla, Spain
*
Author to whom correspondence should be addressed.
Educ. Sci. 2024, 14(3), 310; https://doi.org/10.3390/educsci14030310
Submission received: 18 January 2024 / Revised: 5 March 2024 / Accepted: 13 March 2024 / Published: 14 March 2024
(This article belongs to the Special Issue ICTs in Managing Education Environments)

Abstract

The integration of information and communication technologies (ICT) in education has emerged as a transformative element, contributing significantly to the establishment of more inclusive educational environments. In this context, understanding the impact of technological tools becomes crucial to identifying the opportunities and limitations that students encounter when incorporating these resources in university classrooms. The main objective of this research is to analyse the impact of ICT use in higher education, with a specific focus on the perceptions of students with disabilities. Information was collected through interviews with university students with disabilities. The results reveal both advantages and difficulties and underline the importance of designing and implementing technologies in an inclusive way. Key issues relating to accessibility and participation are addressed, providing valuable insights for improving inclusive higher education in the digital age.

1. Introduction

The development and evolution of information and communication technologies (ICT) have transformed the educational landscape, leading to the acquisition of new digital tools at different educational levels. This technological revolution is making it possible to address the educational needs of individuals more effectively, through access to materials, curricular adaptations, and different learning paces. The constant technological evolution highlights the relevance of incorporating ICT into educational processes, establishing them as essential partners in the creation of equitable and enriching educational environments. The fourth article of the Sustainable Development Goals (SDGs), developed and ratified by the United Nations (UN), emphasizes the relevance of enhancing the quality of education at all levels of the education system [1]. This objective advocates for guaranteeing equal opportunities to all students, promoting the incorporation of ICT as an innovative tool in the learning process, eradicating educational injustices, and improving individual development through quality education. Data provided by the European Commission [2] reveal a remarkable trend: in countries such as Portugal, Spain, Ireland, and Italy, more than 75% of children with disabilities are enrolled in mainstream schools. This reflects a significant shift towards inclusive education where the integration of students with special needs into mainstream learning environments is prioritized [3].
In this sense, students live in a constant digital environment, using digital tools in their daily lives—a fact that teachers must take into account. Therefore, it is essential for teachers to be able to adapt their teaching to the new educational scenarios in which both students and teachers operate [4]. The ability to effectively incorporate digital tools into the educational process not only enriches the learning experience but also prepares students to function competently in an increasingly digitalized world.
Furthermore, the implementation of electronic devices provides a number of opportunities for students with special educational needs. These include providing equitable access, promoting equal opportunities, fostering independence and autonomy, as well as improving communication skills and the ability to function in society. Therefore, it is clear that it is important to position the promotion of technological development and research as a priority in order to achieve sustainable development in the information society [5]. This priority takes on a crucial dimension when considering the constantly evolving special educational needs, especially in a world where technology plays a central role in various spheres of life. In this sense, it is essential to move from an individual-centred approach to a more holistic one that encompasses curricular aspects. This implies adjusting educational objectives, content, and methodologies to suit the specific needs and characteristics of the group as a whole [6]. This change of perspective not only promotes inclusion and equity but also enriches the educational process by recognizing and valuing the diversity present in the classroom.
Adequate management of these technologies is essential as their appropriate use provides individuals with the opportunity to overcome any obstacles that may arise. Following this line, the purpose of this study is to analyse the impact of ICT use in higher education based on the perceptions of students with disabilities. This will allow them to identify the benefits and challenges of using ICT in their learning process in order to propose recommendations for improving effective use to meet their needs in higher education. To achieve this objective, the following research questions are posed:
RQ1. 
What are the perceptions of students with disabilities on the implementation of technological tools in Higher Education?
RQ2. 
What are the future recommendations for an effective integration of technologies and students with disabilities at a university?

2. Technology Tools for Students with Disabilities in Higher Education

We are currently immersed in an information and knowledge society. In this context, information and communication technologies (ICT) offer various opportunities to enrich our teaching–learning processes and reach different groups, including students with disabilities. Students with disabilities refer to those students who have physical, sensory, cognitive, or emotional limitations that may affect their ability to participate fully in educational activities [7]. This disability may manifest itself in various forms and may require specific adaptations and supports to facilitate access to education and promote their participation and inclusion in the school environment. The aim is to provide equitable learning and development opportunities for all students, regardless of their differences or specific needs.
Therefore, in the era of the knowledge society, the incorporation of ICT has become critically important in education, significantly transforming the teaching–learning process for both students with and without disabilities. This paradigm shift has brought with it the need to explore and understand in depth how the implementation of ICT affects the experiences of students with disabilities in university settings. In the university context, digital inclusion persists as a major concern. Lack of equitable access to ICT can leave certain groups, such as students with disabilities, at a disadvantage. The literature points out that bridging the technology gap is essential to ensure equal educational opportunities [8].
Technologies are powerful tools to use in teaching because when the learning of students with special educational needs is stimulated, they actively participate, engage, and show interest [9]. This statement underlines the reason why ICT have acquired, nowadays, a fundamental role as enriching tools in the educational processes aimed at students with disabilities. Therefore, access to technology is presented as an essential component for the inclusion of students with disabilities at a university. Universal design, which seeks to make ICT accessible to all, regardless of individual abilities, is fundamental to educational environments [10] as recent studies have shown that their effective use improves the educational experience for all students [11].
However, it is important to highlight the use of emerging technologies as educational tools for the improvement of the teaching and learning process of students. Over time, emerging technologies have been recognized as highly appropriate digital tools in the field of education, thanks to their vast potential and benefits when implemented as teaching resources and their easy and accessible incorporation [12]. Generally speaking, there is a wide variety of technologies available that can enhance and facilitate learning experiences for students with disabilities. These include alternative and augmentative systems for accessing information and communication, aids for people with visual or hearing impairments (such as Braille, iconic signs, and captioning), access technologies (both hardware and software), and devices for personal mobility, as well as technologies for manipulation and control of the environment, such as robots and assistive devices [13].
Following this line, the incorporation of these tools in special education is a step forward in improving the quality of life of students with special educational needs, providing solutions to everyday problems [14]. The relevance of making appropriate use of these technologies lies in the ability to offer opportunities for people to overcome possible impediments, and it is essential that all educational agents are trained in the necessary digital competencies. This scenario creates a gap between those who can take full advantage of these technologies and those who may encounter limitations [15].
Despite the many opportunities offered by technology, there are challenges associated with the use of technology by university students with disabilities. For example, among the most significant barriers are the lack of compatibility with software and hardware, the high costs of assistive technologies, and the limited availability of technological resources in university centres [16]. In addition to the barriers mentioned above, the lack of teacher training is another essential component in the effective use of technologies for university students with disabilities [17,18]. The lack of digital competence in the educational environment limits teachers’ ability to adapt their teaching methods and use technological tools in an inclusive way [19]. Although teachers recognize the potential benefits of technology in teaching students with disabilities, as evidenced in previous research [20], technological training emerges as one of the main barriers among teachers. This lack of digital competence becomes one of the most significant barriers that educators face when trying to address the specific needs of students with disabilities [21]. The aforementioned barriers can create additional obstacles, creating not only a knowledge gap but also causing frustration for students with disabilities in their access to technologies [22]. However, we cannot forget that in order to make effective use of ICT, it is necessary to take into account the type and degree of the student’s disability [23]. These difficulties may affect the effectiveness of the implementation of adaptive technologies and assistive tools, thus limiting the potential positive impact they could have on the educational process of students with disabilities. It is therefore crucial to comprehensively address technology training for teachers to ensure effective and equitable implementation of technologies in the inclusive educational environment. Although the increased inclusion of people with disabilities in higher education signals progress towards more equitable education systems, these students still face significant challenges of an academic, psychological, and social nature. Some disabilities affect students’ ability to participate fully in course activities, while others limit their mobility within the campus. These difficulties are compounded by organizational and structural features of university environments, such as high numbers of students in noisy classrooms or lack of accessibility in buildings [24,25].
In this context, it is necessary to understand how the implementation of ICT in the teaching–learning process may affect the perceptions and experiences of students with disabilities in university settings. This will address the stated challenge of ensuring that all students have equal opportunities to take advantage of the educational benefits offered by digital technologies.

3. Methodology

3.1. Study Design

The aim of this study is to analyse the impact of the use of information and communication technologies (ICT) in higher education, focusing on the perceptions of university students with disabilities, in order to understand how these technological tools affect their educational experience and learning opportunities.
In order to achieve the objective established in this research, a qualitative methodology based on the interpretative paradigm was used. The use of a qualitative methodology in this study is fundamental for examining phenomena of a social nature, with the intention of understanding the reality surrounding students with disabilities at a specific moment in time [26]. The diagram presented in Figure 1 describes the research methodology:

3.2. Sampling and Selection of Participants

The sample consisted of 46 university students with disabilities who are currently studying at the Faculty of Education Sciences of the Universities of Seville, Granada, or Malaga. Female participation was predominant in the distribution of participants according to gender (58.7%). Prior to participating in the study, all participants provided informed consent. The study was conducted following the guidelines established in the Declaration of Helsinki [27], and respect for fundamental ethical principles in research was guaranteed in accordance with the guidelines of the Research Ethics Committee of the University of Seville. The selection of participants was carried out naturally using a convenience sampling method, specifically through the snowball technique, which facilitated the identification of students with disabilities from the selected universities. This involved the researchers asking the first participant to help identify others within their network who shared a similar trait of interest. The technique used enabled the identification of students with different types of disabilities: visual impairment (12 students), hearing impairment (14 students), intellectual impairment (15 students), and motor impairment (5 students).
Table 1 shows in detail the percentage of participants in the research according to their gender and the university where they are studying.

3.3. Data Collection Instrument

For the collection of information, a semi-structured interview was used as the main instrument. The design of the interview script, in addition to including the initial questions addressing the sociodemographic data of the participants, consisted of a total of 7 specific questions. This approach allowed for a more in-depth and flexible exploration of relevant topics, giving participants the opportunity to express their opinions and experiences in more detail. The selection of a semi-structured interview was justified by its ability to capture nuance and context, thus facilitating a fuller and richer understanding of the issues addressed in the research. Therefore, the interview script used in the study was as follows:
How would you describe your overall experience with the use of information and communication technologies in your university education?
What kind of technological tools have you used most frequently in your classes?
How do you perceive the overall impact of ICT in the teaching and learning process?
Do you consider that the technological tools used at a university are accessible to your specific needs?
What challenges have you faced when incorporating technologies in the university environment?
How do you think the implementation of ICT for students with disabilities in an inclusive university could be improved?
On the other hand, in order to validate the interview script, the expert judgement strategy was chosen, using the Delphi method. This process was carried out through the preparation of a document attached to the interview, which contained a series of open questions. This document was distributed among 14 specialists in the field of educational technology and attention to diversity from different Spanish universities. In the process of selecting the experts, a series of criteria were established. First, those specialists who met two or more of the following criteria were identified:
Relevant publications in scientific journals specializing in educational technology or attention to diversity;
Participation in research projects related to the integration of technologies for students with disabilities in educational settings;
Having taught classes on “Educational technology” or “Attention to diversity” in higher education institutions;
Academic recognition, such as obtaining awards or distinctions in the field of educational technology or attention to diversity.
This rigorous selection ensured the participation of experts with in-depth knowledge and experience in the subject, thus contributing to the validity and relevance of the interview script used in the research. On the other hand, an unconventional procedure in educational research known as the “Expert Competence Coefficient” or “K-coefficient” was used in the selection of the experts. This coefficient was obtained using the following formula: K = ½(Kc + Ka) where Kc represents the “Experience Coefficient”, i.e., the information the expert possesses on the topic or subject, and Ka corresponds to the “Argumentation Coefficient”, which forms the basis of the expert’s judgement [28]. In the present study, the result obtained in 13 of the 14 selected experts was higher than 0.85, resulting in a fairly acceptable competence [29].

3.4. Data Collection and Analysis Procedure

Forty-six participants were included in the study, using semi-structured interviews as the method of data collection. These interviews were conducted individually and audio-recorded with the prior consent of the participants for later transcription and analysis. Prior to each interview, a general orientation to the study was provided, highlighting its phenomenological basis to avoid influencing responses. The interviews were conducted in an academic setting within each university institution, during the period between January and March of the 2022/2023 academic year.
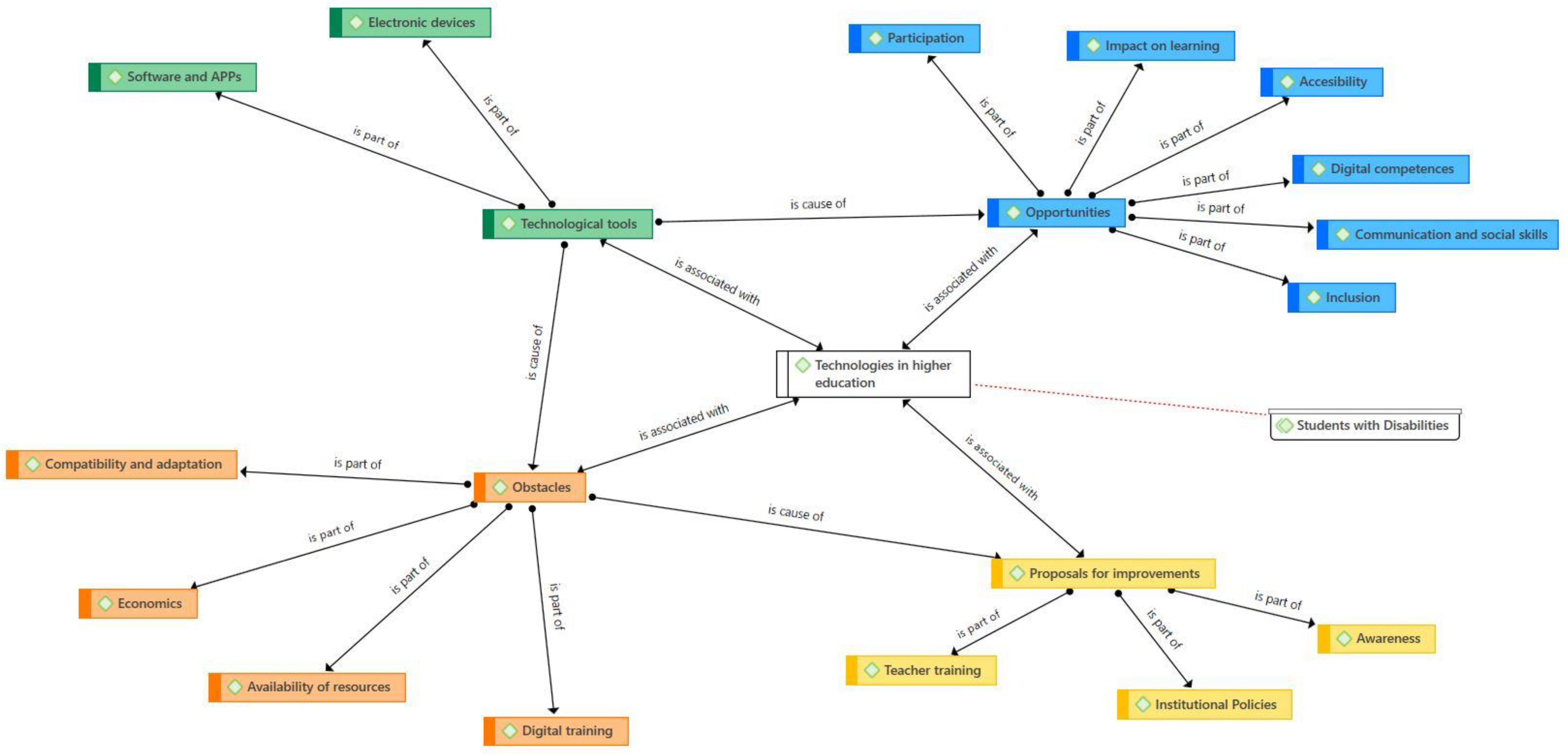
The structure of the categorical system used in the research is presented below. The first category “Technological tools” (TT) refers to the type of technological tools used mainly with students with disabilities in higher education. These tools are used with the purpose of improving their access and participation in university education. Within these categories, two subcategories are included, ranging from “Electronic devices” (ED) to “Software and APPs” (SP).
The second category “Opportunities” (OP) refers to the possibilities and benefits of implementing ICT in the university context with students with disabilities. These opportunities can be diverse, including, in this study, the following: “Participation” (P), “Impact on learning” (IL), “Accessibility” (A), “Digital competencies” (DC), “Communication and social skills” (CSS), and “Inclusion” (I).
The third category “Obstacles” (OB) refers to the barriers or challenges identified with the implementation of ICT in higher education for students with disabilities. This category has been broken down into the subcategories—“Compatibility and Adaptation” (CA), “Economics” (E), “Availability of Resources” (AR), and “Digital Training” (DT)—to address and analyse different aspects of the difficulties that students with disabilities may face when using ICT in university settings.
Finally, the category “Proposals for improvements” (PI) refers to suggestions, recommendations, or ideas offered by university students with disabilities to overcome or mitigate the obstacles identified in the implementation of ICT in higher education. These proposals are aimed at improving the accessibility, inclusion, and effectiveness of ICT in the academic environment for students with disabilities. Within this category, specific subcategories, such as “Teacher Training” (TT), “Institutional Policies” (IP), and “Awareness” (AW), have been established to organize and analyse the different areas of improvement suggested by the participants.
The process of code construction was carried out independently by the three main researchers, who then compared and agreed on the codes generated together to produce a final list, which helped to enhance the credibility of the analysis. To this end, a first reading of the discourses of the 46 interviews was carried out with the intention of discovering emerging themes. The data analysis was not limited to data triangulation between researchers but was combined with other methods, allowing the data to be examined and contrasted from multiple perspectives. To this end, consultations were held with university professors with expertise in educational inclusion and educational technology. Feedback from these experts helped to ensure that the categories adequately reflected the needs and perspectives of students with disabilities in relation to the use of technology tools in higher education. From these emerging themes, analysis codes were constructed, and all transcripts were coded. Thus, the analysis of the manifest content of the discourses was carried out in order to extract, through their interpretation, the latent content, which served as a basis for the elaboration of the results.
Considering the importance of the categories chosen, after completing the selection and coding process, it was observed that the most prominent categories were the following: in terms of digital technologies, electronic devices; in terms of opportunities, inclusion and accessibility were highlighted; in terms of obstacles, digital training; and finally, in terms of proposals for improvement, teacher participation was highlighted.
Table 2 provides an analysis of the categories, subcategories, and empirical evidence gathered from the responses provided by the participants in the research study.

4. Findings

In order to present the findings obtained, the most significant information gathered during the interviews with the participants has been analysed in detail, in line with the objectives of the study and the previously established categorization (Figure 2). For this purpose, the qualitative research software Atlas.Ti (2022) was used.
Based on the figure above, we can establish that the research has revealed valuable perspectives of university students with disabilities in relation to the implementation of ICT in higher education. Four main categories stand out: types of technologies, opportunities, obstacles, and proposals for improvement.
The category “Technological tools” (TT) focuses on the implementation and use of various digital solutions and technological resources to improve and optimize specific processes, tasks, or activities. In this sense, we find two subcategories: “Electronic devices” and “Software and Apps”, available at the educational centre. Some evidence from participants’ responses in this category is as follows:
“The electronic devices provided by the university, such as screen readers, are essential for accessing information”.
(Interview 11)
“We use an assisted reading application that has helped me a lot in class participation”.
(Interview 12)
“The availability of speech recognition software has been crucial for my active participation in group activities and presentations”.
(Interview 19)
The results in relation to the category “Opportunities” (OP), offered by the use of ICT for students with disabilities in the university context, cover several areas.
This category is divided into six subcategories. The first of these is “participation” focusing on the ability of individuals to engage in activities, resulting in a “learning impact” on students. The category “accessibility” is about ensuring that materials are designed and developed in such a way that they can be used and understood by all people. Digital competence” refers to the skills of both learners and teachers in using devices in the teaching and learning process. Social and communication skills” are closely related to the ability to interact effectively with others, to express oneself clearly, and to understand social signals. Finally, the subcategory “inclusion” focuses on the equal participation and full integration of all individuals, regardless of their differences and pace of learning. Some evidence from participants’ responses in this category is as follows:
“ICT has greatly improved my participation in class activities and interaction and communication with classmates”.
(Interview 09)
“Having digital resources and materials adapted to my needs favours my learning, as I can access information more quickly and comprehensively”.
(Interview 01)
“The use of ICT in the classroom has led to a significant improvement in students’ digital skills”.
(Interview 32)
“Technologies have been key to my participation in the university environment, feeling fully integrated”.
(Interview 28)
“Good use of technological devices has a significant impact on the teaching and learning process of students”.
(Interview 09)
On the other hand, in relation to the category “Obstacles” (OB) that students with disabilities face when incorporating digital resources in university classrooms, the analysis of the interviews reveals a series of barriers that negatively impact the experience of students with disabilities when trying to take advantage of ICT in their academic environment. Among these barriers, the lack of “Compatibility and adaptation” (CA) of digital platforms represents a significant barrier as it limits active participation in the educational process. In addition, “Economic” (E) barriers emerge as another important factor as some students find it difficult to afford technologies and assistive tools necessary for effective participation. The limited “Availability of specialised resources” (AR), such as adaptive software and/or technological devices, is also identified as a key barrier affecting the academic experience of students with disabilities at a university. In addition, challenges associated with “Digital Training” (DT), both on the part of teachers and students themselves, contribute to the complexity of successfully implementing ICT in the inclusive university environment. These obstacles, while varied, reveal crucial areas that require attention to ensure effective and equitable integration of ICT in higher education. Some evidence from participants’ responses in this category is as follows:
“I think there are still barriers to adaptation. For example, although many lecturers provide the videos with subtitles, they are often inaccurate, limiting my understanding and participation in class”.
(Interview 40)
“These technologies are very expensive, and although the university has resources, they are not always available to students, nor do all computers in the faculty have access to adaptive software, so we often have difficulties in completing assignments and studying”.
(Interview 33)
“Many teachers are not familiar with accessibility tools which affect our learning”.
(Interview 01)
“The lack of teacher training in the use of accessibility tools represents a significant barrier to our learning experience, as it limits our ability to fully access course content”.
(Interview 22)
Finally, the category “Improvement Proposals” (IP) emerged as an essential component of this research where participants were able to offer key suggestions to overcome the obstacles identified above and improve the integration of ICT in the university environment. The proposals are linked to improving university students’ access to and participation in the use of digital resources in the academic environment. In this sense, the results reveal that it is necessary to improve “Teacher Training” (TT) with the aim of improving their abilities to adapt to digital content; to establish clear “Institutional Policies” (IP) that support digital accessibility and set standards to ensure equal opportunities; and finally, to create “Awareness” (AW) within the university community about the needs of students with disabilities, proposing educational campaigns and workshops as a means to achieve this. Some evidence from participants’ responses in this category is as follows:
“I believe that some teachers are not familiar with the digital tools available, so training courses should be developed to enable them to better adapt their teaching methods and use ICT in an inclusive way”.
(Interview 24)
“Many of the challenges I have faced when trying to access digital resources at university could be solved by implementing specific policies that require mandatory accessibility of all online educational tools”.
(Interview 45)
“The lack of awareness of the digital barriers faced by students with disabilities is evident. I propose the implementation of awareness programmes to sensitise teachers and peers about diversity, fostering a more supportive and inclusive environment”.
(Interview 15)
“Creating awareness programmes about the digital barriers faced by students with disabilities is crucial. These programmes could increase understanding and empathy among teachers and peers, thus contributing to a more inclusive and supportive environment”.
(Interview 29)
The experiences and testimonies collected provide a deeper understanding of the impediments that need to be addressed in order to achieve effective ICT integration in inclusive higher education.

5. Discussions

The inclusion of students with disabilities is a challenge for university institutions. Therefore, it is necessary to know the impact of its implementation on university education in the Andalusian context. The findings of the present research made it possible to answer the research questions described in the study.
In relation to the first research question related to the perceptions of students with disabilities on the implementation of technological tools in higher education, we must be aware that educational centres have the responsibility to address a series of objectives when integrating their students into the digital society. In this sense, one of the most incident dangers at present is the poor integration of ICT in classrooms as there are no specific plans for the correct integration of technological tools [30]. The existence of technological resources and digital applications in educational centres, as pointed out by various studies [31], does not guarantee an effective integration of ICT in the educational environment.
The application of these technological tools in the teaching and learning process of students shows a series of benefits and positive impacts that should be taken into account during the implementation. There is evidence of an increase in the active engagement of students in educational activities, promoting a more dynamic and collaborative interaction [32]. On the other hand, the digital accessibility of the various devices enables greater inclusion of all students, allowing materials to be accessible to all students. This fact contributes to the improvement of education and quality of life of this group of students, an aspect that is consistent with several studies [33]. The incorporation of technological tools in educational contexts can have a substantial impact on improving the participation and academic performance of students with disabilities by facilitating more equitable and personalised access to educational resources. The use of ICT has been shown to provide several advantages for students, including increased understanding of content, stimulation of creativity, and a marked improvement in student learning, with a highly positive impact [34] on the development of digital competencies of students and teachers [35]. These digital competencies become fundamental for students as they face significant challenges in accessing the curriculum and knowledge due to intrinsic or contextual factors and, therefore, require educational intervention that enables the adaptation of various elements of the proposed curriculum or the provision of special resources through ICT [36]. Despite this, it is necessary to highlight the improvement of certain social and communicative skills as they provide inclusive opportunities for students to advance in the development of social skills, perfect verbal expression, and strengthen their interactions in the educational environment. These technological advances not only simplify communication but also stimulate active participation in learning processes [37].
Despite the multiple benefits highlighted, the use of ICT by students with disabilities at a university is not without its challenges. Among the main limitations pointed out by the students themselves, the lack of compatibility and adaptation of these technologies with some of the current operating systems stands out [38]. Another significant challenge identified by students is the high cost associated with these tools, which may limit the access of students with disabilities to quality education, coinciding with previous studies that pointed out the high price of screen readers such as JAWS or NVDA [39]. This is closely related to the limited availability of resources at universities. The lack of budgets in academic institutions may hinder the acquisition of accessible technologies for students with disabilities [40]. Finally, another barrier is the lack of familiarity or digital training of university faculty in the effective use of adaptive technologies. This barrier may contribute to the inability to take full advantage of the opportunities offered by these tools for students with disabilities [41].
These limitations raise significant questions about the effectiveness of ICT in inclusive academic settings and highlight the need to address the specific technological barriers that university students with disabilities may face. In this context, it is essential to explore strategies and solutions to overcome these challenges, ensuring a more effective and accessible implementation of ICT in inclusive university settings. Thus, in answering the second research question, which refers to future recommendations for effective integration of technologies with students with disabilities at a university, we can highlight the importance of developing institutional policies that promote inclusion and allocate adequate resources to ensure that all students with disabilities have access to the technological tools necessary for their academic success [42]. However, these policies must go beyond simply providing technologies by also addressing training and ongoing support to train teachers in inclusive digital skills. This training is essential to ensure that ICT is used effectively as a support tool, thus maximising its positive impact on the academic experience of students with disabilities [17]. This lack of disability-related digital literacy among university faculty reflects a lack of disability awareness in the university environment. Therefore, it is also necessary to promote greater empathy and awareness of disability among teaching staff [43].

6. Conclusions

The analysis of the perception of students with disabilities on the use of digital tools in university institutions reveals a complex challenge that encompasses various aspects. The implementation of technological tools in this context is necessary as the benefits for students are undeniable, showing improvements in academic performance, participation, inclusion, and digital accessibility. The positive impact of technological tools is not only evident in improvements in academic aspects for students but also in the development of certain digital skills that are essential for developing in the digital society in which we find ourselves. However, there is a significant gap in the training of university teaching staff, which limits the maximisation of the potential benefits of these technologies. In this sense, it is still necessary to train teachers in digital competencies in order to guarantee the effective implementation of technological devices in the classroom. However, the limitations identified in this research, such as lack of compatibility, high costs, and limited availability of resources, pose significant challenges. Lack of budgets and lack of specific plans may hinder the acquisition and implementation of accessible technologies.
The main practical implications of this study lie in the urgent need to address technological barriers and promote inclusive strategies. The development of institutional policies that allocate adequate resources is essential but must be complemented by a focus on teacher training and awareness of inclusive digital skills. This will enable more effective implementation of ICT, ensuring that all students, including those with disabilities, can access the tools necessary for academic success.

6.1. Limitations

Among the limitations of this research, we can mention the following. On the one hand, given the exploratory nature of this study and its focus on the perceptions of students with disabilities in three Andalusian universities, the conclusions derived cannot be fully generalised at a national level. Further research with stratified samples covering different autonomous communities and provinces of Spain would be beneficial to obtain a more complete and representative picture. Also, the research is based solely on the perceptions of students with disabilities. In order to obtain a more holistic understanding, it would be advisable to include the perspectives of all members of the educational community as their participation could provide additional dimensions and enrich the analysis. On the other hand, the instrument used collected information based on students’ self-perception of their own experiences during their university studies, which could introduce biases in their comments. It should be noted that the differences in the types of disabilities that study participants have may have important implications for their responses to ICT due to variations in experiences, needs, accessibility, technological adaptations, and self-perception. Finally, the study was carried out with a limited number of students; therefore, it is recommended to replicate the research with a larger sample to reinforce the validity of the findings.

6.2. Proposals for Improvement

In terms of proposals for improvement, three fundamental aspects need to be highlighted. First, strengthening the competencies of teaching staff in applying digital content according to the needs of students with disabilities involves providing specialised training on the use of accessible technologies and the implementation of inclusive pedagogical strategies. Second, robust guidelines that support digital accessibility and establish criteria to ensure equity of opportunity must be implemented. This implies the creation of an institutional framework that promotes digital inclusion and allocates adequate resources to ensure access to the technological tools essential for the academic progress of all students, including those with disabilities. Finally, it is important to promote awareness of the relevance of digital inclusion among all members of the university community.

Author Contributions

Conceptualization, J.F.-C., J.C.-A. and M.M.-R.; data curation J.F.-C., J.C.-A. and M.M.-R.; formal analysis, J.F.-C., J.C.-A. and M.M.-R.; investigation J.F.-C., J.C.-A. and M.M.-R.; methodology J.F.-C., J.C.-A. and M.M.-R.; supervision J.F.-C., J.C.-A. and M.M.-R.; writing—original draft J.F.-C., J.C.-A. and M.M.-R.; writing—review and editing, J.F.-C., J.C.-A. and M.M.-R. All authors have read and agreed to the published version of the manuscript.

Funding

The authors declare that they have received the following financial support for the research, authorship, and/or publication of this article: this publication is part of the R&D&I project, PID2019-108230RB-I00, funded by MCIN/ AEI/10.13039/501100011033. Support has also been received from the Programa Predoctoral de Formación del Profesorado Universitario (FPU2022/00106).

Institutional Review Board Statement

All subjects gave informed consent for inclusion before participating in the study. The study was conducted in accordance with the Declaration of Helsinki, and the fundamental principles of research integrity were respected in accordance with the Research Ethics Committee of the University of Seville.

Informed Consent Statement

Informed consent was obtained from all subjects involved in the study.

Data Availability Statement

Dataset available on request from the authors.

Acknowledgments

This study is part of a doctoral thesis developed within the framework of the Doctoral Programme in Education at the University of Seville (Spain).

Conflicts of Interest

The authors declare no conflicts of interest.

References

  1. Naciones Unidas. La Agenda 2030 y los Objetivos de Desarrollo Sostenible: Una Oportunidad Para América Latina y el Caribe; ONU: Santiago, Chile, 2018. [Google Scholar]
  2. European Commission. Education and Training: Monitor; Publications Office of the European Union: Luxembourg, 2017. [Google Scholar]
  3. Gómez Trigueros, I.M.; Ruiz Bañuls, M. Interdisciplinariedad y TIC: Nuevas Metodologías Docentes aplicadas a la enseñanza superior. Pixel-Bit 2018, 52, 67–80. [Google Scholar] [CrossRef]
  4. Martínez Lirola, M. El nuevo papel del profesor universitario de lenguas extranjeras en el proceso de convergencia europea y su relación con la interacción, la tutoría y el aprendizaje autónomo. Porta Linguarum 2007, 7, 31–43. [Google Scholar] [CrossRef]
  5. Hernández Sánchez, B.; Sánchez García, J.C.; González Cedeño, G. Uso y presencia de las Tecnologías de las tecnologías en las personas con discapacidad intelectual y del desarrollo. Herramientas digitales en tiempos de crisis. Int. J. Dev. Educ. Psychol. 2021, 1, 135–148. [Google Scholar] [CrossRef]
  6. Ainscow, M. Special Educational Needs in the Classroom; Narcea: Madrid, Spain, 1995. [Google Scholar]
  7. Cáceres Rodríguez, C. On the concept of disability. A review of WHO proposals. Span. J. Audiol. 2004, 2, 74–77. [Google Scholar]
  8. Villalta Jadan, B.E.; Machuca Vivar, S.A.; Palma Rivera, D.P. Explorando la brecha digital en el acceso a la tecnología y su influencia en la educación: Abordando las diferencias entre comunidades. Rev. Dilemas Contemp. Educ. Política Valores 2023, 11, 1–18. [Google Scholar]
  9. Fernández Batanero, J.M.; Montenegro Rueda, M.; Fernández Cerero, J.; López Meneses, E. Fostering motivation: Exploring the impact of ICTs on the learning of students with autism. Children 2024, 11, 119. [Google Scholar] [CrossRef] [PubMed]
  10. Crisol-Moya, E.; Herrera-Nieves, L.; Montes-Soldado, R. Educación virtual para todos: Una revisión sistemática. Educ. Knowl. Soc. (EKS) 2020, 21, 15. [Google Scholar] [CrossRef]
  11. Fernández Cerero, J.; Montenegro Rueda, M.; Fernández Batanero, J.M. Impact of University Teachers Technological Training on Educational Inclusion and Quality of Life of Students with Disabilities: A Systematic Review. Int. J. Environ. Res. Public Health 2023, 20, 2576. [Google Scholar] [CrossRef]
  12. Marquéz Díaz, J.E. Tecnologías emergentes, reto para la educación superior colombiana. Ingeniare 2017, 13, 35–57. [Google Scholar] [CrossRef]
  13. Cook, A.; Polgar, J. Assistive Technologies: Principles and Practice; Mosby-Year Book Inc.: Maryland Heights, MO, USA, 2000. [Google Scholar]
  14. Claro, M. El Papel de las Tecnologías de la Información y las Comunicaciones en la Educación Inclusiva; Naciones Unidas: Santiago de Chile, Chile, 2011. [Google Scholar]
  15. Berrío Zapata, C.; Chaves dos Santos, Z.E.; Chalhub Oliveira, T. Exclusión digital de las comunidades de personas con discapacidad en Brasil. Rev. Cuba. Inf. Cienc. Salud 2020, 31, 1–27. [Google Scholar]
  16. Botelho, F.H.F. Accessibility to digital technology: Virtual barriers, real opportunities. Assist. Technol. 2021, 33, 27–34. [Google Scholar] [CrossRef] [PubMed]
  17. Fernández Cerero, J.M.; Montenegro Rueda, M. Digital Competence and Disability: A Qualitative Approach from the Perspective of University Teachers in Andalusia (Spain). J. Contin. High. Educ. 2023, 2, 1–7. [Google Scholar] [CrossRef]
  18. Tello, I.; Cascales, A. Las TIC y las necesidades específicas de apoyo educativo: Análisis de las competencias tic en los docentes. RIED 2015, 18, 355–383. [Google Scholar]
  19. Montenegro-Rueda, M.; Fernández-Batanero, J.M. Adaptation and validation of an instrument for assessing the digital competence of special education teachers. Eur. J. Spec. Needs Educ. 2023, 29, 84. [Google Scholar] [CrossRef]
  20. Cevallos Salazar, J.; Lucas Chabla, X.; Paredes Santos, J.; Tomalá Bazán, J. Beneficios del uso de herramientas tecnológicas en el aula para generar motivación en los estudiantes. Rev. Cienc. Pedagógicas Innovación 2019, 7, 86–93. [Google Scholar] [CrossRef]
  21. Kurt, A.A.; Colak, C.; Donmez, P.; Filiz, O.; Turkan, F.; Odabasi, H.F. Opportunities for students with disabilities in higher education institutions in Turkey: Where is ICT? Int. J. Spec. Educ. 2016, 31, 104–113. [Google Scholar]
  22. Claiborne, L.; Cornforth, S.; Gibson, A.; Smith, A. Supporting students with impairments in higher education: Social inclusion or cold comfort? Int. J. Incl. Educ. 2010, 15, 513–527. [Google Scholar] [CrossRef]
  23. Cabero, J.; Córdoba, M.Y.; Fernández Batanero, J.M. Las TIC para la igualdad. MAD Edu-Forma 2007, 28, 353–356. [Google Scholar]
  24. Hadjikakou, K.; Polycarpou, V.; Hadjilia, A. The experiences of students with mobility disabilities in Cypriot Higher Education institutions: Listening to their voices. Int. J. Disabil. Dev. Educ. 2010, 57, 403–426. [Google Scholar] [CrossRef]
  25. Mullins, L.; Preyde, M. The lived experience of students with an invisible disability at a Canadian university. Disabil. Soc. 2013, 28, 147–160. [Google Scholar] [CrossRef]
  26. Álvarez-Gayou, J.L. Cómo Hacer Investigación Cualitativa. Fundamentos y Metodología; Paidós: Santiago, Chile, 2003. [Google Scholar]
  27. WMA. World medical association Declaration of Helsinki: Ethical principles for medical research involving human subjects. JAMA 2013, 310, 2191–2194. [Google Scholar] [CrossRef] [PubMed]
  28. Fernández-Batanero, J.M.; Tadeu, P.; Cabero, J. ICT and disabilities. Construction of a diagnostic instrument in Spain. J. Soc. Stud. Educ. Res. 2018, 9, 332–350. [Google Scholar]
  29. Cruz Ramírez, M.; Martínez Cepena, M. Origin and development of an index of expert competence: The K coefficient. Rev. Latinoam. Metodol. Investig. Soc. ReLMIS 2020, 19, 40–56. [Google Scholar]
  30. Fernández Cruz, F.J.; Fernández Díaz, M.J.; Rodríguez Mantilla, J.M. El proceso de integración y uso pedagógico de las TiC en los centros educativos madrileños. Educación XX1 2018, 21, 395–416. [Google Scholar] [CrossRef]
  31. Marchesi, A.; Martín, E.; Casas, E.; Ibáñez, A.; Monguillot, I.; Riviere, V.; Romero, F. Tecnología y Aprendizaje. Investigación Sobre el Impacto del Ordenador en el Aula; Ediciones SM: Madrid, Spain, 2005. [Google Scholar]
  32. Arrieta Casasola, A. TIC dirigidas a la superación de barreras educativas de las personas con discapacidad. Innovaciones Educ. 2019, 21, 115–130. [Google Scholar] [CrossRef]
  33. Fernández Batanero, J.M.; Montenegro Rueda, M.; Fernández Cerero, J. Access and Participation of Students with Disabilities: The Challenge for Higher Education. Int. J. Environ. Res. Public Health 2022, 19, 11918. [Google Scholar] [CrossRef]
  34. Campos Soto, N.; Ramos Navas-Parejo, M.; Moreno Guerrero, A.J. Realidad virtual y motivación en el contexto educativo: Estudio bibliométrico de los últimos veinte años de Scopus. Alteridad 2019, 15, 47–60. [Google Scholar] [CrossRef]
  35. Armas-Alba, L.; Alonso-Rodríguez, I. Las TIC y competencia digital en la respuesta a las necesidades educativas especiales durante la pandemia: Una revisión sistemática. Rev. Int. Pedagog. Innovación Educ. 2022, 2, 11–48. [Google Scholar] [CrossRef]
  36. Menéndez Álvarez-Hevia, D.; Figares Álvarez, J.L. Retos Educativos durante el Confinamiento: La Experiencia con Alumnos con Necesidades Educativas Especiales. Rev. Int. Educ. Justicia Soc. 2020, 9, 1–11. [Google Scholar]
  37. Buitrago, L.D.F.; Ramírez-García, C.; García, S.R. Las TIC como herramientas de inclusión social. TIC Cuad. Desarro. Apl. TIC 2016, 5, 54–67. [Google Scholar]
  38. Pousada, T.; Pintos, J. Proyecto In-TIC: Integración de las Tecnologías de la Información y las Comunicaciones en las Personas Con Discapacidad. In Aplicación de las Tecnologías de la Información y las Comunicaciones en la Vida Diaria de las Personas con Discapacidad; Nieto, L., Groba, B., Pousada, T., Pereira-Loureiro, J., Eds.; Universidade da Coruña, Servizo de Publicacións: Galicia, Spain, 2012; pp. 29–42. [Google Scholar]
  39. Basantes, A.B.; Guerra, F.E.; Naranjo, M.E.; Ibadango, D.K. Screen Readers: Technological Tools for the Educational Inclusion of Blind People. Inf. Tecnológica 2018, 29, 81–90. [Google Scholar]
  40. Fernández Batanero, J.M.; Reyes Rebollo, M.M.; El Homran, M. TIC y discapacidad. Principales barreras para la formación del profesorado. EDMETIC Rev. Educ. Mediática TIC 2018, 7, 1–25. [Google Scholar]
  41. Jiménez-Pitre, I.; Martelo, R.; Jaimes, J. Escuela de Gobierno basada en TIC: Determinante para la Accesibilidad e Integralidad del Empoderamiento Digital. Inf. Tecnol. 2017, 28, 75–86. [Google Scholar] [CrossRef][Green Version]
  42. Ainscow, M.; Sandill, A. Developing inclusive education systems: The role of organizational cultures and leadership. Int. J. Incl. Educ. 2010, 14, 401–416. [Google Scholar] [CrossRef]
  43. CERMI. Universidad y Discapacidad. La Inclusión de las Personas Con Discapacidad en la Universidad Española; Comité Español de Representantes de Personas con Discapacidad, Ediciones Cinca: Madrid, Spain, 2020. [Google Scholar]
Figure 1. Research methodology.
Figure 1. Research methodology.
Education 14 00310 g001
Figure 2. Semantic network of categories and subcategories.
Figure 2. Semantic network of categories and subcategories.
Education 14 00310 g002
Table 1. Distribution of participants according to gender and university of study.
Table 1. Distribution of participants according to gender and university of study.
GenderTotal
MaleFemale
%%%
University of Seville844.441055.561839.13
University of Granada746.67853.331532.61
University of Malaga430.77969.231328.26
Total1941.32758.746100
Table 2. Table of categories, subcategories, and empirical findings.
Table 2. Table of categories, subcategories, and empirical findings.
CategoriesSubcategoriesFindings
Technological tools (TT)Electronic devices (ED)“The school must have the necessary resources so that it can be used in the event that the pupil does not have such a device” (Interview 22)
Software and APPs (SP)“Our institution has a range of software that can be adapted to the needs of our students” (Interview 11)
Opportunities (OP)Participation (P)“When ICTs are used, we are more motivated to participate in class” (Interview 24)
Impact on learning (IL)“Good use of technological devices has a significant impact on the teaching and learning process of students” (Interview 09)
Accessibility (A)“Technologies allow students to easily access information and classroom content” (Interview 02)
Digital competences (DC)“Digital skills are fundamental to cope in the world around us. It is therefore essential and decisive” (Interview 31)
Communication and social skills (CSS)“Studies have shown that they enhance social and communication skills” (Interview 13)
Inclusion (I)“These technological tools allow students to have the same opportunities as the rest of the students, favouring inclusion” (Interview 22)
Obstacles (OB)Compatibility and adaptation (CA)“Some online platforms used are not compatible with screen readers, making it difficult for me to access content effectively” (Interview 32)
Economics (E)“The screen readers I need to access information are expensive” (Interview 04)
Availability of resources (AR)“The university does not provide enough accessible digital resources” (Interview 11)
Digital training (DT)“Lack of digital training of teachers is a challenge for the implementation of these tools in the classroom” (Interview 24)
Proposals for improvements (PI)Teacher training (TT)“It would be beneficial for teachers to receive training on how to integrate and adapt ICT with students with disabilities” (Interview 18)
Institutional policies (IP)“The university should establish policies that promote e-inclusion” (Interview 12)
Awareness (AW)“It would be important to raise awareness throughout the university community about how ICTs can contribute to creating a more accessible environment” (Interview 03)
Disclaimer/Publisher’s Note: The statements, opinions and data contained in all publications are solely those of the individual author(s) and contributor(s) and not of MDPI and/or the editor(s). MDPI and/or the editor(s) disclaim responsibility for any injury to people or property resulting from any ideas, methods, instructions or products referred to in the content.

Share and Cite

MDPI and ACS Style

Fernández-Cerero, J.; Cabero-Almenara, J.; Montenegro-Rueda, M. Technological Tools in Higher Education: A Qualitative Analysis from the Perspective of Students with Disabilities. Educ. Sci. 2024, 14, 310. https://doi.org/10.3390/educsci14030310

AMA Style

Fernández-Cerero J, Cabero-Almenara J, Montenegro-Rueda M. Technological Tools in Higher Education: A Qualitative Analysis from the Perspective of Students with Disabilities. Education Sciences. 2024; 14(3):310. https://doi.org/10.3390/educsci14030310

Chicago/Turabian Style

Fernández-Cerero, José, Julio Cabero-Almenara, and Marta Montenegro-Rueda. 2024. "Technological Tools in Higher Education: A Qualitative Analysis from the Perspective of Students with Disabilities" Education Sciences 14, no. 3: 310. https://doi.org/10.3390/educsci14030310

APA Style

Fernández-Cerero, J., Cabero-Almenara, J., & Montenegro-Rueda, M. (2024). Technological Tools in Higher Education: A Qualitative Analysis from the Perspective of Students with Disabilities. Education Sciences, 14(3), 310. https://doi.org/10.3390/educsci14030310

Note that from the first issue of 2016, this journal uses article numbers instead of page numbers. See further details here.

Article Metrics

Back to TopTop